MHD Boundary Layer Flow of Carreau Fluid over a Convectively Heated Bidirectional Sheet with Non-Fourier Heat Flux and Variable Thermal Conductivity
Abstract
1. Introduction
2. Mathematical Formulation
3. Numerical Solutions
4. Results and Discussion
5. Conclusions
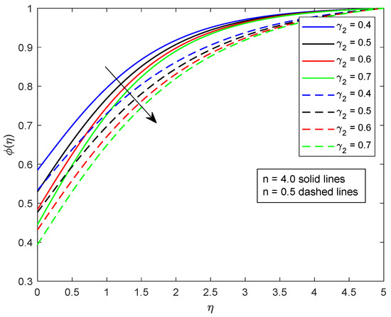
- Strength of homogeneous and heterogeneous reactions show the same decreasing trend on concentration distribution.
- Effects of Prandtl number and Biot number on temperature field are also conflicting.
- The velocity of the fluid is in decline for a stronger magnetic effect.
- Velocity escalates for growing estimates of ratios of stretching rate.
- With an increase in the value of the Schmidt number, the concentration of the fluid is enhanced.
Author Contributions
Funding
Acknowledgments
Conflicts of Interest
Abbreviations
| concentrations of chemical species | |
| chemical species | |
| positive dimensional constants | |
| Magnetic field strength [kg s−2 A−1] | |
| Specific heat [J/kg K] | |
| stretching constants | |
| Skin friction coefficient | |
| diffusion coefficient of species A | |
| diffusion coefficient of species B | |
| Dimensionless velocities | |
| Heat transfer coefficient | |
| h | dimensionless concentration due to heterogeneous reaction |
| thermal relaxation time | |
| ambient thermal conductivity | |
| rate constant of chemical species A | |
| rate constant of chemical species B | |
| thermal conductivity at wall | |
| M | Magnetic parameter |
| n | power law index |
| Pr | Prandtl number |
| q | heat flux |
| Schmidth number | |
| t | time |
| Ambient temperature [K] | |
| T | Temperature of fluid [K] |
| Wall temperature [K] | |
| sheet velocity along -axis [m/s] | |
| sheet velocity along y-axis [m/s] | |
| V | Velocity vector |
| Velocity components [m/s] | |
| Stretching velocity along x-axis [m/s] | |
| Rectangular coordinate axis [m] | |
| Weissenberg number | |
| Weissenberg number | |
| variable thermal diffusivity | |
| ratio of viscosities | |
| Thermal Biot number | |
| Concentration Biot number | |
| ratio of stretching rates | |
| thermal relaxation time coefficient | |
| Kinematic viscosity [m2/s] | |
| Dimensionless temperature | |
| Electrical conductivity [m−3 kg−1 s3 A2] | |
| Dynamic viscosity [kg/m/s] | |
| Similarity variable | |
| Density of fluid [kg/m3] | |
| Deborah number | |
| dimensionless concentration | |
| ratio of diffusion coefficients | |
| ▽ | nibla operator |
| material parameter | |
| variable thermal conductivity |
References
- Bird, R.; Byron, R.; Armstrong, R.C.; Hassager, O. Dynamics of Polymeric Liquids. Vol. 1: Fluid Mechanics; Wiley: London, UK, 1987. [Google Scholar]
- Quoc, V.T.; Kim, B. Transport phenomena of water in molecular fluidic channels. Sci. Rep. 2016, 6, 33881. [Google Scholar]
- Quoc, V.T.; Park, B.; Park, C.; Kim, B. Nano-scale liquid film sheared between strong wetting surfaces: Effects of interface region on the flow. J. Mech. Sci. Technol. 2015, 29, 1681–1688. [Google Scholar]
- Ghorbanian, J.; Beskok, A. Scale effects in nanochannel liquid Flows. Microfluid. Nanofluid. 2016, 20, 121. [Google Scholar] [CrossRef]
- Ghorbanian, J.; Celebi, A.T.; Beskok, A. A phenomenological continuum model for force-driven nano-channel liquid flows. J. Chem. Phys. 2016, 145, 184109. [Google Scholar] [CrossRef]
- Carreau, P.J. Rheological equations from molecular network Theories. Trans. Soc. Rheol. 1972, 16, 99–127. [Google Scholar] [CrossRef]
- Chhabra, R.P.; Uhlherr, P.H.T. Creeping motion of spheres through shear-thinning elastic fluids described by the Carreau viscosity equation. Rheol. Acta 1980, 19, 187–195. [Google Scholar] [CrossRef]
- Bush, M.B.; Phan-Thien, N. Drag force on a sphere in creeping motion throug a Carreau model fluid. J. Non-Newton. Fluid Mech. 1984, 16, 303–313. [Google Scholar] [CrossRef]
- Uddin, J.; Marston, J.O.; Thoroddsen, S.T. Squeeze flow of a Carreau fluid during sphere impact. Phys. Fluids 2012, 24, 073104. [Google Scholar] [CrossRef]
- Tshehla, M.S. The flow of a Carreau fluid down an incline with a free surface. Int. J. Phys. Sci. 2011, 6, 3896–3910. [Google Scholar]
- Khan, M.; Irfan, M.; Khan, W.A.; Alshomrani, A.S. A new modeling for 3D Carreau fluid flow considering nonlinear thermal radiation. Results Phys. 2017, 7, 2692–2704. [Google Scholar] [CrossRef]
- Khan, M.; Ijaz, M.; Kumar, A.; Hayat, T.; Waqas, M.; Singh, R. Entropy generation in flow of Carreau nanofluid. J. Mol. Liq. 2019, 278, 677–687. [Google Scholar] [CrossRef]
- Khan, M.; Irfan, M.; Khan, W.A. Thermophysical properties of unsteady 3D flow of magneto Carreau fluid in the presence of chemical species: A numerical approach. J. Braz. Soc. Mech. Sci. Eng. 2018, 40, 108. [Google Scholar] [CrossRef]
- Irfan, M.; Khan, W.A.; Khan, M.; Gulzar, M. Influence of Arrhenius activation energy in chemically reactive radiative flow of 3D Carreau nanofluid with nonlinear mixed convection. J. Phys. Chem. Solids 2019, 125, 141–152. [Google Scholar] [CrossRef]
- Vasu, B.; Ray, A.K. Numerical study of Carreau nanofluid flow past vertical plate with the Cattaneo–Christov heat flux model. Int. J. Numer. Methods Heat Fluid Flow 2019, 29, 702–723. [Google Scholar]
- Waqas, M.; Farooq, M.; Khan, M.I.; Alsaedi, A.; Hayat, T.; Yasmeen, T. Magnetohydrodynamic (MHD) mixed convection flow of micropolar liquid due to nonlinear stretched sheet with convective condition. Int. J. Heat Mass Transf. 2016, 102, 766–772. [Google Scholar] [CrossRef]
- Ramzan, M.; Farooq, M.; Hayat, T.; Chung, J.D. Radiative and Joule heating effects in the MHD flow of a micropolar fluid with partial slip and convective boundary condition. J. Mol. Liq. 2016, 221, 394–400. [Google Scholar] [CrossRef]
- Besthapu, P.; Haq, R.U.; Bandari, S.; Al-Mdallal, Q.M. Mixed convection flow of thermally stratified MHD nanofluid over an exponentially stretching surface with viscous dissipation effect. J. Taiwan Inst. Chem. Eng. 2017, 71, 307–314. [Google Scholar] [CrossRef]
- Khan, M.; Azam, M. Unsteady heat and mass transfer mechanisms in MHD Carreau nanofluid flow. J. Mol. Liq. 2017, 225, 554–562. [Google Scholar] [CrossRef]
- Turkyilmazoglu, T. Mixed convection flow of magnetohydrodynamic micropolar fluid due to a porous heated/cooled deformable plate: Exact solutions. Int. J. Heat Mass Transf. 2017, 106, 127–134. [Google Scholar] [CrossRef]
- Hayat, T.; Muhammad, T.; Shehzad, S.A.; Alsaedi, A. An analytical solution for magnetohydrodynamic Oldroyd-B nanofluid flow induced by a stretching sheet with heat generation/absorption. Int. J. Therm. Sci. 2017, 111, 274e288. [Google Scholar] [CrossRef]
- Khan, M.I.; Waqas, M.; Hayat, T.; Alsaedi, A. A comparative study of Casson fluid with homogeneous-heterogeneous reactions. J. Colloid Interface Sci. 2017, 498, 85–90. [Google Scholar] [CrossRef]
- Ramzan, M.; Bilal, M.; Chung, J.D. MHD stagnation point Cattaneo–Christov heat flux in Williamson fluid flow with homogeneous–heterogeneous reactions and convective boundary condition—A numerical approach. J. Mol. Liq. 2017, 225, 856–862. [Google Scholar] [CrossRef]
- Ramzan, M.; Farooq, M.; Hayat, T.; Alsaedi, A.; Cao, J. MHD stagnation point flow by a permeable stretching cylinder with Soret-Dufour effects. J. Cent. South Univ. 2015, 22, 707–716. [Google Scholar] [CrossRef]
- Su, X.; Zheng, L.; Zhang, X.; Zhang, J. MHD mixed convective heat transfer over a permeable stretching wedge with thermal radiation and ohmic heating. Chem. Eng. Sci. 2012, 78, 1–8. [Google Scholar] [CrossRef]
- Pal, D.; Chatterjee, S. Soret and Dufour effects on MHD convective heat and mass transfer of a power-law fluid over an inclined plate with variable thermal conductivity in a porous medium. Appl. Math. Comput. 2013, 219, 7556–7574. [Google Scholar] [CrossRef]
- Fourier, J.B.J. Théorie Analytique de la Chaleur; Chez Firmin Didot: Paris, France, 1822. [Google Scholar]
- Cattaneo, C. Sulla conduzione del calore, Attidel Seminario Matematico e Fisico Dell. Modena Reggio Emilia 1948, 3, 83–101. [Google Scholar]
- Christov, C.I. On frame indifferent formulation of the Maxwell–Cattaneo model of finite-speed heat conduction. Mech. Res. Commun. 2009, 36, 481–486. [Google Scholar] [CrossRef]
- Ramzan, M.; Bilal, M.; Chung, J.D. Effects of MHD homogeneous-heterogeneous reactions on third grade fluid flow with Cattaneo–Christov heat flux. J. Mol. Liq. 2016, 223, 1284–1290. [Google Scholar] [CrossRef]
- Hayat, T.; Khan, M.I.; Farooq, M.; Alsaedi, A.; Khan, M.I. Thermally stratified stretching flow with Cattaneo–Christov heat flux. Int. J. Heat Mass Transf. 2017, 106, 289–294. [Google Scholar] [CrossRef]
- Sui, J.; Zheng, L.; Zhang, X. Boundary layer heat and mass transfer with Cattaneo–Christov double-diffusion in upper-convected Maxwell nanofluid past a stretching sheet with slip velocity. Int. J. Therm. Sci. 2016, 104, 461–468. [Google Scholar] [CrossRef]
- Liu, L.; Zheng, L.; Liu, F.; Zhang, X. Heat conduction with fractional Cattaneo–Christov upper-convective derivative flux model. Int. J. Therm. Sci. 2017, 112, 421–426. [Google Scholar] [CrossRef]
- Kumar, R.; Kumar, R.; Sheikholeslami, M.; Chamkha, A.J. Irreversibility analysis of the three-dimensional flow of carbon nanotubes due to nonlinear thermal radiation and quartic chemical reactions. J. Mol. Liq. 2019, 274, 379–392. [Google Scholar] [CrossRef]
- Xu, H. Homogeneous–Heterogeneous Reactions of Blasius Flow in a Nanofluid. J. Heat Transf. 2019, 141, 024501. [Google Scholar] [CrossRef]
- Sithole, H.; Mondal, H.; Magagula, V.M.; Sibanda, P.; Motsa, S. Bivariate Spectral Local Linearisation Method (BSLLM) for unsteady MHD Micropolar-nanofluids with Homogeneous–Heterogeneous chemical reactions over a stretching surface. Int. J. Appl. Comput. Math. 2019, 5, 12. [Google Scholar] [CrossRef]
- Khan, W.A.; Ali, M.; Sultan, F.; Shahzad, M.; Khan, M.; Irfan, M. Numerical interpretation of autocatalysis chemical reaction for nonlinear radiative 3D flow of cross magnetofluid. Pramana 2019, 92, 16. [Google Scholar] [CrossRef]
- Raees, A.; Wang, R.Z.; Xu, H. A homogeneous-heterogeneous model for mixed convection in gravity-driven film flow of nanofluids. Int. Commun. Heat Mass Transf. 2018, 95, 19–24. [Google Scholar] [CrossRef]
- Lu, D.; Li, Z.; Ramzan, M.; Shafee, M.; Chung, J.D. Unsteady squeezing carbon nanotubes based nano-liquid flow with Cattaneo–Christov heat flux and homogeneous–heterogeneous reactions. Appl. Nanosci. 2019, 9, 169–178. [Google Scholar] [CrossRef]
- Lu, D.; Ramzan, M.; Ahmad, S.; Chung, J.D.; Farooq, U. A numerical treatment of MHD radiative flow of Micropolar nanofluid with homogeneous-heterogeneous reactions past a nonlinear stretched surface. Sci. Rep. 2018, 8, 12431. [Google Scholar] [CrossRef]
- Lu, D.; Ramzan, M.; Bilal, M.; Chung, J.D.; Farooq, U.; Tahir, S. On three-dimensional MHD Oldroyd-B fluid flow with nonlinear thermal radiation and homogeneous–heterogeneous reaction. J. Braz. Soc. Mech. Sci. Eng. 2018, 40, 387. [Google Scholar] [CrossRef]
- Ramzan, M.; Bilal, M.; Chung, J.D. Influence of homogeneous-heterogeneous reactions on MHD 3D Maxwell fluid flow with Cattaneo–Christov heat flux and convective boundary condition. J. Mol. Liq. 2017, 230, 415–422. [Google Scholar] [CrossRef]
- Nadeem, S.; Muhammad, N. Impact of stratification and Cattaneo–Christov heat flux in the flow saturated with porous medium. J. Mol. Liq. 2016, 224, 423–430. [Google Scholar] [CrossRef]
- Hayat, T.; Rashid, M.; Alsaedi, A. Three dimensional radiative flow of magnetite-nanofluid with homogeneous-heterogeneous reactions. Results Phys. 2018, 8, 268–275. [Google Scholar] [CrossRef]
- Merkin, J.H. A model for isothermal homogeneous–heterogeneous reactions in boundary layer flow. Math. Comput. Model. 1996, 24, 125–136. [Google Scholar] [CrossRef]
- Chaudhary, M.A.; Merkin, J.H. A simple isothermal model for homogeneous-heterogeneous reactions in boundary layer flow: I. Equal diffusivities. Fluid Dyn. Res. 1995, 16, 311–333. [Google Scholar] [CrossRef]
- Zargartalebi, H.; Ghalambaz, M.; Noghrehabadi, A.; Chamkha, A. Stagnation-point heat transfer of nanofluids toward stretching sheets with variable thermo-physical properties. Adv. Powder Technol. 2015, 26, 819–829. [Google Scholar] [CrossRef]
- Ahmad, K.; Nazar, R. Magnetohydrodynamic three dimensional flow and heat transfer over a stretching surface in a viscoelastic fluid. J. Sci. Technol. 2010, 3, 1–14. [Google Scholar]















| Khan et al. [11] | Present (bvp4c) | |
|---|---|---|
| 0.1 | 1.020264 | 1.020264 |
| 0.2 | 1.039497 | 1.039497 |
| 0.3 | 1.057956 | 1.057956 |
| 0.4 | 1.075788 | 1.075788 |
| 0.5 | 1.093095 | 1.093095 |
| 0.6 | 1.109946 | 1.109946 |
| 0.7 | 1.126397 | 1.126397 |
| 0.8 | 1.142488 | 1.142488 |
| 0.9 | 1.158253 | 1.158253 |
| 1.0 | 1.173720 | 1.173720 |
© 2019 by the authors. Licensee MDPI, Basel, Switzerland. This article is an open access article distributed under the terms and conditions of the Creative Commons Attribution (CC BY) license (http://creativecommons.org/licenses/by/4.0/).
Share and Cite
Lu, D.; Mohammad, M.; Ramzan, M.; Bilal, M.; Howari, F.; Suleman, M. MHD Boundary Layer Flow of Carreau Fluid over a Convectively Heated Bidirectional Sheet with Non-Fourier Heat Flux and Variable Thermal Conductivity. Symmetry 2019, 11, 618. https://doi.org/10.3390/sym11050618
Lu D, Mohammad M, Ramzan M, Bilal M, Howari F, Suleman M. MHD Boundary Layer Flow of Carreau Fluid over a Convectively Heated Bidirectional Sheet with Non-Fourier Heat Flux and Variable Thermal Conductivity. Symmetry. 2019; 11(5):618. https://doi.org/10.3390/sym11050618
Chicago/Turabian StyleLu, Dianchen, Mutaz Mohammad, Muhammad Ramzan, Muhammad Bilal, Fares Howari, and Muhammad Suleman. 2019. "MHD Boundary Layer Flow of Carreau Fluid over a Convectively Heated Bidirectional Sheet with Non-Fourier Heat Flux and Variable Thermal Conductivity" Symmetry 11, no. 5: 618. https://doi.org/10.3390/sym11050618
APA StyleLu, D., Mohammad, M., Ramzan, M., Bilal, M., Howari, F., & Suleman, M. (2019). MHD Boundary Layer Flow of Carreau Fluid over a Convectively Heated Bidirectional Sheet with Non-Fourier Heat Flux and Variable Thermal Conductivity. Symmetry, 11(5), 618. https://doi.org/10.3390/sym11050618

