A Novel FLI1 Monoclonal Antibody Which Recognizes EWS::FLI1 with High Affinity Is Useful for Detecting Ewing Sarcoma
Abstract
1. Introduction
2. Materials and Methods
2.1. Antibody Development
2.2. Hybridoma Cell Culture
2.3. Cell Lines and Reagents
2.4. Nuclear Co-Immunoprecipitation
2.5. Immunoblot
2.6. Dot Blot
2.7. Surface Plasmon Resonance (SPR)
2.8. Immunofluorescence (IF)
2.9. Variable Region Sequencing
2.10. Modeling of Heavy and Light Chains in Complex with FLI1 Epitope
2.11. Cloning of Single-Chain Variable Fragment
2.12. Immunohistochemistry (IHC)
3. Results
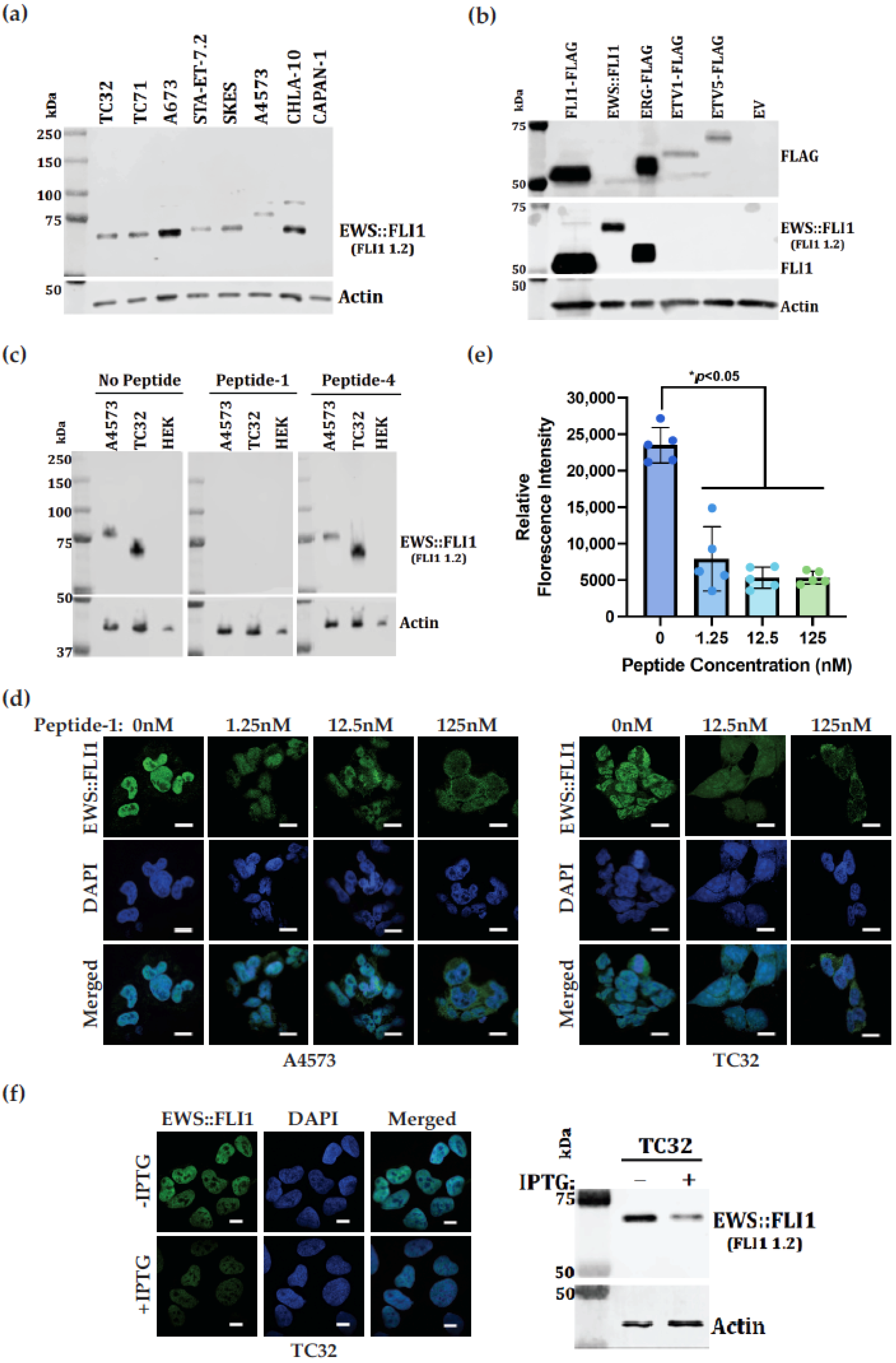
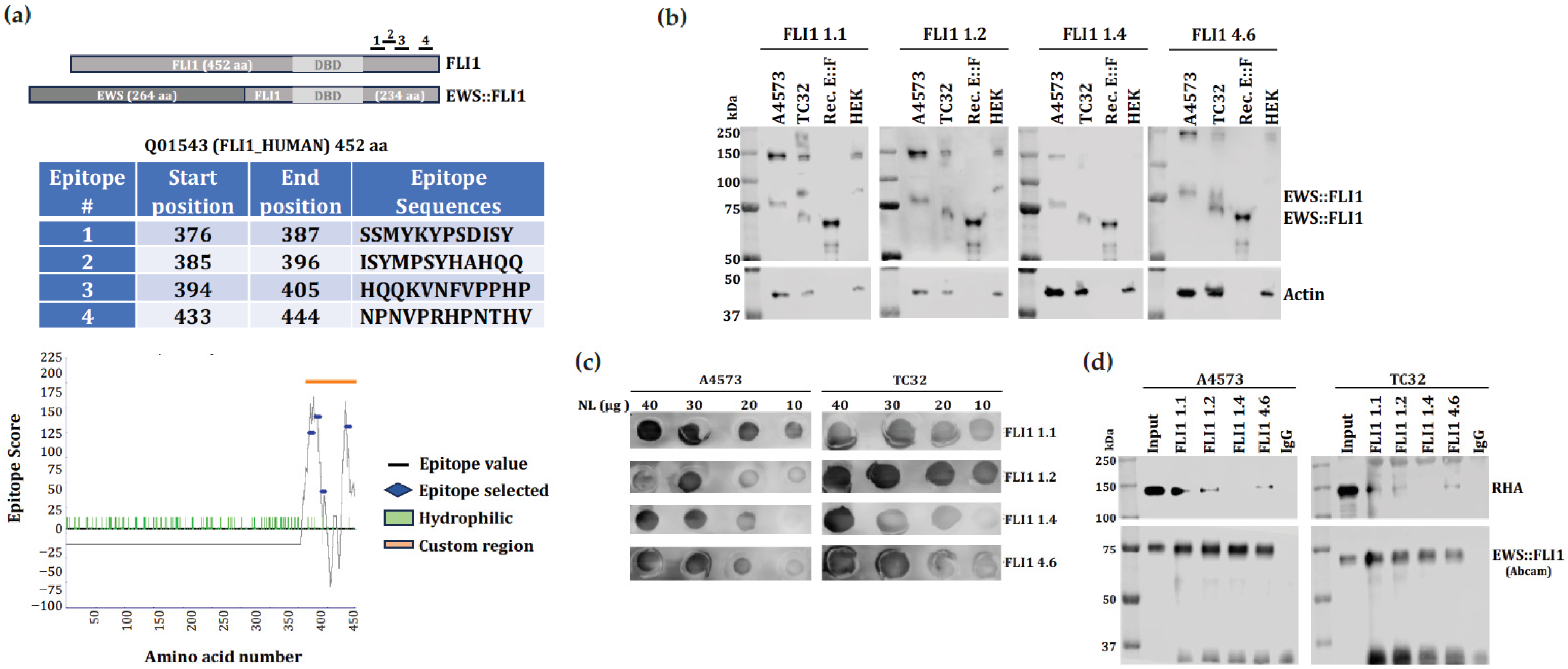
3.1. Selected Hybridoma Titration and Antibody Binding to EWS::FLI1
3.2. Surface Plasmon Resonance (SPR) Confirms Antibody Specificity to Immunizing Peptide
3.3. AlphaFold3 Model to Predicts Structure of Heavy and Light Chains in Complex with FLI1 Epitope
3.4. FLI1 1.2 Demonstrates Binding to EWS::FLI1 with Relative Specificity
3.5. Proteins in Complex with EWS::FLI1 Are Identified by Both Biochemical and Cellular Methods
3.6. scFv Generated from Monoclonal Antibody FLI1 1.2 Recognizes and Can Degrade EWS::FLI1 Expressed in HEK 293Ts
3.7. FLI1 1.2 Not Useful in Paraffin-Embedded Tissues
4. Discussion
5. Conclusions
Supplementary Materials
Author Contributions
Funding
Institutional Review Board Statement
Informed Consent Statement
Data Availability Statement
Acknowledgments
Conflicts of Interest
References
- Watson, D.K.; Smyth, F.E.; Thompson, D.M.; Cheng, J.Q.; Testa, J.R.; Papas, T.S.; Seth, A. The ERGB/Fli-1 gene: Isolation and characterization of a new member of the family of human ETS transcription factors. Cell Growth Differ. 1992, 3, 705–713. [Google Scholar] [PubMed]
- Sizemore, G.M.; Pitarresi, J.R.; Balakrishnan, S.; Ostrowski, M.C. The ETS family of oncogenic transcription factors in solid tumours. Nat. Rev. Cancer 2017, 17, 337–351. [Google Scholar] [CrossRef] [PubMed]
- Prasad, D.D.; Rao, V.N.; Reddy, E.S. Structure and expression of human Fli-1 gene. Cancer Res. 1992, 52, 5833–5837. [Google Scholar] [PubMed]
- Wang, C.Y.; Petryniak, B.; Ho, I.C.; Thompson, C.B.; Leiden, J.M. Evolutionarily conserved Ets family members display distinct DNA binding specificities. J. Exp. Med. 1992, 175, 1391–1399. [Google Scholar] [CrossRef]
- Delattre, O.; Zucman, J.; Plougastel, B.; Desmaze, C.; Melot, T.; Peter, M.; Kovar, H.; Joubert, I.; de Jong, P.; Rouleau, G.; et al. Gene fusion with an ETS DNA-binding domain caused by chromosome translocation in human tumours. Nature 1992, 359, 162–165. [Google Scholar] [CrossRef]
- May, W.A.; Lessnick, S.L.; Braun, B.S.; Klemsz, M.; Lewis, B.C.; Lunsford, L.B.; Hromas, R.; Denny, C.T. The Ewing’s sarcoma EWS/FLI-1 fusion gene encodes a more potent transcriptional activator and is a more powerful transforming gene than FLI-1. Mol. Cell. Biol. 1993, 13, 7393–7398. [Google Scholar]
- Bertolotti, A.; Melot, T.; Acker, J.; Vigneron, M.; Delattre, O.; Tora, L. EWS, but not EWS-FLI-1, is associated with both TFIID and RNA polymerase II: Interactions between two members of the TET family, EWS and hTAFII68, and subunits of TFIID and RNA polymerase II complexes. Mol. Cell. Biol. 1998, 18, 1489–1497. [Google Scholar] [CrossRef]
- Riggi, N.; Stamenkovic, I. The Biology of Ewing sarcoma. Cancer Lett. 2007, 254, 1–10. [Google Scholar] [CrossRef]
- Selvanathan, S.P.; Graham, G.T.; Erkizan, H.V.; Dirksen, U.; Natarajan, T.G.; Dakic, A.; Yu, S.; Liu, X.; Paulsen, M.T.; Ljungman, M.E.; et al. Oncogenic fusion protein EWS-FLI1 is a network hub that regulates alternative splicing. Proc. Natl. Acad. Sci. USA 2015, 112, E1307–E1316. [Google Scholar] [CrossRef]
- Toretsky, J.A.; Erkizan, V.; Levenson, A.; Abaan, O.D.; Parvin, J.D.; Cripe, T.P.; Rice, A.M.; Lee, S.B.; Uren, A. Oncoprotein EWS-FLI1 activity is enhanced by RNA helicase A. Cancer Res. 2006, 66, 5574–5581. [Google Scholar] [CrossRef]
- Spahn, L.; Petermann, R.; Siligan, C.; Schmid, J.A.; Aryee, D.N.; Kovar, H. Interaction of the EWS NH2 terminus with BARD1 links the Ewing’s sarcoma gene to a common tumor suppressor pathway. Cancer Res. 2002, 62, 4583–4587. [Google Scholar] [PubMed]
- Spahn, L.; Siligan, C.; Bachmaier, R.; Schmid, J.A.; Aryee, D.N.; Kovar, H. Homotypic and heterotypic interactions of EWS, FLI1 and their oncogenic fusion protein. Oncogene 2003, 22, 6819–6829. [Google Scholar] [CrossRef] [PubMed]
- Erkizan, H.V.; Uversky, V.N.; Toretsky, J.A. Oncogenic partnerships: EWS-FLI1 protein interactions initiate key pathways of Ewing’s sarcoma. Clin. Cancer Res. 2010, 16, 4077–4083. [Google Scholar] [CrossRef] [PubMed]
- Folpe, A.L.; Hill, C.E.; Parham, D.M.; O’Shea, P.A.; Weiss, S.W. Immunohistochemical detection of FLI-1 protein expression: A study of 132 round cell tumors with emphasis on CD99-positive mimics of Ewing’s sarcoma/primitive neuroectodermal tumor. Am. J. Surg. Pathol. 2000, 24, 1657–1662. [Google Scholar] [CrossRef]
- Rossi, S.; Orvieto, E.; Furlanetto, A.; Laurino, L.; Ninfo, V.; Dei Tos, A.P. Utility of the immunohistochemical detection of FLI-1 expression in round cell and vascular neoplasm using a monoclonal antibody. Mod. Pathol. 2004, 17, 547–552. [Google Scholar] [CrossRef]
- Trenevska, I.; Li, D.; Banham, A.H. Therapeutic Antibodies against Intracellular Tumor Antigens. Front. Immunol. 2017, 8, 1001. [Google Scholar] [CrossRef]
- Paci, A.; Desnoyer, A.; Delahousse, J.; Blondel, L.; Maritaz, C.; Chaput, N.; Mir, O.; Broutin, S. Pharmacokinetic/pharmacodynamic relationship of therapeutic monoclonal antibodies used in oncology: Part 1, monoclonal antibodies, antibody-drug conjugates and bispecific T-cell engagers. Eur. J. Cancer 2020, 128, 107–118. [Google Scholar] [CrossRef]
- Wang, Z.; Li, Y.; Hou, B.; Pronobis, M.I.; Wang, M.; Wang, Y.; Cheng, G.; Weng, W.; Wang, Y.; Tang, Y.; et al. An array of 60,000 antibodies for proteome-scale antibody generation and target discovery. Sci. Adv. 2020, 6, eaax2271. [Google Scholar] [CrossRef]
- Mohan, S.V.; Datta, K.K.; Ziegman, R.; Smith, C.; Gowda, H. Protocol for purification and identification of MHC class I immunopeptidome from cancer cell lines. STAR Protoc. 2021, 2, 100385. [Google Scholar] [CrossRef]
- Tiwari, P.B.; Chapagain, P.P.; Uren, A. Investigating molecular interactions between oxidized neuroglobin and cytochrome c. Sci. Rep. 2018, 8, 10557. [Google Scholar] [CrossRef]
- Dunn, K.W.; Kamocka, M.M.; McDonald, J.H. A practical guide to evaluating colocalization in biological microscopy. Am. J. Physiol. 2011, 300, C723–C742. [Google Scholar] [CrossRef]
- Meyer, L.; Lopez, T.; Espinosa, R.; Arias, C.F.; Vollmers, C.; DuBois, R.M. A simplified workflow for monoclonal antibody sequencing. PLoS ONE 2019, 14, e0218717. [Google Scholar] [CrossRef]
- Abramson, J.; Adler, J.; Dunger, J.; Evans, R.; Green, T.; Pritzel, A.; Ronneberger, O.; Willmore, L.; Ballard, A.J.; Bambrick, J.; et al. Accurate structure prediction of biomolecular interactions with AlphaFold 3. Nature 2024, 630, 493–500. [Google Scholar] [CrossRef]
- Portnoff, A.D.; Stephens, E.A.; Varner, J.D.; DeLisa, M.P. Ubiquibodies, synthetic E3 ubiquitin ligases endowed with unnatural substrate specificity for targeted protein silencing. J. Biol. Chem. 2014, 289, 7844–7855. [Google Scholar] [CrossRef]
- Kabayama, H.; Takeuchi, M.; Tokushige, N.; Muramatsu, S.I.; Kabayama, M.; Fukuda, M.; Yamada, Y.; Mikoshiba, K. An ultra-stable cytoplasmic antibody engineered for in vivo applications. Nat. Commun. 2020, 11, 336. [Google Scholar] [CrossRef]
- Truong, A.H.; Ben-David, Y. The role of Fli-1 in normal cell function and malignant transformation. Oncogene 2000, 19, 6482–6489. [Google Scholar] [CrossRef]
- Mhawech-Fauceglia, P.; Herrmann, F.; Bshara, W.; Odunsi, K.; Terracciano, L.; Sauter, G.; Cheney, R.T.; Groth, J.; Penetrante, R. FLI-1 Expression in 4323 malignant and benign tumours: A multiple tumour tissue microarray analysis using polyclonal antibody. J. Clin. Pathol. 2007, 60, 694–700. [Google Scholar] [CrossRef]
- Kruse, E.A.; Loughran, S.J.; Baldwin, T.M.; Josefsson, E.C.; Ellis, S.; Watson, D.K.; Nurden, P.; Metcalf, D.; Hilton, D.J.; Alexander, W.S.; et al. Dual requirement for the ETS transcription factors Fli-1 and Erg in hematopoietic stem cells and the megakaryocyte lineage. Proc. Natl. Acad. Sci. USA 2009, 106, 13814–13819. [Google Scholar] [CrossRef] [PubMed]
- Kayali, S.; Giraud, G.; Morle, F.; Guyot, B. Spi-1, Fli-1 and Fli-3 (miR-17-92) oncogenes contribute to a single oncogenic network controlling cell proliferation in friend erythroleukemia. PLoS ONE 2012, 7, e46799. [Google Scholar] [CrossRef] [PubMed]
- Suzuki, E.; Williams, S.; Sato, S.; Gilkeson, G.; Watson, D.K.; Zhang, X.K. The transcription factor Fli-1 regulates monocyte, macrophage and dendritic cell development in mice. Immunology 2013, 139, 318–327. [Google Scholar] [CrossRef] [PubMed]
- Erkizan, H.V.; Schneider, J.A.; Sajwan, K.; Graham, G.T.; Griffin, B.; Chasovskikh, S.; Youbi, S.E.; Kallarakal, A.; Chruszcz, M.; Padmanabhan, R.; et al. RNA helicase A activity is inhibited by oncogenic transcription factor EWS-FLI1. Nucleic Acids Res. 2015, 43, 1069–1080. [Google Scholar] [CrossRef] [PubMed]
- Boulay, G.; Sandoval, G.J.; Riggi, N.; Iyer, S.; Buisson, R.; Naigles, B.; Awad, M.E.; Rengarajan, S.; Volorio, A.; McBride, M.J.; et al. Cancer-Specific Retargeting of BAF Complexes by a Prion-like Domain. Cell 2017, 171, 163–178.E19. [Google Scholar] [CrossRef] [PubMed]
- Chong, S.; Dugast-Darzacq, C.; Liu, Z.; Dong, P.; Dailey, G.M.; Cattoglio, C.; Heckert, A.; Banala, S.; Lavis, L.; Darzacq, X.; et al. Imaging dynamic and selective low-complexity domain interactions that control gene transcription. Science 2018, 361, eaar2555. [Google Scholar] [CrossRef] [PubMed]
- Ahmed, N.S.; Harrell, L.M.; Wieland, D.R.; Lay, M.A.; Thompson, V.F.; Schwartz, J.C. Fusion protein EWS-FLI1 is incorporated into a protein granule in cells. RNA 2021, 27, 920–932. [Google Scholar] [CrossRef]
- Selig, E.E.; Sohn, E.J.; Stoja, A.; Moreno-Romero, A.K.; Akula, S.; Xu, X.; Bishop, A.J.R.; Libich, D.S. Phase separation of the oncogenic fusion protein EWS::FLI1 is modulated by its DNA-binding domain. Proc. Natl. Acad. Sci. USA 2025, 122, e2221823122. [Google Scholar] [CrossRef]
- Saulnier, O.; Guedri-Idjouadiene, K.; Aynaud, M.M.; Chakraborty, A.; Bruyr, J.; Pineau, J.; O’Grady, T.; Mirabeau, O.; Grossetete, S.; Galvan, B.; et al. ERG transcription factors have a splicing regulatory function involving RBFOX2 that is altered in the EWS-FLI1 oncogenic fusion. Nucleic Acids Res. 2021, 49, 5038–5056. [Google Scholar] [CrossRef]
- Giovannini, M.; Biegel, J.A.; Serra, M.; Wang, J.Y.; Wei, Y.H.; Nycum, L.; Emanuel, B.S.; Evans, G.A. EWS-erg and EWS-Fli1 fusion transcripts in Ewing’s sarcoma and primitive neuroectodermal tumors with variant translocations. J. Clin. Investig. 1994, 94, 489–496. [Google Scholar] [CrossRef]
- Hong, S.H.; Youbi, S.E.; Hong, S.P.; Kallakury, B.; Monroe, P.; Erkizan, H.V.; Barber-Rotenberg, J.S.; Houghton, P.; Uren, A.; Toretsky, J.A. Pharmacokinetic modeling optimizes inhibition of the ‘undruggable’ EWS-FLI1 transcription factor in Ewing Sarcoma. Oncotarget 2014, 5, 338–350. [Google Scholar] [CrossRef]
- Boone, M.A.; Taslim, C.; Crow, J.C.; Selich-Anderson, J.; Byrum, A.K.; Showpnil, I.A.; Sunkel, B.D.; Wang, M.; Stanton, B.Z.; Theisen, E.R.; et al. The FLI portion of EWS/FLI contributes a transcriptional regulatory function that is distinct and separable from its DNA-binding function in Ewing sarcoma. Oncogene 2021, 40, 4759–4769. [Google Scholar] [CrossRef]
- Uren, A.; Tcherkasskaya, O.; Toretsky, J.A. Recombinant EWS-FLI1 oncoprotein activates transcription. Biochemistry 2004, 43, 13579–13589. [Google Scholar] [CrossRef]
- Fang, L.; Li, D.; Yin, J.; Pan, H.; Ye, H.; Bowman, J.; Capaldo, B.; Kelly, K. TMPRSS2-ERG promotes the initiation of prostate cancer by suppressing oncogene-induced senescence. Cancer Gene Ther. 2022, 29, 1463–1476. [Google Scholar] [CrossRef]





Disclaimer/Publisher’s Note: The statements, opinions and data contained in all publications are solely those of the individual author(s) and contributor(s) and not of MDPI and/or the editor(s). MDPI and/or the editor(s) disclaim responsibility for any injury to people or property resulting from any ideas, methods, instructions or products referred to in the content. |
© 2025 by the authors. Licensee MDPI, Basel, Switzerland. This article is an open access article distributed under the terms and conditions of the Creative Commons Attribution (CC BY) license (https://creativecommons.org/licenses/by/4.0/).
Share and Cite
Selvanathan, S.P.; Lansinger, O.O.; Allegakoen, D.V.; McGuire, E.J.W.; Gaffey, A.R.; Petro, J.R.; Tiwari, P.B.; Tufiño, Q.; Üren, A.; Toretsky, J.A. A Novel FLI1 Monoclonal Antibody Which Recognizes EWS::FLI1 with High Affinity Is Useful for Detecting Ewing Sarcoma. Antibodies 2025, 14, 97. https://doi.org/10.3390/antib14040097
Selvanathan SP, Lansinger OO, Allegakoen DV, McGuire EJW, Gaffey AR, Petro JR, Tiwari PB, Tufiño Q, Üren A, Toretsky JA. A Novel FLI1 Monoclonal Antibody Which Recognizes EWS::FLI1 with High Affinity Is Useful for Detecting Ewing Sarcoma. Antibodies. 2025; 14(4):97. https://doi.org/10.3390/antib14040097
Chicago/Turabian StyleSelvanathan, Saravana P., Olivia O. Lansinger, David V. Allegakoen, Emma J. W. McGuire, Ashley R. Gaffey, Jeff R. Petro, Purushottam B. Tiwari, Quinn Tufiño, Aykut Üren, and Jeffrey A. Toretsky. 2025. "A Novel FLI1 Monoclonal Antibody Which Recognizes EWS::FLI1 with High Affinity Is Useful for Detecting Ewing Sarcoma" Antibodies 14, no. 4: 97. https://doi.org/10.3390/antib14040097
APA StyleSelvanathan, S. P., Lansinger, O. O., Allegakoen, D. V., McGuire, E. J. W., Gaffey, A. R., Petro, J. R., Tiwari, P. B., Tufiño, Q., Üren, A., & Toretsky, J. A. (2025). A Novel FLI1 Monoclonal Antibody Which Recognizes EWS::FLI1 with High Affinity Is Useful for Detecting Ewing Sarcoma. Antibodies, 14(4), 97. https://doi.org/10.3390/antib14040097

