Drivers of Degradation of Croplands and Abandoned Lands: A Case Study of Macubeni Communal Land in the Eastern Cape, South Africa
Abstract
1. Introduction
1.1. Conceptual Framework
1.1.1. Land Degradation
1.1.2. Land Abandonment
1.1.3. Leverage Points and Interventions
2. Materials and Methods
2.1. The Study Area
2.2. Overview of the Multi-Method Approach
2.3. Mapping and Assessing Crop Fields in Macubeni
2.4. System Dynamics Modelling
2.5. Multi-Criteria Analysis
2.6. Leverage Points Analysis
3. Results
3.1. Use and Degradation of Crop Fields in Macubeni
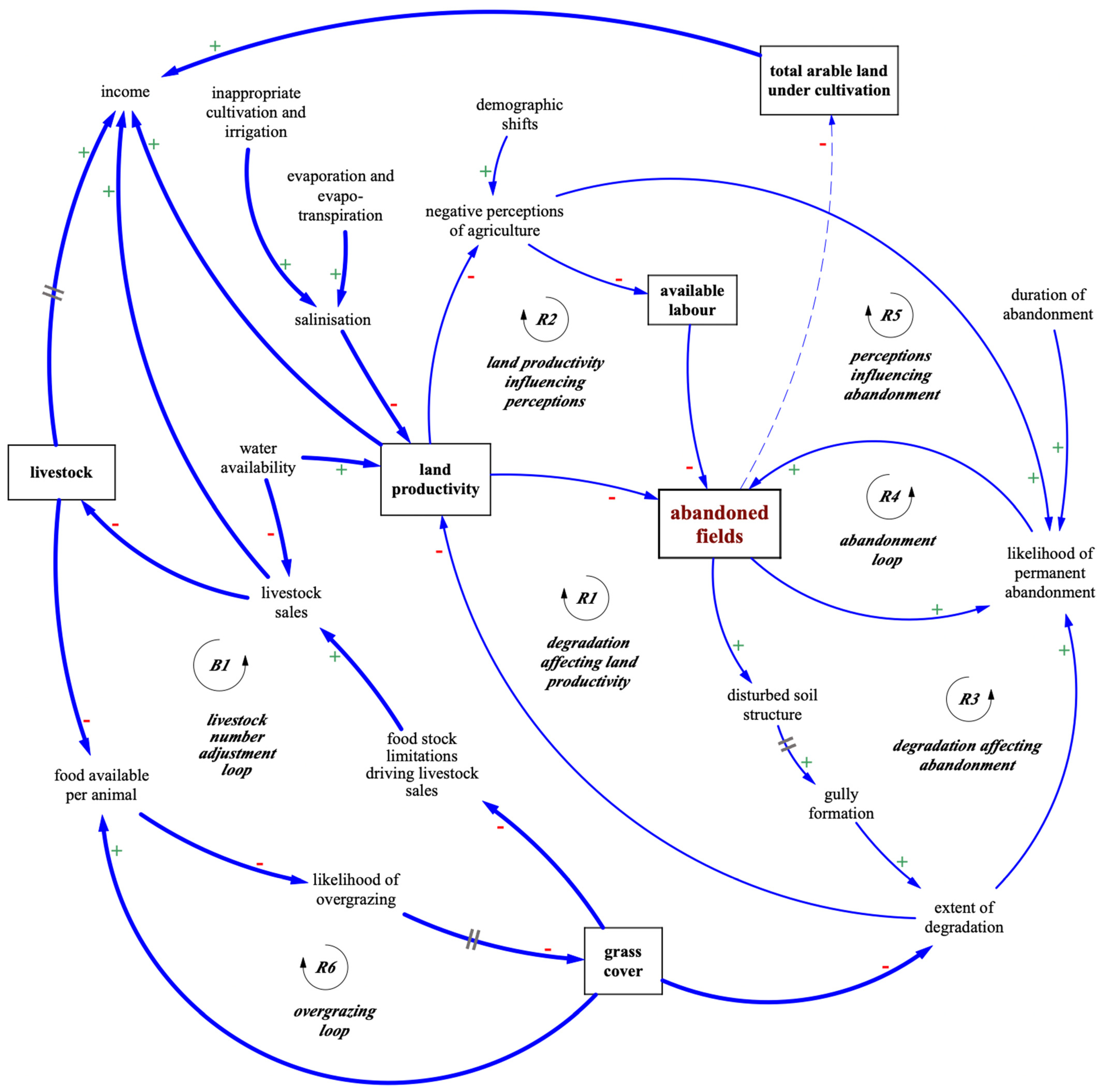
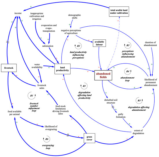
3.2. The Dynamics of Land Abandonment in Relation to Degradation
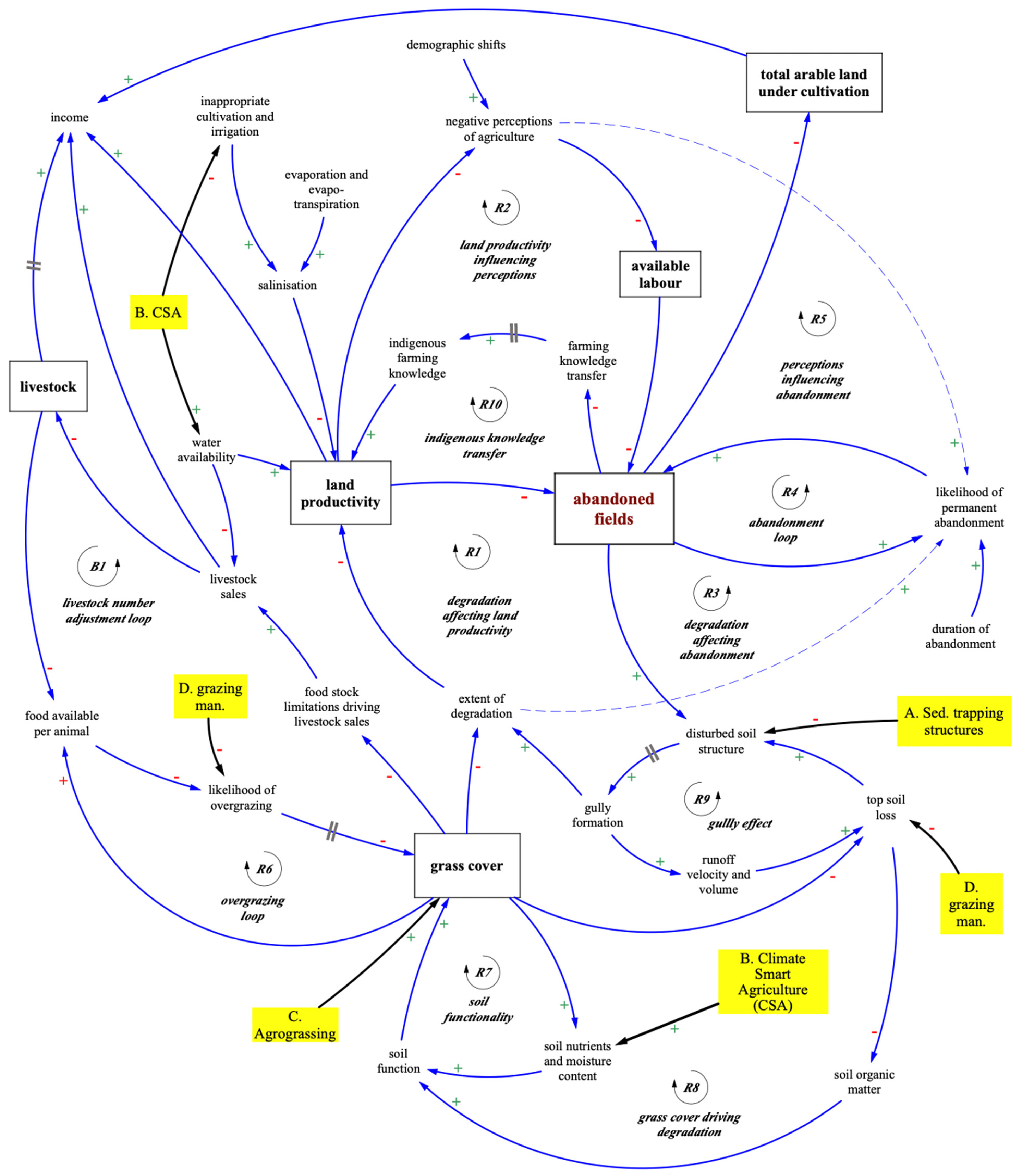
3.3. Assessing Interventions Using a Multi-Criteria Analysis (MCA)
3.4. Leverage Points Synthesis Analysis
4. Discussion
4.1. Assessing the Extent of Crop Field Degradation (Research Question 1)
4.2. Assessing the Drivers of Field Abandonment in Relation to Degradation (Research Question 2)
4.3. Assessing Management Interventions in Relation to the Dynamics of Land Abandonment and Degradation (Research Question 3)
4.4. Addressing Negative Perceptions of Agriculture
4.5. Using the Multi-Method Approach to Assess Spatial Prioritisation Strategies
4.6. Study Limitations
5. Conclusions
Supplementary Materials
Author Contributions
Funding
Data Availability Statement
Acknowledgments
Conflicts of Interest
References
- Sepuru, T.K.; Dube, T. Remote Sensing Applications: Society and Environment An Appraisal on the Progress of Remote Sensing Applications in Soil Erosion Mapping and Monitoring. Remote Sens. Appl. Soc. Environ. 2018, 9, 1–9. [Google Scholar] [CrossRef]
- Orr, B.; Cowie, A.; Castillo Sanchez, V.; Chasek, P.; Crossman, N.; Erlewein, A.; Louwagie, G.; Maron, M.; Metternicht, G.; Minelli, S.; et al. Scientific Conceptual Framework for Land Degradation Neutrality. A Report of the Science-Policy Interface; United Nations Convention to Combat Desertification (UNCCD): Bonn, Germany, 2017. [Google Scholar]
- Seutloali, K.E.; Dube, T.; Mutanga, O. Assessing and Mapping the Severity of Soil Erosion Using the 30-m Landsat Multispectral Satellite Data in the Former South African Homelands of Transkei. Phys. Chem. Earth 2017, 100, 296–304. [Google Scholar] [CrossRef]
- Valentin, C.; Poesen, J.; Li, Y. Gully Erosion: Impacts, Factors and Control. Catena 2005, 63, 132–153. [Google Scholar] [CrossRef]
- ELD Initiative & UNEP. The Economics of Land Degradation in Africa. Benefits of Action Outweigh the Costs. 2015. Available online: https://www.eld-initiative.org/fileadmin/ELD_Filter_Tool/Publication_The_Economics_of_Land_Degradation_in_Africa__Reviewed_/ELD-unep-report_07_spec_72dpi.pdf (accessed on 9 November 2022).
- Huchzermeyer, N.; Sibiya, S.; Schlegel, P.; Van der Waal, B. Cultivated Lands in the Upper Tsitsa River Catchment T35 A-E; Department of Environmental Affairs: Grahamstown, South Africa, 2018.
- Le Roux, J.J.; Sumner, P.D.; Lorentz, S.A.; Germishuyse, T. Connectivity Aspects in Sediment Migration Modelling Using the Soil and Water Assessment Tool. Geosciences 2013, 3, 1–12. [Google Scholar] [CrossRef]
- Jewitt, D.; Goodman, P.S.; Jewitt, D. Systematic Land-Cover Change in KwaZulu-Natal, South Africa: Implications for Biodiversity. S. Afr. J. Sci. 2015, 111, 1–9. [Google Scholar] [CrossRef]
- de la Hey, M.; Beinart, W. Why Have South African Smallholders Largely Abandoned Arable Production in Fields ? A Case Study. J. S. Afr. Stud. 2017, 43, 753–770. [Google Scholar] [CrossRef]
- Hebinck, P.; Mtati, N.; Shackleton, C. More than Just Fields: Reframing Deagrarianisation in Landscapes and Livelihoods. J. Rural Stud. 2018, 61, 323–334. [Google Scholar] [CrossRef]
- Shackleton, S.; Luckert, M. Changing Livelihoods and Landscapes in the Rural Eastern Cape, South Africa: Past Influences and Future Trajectories. Land 2015, 4, 1060–1089. [Google Scholar] [CrossRef]
- Twyman, C.; Sporton, D.; Thomas, D.S.G. “Where Is the Life in Farming?”: The Viability of Smallholder Farming on the Margins of the Kalahari, Southern Africa. Geoforum 2004, 35, 69–85. [Google Scholar] [CrossRef]
- Poesen, J.; Nachtergaele, J.; Verstraeten, G.; Valentin, C. Gully Erosion and Environmental Change: Importance and Research Needs. Catena 2003, 50, 91–133. [Google Scholar] [CrossRef]
- Hassen, G.; Bantider, A. Assessment of Drivers and Dynamics of Gully Erosion in Case of Tabota Koromo and Koromo Danshe Watersheds, South Central Ethiopia. Geoenviron. Disasters 2020, 7, 1–13. [Google Scholar] [CrossRef]
- Sterman, J.D. System Dynamics Modeling: Tools For Learning In A Complex World. Calif. Manag. Rev. 2001, 43, 8–25. [Google Scholar] [CrossRef]
- Meadows, D. Places to Intervene in a by Donella Meadows. Sustain. Inst. 1999, 19. [Google Scholar]
- Turner, B.L.; Menendez, H.M.; Gates, R.; Tedeschi, L.O.; Atzori, A.S. System Dynamics Modeling for Agricultural and Natural Resource Management Issues: Review of Some Past Cases and Forecasting Future Roles. Resources 2016, 5, 40. [Google Scholar] [CrossRef]
- Ma, H.; Zhao, H. United Nations: Convention to combat desertification in those countries experiencing serious drought and/or desertification, particularly in Africa. Int. Legal Mater. 1994, 33, 1328–1382. [Google Scholar]
- IPBES. Summary for Policymakers of the Thematic Assessment of Land Degradation and Restoration; IPBES: Bonn, Germany, 2018; pp. 1–44. [Google Scholar]
- Pretorius, S.N. Sediment Yield Modelling in the Upper Tsitsa Catchment; University of Pretoria: Eastern Cape, South Africa, 2016. [Google Scholar]
- Bull, L.J.; Kirkby, M.J. Gully Processes and Modelling. Prog. Phys. Geogr. 1997, 21, 354–374. [Google Scholar] [CrossRef]
- Kakembo, V.; Xanga, W.W.; Rowntree, K. Topographic Thresholds in Gully Development on the Hillslopes of Communal Areas in Ngqushwa Local Municipality, Eastern Cape, South Africa. Geomorphology 2009, 110, 188–194. [Google Scholar] [CrossRef]
- Kakembo, V. A Reconstruction of the History of Land Degradation in Relation to Land Use Change and Land Tenure in Peddie District, Former Ciskei. Master’s Thesis, Rhodes University, Makhanda, South Africa, 1997. [Google Scholar]
- Fabricius, C.; Cundill, G. Building Adaptive Capacity in Systems beyond the Threshold: The Story of Macubeni, South Africa. In Adaptive Capacity and Environmental Governance; Armitage, D., Plummer, R., Eds.; Springer: Berlin/Heidelberg, Germany, 2010; pp. 43–68. [Google Scholar]
- Shackleton, R.; Shackleton, C.; Shackleton, S.; Gambiza, J. Deagrarianisation and Forest Revegetation in a Biodiversity Hotspot on the Wild Coast, South Africa. PLoS ONE 2013, 8, e76939. [Google Scholar] [CrossRef]
- Blair, D.; Shackleton, C.M.; Mograbi, P.J. Cropland Abandonment in South African Smallholder Communal Lands: Land Cover Change (1950–2010) and Farmer Perceptions of Contributing Factors. Land 2018, 7, 121. [Google Scholar] [CrossRef]
- Munroe, D.K.; van Berkel, D.B.; Verburg, P.H.; Olson, J.L. Alternative Trajectories of Land Abandonment: Causes, Consequences and Research Challenges. Curr. Opin. Environ. Sustain. 2013, 5, 471–476. [Google Scholar] [CrossRef]
- Shrivastava, P.; Kumar, R. Soil Salinity: A Serious Environmental Issue and Plant Growth Promoting Bacteria as One of the Tools for Its Alleviation. Saudi J. Biol. Sci. 2015, 22, 123–131. [Google Scholar] [CrossRef] [PubMed]
- Itzkin, A.; Scholes, M.C.; Clifford-Holmes, J.K.; Rowntree, K.; van der Waal, B.; Coetzer, K. A Social-Ecological Systems Understanding of Drivers of Degradation in the Tsitsa River Catchment to Inform Sustainable Land Management. Sustainability 2021, 13, 516. [Google Scholar] [CrossRef]
- Kim, D.H. Introduction to Systems Thinking; Pegasus Communications, Inc.: Arcadia, CA, USA, 1999. [Google Scholar]
- Hoffman, M.T.; Todd, S. A National Review of Land Degradation in South Africa: The Influence of Biophysical and Socio-Economic Factors. J. S. Afr. Stud. 2000, 26, 743–758. [Google Scholar] [CrossRef]
- Nguyen, N.C.; Bosch, O.J.H. A Systems Thinking Approach to Identify Leverage Points for Sustainability: A Case Study in the Cat Ba Biosphere Reserve, Vietnam. Syst. Res. Behav. Sci. 2013, 30, 104–115. [Google Scholar] [CrossRef]
- Abson, D.J.; Fischer, J.; Leventon, J.; Newig, J.; Schomerus, T.; Vilsmaier, U.; Von Wehrden, H.; Abernethy, P.; Ives, C.D.; Jager, N.W.; et al. Leverage Points for Sustainability Transformation. Ambio 2016, 46, 30–39. [Google Scholar] [CrossRef] [PubMed]
- Shackleton, C.M.; Gambiza, J. Social and Ecological Trade Offs in Combating Land Degradation: The Case of Invasion by a Woody Shrub (Euryops Floribundus) at Macubeni, South Africa. Land Degrad. Dev. 2008, 19, 454–464. [Google Scholar] [CrossRef]
- Bergsma, E.; Charman, P.; Gibbons, F.; Hurni, H.; Moldenhauer, W.C.; Panichapong, S. Terminology for Soil Erosion and Conservation; International Society of Soil Science: Vienna, Austria, 1996. [Google Scholar]
- Department of Agriculture & LandCare South Africa. Macubeni Key Resource Areas: Land Care Project Plan 2007–2009; Prepared by Carsten Riedel & Michelle Terblanche of RuLiV; Department of Agriculture and LandCare SA: London, UK, 2009.
- Schlegel, P.; Huchzermeyer, N.; Van der Waal, B. Biophysical Monitoring Plan, Tsitsa River T35 A-D; Department of Environmental Affairs: Grahamstown, South Africa, 2018.
- Kakembo, V.; Rowntree, K.M. The Relationship between Land Use and Soil Erosion in the Communal Lands near Peddie Town, Eastern Cape, South Africa. Land Degrad. Dev. 2003, 14, 39–49. [Google Scholar] [CrossRef]
- Cundill, G. Learning, Governance and Livelihoods: Toward Adaptive Co-Management under Resource Poor Conditions in South Africa. Ph.D. Thesis, Rhodes University, Makhanda, South Africa, 2008. [Google Scholar]
- Mucina, L.; Rutherford, M.C. The Vegetation of South Africa, Lesotho and Swaziland; Ladislav, M., Rutherford, M.C., Eds.; South African National Biodiversity Institute: Pretoria, South Africa, 2006. [Google Scholar]
- World Weather. Available online: https://www.worldweatheronline.com/macubeni-weather/eastern-cape/za.aspx (accessed on 28 May 2021).
- Statistics South Africa. Migration Dynamics of Women, Children and the Elderly in South Africa; Statistics South Africa: Pretoria, South Africa, 2020.
- Chappel, A. Extent, Drivers and Perceptions of Land Degradation across Three Villages in the Communal Lands of Machubeni, Eastern Cape. BSc Honours Thesis, Rhodes University, Makhanda, South Africa, 2018. [Google Scholar]
- Kurka, T.; Blackwood, D. Selection of MCA Methods to Support Decision Making for Renewable Energy Developments. Renew. Sustain. Energy Rev. 2013, 27, 225–233. [Google Scholar] [CrossRef]
- Dodgson, J.S.; Spackman, M.; Pearman, A.; Phillips, L.D. Multi-Criteria Analysis: A Manual; Report for the Department of Communities and Local Government; CLG: London, UK, 2009.
- Melville-Shreeve, P.; Ward, S.; Butler, D. Rainwater Harvesting Typologies for UK Houses: A Multi Criteria Analysis of System Configurations. Water 2016, 8, 129. [Google Scholar] [CrossRef]
- Manyevere, A.; Muchaonyerwa, P.; Laker, M.C.; Mnkeni, P.N.S. Farmers’ Perspectives with Regard to Crop Production: An Analysis of Nkonkobe Municipality, South Africa. J. Agric. Rural Dev. Trop. Subtrop. 2014, 115, 41–53. [Google Scholar]
- FAO. The Role of Agriculture and Rural Development in Revitalizing Abandoned/Depopulated Areas; FAO: Rome, Italy, 2006. [Google Scholar]
- Ruliv. Macubeni Land Use Plan Assessment Report; Ruliv Household Survey; Ruliv: East Londo, South Africa, 2004. [Google Scholar]
- Bahta, Y.T. Smallholder Livestock Farmers Coping and Adaptation Strategies to Agricultural Drought. AIMS Agric. Food 2020, 5, 964–982. [Google Scholar] [CrossRef]
- Le Roux, J.J. Monitoring Soil Erosion in South Africa at a Regional Scale; SAEON: Pretoria, South Africa, 2011. [Google Scholar]
- Newell, B. Simple Models, Powerful Ideas: Towards Effective Integrative Practice. Glob. Environ. Chang. 2012, 22, 776–783. [Google Scholar] [CrossRef]
- GEF5 SLM; Project Deliverables, Unpublished Report; Rhodes University: Grahamstown, South Africa, 2020.
- Kakembo, V.; Rowntree, K.; Palmer, A.R. Topographic Controls on the Invasion of Pteronia Incana (Blue Bush) onto Hillslopes in Ngqushwa (Formerly Peddie) District, Eastern Cape, South Africa. Catena 2007, 70, 185–199. [Google Scholar] [CrossRef]
- Itzkin, A.; Clifford-Holmes, J.K.; Scholes, M.; Coetzer, K. Approaches to Enhance Integration and Monitoring for Social-Ecological Systems. Land 2022, 11, 1848. [Google Scholar] [CrossRef]
- Ighodaro, I.D.; Lategan, F.S.; Mupindu, W. The Impact of Soil Erosion as a Food Security and Rural Livelihoods Risk in South Africa. J. Agric. Sci. 2016, 8, 1–12. [Google Scholar] [CrossRef]
- Strassburg, B.B.N.; Beyer, H.L.; Crouzeilles, R.; Iribarrem, A.; Barros, F.; de Siqueira, M.F.; Sánchez-Tapia, A.; Balmford, A.; Sansevero, J.B.B.; Brancalion, P.H.S.; et al. Strategic Approaches to Restoring Ecosystems Can Triple Conservation Gains and Halve Costs. Nat. Ecol. Evol. 2019, 3, 32–70. [Google Scholar] [CrossRef]
- Bullock, J.M.; Aronson, J.; Newton, A.C.; Pywell, R.F.; Rey-Benayas, J.M. Restoration of Ecosystem Services and Biodiversity: Conflicts and Opportunities. Trends Ecol. Evol. 2011, 26, 541–549. [Google Scholar] [CrossRef]
- UNCCD. Global Land Outlook: First Edition; Report of the United Nations Convention to Combat Desertification (UNCCD); UNCCD: Bonn, Germany, 2017. [Google Scholar]
- Koulouri, M.; Giourga, C. Land Abandonment and Slope Gradient as Key Factors of Soil Erosion in Mediterranean Terraced Lands. Catena 2007, 69, 274–281. [Google Scholar] [CrossRef]
- Dobes, L.; Bennett, J. Multi-Criteria Analysis: “Good Enough” for Government Work? Agenda A J. Policy Anal. Reform 2009, 16, 7–29. [Google Scholar] [CrossRef]
- Kusangaya, S.; Warburton, M.L.; Archer van Garderen, E.; Jewitt, G.P.W. Impacts of Climate Change on Water Resources in Southern Africa: A Review. Phys. Chem. Earth 2014, 67–69, 47–54. [Google Scholar] [CrossRef]










| Interventions | ||||||||
|---|---|---|---|---|---|---|---|---|
| Intervention A | Intervention B | Intervention C | ||||||
| Wt | Direction | Perf. | Wt’d Perf. | Perf. | Wt’d Perf. | Perf. | Wt’d Perf. | |
| Criterion 1 | 0.3 | −1 | 2 | −0.6 | 1 | −0.3 | 4 | −1.2 |
| Criterion 2 | 0.7 | 1 | 3 | 2.1 | 2.5 | 1.75 | 3.5 | 2.45 |
| Score | - | - | - | 1.5 | 1.45 | 1.25 | ||
| Symbol | Description |
|---|---|
![]() | Positive relationship (where a change in the cause results in a change in the effect in the same direction—i.e., an increase in the cause results in an increase in the effect, and vice versa) |
![]() | Negative relationship (where a change in the cause results in a change in the effect in the opposite direction—i.e., where an increase in the cause results in a decrease in the effect, and vice versa) |
![]() | Delayed effect |
![]() | Reinforcing feedback loop |
![]() | Balancing feedback loop |
![]() | Stock variables can be anything that accumulates and de-accumulates (both material, such as water in a dam or total agricultural land, and non-material, such as trust). All feedback loops must include at least one stock. |
| Intervention | Description | Associated GEF5 SLM Programme |
|---|---|---|
| A. Sediment trapping structures | Reducing sediment yield from rill and gully erosion, using stone lines, brush silt traps, and stone packs | Land Rehabilitation Hub |
| B. Climate Smart Agriculture | Improving agricultural adaptation to climate change, including improving tillage practices, increasing soil cover via mulching, and crop rotation to increase plant diversity | Conservation Agriculture Hub |
| C. Agrograssing | Revegetating bare patches of land, focusing on gully heads | Land Rehabilitation Hub |
| D. Grazing management | Shifting from open-access grazing regimes, to using camps and rotational grazing | Livestock and Rangeland Management Hub |
| Intervention | Total Cost (ZAR) | Normalised Cost | Supporting Information |
|---|---|---|---|
| A. Sediment trapping structures | 526,500 | 0.30 | See Table S2 |
| B. Climate Smart Agriculture | 305,500 | 0.17 | See Table S3 |
| C. Agrograssing | 1,782,240 | 1.00 | See Table S4 and Figure S1 |
| D. Grazing management | 518,000 | 0.29 | See Table S5 |
| Stakeholder (SH) | Scores | ||||||||||
|---|---|---|---|---|---|---|---|---|---|---|---|
| Criteria | Intervention Options | SH #1 | SH #2 | SH #3 | SH #4 | SH #5 | SH #6 | SH #7 | Avg. | Max. | Norm-alised |
| Reliance on external funding (5 = no reliance; 1 = completely reliant) | A. Sed. Trapping structures | 1 | 1 | 2 | 3 | 3 | 3 | 1 | 2.0 | 5 | 0.40 |
| B. Climate Smart Agriculture | 2 | 3 | 3 | 3 | 2 | 2 | 3 | 2.6 | 5 | 0.52 | |
| C. Agrograssing | 2 | 2 | 2 | 2 | 3 | 2 | 2 | 2.1 | 5 | 0.42 | |
| D. Grazing management | 2 | 2 | 2 | 4 | 1 | 1 | 2 | 2.0 | 5 | 0.40 | |
| Perceived efficacy (10 = very effective; 0 = completely ineffective) | A. Sed. Trapping structures | 5 | 5 | 5 | 5 | 2.5 | 5 | 5 | 4.6 | 10 | 0.46 |
| B. Climate Smart Agriculture | 5 | 5 | 5 | 7.5 | 5 | 7.5 | 5 | 5.7 | 10 | 0.57 | |
| C. Agrograssing | 5 | 5 | 5 | 5 | 5 | 7.5 | 5 | 5.4 | 10 | 0.54 | |
| D. Grazing management | 5 | 7.5 | 5 | 7.5 | 5 | 7.5 | 7.5 | 6.4 | 10 | 0.64 | |
| Performance Matrix | Interventions | |||||||||
|---|---|---|---|---|---|---|---|---|---|---|
|
|
|
| |||||||
| Wt | Direction | Perf. | Wt’d Perf. | Perf. | Wt’d Perf. | Perf. | Wt’d Perf. | Perf. | Wt’d Perf. | |
| C1. Cost | 0.4 | −1 | 0.3 | −0.120 | 0.17 | −0.068 | 1 | −0.400 | 0.29 | −0.116 |
| C2. Funding reliance | 0.2 | 1 | 0.4 | 0.080 | 0.52 | 0.104 | 0.42 | 0.084 | 0.4 | 0.080 |
| C3. Efficacy | 0.4 | 1 | 0.46 | 0.184 | 0.57 | 0.228 | 0.54 | 0.216 | 0.64 | 0.256 |
| Total | 1 | 0.144 | 0.264 | −0.100 | 0.220 | |||||
| Intervention | Ranking on the Multi-Criteria Analysis (MCA) | Associated Leverage Point (Abson et al., 2016 [33] and Meadows, 1999 [16]) |
|---|---|---|
| D. Grazing management | 2 | Point 5: Rules of the System (e.g., incentives and constraints) |
| B. Climate smart agriculture | 1 | Point 6: The structure of information flows |
| C. Agrograssing | 4 | Point 9: The length of delays relative to the rate of system change |
| A. Sediment trapping structures | 3 | Point 10: The structure of material stocks and flows and nodes of intersection |
| Usage Status | Degradation Level | Vulnerability Status | No. of Crop Fields (Fields) | Area (ha) | Avg Field Size (ha/Field) | % Area Covered (All Crop Fields) |
|---|---|---|---|---|---|---|
| High | High | 48 | 566.67 | 11.8 | 17.93 |
| Moderate | High | 88 | 328.00 | 3.7 | 10.38 |
Disclaimer/Publisher’s Note: The statements, opinions and data contained in all publications are solely those of the individual author(s) and contributor(s) and not of MDPI and/or the editor(s). MDPI and/or the editor(s) disclaim responsibility for any injury to people or property resulting from any ideas, methods, instructions or products referred to in the content. |
© 2023 by the authors. Licensee MDPI, Basel, Switzerland. This article is an open access article distributed under the terms and conditions of the Creative Commons Attribution (CC BY) license (https://creativecommons.org/licenses/by/4.0/).
Share and Cite
Sibiya, S.; Clifford-Holmes, J.K.; Gambiza, J. Drivers of Degradation of Croplands and Abandoned Lands: A Case Study of Macubeni Communal Land in the Eastern Cape, South Africa. Land 2023, 12, 606. https://doi.org/10.3390/land12030606
Sibiya S, Clifford-Holmes JK, Gambiza J. Drivers of Degradation of Croplands and Abandoned Lands: A Case Study of Macubeni Communal Land in the Eastern Cape, South Africa. Land. 2023; 12(3):606. https://doi.org/10.3390/land12030606
Chicago/Turabian StyleSibiya, Silindile, Jai Kumar Clifford-Holmes, and James Gambiza. 2023. "Drivers of Degradation of Croplands and Abandoned Lands: A Case Study of Macubeni Communal Land in the Eastern Cape, South Africa" Land 12, no. 3: 606. https://doi.org/10.3390/land12030606
APA StyleSibiya, S., Clifford-Holmes, J. K., & Gambiza, J. (2023). Drivers of Degradation of Croplands and Abandoned Lands: A Case Study of Macubeni Communal Land in the Eastern Cape, South Africa. Land, 12(3), 606. https://doi.org/10.3390/land12030606







