Assessment of Remote Sensing Ecological Quality by Introducing Water and Air Quality Indicators: A Case Study of Wuhan, China
Abstract
1. Introduction
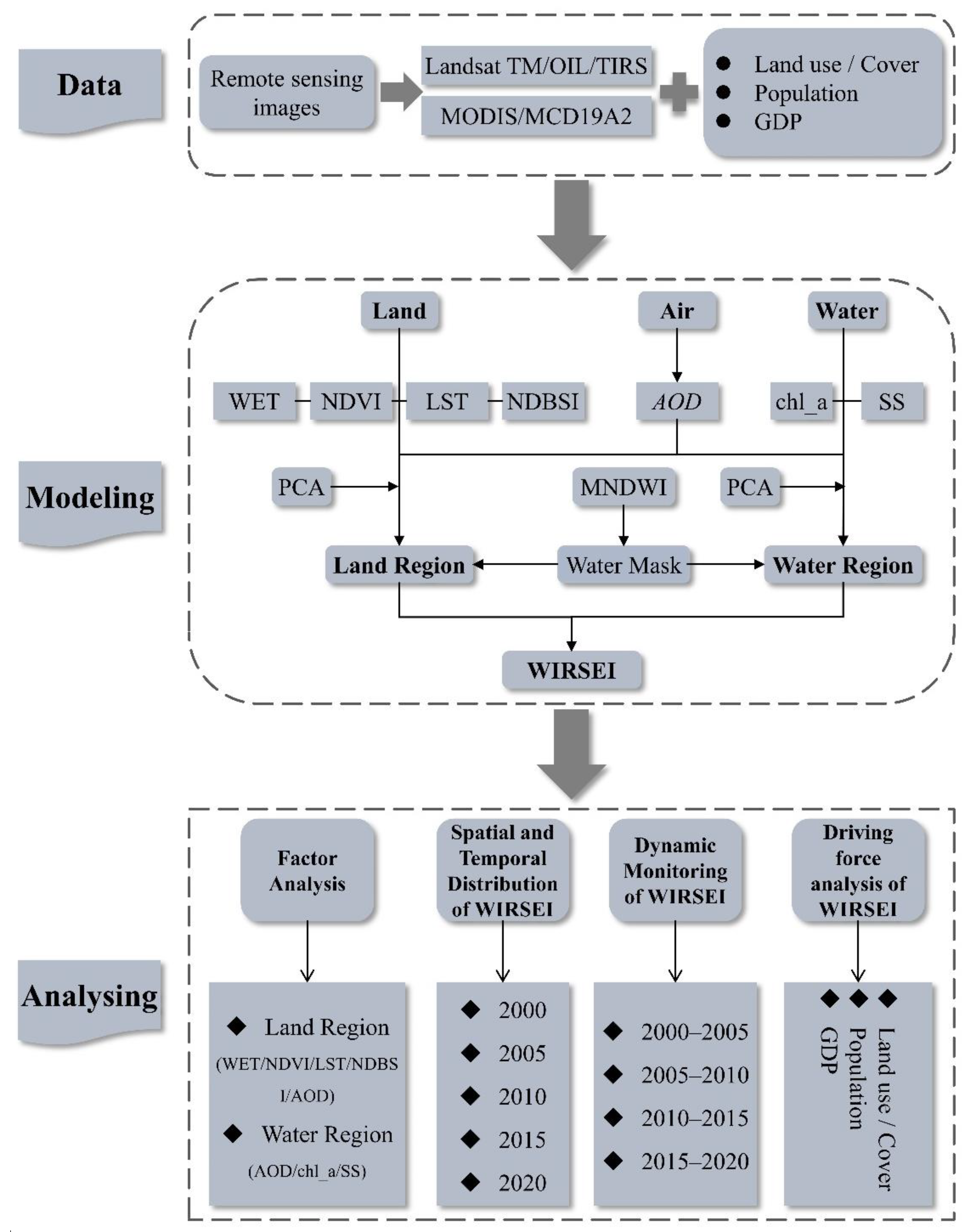
2. Materials and Methods
2.1. Study Area
2.2. Data and Preprocessing
2.3. Methodology
2.3.1. Modeling Framework
2.3.2. Water Mask and Standardization
2.3.3. Water Remote Sensing Ecological Index
2.3.4. Land and Air Remote Sensing Ecological Index
- Land
- Air
2.3.5. Geographical Weighted Regression
3. Results
3.1. Ecological Factors
3.1.1. Ecological Factors of Land Region
3.1.2. Ecological Factors of Water Region
3.2. Spatial and Temporal Distribution of WIRSEI in Wuhan
3.3. Dynamic Monitoring of WIRSEI in Wuhan
3.4. Driving Force Analysis of WIRSEI Change
4. Discussion
5. Conclusions
- (1)
- On the whole, the spatial distribution difference of AOD, or air quality, always has a substantial WIRSEI impact on land and water. The spatial distribution difference of WET and humidity always significantly affects WIRSEI on land. The influence of other indicators varies highly across years. The spatial distribution of WIRSEI in Wuhan from 2000 to 2020 shows a low center and high periphery pattern, i.e., seven central urban districts were much lower than six remote urban districts. Affected by urban construction and expansion, the impermeable land accounts for a high proportion in the seven central urban districts, resulting in the overall low ecological quality. Wuhan has a relatively high percentage of water area, and the water region’s ecological quality significantly impacts the city’s ecological quality. The ecological quality of lakes exceeds that of rivers.
- (2)
- From the perspective of WIRSEI grade composition, the 0–0.2 grade area proportion was the least, fluctuating between 1.14% and 3.73%. The next grade was 0.8–1, with the area proportion fluctuating between 2.5% and 6.6%. The area of grades 0.4–0.6 accounts for the most, with the proportion between 39.91% and 55.1%. The proportion of 0.2–0.4 and 0.6–0.8 grade areas was between 15.5% and 31.7%. From 2000 to 2020, the overall WIRSEI of Wuhan exhibited a changing pattern of “up–down–up–stable”. The WIRSEI change in the land region was consistent with the overall trend; however, the WIRSEI variation in the water region showed a changing trend of “up–down–down–stable”.
- (3)
- Based on the statistics of change degree, 88–93% of the ecological quality change grades during the past 20 years mainly were no change, slightly better, and slightly worse. From the perspective of the spatial distribution of change level, WIRSEI improved in most regions from 2000 to 2005. From 2005 to 2010, the WIRSEI of some areas in the central urban region increased, while the WIRSEI of most other regions worsened. From 2010 to 2015, WIRSEIs of Dongxihu, Huangpi, and Xinzhou near the north of the central city became better, while WIRSEIs of Caidian and Jiangxia near the south of the central city became worse because the main direction of urban expansion during this period was to the south. From 2015 to 2020, it was stable with slight variation.
- (4)
- The change in WIRSEI from 2000 to 2020 was closely related to urban expansion, population change, and economic development. The impact of land use and economic and social variables on WIRSEI shows apparent spatial heterogeneity. Comparing various driving factors, LUCD variables have a greater impact on WIRSEI changes, while GDP and POP variables have a smaller impact.
Author Contributions
Funding
Institutional Review Board Statement
Informed Consent Statement
Data Availability Statement
Conflicts of Interest
References
- Liu, S.; Dong, Y.; Cheng, F.; Coxixo, A.; Hou, X. Practices and opportunities of ecosystem service studies for ecological restoration in China. Sustain. Sci. 2016, 11, 935–944. [Google Scholar] [CrossRef]
- Hochreiter, S.; Schmidhuber, J. Long Short-Term Memory. Neural Comput. 1997, 9, 1735–1780. [Google Scholar] [CrossRef] [PubMed]
- Lin, T.; Ge, R.; Huang, J.; Zhao, Q.; Lin, J.; Huang, N.; Zhang, G.; Li, X.; Ye, H.; Yin, K. A quantitative method to assess the ecological indicator system’s effectiveness: A case study of the ecological province construction indicators of China. Ecol. Indic. 2016, 62, 95–100. [Google Scholar] [CrossRef]
- HJ/T192-2006; State Environmental Protection Administration. Technical Criterion for Eco-Environmental Status Evaluation (Trial). China Environmental Science Press: Beijing, China, 2006. Available online: http://www.gfx.gov.cn/gfx/cmsfile/20201231/2DC4F277436312285C41E7CE29969734.pdf (accessed on 8 November 2022).
- HJ/T192-2015; Ministry of Environmental Protection. Technical Criterion for Ecosystem Status Evaluation. China Environmental Science Press: Beijing, China, 2015. Available online: https://www.mee.gov.cn/ywgz/fgbz/bz/bzwb/stzl/201503/W020150326489785523925.pdf (accessed on 8 November 2022).
- Ministry of Ecology and Environment. Measures for Regional Ecological Quality Assessment (Trial); China, 2021. Available online: https://www.mee.gov.cn/xxgk2018/xxgk/xxgk03/202111/W020211124377111066485.pdf (accessed on 8 November 2022).
- Xu, H. A remote sensing index for assessment of regional ecological changes. China Environ. Sci. 2013, 33, 889–897. [Google Scholar]
- Hu, X.; Xu, H. A new remote sensing index for assessing the spatial heterogeneity in urban ecological quality: A case from Fuzhou City, China. Ecol. Indic. 2018, 89, 11–21. [Google Scholar] [CrossRef]
- Cai, B.; Shao, Z.; Fang, S.; Huang, X.; Huq, E.; Tang, Y.; Li, Y.; Zhuang, Q. Finer-scale spatiotemporal coupling coordination model between socioeconomic activity and eco-environment: A case study of Beijing, China. Ecol. Indic. 2021, 131, 108165. [Google Scholar] [CrossRef]
- Shan, W.; Jin, X.; Ren, J.; Wang, Y.; Xu, Z.; Fan, Y.; Gu, Z.; Hong, C.; Lin, J.; Zhou, Y. Ecological environment quality assessment based on remote sensing data for land consolidation. J. Clean. Prod. 2019, 239, 118126. [Google Scholar] [CrossRef]
- Yue, H.; Liu, Y.; Li, Y.; Lu, Y. Eco-Environmental Quality Assessment in China’s 35 Major Cities Based On Remote Sensing Ecological Index. IEEE Access 2019, 7, 51295–51311. [Google Scholar] [CrossRef]
- Liao, W.; Jiang, W. Evaluation of the Spatiotemporal Variations in the Eco-environmental Quality in China Based on the Remote Sensing Ecological Index. Remote. Sens. 2020, 12, 2462. [Google Scholar] [CrossRef]
- Wang, J.; Liu, D.; Ma, J.; Cheng, Y.; Wang, L. Development of a large-scale remote sensing ecological index in arid areas and its application in the Aral Sea Basin. J. Arid Land 2021, 13, 40–55. [Google Scholar] [CrossRef]
- Xu, X. The Study of Remote Sensing Imagery Water Quality Parameter Algorithms and Spatial and Temporal Patterns Variation of Water Quality in Lake Liangzi. Ph.D. Thesis, Wuhan University, Wuhan, China, 2017. Available online: https://kns.cnki.net/KCMS/detail/detail.aspx?dbname=CDFDLAST2020&filename=1018033142.nh (accessed on 8 November 2022).
- Tebbs, E.J.; Avery, S.T.; Chadwick, M.A. Satellite remote sensing reveals impacts from dam-associated hydrological changes on chlorophyll-a in the world’s largest desert lake. River Res. Appl. 2020, 36, 211–222. [Google Scholar] [CrossRef]
- Yang, X.; Jiang, Y.; Deng, X.; Zheng, Y.; Yue, Z. Temporal and Spatial Variations of Chlorophyll a Concentration and Eutrophication Assessment (1987–2018) of Donghu Lake in Wuhan Using Landsat Images. Water 2020, 12, 2192. [Google Scholar] [CrossRef]
- Cao, Z.; Ma, R.; Duan, H.; Pahlevan, N.; Melack, J.; Shen, M.; Xue, K. A machine learning approach to estimate chlorophyll-a from Landsat-8 measurements in inland lakes. Remote. Sens. Environ. 2020, 248, 111974. [Google Scholar] [CrossRef]
- Pahlevan, N.; Smith, B.; Schalles, J.; Binding, C.; Cao, Z.; Ma, R.; Alikas, K.; Kangro, K.; Gurlin, D.; Nguyen, H.; et al. Seamless retrievals of chlorophyll-a from Sentinel-2 (MSI) and Sentinel-3 (OLCI) in inland and coastal waters: A machine-learning approach. Remote Sens. Environ. 2020, 240, 111604. [Google Scholar] [CrossRef]
- Kim, E.-J.; Nam, S.-H.; Koo, J.-W.; Hwang, T.-M. Hybrid Approach of Unmanned Aerial Vehicle and Unmanned Surface Vehicle for Assessment of Chlorophyll-a Imagery Using Spectral Indices in Stream, South Korea. Water 2021, 13, 1930. [Google Scholar] [CrossRef]
- Kravitz, J.; Matthews, M.; Bernard, S.; Griffith, D. Application of Sentinel 3 OLCI for chl-a retrieval over small inland water targets: Successes and challenges. Remote. Sens. Environ. 2020, 237, 111562. [Google Scholar] [CrossRef]
- Di Trapani, A.; Corbari, C.; Mancini, M. Effect of the Three Gorges Dam on Total Suspended Sediments from MODIS and Landsat Satellite Data. Water 2020, 12, 3259. [Google Scholar] [CrossRef]
- Kupssinskü, L.S.; Guimarães, T.T.; De Souza, E.M.; Zanotta, D.C.; Veronez, M.R.; Gonzaga, J.L.; Mauad, F.F. A Method for Chlorophyll-a and Suspended Solids Prediction through Remote Sensing and Machine Learning. Sensors 2020, 20, 2125. [Google Scholar] [CrossRef]
- He, K.; Yang, F.; Ma, Y.; Zhang, Q.; Yao, X.; Chan, C.K.; Cadle, S.; Chan, T.; Mulawa, P. The characteristics of PM2. 5 in Beijing, China. Atmos. Environ. 2001, 35, 4959–4970. [Google Scholar] [CrossRef]
- Peng, J.; Chen, S.; Lü, H.; Liu, Y.; Wu, J. Spatiotemporal patterns of remotely sensed PM2. 5 concentration in China from 1999 to 2011. Remote Sens. Environ. 2016, 174, 109–121. [Google Scholar] [CrossRef]
- Van Donkelaar, A.; Martin, R.V.; Brauer, M.; Boys, B.L. Use of Satellite Observations for Long-Term Exposure Assessment of Global Concentrations of Fine Particulate Matter. Environ. Health Perspect. 2015, 123, 135–143. [Google Scholar] [CrossRef] [PubMed]
- Zhang, X.; Liu, L.; Chen, X.; Gao, Y.; Xie, S.; Mi, J. GLC_FCS30: Global land-cover product with fine classification system at 30 m using time-series Landsat imagery. Earth Syst. Sci. Data 2021, 13, 2753–2776. [Google Scholar] [CrossRef]
- Seddon, A.W.R.; Macias-Fauria, M.; Long, P.R.; Benz, D.; Willis, K.J. Sensitivity of global terrestrial ecosystems to climate variability. Nature 2016, 531, 229–232. [Google Scholar] [CrossRef] [PubMed]
- Xu, H. A remote sensing urban ecological index and its application. Acta Ecol. Sin. 2013, 33, 7853–7862. [Google Scholar]
- Gautam, V.K.; Gaurav, P.K.; Murugan, P.; Annadurai, M. Assessment of Surface Water Dynamicsin Bangalore Using WRI, NDWI, MNDWI, Supervised Classification and K-T Transformation. Aquat. Procedia 2015, 4, 739–746. [Google Scholar] [CrossRef]
- Xu, H. Water colour variation analysis of the coastal waters surrounding Xiamen Island of SE China by multispectral and multitem poral remote sensing measurements. Acta Sci. Circum Stantiae 2006, 26, 1209–1218. [Google Scholar]
- Townshend, J.R.G.; Justice, C.O. Analysis of the dynamics of African vegetation using the normalized difference vegetation index. Int. J. Remote Sens. 1986, 7, 1435–1445. [Google Scholar] [CrossRef]
- Robinson, N.P.; Allred, B.W.; Jones, M.O.; Moreno, A.; Kimball, J.S.; Naugle, D.E.; Erickson, T.A.; Richardson, A.A. A Dynamic Landsat Derived Normalized Difference Vegetation Index (NDVI) Product for the Conterminous United States. Remote Sens. 2017, 9, 863. [Google Scholar] [CrossRef]
- Zhang, J.; Zhu, Y.; Fan, F. Mapping and evaluation of landscape ecological status using geographic indices extracted from remote sensing imagery of the Pearl River Delta, China, between 1998 and 2008. Environ. Earth Sci. 2016, 75, 327. [Google Scholar] [CrossRef]
- Nichol, J. Remote Sensing of Urban Heat Islands by Day and Night. Photogramm. Eng. Remote. Sens. 2005, 71, 613–621. [Google Scholar] [CrossRef]
- Chander, G.; Markham, B.L.; Helder, D.L. Summary of current radiometric calibration coefficients for Landsat MSS, TM, ETM+, and EO-1 ALI sensors. Remote. Sens. Environ. 2009, 113, 893–903. [Google Scholar] [CrossRef]
- Buyantuyev, A.; Wu, J. Urban heat islands and landscape heterogeneity: Linking spatiotemporal variations in surface temperatures to land-cover and socioeconomic patterns. Landsc. Ecol. 2010, 25, 17–33. [Google Scholar] [CrossRef]
- Li, J.; Song, C.; Cao, L.; Zhu, F.; Meng, X.; Wu, J. Impacts of landscape structure on surface urban heat islands: A case study of Shanghai, China. Remote. Sens. Environ. 2011, 115, 3249–3263. [Google Scholar] [CrossRef]
- Sobrino, J.A.; Jiménez-Muñoz, J.C.; Paolini, L. Land surface temperature retrieval from LANDSAT TM 5. Remote. Sens. Environ. 2004, 90, 434–440. [Google Scholar] [CrossRef]
- Collins, J.B.; Woodcock, C.E. An assessment of several linear change detection techniques for mapping forest mortality using multitemporal landsat TM data. Remote. Sens. Environ. 1996, 56, 66–77. [Google Scholar] [CrossRef]
- Yarbrough, L.D.; Easson, G.; Kuszmaul, J.S. Proposed workflow for improved Kauth–Thomas transform derivations. Remote Sens. Environ. 2012, 124, 810–818. [Google Scholar] [CrossRef]
- Xu, H.; Wang, M.; Shi, T.; Guan, H.; Fang, C.; Lin, Z. Prediction of ecological effects of potential population and impervious surface increases using a remote sensing based ecological index (RSEI). Ecol. Indic. 2018, 93, 730–740. [Google Scholar] [CrossRef]
- Li, J.; Gong, J.; Guldmann, J.-M.; Yang, J. Assessment of Urban Ecological Quality and Spatial Heterogeneity Based on Remote Sensing: A Case Study of the Rapid Urbanization of Wuhan City. Remote. Sens. 2021, 13, 4440. [Google Scholar] [CrossRef]
- Paciorek, C.J.; Liu, Y.; Moreno-Macias, H.; Kondragunta, S. Spatiotemporal Associations between GOES Aerosol Optical Depth Retrievals and Ground-Level PM2.5. Environ. Sci. Technol. 2008, 42, 5800–5806. [Google Scholar] [CrossRef]
- Zhang, J.T.; Zhao, Y.D.; Tian, Y.G.; He, Q.Q.; Zhuang, Y.H.; Peng, Y.X.; Hong, S. Spatial non-coupling of air pollutant emissions and particulate matter-related air quality: A case study in Wuhan City, China. Prog. Geogr. 2019, 38, 612–624. [Google Scholar]
- Lyapustin, A.; Martonchik, J.; Wang, Y.; Laszlo, I.; Korkin, S. Multiangle implementation of atmospheric correction (MAIAC): 1. Radiative transfer basis and look-up tables. J. Geophys. Res. 2011, 116, 3210. [Google Scholar] [CrossRef]
- Lyapustin, A.; Wang, Y.; Laszlo, I.; Kahn, R.; Korkin, S.; Remer, L.; Levy, R.; Reid, J.S. Multiangle implementation of atmospheric correction (MAIAC): 2. Aerosol algorithm. J. Geophys. Res. 2011, 116, 3211. [Google Scholar] [CrossRef]
- Fotheringham, A.S.; Brunsdon, C.; Charlton, M. Geographically Weighted Regression: The Analysis of Spatially Varying RelationShips; John Wiley & Sons: Hoboken, NJ, USA, 2003. [Google Scholar]
- Liu, J.; Bu, H.; Ao, S. Study on Spatio-Temporal Faeture of Modern Land Use Change in China: Using Remote Sensing Techniques. Quat. Sci. 2000, 20, 229–239. [Google Scholar]
- Airiken, M.; Zhang, F.; Chan, N.W.; Kung, H.-T. Assessment of spatial and temporal ecological environment quality under land use change of urban agglomeration in the North Slope of Tianshan, China. Environ. Sci. Pollut. Res. 2022, 29, 12282–12299. [Google Scholar] [CrossRef] [PubMed]
- Liu, Y.; Dang, C.; Yue, H.; Lyu, C.; Qian, J.; Zhu, R. Comparison between modified remote sensing ecological index and RSEI. Natl. Remote Sens. Bull. 2022, 26, 683–697. [Google Scholar]









| Data Type | Data Used | Date | Spatial Resolution | Source |
|---|---|---|---|---|
| Remote sensing image | Landsat TM | 2000, 2005, 2010 | 30 | http://earthexplorer.usgs.gov/ (accessed on 27 November 2021) |
| Landsat OLI/TIRS | 2015, 2020 | 30 | ||
| MCD19A2 | 2000, 2005, 2010, 2015, 2020 | 1000 | https://ladsweb.modaps.eosdis.nasa.gov/ (accessed on 9 August 2022) | |
| Land use/cover classification | GLC_FCS30-1985-2020 | 2000, 2005, 2010, 2015, 2020 | 30 | https://data.casearth.cn/ (accessed on 7 December 2021) |
| Population | Unconstrained individual countries 2000–2020 UN adjusted | 2000, 2005, 2010, 2015, 2020 | 1000 | https://www.worldpop.org/ (accessed on 14 March 2022) |
| Economic | 1 km grid data of China’s GDP | 2000, 2005, 2010, 2015, 2019 | 1000 | https://www.resdc.cn/ (accessed on 14 March 2022) |
| Weights/ PCA1 | 2000 | 2005 | 2010 | 2015 | 2020 | |||||
|---|---|---|---|---|---|---|---|---|---|---|
| Land Region | Water Region | Land Region | Water Region | Land Region | Water Region | Land Region | Water Region | Land Region | Water Region | |
| WET | +0.6208 | — | +0.5827 | — | +0.6330 | — | +0.6665 | — | +0.5901 | — |
| NDVI | +0.1236 | — | +0.3224 | — | +0.3189 | — | +0.2380 | — | +0.3332 | — |
| NDBSI | −0.3353 | — | −0.4673 | — | −0.2665 | — | −0.3731 | — | −0.4119 | — |
| LST | −0.5181 | — | −0.0906 | — | −0.3712 | — | −0.4585 | — | −0.2551 | — |
| AOD | −0.4674 | −0.7616 | −0.5744 | −0.8878 | −0.5373 | −0.8034 | −0.3869 | −0.5491 | −0.5531 | −0.6234 |
| chl_a | — | −0.4789 | — | −0.4467 | — | −0.1722 | — | −0.3300 | — | −0.1370 |
| SS | — | −0.4366 | — | −0.1107 | — | −0.5700 | — | −0.7679 | — | −0.7698 |
| Mean | 2000 | 2005 | 2010 | 2015 | 2020 |
|---|---|---|---|---|---|
| Jianghan | 0.3552 | 0.3532 | 0.4439 | 0.3278 | 0.4007 |
| Qiaokou | 0.3423 | 0.3912 | 0.4408 | 0.3155 | 0.4049 |
| Qingshan | 0.3599 | 0.4549 | 0.4159 | 0.3507 | 0.3995 |
| Jiangan | 0.4036 | 0.4340 | 0.4396 | 0.3759 | 0.3694 |
| Hanyang | 0.4430 | 0.4631 | 0.4643 | 0.3698 | 0.4306 |
| Wuchang | 0.3461 | 0.3976 | 0.4531 | 0.4048 | 0.3459 |
| Hongshan | 0.4986 | 0.5378 | 0.4720 | 0.4810 | 0.4589 |
| Dongxihu | 0.4688 | 0.5540 | 0.4309 | 0.4817 | 0.4510 |
| Caidian | 0.4736 | 0.5807 | 0.4853 | 0.4665 | 0.4451 |
| Jiangxia | 0.5209 | 0.5923 | 0.5067 | 0.5481 | 0.5351 |
| Huangpi | 0.5116 | 0.6110 | 0.4828 | 0.5491 | 0.5297 |
| Xinzhou | 0.4905 | 0.5828 | 0.3765 | 0.4711 | 0.4985 |
| Hannan | 0.4575 | 0.6390 | 0.3900 | 0.4294 | 0.4440 |
| 2000 | 2005 | 2010 | 2015 | 2020 | Average | |
|---|---|---|---|---|---|---|
| A | 0.2383 | 0.5474 | 0.4571 | 0.3266 | 0.4026 | 0.3944 |
| B | 0.2715 | 0.7094 | 0.7356 | 0.3988 | 0.4463 | 0.5123 |
| C | 0.4372 | 0.6779 | 0.5602 | 0.4028 | 0.4134 | 0.4983 |
| D | 0.4242 | 0.5618 | 0.5219 | 0.4815 | 0.4574 | 0.4894 |
| E | 0.413 | 0.552 | 0.4318 | 0.5282 | 0.4285 | 0.4707 |
| F | 0.4183 | 0.3816 | 0.3667 | 0.5575 | 0.5927 | 0.4634 |
| G | 0.4159 | 0.2426 | 0.2872 | 0.3722 | 0.2837 | 0.3203 |
| H | 0.5122 | 0.5994 | 0.672 | 0.5773 | 0.5249 | 0.5772 |
| I | 0.5266 | 0.7016 | 0.7391 | 0.514 | 0.5032 | 0.5969 |
| J | 0.5981 | 0.6569 | 0.5936 | 0.6576 | 0.584 | 0.618 |
| K | 0.5586 | 0.4872 | 0.5271 | 0.5341 | 0.5321 | 0.5278 |
| L | 0.6001 | 0.5861 | 0.6173 | 0.5831 | 0.5579 | 0.5889 |
| M | 0.5213 | 0.6673 | 0.5328 | 0.7904 | 0.7403 | 0.6504 |
| N | 0.5113 | 0.694 | 0.6391 | 0.8307 | 0.8088 | 0.6968 |
| Change Grade | WIRSEI Indicator Change |
|---|---|
| Significantly worse | −1–(−0.5) |
| Obviously worse | −0.5–(−0.3) |
| Slightly worse | −0.3–(−0.1) |
| No change | −0.1–0.1 |
| Slightly better | 0.1–0.3 |
| Obviously better | 0.3–0.5 |
| Significantly better | 0.5–1 |
| Change Grade (km2 %) | 2000–2005 | 2005–2010 | 2010–2015 | 2015–2020 | ||||
|---|---|---|---|---|---|---|---|---|
| Area | Percentage | Area | Percentage | Area | Percentage | Area | Percentage | |
| Significantly worse | 13.93 | 0.16% | 168.07 | 1.96% | 24.68 | 0.29% | 55.33 | 0.65% |
| Obviously worse | 141.05 | 1.64% | 1173.07 | 13.68% | 183.44 | 2.14% | 369.52 | 4.31% |
| Slightly worse | 920.16 | 10.73% | 3225.79 | 37.61% | 1312.46 | 15.30% | 1752.83 | 20.45% |
| No change | 3392.70 | 39.55% | 3187.41 | 37.16% | 4059.55 | 47.33% | 4288.77 | 50.04% |
| Slightly better | 3306.63 | 38.55% | 726.19 | 8.47% | 2500.67 | 29.16% | 1893.32 | 22.09% |
| Obviously better | 712.12 | 8.30% | 86.39 | 1.01% | 449.96 | 5.25% | 194.30 | 2.27% |
| Significantly better | 90.77 | 1.06% | 9.70 | 0.11% | 46.04 | 0.54% | 16.78 | 0.20% |
Publisher’s Note: MDPI stays neutral with regard to jurisdictional claims in published maps and institutional affiliations. |
© 2022 by the authors. Licensee MDPI, Basel, Switzerland. This article is an open access article distributed under the terms and conditions of the Creative Commons Attribution (CC BY) license (https://creativecommons.org/licenses/by/4.0/).
Share and Cite
Pan, Y.; Gong, J.; Li, J. Assessment of Remote Sensing Ecological Quality by Introducing Water and Air Quality Indicators: A Case Study of Wuhan, China. Land 2022, 11, 2272. https://doi.org/10.3390/land11122272
Pan Y, Gong J, Li J. Assessment of Remote Sensing Ecological Quality by Introducing Water and Air Quality Indicators: A Case Study of Wuhan, China. Land. 2022; 11(12):2272. https://doi.org/10.3390/land11122272
Chicago/Turabian StylePan, Yue, Jian Gong, and Jingye Li. 2022. "Assessment of Remote Sensing Ecological Quality by Introducing Water and Air Quality Indicators: A Case Study of Wuhan, China" Land 11, no. 12: 2272. https://doi.org/10.3390/land11122272
APA StylePan, Y., Gong, J., & Li, J. (2022). Assessment of Remote Sensing Ecological Quality by Introducing Water and Air Quality Indicators: A Case Study of Wuhan, China. Land, 11(12), 2272. https://doi.org/10.3390/land11122272

