A Novel Monthly Runoff Prediction Model Based on KVMD and KTCN-LSTM-SA
Abstract
1. Introduction
- (1)
- A novel KVMD-KTCN-LSTM-SA prediction model is proposed. The KVMD reduces the complexity of the original runoff, and the SA mechanism allows the model to better capture global dependencies and improve parallelization.
- (2)
- The KOA combined with the TCN-LSTM model quickly finds the optimal hyperparameters. This makes full use of TCN’s ability to extract multi-scale features and the capacity of LSTM to capture long-term dependencies.
- (3)
- The proposed KVMD-KTCN-LSTM-SA model is applied to three hydrological stations in the Hotan River basin and Huai River basin with six comparative models. The applicability of this model and the excellent monthly runoff prediction capability are demonstrated by four evaluation indicators.
2. Materials and Methods
2.1. Datasets
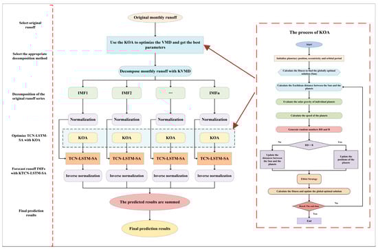
2.2. Overview of the Hybrid KVMD-KTCN-LSTM-SA Model
2.3. KVMD-KTCN-LSTM-SA Monthly Runoff Forecasting Model
2.3.1. Variational Mode Decomposition (VMD)
2.3.2. Kepler Optimization Algorithm (KOA)
2.3.3. Temporal Convolutional Network–Long Short-Term Memory–Self-Attention (TCN-LSTM-SA)
2.4. Performance Metrics
3. Results
3.1. Original and Decomposed Monthly Runoff Series
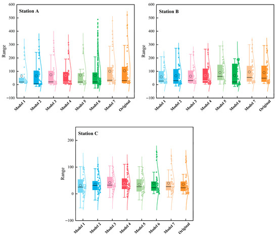
3.2. Prediction Results of the Proposed Model and Six Comparison Models at Three Stations
4. Discussion
4.1. The Improvement of Model Prediction Performance by SA Mechanism and KOA
4.2. The Improvement of Model Performance with the Addition of VMD and KVMD
4.3. The Prediction Ability of KVMD-KTCN-LSTM-SA in the Testing Period
5. Conclusions
Author Contributions
Funding
Data Availability Statement
Conflicts of Interest
References
- Li, R.; Zhu, G.; Lu, S.; Meng, G.; Chen, L.; Wang, Y.; Huang, E.; Jiao, Y.; Wang, Q. Effects of cascade hydropower stations on hydrologic cycle in Xiying river basin, a runoff in Qilian mountain. J. Hydrol. 2025, 646, 132342. [Google Scholar] [CrossRef]
- Li, R.; Zhu, G.; Lu, S.; Sang, L.; Meng, G.; Chen, L.; Jiao, Y.; Wang, Q. Effects of urbanization on the water cycle in the Shiyang River basin: Based on a stable isotope method. Hydrol. Earth Syst. Sci. 2023, 27, 4437–4452. [Google Scholar] [CrossRef]
- Bárdossy, A.; Anwar, F. Why do our rainfall–runoff models keep underestimating the peak flows? Hydrol. Earth Syst. Sci. 2023, 27, 1987–2000. [Google Scholar] [CrossRef]
- Korsic, S.A.T.; Notarnicola, C.; Quirno, M.U.; Cara, L. Assessing a data-driven approach for monthly runoff prediction in a mountain basin of the Central Andes of Argentina. Environ. Chall. 2023, 10, 100680. [Google Scholar] [CrossRef]
- Le, M.-H.; Kim, H.; Do, H.X.; Beling, P.A.; Lakshmi, V. A framework on utilizing of publicly availability stream gauges datasets and deep learning in estimating monthly basin-scale runoff in ungauged regions. Adv. Water Resour. 2024, 188, 104694. [Google Scholar] [CrossRef]
- Tiwari, D.K.; Kumar, V.; Goyal, A.; Khedher, K.M.; Salem, M.A. Comparative analysis of data driven rainfall-runoff models in the Kolar river basin. Results Eng. 2024, 23, 102682. [Google Scholar] [CrossRef]
- Han, H.; Morrison, R.R. Data-driven approaches for runoff prediction using distributed data. Stoch. Environ. Res. Risk Assess. 2021, 36, 2153–2171. [Google Scholar] [CrossRef]
- Wagena, M.B.; Goering, D.; Collick, A.S.; Bock, E.; Fuka, D.R.; Buda, A.; Easton, Z.M. Comparison of short-term streamflow forecasting using stochastic time series, neural networks, process-based, and Bayesian models. Environ. Modell. Softw. 2020, 126, 104669. [Google Scholar] [CrossRef]
- Adnan, R.M.; Mostafa, R.R.; Elbeltagi, A.; Yaseen, Z.M.; Shahid, S.; Kisi, O. Development of new machine learning model for streamflow prediction: Case studies in Pakistan. Stoch. Environ. Res. Risk Assess. 2021, 36, 999–1033. [Google Scholar] [CrossRef]
- Man, Y.; Yang, Q.; Shao, J.; Wang, G.; Bai, L.; Xue, Y. Enhanced LSTM Model for Daily Runoff Prediction in the Upper Huai River Basin, China. Engineering-Prc. 2023, 24, 229–238. [Google Scholar] [CrossRef]
- Gao, S.; Huang, Y.; Zhang, S.; Han, J.; Wang, G.; Zhang, M.; Lin, Q. Short-term runoff prediction with GRU and LSTM networks without requiring time step optimization during sample generation. J. Hydrol. 2020, 589, 125188. [Google Scholar] [CrossRef]
- Yang, K.; Zhang, X.; Luo, H.; Hou, X.; Lin, Y.; Wu, J.; Yu, L. Predicting energy prices based on a novel hybrid machine learning: Comprehensive study of multi-step price forecasting. Energy 2024, 298, 131321. [Google Scholar] [CrossRef]
- Meng, E.; Huang, S.; Huang, Q.; Fang, W.; Wu, L.; Wang, L. A robust method for non-stationary streamflow prediction based on improved EMD-SVM model. J. Hydrol. 2019, 568, 462–478. [Google Scholar] [CrossRef]
- Yao, Z.; Wang, Z.; Wang, D.; Wu, J.; Chen, L. An ensemble CNN-LSTM and GRU adaptive weighting model based improved sparrow search algorithm for predicting runoff using historical meteorological and runoff data as input. J. Hydrol. 2023, 625, 129977. [Google Scholar] [CrossRef]
- Zhang, X.; Liu, F.; Yin, Q.; Wang, X.; Qi, Y. Daily runoff prediction during flood seasons based on the VMD–HHO–KELM model. Water Sci. Technol. 2023, 88, 468–485. [Google Scholar] [CrossRef]
- Parsaie, A.; Ghasemlounia, R.; Gharehbaghi, A.; Haghiabi, A.; Chadee, A.A.; Nou, M.R.G. Novel hybrid intelligence predictive model based on successive variational mode decomposition algorithm for monthly runoff series. J. Hydrol. 2024, 634, 131041. [Google Scholar] [CrossRef]
- Abdel-Basset, M.; Mohamed, R.; Sallam, K.M.; Alsekait, D.M.; AbdElminaam, D.S. A Kepler optimization algorithm improved using a novel Lévy-Normal mechanism for optimal parameters selection of proton exchange membrane fuel cells: A comparative study. Energy Rep. 2024, 11, 6109–6125. [Google Scholar] [CrossRef]
- Wang, W.-C.; Chau, K.-W.; Qiu, L.; Chen, Y.-B. Improving forecasting accuracy of medium and long-term runoff using artificial neural network based on EEMD decomposition. Environ. Res. 2015, 139, 46–54. [Google Scholar] [CrossRef]
- Zhao, X.; Chen, X.; Xu, Y.; Xi, D.; Zhang, Y.; Zheng, X. An EMD-Based Chaotic Least Squares Support Vector Machine Hybrid Model for Annual Runoff Forecasting. Water 2017, 9, 153. [Google Scholar] [CrossRef]
- Huang, S.; Chang, J.; Huang, Q.; Chen, Y. Monthly streamflow prediction using modified EMD-based support vector machine. J. Hydrol. 2014, 511, 764–775. [Google Scholar] [CrossRef]
- Tan, Q.-F.; Lei, X.-H.; Wang, X.; Wang, H.; Wen, X.; Ji, Y.; Kang, A.-Q. An adaptive middle and long-term runoff forecast model using EEMD-ANN hybrid approach. J. Hydrol. 2018, 567, 767–780. [Google Scholar] [CrossRef]
- Dragomiretskiy, K.; Zosso, D. Variational Mode Decomposition. IEEE Trans. Signal Process. 2014, 62, 531–544. [Google Scholar] [CrossRef]
- Su, T.; Liu, D.; Cui, X.; Dou, X.; Lei, B.; Cheng, X.; Yuan, M.; Chen, R. Prediction of DEDI index for meteorological drought with the VMD-CBiLSTM hybrid model. J. Hydrol. 2024, 641, 131805. [Google Scholar] [CrossRef]
- Xu, Y.; Huang, X.; Zheng, X.; Zeng, Z.; Jin, T. VMD-ATT-LSTM electricity price prediction based on grey wolf optimization algorithm in electricity markets considering renewable energy. Renew. Energy 2024, 236, 121408. [Google Scholar] [CrossRef]
- Krishna Rayi, V.; Mishra, S.P.; Naik, J.; Dash, P.K. Adaptive VMD based optimized deep learning mixed kernel ELM autoencoder for single and multistep wind power forecasting. Energy 2022, 244, 122585. [Google Scholar] [CrossRef]
- Yu, H.; Chen, S.; Chu, Y.; Li, M.; Ding, Y.; Cui, R.; Zhao, X. Self-attention mechanism to enhance the generalizability of data-driven time-series prediction: A case study of intra-hour power forecasting of urban distributed photovoltaic systems. Appl. Energy 2024, 374, 124007. [Google Scholar] [CrossRef]
- Li, J.; Noto, M.; Zhang, Y. Improved Kepler Optimization Algorithm Based on Mixed Strategy. In Advances in Swarm Intelligence; Springer: Singapore, 2024; pp. 157–170. [Google Scholar]
- Zhao, M.; Guo, G.; Fan, L.; Han, L.; Yu, Q.; Wang, Z. Short-term natural gas load forecasting based on EL-VMD-Transformer-ResLSTM. Sci. Rep. 2024, 14, 20343. [Google Scholar]
- Cai, X.; Yuan, B.; Wu, C. An integrated CEEMDAN and TCN-LSTM deep learning framework for forecasting. Int. Rev. Financ. Anal. 2025, 98, 103879. [Google Scholar] [CrossRef]
- Guo, H.; Ling, H.; Xu, H.; Guo, B. Study of suitable oasis scales based on water resource availability in an arid region of China: A case study of Hotan River Basin. Environ. Earth Sci. 2016, 75, 984. [Google Scholar] [CrossRef]
- Abdel-Basset, M.; Mohamed, R.; Azeem, S.A.A.; Jameel, M.; Abouhawwash, M. Kepler optimization algorithm: A new metaheuristic algorithm inspired by Kepler’s laws of planetary motion. Knowl. Based Syst. 2023, 268, 110454. [Google Scholar] [CrossRef]
- Li, W.; Qi, F.; Tang, M.; Yu, Z. Bidirectional LSTM with self-attention mechanism and multi-channel features for sentiment classification. Neurocomputing 2020, 387, 63–77. [Google Scholar] [CrossRef]
- Van Houdt, G.; Mosquera, C.; Nápoles, G. A review on the long short-term memory model. Artif. Intell. Rev. 2020, 53, 5929–5955. [Google Scholar] [CrossRef]
- Xu, Y.; Hu, C.; Wu, Q.; Li, Z.; Jian, S.; Chen, Y. Application of temporal convolutional network for flood forecasting. Hydrol. Res. 2021, 52, 1455–1468. [Google Scholar] [CrossRef]
- Du, J.; Liu, Z.; Dong, W.; Zhang, W.; Miao, Z. A Novel TCN-LSTM Hybrid Model for sEMG-Based Continuous Estimation of Wrist Joint Angles. Sensors 2024, 24, 5631. [Google Scholar] [CrossRef]
- Zheng, J.; Zhang, B.; Ma, J.; Zhang, Q.; Yang, L. A New Model for Remaining Useful Life Prediction Based on NICE and TCN-BiLSTM under Missing Data. Machines 2022, 10, 974. [Google Scholar] [CrossRef]
- Lin, Q.; Yang, Z.; Huang, J.; Deng, J.; Chen, L.; Zhang, Y. A Landslide Displacement Prediction Model Based on the ICEEMDAN Method and the TCN–BiLSTM Combined Neural Network. Water 2023, 15, 4247. [Google Scholar] [CrossRef]
- Yang, W.; Xia, K.; Fan, S. Oil Logging Reservoir Recognition Based on TCN and SA-BiLSTM Deep Learning Method. Eng. Appl. Artif. Intell. 2023, 121, 105950. [Google Scholar] [CrossRef]
- Yue, Z.; Liu, H.; Zhou, H. Monthly Runoff Forecasting Using Particle Swarm Optimization Coupled with Flower Pollination Algorithm-Based Deep Belief Networks: A Case Study in the Yalong River Basin. Water 2023, 15, 2704. [Google Scholar] [CrossRef]
- Wang, W.-C.; Wang, B.; Chau, K.-W.; Zhao, Y.-W.; Zang, H.-F.; Xu, D.-M. Monthly runoff prediction using gated recurrent unit neural network based on variational modal decomposition and optimized by whale optimization algorithm. Environ. Earth Sci. 2024, 83, 72. [Google Scholar] [CrossRef]
- Wen-Chao, B.; Liang-Duo, S.; Liang, C.; Chu-Tian, X. Monthly runoff prediction based on variational modal decomposition combined with the dung beetle optimization algorithm for gated recurrent unit model. Environ. Monit. Assess. 2023, 195, 1538. [Google Scholar] [CrossRef]












| Hyperparameters Setting | |
|---|---|
| LSTM | The number of hidden layers: 1, the number of hidden nodes: 32, dropout: 0.2 |
| TCN | The residual blocks: 1, the size of the convolution kernel: 4, the number of convolution kernels: 16, dropout: 0.2 |
| TCN-LSTM | The residual blocks: 1, the size of the convolution kernel: 4, the number of convolution kernels:16, dropout: 0.2 |
| TCN-LSTM-SA | The residual blocks: 1, the size of the convolution kernel: 4, the number of convolution kernels:16, dropout: 0.2, head: 1, keys: 2 |
| Model | Training Period | Validation Period | Testing Period | ||||||||||
|---|---|---|---|---|---|---|---|---|---|---|---|---|---|
| R2 | NSE | MAE | RMSE | R2 | NSE | MAE | RMSE | R2 | NSE | MAE | RMSE | ||
| Station A | Model 1 | 0.848 | 0.847 | 21.72 | 40.63 | 0.814 | 0.746 | 28.04 | 58.33 | 0.887 | 0.690 | 42.19 | 78.11 |
| Model 2 | 0.863 | 0.863 | 19.95 | 38.47 | 0.877 | 0.826 | 17.11 | 31.32 | 0.892 | 0.749 | 39.21 | 70.33 | |
| Model 3 | 0.869 | 0.868 | 18.72 | 37.77 | 0.880 | 0.802 | 16.81 | 33.42 | 0.897 | 0.767 | 34.39 | 67.71 | |
| Model 4 | 0.871 | 0.869 | 18.53 | 37.56 | 0.898 | 0.846 | 15.07 | 29.41 | 0.901 | 0.773 | 32.61 | 66.78 | |
| Model 5 | 0.865 | 0.865 | 18.58 | 38.23 | 0.914 | 0.877 | 14.19 | 26.25 | 0.914 | 0.792 | 30.71 | 64.02 | |
| Model 6 | 0.952 | 0.952 | 14.85 | 22.72 | 0.941 | 0.940 | 13.89 | 18.28 | 0.853 | 0.844 | 25.64 | 55.41 | |
| Model 7 | 0.986 | 0.975 | 14.76 | 22.13 | 0.984 | 0.981 | 7.33 | 10.30 | 0.986 | 0.975 | 14.75 | 22.13 | |
| Station B | Model 1 | 0.837 | 0.835 | 17.87 | 33.97 | 0.863 | 0.685 | 20.06 | 26.89 | 0.781 | 0.556 | 37.41 | 59.39 |
| Model 2 | 0.849 | 0.847 | 18.84 | 32.72 | 0.838 | 0.621 | 19.41 | 29.51 | 0.756 | 0.656 | 31.73 | 49.24 | |
| Model 3 | 0.848 | 0.848 | 16.97 | 32.67 | 0.833 | 0.689 | 18.45 | 26.68 | 0.764 | 0.623 | 33.91 | 54.71 | |
| Model 4 | 0.857 | 0.857 | 17.13 | 31.71 | 0.861 | 0.675 | 18.14 | 27.31 | 0.802 | 0.694 | 31.32 | 52.17 | |
| Model 5 | 0.847 | 0.836 | 18.02 | 33.07 | 0.866 | 0.830 | 14.17 | 19.74 | 0.813 | 0.727 | 30.07 | 46.53 | |
| Model 6 | 0.922 | 0.922 | 16.65 | 23.39 | 0.928 | 0.926 | 9.74 | 13.04 | 0.842 | 0.826 | 23.90 | 37.07 | |
| Model 7 | 0.987 | 0.987 | 6.29 | 9.21 | 0.981 | 0.979 | 5.51 | 7.13 | 0.982 | 0.978 | 9.16 | 13.03 | |
| Station C | Model 1 | 0.563 | 0.556 | 44.25 | 69.88 | 0.512 | 0.347 | 41.63 | 66.71 | 0.594 | 0.584 | 23.01 | 27.95 |
| Model 2 | 0.557 | 0.553 | 46.08 | 70.21 | 0.472 | 0.411 | 40.05 | 63.35 | 0.546 | 0.536 | 22.21 | 29.51 | |
| Model 3 | 0.583 | 0.583 | 42.54 | 67.78 | 0.491 | 0.455 | 37.45 | 60.93 | 0.491 | 0.488 | 23.37 | 31.01 | |
| Model 4 | 0.720 | 0.716 | 36.55 | 55.91 | 0.614 | 0.544 | 36.94 | 55.73 | 0.587 | 0.577 | 20.55 | 28.17 | |
| Model 5 | 0.702 | 0.692 | 34.20 | 58.25 | 0.712 | 0.524 | 35.67 | 56.96 | 0.514 | 0.459 | 23.92 | 31.88 | |
| Model 6 | 0.949 | 0.946 | 17.32 | 24.22 | 0.933 | 0.931 | 15.56 | 21.64 | 0.900 | 0.898 | 10.87 | 13.82 | |
| Model 7 | 0.959 | 0.957 | 15.10 | 21.75 | 0.962 | 0.958 | 12.28 | 16.76 | 0.947 | 0.933 | 8.83 | 11.18 | |
Disclaimer/Publisher’s Note: The statements, opinions and data contained in all publications are solely those of the individual author(s) and contributor(s) and not of MDPI and/or the editor(s). MDPI and/or the editor(s) disclaim responsibility for any injury to people or property resulting from any ideas, methods, instructions or products referred to in the content. |
© 2025 by the authors. Licensee MDPI, Basel, Switzerland. This article is an open access article distributed under the terms and conditions of the Creative Commons Attribution (CC BY) license (https://creativecommons.org/licenses/by/4.0/).
Share and Cite
Zhang, S.; Zhu, K.; Wang, C. A Novel Monthly Runoff Prediction Model Based on KVMD and KTCN-LSTM-SA. Water 2025, 17, 460. https://doi.org/10.3390/w17030460
Zhang S, Zhu K, Wang C. A Novel Monthly Runoff Prediction Model Based on KVMD and KTCN-LSTM-SA. Water. 2025; 17(3):460. https://doi.org/10.3390/w17030460
Chicago/Turabian StyleZhang, Shujian, Kui Zhu, and Chaohe Wang. 2025. "A Novel Monthly Runoff Prediction Model Based on KVMD and KTCN-LSTM-SA" Water 17, no. 3: 460. https://doi.org/10.3390/w17030460
APA StyleZhang, S., Zhu, K., & Wang, C. (2025). A Novel Monthly Runoff Prediction Model Based on KVMD and KTCN-LSTM-SA. Water, 17(3), 460. https://doi.org/10.3390/w17030460
