Evaluation of Five Equations for Short-Term Reference Evapotranspiration Forecasting Using Public Temperature Forecasts for North China Plain
Abstract
1. Introduction
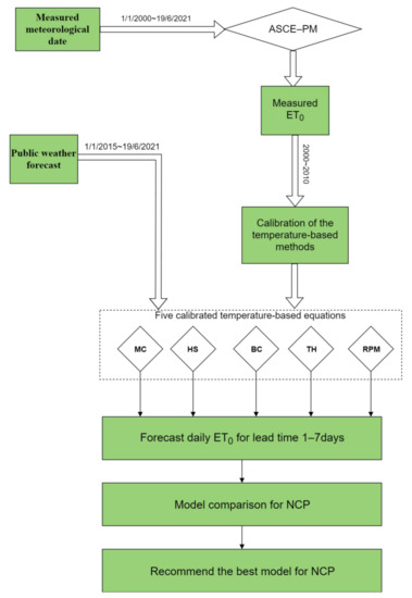
2. Materials and Methods
2.1. Study Area
2.2. Data
2.3. Method
2.3.1. ASCE Penman–Monteith Model
2.3.2. McCloud Model
2.3.3. Hargreaves–Samani Model
2.3.4. Blaney–Criddle Model
2.3.5. Adjusted Thornthwaite Model
2.3.6. Reduced-Set Penman–Monteith Model
2.3.7. Calibration Method
2.3.8. Statistical Analysis
3. Results and Discussion
3.1. Evaluation of Temperature Forecasts
3.2. Calibration of Temperature-Based Models
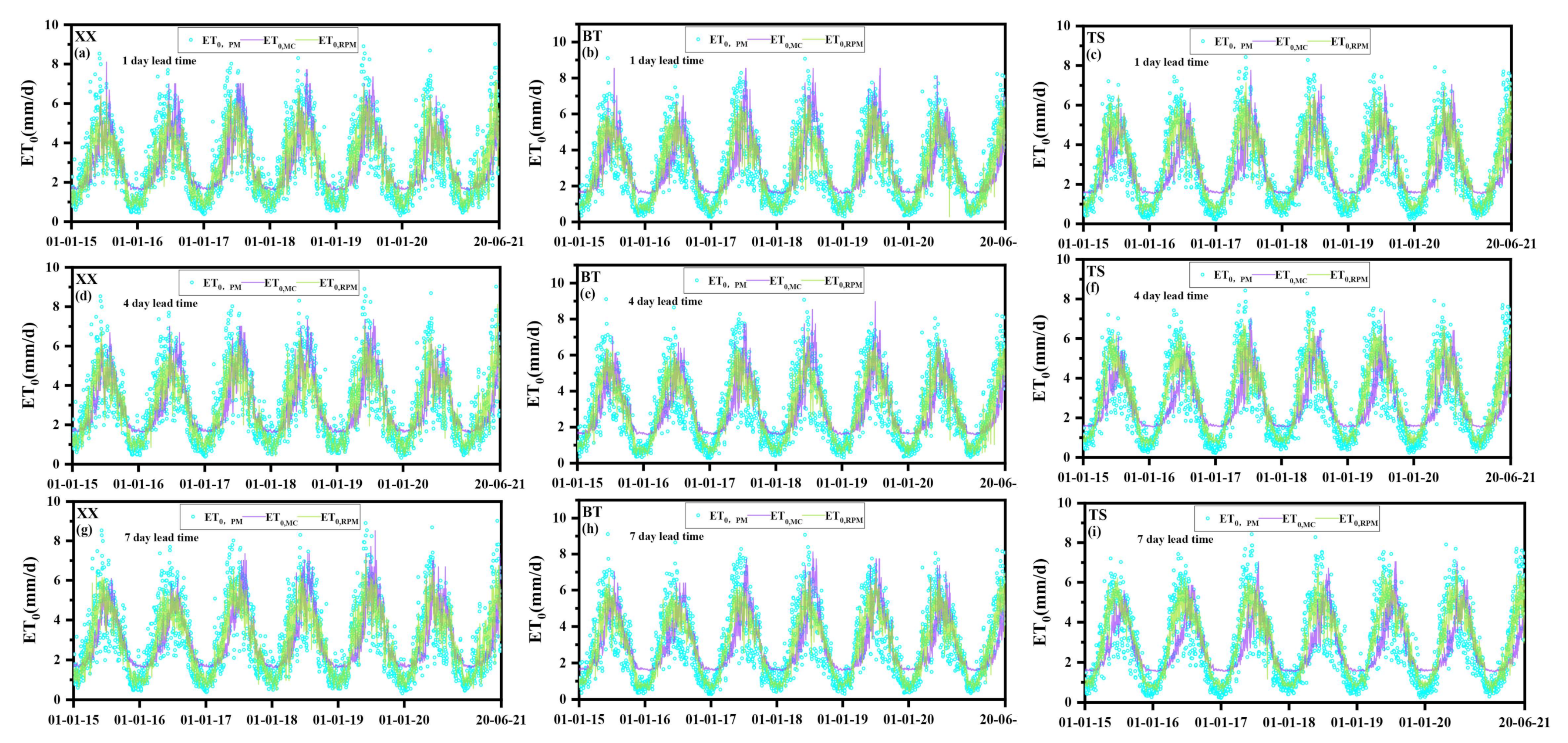
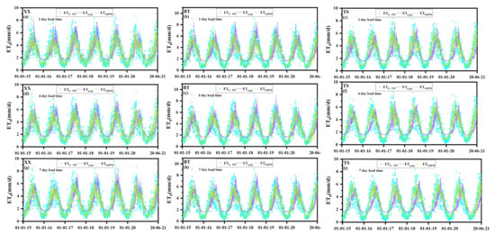
3.3. ET0 Forecasts
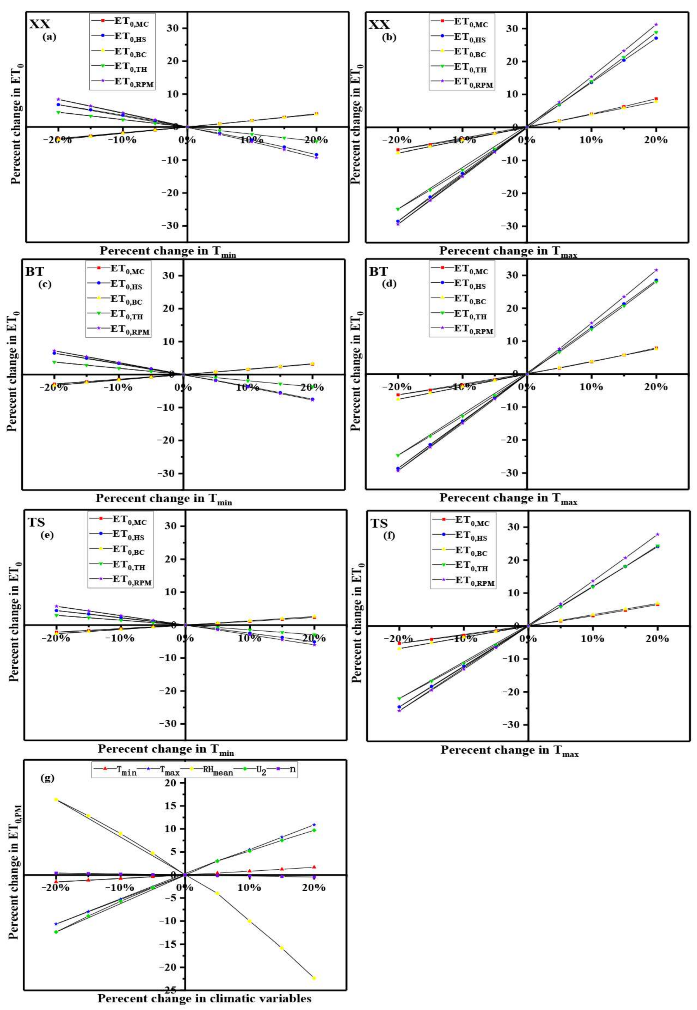
3.4. Sensitivity and Error Analysis
4. Conclusions
Author Contributions
Funding
Data Availability Statement
Acknowledgments
Conflicts of Interest
References
- He, C.; Wang, Y.Q.; Yu, W.B.; Kou, Y.H.; Yves, B.N.d.; Zhao, X.; Zhang, H.L. Comprehensive Analysis of Resource Utilization Efficiency under Different Tillage Systems in North China Plain. J. Clean. Prod. 2022, 347, 131289. [Google Scholar] [CrossRef]
- Yang, G.; Li, S.; Wang, H.; Wang, L. Study on Agricultural Cultivation Development Layout Based on the Matching Characteristic of Water and Land Resources in North China Plain. Agric. Water Manag. 2022, 259, 107272. [Google Scholar] [CrossRef]
- Koch, J.; Zhang, W.; Martinsen, G.; He, X.; Stisen, S. Estimating Net Irrigation Across the North China Plain Through Dual Modeling of Evapotranspiration. Water Resour. Res. 2020, 56, e2020WR027413. [Google Scholar] [CrossRef]
- Zhang, Z.; Lin, A.; Zhao, L.; Zhao, B. Attribution of Local Land Surface Temperature Variations Response to Irrigation over the North China Plain. Sci. Total Environ. 2022, 826, 154104. [Google Scholar] [CrossRef] [PubMed]
- Xiong, Y.; Luo, Y.; Wang, Y.; Traore, S.; Xu, J.; Jiao, X.; Fipps, G. Forecasting Daily Reference Evapotranspiration Using the Blaney-Criddle Model and Temperature Forecasts. Arch. Agron. Soil Sci. 2015, 62, 790–805. [Google Scholar] [CrossRef]
- Srivastava, A.; Sahoo, B.; Raghuwanshi, N.S.; Singh, R. Evaluation of Variable-Infiltration Capacity Model and MODIS-Terra Satellite-Derived Grid-Scale Evapotranspiration Estimates in a River Basin with Tropical Monsoon-Type Climatology. J. Irrig. Drain. Eng. 2017, 143, 1. [Google Scholar] [CrossRef]
- Allen, R.G.; Walter, I.A.; Elliot, R.L.; Howell, T.A.; Su, D.I.; Jensen, M.E.; Snyder, R.L. The ASCE Standardized Reference Evapotranspiration Equation; American Society of Civil Engineers: Reston, VA, USA, 2005. [Google Scholar] [CrossRef]
- Monteith, J.L. Evaporation and Environment. In Symposia of the Society for Experimental Biology; Cambridge University Press: Cambridge, UK, 1965; Volume 19, pp. 205–234. [Google Scholar]
- Doorenbos, J.; Pruitt, W.O. Guidelines for Prediction of Crop Water Requirements; FAO Irrigation and Drainage Paper No. 24; FAO: Rome, Italy, 1977. [Google Scholar]
- Wright, J.L. Derivation of alfalfa and grass reference evapotranspiration. In Evapotranspiration and Irrigation Scheduling; ASAE: San Antonio, TX, USA, 1996; pp. 133–140. [Google Scholar]
- Wright, J.L.; Jensen, M.E. Peak Water Requirements of Crops in Southern Idaho. J. Irrig. Drain. Div. 1972, 96, 193–201. [Google Scholar] [CrossRef]
- Wright, J.L. New Evapotranspiration Crop Coefficients. J. Irrig. Drain. Div. 1982, 108, 57–74. [Google Scholar] [CrossRef]
- Allen, R.G.; Pereira, L.S.; Raes, D.; Smith, M. Crop Evapotranspiration-Guidelines for Computing Crop Water Requirements; FAO Irrigation and drainage paper 56; FAO: Rome, Italy, 1998; Volume 300, p. D05109. [Google Scholar]
- Allen, R.G.; Smith, M.; Pereira, L.S.; Perrier, A. An Update for the Calculation of Reference Evapotranspiration. ICID Bull. 1994, 43, 35–92. [Google Scholar]
- Feng, Y.; Peng, Y.; Cui, N.; Gong, D.; Zhang, K. Modeling Reference Evapotranspiration Using Extreme Learning Machine and Generalized Regression Neural Network Only with Temperature Data. Comput. Electron. Agric. 2017, 136, 71–78. [Google Scholar] [CrossRef]
- Landeras, G.; Ortiz-Barredo, A.; López, J.J. Forecasting Weekly Evapotranspiration with ARIMA and Artificial Neural Network Models. J. Irrig. Drain. Eng. 2009, 135, 323–334. [Google Scholar] [CrossRef]
- Yassin, M.A.; Alazba, A.A.; Mattar, M.A. Artificial Neural Networks versus Gene Expression Programming for Estimating Reference Evapotranspiration in Arid Climate. Agric. Water Manag. 2016, 163, 110–124. [Google Scholar] [CrossRef]
- Ladlani, I.; Houichi, L.; Djemili, L.; Heddam, S.; Belouz, K. Estimation of Daily Reference Evapotranspiration (ET0) in the North of Algeria Using Adaptive Neuro-Fuzzy Inference System (ANFIS) and Multiple Linear Regression (MLR) Models: A Comparative Study. Arab. J. Sci. Eng. 2014, 39, 5959–5969. [Google Scholar] [CrossRef]
- Traore, S.; Luo, Y.; Fipps, G. Deployment of Artificial Neural Network for Short-Term Forecasting of Evapotranspiration Using Public Weather Forecast Restricted Messages. Agric. Water Manag. 2015, 163, 363–379. [Google Scholar] [CrossRef]
- Abdullah, S.S.; Malek, M.A.; Abdullah, N.S.; Kisi, O.; Yap, K.S. Extreme Learning Machines: A New Approach for Prediction of Reference Evapotranspiration. J. Hydrol. 2015, 527, 184–195. [Google Scholar] [CrossRef]
- Gocic, M.; Petković, D.; Shamshirband, S.; Kamsin, A. Comparative Analysis of Reference Evapotranspiration Equations Modelling by Extreme Learning Machine. Comput. Electron. Agric. 2016, 127, 56–63. [Google Scholar] [CrossRef]
- Fan, J.; Yue, W.; Wu, L.; Zhang, F.; Cai, H.; Wang, X.; Lu, X.; Xiang, Y. Evaluation of SVM, ELM and Four Tree-Based Ensemble Models for Predicting Daily Reference Evapotranspiration Using Limited Meteorological Data in Different Climates of China. Agric. For. Meteorol. 263 2018, 225–241. [Google Scholar] [CrossRef]
- Ferreira, L.B.; da Cunha, F.F.; de Oliveira, R.A.; Fernandes Filho, E.I. Estimation of Reference Evapotranspiration in Brazil with Limited Meteorological Data Using ANN and SVM—A New Approach. J. Hydrol. 2019, 572, 556–570. [Google Scholar] [CrossRef]
- Granata, F. Evapotranspiration Evaluation Models Based on Machine Learning Algorithms—A Comparative Study. Agric. Water Manag. 2019, 217, 303–315. [Google Scholar] [CrossRef]
- Droogers, P.; Allen, R.G. Estimating Reference Evapotranspiration under Inaccurate Data Conditions. Irrig. Drain. Syst. 2002, 16, 33–45. [Google Scholar] [CrossRef]
- Hargreaves, G.H.; Samani, Z.A. Reference Crop Evapotranspiration From Ambient Air Temperature. Pap.-Am. Soc. Agric. Eng. 1985, 1, 96–99. [Google Scholar]
- Thornthwaite, C.W. An Approach toward a Rational Classification of Climate. Geogr. Rev. 1948, 38, 55–94. [Google Scholar] [CrossRef]
- Blaney, H.F.; Criddle, W.D. Determining Consumptive Use and Irrigation Water Requirements; US Department of Agriculture: Washington, DC, USA, 1962.
- Trajkovic, S. Temperature-Based Approaches for Estimating Reference Evapotranspiration. J. Irrig. Drain. Eng. 2005, 131, 316–323. [Google Scholar] [CrossRef]
- Lu, J.; Sun, G.; Mcnulty, S.; Amatya, D.M. A Comparison of Six Potential Evapotranspiration Methods for Regional Use in the Southeastern United States. J. Am. Water Resour. Assoc. 2005, 41, 621–633. [Google Scholar] [CrossRef]
- Zhang, Q.; Duan, A.; Wang, G.; Shiva, J.K.; Shen, X.; Cai, H. Middle and Short Term Forecasting Models for Reference Evapotranspiration Based on Daily Weather Forecast. Nongye Jixie Xuebao/Trans. Chin. Soc. Agric. Mach. 2015, 46, 107–114. [Google Scholar] [CrossRef]
- Ren, X.; Qu, Z.; Martins, D.S.; Paredes, P.; Pereira, L.S. Daily Reference Evapotranspiration for Hyper-Arid to Moist Sub-Humid Climates in Inner Mongolia, China: I. Assessing Temperature Methods and Spatial Variability. Water Resour. Manag. 2016, 30, 3769–3791. [Google Scholar] [CrossRef]
- Feng, Y.; Jia, Y.; Cui, N.; Zhao, L.; Li, C.; Gong, D. Calibration of Hargreaves Model for Reference Evapotranspiration Estimation in Sichuan Basin of Southwest China. Agric. Water Manag. 2017, 181, 1–9. [Google Scholar] [CrossRef]
- Zhu, X.; Luo, T.; Luo, Y.; Yang, Y.; Guo, L.; Luo, H.; Fang, C.; Cui, Y. Calibration and Validation of the Hargreaves-Samani Model for Reference Evapotranspiration Estimation in China. Irrig. Drain. 2019, 68, 822–836. [Google Scholar] [CrossRef]
- Chang, X.; Wang, S.; Gao, Z.; Luo, Y.; Chen, H. Forecast of Daily Reference Evapotranspiration Using a Modified Daily Thornthwaite Equation and Temperature Forecasts. Irrig. Drain. 2018, 68, 297–317. [Google Scholar] [CrossRef]
- Chen, D.; Gao, G.; Xu, C.Y.; Guo, J.; Ren, G. Comparison of the Thornthwaite Method and Pan Data with the Standard Penman-Monteith Estimates of Reference Evapotranspiration in China. Clim. Res. 2005, 28, 123–132. [Google Scholar] [CrossRef]
- Rahimikhoob, A.; Hosseinzadeh, M. Assessment of Blaney-Criddle Equation for Calculating Reference Evapotranspiration with NOAA/AVHRR Data. Water Resour. Manag. 2014, 28, 3365–3375. [Google Scholar] [CrossRef]
- Luo, Y.; Li, S.; Peng, S.; Wang, W.; Jiao, X.; Jiang, Y.; Gu, H. Forecasting Reference Crop Evapotranspiration Based on Temperature Forecast and Hargreaves—Samani Equation. J. Drain. Irrig. Mach. Eng. 2013, 31, 987–992. [Google Scholar]
- Wang, W.; Xing, W.; Shao, Q. How Large Are Uncertainties in Future Projection of Reference Evapotranspiration through Different Approaches? J. Hydrol. 2015, 524, 696–700. [Google Scholar] [CrossRef]
- Liu, B.; Liu, M.; Cui, Y.; Shao, D.; Mao, Z.; Zhang, L.; Khan, S.; Luo, Y. Assessing Forecasting Performance of Daily Reference Evapotranspiration Using Public Weather Forecast and Numerical Weather Prediction. J. Hydrol. 2020, 590, 125547. [Google Scholar] [CrossRef]
- Luo, Y.; Chang, X.; Peng, S.; Khan, S.; Wang, W.; Zheng, Q.; Cai, X. Short-Term Forecasting of Daily Reference Evapotranspiration Using the Hargreaves-Samani Model and Temperature Forecasts. Agric. Water Manag. 2014, 136, 42–51. [Google Scholar] [CrossRef]
- Yang, Y.; Luo, Y.; Wu, C.; Zheng, H.; Zhang, L.; Cui, Y.; Sun, N.; Wang, L. Evaluation of Six Equations for Daily Reference Evapotranspiration Estimating Using Public Weather Forecast Message for Different Climate Regions across China. Agric. Water Manag. 2019, 222, 386–399. [Google Scholar] [CrossRef]
- Mohawesh, O.E. Spatio-Temporal Calibration of Blaney-Criddle Equation in Arid and Semiarid Environment. Water Resour. Manag. 2010, 24, 2187–2201. [Google Scholar] [CrossRef]
- McCloud, D.E. Water requirements of field crops in Florida as influenced by climate. Proc. Soil Sci. Soc. Fla. 1995, 15, 165–172. [Google Scholar]
- Pereira, A.R.; Pruitt, W.O. Adaptation of the Thornthwaite Scheme for Estimating Daily Reference Evapotranspiration. Agric. Water Manag. 2004, 66, 251–257. [Google Scholar] [CrossRef]
- Yang, Y.; Cui, Y.; Bai, K.; Luo, T.; Dai, J.; Wang, W.; Luo, Y. Short-Term Forecasting of Daily Reference Evapotranspiration Using the Reduced-Set Penman-Monteith Model and Public Weather Forecasts. Agric. Water Manag. 2019, 211, 70–80. [Google Scholar] [CrossRef]
- China Meteorological Administration (CMA). Quality Inspection of Medium-Short-Term Weather Forecast; Meteorology Press: Beijing, China, 2005. (In Chinese) [Google Scholar]
- Irmak, S.; Allen, R.G.; Whitty, E.B. Daily Grass and Alfalfa-Reference Evapotranspiration Estimates and Alfalfa-to-Grass Evapotranspiration Ratios in Florida. J. Irrig. Drain. Eng. 2003, 129, 360–370. [Google Scholar] [CrossRef]
- Liu, X.; Li, Y.; Wang, Q. Evaluation on Several Temprature-Based Methods for Estimating Reference Crop Evapotranspiration. Trans. CSAE 2006, 22, 12. [Google Scholar]
- Awal, R.; Habibi, H.; Fares, A.; Deb, S. Estimating Reference Crop Evapotranspiration under Limited Climate Data in West Texas. J. Hydrol. Reg. Stud. 2020, 28, 100677. [Google Scholar] [CrossRef]
- Rodrigues, G.C.; Braga, R.P. Estimation of Reference Evapotranspiration during the Irrigation Season Using Nine Temperature-Based Methods in a Hot-Summer Mediterranean Climate. Agriculture 2021, 11, 124. [Google Scholar] [CrossRef]
- Liu, Z. Estimating Land Evapotranspiration from Potential Evapotranspiration Constrained by Soil Water at Daily Scale. Sci. Total Environ. 2022, 834, 155327. [Google Scholar] [CrossRef]
- Cai, J.B.; Liu, Y.; Xu, D.; Paredes, P.; Pereira, L.S. Simulation of the Soil Water Balance of Wheat Using Daily Weather Forecast Messages to Estimate the Reference Evapotranspiration. Hydrol. Earth Syst. Sci. 2009, 13, 1045–1059. [Google Scholar] [CrossRef]
- Zhang, L.; Cui, Y.; Xiang, Z.; Zheng, S.; Traore, S.; Luo, Y. Short-Term Forecasting of Daily Crop Evapotranspiration Using the ‘Kc-ETo’ Approach and Public Weather Forecasts. Arch. Agron. Soil Sci. 2018, 64, 903–915. [Google Scholar] [CrossRef]
- Wang, W.; Cui, Y.; Luo, Y.; Li, Z.; Tan, J. Web-Based Decision Support System for Canal Irrigation Management. Comput. Electron. Agric. 2019, 161, 312–321. [Google Scholar] [CrossRef]
- Kim, Y.; Evans, R.G. Software Design for Wireless Sensor-Based Site-Specific Irrigation. Comput. Electron. Agric. 2009, 66, 159–165. [Google Scholar] [CrossRef]
- Chauhan, Y.S.; Wright, G.C.; Holzworth, D.; Rachaputi, R.C.N.; Payero, J.O. AQUAMAN: A Web-Based Decision Support System for Irrigation Scheduling in Peanuts. Irrig. Sci. 2013, 31, 271–283. [Google Scholar] [CrossRef]
- Patle, G.T.; Singh, D.K. Sensitivity of Annual and Seasonal Reference Crop Evapotranspiration to Principal Climatic Variables. J. Earth Syst. Sci. 2015, 124, 819–828. [Google Scholar] [CrossRef]







| No. | WMO No. | Station | Province | Longitude | Latitude | Elevation (m) |
|---|---|---|---|---|---|---|
| 1 | 53,798 | Xingtai (XT) | Hebei | 114.5° E | 37.1° N | 77.3 |
| 2 | 54,518 | Bazhou (BZ) | Hebei | 116.4° E | 39.2° N | 8.9 |
| 3 | 54,534 | Tangshan (TS) | Hebei | 118.1° E | 39.7° N | 23.2 |
| 4 | 54,539 | Laoting (LT) | Hebei | 118.9° E | 39.4° N | 8.5 |
| 5 | 54,602 | Baoding (BG) | Hebei | 115.5° E | 38.7° N | 16.8 |
| 6 | 54,606 | Raoyang (RY) | Hebei | 115.7° E | 38.2° N | 19.0 |
| 7 | 54,618 | Botou (BT) | Hebei | 116.6° E | 38.1° N | 13.2 |
| 8 | 54,624 | Huanghua (HH) | Hebei | 117.3° E | 38.4° N | 4.5 |
| 9 | 54,705 | Nangong (NG) | Hebei | 115.4° E | 37.4° N | 27.4 |
| 10 | 53,986 | Xinxiang (XX) | Henan | 113.9° E | 35.3° N | 73.2 |
| 11 | 54,416 | Miyun (MY) | Beijing | 116.9° E | 40.4° N | 71.8 |
| 12 | 54,511 | Beijing (BJ) | Beijing | 116.5° E | 39.8° N | 31.3 |
| 13 | 54,525 | Baodi (BI) | Tianjin | 117.3° E | 39.7° N | 5.1 |
| 14 | 54,527 | Tianjin (TJ) | Tianjin | 117.1° E | 39.1° N | 3.5 |
| 15 | 54,715 | Lingxian (LX) | Shandong | 116.6° E | 37.3° N | 18.6 |
| 16 | 54,725 | Huimin (HM) | Shandong | 117.5° E | 37.5° N | 11.7 |
| 17 | 54,808 | Shenxian (SX) | Shandong | 115.6° E | 36.2° N | 37.8 |
| Data Type | Data | Time Period | Data Source |
|---|---|---|---|
| Meteorological data | Tmax, Tmin, RHmean, SH, U2 | 1 January 1970–20 June 2021 | http://data.cma.gov.cn |
| Temperature forecast | Tmax, Tmin | 1 January 2015–19 June 2021 | http://www.weather.com.cn |
| Lead Time (d) | Tmin | Tmax | ||||||
|---|---|---|---|---|---|---|---|---|
| ACC (%) | MAE (°C) | RMSE (°C) | R | ACC (%) | MAE (°C) | RMSE (°C) | R | |
| 1 | 72 | 1.6 | 2.2 | 0.98 | 52 | 2.5 | 3.3 | 0.95 |
| 2 | 68 | 1.8 | 2.3 | 0.97 | 51 | 2.6 | 3.5 | 0.95 |
| 3 | 66 | 1.9 | 2.4 | 0.97 | 50 | 2.6 | 3.4 | 0.95 |
| 4 | 61 | 2.0 | 2.7 | 0.97 | 49 | 2.7 | 3.5 | 0.95 |
| 5 | 58 | 2.1 | 2.7 | 0.97 | 47 | 2.8 | 3.6 | 0.95 |
| 6 | 55 | 2.3 | 2.9 | 0.96 | 46 | 2.8 | 3.6 | 0.94 |
| 7 | 52 | 2.4 | 3.1 | 0.96 | 44 | 2.9 | 3.8 | 0.94 |
| M | 62 | 2.0 | 2.6 | 0.97 | 49 | 2.7 | 3.5 | 0.95 |
| Station | MC | HS | BC | TH | RPM | |||||
|---|---|---|---|---|---|---|---|---|---|---|
| a | b | C | E | a | b | a | b | a | b | |
| XT | 1.45 | 0.45 | 0.002 | 0.56 | −0.69 | 0.82 | 0.62 | 0.79 | 0.03 | 1.01 |
| XX | 1.54 | 0.44 | 0.002 | 0.54 | −0.55 | 0.79 | 0.68 | 0.77 | 0.08 | 0.97 |
| MY | 1.55 | 0.48 | 0.001 | 0.64 | −0.02 | 0.69 | 0.57 | 0.73 | 0.14 | 0.89 |
| BJ | 1.69 | 0.49 | 0.002 | 0.54 | −0.18 | 0.77 | 0.84 | 0.78 | 0.30 | 1.00 |
| BZ | 1.46 | 0.49 | 0.002 | 0.61 | −0.49 | 0.80 | 0.55 | 0.81 | −0.002 | 1.02 |
| BI | 1.55 | 0.48 | 0.002 | 0.60 | −0.09 | 0.70 | 0.66 | 0.72 | 0.18 | 0.90 |
| TJ | 1.58 | 0.46 | 0.002 | 0.55 | −0.26 | 0.75 | 0.73 | 0.77 | 0.16 | 0.99 |
| TS | 1.50 | 0.50 | 0.002 | 0.57 | −0.30 | 0.76 | 0.60 | 0.80 | 0.06 | 1.02 |
| LT | 1.42 | 0.51 | 0.002 | 0.52 | −0.26 | 0.73 | 0.58 | 0.80 | 0.07 | 1.02 |
| BG | 1.41 | 0.46 | 0.002 | 0.63 | −0.55 | 0.79 | 0.56 | 0.79 | 0.01 | 1.00 |
| RY | 1.47 | 0.52 | 0.001 | 0.64 | −0.51 | 0.82 | 0.49 | 0.82 | −0.08 | 1.01 |
| BT | 1.53 | 0.50 | 0.002 | 0.64 | −0.52 | 0.83 | 0.58 | 0.83 | −0.04 | 1.05 |
| HH | 1.61 | 0.49 | 0.002 | 0.61 | −0.45 | 0.83 | 0.66 | 0.84 | 0.06 | 1.08 |
| NG | 1.52 | 0.52 | 0.002 | 0.64 | −0.60 | 0.86 | 0.49 | 0.86 | −0.16 | 1.07 |
| LX | 1.48 | 0.51 | 0.002 | 0.58 | −0.55 | 0.82 | 0.52 | 0.82 | −0.05 | 1.01 |
| HM | 1.61 | 0.49 | 0.001 | 0.68 | −0.39 | 0.80 | 0.62 | 0.82 | 0.01 | 1.03 |
| SX | 1.47 | 0.46 | 0.001 | 0.62 | −0.48 | 0.77 | 0.53 | 0.77 | −0.04 | 0.96 |
| Statistical Indicator | Lead Time | MC | HS | BC | TH | RPM |
|---|---|---|---|---|---|---|
| Acc (%) | 1 | 75 | 87 | 81 | 84 | 87 |
| 2 | 75 | 86 | 81 | 83 | 86 | |
| 3 | 75 | 86 | 81 | 83 | 86 | |
| 4 | 75 | 85 | 81 | 82 | 85 | |
| 5 | 75 | 85 | 81 | 82 | 85 | |
| 6 | 75 | 84 | 81 | 82 | 84 | |
| 7 | 75 | 84 | 81 | 81 | 84 | |
| M | 75 | 85 | 81 | 82 | 85 | |
| MAE (mm/d) | 1 | 1.11 | 0.74 | 0.87 | 0.83 | 0.75 |
| 2 | 1.11 | 0.76 | 0.88 | 0.85 | 0.77 | |
| 3 | 1.11 | 0.76 | 0.88 | 0.85 | 0.76 | |
| 4 | 1.12 | 0.78 | 0.88 | 0.86 | 0.78 | |
| 5 | 1.12 | 0.79 | 0.88 | 0.87 | 0.79 | |
| 6 | 1.12 | 0.80 | 0.89 | 0.88 | 0.80 | |
| 7 | 1.13 | 0.81 | 0.89 | 0.88 | 0.81 | |
| M | 1.12 | 0.78 | 0.88 | 0.86 | 0.78 | |
| RMSE (mm/d) | 1 | 1.42 | 1.01 | 1.14 | 1.10 | 1.00 |
| 2 | 1.43 | 1.03 | 1.16 | 1.12 | 1.03 | |
| 3 | 1.43 | 1.03 | 1.15 | 1.12 | 1.02 | |
| 4 | 1.43 | 1.05 | 1.16 | 1.13 | 1.05 | |
| 5 | 1.44 | 1.06 | 1.16 | 1.15 | 1.06 | |
| 6 | 1.45 | 1.08 | 1.16 | 1.16 | 1.07 | |
| 7 | 1.45 | 1.10 | 1.17 | 1.17 | 1.09 | |
| M | 1.44 | 1.05 | 1.16 | 1.13 | 1.05 | |
| R | 1 | 0.67 | 0.86 | 0.80 | 0.82 | 0.86 |
| 2 | 0.66 | 0.85 | 0.80 | 0.81 | 0.85 | |
| 3 | 0.66 | 0.85 | 0.80 | 0.81 | 0.85 | |
| 4 | 0.66 | 0.84 | 0.80 | 0.81 | 0.84 | |
| 5 | 0.66 | 0.84 | 0.79 | 0.80 | 0.84 | |
| 6 | 0.65 | 0.84 | 0.79 | 0.80 | 0.83 | |
| 7 | 0.65 | 0.83 | 0.79 | 0.79 | 0.83 | |
| M | 0.66 | 0.84 | 0.80 | 0.81 | 0.84 |
Publisher’s Note: MDPI stays neutral with regard to jurisdictional claims in published maps and institutional affiliations. |
© 2022 by the authors. Licensee MDPI, Basel, Switzerland. This article is an open access article distributed under the terms and conditions of the Creative Commons Attribution (CC BY) license (https://creativecommons.org/licenses/by/4.0/).
Share and Cite
Zhang, L.; Zhao, X.; Ge, J.; Zhang, J.; Traore, S.; Fipps, G.; Luo, Y. Evaluation of Five Equations for Short-Term Reference Evapotranspiration Forecasting Using Public Temperature Forecasts for North China Plain. Water 2022, 14, 2888. https://doi.org/10.3390/w14182888
Zhang L, Zhao X, Ge J, Zhang J, Traore S, Fipps G, Luo Y. Evaluation of Five Equations for Short-Term Reference Evapotranspiration Forecasting Using Public Temperature Forecasts for North China Plain. Water. 2022; 14(18):2888. https://doi.org/10.3390/w14182888
Chicago/Turabian StyleZhang, Lei, Xin Zhao, Jiankun Ge, Jiaqi Zhang, Seydou Traore, Guy Fipps, and Yufeng Luo. 2022. "Evaluation of Five Equations for Short-Term Reference Evapotranspiration Forecasting Using Public Temperature Forecasts for North China Plain" Water 14, no. 18: 2888. https://doi.org/10.3390/w14182888
APA StyleZhang, L., Zhao, X., Ge, J., Zhang, J., Traore, S., Fipps, G., & Luo, Y. (2022). Evaluation of Five Equations for Short-Term Reference Evapotranspiration Forecasting Using Public Temperature Forecasts for North China Plain. Water, 14(18), 2888. https://doi.org/10.3390/w14182888

