Comparative Study of Hirustasin Superfamily Gene Expression in Two Medicinal Leeches, Hirudinaria manillensis and Whitmania pigra
Abstract
1. Introduction
2. Materials and Methods
2.1. The RNA Sequencing
2.2. Expression Analysis of Hirustasin Gene Superfamily
2.3. Phylogenetic Analysis of the Hirustasin Gene Superfamily in H. manillensis and W. pigra
2.4. Analysis of Expression Between Populations
3. Results
3.1. Comparison of Expression Between Species
3.2. Phylogenetic Relationships of Hirustasin Gene Superfamily in H. manillensis and W. pigra
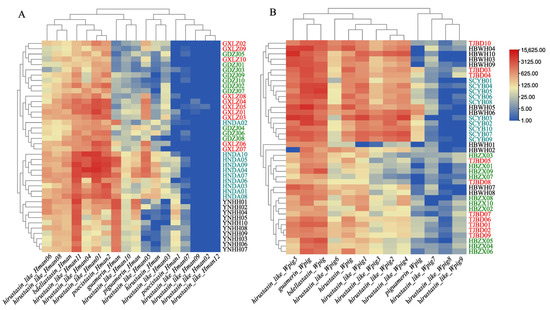
3.3. Comparison of Expression Between Populations
4. Discussion
4.1. Legitimacy of the Basic Sources of H. manillensis and W. pigra as Medicinal Leeches
4.2. Daodi Medicinal Properties of Medicinal Leeches
4.3. Dominantly Expressed Genes
5. Conclusions
Supplementary Materials
Author Contributions
Funding
Institutional Review Board Statement
Informed Consent Statement
Data Availability Statement
Acknowledgments
Conflicts of Interest
Abbreviations
| W. pigra | Whitmania pigra (Whitman, 1884) |
| H. manillensis | Hirudinaria manillensis (Lesson, 1842) |
| TPM | transcripts per million |
| CVDs | cardiovascular diseases |
| PPRC | Pharmacopoeia of the People’s Republic of China |
| TCM | traditional Chinese medicine |
| CDSs | coding sequences |
| SE | standard error |
| GXLZ | Liuzhou, Guangxi |
| GDZJ | Zhanjiang, Guangdong |
| HNDA | Ding’an, Hainan |
| YNHH | Honghe, Yunnan |
| HBZX | Zhongxiang, Hubei |
| TJBD | Baodi, Tianjin |
| SCYB | Yibin, Sichuan |
| HBWH | Wuhan, Hubei |
References
- Mensah, G.A.; Fuster, V.; Murray, C.J.L.; Roth, G.A. Global Burden of Cardiovascular Diseases and Risks, 1990–2022. J. Am. Coll. Cardiol. 2023, 82, 2350–2473. [Google Scholar] [CrossRef] [PubMed]
- Lin, L.; Liu, J.; Zhou, M. Top 10 Causes of Death and the Most Growing Causes During the Chinese Spring Festival Holiday—China, 2017–2021. China CDC Wkly. 2023, 5, 68–69. [Google Scholar] [CrossRef]
- Chong, B.; Jayabaskaran, J.; Jauhari, S.M.; Chan, S.P.; Goh, R.; Kueh, M.T.W.; Li, H.; Chin, Y.H.; Kong, G.; Anand, V.V.; et al. Global burden of cardiovascular diseases: Projections from 2025 to 2050. Eur. J. Prev. Cardiol. 2024, 32, 1001–1015. [Google Scholar] [CrossRef]
- Alarabi, A.B.; Khasawneh, F.T.; Alshbool, F.Z. Managing thrombus formation with EL2-5HTVac: A selective vaccination-based approach targeting the platelet serotonin 5-HT2AR. J. Pharmacol. Exp. Ther. 2025, 392, 103399. [Google Scholar] [CrossRef]
- Mackman, N.; Bergmeier, W.; Stouffer, G.A.; Weitz, J.I. Therapeutic strategies for thrombosis: New targets and approaches. Nat. Rev. Drug Discov. 2020, 19, 333–352. [Google Scholar] [CrossRef]
- Cheng, Y.; Wang, Y.; Song, Q.; Qiu, K.; Liu, M. Use of anticoagulant therapy and cerebral microbleeds: A systematic review and meta-analysis. J. Neurol. 2021, 268, 1666–1679. [Google Scholar] [CrossRef] [PubMed]
- Wu, S.; Zhou, Y.; Wang, Y.; Zhang, Z. Therapeutic Potentials of Medicinal Leech in Chinese Medicine. Am. J. Chin. Med. 2024, 52, 1027–1051. [Google Scholar] [CrossRef]
- Wang, Y.; Liu, J.Y.; Liu, S.Q. Research progress on action mechanism of leech in the treatment of cardiovascular and cerebrovascular diseases. China Med. Her. 2021, 18, 47–50. [Google Scholar]
- Zaidi, S.M.; Jameel, S.S.; Zaman, F.; Jilani, S.; Sultana, A.; Khan, S.A. A systematic overview of the medicinal importance of sanguivorous leeches. Altern. Med. Rev. 2011, 16, 59–65. [Google Scholar]
- The People’s Republic of China. Pharmacopoeia of the People’s Republic of China: 1963 Edition; People’s Medical Publishing House: Beijing, China, 1964.
- Chinese Pharmacopoeia Commission. Pharmacopoeia of the People’s Republic of China; China Medical Science Press: Beijing, China, 2020. [Google Scholar]
- He, C.; Chen, X.; Zhang, X.; Wang, L.; Hu, S. A textual research on Whitmania pigra Whitman as the origin of Hirudo. China Med. Her. 2021, 18, 112–115. [Google Scholar]
- Zhang, B.; Wang, B.; Gong, Y.; Yu, X.; Lv, J. Anticoagulant active substances extraction and anti-thrombin activity analysis of several species of leeches. Acta Sci. Natralium Univ. Sunyatseni 2012, 51, 92–96. [Google Scholar]
- Borda, E.; Siddall, M.E. Arhynchobdellida (Annelida: Oligochaeta: Hirudinida): Phylogenetic relationships and evolution. Mol. Phylogenetics Evol. 2004, 30, 213–225. [Google Scholar] [CrossRef] [PubMed]
- Sig, A.K.; Guney, M.; Uskudar Guclu, A.; Ozmen, E. Medicinal leech therapy—An overall perspective. Integr. Med. Res. 2017, 6, 337–343. [Google Scholar] [CrossRef]
- Ma, C.; Li, X.; Chen, H. Research progress in the use of leeches for medical purposes. Tradit. Med. Res. 2021, 6, 15. [Google Scholar] [CrossRef]
- Söllner, C.; Mentele, R.; Eckerskorn, C.; Fritz, H.; Sommerhoff, C.P. Isolation and characterization of hirustasin, an antistasin-type serine-proteinase inhibitor from the medical leech Hirudo medicinalis. Eur. J. Biochem. 1994, 219, 937–943. [Google Scholar] [CrossRef]
- Jung, H.I.; Kim, S.I.; Ha, K.S.; Joe, C.O.; Kang, K.W. Isolation and characterization of guamerin, a new human leukocyte elastase inhibitor from Hirudo nipponia. J. Biol. Chem. 1995, 270, 13879–13884. [Google Scholar] [CrossRef]
- Moser, M.; Auerswald, E.; Mentele, R.; Eckerskorn, C.; Fritz, H.; Fink, E. Bdellastasin, a serine protease inhibitor of the antistasin family from the medical leech (Hirudo medicinalis)—Primary structure, expression in yeast, and characterisation of native and recombinant inhibitor. Eur. J. Biochem. 1998, 253, 212–220. [Google Scholar] [CrossRef]
- Tang, X.; Chen, M.; Duan, Z.; Mwangi, J.; Li, P.; Lai, R. Isolation and Characterization of Poecistasin, an Anti-Thrombotic Antistasin-Type Serine Protease Inhibitor from Leech Poecilobdella manillensis. Toxins 2018, 10, 429. [Google Scholar] [CrossRef] [PubMed]
- Kim, D.R.; Kang, K.W. Amino acid sequence of piguamerin, an antistasin-type protease inhibitor from the blood sucking leech Hirudo nipponia. Eur. J. Biochem. 1998, 254, 692–697. [Google Scholar] [CrossRef]
- Liu, Z.; Zhao, F.; Huang, Z.; Hu, Q.; Meng, R.; Lin, Y.; Qi, J.; Lin, G. Revisiting the Asian Buffalo Leech (Hirudinaria manillensis) Genome: Focus on Antithrombotic Genes and Their Corresponding Proteins. Genes 2023, 14, 2068. [Google Scholar] [CrossRef]
- Peng, C. Zhonghua Daodi Yaocai (Daodi Medicinal Materials of China); China Traditional Chinese Medicine Press: Beijing, China, 2013. [Google Scholar]
- Liu, X.; Zhang, Y.; Wu, M.; Ma, Z.; Huang, Z.; Tian, F.; Dong, S.; Luo, S.; Zhou, Y.; Zhang, J.; et al. The scientific elucidation of daodi medicinal materials. Chin. Med. 2020, 15, 86. [Google Scholar] [CrossRef]
- Zhao, Z.; Guo, P.; Brand, E. The formation of daodi medicinal materials. J. Ethnopharmacol. 2012, 140, 476–481. [Google Scholar] [CrossRef] [PubMed]
- Xiao, M.; Zhao, F.; Ye, T.; Ai, R.; Tang, L.; Liu, Z.; Zeng, Q.; Huang, Z.; Lin, G. Comparative Study of Leech-Derived Tryptase Inhibitor Genes in Four Medicinal Leech Species. Biology 2025, 14, 1247. [Google Scholar] [CrossRef] [PubMed]
- Grabherr, M.G.; Haas, B.J.; Yassour, M.; Levin, J.Z.; Thompson, D.A.; Amit, I.; Adiconis, X.; Fan, L.; Raychowdhury, R.; Zeng, Q.; et al. Full-length transcriptome assembly from RNA-Seq data without a reference genome. Nat. Biotechnol. 2011, 29, 644–652. [Google Scholar] [CrossRef]
- Patro, R.; Duggal, G.; Love, M.I.; Irizarry, R.A.; Kingsford, C. Salmon provides fast and bias-aware quantification of transcript expression. Nat. Methods 2017, 14, 417–419. [Google Scholar] [CrossRef]
- RStudio Team. RStudio: Integrated Development Environment for R, Version 2024.12.1; Posit Software, PBC: Boston, MA, USA, 2024. [Google Scholar]
- R Core Team. R: A Language and Environment for Statistical Computing, Version 4.4.2; R Foundation for Statistical Computing: Vienna, Austria, 2024. [Google Scholar]
- Wickham, H. ggplot2: Elegant Graphics for Data Analysis; Springer: Cham, Switzerland, 2016. [Google Scholar]
- IBM Corporation. IBM SPSS Statistics for Windows, Version 26.0; IBM Corporation: Armonk, NY, USA, 2019. [Google Scholar]
- OriginLab Corporation. Origin, Version 2021; OriginLab Corporation: Northampton, MA, USA, 2021. [Google Scholar]
- GraphPad Software, Inc. GraphPad Prism, Version 10.1.2; GraphPad Software, Inc.: San Diego, CA, USA, 2023. [Google Scholar]
- Kumar, S.; Stecher, G.; Li, M.; Knyaz, C.; Tamura, K. MEGA X: Molecular Evolutionary Genetics Analysis across Computing Platforms. Mol. Biol. Evol. 2018, 35, 1547–1549. [Google Scholar] [CrossRef]
- Minh, B.Q.; Schmidt, H.A.; Chernomor, O.; Schrempf, D.; Woodhams, M.D.; von Haeseler, A.; Lanfear, R. IQ-TREE 2: New Models and Efficient Methods for Phylogenetic Inference in the Genomic Era. Mol. Biol. Evol. 2020, 37, 1530–1534. [Google Scholar] [CrossRef]
- Rambaut, A. FigTree v1.4.4, a Graphical Viewer of Phylogenetic Trees, Version 1.4.4; Institute of Evolutionary Biology, University of Edinburgh: Edinburgh, UK, 2018. [Google Scholar]
- The Inkscape Team. Inkscape: Professional Quality Vector Graphics Software, Version 1.2.2; The Inkscape Team: Boston, MA, USA, 2023. [Google Scholar]
- Chen, C.; Wu, Y.; Li, J.; Wang, X.; Zeng, Z.; Xu, J.; Liu, Y.; Feng, J.; Chen, H.; He, Y.; et al. TBtools-II: A “one for all, all for one” bioinformatics platform for biological big-data mining. Mol. Plant. 2023, 16, 1733–1742. [Google Scholar] [CrossRef]
- Wang, C.; Chen, M.; Lu, X.; Yang, S.; Yang, M.; Fang, Y.; Lai, R.; Duan, Z. Isolation and Characterization of Poeciguamerin, a Peptide with Dual Analgesic and Anti-Thrombotic Activity from the Poecilobdella manillensis Leech. Int. J. Mol. Sci. 2023, 24, 11097. [Google Scholar] [CrossRef]
- Guangxi Zhuang Autonomous Region Food and Drug Administration. Zhuang Medicine Quality Standards of Guangxi Zhuang Autonomous Region: Volume II; Guangxi Science and Technology Press: Nanning, China, 2011.
- Yunnan Food and Drug Administration. Yunnan Provincial Standards for Traditional Chinese Medicinal Materials; Yunnan Science and Technology Press: Kunming, China, 2013.
- Qianbian Shuju. Buwuxue: Dongwu Pian (Natural History: Animals); Xuebu Bianyi Tushuju: Beijing, China, 1908. [Google Scholar]
- Wang, Z.W. Zhonghua Dadian: Shengwuxue Dian, Dongwu Fen Dian (Encyclopedia of China: Biology, Zoology Section); Yunnan Education Press: Kunming, China, 2015; pp. 705–724. [Google Scholar]
- Lin, G.; Yin, J.; Zhang, W.; Huang, Z.; Liu, Z.; Chen, H.; Tang, L.; Zhao, F. Population Genetics of the Asian Buffalo Leech (Hirudinaria manillensis) in Southern China Based on Mitochondrial Protein-Coding Genes. Biology 2025, 14, 926. [Google Scholar] [CrossRef] [PubMed]
- Zhao, F.; Huang, Z.; Tang, L.; Zhang, W.; Liu, Z.; Lin, G. Comparative genomics of three non-hematophagous leeches (Whitmania spp.) with emphasis on antithrombotic biomolecules. Front. Genet. 2025, 16, 1548006. [Google Scholar] [CrossRef]
- Liu, Z.; Zhao, F.; Huang, Z.; He, B.; Liu, K.; Shi, F.; Zhao, Z.; Lin, G. A Chromosome-Level Genome Assembly of the Non-Hematophagous Leech Whitmania pigra (Whitman 1884): Identification and Expression Analysis of Antithrombotic Genes. Genes 2024, 15, 164. [Google Scholar] [CrossRef] [PubMed]
- Zhong, Y.; Wang, J.; Yang, S.; Tang, W.; Zuo, C. Determination of Puerarin in Pueraria lobata from Different Areas by HPLC. Lishizhen Med. Mater. Medica Res. 2000, 11, 1059–1060. [Google Scholar]
- Zhang, X.; Zhao, Y.; Guo, L.; Qiu, Z.; Huang, L.; Qu, X. Differences in chemical constituents of Artemisia annua L. from different geographical regions in China. PLoS ONE 2017, 12, e0183047. [Google Scholar] [CrossRef]
- Zhang, R.; Li, Q.; Qu, M.; Gao, J.; Dian, P. Investigation of Morinda officinalis How Oligosaccharides from Different Habitats and Germplasm Resources with Various Ages. Chin. Pharm. J. 2016, 51, 315–320. [Google Scholar]
- Kvist, S.; Manzano-Marín, A.; de Carle, D.; Trontelj, P.; Siddall, M.E. Draft genome of the European medicinal leech Hirudo medicinalis (Annelida, Clitellata, Hirudiniformes) with emphasis on anticoagulants. Sci. Rep. 2020, 10, 9885. [Google Scholar] [CrossRef] [PubMed]
- Heguy, A.; Stewart, A.A.; Haley, J.D.; Smith, D.E.; Foulkes, J.G. Gene expression as a target for new drug discovery. Gene Expr. 1995, 4, 337–344. [Google Scholar]
- Wang, Z.; Zhang, J. Why is the correlation between gene importance and gene evolutionary rate so weak? PLoS Genet. 2009, 5, e1000329. [Google Scholar] [CrossRef]
- Rester, U.; Bode, W.; Moser, M.; Parry, M.A.; Huber, R.; Auerswald, E. Structure of the complex of the antistasin-type inhibitor bdellastasin with trypsin and modelling of the bdellastasin-microplasmin system. J. Mol. Biol. 1999, 293, 93–106. [Google Scholar] [CrossRef]





| Species | Genes | TPM (Mean ± SE) |
|---|---|---|
| H. manillensis | hirustasin_Hman | 92.72 ± 27.61 |
| guamerin_Hman | 1059.16 ± 213.26 | |
| piguamerin_Hman | 242.05 ± 75.62 | |
| bdellastasin_Hman | 498.73 ± 50.99 | |
| poecistasin_Hman1 | 43.12 ± 12.74 | |
| poecistasin_Hman2 | 1979.36 ± 323.89 | |
| hirustasin_like_Hman01 | 2608.04 ± 476.68 | |
| hirustasin_like_Hman02 | 0.05 ± 0.05 | |
| hirustasin_like_Hman03 | 40.40 ± 6.97 | |
| hirustasin_like_Hman04 | 1377.83 ± 346.05 | |
| hirustasin_like_Hman05 | 539.67 ± 128.56 | |
| hirustasin_like_Hman06 | 350.02 ± 52.86 | |
| hirustasin_like_Hman07 | 2.53 ± 0.83 | |
| hirustasin_like_Hman08 | 360.13 ± 31.59 | |
| hirustasin_like_Hman09 | 0.10 ± 0.07 | |
| hirustasin_like_Hman10 | 53.60 ± 7.49 | |
| hirustasin_like_Hman11 | 2555.10 ± 330.36 | |
| hirustasin_like_Hman12 | 0.00 ± 0.00 | |
| W. pigra | hirustasin_Wpig | 725.32 ± 109.63 |
| guamerin_Wpig | 2237.09 ± 234.68 | |
| piguamerin_Wpig | 68.07 ± 22.53 | |
| bdellastasin_Wpig | 1615.72 ± 176.90 | |
| hirustasin_like_Wpig1 | 782.95 ± 128.68 | |
| hirustasin_like_Wpig2 | 495.12 ± 103.76 | |
| hirustasin_like_Wpig3 | 288.65 ± 63.01 | |
| hirustasin_like_Wpig4 | 697.36 ± 152.85 | |
| hirustasin_like_Wpig5 | 1507.97 ± 253.54 | |
| hirustasin_like_Wpig6 | 181.25 ± 36.50 | |
| hirustasin_like_Wpig7 | 12.01 ± 1.87 | |
| hirustasin_like_Wpig8 | 1.34 ± 0.37 | |
| hirustasin_like_Wpig9 | 10.27 ± 2.21 |
| Branch | Monophyletic Group | TPM (Mean ± SE) | Mann–Whitney U Test | ||
|---|---|---|---|---|---|
| H. manillensis | W. pigra | H. manillensis | W. pigra | p | |
| B1 | guamerin_Hman hirustasin_like_Hman08 hirustasin_like_Hman11 | guamerin_Wpig hirustasin_like_Wpig5 | 1324.80 ± 155.06 | 1872.53 ± 176.47 | 0.000 |
| B2 | poecistasin_Hman1 poecistasin_Hman2 | — | 1011.24 ± 194.92 | — | — |
| B3 | piguamerin_Hman | piguamerin_Wpig | 242.05 ± 75.62 | 68.07 ± 22.53 | 0.002 |
| B4 | hirustasin_Hman | hirustasin_Wpig | 92.72 ± 27.61 | 725.32 ± 109.63 | 0.000 |
| B5 | hirustasin_like_Hman12 | — | 0.00 ± 0.00 | — | — |
| B6 | hirustasin_like_Hman10 | hirustasin_like_Wpig7 | 53.60 ± 7.49 | 12.01 ± 1.87 | 0.000 |
| B7 | bdellastasin_Hman | bdellastasin_Wpig | 498.73 ± 50.99 | 1615.72 ± 176.90 | 0.000 |
| B8 | hirustasin_like_Hman01 hirustasin_like_Hman04 hirustasin_like_Hman05 hirustasin_like_Hman06 hirustasin_like_Hman09 | hirustasin_like_Wpig1 hirustasin_like_Wpig2 hirustasin_like_Wpig3 hirustasin_like_Wpig4 | 975.13 ± 136.89 | 566.02 ± 59.85 | 0.192 |
| B9 | hirustasin_like_Hman02 hirustasin_like_Hman03 hirustasin_like_Hman07 | hirustasin_like_Wpig6 hirustasin_like_Wpig8 hirustasin_like_Wpig9 | 14.32 ± 2.87 | 64.29 ± 14.27 | 0.000 |
| Branch | Representative Gene | TPM (Mean ± SE) | Mann–Whitney U Test | ||
|---|---|---|---|---|---|
| H. manillensis | W. pigra | H. manillensis | W. pigra | p | |
| B1 | hirustasin_like_Hman11 | guamerin_Wpig | 2555.10 ± 330.36 | 2237.09 ± 234.68 | 0.969 |
| B2 | poecistasin_Hman2 | — | 1979.36 ± 323.89 | — | — |
| B7 | bdellastasin_Hman | bdellastasin_Wpig | 498.73 ± 50.99 | 1615.72 ± 176.90 | 0.000 |
| B8 | hirustasin_like_Hman01 | hirustasin_like_Wpig1 | 2608.04 ± 476.68 | 782.95 ± 128.68 | 0.001 |
| Genes | GXLZ | GDZJ | HNDA | YNHH |
|---|---|---|---|---|
| guamerin_Hman | 36.48 ± 21.16 | 23.99 ± 7.06 | 1697.73 ± 373.62 | 2478.44 ± 379.26 |
| piguamerin_Hman | 31.60 ± 5.99 | 42.94 ± 22.19 | 336.70 ± 130.25 | 556.96 ± 245.52 |
| bdellastasin_Hman | 588.99 ± 123.29 | 285.14 ± 50.86 | 757.15 ± 105.23 | 363.63 ± 28.03 |
| poecistasin_Hman1 | 1.16 ± 0.77 | 0.35 ± 0.35 | 26.50 ± 8.39 | 144.45 ± 34.22 |
| poecistasin_Hman2 | 2027.26 ± 450.90 | 1228.96 ± 239.53 | 4308.24 ± 762.49 | 352.98 ± 130.15 |
| hirustasin_Hman | 18.17 ± 6.32 | 20.52 ± 17.59 | 327.05 ± 68.53 | 5.12 ± 3.82 |
| hirustasin_like_Hman01 | 3208.87 ± 696.96 | 865.97 ± 170.41 | 5892.71 ± 1149.24 | 464.60 ± 128.39 |
| hirustasin_like_Hman02 | 0.18 ± 0.18 | 0.00 ± 0.00 | 0.00 ± 0.00 | 0.00 ± 0.00 |
| hirustasin_like_Hman03 | 56.58 ± 18.00 | 34.25 ± 11.71 | 66.05 ± 11.41 | 4.73 ± 1.61 |
| hirustasin_like_Hman04 | 1240.43 ± 312.66 | 545.94 ± 158.50 | 3535.01 ± 1094.58 | 189.93 ± 43.14 |
| hirustasin_like_Hman05 | 908.83 ± 185.79 | 35.25 ± 14.40 | 1200.87 ± 359.11 | 13.75 ± 9.83 |
| hirustasin_like_Hman06 | 289.22 ± 67.17 | 95.74 ± 16.06 | 534.75 ± 88.00 | 480.38 ± 150.49 |
| hirustasin_like_Hman07 | 0.11 ± 0.07 | 0.64 ± 0.24 | 0.78 ± 0.29 | 8.56 ± 2.55 |
| hirustasin_like_Hman08 | 371.95 ± 56.79 | 141.25 ± 20.37 | 476.38 ± 68.14 | 450.94 ± 35.52 |
| hirustasin_like_Hman09 | 0.42 ± 0.26 | 0.00 ± 0.00 | 0.00 ± 0.00 | 0.00 ± 0.00 |
| hirustasin_like_Hman10 | 28.02 ± 7.04 | 20.86 ± 3.47 | 108.27 ± 19.24 | 57.25 ± 3.98 |
| hirustasin_like_Hman11 | 1169.45 ± 283.54 | 786.68 ± 152.10 | 4440.28 ± 668.90 | 3824.01 ± 454.00 |
| hirustasin_like_Hman12 | 0.00 ± 0.00 | 0.00 ± 0.00 | 0.00 ± 0.00 | 0.00 ± 0.00 |
| total | 9977.47 ± 1972.10 | 4128.47 ± 640.15 | 23,708.45 ± 3815.56 | 9395.75 ± 1421.22 |
| Genes | HBZX | TJBD | SCYB | HBWH |
|---|---|---|---|---|
| guamerin_Wpig | 1270.04 ± 189.42 | 1664.56 ± 355.67 | 3207.58 ± 354.58 | 2806.17 ± 620.90 |
| piguamerin_Wpig | 7.54 ± 2.37 | 38.67 ± 16.09 | 98.46 ± 21.39 | 127.61 ± 84.12 |
| bdellastasin_Wpig | 1330.45 ± 321.41 | 1237.76 ± 248.67 | 2540.08 ± 445.48 | 1354.59 ± 226.68 |
| hirustasin_Wpig | 285.57 ± 103.50 | 746.39 ± 191.20 | 930.92 ± 172.18 | 938.42 ± 316.45 |
| hirustasin_like_Wpig1 | 325.44 ± 17.90 | 333.95 ± 94.92 | 1632.20 ± 314.95 | 840.19 ± 217.86 |
| hirustasin_like_Wpig2 | 36.20 ± 10.60 | 218.95 ± 68.79 | 1133.99 ± 224.77 | 591.34 ± 230.18 |
| hirustasin_like_Wpig3 | 71.26 ± 14.58 | 118.98 ± 36.86 | 638.90 ± 169.57 | 325.47 ± 127.52 |
| hirustasin_like_Wpig4 | 121.26 ± 54.36 | 271.15 ± 85.52 | 1550.02 ± 414.79 | 847.01 ± 286.88 |
| hirustasin_like_Wpig5 | 253.76 ± 38.68 | 876.63 ± 156.97 | 2000.35 ± 450.54 | 2901.13 ± 650.71 |
| hirustasin_like_Wpig6 | 81.80 ± 18.92 | 209.64 ± 72.76 | 64.51 ± 8.90 | 369.06 ± 103.62 |
| hirustasin_like_Wpig7 | 6.90 ± 1.70 | 9.26 ± 2.10 | 7.51 ± 2.49 | 24.37 ± 4.92 |
| hirustasin_like_Wpig8 | 2.72 ± 1.28 | 1.71 ± 0.43 | 0.14 ± 0.10 | 0.78 ± 0.39 |
| hirustasin_like_Wpig9 | 14.14 ± 3.48 | 25.51 ± 4.92 | 0.64 ± 0.28 | 0.81 ± 0.66 |
| total | 3807.07 ± 504.96 | 5753.17 ± 1201.59 | 13,805.31 ± 1621.15 | 11,126.94 ± 2161.89 |
Disclaimer/Publisher’s Note: The statements, opinions and data contained in all publications are solely those of the individual author(s) and contributor(s) and not of MDPI and/or the editor(s). MDPI and/or the editor(s) disclaim responsibility for any injury to people or property resulting from any ideas, methods, instructions or products referred to in the content. |
© 2025 by the authors. Licensee MDPI, Basel, Switzerland. This article is an open access article distributed under the terms and conditions of the Creative Commons Attribution (CC BY) license (https://creativecommons.org/licenses/by/4.0/).
Share and Cite
Sun, R.; Ai, R.; Yin, J.; Cheng, J.; Huang, Z.; Tang, L.; Liu, Z.; Zeng, Q.; Zhao, F.; Lin, G. Comparative Study of Hirustasin Superfamily Gene Expression in Two Medicinal Leeches, Hirudinaria manillensis and Whitmania pigra. Genes 2025, 16, 1332. https://doi.org/10.3390/genes16111332
Sun R, Ai R, Yin J, Cheng J, Huang Z, Tang L, Liu Z, Zeng Q, Zhao F, Lin G. Comparative Study of Hirustasin Superfamily Gene Expression in Two Medicinal Leeches, Hirudinaria manillensis and Whitmania pigra. Genes. 2025; 16(11):1332. https://doi.org/10.3390/genes16111332
Chicago/Turabian StyleSun, Rujiao, Rui Ai, Jingjing Yin, Jianli Cheng, Zuhao Huang, Lizhou Tang, Zichao Liu, Qingqian Zeng, Fang Zhao, and Gonghua Lin. 2025. "Comparative Study of Hirustasin Superfamily Gene Expression in Two Medicinal Leeches, Hirudinaria manillensis and Whitmania pigra" Genes 16, no. 11: 1332. https://doi.org/10.3390/genes16111332
APA StyleSun, R., Ai, R., Yin, J., Cheng, J., Huang, Z., Tang, L., Liu, Z., Zeng, Q., Zhao, F., & Lin, G. (2025). Comparative Study of Hirustasin Superfamily Gene Expression in Two Medicinal Leeches, Hirudinaria manillensis and Whitmania pigra. Genes, 16(11), 1332. https://doi.org/10.3390/genes16111332

