Comparative Analysis of Chloroplast Genomes in Cephaleuros and Its Related Genus (Trentepohlia): Insights into Adaptive Evolution
Abstract
1. Introduction
2. Materials and Methods
2.1. Sample Collection and DNA Extraction
2.2. Chloroplast Genome Assembly and Annotation
2.3. Genome Comparison and Divergent Hotspots Identification
2.4. Codon Bias Analyses
2.5. Selective Pressure Analyses
2.6. Phylogenetic Inference
3. Results
3.1. Three New Cephaleuros Chloroplast Genomes
3.2. Comparative Analysis
3.3. Codon Usage Analyses
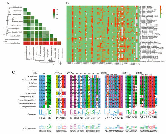
3.4. Selective Pressure Analyses
3.5. Phylogenetic Inferences
4. Discussion
4.1. Variations in Chloroplast Genomes
4.2. Codon Usage Bias
4.3. Adaptive Evolution and Positive Selection
4.4. Phylogenetic Analysis
Supplementary Materials
Author Contributions
Funding
Institutional Review Board Statement
Informed Consent Statement
Data Availability Statement
Conflicts of Interest
References
- Brooks, F.E.; Rindi, F.; Suto, Y.; Ohtani, S.; Green, M. The Trentepohliales (Ulvophyceae, Chlorophyta): An Unusual Algal Order and its Novel Plant Pathogen, Cephaleuros. Plant Dis. 2015, 99, 740–753. [Google Scholar] [CrossRef] [PubMed]
- Fang, J.; Li, S.Y.; Liu, B.W.; Liu, G.X.; Hu, Z.Y.; Zhu, H. Molecular phylogeny and morphology of Cephaleuros (Trentepohliales, Chlorophyta) from southern China. Phycologia 2021, 60, 189–199. [Google Scholar] [CrossRef]
- Suto, Y.; Ohtani, S. Morphology and taxonomy of five Cephaleuros species (Trentepohliaceae, Chlorophyta) from Japan, including three new species. Phycologia 2009, 48, 213–236. [Google Scholar] [CrossRef]
- Sunpapao, A.; Thithuan, N.; Pitaloka, M.K.; Arikit, S. Algal leaf spot of Lansium parasiticum caused by Cephaleuros sp in Thailand. J. Plant Pathol. 2016, 98, 369. [Google Scholar] [CrossRef]
- Sunpapao, A.; Thithuan, N.; Bunjongsiri, P.; Arikit, S. Cephaleuros parasiticus, associated with algal spot disease on Psidium guajava in Thailand. Australas. Plant Dis. Notes 2016, 11, 12. [Google Scholar] [CrossRef][Green Version]
- Kumar, V.; Anal, A.K.D.; Gupta, A.K.; Nath, V.J.T.I.J.o.A.S. Occurrence of algal leaf spot on longan (Dimocarpus longan) caused by Cephaleuros virescens in India. Indian J. Agric. Sci. 2019, 89, 1241–1244. [Google Scholar] [CrossRef]
- Cortés-Martínez, J.; Cruz-Esteban, S.; Garay-Serrano, E. Identificación del alga Cephaleuros virescens s.l. en plantas de zarzamora (Rubus sp.) en el estado de Michoacán, México. Acta Bot. Mex. 2023, 130, e2260. [Google Scholar] [CrossRef]
- Ramya, M.; Ponmurugan, P.; Saravanan, D. Management of Cephaleuros parasiticaus Karst (Trentepohliales: Trentepohliaceae), an algal pathogen of tea plant, Camellia sinsensis (L) (O. Kuntze). Crop Protect. 2013, 44, 66–74. [Google Scholar] [CrossRef]
- Zhu, H.; Hu, Z.Y.; Liu, G.X. Morphology and molecular phylogeny of Trentepohliales (Chlorophyta) from China. Eur. J. Phycol. 2017, 52, 330–341. [Google Scholar] [CrossRef]
- Jensen, P.E.; Leister, D. Chloroplast evolution, structure and functions. F1000prime Rep. 2014, 6, 40. [Google Scholar] [CrossRef]
- Zhao, D.-N.; Ren, Y.; Zhang, J.-Q. Conservation and innovation: Plastome evolution during rapid radiation of Rhodiola on the Qinghai-Tibetan Plateau. Mol. Phylogen. Evol. 2020, 144, 106713. [Google Scholar] [CrossRef] [PubMed]
- Wang, Y.; Wen, F.; Hong, X.; Li, Z.; Mi, Y.; Zhao, B. Comparative chloroplast genome analyses of Paraboea (Gesneriaceae): Insights into adaptive evolution and phylogenetic analysis. Front. Plant. Sci. 2022, 13, 1019831. [Google Scholar] [CrossRef] [PubMed]
- Zhao, S.; Gao, X.; Yu, X.; Yuan, T.; Zhang, G.; Liu, C.; Li, X.; Wei, P.; Li, X.; Liu, X. Comparative Analysis of Chloroplast Genome of Meconopsis (Papaveraceae) Provides Insights into Their Genomic Evolution and Adaptation to High Elevation. Int. J. Mol. Sci. 2024, 25, 2193. [Google Scholar] [CrossRef] [PubMed]
- Doyle, J. DNA protocols for plants-CTAB total DNA isolation. Mol. Tech. Taxon. 1991, 642, 283–293. [Google Scholar] [CrossRef]
- Chen, Y.X.; Chen, Y.S.; Shi, C.M.; Huang, Z.B.; Zhang, Y.; Li, S.K.; Li, Y.; Ye, J.; Yu, C.; Li, Z.; et al. SOAPnuke: A MapReduce acceleration-supported software for integrated quality control and preprocessing of high-throughput sequencing data. Gigascience 2017, 7, gix120. [Google Scholar] [CrossRef] [PubMed]
- Prjibelski, A.; Antipov, D.; Meleshko, D.; Lapidus, A.; Korobeynikov, A. Using SPAdes De Novo Assembler. Curr. Protoc. Bioinformatics. 2020, 70, e102. [Google Scholar] [CrossRef]
- Tillich, M.; Lehwark, P.; Pellizzer, T.; Ulbricht-Jones, E.S.; Fischer, A.; Bock, R.; Greiner, S. GeSeq—Versatile and accurate annotation of organelle genomes. Nucleic Acids Res. 2017, 45, W6–W11. [Google Scholar] [CrossRef] [PubMed]
- Lowe, T.M.; Chan, P.P. tRNAscan-SE On-line: Integrating search and context for analysis of transfer RNA genes. Nucleic Acids Res. 2016, 44, W54–W57. [Google Scholar] [CrossRef] [PubMed]
- Greiner, S.; Lehwark, P.; Bock, R. OrganellarGenomeDRAW (OGDRAW) version 1.3.1: Expanded toolkit for the graphical visualization of organellar genomes. Nucleic Acids Res. 2019, 47, W59–W64. [Google Scholar] [CrossRef]
- Darling, A.C.E.; Mau, B.; Blattner, F.R.; Perna, N.T. Mauve: Multiple alignment of conserved genomic sequence with rearrangements. Genome Res. 2004, 14, 1394–1403. [Google Scholar] [CrossRef]
- Hilker, R.; Sickinger, C.; Pedersen, C.N.S.; Stoye, J. UniMoG—A unifying framework for genomic distance calculation and sorting based on DCJ. Bioinformatics 2012, 28, 2509–2511. [Google Scholar] [CrossRef]
- Rozas, J.; Ferrer-Mata, A.; Sanchez-DelBarrio, J.C.; Guirao-Rico, S.; Librado, P.; Ramos-Onsins, S.E.; Sanchez-Gracia, A. DnaSP 6: DNA Sequence Polymorphism Analysis of Large Data Sets. Mol. Biol. Evol. 2017, 34, 3299–3302. [Google Scholar] [CrossRef]
- Sueoka, N. Intrastrand parity rules of DNA base composition and usage biases of synonymous codons. J. Mol. Evol. 1995, 40, 318–325. [Google Scholar] [CrossRef]
- Wright, F. The ‘effective number of codons’ used in a gene. Gene 1990, 87, 23–29. [Google Scholar] [CrossRef]
- Sueoka, N. Directional mutation pressure and neutral molecular evolution. Proc. Natl. Acad. Sci. USA 1988, 85, 2653–2657. [Google Scholar] [CrossRef]
- Zhang, D.; Gao, F.; Jakovlić, I.; Zou, H.; Zhang, J.; Li, W.X.; Wang, G.T. PhyloSuite: An integrated and scalable desktop platform for streamlined molecular sequence data management and evolutionary phylogenetics studies. Mol. Ecol. Resour. 2020, 20, 348–355. [Google Scholar] [CrossRef]
- Tamura, K.; Stecher, G.; Peterson, D.; Filipski, A.; Kumar, S. MEGA6: Molecular Evolutionary Genetics Analysis version 6.0. Mol. Biol. Evol. 2013, 30, 2725–2729. [Google Scholar] [CrossRef]
- Wang, D.; Zhang, Y.; Zhang, Z.; Zhu, J.; Yu, J. KaKs_Calculator 2.0: A Toolkit Incorporating γ-Series Methods and Sliding Window Strategies. Genom. Proteom. Bioinform. 2010, 8, 77–80. [Google Scholar] [CrossRef]
- Yang, Z.H. PAML 4: Phylogenetic analysis by maximum likelihood. Mol. Biol. Evol. 2007, 24, 1586–1591. [Google Scholar] [CrossRef]
- Xu, B.; Yang, Z. pamlX: A Graphical User Interface for PAML. Mol. Biol. Evol. 2013, 30, 2723–2724. [Google Scholar] [CrossRef]
- Yang, Z.; Wong, W.S.W.; Nielsen, R. Bayes Empirical Bayes Inference of Amino Acid Sites Under Positive Selection. Mol. Biol. Evol. 2005, 22, 1107–1118. [Google Scholar] [CrossRef]
- Buchan, D.W.A.; Minneci, F.; Nugent, T.C.O.; Bryson, K.; Jones, D.T. Scalable web services for the PSIPRED Protein Analysis Workbench. Nucleic Acids Res. 2013, 41, W349–W357. [Google Scholar] [CrossRef]
- Waterhouse, A.; Bertoni, M.; Bienert, S.; Studer, G.; Tauriello, G.; Gumienny, R.; Heer, F.T.; de Beer, T.A.P.; Rempfer, C.; Bordoli, L.; et al. SWISS-MODEL: Homology modelling of protein structures and complexes. Nucleic Acids Res. 2018, 46, W296–W303. [Google Scholar] [CrossRef]
- Katoh, K.; Standley, D.M. MAFFT Multiple Sequence Alignment Software Version 7: Improvements in Performance and Usability. Mol. Biol. Evol. 2013, 30, 772–780. [Google Scholar] [CrossRef]
- Capella-Gutiérrez, S.; Silla-Martínez, J.M.; Gabaldón, T. trimAl: A tool for automated alignment trimming in large-scale phylogenetic analyses. Bioinformatics 2009, 25, 1972–1973. [Google Scholar] [CrossRef]
- Kalyaanamoorthy, S.; Minh, B.Q.; Wong, T.K.F.; von Haeseler, A.; Jermiin, L.S. ModelFinder: Fast model selection for accurate phylogenetic estimates. Nat. Methods 2017, 14, 587–589. [Google Scholar] [CrossRef]
- Fang, J.; Liu, B.; Liu, G.; Verbruggen, H.; Zhu, H. Six Newly Sequenced Chloroplast Genomes from Trentepohliales: The Inflated Genomes, Alternative Genetic Code and Dynamic Evolution. Front. Plant. Sci. 2021, 12, 780054. [Google Scholar] [CrossRef]
- Ranwez, V.; Douzery, E.J.P.; Cambon, C.; Chantret, N.; Delsuc, F. MACSE v2: Toolkit for the Alignment of Coding Sequences Accounting for Frameshifts and Stop Codons. Mol. Biol. Evol. 2018, 35, 2582–2584. [Google Scholar] [CrossRef]
- Talavera, G.; Castresana, J. Improvement of phylogenies after removing divergent and ambiguously aligned blocks from protein sequence alignments. Syst. Biol. 2007, 56, 564–577. [Google Scholar] [CrossRef]
- Ronquist, F.; Teslenko, M.; van der Mark, P.; Ayres, D.L.; Darling, A.; Hohna, S.; Larget, B.; Liu, L.; Suchard, M.A.; Huelsenbeck, J.P. MrBayes 3.2: Efficient Bayesian Phylogenetic Inference and Model Choice Across a Large Model Space. Syst. Biol. 2012, 61, 539–542. [Google Scholar] [CrossRef]
- Nguyen, L.T.; Schmidt, H.A.; von Haeseler, A.; Minh, B.Q. IQ-TREE: A Fast and Effective Stochastic Algorithm for Estimating Maximum-Likelihood Phylogenies. Mol. Biol. Evol. 2015, 32, 268–274. [Google Scholar] [CrossRef]
- Zhu, H.; Hu, Y.; Liu, F.; Hu, Z.; Liu, G. Characterization of the Chloroplast Genome of Trentepohlia odorata (Trentepohliales, Chlorophyta), and Discussion of its Taxonomy. Int. J. Mol. Sci. 2019, 20, 1774. [Google Scholar] [CrossRef]
- Daniell, H.; Lin, C.-S.; Yu, M.; Chang, W.-J. Chloroplast genomes: Diversity, evolution, and applications in genetic engineering. Genome Biology 2016, 17, 134. [Google Scholar] [CrossRef]
- Cremen, M.C.M.; Leliaert, F.; Marcelino, V.R.; Verbruggen, H. Large Diversity of Nonstandard Genes and Dynamic Evolution of Chloroplast Genomes in Siphonous Green Algae (Bryopsidales, Chlorophyta). Genome Biol. Evol. 2018, 10, 1048–1061. [Google Scholar] [CrossRef]
- Liu, B.; Hu, Y.; Hu, Z.; Liu, G.; Zhu, H. Taxonomic scheme of the order Chaetophorales (Chlorophyceae, Chlorophyta) based on chloroplast genomes. BMC Genomics 2020, 21, 442. [Google Scholar] [CrossRef]
- Liu, B.W.; Li, S.Y.; Yan, Q.F.; Zhu, H.; Liu, G.X. Seven newly sequenced chloroplast genomes from the order Watanabeales (Trebouxiophyceae, Chlorophyta): Phylogenetic and comparative analysis. Gene 2023, 863, 147287. [Google Scholar] [CrossRef]
- Pan, H.; Zagorchev, L.; Chen, L.; Tao, Y.; Cai, C.; Jiang, M.; Sun, Z.; Li, J. Complete chloroplast genomes of five Cuscuta species and their evolutionary significance in the Cuscuta genus. BMC Genomics 2023, 24, 310. [Google Scholar] [CrossRef]
- Janouškovec, J.; Sobotka, R.; Lai, D.-H.; Flegontov, P.; Koník, P.; Komenda, J.; Ali, S.; Prášil, O.; Pain, A.; Oborník, M.; et al. Split Photosystem Protein, Linear-Mapping Topology, and Growth of Structural Complexity in the Plastid Genome of Chromera velia. Mol. Biol. Evol. 2013, 30, 2447–2462. [Google Scholar] [CrossRef][Green Version]
- Del Cortona, A.; Leliaert, F.; Bogaert, K.A.; Turmel, M.; Boedeker, C.; Janouškovec, J.; Lopez-Bautista, J.M.; Verbruggen, H.; Vandepoele, K.; De Clerck, O. The Plastid Genome in Cladophorales Green Algae Is Encoded by Hairpin Chromosomes. Curr. Biol. 2017, 27, 3771–3782.e3776. [Google Scholar] [CrossRef]
- Barbrook, A.C.; Santucci, N.; Plenderleith, L.J.; Hiller, R.G.; Howe, C.J. Comparative analysis of dinoflagellate chloroplast genomes reveals rRNA and tRNA genes. BMC Genom. 2006, 7, 297. [Google Scholar] [CrossRef]
- Wicke, S.; Schneeweiss, G.M.; dePamphilis, C.W.; Muller, K.F.; Quandt, D. The evolution of the plastid chromosome in land plants: Gene content, gene order, gene function. Plant Mol. Biol. 2011, 76, 273–297. [Google Scholar] [CrossRef] [PubMed]
- Brouard, J.-S.; Otis, C.; Lemieux, C.; Turmel, M. The Exceptionally Large Chloroplast Genome of the Green Alga Floydiella terrestris Illuminates the Evolutionary History of the Chlorophyceae. Genome Biol. Evol. 2010, 2, 240–256. [Google Scholar] [CrossRef] [PubMed]
- Turmel, M.; Otis, C.; Lemieux, C. Dynamic Evolution of the Chloroplast Genome in the Green Algal Classes Pedinophyceae and Trebouxiophyceae. Genome Biol. Evol. 2015, 7, 2062–2082. [Google Scholar] [CrossRef] [PubMed]
- Fang, J.; Chen, Y.L.; Liu, G.X.; Verbruggen, H.; Zhu, H. Chloroplast Genome Traits Correlate with Organismal Complexity and Ecological Traits in Chlorophyta. Front. Ecol. Evol. 2021, 9, 791166. [Google Scholar] [CrossRef]
- Parvathy, S.T.; Udayasuriyan, V.; Bhadana, V. Codon usage bias. Mol. Biol. Rep. 2022, 49, 539–565. [Google Scholar] [CrossRef] [PubMed]
- Xuan, M.; Li, J. Photosystem II-based biomimetic assembly for enhanced photosynthesis. Natl. Sci. Rev. 2021, 8, nwab051. [Google Scholar] [CrossRef]
- Gui, L.-J.; Jiang, S.; Xie, D.; Yu, L.; Huang, Y.; Zhang, Z.; Liu, Y.-y.J.G. Analysis of Complete Chloroplast Genomes of Curcuma and the Contribution to Phylogeny and Adaptive Evolution. Gene 2020, 732, 144355. [Google Scholar] [CrossRef] [PubMed]
- Xiong, Q.; Hu, Y.; Lv, W.; Wang, Q.; Liu, G.; Hu, Z. Chloroplast genomes of five Oedogonium species: Genome structure, phylogenetic analysis and adaptive evolution. BMC Genomics 2021, 22, 707. [Google Scholar] [CrossRef] [PubMed]
- Caspy, I.; Borovikova-Sheinker, A.; Klaiman, D.; Shkolnisky, Y.; Nelson, N. The structure of a triple complex of plant photosystem I with ferredoxin and plastocyanin. Nature Plants 2020, 6, 1300–1305. [Google Scholar] [CrossRef]
- Andersson, I.; Backlund, A. Structure and function of Rubisco. Plant Physiol. Biochem. 2008, 46, 275–291. [Google Scholar] [CrossRef]
- Dong, W.-L.; Wang, R.-N.; Zhang, N.-Y.; Fan, W.-B.; Fang, M.-F.; Li, Z.-H. Molecular Evolution of Chloroplast Genomes of Orchid Species: Insights into Phylogenetic Relationship and Adaptive Evolution. Int. J. Mol. Sci. 2018, 19, 716. [Google Scholar] [CrossRef]
- Li, D.-M.; Li, J.; Wang, D.-R.; Xu, Y.-C.; Zhu, G.-F. Molecular evolution of chloroplast genomes in subfamily Zingiberoideae (Zingiberaceae). BMC Plant Biol. 2021, 21, 558. [Google Scholar] [CrossRef]
- Wen, F.; Wu, X.; Li, T.; Jia, M.; Liu, X.; Liao, L. The complete chloroplast genome of Stauntonia chinensis and compared analysis revealed adaptive evolution of subfamily Lardizabaloideae species in China. BMC Genom. 2021, 22, 161. [Google Scholar] [CrossRef] [PubMed]
- Gao, L.-Z.; Liu, Y.-L.; Zhang, D.; Li, W.; Gao, J.; Liu, Y.; Li, K.; Shi, C.; Zhao, Y.; Zhao, Y.-J.; et al. Evolution of Oryza chloroplast genomes promoted adaptation to diverse ecological habitats. Commun. Biol. 2019, 2, 278. [Google Scholar] [CrossRef]
- Jiang, P.; Shi, F.X.; Li, M.R.; Liu, B.; Wen, J.; Xiao, H.X.; Li, L.F. Positive Selection Driving Cytoplasmic Genome Evolution of the Medicinally Important Ginseng Plant Genus Panax. Front. Plant. Sci. 2018, 9, 359. [Google Scholar] [CrossRef]
- Hudson, G.S.; Mason, J.G. The chloroplast genes encoding subunits of the H+-ATP synthase. Photosynth. Res. 1988, 18, 205–222. [Google Scholar] [CrossRef]
- Shi, C.; Shi, X. Characterization of Three Genes Encoding the Subunits of Light-Independent Protochlorophyllide Reductase in Chlorella protothecoides CS-41. Biotechnol. Prog. 2006, 22, 1050–1055. [Google Scholar] [CrossRef]
- Kim, J.I.; Moore, C.E.; Archibald, J.M.; Bhattacharya, D.; Yi, G.; Yoon, H.S.; Shin, W. Evolutionary Dynamics of Cryptophyte Plastid Genomes. Genome Biol. Evol. 2017, 9, 1859–1872. [Google Scholar] [CrossRef]
- López-Bautista, J.M.; Rindi, F.; Guiry, M.D. Molecular systematics of the subaerial green algal order Trentepohliales: An assessment based on morphological and molecular data. Int. J. Syst. Evol. Microbiol. 2006, 56, 1709–1715. [Google Scholar] [CrossRef] [PubMed]
- Rindi, F.; Lam, D.W.; Lopez-Bautista, J.M. Phylogenetic relationships and species circumscription in Trentepohlia and Printzina (Trentepohliales, Chlorophyta). Mol. Phylogen. Evol. 2009, 52, 329–339. [Google Scholar] [CrossRef] [PubMed]
- Huang, Y.C.; Tsai, C.Y.; Wang, C.L. Host Invasion Type Is a Phylogenetically Conserved Characteristic of Cephaleuros. Plant Dis. 2023, 107, 3222–3229. [Google Scholar] [CrossRef] [PubMed]









| Species | GenBank Number | Size (bp) | Total Genes | GC (%) | tRNA | rRNA | CDS | IR |
|---|---|---|---|---|---|---|---|---|
| C. lagerheimii | OQ848500 | 480,613 | 94 | 29.5 | 27 | 3 | 64 | lack |
| C. diffusus | OQ848501 | 383,846 | 94 | 33.4 | 27 | 3 | 64 | lack |
| C. virescens FJ1315 | OQ848499 | 472,444 | 94 | 33.7 | 27 | 3 | 64 | lack |
| C. virescens SAG 42.85 | NC060531 | 314,936 | 95 | 36.1 | 28 | 3 | 64 | lack |
| C. karstenni | NC060534 | 371,192 | 98 | 29.9 | 30 | 3 | 65 | lack |
| C. parasiticus | NC060533 | 266,729 | 96 | 35.9 | 29 | 3 | 64 | lack |
| Trentepohlia sp. BN17 | NC060532 | 282,795 | 95 | 33.2 | 28 | 3 | 64 | lack |
| Trentepohlia sp. YN1242 | MZ334625 | 216,308 | 93 | 25.9 | 25 | 3 | 65 | lack |
| Trentepohlia sp. YN1317 | MZ334626 | 408,697 | 94 | 31.7 | 26 | 6 | 65 | lack |
| Trentepohlia odorata | NC043776 | 399,372 | 97 | 29.8 | 30 | 3 | 63 | have |
Disclaimer/Publisher’s Note: The statements, opinions and data contained in all publications are solely those of the individual author(s) and contributor(s) and not of MDPI and/or the editor(s). MDPI and/or the editor(s) disclaim responsibility for any injury to people or property resulting from any ideas, methods, instructions or products referred to in the content. |
© 2024 by the authors. Licensee MDPI, Basel, Switzerland. This article is an open access article distributed under the terms and conditions of the Creative Commons Attribution (CC BY) license (https://creativecommons.org/licenses/by/4.0/).
Share and Cite
Fang, J.; Zheng, L.; Liu, G.; Zhu, H. Comparative Analysis of Chloroplast Genomes in Cephaleuros and Its Related Genus (Trentepohlia): Insights into Adaptive Evolution. Genes 2024, 15, 839. https://doi.org/10.3390/genes15070839
Fang J, Zheng L, Liu G, Zhu H. Comparative Analysis of Chloroplast Genomes in Cephaleuros and Its Related Genus (Trentepohlia): Insights into Adaptive Evolution. Genes. 2024; 15(7):839. https://doi.org/10.3390/genes15070839
Chicago/Turabian StyleFang, Jiao, Lingling Zheng, Guoxiang Liu, and Huan Zhu. 2024. "Comparative Analysis of Chloroplast Genomes in Cephaleuros and Its Related Genus (Trentepohlia): Insights into Adaptive Evolution" Genes 15, no. 7: 839. https://doi.org/10.3390/genes15070839
APA StyleFang, J., Zheng, L., Liu, G., & Zhu, H. (2024). Comparative Analysis of Chloroplast Genomes in Cephaleuros and Its Related Genus (Trentepohlia): Insights into Adaptive Evolution. Genes, 15(7), 839. https://doi.org/10.3390/genes15070839

