Second-Generation Antipsychotics Induce Metabolic Disruption in Adipose Tissue-Derived Mesenchymal Stem Cells Through an aPKC-Dependent Pathway
Abstract
1. Introduction
2. Materials and Methods
2.1. Reagents
2.2. Adipose-Derived Mesenchymal Stem Cell Isolation and Expansion
2.3. Cell Culture
2.4. Differentiation of ADSCs in White Adipocytes
2.5. Cell Viability
2.6. Acidic Vesicle Quantification
2.7. Vacuolization Assay
2.8. Phospholipidosis Assay
2.9. SDS-PAGE/Western Blot
2.10. Immunoprecipitation Assay
2.11. Endocytosis Assay
2.12. Immunofluorescence
2.13. SiRNA Transfection
2.14. Plasmid Transfection
2.15. RNA Extraction and Real-Time PCR
2.16. Statistical Analysis
3. Results
3.1. ADSC Viability Is Not Affected by Therapeutic Concentrations of SGAs
3.2. Olanzapine Impairs the Adipogenic Differentiation of ADSCs
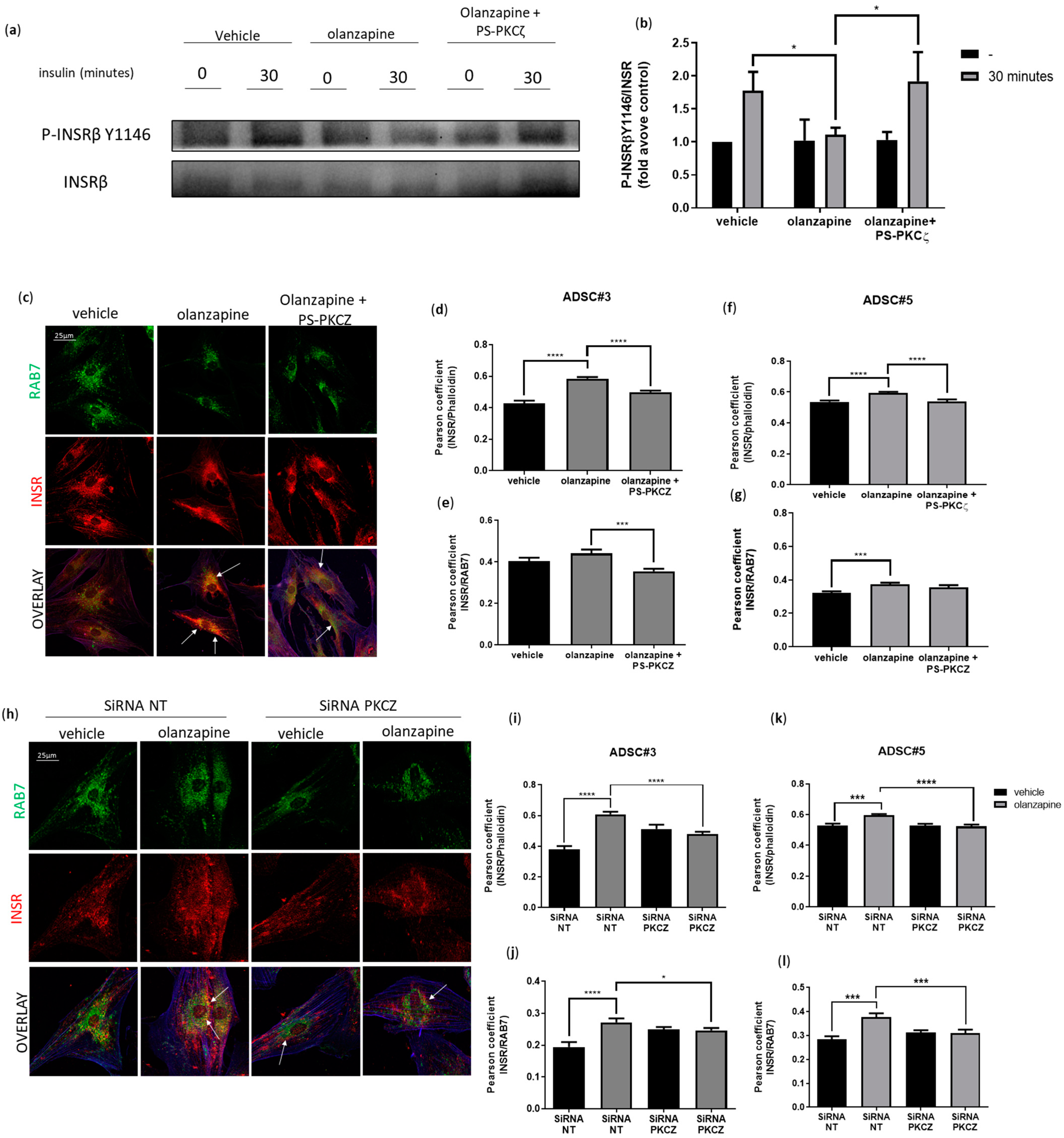
3.3. Olanzapine Impairs INSR Signaling and Turnover
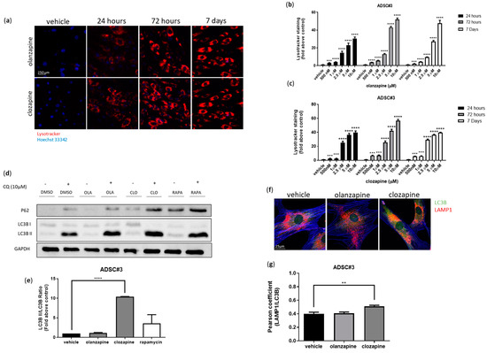
3.4. Olanzapine and Clozapine Induce Acidic Compartment Expansion
3.5. Olanzapine Promotes Lysosomal Biogenesis
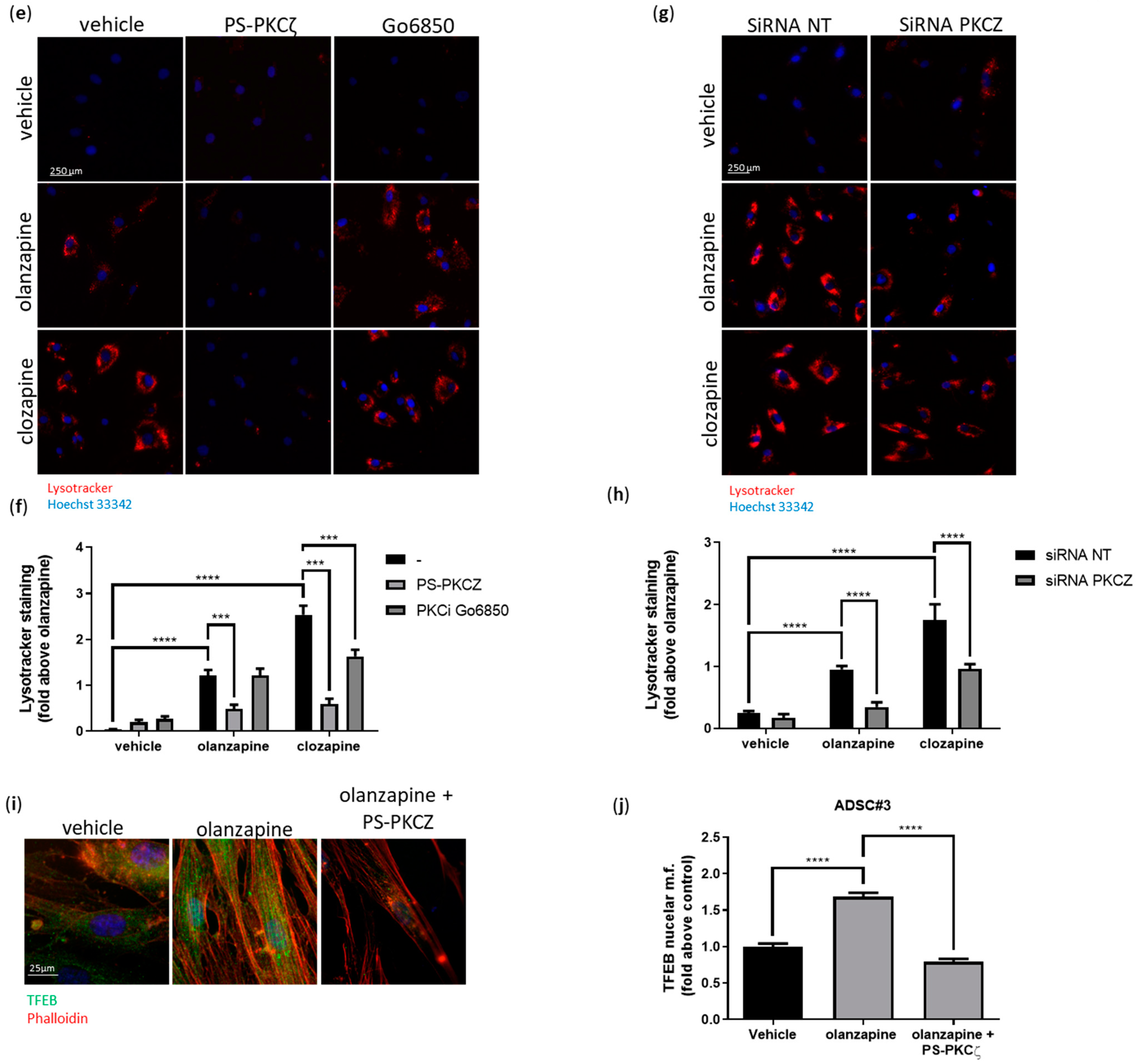
3.6. PKCζ Dependency of SGA-Induced Lysosomal Expansion and Insulin Receptor Dysfunction
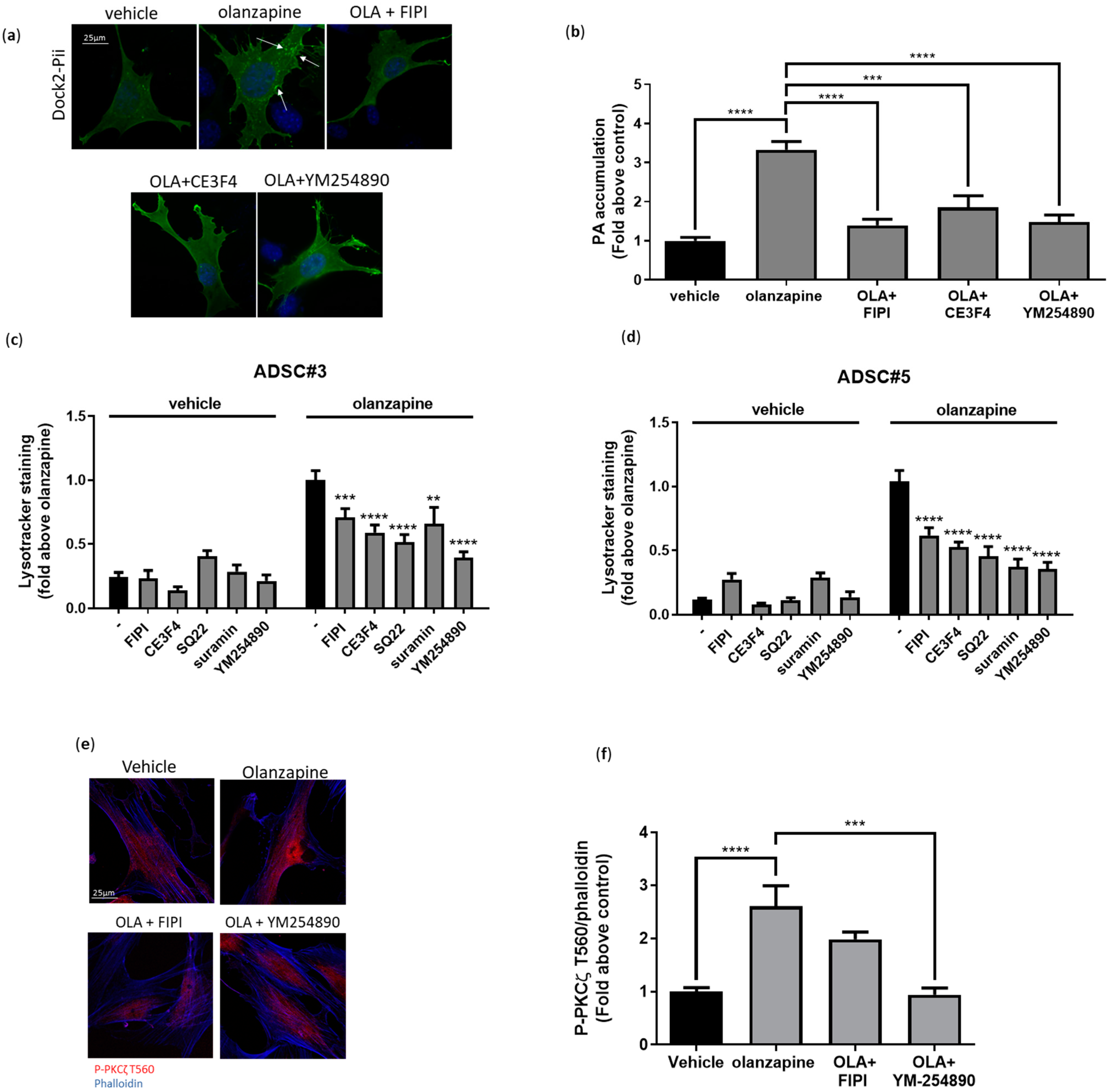
3.7. Olanzapine Activates PKCζ via GPCR Signaling
4. Discussion
Supplementary Materials
Author Contributions
Funding
Institutional Review Board Statement
Informed Consent Statement
Data Availability Statement
Conflicts of Interest
References
- Rochlani, Y.; Pothineni, N.V.; Kovelamudi, S.; Mehta, J.L. Metabolic Syndrome: Pathophysiology, Management, and Modulation by Natural Compounds. Ther. Adv. Cardiovasc. Dis. 2017, 11, 215–225. [Google Scholar] [CrossRef]
- WHO. WHO Ageing and Health; WHO: Geneve, Switzerland, 2018. [Google Scholar]
- Frasca, D.; Blomberg, B.B.; Paganelli, R. Aging, Obesity, and Inflammatory Age-Related Diseases. Front. Immunol. 2017, 8, 1745. [Google Scholar] [CrossRef]
- Regufe, V.M.G.; Pinto, C.M.C.B.; Perez, P.M.V.H.C. Metabolic Syndrome in Type 2 Diabetic Patients: A Review of Current Evidence. Porto Biomed. J. 2020, 5, e101. [Google Scholar] [CrossRef]
- Zwick, R.K.; Guerrero-Juarez, C.F.; Horsley, V.; Plikus, M.V. Anatomical, Physiological, and Functional Diversity of Adipose Tissue. Cell Metab. 2018, 27, 68–83. [Google Scholar] [CrossRef]
- Grundy, S.M. Adipose Tissue and Metabolic Syndrome: Too Much, Too Little or Neither. Eur. J. Clin. Investig. 2015, 45, 1209–1217. [Google Scholar] [CrossRef]
- Wajchenberg, B.L. Subcutaneous and Visceral Adipose Tissue: Their Relation to the Metabolic Syndrome. Endocr. Rev. 2000, 21, 697–738. [Google Scholar] [CrossRef]
- McKee, A.M.; Morley, J.E. Obesity in the Elderly; MDText.com, Inc.: South Dartmouth, MA, USA, 2000. [Google Scholar]
- Pérez, L.M.; Pareja-Galeano, H.; Sanchis-Gomar, F.; Emanuele, E.; Lucia, A.; Gálvez, B.G. “Adipaging”: Ageing and Obesity Share Biological Hallmarks Related to a Dysfunctional Adipose Tissue. J. Physiol. 2016, 594, 3187–3207. [Google Scholar] [CrossRef]
- Saetang, J.; Sangkhathat, S. Role of Innate Lymphoid Cells in Obesity and Metabolic Disease (Review). Mol. Med. Rep. 2018, 17, 1403–1412. [Google Scholar] [CrossRef]
- Zhang, D.; Yu, K.; Yang, J.; Xie, S.; Yang, J.; Tan, L. Senolytic Controls Bone Marrow Mesenchymal Stem Cells Fate Improving Bone Formation. Am. J. Transl. Res. 2020, 12, 3078–3088. [Google Scholar]
- Moreira, A.; Kahlenberg, S.; Hornsby, P. Therapeutic Potential of Mesenchymal Stem Cells for Diabetes. J. Mol. Endocrinol. 2017, 59, R109–R120. [Google Scholar] [CrossRef]
- Schulman, I.H.; Balkan, W.; Hare, J.M. Mesenchymal Stem Cell Therapy for Aging Frailty. Front. Nutr. 2018, 5, 108. [Google Scholar] [CrossRef] [PubMed]
- Regmi, S.; Pathak, S.; Kim, J.O.; Yong, C.S.; Jeong, J.-H. Mesenchymal Stem Cell Therapy for the Treatment of Inflammatory Diseases: Challenges, Opportunities, and Future Perspectives. Eur. J. Cell Biol. 2019, 98, 151041. [Google Scholar] [CrossRef]
- Shi, Y.; Wang, Y.; Li, Q.; Liu, K.; Hou, J.; Shao, C.; Wang, Y. Immunoregulatory Mechanisms of Mesenchymal Stem and Stromal Cells in Inflammatory Diseases. Nat. Rev. Nephrol. 2018, 14, 493–507. [Google Scholar] [CrossRef]
- Li, X.; Michaeloudes, C.; Zhang, Y.; Wiegman, C.H.; Adcock, I.M.; Lian, Q.; Mak, J.C.W.; Bhavsar, P.K.; Chung, K.F. Mesenchymal Stem Cells Alleviate Oxidative Stress-Induced Mitochondrial Dysfunction in the Airways. J. Allergy Clin. Immunol. 2018, 141, 1634–1645.e5. [Google Scholar] [CrossRef]
- Tao, H.; Han, Z.; Han, Z.C.; Li, Z. Proangiogenic Features of Mesenchymal Stem Cells and Their Therapeutic Applications. Stem Cells Int. 2016, 2016, 1314709. [Google Scholar] [CrossRef]
- Cho, J.; D’Antuono, M.; Glicksman, M.; Wang, J.; Jonklaas, J. A Review of Clinical Trials: Mesenchymal Stem Cell Transplant Therapy in Type 1 and Type 2 Diabetes Mellitus. Am. J. Stem Cells 2018, 7, 82–93. [Google Scholar]
- Pileggi, A. Mesenchymal Stem Cells for the Treatment of Diabetes. Diabetes 2012, 61, 1355–1356. [Google Scholar] [CrossRef]
- Barbagallo, I.; Li Volti, G.; Galvano, F.; Tettamanti, G.; Pluchinotta, F.R.; Bergante, S.; Vanella, L. Diabetic Human Adipose Tissue-Derived Mesenchymal Stem Cells Fail to Differentiate in Functional Adipocytes. Exp. Biol. Med. 2017, 242, 1079–1085. [Google Scholar] [CrossRef]
- Fijany, A.; Sayadi, L.R.; Khoshab, N.; Banyard, D.A.; Shaterian, A.; Alexander, M.; Lakey, J.R.T.; Paydar, K.Z.; Evans, G.R.D.; Widgerow, A.D. Mesenchymal Stem Cell Dysfunction in Diabetes. Mol. Biol. Rep. 2019, 46, 1459–1475. [Google Scholar] [CrossRef]
- Deng, T.; Liu, J.; Deng, Y.; Minze, L.; Xiao, X.; Wright, V.; Yu, R.; Li, X.C.; Blaszczak, A.; Bergin, S.; et al. Adipocyte Adaptive Immunity Mediates Diet-Induced Adipose Inflammation and Insulin Resistance by Decreasing Adipose Treg Cells. Nat. Commun. 2017, 8, 15725. [Google Scholar] [CrossRef]
- Kim, H.; Han, J.W.; Lee, J.Y.; Choi, Y.J.; Sohn, Y.-D.; Song, M.; Yoon, Y. Diabetic Mesenchymal Stem Cells Are Ineffective for Improving Limb Ischemia Due to Their Impaired Angiogenic Capability. Cell Transplant. 2015, 24, 1571–1584. [Google Scholar] [CrossRef] [PubMed]
- Madhira, S.L.; Challa, S.S.; Chalasani, M.; Nappanveethl, G.; Bhonde, R.R.; Ajumeera, R.; Venkatesan, V. Promise(s) of Mesenchymal Stem Cells as an in Vitro Model System to Depict Pre-Diabetic/Diabetic Milieu in WNIN/GR-Ob Mutant Rats. PLoS ONE 2012, 7, e48061. [Google Scholar] [CrossRef] [PubMed]
- Abo Alrob, O.; Alazzam, S.; Alzoubi, K.; Nusair, M.B.; Amawi, H.; Karasneh, R.; Rababa’h, A.; Nammas, M. The Effect of Long-Term Second-Generation Antipsychotics Use on the Metabolic Syndrome Parameters in Jordanian Population. Medicina 2019, 55, 320. [Google Scholar] [CrossRef] [PubMed]
- Rojo, L.E.; Gaspar, P.A.; Silva, H.; Risco, L.; Arena, P.; Cubillos-Robles, K.; Jara, B. Metabolic Syndrome and Obesity among Users of Second Generation Antipsychotics: A Global Challenge for Modern Psychopharmacology. Pharmacol. Res. 2015, 101, 74–85. [Google Scholar] [CrossRef]
- Pringsheim, T.; Gardner, D.M. Dispensed Prescriptions for Quetiapine and Other Second-Generation Antipsychotics in Canada from 2005 to 2012: A Descriptive Study. CMAJ Open 2014, 2, E225–E232. [Google Scholar] [CrossRef]
- Moore, T.J.; Furberg, C.D. The Harms of Antipsychotic Drugs: Evidence from Key Studies. Drug Saf. 2017, 40, 3–14. [Google Scholar] [CrossRef]
- Riordan, H.J.; Antonini, P.; Murphy, M.F. Atypical Antipsychotics and Metabolic Syndrome in Patients with Schizophrenia: Risk Factors, Monitoring, and Healthcare Implications. Am. Health Drug Benefits 2011, 4, 292–302. [Google Scholar]
- de Girolamo, G.; La Cascia, C.; Macchia, P.E.; Nobile, M.; Calza, S.; Camillo, L.; Mauri, M.; Pozzi, M.; Tripoli, G.; Vetrani, C.; et al. Metabolic Syndrome in People Treated with Antipsychotics (RISKMet): A Multimethod Study Protocol Investigating Genetic, Behavioural, and Environmental Risk Factors. PLoS ONE 2024, 19, e0298161. [Google Scholar] [CrossRef]
- Vranic, M.; Ahmed, F.; Hetty, S.; Sarsenbayeva, A.; Ferreira, V.; Fanni, G.; Valverde, Á.M.; Eriksson, J.W.; Pereira, M.J. Effects of the Second-Generation Antipsychotic Drugs Aripiprazole and Olanzapine on Human Adipocyte Differentiation. Mol. Cell Endocrinol. 2023, 561, 111828. [Google Scholar] [CrossRef]
- Sarsenbayeva, A.; Marques-Santos, C.M.; Thombare, K.; Di Nunzio, G.; Almby, K.E.; Lundqvist, M.; Eriksson, J.W.; Pereira, M.J. Effects of Second-Generation Antipsychotics on Human Subcutaneous Adipose Tissue Metabolism. Psychoneuroendocrinology 2019, 110, 104445. [Google Scholar] [CrossRef]
- Barrow-McGee, R.; Kishi, N.; Joffre, C.; Ménard, L.; Hervieu, A.; Bakhouche, B.A.; Noval, A.J.; Mai, A.; Guzmán, C.; Robbez-Masson, L.; et al. Beta 1-Integrin-c-Met Cooperation Reveals an inside-in Survival Signalling on Autophagy-Related Endomembranes. Nat. Commun. 2016, 7, 11942. [Google Scholar] [CrossRef] [PubMed]
- Zhang, F.; Wang, Z.; Lu, M.; Yonekubo, Y.; Liang, X.; Zhang, Y.; Wu, P.; Zhou, Y.; Grinstein, S.; Hancock, J.F.; et al. Temporal Production of the Signaling Lipid Phosphatidic Acid by Phospholipase D2 Determines the Output of Extracellular Signal-Regulated Kinase Signaling in Cancer Cells. Mol. Cell Biol. 2014, 34, 84–95. [Google Scholar] [CrossRef] [PubMed]
- Livak, K.J.; Schmittgen, T.D. Analysis of Relative Gene Expression Data Using Real-Time Quantitative PCR and the 2−ΔΔCT Method. Methods 2001, 25, 402–408. [Google Scholar] [CrossRef] [PubMed]
- Baptista, L.S.; Silva, K.R.; Borojevic, R. Obesity and Weight Loss Could Alter the Properties of Adipose Stem Cells? World J. Stem Cells 2015, 7, 165–173. [Google Scholar] [CrossRef]
- Ferreira, V.; Grajales, D.; Valverde, Á.M. Adipose Tissue as a Target for Second-Generation (Atypical) Antipsychotics: A Molecular View. Biochim. Biophys. Acta Mol. Cell Biol. Lipids 2020, 1865, 158534. [Google Scholar] [CrossRef]
- Liu, T.; Gao, P.; Xie, C.; Zhang, H.; Shi, Z.; Chen, R. Study on the Daily Dose and Serum Concentration of Clozapine in Psychiatric Patients and Possible Influencing Factors of Serum Concentration. BMC Psychiatry 2023, 23, 596. [Google Scholar] [CrossRef]
- Mauri, M.; Volonteri, L.S.; Fiorentini, A.; Invernizzi, G.; Nerini, T.; Baldi, M.; Bareggi, S.R. Clinical Outcome and Plasma Levels of Clozapine and Norclozapine in Drug-Resistant Schizophrenic Patients. Schizophr. Res. 2004, 66, 197–198. [Google Scholar] [CrossRef]
- Chait, A.; den Hartigh, L.J. Adipose Tissue Distribution, Inflammation and Its Metabolic Consequences, Including Diabetes and Cardiovascular Disease. Front. Cardiovasc. Med. 2020, 7, 22. [Google Scholar] [CrossRef]
- Hammarstedt, A.; Gogg, S.; Hedjazifar, S.; Nerstedt, A.; Smith, U. Impaired Adipogenesis and Dysfunctional Adipose Tissue in Human Hypertrophic Obesity. Physiol. Rev. 2018, 98, 1911–1941. [Google Scholar] [CrossRef]
- Cignarelli, A.; Perrini, S.; Nigro, P.; Ficarella, R.; Barbaro, M.; Peschechera, A.; Porro, S.; Natalicchio, A.; Laviola, L.; Puglisi, F.; et al. Long-Acting Insulin Analog Detemir Displays Reduced Effects on Adipocyte Differentiation of Human Subcutaneous and Visceral Adipose Stem Cells. Nutr. Metab. Cardiovasc. Dis. 2016, 26, 333–344. [Google Scholar] [CrossRef]
- Hall, C.; Yu, H.; Choi, E. Insulin Receptor Endocytosis in the Pathophysiology of Insulin Resistance. Exp. Mol. Med. 2020, 52, 911–920. [Google Scholar] [CrossRef] [PubMed]
- Mayle, K.M.; Le, A.M.; Kamei, D.T. The Intracellular Trafficking Pathway of Transferrin. Biochim. Biophys. Acta 2012, 1820, 264–281. [Google Scholar] [CrossRef]
- Vaugeois, J.-M. Psychotropics Drugs with Cationic Amphiphilic Properties May Afford Some Protection against SARS-CoV-2: A Mechanistic Hypothesis. Psychiatry Res. 2020, 291, 113220. [Google Scholar] [CrossRef] [PubMed]
- Varalda, M.; Antona, A.; Bettio, V.; Roy, K.; Vachamaram, A.; Yellenki, V.; Massarotti, A.; Baldanzi, G.; Capello, D. Psychotropic Drugs Show Anticancer Activity by Disrupting Mitochondrial and Lysosomal Function. Front. Oncol. 2020, 10, 562196. [Google Scholar] [CrossRef] [PubMed]
- Breiden, B.; Sandhoff, K. Emerging Mechanisms of Drug-Induced Phospholipidosis. Biol. Chem. 2019, 401, 31–46. [Google Scholar] [CrossRef] [PubMed]
- Muehlbacher, M.; Tripal, P.; Roas, F.; Kornhuber, J. Identification of Drugs Inducing Phospholipidosis by Novel in Vitro Data. ChemMedChem 2012, 7, 1925–1934. [Google Scholar] [CrossRef]
- Liu, X.; Zheng, X.; Lu, Y.; Chen, Q.; Zheng, J.; Zhou, H. TFEB Dependent Autophagy-Lysosomal Pathway: An Emerging Pharmacological Target in Sepsis. Front. Pharmacol. 2021, 12, 794298. [Google Scholar] [CrossRef]
- Mizunoe, Y.; Sudo, Y.; Okita, N.; Hiraoka, H.; Mikami, K.; Narahara, T.; Negishi, A.; Yoshida, M.; Higashibata, R.; Watanabe, S.; et al. Involvement of Lysosomal Dysfunction in Autophagosome Accumulation and Early Pathologies in Adipose Tissue of Obese Mice. Autophagy 2017, 13, 642–653. [Google Scholar] [CrossRef]
- Serrano-López, E.M.; Coronado-Parra, T.; Marín-Vicente, C.; Szallasi, Z.; Gómez-Abellán, V.; López-Andreo, M.J.; Gragera, M.; Gómez-Fernández, J.C.; López-Nicolás, R.; Corbalán-García, S. Deciphering the Role and Signaling Pathways of PKCα in Luminal A Breast Cancer Cells. Int. J. Mol. Sci. 2022, 23, 14023. [Google Scholar] [CrossRef]
- Muñoz, M.C.; Giani, J.F.; Mayer, M.A.; Toblli, J.E.; Turyn, D.; Dominici, F.P. TANK-Binding Kinase 1 Mediates Phosphorylation of Insulin Receptor at Serine Residue 994: A Potential Link between Inflammation and Insulin Resistance. J. Endocrinol. 2009, 201, 185–197. [Google Scholar] [CrossRef]
- Coba, M.P.; Muñoz, M.C.; Dominici, F.P.; Toblli, J.E.; Peña, C.; Bartke, A.; Turyn, D. Increased in Vivo Phosphorylation of Insulin Receptor at Serine 994 in the Liver of Obese Insulin-Resistant Zucker Rats. J. Endocrinol. 2004, 182, 433–444. [Google Scholar] [CrossRef] [PubMed]
- Stretton, C.; Evans, A.; Hundal, H.S. Cellular Depletion of Atypical PKC{lambda} Is Associated with Enhanced Insulin Sensitivity and Glucose Uptake in L6 Rat Skeletal Muscle Cells. Am. J. Physiol. Endocrinol. Metab. 2010, 299, E402–E412. [Google Scholar] [CrossRef] [PubMed]
- Zhao, J.-F.; Shpiro, N.; Sathe, G.; Brewer, A.; Macartney, T.J.; Wood, N.T.; Negoita, F.; Sakamoto, K.; Sapkota, G.P. Targeted Dephosphorylation of TFEB Promotes Its Nuclear Translocation. iScience 2024, 27, 110432. [Google Scholar] [CrossRef] [PubMed]
- Martina, J.A.; Puertollano, R. Protein Phosphatase 2A Stimulates Activation of TFEB and TFE3 Transcription Factors in Response to Oxidative Stress. J. Biol. Chem. 2018, 293, 12525–12534. [Google Scholar] [CrossRef]
- Velnati, S.; Centonze, S.; Girivetto, F.; Capello, D.; Biondi, R.M.; Bertoni, A.; Cantello, R.; Ragnoli, B.; Malerba, M.; Graziani, A.; et al. Identification of Key Phospholipids That Bind and Activate Atypical PKCs. Biomedicines 2021, 9, 45. [Google Scholar] [CrossRef]
- Onono, F.O.; Morris, A.J. Phospholipase D and Choline Metabolism. Handb. Exp. Pharmacol. 2020, 259, 205–218. [Google Scholar] [CrossRef]
- Cai, J.; Abramovici, H.; Gee, S.H.; Topham, M.K. Diacylglycerol Kinases as Sources of Phosphatidic Acid. Biochim. Biophys. Acta 2009, 1791, 942–948. [Google Scholar] [CrossRef]
- Scott, S.A.; Xiang, Y.; Mathews, T.P.; Cho, H.P.; Myers, D.S.; Armstrong, M.D.; Tallman, K.A.; O’Reilly, M.C.; Lindsley, C.W.; Brown, H.A. Regulation of Phospholipase D Activity and Phosphatidic Acid Production after Purinergic (P2Y6) Receptor Stimulation. J. Biol. Chem. 2013, 288, 20477–20487. [Google Scholar] [CrossRef]
- Brandenburg, L.-O.; Pufe, T.; Koch, T. Role of Phospholipase d in G-Protein Coupled Receptor Function. Membranes 2014, 4, 302–318. [Google Scholar] [CrossRef]
- Cipriano, R.; Bryson, B.L.; Miskimen, K.L.S.; Bartel, C.A.; Hernandez-Sanchez, W.; Bruntz, R.C.; Scott, S.A.; Lindsley, C.W.; Brown, H.A.; Jackson, M.W. Hyperactivation of EGFR and Downstream Effector Phospholipase D1 by Oncogenic FAM83B. Oncogene 2014, 33, 3298–3306. [Google Scholar] [CrossRef]
- Hayden, M.R. Overview and New Insights into the Metabolic Syndrome: Risk Factors and Emerging Variables in the Development of Type 2 Diabetes and Cerebrocardiovascular Disease. Medicina 2023, 59, 561. [Google Scholar] [CrossRef] [PubMed]
- Santillana, N.; Astudillo-Guerrero, C.; D’Espessailles, A.; Cruz, G. White Adipose Tissue Dysfunction: Pathophysiology and Emergent Measurements. Nutrients 2023, 15, 1722. [Google Scholar] [CrossRef] [PubMed]
- Schoettl, T.; Fischer, I.P.; Ussar, S. Heterogeneity of Adipose Tissue in Development and Metabolic Function. J. Exp. Biol. 2018, 221, jeb162958. [Google Scholar] [CrossRef] [PubMed]
- Unamuno, X.; Gómez-Ambrosi, J.; Rodríguez, A.; Becerril, S.; Frühbeck, G.; Catalán, V. Adipokine Dysregulation and Adipose Tissue Inflammation in Human Obesity. Eur. J. Clin. Investig. 2018, 48, e12997. [Google Scholar] [CrossRef]
- Kuckuck, S.; Lengton, R.; Boon, M.R.; Boersma, E.; Penninx, B.W.J.H.; Kavousi, M.; van Rossum, E.F.C. Long-Term Glucocorticoids in Relation to the Metabolic Syndrome and Cardiovascular Disease: A Systematic Review and Meta-Analysis. J. Intern. Med. 2024, 295, 2–19. [Google Scholar] [CrossRef]
- Malindisa, E.; Balandya, E.; Njelekela, M.; Kidenya, B.R.; Francis, F.; Mmbaga, B.T.; Dika, H.; Lyamuya, E.; Sunguya, B.; Bartlett, J.; et al. Metabolic Syndrome among People Living with HIV on Antiretroviral Therapy in Mwanza, Tanzania. BMC Endocr. Disord. 2023, 23, 88. [Google Scholar] [CrossRef]
- Marketou, M.; Gupta, Y.; Jain, S.; Vardas, P. Differential Metabolic Effects of Beta-Blockers: An Updated Systematic Review of Nebivolol. Curr. Hypertens. Rep. 2017, 19, 22. [Google Scholar] [CrossRef]
- Gramaglia, C.; Gambaro, E.; Bartolomei, G.; Camera, P.; Chiarelli-Serra, M.; Lorenzini, L.; Zeppegno, P. Increased Risk of Metabolic Syndrome in Antidepressants Users: A Mini Review. Front. Psychiatry 2018, 9, 621. [Google Scholar] [CrossRef]
- Rakitin, A.; Kõks, S.; Haldre, S. Metabolic Syndrome and Anticonvulsants: A Comparative Study of Valproic Acid and Carbamazepine. Seizure 2016, 38, 11–16. [Google Scholar] [CrossRef]
- Makary, S.; Abd El Moez, K.; Elsayed, M.; Hassan, H. Second-Generation Antipsychotic Medications and Metabolic Disturbance in Children and Adolescents. Egypt. J. Neurol. Psychiatr. Neurosurg. 2023, 59, 14. [Google Scholar] [CrossRef]
- Del Campo, A.; Bustos, C.; Mascayano, C.; Acuña-Castillo, C.; Troncoso, R.; Rojo, L.E. Metabolic Syndrome and Antipsychotics: The Role of Mitochondrial Fission/Fusion Imbalance. Front. Endocrinol. 2018, 9, 144. [Google Scholar] [CrossRef] [PubMed]
- Bernardo, M.; Rico-Villademoros, F.; García-Rizo, C.; Rojo, R.; Gómez-Huelgas, R. Real-World Data on the Adverse Metabolic Effects of Second-Generation Antipsychotics and Their Potential Determinants in Adult Patients: A Systematic Review of Population-Based Studies. Adv. Ther. 2021, 38, 2491–2512. [Google Scholar] [CrossRef] [PubMed]
- Hotamisligil, G.S. Inflammation, Metaflammation and Immunometabolic Disorders. Nature 2017, 542, 177–185. [Google Scholar] [CrossRef]
- Luo, L.; Liu, M. Adipose Tissue in Control of Metabolism. J. Endocrinol. 2016, 231, R77–R99. [Google Scholar] [CrossRef]
- Grajales, D.; Ferreira, V.; Valverde, Á.M. Second-Generation Antipsychotics and Dysregulation of Glucose Metabolism: Beyond Weight Gain. Cells 2019, 8, 1336. [Google Scholar] [CrossRef]
- Cen, H.H.; Hussein, B.; Botezelli, J.D.; Wang, S.; Zhang, J.A.; Noursadeghi, N.; Jessen, N.; Rodrigues, B.; Timmons, J.A.; Johnson, J.D. Human and Mouse Muscle Transcriptomic Analyses Identify Insulin Receptor MRNA Downregulation in Hyperinsulinemia-Associated Insulin Resistance. FASEB J. 2022, 36, e22088. [Google Scholar] [CrossRef]
- Chen, Y.; Huang, L.; Qi, X.; Chen, C. Insulin Receptor Trafficking: Consequences for Insulin Sensitivity and Diabetes. Int. J. Mol. Sci. 2019, 20, 5007. [Google Scholar] [CrossRef]
- Li, H.; Peng, S.; Li, S.; Liu, S.; Lv, Y.; Yang, N.; Yu, L.; Deng, Y.-H.; Zhang, Z.; Fang, M.; et al. Chronic Olanzapine Administration Causes Metabolic Syndrome through Inflammatory Cytokines in Rodent Models of Insulin Resistance. Sci. Rep. 2019, 9, 1582. [Google Scholar] [CrossRef]
- Sontag, E.; Sontag, J.M.; Garcia, A. Protein Phosphatase 2A Is a Critical Regulator of Protein Kinase C Zeta Signaling Targeted by SV40 Small t to Promote Cell Growth and NF-KappaB Activation. EMBO J. 1997, 16, 5662–5671. [Google Scholar] [CrossRef]
- Zang, L.; Kothan, S.; Yang, Y.; Zeng, X.; Ye, L.; Pan, J. Insulin Negatively Regulates Dedifferentiation of Mouse Adipocytes in Vitro. Adipocyte 2020, 9, 24–34. [Google Scholar] [CrossRef]
- Ye, W.; Ascher-Svanum, H.; Tanji, Y.; Flynn, J.A.; Takahashi, M. Predictors of Continuation with Olanzapine during the 1-Year Naturalistic Treatment of Patients with Schizophrenia in Japan. Patient Prefer. Adherence 2011, 5, 611–617. [Google Scholar] [CrossRef] [PubMed]
- Vestri, H.S.; Maianu, L.; Moellering, D.R.; Garvey, W.T. Atypical Antipsychotic Drugs Directly Impair Insulin Action in Adipocytes: Effects on Glucose Transport, Lipogenesis, and Antilipolysis. Neuropsychopharmacology 2007, 32, 765–772. [Google Scholar] [CrossRef] [PubMed]
- Chen, W.-Y.; Chen, L.-Y.; Liu, H.-C.; Wu, C.-S.; Yang, S.-Y.; Pan, C.-H.; Tsai, S.-Y.; Chen, C.-C.; Kuo, C.-J. Antipsychotic Medications and Stroke in Schizophrenia: A Case-Crossover Study. PLoS ONE 2017, 12, e0179424. [Google Scholar] [CrossRef] [PubMed]
- Ong, W.K.; Tan, C.S.; Chan, K.L.; Goesantoso, G.G.; Chan, X.H.D.; Chan, E.; Yin, J.; Yeo, C.R.; Khoo, C.M.; So, J.B.Y.; et al. Identification of Specific Cell-Surface Markers of Adipose-Derived Stem Cells from Subcutaneous and Visceral Fat Depots. Stem Cell Rep. 2014, 2, 171–179. [Google Scholar] [CrossRef]
- Hu, M.; Carraway, K.L. Repurposing Cationic Amphiphilic Drugs and Derivatives to Engage Lysosomal Cell Death in Cancer Treatment. Front. Oncol. 2020, 10, 605361. [Google Scholar] [CrossRef]
- Wang, F.; Gómez-Sintes, R.; Boya, P. Lysosomal Membrane Permeabilization and Cell Death. Traffic 2018, 19, 918–931. [Google Scholar] [CrossRef]
- Vucicevic, L.; Misirkic-Marjanovic, M.; Harhaji-Trajkovic, L.; Maric, N.; Trajkovic, V. Mechanisms and Therapeutic Significance of Autophagy Modulation by Antipsychotic Drugs. Cell Stress. 2018, 2, 282–291. [Google Scholar] [CrossRef]
- Thellung, S.; Corsaro, A.; Nizzari, M.; Barbieri, F.; Florio, T. Autophagy Activator Drugs: A New Opportunity in Neuroprotection from Misfolded Protein Toxicity. Int. J. Mol. Sci. 2019, 20, 901. [Google Scholar] [CrossRef]
- Patergnani, S.; Bonora, M.; Ingusci, S.; Previati, M.; Marchi, S.; Zucchini, S.; Perrone, M.; Wieckowski, M.R.; Castellazzi, M.; Pugliatti, M.; et al. Antipsychotic Drugs Counteract Autophagy and Mitophagy in Multiple Sclerosis. Proc. Natl. Acad. Sci. USA 2021, 118, e2020078118. [Google Scholar] [CrossRef]
- Kim, S.H.; Park, S.; Yu, H.S.; Ko, K.H.; Park, H.G.; Kim, Y.S. The Antipsychotic Agent Clozapine Induces Autophagy via the AMPK-ULK1-Beclin1 Signaling Pathway in the Rat Frontal Cortex. Prog. Neuropsychopharmacol. Biol. Psychiatry 2018, 81, 96–104. [Google Scholar] [CrossRef]
- Rashid, H.-O.; Yadav, R.K.; Kim, H.-R.; Chae, H.-J. ER Stress: Autophagy Induction, Inhibition and Selection. Autophagy 2015, 11, 1956–1977. [Google Scholar] [CrossRef] [PubMed]
- Yun, H.R.; Jo, Y.H.; Kim, J.; Shin, Y.; Kim, S.S.; Choi, T.G. Roles of Autophagy in Oxidative Stress. Int. J. Mol. Sci. 2020, 21, 3289. [Google Scholar] [CrossRef] [PubMed]
- Zhang, X.; Zhao, Y.; Liu, Y.; Yuan, Y.; Shao, H.; Zheng, X. Regulation of Obesity-Associated Metabolic Disturbance by the Antipsychotic Drug Olanzapine: Role of the Autophagy-Lysosome Pathway. Biochem. Pharmacol. 2018, 158, 114–125. [Google Scholar] [CrossRef] [PubMed]
- Pozzi, M.; Vantaggiato, C.; Brivio, F.; Orso, G.; Bassi, M.T. Olanzapine, Risperidone and Ziprasidone Differently Affect Lysosomal Function and Autophagy, Reflecting Their Different Metabolic Risk in Patients. Transl. Psychiatry 2024, 14, 13. [Google Scholar] [CrossRef]
- Chen, X.; Wang, Z.; Zheng, P.; Dongol, A.; Xie, Y.; Ge, X.; Zheng, M.; Dang, X.; Seyhan, Z.B.; Nagaratnam, N.; et al. Impaired Mitophagosome-Lysosome Fusion Mediates Olanzapine-Induced Aging. Aging Cell 2023, 22, e14003. [Google Scholar] [CrossRef]
- Mondal, M.; Solomon, S.; Sun, J.; Sampathkumar, N.K.; Carre, I.; Cotel, M.-C.; Mehta, P.R.; Rajendran, L.; Vernon, A.C.; Fang, F.; et al. Olanzapine, Risperidone and Clozapine Prescribing Is Associated with Increased Risk for Alzheimer’s Disease Reflecting Antipsychotic-Specific Effects on Microglial Phagocytosis. medRxiv 2023. [Google Scholar]
- Le, T.L.; Joseph, S.R.; Yap, A.S.; Stow, J.L. Protein Kinase C Regulates Endocytosis and Recycling of E-Cadherin. Am. J. Physiol. Cell Physiol. 2002, 283, C489–C499. [Google Scholar] [CrossRef]
- Song, T.-T.; Cai, R.-S.; Hu, R.; Xu, Y.-S.; Qi, B.-N.; Xiong, Y.-A. The Important Role of TFEB in Autophagy-Lysosomal Pathway and Autophagy-Related Diseases: A Systematic Review. Eur. Rev. Med. Pharmacol. Sci. 2021, 25, 1641–1649. [Google Scholar] [CrossRef]
- Li, Y.; Xu, M.; Ding, X.; Yan, C.; Song, Z.; Chen, L.; Huang, X.; Wang, X.; Jian, Y.; Tang, G.; et al. Protein Kinase C Controls Lysosome Biogenesis Independently of MTORC1. Nat. Cell Biol. 2016, 18, 1065–1077. [Google Scholar] [CrossRef]
- Joshi, D.M.; Patel, J.; Bhatt, H. Robust Adaptation of PKC ζ-IRS1 Insulin Signaling Pathways through Integral Feedback Control. Biomed. Phys. Eng. Express 2021, 7, 055013. [Google Scholar] [CrossRef]
- Li, Z.; Liu, Y.-H.; Liu, X.-B.; Xue, Y.-X.; Wang, P.; Liu, L.-B. Low-Dose Endothelial Monocyte-Activating Polypeptide-II Increases Permeability of Blood-Tumor Barrier via a PKC-ζ/PP2A-Dependent Signaling Mechanism. Exp. Cell Res. 2015, 331, 257–266. [Google Scholar] [CrossRef] [PubMed]
- Powell, D.J.; Hajduch, E.; Kular, G.; Hundal, H.S. Ceramide Disables 3-Phosphoinositide Binding to the Pleckstrin Homology Domain of Protein Kinase B (PKB)/Akt by a PKCzeta-Dependent Mechanism. Mol. Cell Biol. 2003, 23, 7794–7808. [Google Scholar] [CrossRef] [PubMed]
- Chen, W.; Goff, M.R.; Kuang, H.; Chen, G. Higher Protein Kinase C ζ in Fatty Rat Liver and Its Effect on Insulin Actions in Primary Hepatocytes. PLoS ONE 2015, 10, e0121890. [Google Scholar] [CrossRef]
- Schubert, M.; Gautam, D.; Surjo, D.; Ueki, K.; Baudler, S.; Schubert, D.; Kondo, T.; Alber, J.; Galldiks, N.; Küstermann, E.; et al. Role for Neuronal Insulin Resistance in Neurodegenerative Diseases. Proc. Natl. Acad. Sci. USA 2004, 101, 3100–3105. [Google Scholar] [CrossRef] [PubMed]
- Chen, T.-C.; Benjamin, D.I.; Kuo, T.; Lee, R.A.; Li, M.-L.; Mar, D.J.; Costello, D.E.; Nomura, D.K.; Wang, J.-C. The Glucocorticoid-Angptl4-Ceramide Axis Induces Insulin Resistance through PP2A and PKCζ. Sci. Signal 2017, 10, eaai7905. [Google Scholar] [CrossRef]
- Tisdale, E.J.; Wang, J.; Silver, R.B.; Artalejo, C.R. Atypical Protein Kinase C Plays a Critical Role in Protein Transport from Pre-Golgi Intermediates. J. Biol. Chem. 2003, 278, 38015–38021. [Google Scholar] [CrossRef]
- Bellini, L.; Campana, M.; Mahfouz, R.; Carlier, A.; Véret, J.; Magnan, C.; Hajduch, E.; Le Stunff, H. Targeting Sphingolipid Metabolism in the Treatment of Obesity/Type 2 Diabetes. Expert. Opin. Ther. Targets 2015, 19, 1037–1050. [Google Scholar] [CrossRef]
- Lee, S.; Lynn, E.G.; Kim, J.-A.; Quon, M.J. Protein Kinase C-Zeta Phosphorylates Insulin Receptor Substrate-1, -3, and -4 but Not -2: Isoform Specific Determinants of Specificity in Insulin Signaling. Endocrinology 2008, 149, 2451–2458. [Google Scholar] [CrossRef]
- Beck, G.R.; Knecht, N. Osteopontin Regulation by Inorganic Phosphate Is ERK1/2-, Protein Kinase C-, and Proteasome-Dependent. J. Biol. Chem. 2003, 278, 41921–41929. [Google Scholar] [CrossRef]
- Sommerfeld, M.R.; Metzger, S.; Stosik, M.; Tennagels, N.; Eckel, J. In Vitro Phosphorylation of Insulin Receptor Substrate 1 by Protein Kinase C-ζ: Functional Analysis and Identification of Novel Phosphorylation Sites. Biochemistry 2004, 43, 5888–5901. [Google Scholar] [CrossRef]
- Werner, E.D.; Lee, J.; Hansen, L.; Yuan, M.; Shoelson, S.E. Insulin Resistance Due to Phosphorylation of Insulin Receptor Substrate-1 at Serine 302. J. Biol. Chem. 2004, 279, 35298–35305. [Google Scholar] [CrossRef] [PubMed]
- Bollag, G.E.; Roth, R.A.; Beaudoin, J.; Mochly-Rosen, D.; Koshland, D.E. Protein Kinase C Directly Phosphorylates the Insulin Receptor in Vitro and Reduces Its Protein-Tyrosine Kinase Activity. Proc. Natl. Acad. Sci. USA 1986, 83, 5822–5824. [Google Scholar] [CrossRef] [PubMed]
- Hu, Y.; Peng, X.; Du, G.; Zhang, Z.; Zhai, Y.; Xiong, X.; Luo, X. MicroRNA-122-5p Inhibition Improves Inflammation and Oxidative Stress Damage in Dietary-Induced Non-Alcoholic Fatty Liver Disease Through Targeting FOXO3. Front. Physiol. 2022, 13, 803445. [Google Scholar] [CrossRef]
- Daniel, J.A.; Chau, N.; Abdel-Hamid, M.K.; Hu, L.; von Kleist, L.; Whiting, A.; Krishnan, S.; Maamary, P.; Joseph, S.R.; Simpson, F.; et al. Phenothiazine-Derived Antipsychotic Drugs Inhibit Dynamin and Clathrin-Mediated Endocytosis. Traffic 2015, 16, 635–654. [Google Scholar] [CrossRef]
- Rappaport, J.; Garnacho, C.; Muro, S. Clathrin-Mediated Endocytosis Is Impaired in Type A-B Niemann-Pick Disease Model Cells and Can Be Restored by ICAM-1-Mediated Enzyme Replacement. Mol. Pharm. 2014, 11, 2887–2895. [Google Scholar] [CrossRef]
- Rappaport, J.; Manthe, R.L.; Garnacho, C.; Muro, S. Altered Clathrin-Independent Endocytosis in Type A Niemann-Pick Disease Cells and Rescue by ICAM-1-Targeted Enzyme Delivery. Mol. Pharm. 2015, 12, 1366–1376. [Google Scholar] [CrossRef]
- Grako, K.A.; Olefsky, J.M.; McClain, D.A. Tyrosine Kinase-Defective Insulin Receptors Undergo Decreased Endocytosis but Do Not Affect Internalization of Normal Endogenous Insulin Receptors. Endocrinology 1992, 130, 3441–3452. [Google Scholar] [CrossRef]
- Carpentier, J.L. Two Steps of Insulin Receptor Internalization Depend on Different Domains of the Beta-Subunit. J. Cell Biol. 1993, 122, 1243–1252. [Google Scholar] [CrossRef]
- Hong, Y. APKC: The Kinase That Phosphorylates Cell Polarity. F1000Research 2018, 7, 903. [Google Scholar] [CrossRef]
- Xiao, H.; Liu, M. Atypical Protein Kinase C in Cell Motility. Cell Mol. Life Sci. 2013, 70, 3057–3066. [Google Scholar] [CrossRef]
- Bruntz, R.C.; Lindsley, C.W.; Brown, H.A. Phospholipase D Signaling Pathways and Phosphatidic Acid as Therapeutic Targets in Cancer. Pharmacol. Rev. 2014, 66, 1033–1079. [Google Scholar] [CrossRef] [PubMed]
- Oude Weernink, P.A.; Han, L.; Jakobs, K.H.; Schmidt, M. Dynamic Phospholipid Signaling by G Protein-Coupled Receptors. Biochim. Biophys. Acta 2007, 1768, 888–900. [Google Scholar] [CrossRef] [PubMed]
- Bymaster, F.P.; Calligaro, D.O.; Falcone, J.F.; Marsh, R.D.; Moore, N.A.; Tye, N.C.; Seeman, P.; Wong, D.T. Radioreceptor Binding Profile of the Atypical Antipsychotic Olanzapine. Neuropsychopharmacology 1996, 14, 87–96. [Google Scholar] [CrossRef]
- Aldossary, H.S.; Alzahrani, A.A.; Nathanael, D.; Alhuthail, E.A.; Ray, C.J.; Batis, N.; Kumar, P.; Coney, A.M.; Holmes, A.P. G-Protein-Coupled Receptor (GPCR) Signaling in the Carotid Body: Roles in Hypoxia and Cardiovascular and Respiratory Disease. Int. J. Mol. Sci. 2020, 21, 6012. [Google Scholar] [CrossRef]
- Baldanzi, G.; Bettio, V.; Malacarne, V.; Graziani, A. Diacylglycerol Kinases: Shaping Diacylglycerol and Phosphatidic Acid Gradients to Control Cell Polarity. Front. Cell Dev. Biol. 2016, 4, 140. [Google Scholar] [CrossRef]
- Schlam, D.; Bohdanowicz, M.; Chatgilialoglu, A.; Steinberg, B.E.; Ueyama, T.; Du, G.; Grinstein, S.; Fairn, G.D. Diacylglycerol Kinases Terminate Diacylglycerol Signaling during the Respiratory Burst Leading to Heterogeneous Phagosomal NADPH Oxidase Activation. J. Biol. Chem. 2013, 288, 23090–23104. [Google Scholar] [CrossRef]
- Peng, Q.; Alqahtani, S.; Nasrullah, M.Z.A.; Shen, J. Functional Evidence for Biased Inhibition of G Protein Signaling by YM-254890 in Human Coronary Artery Endothelial Cells. Eur. J. Pharmacol. 2021, 891, 173706. [Google Scholar] [CrossRef]
- Siddiqi, A.R.; Srajer, G.E.; Leslie, C.C. Regulation of Human PLD1 and PLD2 by Calcium and Protein Kinase C. Biochim. Biophys. Acta (BBA) Mol. Cell Res. 2000, 1497, 103–114. [Google Scholar] [CrossRef]
- Zhong, L.; Gleason, E.L. Adenylate Cyclase 1 Links Calcium Signaling to CFTR-Dependent Cytosolic Chloride Elevations in Chick Amacrine Cells. Front. Cell Neurosci. 2021, 15, 726605. [Google Scholar] [CrossRef]
- Halls, M.L.; Cooper, D.M.F. Regulation by Ca2+-Signaling Pathways of Adenylyl Cyclases. Cold Spring Harb. Perspect. Biol. 2011, 3, a004143. [Google Scholar] [CrossRef]
- del Puerto, A.; Díaz-Hernández, J.-I.; Tapia, M.; Gomez-Villafuertes, R.; Benitez, M.J.; Zhang, J.; Miras-Portugal, M.T.; Wandosell, F.; Díaz-Hernández, M.; Garrido, J.J. Adenylate Cyclase 5 Coordinates the Action of ADP, P2Y1, P2Y13 and ATP-Gated P2X7 Receptors on Axonal Elongation. J. Cell Sci. 2012, 125, 176–188. [Google Scholar] [CrossRef] [PubMed]
- Copper, M.P.; Tan, I.B.; Oppelaar, H.; Ruevekamp, M.C.; Stewart, F.A. Meta-Tetra(Hydroxyphenyl)Chlorin Photodynamic Therapy in Early-Stage Squamous Cell Carcinoma of the Head and Neck. Arch. Otolaryngol. Head. Neck Surg. 2003, 129, 709–711. [Google Scholar] [CrossRef] [PubMed]
- Weston-Green, K.; Babic, I.; de Santis, M.; Pan, B.; Montgomery, M.K.; Mitchell, T.; Huang, X.-F.; Nealon, J. Disrupted Sphingolipid Metabolism Following Acute Clozapine and Olanzapine Administration. J. Biomed. Sci. 2018, 25, 40. [Google Scholar] [CrossRef] [PubMed]
- Sacher, J.; Mossaheb, N.; Spindelegger, C.; Klein, N.; Geiss-Granadia, T.; Sauermann, R.; Lackner, E.; Joukhadar, C.; Müller, M.; Kasper, S. Effects of Olanzapine and Ziprasidone on Glucose Tolerance in Healthy Volunteers. Neuropsychopharmacology 2008, 33, 1633–1641. [Google Scholar] [CrossRef]
- Panariello, F.; Polsinelli, G.; Borlido, C.; Monda, M.; De Luca, V. The Role of Leptin in Antipsychotic-Induced Weight Gain: Genetic and Non-Genetic Factors. J. Obes. 2012, 2012, 572848. [Google Scholar] [CrossRef]
- Jatoi, A.; Radecki Breitkopf, C.; Foster, N.R.; Block, M.S.; Grudem, M.; Wahner Hendrickson, A.; Carlson, R.E.; Barrette, B.; Karlin, N.; Fields, A.P. A Mixed-Methods Feasibility Trial of Protein Kinase C Iota Inhibition with Auranofin in Asymptomatic Ovarian Cancer Patients. Oncology 2015, 88, 208–213. [Google Scholar] [CrossRef]
- Li, H.; Hu, J.; Wu, S.; Wang, L.; Cao, X.; Zhang, X.; Dai, B.; Cao, M.; Shao, R.; Zhang, R.; et al. Auranofin-Mediated Inhibition of PI3K/AKT/MTOR Axis and Anticancer Activity in Non-Small Cell Lung Cancer Cells. Oncotarget 2016, 7, 3548–3558. [Google Scholar] [CrossRef]
- Zhang, Y.; Ouyang, K.; Lipina, T.V.; Wang, H.; Zhou, Q. Conditioned Stimulus Presentations Alter Anxiety Level in Fear-Conditioned Mice. Mol. Brain 2019, 12, 28. [Google Scholar] [CrossRef]
- Gao, X.; Zheng, R.; Ma, X.; Gong, Z.; Xia, D.; Zhou, Q. Elevated Level of PKMζ Underlies the Excessive Anxiety in an Autism Model. Front. Mol. Neurosci. 2019, 12, 291. [Google Scholar] [CrossRef]
- Tang, Y.; Chen, A.; Chen, Y.; Guo, L.; Dai, H.; Huang, Y.; Chen, Q.; Lin, C. Zeta Inhibitory Peptide as a Novel Therapy to Control Chronic Visceral Hypersensitivity in a Rat Model. PLoS ONE 2016, 11, e0163324. [Google Scholar] [CrossRef]
- Liu, J.; Fu, L. Metabolic Syndrome in Patients with Schizophrenia: Why Should We Care. Medicine 2022, 101, e29775. [Google Scholar] [CrossRef]
- Townsend, L.K.; Peppler, W.T.; Bush, N.D.; Wright, D.C. Obesity Exacerbates the Acute Metabolic Side Effects of Olanzapine. Psychoneuroendocrinology 2018, 88, 121–128. [Google Scholar] [CrossRef]














| Target Gene | Forward | Reverse |
|---|---|---|
| PPARG | TCAGGTTTGGGCGGATGC | TCAGCGGGAAGGACTTTATGTATG |
| FABP4 | TCAGTGTGAATGGGGATGTGAT | TCTGCACATGTACCAGGACACC |
| LPL | CATTCCCGGAGTAGCAGAGT | GGCCACAAGTTTTGGCACC |
| HSL | GACCACTCCAACTCAGACCA | GGGTCAGGTTCTTGAGGGAA |
Disclaimer/Publisher’s Note: The statements, opinions and data contained in all publications are solely those of the individual author(s) and contributor(s) and not of MDPI and/or the editor(s). MDPI and/or the editor(s) disclaim responsibility for any injury to people or property resulting from any ideas, methods, instructions or products referred to in the content. |
© 2024 by the authors. Licensee MDPI, Basel, Switzerland. This article is an open access article distributed under the terms and conditions of the Creative Commons Attribution (CC BY) license (https://creativecommons.org/licenses/by/4.0/).
Share and Cite
Varalda, M.; Venetucci, J.; Nikaj, H.; Kankara, C.R.; Garro, G.; Keivan, N.; Bettio, V.; Marzullo, P.; Antona, A.; Valente, G.; et al. Second-Generation Antipsychotics Induce Metabolic Disruption in Adipose Tissue-Derived Mesenchymal Stem Cells Through an aPKC-Dependent Pathway. Cells 2024, 13, 2084. https://doi.org/10.3390/cells13242084
Varalda M, Venetucci J, Nikaj H, Kankara CR, Garro G, Keivan N, Bettio V, Marzullo P, Antona A, Valente G, et al. Second-Generation Antipsychotics Induce Metabolic Disruption in Adipose Tissue-Derived Mesenchymal Stem Cells Through an aPKC-Dependent Pathway. Cells. 2024; 13(24):2084. https://doi.org/10.3390/cells13242084
Chicago/Turabian StyleVaralda, Marco, Jacopo Venetucci, Herald Nikaj, Chaitanya Reddy Kankara, Giulia Garro, Nazanin Keivan, Valentina Bettio, Paolo Marzullo, Annamaria Antona, Guido Valente, and et al. 2024. "Second-Generation Antipsychotics Induce Metabolic Disruption in Adipose Tissue-Derived Mesenchymal Stem Cells Through an aPKC-Dependent Pathway" Cells 13, no. 24: 2084. https://doi.org/10.3390/cells13242084
APA StyleVaralda, M., Venetucci, J., Nikaj, H., Kankara, C. R., Garro, G., Keivan, N., Bettio, V., Marzullo, P., Antona, A., Valente, G., Gentilli, S., & Capello, D. (2024). Second-Generation Antipsychotics Induce Metabolic Disruption in Adipose Tissue-Derived Mesenchymal Stem Cells Through an aPKC-Dependent Pathway. Cells, 13(24), 2084. https://doi.org/10.3390/cells13242084

