Calcium Homeostasis Is Involved in the Modulation of Gene Expression by MSL2 in Imbalanced Genomes
Abstract
1. Introduction
2. Methods
2.1. Drosophila Stocks and Crosses
2.2. Salivary Gland Chromosome Immunostaining
2.3. Embryo Immunostaining
2.4. Embryo RNA Extraction and Relative Quantitative PCR
2.5. Plasmid Construction
2.6. Cell Culture and Transfection
2.7. Calcium Imaging
2.8. Differential Expression Analysis
2.9. Embryo Tyramide Signal Amplification Fluorescence In Situ Hybridization
2.10. Statistics
3. Results
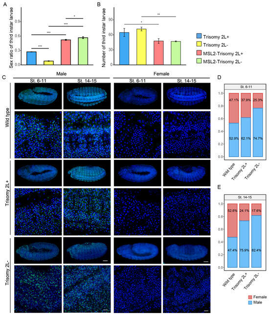
3.1. Phenotypic Consequences in Aneuploidy
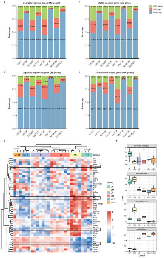
3.2. Maternal Genes Influenced by MSL2 in Unbalanced Genomes
3.3. Mitochondria-Related Genes Influenced by MSL2 in Unbalanced Genomes
3.4. Transposable Elements Influenced by MSL2 in Unbalanced Genomes
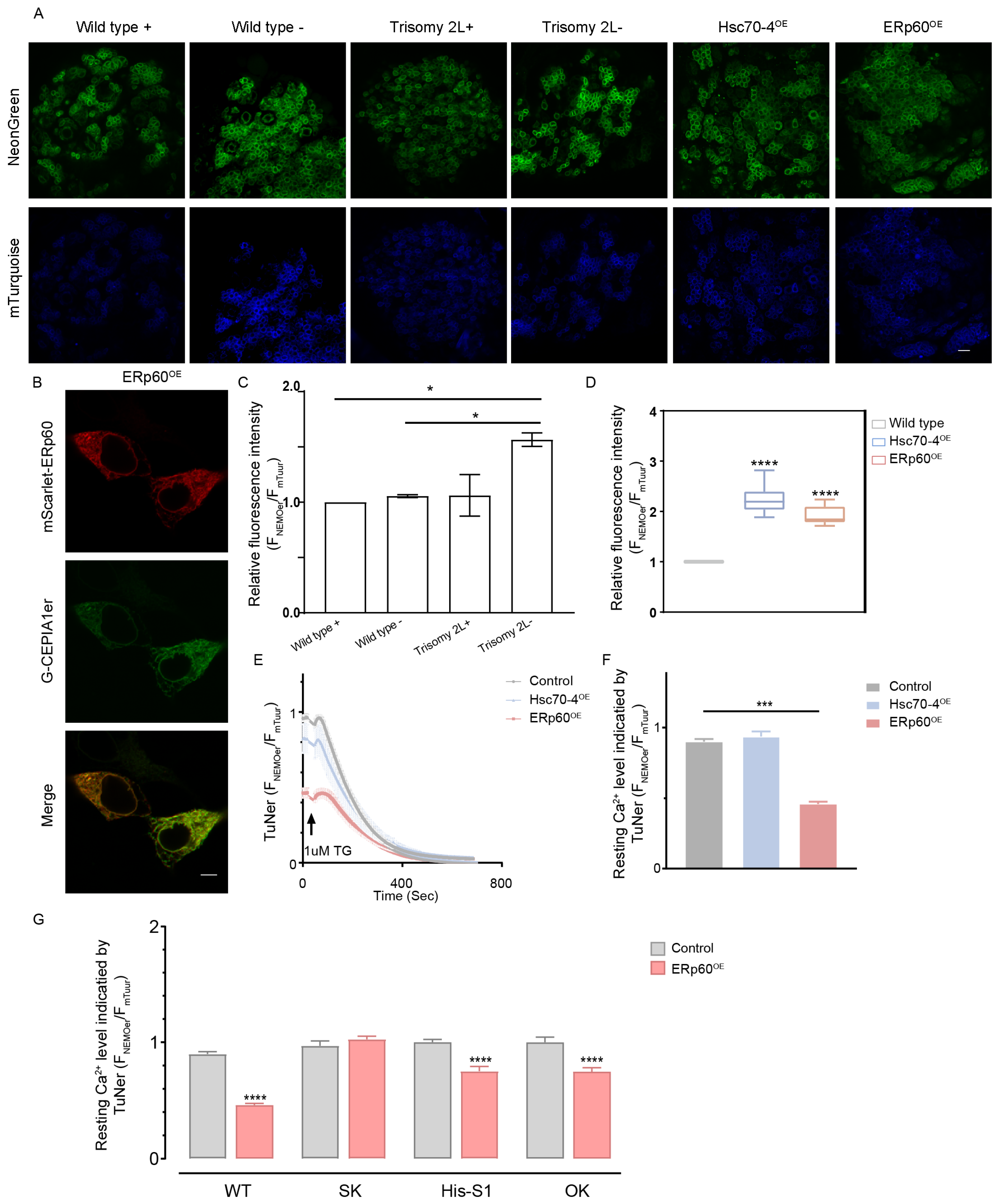
3.5. Regulation of Endoplasmic Reticulum Calcium Homeostasis by MSL2 Targets in Aneuploidy
4. Discussion
5. Conclusion
Supplementary Materials
Author Contributions
Funding
Institutional Review Board Statement
Informed Consent Statement
Data Availability Statement
Acknowledgments
Conflicts of Interest
References
- Siegel, J.J.; Amon, A. New insights into the troubles of aneuploidy. Annu. Rev. Cell Dev. Biol. 2012, 28, 189–214. [Google Scholar] [CrossRef] [PubMed]
- Birchler, J.A. Aneuploidy in plants and flies: The origin of studies of genomic imbalance. Semin. Cell Dev. Biol. 2013, 24, 315–319. [Google Scholar] [CrossRef] [PubMed]
- Orr, B.; Godek, K.M.; Compton, D. Aneuploidy. Curr. Biol. 2015, 25, R538–R542. [Google Scholar] [CrossRef] [PubMed]
- Hwang, S.; Cavaliere, P.; Li, R.; Zhu, L.J.; Dephoure, N.; Torres, E.M. Consequences of aneuploidy in human fibroblasts with trisomy 21. Proc. Natl. Acad. Sci. USA 2021, 118, e2014723118. [Google Scholar] [CrossRef] [PubMed]
- Torres, E.M.; Williams, B.R.; Amon, A. Aneuploidy: Cells losing their balance. Genetics 2008, 179, 737–746. [Google Scholar] [CrossRef]
- Blakeslee, A.F.; Belling, J.; Farnham, M. Chromosomal duplication and Mendelian phenomena in Datura mutants. Science 1920, 52, 388–390. [Google Scholar] [CrossRef]
- Birchler, J.A.; Veitia, R.A. Gene balance hypothesis: Connecting issues of dosage sensitivity across biological disciplines. Proc. Natl. Acad. Sci. USA 2012, 109, 14746–14753. [Google Scholar] [CrossRef]
- Henry, I.M.; Dilkes, B.P.; Young, K.; Watson, B.; Wu, H.; Comai, L. Aneuploidy and genetic variation in the Arabidopsis thaliana triploid response. Genetics 2005, 170, 1979–1988. [Google Scholar] [CrossRef]
- Joy, J.; Fusari, E.; Milán, M. Aneuploidy-induced cellular behaviors: Insights from Drosophila. Dev. Cell 2024, 59, 295–307. [Google Scholar] [CrossRef]
- Wolf, J.B.; Wade, M.J. Evolutionary genetics of maternal effects. Evolution 2016, 70, 827–839. [Google Scholar] [CrossRef]
- Gimenez, M.D.; Vazquez, D.V.; Trepat, F.; Cambiaso, V.; Rodríguez, G.R. Fruit quality and DNA methylation are affected by parental order in reciprocal crosses of tomato. Plant Cell Rep. 2021, 40, 171–186. [Google Scholar] [CrossRef] [PubMed]
- Birchler, J.A. Parallel universes for models of X chromosome dosage compensation in Drosophila: A review. Cytogenet. Genome Res. 2016, 148, 52–67. [Google Scholar] [CrossRef] [PubMed]
- Keller, C.I.; Akhtar, A. The MSL complex: Juggling RNA–protein interactions for dosage compensation and beyond. Curr. Opin. Genet. Dev. 2015, 31, 1–11. [Google Scholar] [CrossRef] [PubMed]
- Beckmann, K.; Grskovic, M.; Gebauer, F.; Hentze, M.W. A dual inhibitory mechanism restricts msl-2 mRNA translation for dosage compensation in Drosophila. Cell 2005, 122, 529–540. [Google Scholar] [CrossRef] [PubMed]
- Sun, Y.; Wiese, M.; Hmadi, R.; Karayol, R.; Seyfferth, J.; Martinez Greene, J.A.; Erdogdu, N.U.; Deboutte, W.; Arrigoni, L.; Holz, H.; et al. MSL2 ensures biallelic gene expression in mammals. Nature 2023, 624, 173–181. [Google Scholar] [CrossRef]
- Sun, L.; Fernandez, H.R.; Donohue, R.C.; Li, J.; Cheng, J.; Birchler, J.A. Male-specific lethal complex in Drosophila counteracts histone acetylation and does not mediate dosage compensation. Proc. Natl. Acad. Sci. USA 2013, 110, E808–E817. [Google Scholar] [CrossRef]
- Sun, L.; Johnson, A.F.; Li, J.; Lambdin, A.S.; Cheng, J.; Birchler, J.A. Differential effect of aneuploidy on the X chromosome and genes with sex-biased expression in Drosophila. Proc. Natl. Acad. Sci. USA 2013, 110, 16514–16519. [Google Scholar] [CrossRef]
- Baldauf, J.A.; Vedder, L.; Schoof, H.; Hochholdinger, F. Robust non-syntenic gene expression patterns in diverse maize hybrids during root development. J. Exp. Bot. 2020, 71, 865–876. [Google Scholar] [CrossRef]
- Fortuny, A.P.; Bueno, R.A.; Pereira da Costa, J.H.; Zanor, M.I.; Rodríguez, G.R. Tomato fruit quality traits and metabolite content are affected by reciprocal crosses and heterosis. J. Exp. Bot. 2021, 72, 5407–5425. [Google Scholar] [CrossRef]
- Miller, M.; Zhang, C.; Chen, Z.J. Ploidy and hybridity effects on growth vigor and gene expression in Arabidopsis thaliana hybrids and their parents. G3 Genes| Genomes| Genet. 2012, 2, 505–513. [Google Scholar] [CrossRef]
- Hager, R.; Cheverud, J.M.; Wolf, J.B. Maternal effects as the cause of parent-of-origin effects that mimic genomic imprinting. Genetics 2008, 178, 1755–1762. [Google Scholar] [CrossRef] [PubMed]
- Nagata, N. Mechanisms for independent cytoplasmic inheritance of mitochondria and plastids in angiosperms. J. Plan Res. 2010, 123, 193–199. [Google Scholar] [CrossRef] [PubMed]
- Vaiserman, A.; Zabuga, O.; Kolyada, A.; Pisaruk, A.; Kozeretska, I. Reciprocal cross differences in Drosophila melanogaster longevity: An evidence for non-genomic effects in heterosis phenomenon? Biogerontology 2013, 14, 153–163. [Google Scholar] [CrossRef] [PubMed]
- Langley, A.R.; Smith, J.C.; Stemple, D.L.; Harvey, S.A. New insights into the maternal to zygotic transition. Development 2014, 141, 3834–3841. [Google Scholar] [CrossRef] [PubMed]
- Greiner, S.; Sobanski, J.; Bock, R. Why are most organelle genomes transmitted maternally? Bioessays 2015, 37, 80–94. [Google Scholar] [CrossRef]
- Wakisaka, K.T.; Ichiyanagi, K.; Ohno, S.; Itoh, M. Diversity of P-element piRNA production among M’and Q strains and its association with PM hybrid dysgenesis in Drosophila melanogaster. Mobile DNA 2017, 8, 13. [Google Scholar] [CrossRef]
- Ellison, C.E.; Bachtrog, D. Dosage compensation via transposable element mediated rewiring of a regulatory network. Science 2013, 342, 846–850. [Google Scholar] [CrossRef]
- Ellison, C.; Bachtrog, D. Contingency in the convergent evolution of a regulatory network: Dosage compensation in Drosophila. PLoS Biol. 2019, 17, e3000094. [Google Scholar] [CrossRef]
- Nugues, C.; Helassa, N.; Haynes, L.P. Mitosis, focus on calcium. Front. Physiol. 2022, 13, 951979. [Google Scholar] [CrossRef]
- Meng, T.G.; Guo, J.N.; Zhu, L.; Yin, Y.; Wang, F.; Han, Z.M.; Lei, L.; Ma, X.S.; Xue, Y.; Yue, W.; et al. NLRP14 Safeguards Calcium Homeostasis via Regulating the K27 Ubiquitination of Nclx in Oocyte-to-Embryo Transition. Adv. Sci. 2023, 10, 2301940. [Google Scholar] [CrossRef]
- Carreras-Sureda, A.; Pihán, P.; Hetz, C. Calcium signaling at the endoplasmic reticulum: Fine-tuning stress responses. Cell Calcium 2018, 70, 24–31. [Google Scholar] [CrossRef] [PubMed]
- Mekahli, D.; Bultynck, G.; Parys, J.B.; De Smedt, H.; Missiaen, L. Endoplasmic-reticulum calcium depletion and disease. Cold Spring Harbor Perspect. Biol. 2011, 3, a004317. [Google Scholar] [CrossRef] [PubMed]
- Arruda, A.P.; Hotamisligil, G.S. Calcium homeostasis and organelle function in the pathogenesis of obesity and diabetes. Cell metab. 2015, 22, 381–397. [Google Scholar] [CrossRef] [PubMed]
- Caviedes, P.; Caviedes, R.; Rapoport, S.I. Altered calcium currents in cultured sensory neurons of normal and trisomy 16 mouse fetuses, an animal model for human trisomy 21 (Down syndrome). Biol. Res. 2006, 39, 471–481. [Google Scholar] [CrossRef] [PubMed][Green Version]
- Acuna, M.A.; Pérez-Nuñez, R.; Noriega, J.; Cárdenas, A.M.; Bacigalupo, J.; Delgado, R.; Arriagada, C.; Segura-Aguilar, J.; Caviedes, R.; Caviedes, P. Altered voltage dependent calcium currents in a neuronal cell line derived from the cerebral cortex of a trisomy 16 fetal mouse, an animal model of Down syndrome. Neurotox. Res. 2012, 22, 59–68. [Google Scholar] [CrossRef]
- Zhang, S.; Qi, H.; Huang, C.; Yuan, L.; Zhang, L.; Wang, R.; Tian, Y.; Sun, L. Interaction of Male Specific Lethal complex and genomic imbalance on global gene expression in Drosophila. Sci. Rep. 2021, 11, 19679. [Google Scholar] [CrossRef]
- Zenk, F.; Loeser, E.; Schiavo, R.; Kilpert, F.; Bogdanović, O.; Iovino, N. Germ line–inherited H3K27me3 restricts enhancer function during maternal-to-zygotic transition. Science 2017, 357, 212–216. [Google Scholar] [CrossRef]
- Samata, M.; Alexiadis, A.; Richard, G.; Georgiev, P.; Nuebler, J.; Kulkarni, T.; Renschler, G.; Basilicata, M.F.; Zenk, F.L.; Shvedunova, M.; et al. Intergenerationally maintained histone H4 lysine 16 acetylation is instructive for future gene activation. Cell 2020, 182, 127–144. [Google Scholar] [CrossRef]
- He, S.; Zhang, G.; Wang, J.; Gao, Y.; Sun, R.; Cao, Z.; Chen, Z.; Zheng, X.; Yuan, J.; Luo, Y.; et al. 6mA-DNA-binding factor Jumu controls maternal-to-zygotic transition upstream of Zelda. Nat. Commun. 2019, 10, 2219. [Google Scholar] [CrossRef]
- Balleza, E.; Kim, J.M.; Cluzel, P. Systematic characterization of maturation time of fluorescent proteins in living cells. Nat. Methods 2018, 15, 47–51. [Google Scholar] [CrossRef]
- He, L.; Wang, L.; Zeng, H.; Tan, P.; Ma, G.; Zheng, S.; Li, Y.; Sun, L.; Dou, F.; Siwko, S.; et al. Engineering of a bona fide light-operated calcium channel. Nat. Commun. 2021, 12, 164. [Google Scholar] [CrossRef] [PubMed]
- Li, J.; Wang, L.; Chen, Y.; Yang, Y.; Liu, J.; Liu, K.; Lee, Y.T.; He, N.; Zhou, Y.; Wang, Y. Visible light excited ratiometric-GECIs for long-term in-cellulo monitoring of calcium signals. Cell Calcium 2020, 87, 102165. [Google Scholar] [CrossRef] [PubMed]
- Gu, Z.; Eils, R.; Schlesner, M. Complex heatmaps reveal patterns and correlations in multidimensional genomic data. Bioinformatics 2016, 32, 2847–2849. [Google Scholar] [CrossRef] [PubMed]
- Lécuyer, E.; Parthasarathy, N.; Krause, H.M. Fluorescent in situ hybridization protocols in Drosophila embryos and tissues. Drosoph. Methods Protoc. 2008, 420, 289–302. [Google Scholar]
- Jandura, A.; Hu, J.; Wilk, R.; Krause, H.M. High resolution fluorescent in situ hybridization in Drosophila embryos and tissues using tyramide signal amplification. JoVE 2017, 128, e56281. [Google Scholar] [CrossRef]
- Reenan, R.A.; Hanrahan, C.J.; Ganetzky, B. The mlenapts RNA helicase mutation in Drosophila results in a splicing catastrophe of the para Na+ channel transcript in a region of RNA editing. Neuron 2000, 25, 139–149. [Google Scholar] [CrossRef]
- Landry-Voyer, A.M.; Bergeron, D.; Yague-Sanz, C.; Baker, B.; Bachand, F. PDCD2 functions as an evolutionarily conserved chaperone dedicated for the 40S ribosomal protein uS5 (RPS2). Nucl. Acids Res. 2020, 48, 12900–12916. [Google Scholar] [CrossRef]
- Koivunen, P.; Helaakoski, T.; Annunen, P.; Veijola, J.; Räisänen, S.; Pihlajaniemi, T.; Kivirikko, K.I. ERp60 does not substitute for protein disulphide isomerase as the β-subunit of prolyl 4-hydroxylase. Biochem. J. 1996, 316, 599–605. [Google Scholar] [CrossRef]
- Zhang, G.; Xu, Y.; Wang, X.; Zhu, Y.; Wang, L.; Zhang, W.; Wang, Y.; Gao, Y.; Wu, X.; Cheng, Y.; et al. Dynamic FMR1 granule phase switch instructed by m6A modification contributes to maternal RNA decay. Nat. Commun. 2022, 13, 859. [Google Scholar] [CrossRef]
- Hurd, T.R.; Herrmann, B.; Sauerwald, J.; Sanny, J.; Grosch, M.; Lehmann, R. Long Oskar controls mitochondrial inheritance in Drosophila melanogaster. Dev. Cell 2016, 39, 560–571. [Google Scholar] [CrossRef]
- Mozer, B.A. Dominant Drop mutants are gain-of-function alleles of the muscle segment homeobox gene (msh) whose overexpression leads to the arrest of eye development. Dev. Biol. 2001, 233, 380–393. [Google Scholar] [CrossRef] [PubMed][Green Version]
- Gu, W.; Chen, J.H.; Zhang, Y.; Wang, Z.; Li, J.; Wang, S.; Zhang, H.; Jiang, A.; Zhong, Z.; Zhang, J.; et al. Highly Dynamic and Sensitive NEMOer Calcium Indicators for Imaging ER Calcium Signals in Excitable Cells. bioRxiv 2024. [Google Scholar] [CrossRef]
- Li, Y.; Camacho, P. Ca2+-dependent redox modulation of SERCA 2b by ERp57. J. Cell Biol. 2004, 164, 35–46. [Google Scholar] [CrossRef] [PubMed]
- Soboloff, J.; Rothberg, B.S.; Madesh, M.; Gill, D.L. STIM proteins: Dynamic calcium signal transducers. Nat. Rev. Mol. Cell Biol. 2012, 13, 549–565. [Google Scholar] [CrossRef] [PubMed]
- Mattson, M.P.; LaFerla, F.M.; Chan, S.L.; Leissring, M.A.; Shepel, P.N.; Geiger, J.D. Calcium signaling in the ER: Its role in neuronal plasticity and neurodegenerative disorders. Trends Neurosci. 2000, 23, 222–229. [Google Scholar] [CrossRef]
- Marchi, S.; Giorgi, C.; Galluzzi, L.; Pinton, P. Ca2+ fluxes and cancer. Mol. Cell 2020, 78, 1055–1069. [Google Scholar] [CrossRef]
- Zhang, S.; Wang, R.; Zhu, X.; Zhang, L.; Liu, X.; Sun, L. Characteristics and expression of lncRNA and transposable elements in Drosophila aneuploidy. iScience 2023, 26, 108494. [Google Scholar] [CrossRef]
- Khurana, J.S.; Wang, J.; Xu, J.; Koppetsch, B.S.; Thomson, T.C.; Nowosielska, A.; Li, C.; Zamore, P.D.; Weng, Z.; Theurkauf, W.E. Adaptation to P element transposon invasion in Drosophila melanogaster. Cell 2011, 147, 1551–1563. [Google Scholar] [CrossRef]
- Le Thomas, A.; Rogers, A.K.; Webster, A.; Marinov, G.K.; Liao, S.E.; Perkins, E.M.; Hur, J.K.; Aravin, A.A.; Tóth, K.F. Piwi induces piRNA-guided transcriptional silencing and establishment of a repressive chromatin state. Genes Dev. 2013, 27, 390–399. [Google Scholar] [CrossRef]
- Gangaraju, V.K.; Yin, H.; Weiner, M.M.; Wang, J.; Huang, X.A.; Lin, H. Drosophila Piwi functions in Hsp90-mediated suppression of phenotypic variation. Nat. Genet. 2011, 43, 153–158. [Google Scholar] [CrossRef]
- Odunuga, O.O.; Longshaw, V.M.; Blatch, G.L. Hop: More than an Hsp70/Hsp90 adaptor protein. Bioessays 2004, 26, 1058–1068. [Google Scholar] [CrossRef] [PubMed]
- Schwarz, K.; Baindur-Hudson, S.; Blatch, G.L.; Edkins, A.L. Hsp70/Hsp90 Organising Protein (Hop): Coordinating Much More than Chaperones. Subcell Biochem. 2023, 101, 81–125. [Google Scholar] [PubMed]
- Bambrick, L.L.; Yarowsky, P.J.; Krueger, B.K. Altered astrocyte calcium homeostasis and proliferation in theTs65Dn mouse, a model of Down syndrome. J. Neurosci. Res. 2003, 73, 89–94. [Google Scholar] [CrossRef] [PubMed]
- Berridge, M.J. Calcium signalling remodelling and disease. Biochem. Soc. Trans. 2012, 40, 297–309. [Google Scholar] [CrossRef]
- Berridge, M.J.; Bootman, M.D.; Roderick, H.L. Calcium signalling: Dynamics, homeostasis and remodelling. Nat. Rev. Mol. Cell Biol. 2003, 4, 517–529. [Google Scholar] [CrossRef]






Disclaimer/Publisher’s Note: The statements, opinions and data contained in all publications are solely those of the individual author(s) and contributor(s) and not of MDPI and/or the editor(s). MDPI and/or the editor(s) disclaim responsibility for any injury to people or property resulting from any ideas, methods, instructions or products referred to in the content. |
© 2024 by the authors. Licensee MDPI, Basel, Switzerland. This article is an open access article distributed under the terms and conditions of the Creative Commons Attribution (CC BY) license (https://creativecommons.org/licenses/by/4.0/).
Share and Cite
Wang, R.; Zhang, S.; Qi, H.; Wang, L.; Wang, Y.; Sun, L. Calcium Homeostasis Is Involved in the Modulation of Gene Expression by MSL2 in Imbalanced Genomes. Cells 2024, 13, 1923. https://doi.org/10.3390/cells13221923
Wang R, Zhang S, Qi H, Wang L, Wang Y, Sun L. Calcium Homeostasis Is Involved in the Modulation of Gene Expression by MSL2 in Imbalanced Genomes. Cells. 2024; 13(22):1923. https://doi.org/10.3390/cells13221923
Chicago/Turabian StyleWang, Ruixue, Shuai Zhang, Haizhu Qi, Liuqing Wang, Youjun Wang, and Lin Sun. 2024. "Calcium Homeostasis Is Involved in the Modulation of Gene Expression by MSL2 in Imbalanced Genomes" Cells 13, no. 22: 1923. https://doi.org/10.3390/cells13221923
APA StyleWang, R., Zhang, S., Qi, H., Wang, L., Wang, Y., & Sun, L. (2024). Calcium Homeostasis Is Involved in the Modulation of Gene Expression by MSL2 in Imbalanced Genomes. Cells, 13(22), 1923. https://doi.org/10.3390/cells13221923

