Correction: Dong et al. Smurf1 Suppression Enhances Temozolomide Chemosensitivity in Glioblastoma by Facilitating PTEN Nuclear Translocation. Cells 2022, 11, 3302
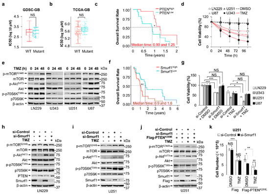
Errors in Figures 1e and 3c
Reference
- Dong, L.; Li, Y.; Liu, L.; Meng, X.; Li, S.; Han, D.; Xiao, Z.; Xia, Q. Smurf1 Suppression Enhances Temozolomide Chemosensitivity in Glioblastoma by Facilitating PTEN Nuclear Translocation. Cells 2022, 11, 3302. [Google Scholar] [CrossRef] [PubMed]


Disclaimer/Publisher’s Note: The statements, opinions and data contained in all publications are solely those of the individual author(s) and contributor(s) and not of MDPI and/or the editor(s). MDPI and/or the editor(s) disclaim responsibility for any injury to people or property resulting from any ideas, methods, instructions or products referred to in the content. |
© 2024 by the authors. Licensee MDPI, Basel, Switzerland. This article is an open access article distributed under the terms and conditions of the Creative Commons Attribution (CC BY) license (https://creativecommons.org/licenses/by/4.0/).
Share and Cite
Dong, L.; Li, Y.; Liu, L.; Meng, X.; Li, S.; Han, D.; Xiao, Z.; Xia, Q. Correction: Dong et al. Smurf1 Suppression Enhances Temozolomide Chemosensitivity in Glioblastoma by Facilitating PTEN Nuclear Translocation. Cells 2022, 11, 3302. Cells 2024, 13, 1575. https://doi.org/10.3390/cells13181575
Dong L, Li Y, Liu L, Meng X, Li S, Han D, Xiao Z, Xia Q. Correction: Dong et al. Smurf1 Suppression Enhances Temozolomide Chemosensitivity in Glioblastoma by Facilitating PTEN Nuclear Translocation. Cells 2022, 11, 3302. Cells. 2024; 13(18):1575. https://doi.org/10.3390/cells13181575
Chicago/Turabian StyleDong, Lei, Yang Li, Liqun Liu, Xinyi Meng, Shengzhen Li, Da Han, Zhenyu Xiao, and Qin Xia. 2024. "Correction: Dong et al. Smurf1 Suppression Enhances Temozolomide Chemosensitivity in Glioblastoma by Facilitating PTEN Nuclear Translocation. Cells 2022, 11, 3302" Cells 13, no. 18: 1575. https://doi.org/10.3390/cells13181575
APA StyleDong, L., Li, Y., Liu, L., Meng, X., Li, S., Han, D., Xiao, Z., & Xia, Q. (2024). Correction: Dong et al. Smurf1 Suppression Enhances Temozolomide Chemosensitivity in Glioblastoma by Facilitating PTEN Nuclear Translocation. Cells 2022, 11, 3302. Cells, 13(18), 1575. https://doi.org/10.3390/cells13181575

