Adhesion G Protein-Coupled Receptor Gpr126 (Adgrg6) Expression Profiling in Diseased Mouse, Rat, and Human Kidneys
Abstract
1. Introduction
2. Materials and Methods
2.1. Tissues
2.2. Human Material
2.3. Animal Housing and Experimentations
2.3.1. Mouse Unilateral Ureteral Obstruction Model (UUO)
2.3.2. Mouse Angiotensin II Model (AngII)
2.3.3. Rat Podocyte Injury Model (hDTR)
2.3.4. Rat Ischemia/Reperfusion Model (I/R)
2.4. RT-PCR and Nanostring Multiplex mRNA Analysis
2.5. Routine Histology
2.6. RNAscope® In Situ Hybridization
2.7. Image Analysis
2.8. scRNA-Seq Analysis
2.9. Statistical Analysis
3. Results
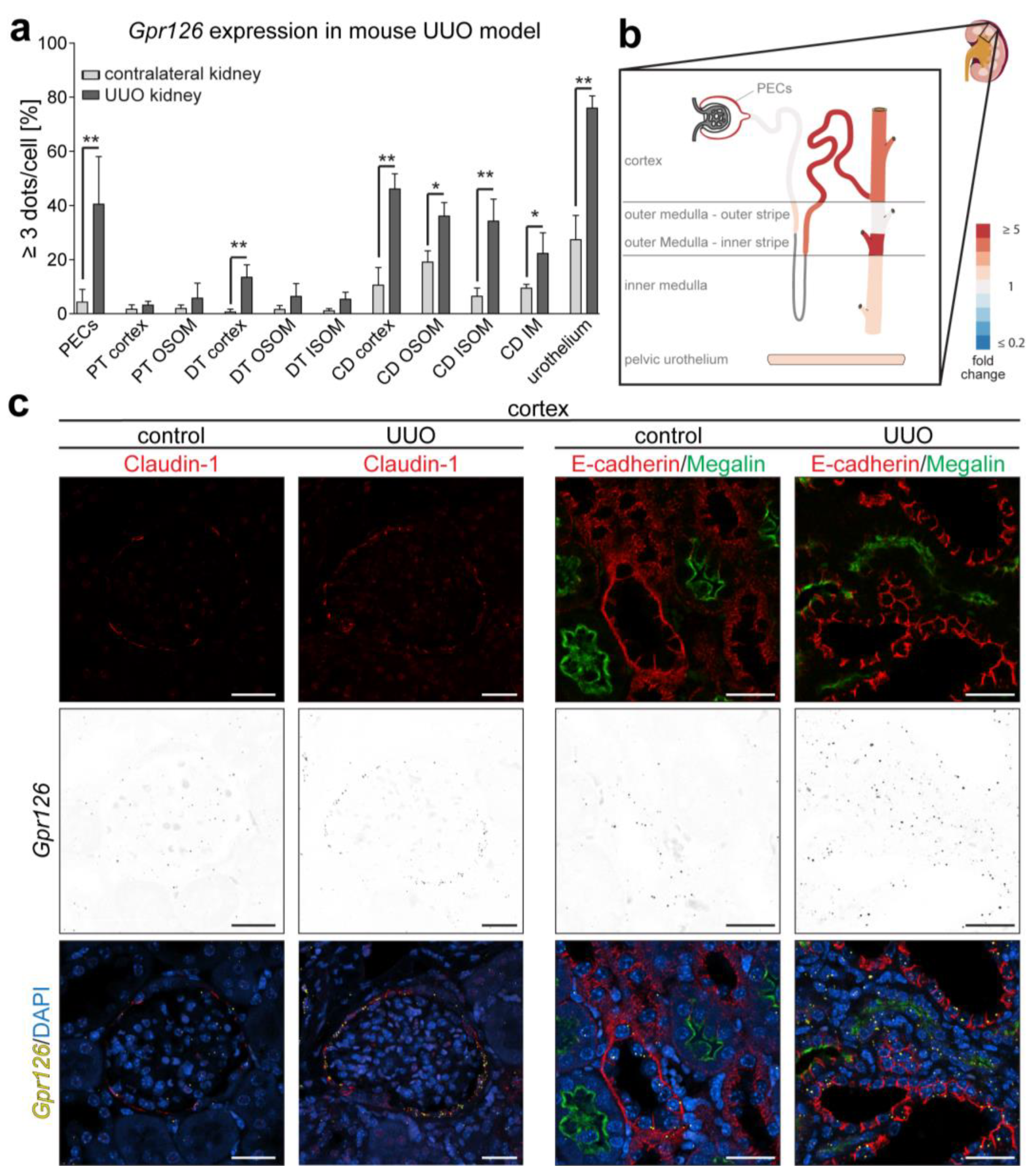
3.1. Gpr126 Expression Is Increased in a Model of Kidney Fibrosis in a Cell Type-Specific Manner
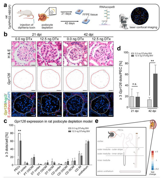
3.2. Gpr126 Expression Is Markedly Increased in PECs in a Model of Glomerular Damage
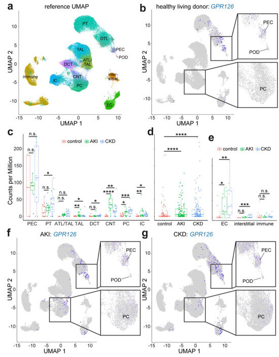
3.3. GPR126 Expression Is Increased in Patients with AKI and CKD
3.4. GPR126 Expression Is Increased in PECs inside Glomerular Lesions of Patients with FSGS
3.5. Gpr126 Expression Is Upregulated within Hours upon I/R
4. Discussion
5. Conclusions
Supplementary Materials
Author Contributions
Funding
Institutional Review Board Statement
Informed Consent Statement
Data Availability Statement
Acknowledgments
Conflicts of Interest
References
- Kovesdy, C.P. Epidemiology of chronic kidney disease: An update 2022. Kidney Int. Suppl. 2022, 12, 7–11. [Google Scholar] [CrossRef] [PubMed]
- Hamann, J.; Aust, G.; Araç, D.; Engel, F.B.; Formstone, C.; Fredriksson, R.; Hall, R.A.; Harty, B.L.; Kirchhoff, C.; Knapp, B.; et al. International Union of Basic and Clinical Pharmacology. XCIV. Adhesion G protein-coupled receptors. Pharmacol. Rev. 2015, 67, 338–367. [Google Scholar] [CrossRef] [PubMed]
- Langenhan, T.; Aust, G.; Hamann, J. Sticky signaling—Adhesion class G protein-coupled receptors take the stage. Sci. Signal 2013, 6, re3. [Google Scholar] [CrossRef] [PubMed]
- Liebscher, I.; Schoneberg, T. Tethered Agonism: A Common Activation Mechanism of Adhesion GPCRs. Handb. Exp. Pharmacol. 2016, 234, 111–125. [Google Scholar] [CrossRef] [PubMed]
- Patra, C.; van Amerongen, M.J.; Ghosh, S.; Ricciardi, F.; Sajjad, A.; Novoyatleva, T.; Mogha, A.; Monk, K.R.; Mühlfeld, C.; Engel, F.B. Organ-specific function of adhesion G protein-coupled receptor GPR126 is domain-dependent. Proc. Natl. Acad. Sci. USA 2013, 110, 16898–16903. [Google Scholar] [CrossRef] [PubMed]
- Hauser, A.S.; Attwood, M.M.; Rask-Andersen, M.; Schioth, H.B.; Gloriam, D.E. Trends in GPCR drug discovery: New agents, targets and indications. Nat. Rev. Drug Discov. 2017, 16, 829–842. [Google Scholar] [CrossRef]
- Cazorla-Vazquez, S.; Engel, F.B. Adhesion GPCRs in Kidney Development and Disease. Front. Cell Dev. Biol. 2018, 6, 9. [Google Scholar] [CrossRef]
- Brzoska, H.L.; d’Esposito, A.M.; Kolatsi-Joannou, M.; Patel, V.; Igarashi, P.; Lei, Y.; Finnell, R.H.; Lythgoe, M.F.; Woolf, A.S.; Papakrivopoulou, E.; et al. Planar cell polarity genes Celsr1 and Vangl2 are necessary for kidney growth, differentiation, and rostrocaudal patterning. Kidney Int. 2016, 90, 1274–1284. [Google Scholar] [CrossRef]
- Fang, W.; Wang, Z.; Li, Q.; Wang, X.; Zhang, Y.; Sun, Y.; Tang, W.; Ma, C.; Sun, J.; Li, N.; et al. Gpr97 Exacerbates AKI by Mediating Sema3A Signaling. J. Am. Soc. Nephrol. 2018, 29, 1475–1489. [Google Scholar] [CrossRef]
- Cai, Y.; Fedeles, S.V.; Dong, K.; Anyatonwu, G.; Onoe, T.; Mitobe, M.; Gao, J.D.; Okuhara, D.; Tian, X.; Gallagher, A.R.; et al. Altered trafficking and stability of polycystins underlie polycystic kidney disease. J. Clin. Investig. 2014, 124, 5129–5144. [Google Scholar] [CrossRef] [PubMed]
- Cazorla-Vázquez, S.; Kösters, P.; Bertz, S.; Pfister, F.; Daniel, C.; Dedden, M.; Zundler, S.; Jobst-Schwan, T.; Amann, K.; Engel, F.B. Adhesion GPCR Gpr126 (Adgrg6) Expression Profiling in Zebrafish, Mouse, and Human Kidney. Cells 2023, 12, 1988. [Google Scholar] [CrossRef] [PubMed]
- Musa, G.; Cazorla-Vázquez, S.; van Amerongen, M.J.; Stemmler, M.P.; Eckstein, M.; Hartmann, A.; Braun, T.; Brabletz, T.; Engel, F.B. Gpr126 (Adgrg6) is expressed in cell types known to be exposed to mechanical stimuli. Ann. N. Y. Acad. Sci. 2019, 1456, 96–108. [Google Scholar] [CrossRef] [PubMed]
- Mogha, A.; Harty, B.L.; Carlin, D.; Joseph, J.; Sanchez, N.E.; Suter, U.; Piao, X.; Cavalli, V.; Monk, K.R. Gpr126/Adgrg6 Has Schwann Cell Autonomous and Nonautonomous Functions in Peripheral Nerve Injury and Repair. J. Neurosci. 2016, 36, 12351–12367. [Google Scholar] [CrossRef] [PubMed]
- Monk, K.R.; Naylor, S.G.; Glenn, T.D.; Mercurio, S.; Perlin, J.R.; Dominguez, C.; Moens, C.B.; Talbot, W.S. A G protein-coupled receptor is essential for Schwann cells to initiate myelination. Science 2009, 325, 1402–1405. [Google Scholar] [CrossRef] [PubMed]
- Petersen, S.C.; Luo, R.; Liebscher, I.; Giera, S.; Jeong, S.J.; Mogha, A.; Ghidinelli, M.; Feltri, M.L.; Schoneberg, T.; Piao, X.; et al. The adhesion GPCR GPR126 has distinct, domain-dependent functions in Schwann cell development mediated by interaction with laminin-211. Neuron 2015, 85, 755–769. [Google Scholar] [CrossRef] [PubMed]
- Karner, C.M.; Long, F.; Solnica-Krezel, L.; Monk, K.R.; Gray, R.S. Gpr126/Adgrg6 deletion in cartilage models idiopathic scoliosis and pectus excavatum in mice. Hum. Mol. Genet. 2015, 24, 4365–4373. [Google Scholar] [CrossRef] [PubMed]
- Kuffer, A.; Lakkaraju, A.K.; Mogha, A.; Petersen, S.C.; Airich, K.; Doucerain, C.; Marpakwar, R.; Bakirci, P.; Senatore, A.; Monnard, A.; et al. The prion protein is an agonistic ligand of the G protein-coupled receptor Adgrg6. Nature 2016, 536, 464–468. [Google Scholar] [CrossRef] [PubMed]
- Musa, G.; Srivastava, S.; Petzold, J.; Cazorla-Vazquez, S.; Engel, F.B. miR-27a/b is a posttranscriptional regulator of Gpr126 (Adgrg6). Ann. N. Y. Acad. Sci. 2019, 1456, 109–121. [Google Scholar] [CrossRef] [PubMed]
- Wharram, B.L.; Goyal, M.; Wiggins, J.E.; Sanden, S.K.; Hussain, S.; Filipiak, W.E.; Saunders, T.L.; Dysko, R.C.; Kohno, K.; Holzman, L.B.; et al. Podocyte depletion causes glomerulosclerosis: Diphtheria toxin-induced podocyte depletion in rats expressing human diphtheria toxin receptor transgene. J. Am. Soc. Nephrol. 2005, 16, 2941–2952. [Google Scholar] [CrossRef] [PubMed]
- Sato, Y.; Wharram, B.L.; Lee, S.K.; Wickman, L.; Goyal, M.; Venkatareddy, M.; Chang, J.W.; Wiggins, J.E.; Lienczewski, C.; Kretzler, M.; et al. Urine podocyte mRNAs mark progression of renal disease. J. Am. Soc. Nephrol. 2009, 20, 1041–1052. [Google Scholar] [CrossRef] [PubMed]
- Livak, K.J.; Schmittgen, T.D. Analysis of relative gene expression data using real-time quantitative PCR and the 2(-Delta Delta C(T)) Method. Methods 2001, 25, 402–408. [Google Scholar] [CrossRef] [PubMed]
- Vonbrunn, E.; Ries, T.; Sollner, S.; Muller-Deile, J.; Buttner-Herold, M.; Amann, K.; Daniel, C. Multiplex gene analysis reveals T-cell and antibody-mediated rejection-specific upregulation of complement in renal transplants. Sci. Rep. 2021, 11, 15464. [Google Scholar] [CrossRef] [PubMed]
- Schneider, C.A.; Rasband, W.S.; Eliceiri, K.W. NIH Image to ImageJ: 25 years of image analysis. Nat. Methods 2012, 9, 671–675. [Google Scholar] [CrossRef] [PubMed]
- Xu, Z.; Luo, W.; Chen, L.; Zhuang, Z.; Yang, D.; Qian, J.; Khan, Z.A.; Guan, X.; Wang, Y.; Li, X.; et al. Ang II (Angiotensin II)-Induced FGFR1 (Fibroblast Growth Factor Receptor 1) Activation in Tubular Epithelial Cells Promotes Hypertensive Kidney Fibrosis and Injury. Hypertension 2022, 79, 2028–2041. [Google Scholar] [CrossRef] [PubMed]
- Reichetzeder, C.; von Websky, K.; Tsuprykov, O.; Mohagheghi Samarin, A.; Falke, L.G.; Dwi Putra, S.E.; Hasan, A.A.; Antonenko, V.; Curato, C.; Rippmann, J.; et al. Head-to-head comparison of structurally unrelated dipeptidyl peptidase 4 inhibitors in the setting of renal ischemia reperfusion injury. Br. J. Pharmacol. 2017, 174, 2273–2286. [Google Scholar] [CrossRef] [PubMed]
- Chevalier, R.L.; Forbes, M.S.; Thornhill, B.A. Ureteral obstruction as a model of renal interstitial fibrosis and obstructive nephropathy. Kidney Int. 2009, 75, 1145–1152. [Google Scholar] [CrossRef] [PubMed]
- Nastase, M.V.; Zeng-Brouwers, J.; Wygrecka, M.; Schaefer, L. Targeting renal fibrosis: Mechanisms and drug delivery systems. Adv. Drug Deliv. Rev. 2018, 129, 295–307. [Google Scholar] [CrossRef] [PubMed]
- Martínez-Klimova, E.; Aparicio-Trejo, O.E.; Tapia, E.; Pedraza-Chaverri, J. Unilateral Ureteral Obstruction as a Model to Investigate Fibrosis-Attenuating Treatments. Biomolecules 2019, 9, 141. [Google Scholar] [CrossRef] [PubMed]
- Ransick, A.; Lindström, N.O.; Liu, J.; Zhu, Q.; Guo, J.J.; Alvarado, G.F.; Kim, A.D.; Black, H.G.; Kim, J.; McMahon, A.P. Single-Cell Profiling Reveals Sex, Lineage, and Regional Diversity in the Mouse Kidney. Dev. Cell 2019, 51, 399–413. [Google Scholar] [CrossRef] [PubMed]
- Kwon, T.H.; Frøkiær, J.; Nielsen, S. Regulation of aquaporin-2 in the kidney: A molecular mechanism of body-water homeostasis. Kidney Res. Clin. Pract. 2013, 32, 96–102. [Google Scholar] [CrossRef]
- Wan, Q.; Xiong, G.; Liu, G.; Shupe, T.D.; Wei, G.; Zhang, D.; Liang, D.; Lu, X.; Atala, A.; Zhang, Y. Urothelium with barrier function differentiated from human urine-derived stem cells for potential use in urinary tract reconstruction. Stem Cell Res. Ther. 2018, 9, 304. [Google Scholar] [CrossRef] [PubMed]
- Kiuchi-Saishin, Y.; Gotoh, S.; Furuse, M.; Takasuga, A.; Tano, Y.; Tsukita, S. Differential expression patterns of claudins, tight junction membrane proteins, in mouse nephron segments. J. Am. Soc. Nephrol. 2002, 13, 875–886. [Google Scholar] [CrossRef]
- Nielsen, R.; Christensen, E.I.; Birn, H. Megalin and cubilin in proximal tubule protein reabsorption: From experimental models to human disease. Kidney Int. 2016, 89, 58–67. [Google Scholar] [CrossRef] [PubMed]
- Almaani, S.; Meara, A.; Rovin, B.H. Update on Lupus Nephritis. Clin. J. Am. Soc. Nephrol. 2017, 12, 825–835. [Google Scholar] [CrossRef] [PubMed]
- Penfold, R.S.; Prendecki, M.; McAdoo, S.; Tam, F.W. Primary IgA nephropathy: Current challenges and future prospects. Int. J. Nephrol. Renovasc. Dis. 2018, 11, 137–148. [Google Scholar] [CrossRef] [PubMed]
- Rosenberg, A.Z.; Kopp, J.B. Focal Segmental Glomerulosclerosis. Clin. J. Am. Soc. Nephrol. 2017, 12, 502–517. [Google Scholar] [CrossRef] [PubMed]
- Mennuni, S.; Rubattu, S.; Pierelli, G.; Tocci, G.; Fofi, C.; Volpe, M. Hypertension and kidneys: Unraveling complex molecular mechanisms underlying hypertensive renal damage. J. Hum. Hypertens. 2014, 28, 74–79. [Google Scholar] [CrossRef] [PubMed]
- Lake, B.B.; Menon, R.; Winfree, S.; Hu, Q.; Ferreira, R.M.; Kalhor, K.; Barwinska, D.; Otto, E.A.; Ferkowicz, M.; Diep, D.; et al. An atlas of healthy and injured cell states and niches in the human kidney. Nature 2023, 619, 585–594. [Google Scholar] [CrossRef] [PubMed]
- Sun, K.; Xie, Q.; Hao, C.M. Mechanisms of Scarring in Focal Segmental Glomerulosclerosis. Kidney Dis. 2021, 7, 350–358. [Google Scholar] [CrossRef]
- Stokes, M.B.; D’Agati, V.D. Morphologic variants of focal segmental glomerulosclerosis and their significance. Adv. Chronic Kidney Dis. 2014, 21, 400–407. [Google Scholar] [CrossRef] [PubMed]
- Kriz, W.; Elger, M.; Hosser, H.; Hähnel, B.; Provoost, A.; Kränzlin, B.; Gretz, N. How does podocyte damage result in tubular damage? Kidney Blood Press. Res. 1999, 22, 26–36. [Google Scholar] [CrossRef] [PubMed]
- Cabral, P.D.; Garvin, J.L. TRPV4 activation mediates flow-induced nitric oxide production in the rat thick ascending limb. Am. J. Physiol. Renal Physiol. 2014, 307, F666–F672. [Google Scholar] [CrossRef] [PubMed]
- Gao, L.; Yang, Z.; Hiremath, C.; Zimmerman, S.E.; Long, B.; Brakeman, P.R.; Mostov, K.E.; Bryant, D.M.; Luby-Phelps, K.; Marciano, D.K. Afadin orients cell division to position the tubule lumen in developing renal tubules. Development 2017, 144, 3511–3520. [Google Scholar] [CrossRef] [PubMed]
- Sariola, H. Nephron induction revisited: From caps to condensates. Curr. Opin. Nephrol. Hypertens. 2002, 11, 17–21. [Google Scholar] [CrossRef] [PubMed]
- Schordan, S.; Schordan, E.; Endlich, K.; Endlich, N. AlphaV-integrins mediate the mechanoprotective action of osteopontin in podocytes. Am. J. Physiol. Renal Physiol. 2011, 300, F119–F132. [Google Scholar] [CrossRef] [PubMed]
- Xia, J.; Swiercz, J.M.; Banon-Rodriguez, I.; Matkovic, I.; Federico, G.; Sun, T.; Franz, T.; Brakebusch, C.H.; Kumanogoh, A.; Friedel, R.H.; et al. Semaphorin-Plexin Signaling Controls Mitotic Spindle Orientation during Epithelial Morphogenesis and Repair. Dev. Cell 2015, 33, 299–313. [Google Scholar] [CrossRef] [PubMed]
- Kunimoto, K.; Bayly, R.D.; Vladar, E.K.; Vonderfecht, T.; Gallagher, A.R.; Axelrod, J.D. Disruption of Core Planar Cell Polarity Signaling Regulates Renal Tubule Morphogenesis but Is Not Cystogenic. Curr. Biol. 2017, 27, 3120–3131.e4. [Google Scholar] [CrossRef] [PubMed]
- Strutt, D.; Schnabel, R.; Fiedler, F.; Promel, S. Adhesion GPCRs Govern Polarity of Epithelia and Cell Migration. Handb. Exp. Pharmacol. 2016, 234, 249–274. [Google Scholar] [CrossRef] [PubMed]
- Muller, A.; Winkler, J.; Fiedler, F.; Sastradihardja, T.; Binder, C.; Schnabel, R.; Kungel, J.; Rothemund, S.; Hennig, C.; Schoneberg, T.; et al. Oriented Cell Division in the C. elegans Embryo Is Coordinated by G-Protein Signaling Dependent on the Adhesion GPCR LAT-1. PLoS Genet. 2015, 11, e1005624. [Google Scholar] [CrossRef] [PubMed]
- Valtcheva, N.; Primorac, A.; Jurisic, G.; Hollmen, M.; Detmar, M. The orphan adhesion G protein-coupled receptor GPR97 regulates migration of lymphatic endothelial cells via the small GTPases RhoA and Cdc42. J. Biol. Chem. 2013, 288, 35736–35748. [Google Scholar] [CrossRef]
- Hsiao, C.C.; Chen, H.Y.; Chang, G.W.; Lin, H.H. GPS autoproteolysis is required for CD97 to up-regulate the expression of N-cadherin that promotes homotypic cell-cell aggregation. FEBS Lett. 2011, 585, 313–318. [Google Scholar] [CrossRef] [PubMed]
- Scholz, N.; Monk, K.R.; Kittel, R.J.; Langenhan, T. Adhesion GPCRs as a Putative Class of Metabotropic Mechanosensors. Handb. Exp. Pharmacol. 2016, 234, 221–247. [Google Scholar] [CrossRef] [PubMed]
- Abbas, N.A.T.; El Salem, A.; Awad, M.M. Empagliflozin, SGLT(2) inhibitor, attenuates renal fibrosis in rats exposed to unilateral ureteric obstruction: Potential role of klotho expression. Naunyn Schmiedebergs Arch. Pharmacol. 2018, 391, 1347–1360. [Google Scholar] [CrossRef] [PubMed]
- Zhao, X.; Kong, Y.; Liang, B.; Xu, J.; Lin, Y.; Zhou, N.; Li, J.; Jiang, B.; Cheng, J.; Li, C.; et al. Mechanosensitive Piezo1 channels mediate renal fibrosis. JCI Insight 2022, 7, e152330. [Google Scholar] [CrossRef] [PubMed]
- Wang, Z.; Zhang, C. From AKI to CKD: Maladaptive Repair and the Underlying Mechanisms. Int. J. Mol. Sci. 2022, 23, 10880. [Google Scholar] [CrossRef] [PubMed]
- Basile, D.P.; Anderson, M.D.; Sutton, T.A. Pathophysiology of acute kidney injury. Compr. Physiol. 2012, 2, 1303–1353. [Google Scholar] [CrossRef] [PubMed]
- Ranganathan, P.; Jayakumar, C.; Mohamed, R.; Weintraub, N.L.; Ramesh, G. Semaphorin 3A inactivation suppresses ischemia-reperfusion-induced inflammation and acute kidney injury. Am. J. Physiol. Renal Physiol. 2014, 307, F183–F194. [Google Scholar] [CrossRef] [PubMed]
- Lee, M.; Kiefel, H.; LaJevic, M.D.; Macauley, M.S.; Kawashima, H.; O’Hara, E.; Pan, J.; Paulson, J.C.; Butcher, E.C. Transcriptional programs of lymphoid tissue capillary and high endothelium reveal control mechanisms for lymphocyte homing. Nat. Immunol. 2014, 15, 982–995. [Google Scholar] [CrossRef] [PubMed]
- Stehlik, C.; Kroismayr, R.; Dorfleutner, A.; Binder, B.R.; Lipp, J. VIGR—A novel inducible adhesion family G-protein coupled receptor in endothelial cells. FEBS Lett. 2004, 569, 149–155. [Google Scholar] [CrossRef] [PubMed]
- Li, Q.; Huo, A.; Li, M.; Wang, J.; Yin, Q.; Chen, L.; Chu, X.; Qin, Y.; Qi, Y.; Li, Y.; et al. Structure, ligands, and roles of GPR126/ADGRG6 in the development and diseases. Genes Dis. 2024, 11, 294–305. [Google Scholar] [CrossRef] [PubMed]
- Xu, Q. The Renal Collecting Duct Rises to the Defence. Nephron 2019, 143, 148–152. [Google Scholar] [CrossRef]
- Breton, S.; Brown, D. Novel Proinflammatory Function of Renal Intercalated Cells. Ann. Nutr. Metab. 2018, 72 (Suppl. S2), 11–16. [Google Scholar] [CrossRef] [PubMed]
- He, L.; Wei, Q.; Liu, J.; Yi, M.; Liu, Y.; Liu, H.; Sun, L.; Peng, Y.; Liu, F.; Venkatachalam, M.A.; et al. AKI on CKD: Heightened injury, suppressed repair, and the underlying mechanisms. Kidney Int. 2017, 92, 1071–1083. [Google Scholar] [CrossRef] [PubMed]
- Liu, W.B.; Huang, G.R.; Liu, B.L.; Hu, H.K.; Geng, J.; Rui, H.L.; Gao, C.; Huang, Y.J.; Huo, G.Y.; Mao, J.R.; et al. Single cell landscape of parietal epithelial cells in healthy and diseased states. Kidney Int. 2023, 104, 108–123. [Google Scholar] [CrossRef] [PubMed]
- Shankland, S.J.; Anders, H.J.; Romagnani, P. Glomerular parietal epithelial cells in kidney physiology, pathology, and repair. Curr. Opin. Nephrol. Hypertens. 2013, 22, 302–309. [Google Scholar] [CrossRef] [PubMed]
- Fatima, H.; Moeller, M.J.; Smeets, B.; Yang, H.C.; D’Agati, V.D.; Alpers, C.E.; Fogo, A.B. Parietal epithelial cell activation marker in early recurrence of FSGS in the transplant. Clin. J. Am. Soc. Nephrol. 2012, 7, 1852–1858. [Google Scholar] [CrossRef] [PubMed]
- Smeets, B.; Kuppe, C.; Sicking, E.M.; Fuss, A.; Jirak, P.; van Kuppevelt, T.H.; Endlich, K.; Wetzels, J.F.; Gröne, H.J.; Floege, J.; et al. Parietal epithelial cells participate in the formation of sclerotic lesions in focal segmental glomerulosclerosis. J. Am. Soc. Nephrol. 2011, 22, 1262–1274. [Google Scholar] [CrossRef] [PubMed]
- Lu, C.C.; Wang, G.H.; Lu, J.; Chen, P.P.; Zhang, Y.; Hu, Z.B.; Ma, K.L. Role of Podocyte Injury in Glomerulosclerosis. Adv. Exp. Med. Biol. 2019, 1165, 195–232. [Google Scholar] [CrossRef] [PubMed]
- Eckardt, K.U.; Coresh, J.; Devuyst, O.; Johnson, R.J.; Köttgen, A.; Levey, A.S.; Levin, A. Evolving importance of kidney disease: From subspecialty to global health burden. Lancet 2013, 382, 158–169. [Google Scholar] [CrossRef] [PubMed]
- Chawla, L.S.; Kellum, J.A. Acute kidney injury in 2011: Biomarkers are transforming our understanding of AKI. Nat. Rev. Nephrol. 2012, 8, 68–70. [Google Scholar] [CrossRef] [PubMed]







Disclaimer/Publisher’s Note: The statements, opinions and data contained in all publications are solely those of the individual author(s) and contributor(s) and not of MDPI and/or the editor(s). MDPI and/or the editor(s) disclaim responsibility for any injury to people or property resulting from any ideas, methods, instructions or products referred to in the content. |
© 2024 by the authors. Licensee MDPI, Basel, Switzerland. This article is an open access article distributed under the terms and conditions of the Creative Commons Attribution (CC BY) license (https://creativecommons.org/licenses/by/4.0/).
Share and Cite
Kösters, P.; Cazorla-Vázquez, S.; Krüger, R.; Daniel, C.; Vonbrunn, E.; Amann, K.; Engel, F.B. Adhesion G Protein-Coupled Receptor Gpr126 (Adgrg6) Expression Profiling in Diseased Mouse, Rat, and Human Kidneys. Cells 2024, 13, 874. https://doi.org/10.3390/cells13100874
Kösters P, Cazorla-Vázquez S, Krüger R, Daniel C, Vonbrunn E, Amann K, Engel FB. Adhesion G Protein-Coupled Receptor Gpr126 (Adgrg6) Expression Profiling in Diseased Mouse, Rat, and Human Kidneys. Cells. 2024; 13(10):874. https://doi.org/10.3390/cells13100874
Chicago/Turabian StyleKösters, Peter, Salvador Cazorla-Vázquez, René Krüger, Christoph Daniel, Eva Vonbrunn, Kerstin Amann, and Felix B. Engel. 2024. "Adhesion G Protein-Coupled Receptor Gpr126 (Adgrg6) Expression Profiling in Diseased Mouse, Rat, and Human Kidneys" Cells 13, no. 10: 874. https://doi.org/10.3390/cells13100874
APA StyleKösters, P., Cazorla-Vázquez, S., Krüger, R., Daniel, C., Vonbrunn, E., Amann, K., & Engel, F. B. (2024). Adhesion G Protein-Coupled Receptor Gpr126 (Adgrg6) Expression Profiling in Diseased Mouse, Rat, and Human Kidneys. Cells, 13(10), 874. https://doi.org/10.3390/cells13100874

