Ufmylation of UFBP1 Is Dispensable for Endoplasmic Reticulum Stress Response, Embryonic Development, and Cardiac and Intestinal Homeostasis
Abstract
1. Introduction
2. Methods
| Protein | Company | Cat# |
| UFM1 | Abcam | 10862 |
| UBA5 | Proteintech | 12093-1-AP |
| UFC1 | Proteintech | 15783-1-AP |
| UFL1 | Bethyl Laboratories | A303-456A |
| UFBP1 | Proteintech | 21445-1-AP |
| UFSP2 | Proteintech | 16999-1-AP |
| RPL26 | Cell signaling | 5400S |
| CDK5RAP3/C53 | Proteintech | 11007-1-AP |
| PERK | Cell signaling | 3192 |
| p-PERK | Cell signaling | 3179S |
| IRE1a | Cell signaling | 3294 |
| XBP1s | Cell signaling | 12782 |
| ATF4 | Cell signaling | 11815S |
| CHOP | Cell signaling | 2895S |
| Mouse | Forward Primer | Reverse Primer |
| Ufm1 | GGAATAGGAATAAATCCTGCACA | CAGTTCTGAGCCGTGCTTC |
| Uba5 | GTACCACAGCGACAGAAAGA | CAGTCAGTCCATCCTCCATTT |
| Ufc1 | AGTAGCTGGAGGGACAAATAAG | GCCTATTTCAAGGCCCAAATC |
| Ufl1 | TCATCAACCACGGGCATAAA | GTTTCCTCTCCACTCTCCTTTC |
| Ufbp1 | AGAACAGAAGGAGGAGGAAGAG | CTCAGTCATGGTTTCGCTAACA |
| Ufsp2 | CTTGCACGAAGTAGGTGTTCT | ATCGAAGCCGCCTCTTATTC |
| Rpl26 | GGAATAGGAATAAATCCTGCACA | CAGTTCTGAGCCGTGCTTC |
| Cdk5rap3/C53 | CGCTCTGACTCTTCTGGAATAC | CCTCCTCGCTCATCTCTACT |
| Rplp0 | CCTCCTTCTTCCAGGCTTTG | CCACCTTGTCTCCAGTCTTTATC |
| Bip | GCTTCGTGTCTCCTCCTGAC | GGAATAGGTGGTCCCCAAGT |
| Pdi | GCCCAAGAGTGTATCTGACTATG | GGTTATCAGTGTGGTCGCTATC |
| Chop | GTCCTGTCCTCAGATGAATTGG | GCAGGGTCAAGAGTAGTGAAGGTT |
| Atf4 | GGAATAGGAATAAATCCTGCACA | CAGTTCTGAGCCGTGCTTC |
| PerK | CCC AGG CAT TGT GAG GTA TT | CCA GTC TGT GCT TTC GTC TT |
| Xbp1s | GAGTCCGCAGCAGGTG | GTGTCAGAGTCCATGGGA |
3. Results
3.1. Generation of UFBP1 K268R KI Mice
3.2. The Impact of K268R Mutation on Ufmylation
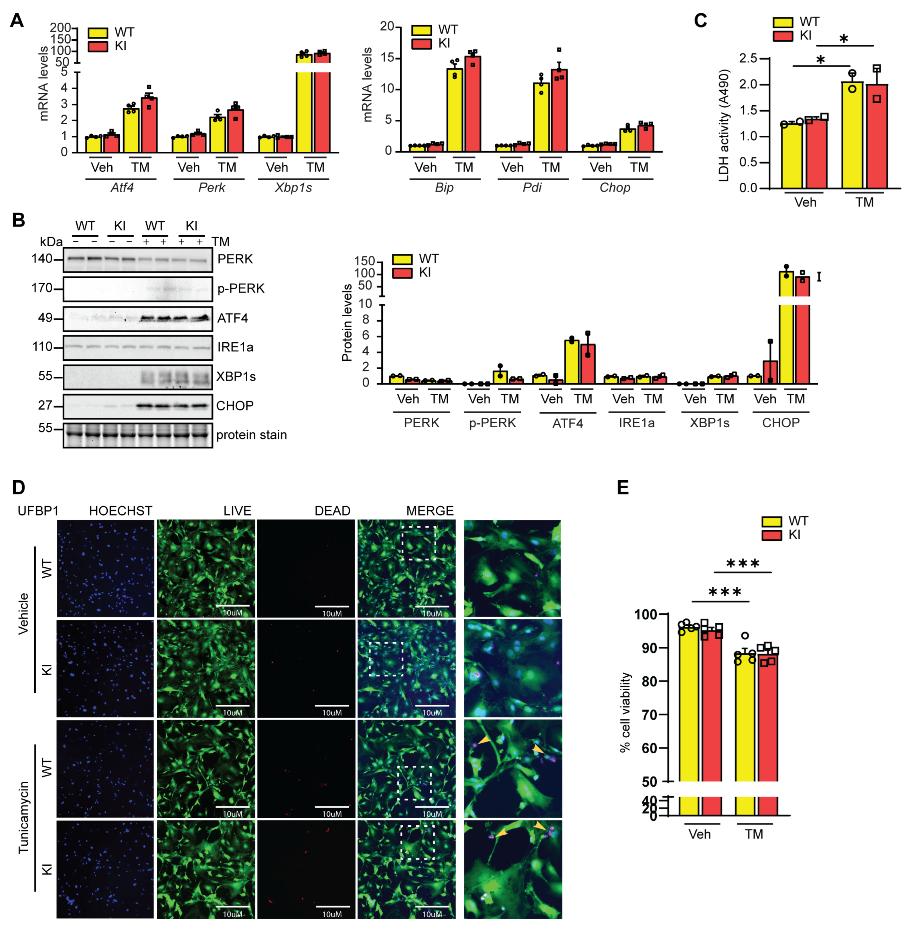
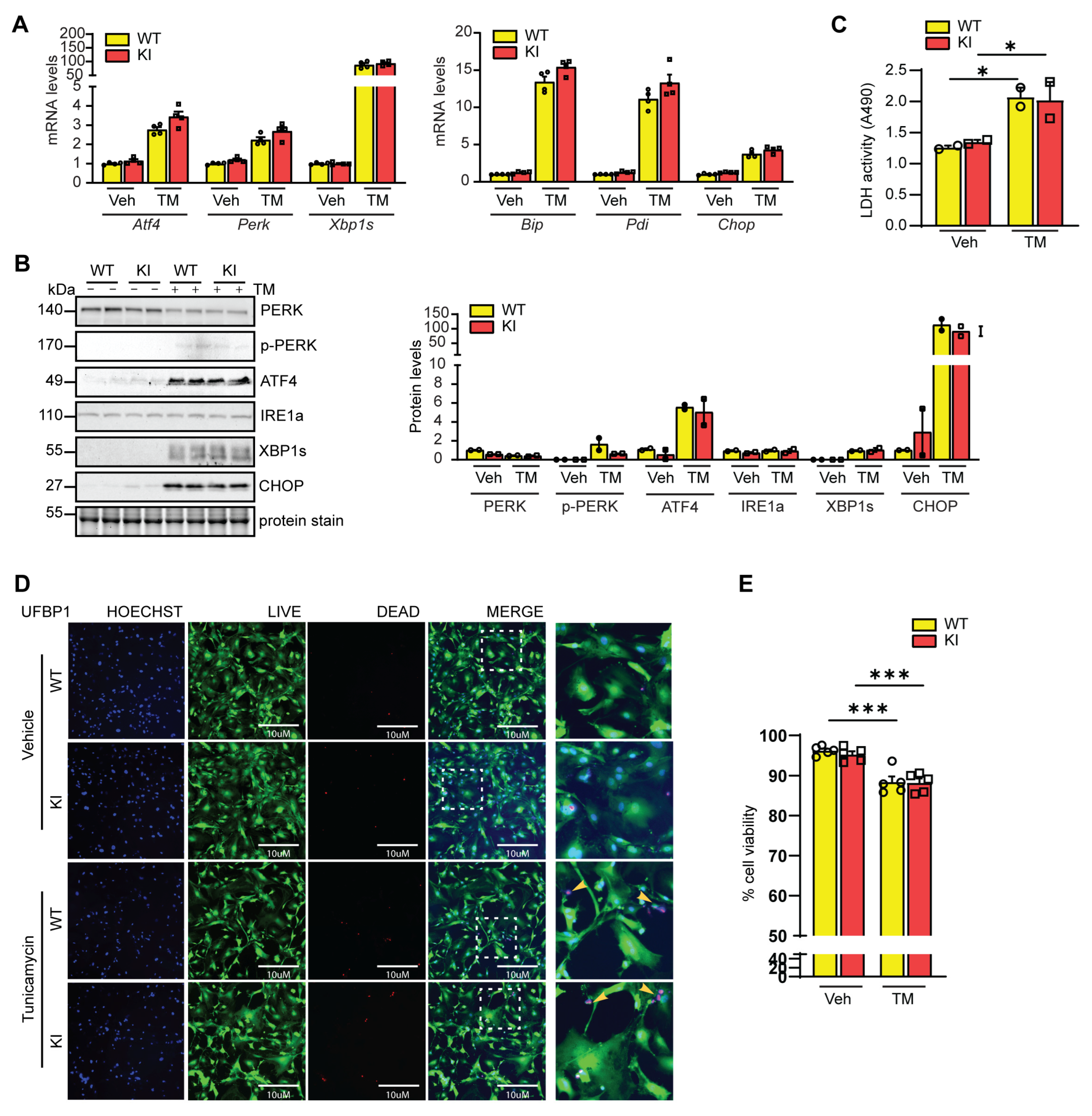
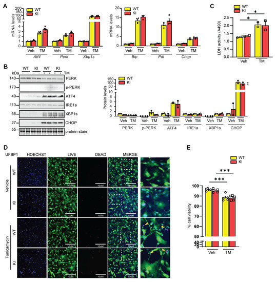
3.3. The Effect of K268 Mutation on ER Stress Response
3.4. Ufmylation of UFBP1 Is Not Essential for Development
3.5. Role of Ufmylation of UFBP1 on Cardiac Function
3.6. Ufmylation of UFBP1 and Intestinal Homeostasis
4. Discussion
Author Contributions
Funding
Institutional Review Board Statement
Informed Consent Statement
Data Availability Statement
Acknowledgments
Conflicts of Interest
Abbreviations
| ASC1 | Activating signal cointegrator 1 |
| C53 | CDK5 regulatory subunit-associated protein 3 |
| DSS | Dextran sulfate sodium |
| ER | Endoplasmic reticulum |
| KI | Knockin |
| LDH | Lactate dehydrogenase |
| MEFs | Mouse embryonic fibroblast cells |
| RPL26 | Ribosomal protein L26 |
| PTMs | Post-translational modifications |
| TM | Tunicamycin |
| UFBP1 | UFM1 binding protein 1 |
| UFM1 | Ubiquitin fold modifier 1 |
| WT | Wild |
References
- Komatsu, M.; Chiba, T.; Tatsumi, K.; Iemura, S.; Tanida, I.; Okazaki, N.; Ueno, T.; Kominami, E.; Natsume, T.; Tanaka, K. A novel protein–conjugating system for Ufm1, a ubiquitin-fold modifier. EMBO J. 2004, 23, 1977–1986. [Google Scholar] [CrossRef] [PubMed]
- Li, J.; Johnson, J.A.; Su, H. Ubiquitin and Ubiquitin–like proteins in cardiac disease and protection. Curr. Drug Targets 2018, 19, 989–1002. [Google Scholar] [CrossRef] [PubMed]
- Ha, B.H.; Jeon, Y.J.; Shin, S.C.; Tatsumi, K.; Komatsu, M.; Tanaka, K.; Watson, C.M.; Wallis, G.; Chung, C.H.; Kim, E.E. Structure of ubiquitin–fold modifier 1–specific protease UfSP2. J. Biol. Chem. 2011, 286, 10248–10257. [Google Scholar] [CrossRef] [PubMed]
- Kang, S.H.; Kim, G.R.; Seong, M.; Baek, S.H.; Seol, J.H.; Bang, O.S.; Ovaa, H.; Tatsumi, K.; Komatsu, M.; Tanaka, K.; et al. Two novel ubiquitin–fold modifier 1 (Ufm1) –specific proteases, UfSP1 and UfSP2. J. Biol. Chem. 2007, 282, 5256–5262. [Google Scholar] [CrossRef]
- Muona, M.; Ishimura, R.; Laari, A.; Ichimura, Y.; Linnankivi, T.; Keski-Filppula, R.; Herva, R.; Rantala, H.; Paetau, A.; Poyhonen, M.; et al. Biallelic Variants in UBA5 Link Dysfunctional UFM1 Ubiquitin-like Modifier Pathway to Severe Infantile–Onset Encephalopathy. Am J. Hum Genet 2016, 99, 683–694. [Google Scholar] [CrossRef]
- Watson, C.M.; Crinnion, L.A.; Gleghorn, L.; Newman, W.G.; Ramesar, R.; Beighton, P.; Wallis, G.A. Identification of a mutation in the ubiquitin–fold modifier 1–specific peptidase 2 gene, UFSP2, in an extended South African family with Beukes hip dysplasia. S. Afr. Med. J. 2015, 105, 558–563. [Google Scholar] [CrossRef]
- Kim, C.H.; Nam, H.S.; Lee, E.H.; Han, S.H.; Cho, H.J.; Chung, H.J.; Lee, N.S.; Choi, S.J.; Kim, H.; Ryu, J.S.; et al. Overexpression of a novel regulator of p120 catenin, NLBP, promotes lung adenocarcinoma proliferation. Cell Cycle 2013, 12, 2443–2453. [Google Scholar] [CrossRef]
- Nahorski, M.S.; Maddirevula, S.; Ishimura, R.; Alsahli, S.; Brady, A.F.; Begemann, A.; Mizushima, T.; Guzman-Vega, F.J.; Obata, M.; Ichimura, Y.; et al. Biallelic UFM1 and UFC1 mutations expand the essential role of ufmylation in brain development. Brain 2018, 141, 1934–1945. [Google Scholar] [CrossRef]
- Cai, Y.; Pi, W.; Sivaprakasam, S.; Zhu, X.; Zhang, M.; Chen, J.; Makala, L.; Lu, C.; Wu, J.; Teng, Y.; et al. UFBP1, a Key Component of the Ufm1 Conjugation System, Is Essential for Ufmylation-Mediated Regulation of Erythroid Development. PLoS Genet. 2015, 11, e1005643. [Google Scholar] [CrossRef]
- Liu, J.; Guan, D.; Dong, M.; Yang, J.; Wei, H.; Liang, Q.; Song, L.; Xu, L.; Bai, J.; Liu, C.; et al. UFMylation maintains tumour suppressor p53 stability by antagonizing its ubiquitination. Nat. Cell Biol. 2020, 22, 1056–1063. [Google Scholar] [CrossRef]
- Li, J.; Yue, G.; Ma, W.; Zhang, A.; Zou, J.; Cai, Y.; Tang, X.; Wang, J.; Liu, J.; Li, H.; et al. Ufm1-Specific Ligase Ufl1 Regulates Endoplasmic Reticulum Homeostasis and Protects Against Heart Failure. Circ. Heart Fail. 2018, 11, e004917. [Google Scholar] [CrossRef] [PubMed]
- Fonseca, L.F.S.; Dos Santos Silva, D.B.; Gimenez, D.F.J.; Baldi, F.; Ferro, J.A.; Chardulo, L.A.L.; de Albuquerque, L.G. Gene expression profiling and identification of hub genes in Nellore cattle with different marbling score levels. Genomics 2020, 112, 873–879. [Google Scholar] [CrossRef] [PubMed]
- Kulsuptrakul, J.; Wang, R.; Meyers, N.L.; Ott, M.; Puschnik, A.S. A genome-wide CRISPR screen identifies UFMylation and TRAMP-like complexes as host factors required for hepatitis A virus infection. Cell Rep. 2021, 34, 108859. [Google Scholar] [CrossRef]
- Zhang, M.; Zhu, X.; Zhang, Y.; Cai, Y.; Chen, J.; Sivaprakasam, S.; Gurav, A.; Pi, W.; Makala, L.; Wu, J.; et al. RCAD/Ufl1, a Ufm1 E3 ligase, is essential for hematopoietic stem cell function and murine hematopoiesis. Cell Death Differ. 2015, 22, 1922–1934. [Google Scholar] [CrossRef]
- Gerakis, Y.; Quintero, M.; Li, H.; Hetz, C. The UFMylation System in Proteostasis and Beyond. Trends Cell Biol. 2019, 29, 974–986. [Google Scholar] [CrossRef] [PubMed]
- Yoo, H.M.; Kang, S.H.; Kim, J.Y.; Lee, J.E.; Seong, M.W.; Lee, S.W.; Ka, S.H.; Sou, Y.S.; Komatsu, M.; Tanaka, K.; et al. Modification of ASC1 by UFM1 is crucial for ERalpha transactivation and breast cancer development. Mol. Cell 2014, 56, 261–274. [Google Scholar] [CrossRef]
- Liang, J.R.; Lingeman, E.; Luong, T.; Ahmed, S.; Muhar, M.; Nguyen, T.; Olzmann, J.A.; Corn, J.E. A Genome–wide ER–phagy Screen Highlights Key Roles of Mitochondrial Metabolism and ER-Resident UFMylation. Cell 2020, 180, 1160–1177.e20. [Google Scholar] [CrossRef]
- Walczak, C.P.; Leto, D.E.; Zhang, L.; Riepe, C.; Muller, R.Y.; DaRosa, P.A.; Ingolia, N.T.; Elias, J.E.; Kopito, R.R. Ribosomal protein RPL26 is the principal target of UFMylation. Proc. Natl. Acad. Sci. USA 2019, 116, 1299–1308. [Google Scholar] [CrossRef]
- Tatsumi, K.; Sou, Y.S.; Tada, N.; Nakamura, E.; Iemura, S.; Natsume, T.; Kang, S.H.; Chung, C.H.; Kasahara, M.; Kominami, E.; et al. A novel type of E3 ligase for the Ufm1 conjugation system. J. Biol. Chem. 2010, 285, 5417–5427. [Google Scholar] [CrossRef]
- Lemaire, K.; Moura, R.F.; Granvik, M.; Igoillo-Esteve, M.; Hohmeier, H.E.; Hendrickx, N.; Newgard, C.B.; Waelkens, E.; Cnop, M.; Schuit, F. Ubiquitin fold modifier 1 (UFM1) and its target UFBP1 protect pancreatic beta cells from ER stress-induced apoptosis. PLoS ONE 2011, 6, e18517. [Google Scholar] [CrossRef]
- Wu, J.; Lei, G.; Mei, M.; Tang, Y.; Li, H. A novel C53/LZAP-interacting protein regulates stability of C53/LZAP and DDRGK domain–containing Protein 1 (DDRGK1) and modulates NF-kappaB signaling. J. Biol. Chem. 2010, 285, 15126–15136. [Google Scholar] [CrossRef]
- Peter, J.J.; Magnussen, H.M.; DaRosa, P.A.; Millrine, D.; Matthews, S.P.; Lamoliatte, F.; Sundaramoorthy, R.; Kopito, R.R.; Kulathu, Y. A non–canonical scaffold–type E3 ligase complex mediates protein UFMylation. EMBO J. 2022, 41, e111015. [Google Scholar] [CrossRef]
- Egunsola, A.T.; Bae, Y.; Jiang, M.M.; Liu, D.S.; Chen-Evenson, Y.; Bertin, T.; Chen, S.; Lu, J.T.; Nevarez, L.; Magal, N.; et al. Loss of DDRGK1 modulates SOX9 ubiquitination in spondyloepimetaphyseal dysplasia. J. Clin. Investig. 2017, 127, 1475–1484. [Google Scholar] [CrossRef] [PubMed]
- Zhu, H.; Bhatt, B.; Sivaprakasam, S.; Cai, Y.; Liu, S.; Kodeboyina, S.K.; Patel, N.; Savage, N.M.; Sharma, A.; Kaufman, R.J.; et al. Ufbp1 promotes plasma cell development and ER expansion by modulating distinct branches of UPR. Nat. Commun. 2019, 10, 1084. [Google Scholar] [CrossRef] [PubMed]
- Cai, Y.; Zhu, G.; Liu, S.; Pan, Z.; Quintero, M.; Poole, C.J.; Lu, C.; Zhu, H.; Islam, B.; Riggelen, J.V.; et al. Indispensable role of the Ubiquitin–fold modifier 1–specific E3 ligase in maintaining intestinal homeostasis and controlling gut inflammation. Cell Discov. 2019, 5, 7. [Google Scholar] [CrossRef] [PubMed]
- Zhang, J.; Zhu, H.; Liu, S.; Quintero, M.; Zhu, T.; Xu, R.; Cai, Y.; Han, Y.; Li, H. Deficiency of Murine UFM1–Specific E3 Ligase Causes Microcephaly and Inflammation. Mol. Neurobiol. 2022, 59, 6363–6372. [Google Scholar] [CrossRef] [PubMed]
- Xu, J. Preparation, culture, and immortalization of mouse embryonic fibroblasts. Curr. Protoc. Mol. Biol. 2005, 70, 28.1.1–28.1.8. [Google Scholar] [CrossRef]
- Li, J.; Ma, W.; Yue, G.; Tang, Y.; Kim, I.M.; Weintraub, N.L.; Wang, X.; Su, H. Cardiac proteasome functional insufficiency plays a pathogenic role in diabetic cardiomyopathy. J. Mol. Cell. Cardiol. 2017, 102, 53–60. [Google Scholar] [CrossRef]
- Liu, J.; Wang, Y.; Song, L.; Zeng, L.; Yi, W.; Liu, T.; Chen, H.; Wang, M.; Ju, Z.; Cong, Y.S. A critical role of DDRGK1 in endoplasmic reticulum homoeostasis via regulation of IRE1alpha stability. Nat. Commun. 2017, 8, 14186. [Google Scholar] [CrossRef]
- Yang, S.; Moy, N.; Yang, R. The UFM1 conjugation system in mammalian development. Dev. Dyn. 2023, 10.1002/dvdy.586. [Google Scholar] [CrossRef]






Disclaimer/Publisher’s Note: The statements, opinions and data contained in all publications are solely those of the individual author(s) and contributor(s) and not of MDPI and/or the editor(s). MDPI and/or the editor(s) disclaim responsibility for any injury to people or property resulting from any ideas, methods, instructions or products referred to in the content. |
© 2023 by the authors. Licensee MDPI, Basel, Switzerland. This article is an open access article distributed under the terms and conditions of the Creative Commons Attribution (CC BY) license (https://creativecommons.org/licenses/by/4.0/).
Share and Cite
Tandra, V.; Anderson, T.; Ayala, J.D.; Weintraub, N.L.; Singh, N.; Li, H.; Li, J. Ufmylation of UFBP1 Is Dispensable for Endoplasmic Reticulum Stress Response, Embryonic Development, and Cardiac and Intestinal Homeostasis. Cells 2023, 12, 1923. https://doi.org/10.3390/cells12151923
Tandra V, Anderson T, Ayala JD, Weintraub NL, Singh N, Li H, Li J. Ufmylation of UFBP1 Is Dispensable for Endoplasmic Reticulum Stress Response, Embryonic Development, and Cardiac and Intestinal Homeostasis. Cells. 2023; 12(15):1923. https://doi.org/10.3390/cells12151923
Chicago/Turabian StyleTandra, Varsha, Travis Anderson, Juan D. Ayala, Neal L. Weintraub, Nagendra Singh, Honglin Li, and Jie Li. 2023. "Ufmylation of UFBP1 Is Dispensable for Endoplasmic Reticulum Stress Response, Embryonic Development, and Cardiac and Intestinal Homeostasis" Cells 12, no. 15: 1923. https://doi.org/10.3390/cells12151923
APA StyleTandra, V., Anderson, T., Ayala, J. D., Weintraub, N. L., Singh, N., Li, H., & Li, J. (2023). Ufmylation of UFBP1 Is Dispensable for Endoplasmic Reticulum Stress Response, Embryonic Development, and Cardiac and Intestinal Homeostasis. Cells, 12(15), 1923. https://doi.org/10.3390/cells12151923

