The Endothelin Receptor Antagonist Macitentan Inhibits Human Cytomegalovirus Infection
Abstract
1. Introduction
2. Materials and Methods
2.1. Materials
2.2. Cell Viability and Toxicity
2.3. Viral Infectivity
2.4. Viral Output Assay
2.5. Plaque Formation Assay
2.6. Statistical Analysis
3. Results
3.1. ETR Antagonists Are Well Tolerated at Low Concentrations
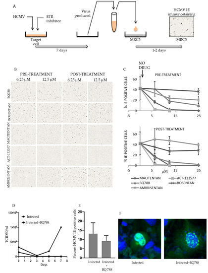
3.2. ETR Antagonists Prevent Production of Infectious HCMV
3.3. ETR Antagonists Inhibit HCMV Replictaion by Post Entry Mechanisms
3.4. HCMV Infection Is Inhibited at Low Concentrations of ETR Antagonists in HUVECs, MRC5 and RPE-1 Cells
3.5. Macitentan, Its Metabolite ATC-132577 and BQ788 Inhibit Infection of a Ganciclovir-Resistant HCMV Strain
4. Discussion
5. Conclusions
6. Patents
Author Contributions
Funding
Institutional Review Board Statement
Informed Consent Statement
Data Availability Statement
Acknowledgments
Conflicts of Interest
References
- Boppana, S.B.; Britt, W.J. Synopsis of Clinical Aspects of Human Cytomegalovirus Diseases; Reddehase, M.J., Ed.; Caister Academic Press: Poole, UK, 2013; pp. 1–25. [Google Scholar]
- Ariza-Heredia, E.J.; Nesher, L.; Chemaly, R.F. Cytomegalovirus diseases after hematopoietic stem cell transplantation: A mini-review. Cancer Lett. 2014, 342, 1–8. [Google Scholar] [CrossRef]
- Eid, A.J.; Razonable, R.R. New developments in the management of cytomegalovirus infection after solid organ transplantation. Drugs 2010, 70, 965–981. [Google Scholar] [CrossRef] [PubMed]
- Söderberg-Nauclér, C.; Fish, K.N.; Nelson, J.A. Reactivation of latent human cytomegalovirus by allogeneic stimulation of blood cells from healthy donors. Cell 1997, 91, 119–126. [Google Scholar] [CrossRef]
- Söderberg-Nauclér, C.; Fish, K.N.; Nelson, J.A. Interferon-gamma and tumor necrosis factor-alpha specifically induce formation of cytomegalovirus-permissive monocyte-derived macrophages that are refractory to the antiviral activity of these cytokines. J. Clin. Investig. 1997, 100, 3154–3163. [Google Scholar] [CrossRef] [PubMed]
- Reeves, M.; Sissons, P.; Sinclair, J. Reactivation of human cytomegalovirus in dendritic cells. Discov. Med. 2005, 5, 170–174. [Google Scholar] [PubMed]
- Einsele, H.; Mielke, S.; Grigoleit, G.U. Diagnosis and treatment of cytomegalovirus 2013. Curr. Opin. Hematol. 2014, 21, 470–475. [Google Scholar] [CrossRef]
- Twite, N.; Andrei, G.; Kummert, C.; Donner, C.; Perez-Morga, D.; De Vos, R.; Snoeck, R.; Marchant, A. Sequestration of human cytomegalovirus by human renal and mammary epithelial cells. Virology 2014, 460-461, 55–65. [Google Scholar] [CrossRef]
- Sinzger, C.; Grefte, A.; Plachter, B.; Gouw, A.; The, T.; Jahn, G. Fibroblasts, epithelial cells, endothelial cells and smooth muscle cells are major targets of human cytomegalovirus infection in lung and gastrointestinal tissues. J. Gen. Virol. 1995, 76, 741–750. [Google Scholar] [CrossRef] [PubMed]
- Jabs, D.A.; Enger, C.; Dunn, J.P.; Forman, M. Cytomegalovirus retinitis and viral resistance: Ganciclovir resistance. CMV Retinitis and Viral Resistance Study Group. J. Infect. Dis. 1998, 177, 770–773. [Google Scholar] [CrossRef] [PubMed]
- Scholz, M.; Doerr, H.W.; Cinatl, J. Human cytomegalovirus retinitis: Pathogenicity, immune evasion and persistence. Trends Microbiol. 2003, 11, 171–178. [Google Scholar] [CrossRef]
- Popovic, M.; Smiljanic, K.; Dobutovic, B.; Syrovets, T.; Simmet, T.; Isenovic, E.R. Human cytomegalovirus infection and atherothrombosis. J. Thromb Thrombolysis 2012, 33, 160–172. [Google Scholar] [CrossRef] [PubMed]
- Hamilton, S.T.; van Zuylen, W.; Shand, A.; Scott, G.M.; Naing, Z.; Hall, B.; Craig, M.E.; Rawlinson, W.D. Prevention of congenital cytomegalovirus complications by maternal and neonatal treatments: A systematic review. Rev. Med. Virol. 2014, 24, 420–433. [Google Scholar] [CrossRef]
- Johnsen, J.I.; Baryawno, N.; Söderberg-Nauclér, C. Is human cytomegalovirus a target in cancer therapy? Oncotarget 2011, 2, 1329–1338. [Google Scholar] [CrossRef]
- Mercorelli, B.; Lembo, D.; Palu, G.; Loregian, A. Early inhibitors of human cytomegalovirus: State-of-art and therapeutic perspectives. Pharmacol. Ther. 2011, 131, 309–329. [Google Scholar] [CrossRef]
- Gilbert, C.; Boivin, G. Human cytomegalovirus resistance to antiviral drugs. Antimicrob. Agents Chemother. 2005, 49, 873–883. [Google Scholar] [CrossRef] [PubMed]
- Foulongne, V.; Turriere, C.; Diafouka, F.; Abraham, B.; Lastere, S.; Segondy, M. Ganciclovir resistance mutations in UL97 and UL54 genes of Human cytomegalovirus isolates resistant to ganciclovir. Acta Virol. 2004, 48, 51–55. [Google Scholar]
- Smith, I.L.; Cherrington, J.M.; Jiles, R.E.; Fuller, M.D.; Freeman, W.R.; Spector, S.A. High-level resistance of cytomegalovirus to ganciclovir is associated with alterations in both the UL97 and DNA polymerase genes. J. Infect. Dis. 1997, 176, 69–77. [Google Scholar] [CrossRef] [PubMed]
- Torres-Madriz, G.; Boucher, H.W. Immunocompromised hosts: Perspectives in the treatment and prophylaxis of cytomegalovirus disease in solid-organ transplant recipients. Clin. Infect. Dis. 2008, 47, 702–711. [Google Scholar] [CrossRef] [PubMed][Green Version]
- Erice, A. Resistance of human cytomegalovirus to antiviral drugs. Clin. Microbiol. Rev. 1999, 12, 286–297. [Google Scholar] [CrossRef]
- Melendez, D.P.; Razonable, R.R. Letermovir and inhibitors of the terminase complex: A promising new class of investigational antiviral drugs against human cytomegalovirus. Infect. Drug Resist. 2015, 8, 269–277. [Google Scholar] [CrossRef] [PubMed]
- Imlay, H.N.; Kaul, D.R. Letermovir and Maribavir for the Treatment and Prevention of Cytomegalovirus Infection in Solid Organ and Stem Cell Transplant Recipients. Clin. Infect. Dis. 2020. [Google Scholar] [CrossRef]
- Yaiw, K.-C.; Mohammad, A.-A.; Costa, H.; Taher, C.; Badrnya, S.; Assinger, A.; Wilhelmi, V.; Ananthaseshan, S.; Estekizadeh, A.; Davoudi, B.; et al. Human Cytomegalovirus Up-Regulates Endothelin Receptor Type B: Implication for Vasculopathies? Open Forum. Infect. Dis. 2015, 2, ofv155. [Google Scholar] [CrossRef] [PubMed]
- Yaiw, K.C.; Mohammad, A.A.; Taher, C.; Cui, H.L.; Costa, H.; Kostopoulou, O.N.; Jung, M.; Assinger, A.; Wilhelmi, V.; Yang, J.; et al. Human Cytomegalovirus Reduces Endothelin-1 Expression in Both Endothelial and Vascular Smooth Muscle Cells. Microorganisms 2021, 9, 1137. [Google Scholar] [CrossRef] [PubMed]
- Dupuis, J.; Hoeper, M.M. Endothelin receptor antagonists in pulmonary arterial hypertension. Eur. Respir. J. 2008, 31, 407–415. [Google Scholar] [CrossRef] [PubMed]
- Luscher, T.F.; Barton, M. Endothelins and endothelin receptor antagonists: Therapeutic considerations for a novel class of cardiovascular drugs. Circulation 2000, 102, 2434–2440. [Google Scholar] [CrossRef]
- Hoeper, M.M.; McLaughlin, V.V.; Dalaan, A.M.; Satoh, T.; Galie, N. Treatment of pulmonary hypertension. Lancet Respir Med. 2016, 4, 323–336. [Google Scholar] [CrossRef]
- Enderby, C.Y.; Burger, C. Medical treatment update on pulmonary arterial hypertension. Ther. Adv. Chronic. Dis. 2015, 6, 264–272. [Google Scholar] [CrossRef]
- Zebadua, R.; Hernandez-Perez, A.P.; Garcia, A.; Zayas, N.; Sandoval, J.; Lopez, J.; Pulido, T. Macitentan in the treatment of pulmonary arterial hypertension. Future Cardiol. 2021, 17, 49–58. [Google Scholar] [CrossRef]
- Savale, L.; Magnier, R.; Le Pavec, J.; Jais, X.; Montani, D.; O’Callaghan, D.S.; Humbert, M.; Dingemanse, J.; Simonneau, G.; Sitbon, O. Efficacy, safety and pharmacokinetics of bosentan in portopulmonary hypertension. Eur. Respir. J. 2013, 41, 96–103. [Google Scholar] [CrossRef] [PubMed]
- Kingman, M.; Ruggiero, R.; Torres, F. Ambrisentan, an endothelin receptor type A-selective endothelin receptor antagonist, for the treatment of pulmonary arterial hypertension. Expert Opin. Pharmacother. 2009, 10, 1847–1858. [Google Scholar] [CrossRef]
- Murrell, I.; Bedford, C.; Ladell, K.; Miners, K.L.; Price, D.A.; Tomasec, P.; Wilkinson, G.W.G.; Stanton, R.J. The pentameric complex drives immunologically covert cell-cell transmission of wild-type human cytomegalovirus. Proc. Natl. Acad. Sci. USA 2017, 114, 6104–6109. [Google Scholar] [CrossRef] [PubMed]
- Miceli, M.V.; Newsome, D.A.; Novak, L.C.; Beuerman, R.W. Cytomegalovirus replication in cultured human retinal pigment epithelial cells. Curr. Eye Res. 1989, 8, 835–839. [Google Scholar] [CrossRef] [PubMed]
- Cooke, B.M.; Usami, S.; Perry, I.; Nash, G.B. A simplified method for culture of endothelial cells and analysis of adhesion of blood cells under conditions of flow. Microvasc. Res. 1993, 45, 33–45. [Google Scholar] [CrossRef] [PubMed]
- Rosen, H.R.; Benner, K.G.; Flora, K.D.; Rabkin, J.M.; Orloff, S.L.; Olyaei, A.; Chou, S. Development of ganciclovir resistance during treatment of primary cytomegalovirus infection after liver transplantation. Transplantation 1997, 63, 476–478. [Google Scholar] [CrossRef] [PubMed]
- Awasthi, S.; Isler, J.A.; Alwine, J.C. Analysis of splice variants of the immediate-early 1 region of human cytomegalovirus. J. Virol. 2004, 78, 8191–8200. [Google Scholar] [CrossRef] [PubMed]
- Reed, L.J.; Muench, H. A simple method of estimating fifty per cent endpoints. Am. J. Epidemiol. 1938, 27, 493–497. [Google Scholar] [CrossRef]
- Sidharta, P.N.; Treiber, A.; Dingemanse, J. Clinical pharmacokinetics and pharmacodynamics of the endothelin receptor antagonist macitentan. Clin. Pharmacokinet 2015, 54, 457–471. [Google Scholar] [CrossRef] [PubMed]
- Weber, C.; Gasser, R.; Hopfgartner, G. Absorption, excretion, and metabolism of the endothelin receptor antagonist bosentan in healthy male subjects. Drug Metab. Dispos. 1999, 27, 810–815. [Google Scholar] [PubMed]
- Bodaghi, B.; Slobbe-van Drunen, M.E.; Topilko, A.; Perret, E.; Vossen, R.C.; van Dam-Mieras, M.C.; Zipeto, D.; Virelizier, J.L.; LeHoang, P.; Bruggeman, C.A.; et al. Entry of human cytomegalovirus into retinal pigment epithelial and endothelial cells by endocytosis. Investig. Ophthalmol. Vis. Sci. 1999, 40, 2598–2607. [Google Scholar]
- Topilko, A.; Michelson, S. Hyperimmediate entry of human cytomegalovirus virions and dense bodies into human fibroblasts. Res. Virol. 1994, 145, 75–82. [Google Scholar] [CrossRef]
- Detrick, B.; Rhame, J.; Wang, Y.; Nagineni, C.N.; Hooks, J.J. Cytomegalovirus replication in human retinal pigment epithelial cells. Altered expression of viral early proteins. Investig. Ophthalmol. Vis. Sci. 1996, 37, 814–825. [Google Scholar]
- Vanarsdall, A.L.; Johnson, D.C. Human cytomegalovirus entry into cells. Curr. Opin. Virol. 2012, 2, 37–42. [Google Scholar] [CrossRef] [PubMed]
- Compton, T.; Nepomuceno, R.R.; Nowlin, D.M. Human cytomegalovirus penetrates host cells by pH-independent fusion at the cell surface. Virology 1992, 191, 387–395. [Google Scholar] [CrossRef]
- Dankner, W.M.; McCutchan, J.A.; Richman, D.D.; Hirata, K.; Spector, S.A. Localization of human cytomegalovirus in peripheral blood leukocytes by in situ hybridization. J. Infect. Dis. 1990, 161, 31–36. [Google Scholar] [CrossRef]
- Jarvis, M.A.; Nelson, J.A. Human cytomegalovirus tropism for endothelial cells: Not all endothelial cells are created equal. J. Virol. 2007, 81, 2095–2101. [Google Scholar] [CrossRef] [PubMed]
- Soroceanu, L.; Akhavan, A.; Cobbs, C.S. Platelet-derived growth factor-alpha receptor activation is required for human cytomegalovirus infection. Nature 2008, 455, 391–395. [Google Scholar] [CrossRef]
- Wang, X.; Huang, D.Y.; Huong, S.M.; Huang, E.S. Integrin alphavbeta3 is a coreceptor for human cytomegalovirus. Nat. Med. 2005, 11, 515–521. [Google Scholar] [CrossRef]
- Feire, A.L.; Koss, H.; Compton, T. Cellular integrins function as entry receptors for human cytomegalovirus via a highly conserved disintegrin-like domain. Proc. Natl. Acad. Sci. USA 2004, 101, 15470–15475. [Google Scholar] [CrossRef]
- Wang, X.; Huong, S.M.; Chiu, M.L.; Raab-Traub, N.; Huang, E.S. Epidermal growth factor receptor is a cellular receptor for human cytomegalovirus. Nature 2003, 424, 456–461. [Google Scholar] [CrossRef] [PubMed]
- Söderberg, C.; Giugni, T.D.; Zaia, J.A.; Larsson, S.; Wahlberg, J.M.; Moller, E. CD13 (human aminopeptidase N) mediates human cytomegalovirus infection. J. Virol. 1993, 67, 6576–6585. [Google Scholar] [CrossRef]
- Martinez-Martin, N.; Marcandalli, J.; Huang, C.S.; Arthur, C.P.; Perotti, M.; Foglierini, M.; Ho, H.; Dosey, A.M.; Shriver, S.; Payandeh, J.; et al. An Unbiased Screen for Human Cytomegalovirus Identifies Neuropilin-2 as a Central Viral Receptor. Cell 2018, 174, 1158–1171.e19. [Google Scholar] [CrossRef] [PubMed]
- Vanarsdall, A.L.; Pritchard, S.R.; Wisner, T.W.; Liu, J.; Jardetzky, T.S.; Johnson, D.C. CD147 Promotes Entry of Pentamer-Expressing Human Cytomegalovirus into Epithelial and Endothelial Cells. mBio 2018, 9. [Google Scholar] [CrossRef] [PubMed]
- E, X.; Meraner, P.; Lu, P.; Perreira, J.M.; Aker, A.M.; McDougall, W.M.; Zhuge, R.; Chan, G.C.; Gerstein, R.M.; Caposio, P.; et al. OR14I1 is a receptor for the human cytomegalovirus pentameric complex and defines viral epithelial cell tropism. Proc. Natl. Acad. Sci. USA 2019, 116, 7043–7052. [Google Scholar] [CrossRef] [PubMed]
- Kabanova, A.; Marcandalli, J.; Zhou, T.; Bianchi, S.; Baxa, U.; Tsybovsky, Y.; Lilleri, D.; Silacci-Fregni, C.; Foglierini, M.; Fernandez-Rodriguez, B.M.; et al. Platelet-derived growth factor-alpha receptor is the cellular receptor for human cytomegalovirus gHgLgO trimer. Nat. Microbiol. 2016, 1, 16082. [Google Scholar] [CrossRef]
- Vanarsdall, A.L.; Howard, P.W.; Wisner, T.W.; Johnson, D.C. Human Cytomegalovirus gH/gL Forms a Stable Complex with the Fusion Protein gB in Virions. PLoS Pathog. 2016, 12, e1005564. [Google Scholar] [CrossRef] [PubMed]
- Kim, J.H.; Collins-McMillen, D.; Buehler, J.C.; Goodrum, F.D.; Yurochko, A.D. Human Cytomegalovirus Requires Epidermal Growth Factor Receptor Signaling To Enter and Initiate the Early Steps in the Establishment of Latency in CD34+ Human Progenitor Cells. J. Virol. 2017, 91. [Google Scholar] [CrossRef]
- Moody, T.W.; Ramos-Alvarez, I.; Moreno, P.; Mantey, S.A.; Ridnour, L.; Wink, D.; Jensen, R.T. Endothelin causes transactivation of the EGFR and HER2 in non-small cell lung cancer cells. Peptides 2017, 90, 90–99. [Google Scholar] [CrossRef]
- Compton, T. Receptors and immune sensors: The complex entry path of human cytomegalovirus. Trends Cell Biol. 2004, 14, 5–8. [Google Scholar] [CrossRef]
- Nogalski, M.T.; Chan, G.C.; Stevenson, E.V.; Collins-McMillen, D.K.; Yurochko, A.D. The HCMV gH/gL/UL128-131 complex triggers the specific cellular activation required for efficient viral internalization into target monocytes. PLoS Pathog 2013, 9, e1003463. [Google Scholar] [CrossRef]
- Alvarez-Cardona, J.J.; Whited, L.K.; Chemaly, R.F. Brincidofovir: Understanding its unique profile and potential role against adenovirus and other viral infections. Future Microbiol. 2020, 15, 389–400. [Google Scholar] [CrossRef]





| MRC5 | HUVEC | RPE | ||||||
|---|---|---|---|---|---|---|---|---|
| Concentrations | Concentrations | Concentrations | ||||||
| Compounds | 12.5 µM | 25.0 µM | 3.2 µM | 6.25 µM | 12.5 µM | 25.0 µM | 12.5 µM | 25.0 µM |
| Macitentan | ns | ns | - | ns | ns | ns | **** | **** |
| ACT-132577 | ns | ns | * | *** | **** | - | **** | **** |
| BQ788 | ns | ns | - | ns | ns | ns | **** | **** |
| Bosentan | * | **** | - | ns | ns | * | ns | **** |
| Ganciclovir | ns | ns | - | ns | ns | ns | ns | ns |
| Ambrisentan | ** | * | - | ns | ns | ns | * | ns |
| PRE-TREATMENT | POST-TREATMENT | |||||
|---|---|---|---|---|---|---|
| Compounds | 6.25 µM | 12.5 µM | 25 µM | 6.25 µM | 12.5 µM | 25.0 µM |
| Macitentan | * | *** | *** | * | **** | **** |
| ACT-132577 | *** | *** | *** | *** | **** | **** |
| BQ788 | ns | ns | ** | * | *** | *** |
| Bosentan | ns | *** | ns | ns | ns | ns |
| Ambrisentan | *** | ns | ns | ns | ns | ns |
| Viral output from different cell lines as determined by IE-positive staining in MRC5 cells | ||||||
|---|---|---|---|---|---|---|
| HUVEC | ||||||
| Compounds | 0.8 µM | 1.6 µM | 3.0 µM | 6.25 µM | 12.5 µM | 25.0 µM |
| Macitentan | ns | ns | ns | **** | **** | **** |
| ACT-132577 | ns | ns | **** | **** | **** | **** |
| BQ788 | - | ns | ns | * | *** | **** |
| Ambrisentan | - | - | - | - | - | ns |
| Ganciclovir | ns | **** | **** | **** | **** | **** |
| MRC5 | ||||||
| Compounds | 0.8 µM | 1.6 µM | 3.0 µM | 6.3 µM | 12.5 µM | 25.0 µM |
| Macitentan | - | - | - | ns | ** | ** |
| ACT-132577 | - | - | - | ns | **** | ns |
| BQ788 | - | - | ns | * | **** | **** |
| Ambrisentan | - | - | - | - | - | ns |
| Ganciclovir | **** | **** | **** | **** | **** | **** |
| RPE | ||||||
| Compounds | 0.8 µM | 3.0 µM | 6.3 µM | 12.5 µM | 25.0 µM | |
| Macitentan | - | - | ns | ns | *** | |
| ACT-132577 | - | - | ns | ns | ** | |
| BQ788 | - | ns | - | *** | **** | |
| Ambrisentan | - | - | - | ns | * | |
| Ganciclovir | **** | **** | - | - | - | |
| Viral output from different cells lines as determined by plaque formation in MRC5 cells | ||||||
| HUVEC | ||||||
| Compounds | 1.6 µM | 3.0 µM | 6.25 µM | 12.5 µM | 25.0 µM | |
| Macitentan | - | **** | **** | **** | **** | |
| ACT-132577 | **** | **** | **** | **** | **** | |
| BQ788 | **** | **** | **** | **** | **** | |
| Ambrisentan | ns | **** | **** | **** | **** | |
| Ganciclovir | **** | **** | **** | **** | **** | |
| MRC5 | ||||||
| Compounds | 1.6 µM | 3.0 µM | 6.3 µM | 12.5 µM | 25.0 µM | |
| Macitentan | - | - | - | ns | ns | |
| ACT-132577 | - | - | - | ns | ns | |
| BQ788 | - | ns | ns | * | ** | |
| Ambrisentan | - | - | - | - | ns | |
| Ganciclovir | - | **** | **** | **** | **** | |
| RPE | ||||||
| Compounds | 1.6 µM | 3.0 µM | 6.3 µM | 12.5 µM | 25.0 µM | |
| Macitentan | - | - | - | ns | ns | |
| ACT-132577 | - | ns | ns | ns | - | |
| BQ788 | - | ns | ns | *** | **** | |
| Ambrisentan | - | - | - | ns | ns | |
| Ganciclovir | **** | **** | **** | **** | **** | |
| HUVEC | RPE-1 | MRC5 | ||||
|---|---|---|---|---|---|---|
| Compound | EC50 (µM) | R2 | EC50 (µM) | R2 | EC50 (µM) | R2 |
| Macitentan | 0.05 | 0.66 | 17.30 | 0.60 | 20.49 | 0.33 |
| 4.32 | 0.81 | 9.90 | 0.63 | 23.95 | 0.55 | |
| ACT-132577 | 1.01 | 0.66 | 29.16 | 0.28 | 5.66 | 0.59 |
| 2.75 | 0.78 | 9.58 | 0.50 | 12.26 | 0.44 | |
| BQ-788 | 3.61 | 0.66 | 3.32 | 0.90 | 1.66 | 0.91 |
| 10.07 | 0.80 | 9.90 | 0.58 | 6.08 | 0.72 | |
| Ganciclovir | 0.49 | 0.80 | 0.09 | 0.97 | 0.22 | 0.88 |
| 0.68 | 0.87 | 0.66 | 0.83 | 0.24 | 0.86 | |
Publisher’s Note: MDPI stays neutral with regard to jurisdictional claims in published maps and institutional affiliations. |
© 2021 by the authors. Licensee MDPI, Basel, Switzerland. This article is an open access article distributed under the terms and conditions of the Creative Commons Attribution (CC BY) license (https://creativecommons.org/licenses/by/4.0/).
Share and Cite
Landázuri, N.; Gorwood, J.; Terelius, Y.; Öberg, F.; Yaiw, K.C.; Rahbar, A.; Söderberg-Nauclér, C. The Endothelin Receptor Antagonist Macitentan Inhibits Human Cytomegalovirus Infection. Cells 2021, 10, 3072. https://doi.org/10.3390/cells10113072
Landázuri N, Gorwood J, Terelius Y, Öberg F, Yaiw KC, Rahbar A, Söderberg-Nauclér C. The Endothelin Receptor Antagonist Macitentan Inhibits Human Cytomegalovirus Infection. Cells. 2021; 10(11):3072. https://doi.org/10.3390/cells10113072
Chicago/Turabian StyleLandázuri, Natalia, Jennifer Gorwood, Ylva Terelius, Fredrik Öberg, Koon Chu Yaiw, Afsar Rahbar, and Cecilia Söderberg-Nauclér. 2021. "The Endothelin Receptor Antagonist Macitentan Inhibits Human Cytomegalovirus Infection" Cells 10, no. 11: 3072. https://doi.org/10.3390/cells10113072
APA StyleLandázuri, N., Gorwood, J., Terelius, Y., Öberg, F., Yaiw, K. C., Rahbar, A., & Söderberg-Nauclér, C. (2021). The Endothelin Receptor Antagonist Macitentan Inhibits Human Cytomegalovirus Infection. Cells, 10(11), 3072. https://doi.org/10.3390/cells10113072

