Next Article in Journal
Agrivoltaics: Integration of Reused PV Modules
Next Article in Special Issue
Effects of Different Types of Pot-Mat Trays on the Growth of Densely Sown Seedlings and Root Morphology of Machine-Transplanted Rice
Previous Article in Journal
Temporal–Spatial Patterns of the Water Deficit in the Main Maize-Cropping Regions of China
Previous Article in Special Issue
Exogenous N Supply on N Transportation and Reuse during the Rice Grain-Filling Stage and Its Relationship with Leaf Color-Changing Parameters
 
 
Font Type:
Arial Georgia Verdana
Font Size:
Aa Aa Aa
Line Spacing:
Column Width:
Background:
Article

Evaluating the Adaptability and Sustainability of Different Straw Incorporation Strategies in Northeastern China: Impacts on Rice Yield Formation, Nitrogen Use Efficiency, and Temporal Soil Nutrient Dynamics

1
Postdoctoral Station of Agricultural Resources and Environment, Land and Environment College, Shenyang Agricultural University, Shenyang 110866, China
2
Rice Research Institute, Shenyang Agricultural University, Shenyang 110866, China
*
Authors to whom correspondence should be addressed.
Agronomy 2025, 15(3), 729; https://doi.org/10.3390/agronomy15030729
Submission received: 18 February 2025 / Revised: 12 March 2025 / Accepted: 14 March 2025 / Published: 18 March 2025
(This article belongs to the Special Issue Rice Cultivation and Physiology)

Abstract

Straw incorporation effectively improves soil fertility and crop yield, and its adaptation to single-season rice production in cold temperate regions is a current research focus. This study conducted a two-year continuous in situ field experiment with four treatments: no straw incorporation (CK), straw incorporation with autumn rotary tillage (SC), straw incorporation with autumn plowing (SH), and straw incorporation with spring rotary tillage (ST). This study investigated the effects of straw incorporation on rice growth and the soil environment to understand the soil-crop interactions and their impact on rice yield. The results indicate that in the single-season rice production system of Northeast China, straw incorporation reduces the number of tillers, dry matter accumulation, and leaf area index in the early rice growth stage but promotes dry matter accumulation in the later stages. Straw incorporation over two consecutive years increased the rice yield by 2.07%, with the SC treatments showing optimal performance. This increased yield could lead to higher economic returns for the farmers. Additionally, straw incorporation potentially increases the total nitrogen and soil organic matter (SOM) content in the topsoil, thus providing environmental benefits by reducing the need for synthetic fertilizers. Factor analysis reveals that the SC treatments enhances dry matter accumulation by influencing soil nutrient levels in the later rice growth stages, thereby improving rice yield and nitrogen recovery efficiency. By altering soil nutrient availability at different growth stages, different straw incorporation regimes regulate the material production strategy of rice and the ‘source-sink’ relationship. This research provides a theoretical basis for enhancing soil fertility and rice yield in cold temperate regions through improved straw management strategies. These findings support policy initiatives that promote large-scale straw incorporation in commercial rice production for its potential economic and environmental benefits.

1. Introduction

The Northeast is one of the main rice-growing regions in China, producing 16% to 20% of the national total [1]. Meanwhile, straw incorporation has been shown to effectively improve soil fertility, soil structure [2], and soil organic carbon and nutrient content while stimulating microbial activity [3]. Thus, rice straw incorporation can effectively maintain soil fertility in Northeast China and promote sustainable agricultural development, making the identification of efficient and feasible straw incorporation regimes a current research focus [4]. Straw incorporation regimes vary across ecological regions depending on climate conditions, soil types, and cultivation management practices [5]. Although a meta-analysis of rice production in China indicated that straw incorporation significantly increased rice yield by 7.58% [6], another study found that it reduced the rice yield [7]. The cold temperate climate in Northeast China slows straw decomposition, easily leading to issues like low rice seedling survival rates, restricted root growth and distribution in soil [4], and soil nutrient imbalances (especially soil nitrogen conversion and availability) [8]. Straw incorporation during the season decomposes inadequately in this region, thereby impacting crop growth and development [9,10]. Thus, sustainable straw incorporation in Northeast China remains challenging, and the adaptability of different straw management regimes remains unknown.
Straw incorporation regimes vary in the single-season rice cultivation regions of Northeast China, typically involving straw chopping, rotary tillage, and plowing [4,11,12]. Straw incorporation with rotary tillage is simple and easy to implement. This regime promotes straw decomposition by increasing its contact with soil [13]. However, this adversely affects the deep soil structure. For instance, decreased tillage depth and increased bulk density of deep soil limit root penetration [14]. Straw incorporation with plowing reduces the bulk density of deep soil while increasing crop root density and root length density, thereby improving the crop’s nutrient uptake from deep soil [15]. However, the deeper soil anaerobic environment hinders straw decomposition, leading to straw accumulation over continuous incorporation [12]. Meanwhile, plowing increases nutrient and moisture losses in paddy soil [16]. The timing of incorporation also affects straw decomposition, which in turn affects soil fertilization, rice growth dynamics, and yield [17]. In particular, the relatively long fallow period in Northeast China facilitates complete straw decomposition and enhances soil microorganism activity, thus profoundly altering soil physicochemical properties [18]. Li et al. showed that incorporating straw can synchronize the available nitrogen supply in the soil with rice plant demand by regulating the dominant bacterial phyla in the soil, thereby increasing rice grain yield [3]. Research reports have indicated that accumulated temperature regulates the decomposition rates of different types of straw. During the winter and spring fallow months, the straw decomposition rate ranges from 39.7% to 47.6% [19]. In turn, the timing of straw incorporation regulates rice growth and development by changing soil properties and nutrient availability during the rice growing season. Long-term experiments have indicated that straw incorporation in winter increases the active and unstable nitrogen pools while reducing rice’s dependency on fertilizer nitrogen in the subsequent season [17]. Straw incorporation during the fallow period effectively extends the duration of enhanced straw decomposition. For instance, autumn straw incorporation in Japan has been shown to increase rice yields while suppressing methane (CH4) emissions during the rice growing season [20]. Similarly, straw incorporation during the fallow period in the Philippines has been demonstrated to reduce CH4 emissions from rice cropping systems [21].
Therefore, this study explores the suitability and sustainability of existing straw incorporation regimes for rice production in Northeast China through a two-year continuous in situ field experiment. By monitoring the changes in rice growth, development, yield, and soil fertility, and analyzing the dynamic interactions between soil factors and rice growth indicators under different straw incorporation regimes, this study can identify a highly suitable straw incorporation regime for the region and build a sustainable rice production model.

2. Materials and Methods

2.1. Description of the Experimental Site

This study was conducted from October 2021 to October 2023 at the Calima Rice Experimental Station in Liaozhong, Shenyang, Liaoning, China (122°40′35″ E, 41°31′8″ N). The region extensively cultivates single-season rice, with a relatively long fallow period in winter. Rice is transplanted each year in May and harvested in October. The experimental site features a temperate humid subhumid monsoon climate with an average temperature of 8 °C and an annual precipitation of 640 mm. Variations in temperature and rainfall throughout the experimental period are illustrated in Figure 1B. Precipitation and accumulated temperature are concentrated predominantly in summer, with the rice fallow period (October to May) accounting for approximately 25% of the total accumulated temperature. The soil is classified as silty loam, originating from a river alluvium deposit, and has been conventionally cultivated for more than 30 years. The physicochemical properties of the surface soil (0–20 cm) are listed in Table 1. The soil characteristics of the experimental station have been described in previous reports [22].

2.2. Experimental Design and Treatments

The experiment adopted a randomized block design and optimized straw incorporation operations based on traditional and local production practices into four straw incorporation regimes: (1) no straw incorporation (CK), where the straw was collected and removed from the field after the autumn rice harvest. (2) Straw incorporation with rotary tillage in autumn (SC): the straw was chopped into fragments below 15 cm using a combine harvester, and the soil remained in a slurry state. The straw was evenly mixed into the 15-cm soil layer using a rotary tiller, thus ensuring that the slurry enveloped the straw. (3) Straw incorporation with plowing in autumn (SH); the chopped straw after harvest was buried 20 cm into the soil using a tractor during plowing. (4) Straw incorporation with rotary tillage in spring (ST); the straw was evenly spread on the soil surface after the autumn harvest and evenly mixed into the 15 cm flooded soil layer using a rotary tiller before transplanting in spring. All treatments (except CK) received 7.5 t/ha of straw. To study the changes in nitrogen use efficiency under different straw incorporation regimes, two nitrogen levels (no nitrogen, N0, and normal nitrogen, N1) were designed in each block, totaling 8 treatments. Each treatment was repeated 3 times, the experiment included 24 plots (Figure 1A). The plots were 6 m × 6 m (36 m2) in size and separated by 0.8 m soil ridges, and the soil properties of each plot were uniform before the experiment. Plastic partitions 0.5 m in height were buried in the ridges before the experiment to prevent water and nutrient exchanges between plots. An independent irrigation system was installed in each plot. The rice variety used was the locally cultivated Beigeng 143. Seedlings were cultivated in a greenhouse every April, transplanted in late May and harvested in mid-October. Specifically, 3 to 4 seedlings were transplanted into each hill, with a spacing of 30 cm between rows and 15 cm between hills. The fertilization rates for each plot were as follows: nitrogen fertilizer 150 kg/ha, phosphate fertilizer 75 kg/ha, and potassium fertilizer 75 kg/ha. Specifically, urea was used as the nitrogen fertilizer, with base fertilizer, tillering fertilizer, and panicle fertilizer applied in a ratio of 4:4:2. Superphosphate was used as the phosphate fertilizer and was applied as a single input as a base fertilizer. Potassium sulfate was used as the potassium fertilizer, with base fertilizer and panicle fertilizer applied in a ratio of 1:1. Other field management practices, such as weeding and pest control, were consistent with local customary practices. In situ experiments were conducted using the same operations over two complete planting cycles from 2022 to 2023.

2.3. Sampling and Measurement

After transplanting, the number of tillers in 30 consecutive rice hills was recorded every 7 to 10 days until the number of tillers stabilized. During the seedling stage (10 days after transplanting), tillering stage (25 days after transplanting), jointing stage (40 days after transplanting), heading stage (60 days after transplanting), filling stage (85 days after transplanting), and mature stage (110 days after transplanting), 5 hills of rice plants with consistent growth and representative characteristics were randomly selected from each plot and separated into stems, leaves, and panicles. A leaf area scanner (LAI100, LI-COR, Inc., Lincoln, NE, USA) was used to measure the total leaf area, and the leaf area index (LAI) was calculated. Each part of the plant was placed in an oven for deactivation at 105 °C for 0.5 h and dried at 80 °C until a constant weight was achieved. The total weight of all parts was the total aboveground biomass. The dry matter of each plant part was crushed and then ground before being passed through a 2-mm sieve. Following digestion with concentrated sulfuric acid, the nitrogen content was determined using a fully automatic Kjeldahl nitrogen analyzer (Kjeldahl Nitrogen Analyzer 2300, FOSS, Höganas, Sweden). The nitrogen accumulation and distribution within each part were then calculated. Before rice harvest, the number of effective panicles within 2 m2 was continuously surveyed. Then, 50 panicles were randomly selected to determine the number of grains per panicle, the number of unfilled grains, and the thousand-grain weight. The seed-setting rate was then calculated. A combine harvester was used to harvest and thresh all rice in each plot. After weighing, the moisture content was determined. The yield was adjusted to 14% moisture content to calculate the actual rice yield.
During soil sample collection, soil cores were randomly collected from each plot using the 5-point sampling method and mixed well to form a composite sample after removing the roots and gravel. One portion of each soil sample was stored in a refrigerator at 4 °C within a week after sampling, and the ammonium nitrogen and nitrate nitrogen contents were measured using a flow injection analyzer (AA3, Seal Company, Norderstedt, Germany) following extraction with calcium chloride. Another portion of each soil sample was crushed and passed through a 2-mm sieve after drying in the shade. Following extraction with water under a soil-to-water ratio of 1:2.5, a glass electrode pH meter (HI 2210, HANNA Instruments, Villafranca, Italy) was used to determine the soil pH level. The rapidly available potassium was determined using the ammonium acetate extraction-flame photometry method. The available phosphorus content was determined using molybdenum-antimony spectrophotometry. The total carbon and total nitrogen were determined through the combustion method using an elemental analyzer (Variomax CN, ELEMENTAR, Langenselbold, Germany), and the carbon-nitrogen ratio was calculated. After the rice harvest, the activities of urease, catalase, and sucrase in the soil were determined using ELISA, as described previously [23,24]. The bulk density and total porosity of the soil were determined using the cutting ring method [25], and the soil organic matter content was measured using the Walkley-Black method. All soil physicochemical analyses were conducted using the methods described by Bao [26].

2.4. Statistical Analysis and Calculations

Changes in soil factors during rice cultivation under different straw incorporation regimes were quantified according to the method of Nayak et al. (2012) [27] to calculate the sustainable yield index, as expressed in Equation (1):
S I = X m e a n S D X m a x
where Xmean is the mean of a certain soil factor in a specific treatment, SD is the standard deviation, and Xmax is the maximum of a certain soil factor in each treatment during rice growth. According to Equation (1), a low SD and a high Xmean indicate a high SI, suggesting relatively small changes in this soil factor during rice cultivation under the current management practice, i.e., a relatively strong soil buffering capacity.
The nitrogen accumulation at each rice growth stage can be calculated by summing the product of the nitrogen content and dry matter of each plant organ, as expressed in Equation (2) as follows:
N t o t a l = i N C O N × D M W i
In Equation (2), Ntotal is the total N accumulation at a certain stage, i represents stem, leaf, or panicle, NCON represents the nitrogen content of a certain part, and DMW represents the dry matter weight of a certain part.
The nitrogen recovery efficiency of rice in nitrogen-free treatments was calculated using two baselines: pure nitrogen-free treatment without straw incorporation and nitrogen-free treatments under the various straw incorporation regimes. This design can help eliminate the increase in nitrogen recovery efficiency caused by changes in soil physicochemical factors due to straw incorporation and straw-derived nitrogen source. The nitrogen recovery efficiency was calculated based on the method in the literature [28].
N R E = T N i T N 0 N r × 100 %
In Equation (3), NRE represents the nitrogen recovery efficiency of rice, TNi represents the total nitrogen uptake by the rice plant under a specific nitrogen application treatment, TN0 represents the nitrogen uptake under the N0 treatments using the two baselines, and Nr represents the total amount of nitrogen fertilizer applied to the paddy field at a certain stage.
A two-way repeated measures ANOVA was conducted in Origin to evaluate the effects of straw incorporation regimes, nitrogen fertilizer, and cultivation year on soil physicochemical properties and rice yields. The Tukey test was performed for post-hoc multiple comparisons (p < 0.05). A two-way ANOVA was conducted to analyze the changes in rice growth indicators and soil factors during the rice growth period. Spearman correlation analysis was conducted to detect how the final yield correlated with soil physicochemical factors and rice growth indices at different stages. Redundancy analysis was performed to observe the impact of soil factors on yield and yield components. A Mantel test was conducted to examine the relationship between soil factors and yield or nitrogen accumulation with and without nitrogen fertilizer. Finally, a partial least squares discriminant analysis was conducted to observe the impact of soil factors or rice growth indices at different growth stages on the final yield. A variable importance for the projection (VIP) above 1 indicates that the factor as a significant impact on yield (p < 0.05), and a greater VIP indicates a greater impact.

3. Results and Analysis

3.1. Rice Growth Dynamics

The results indicate that different straw incorporation regimes significantly affect rice growth, which exhibits different trends over the two consecutive growth cycles (Figure 2). SC treatments suppressed rice tillering in the early growth stages but promoted an increase in the number of tillers in the later stages. Figure 2B shows the changes in the LAI at different rice growth stages. Compared to CK, SC treatments inhibited the LAI during the tillering and jointing stages in 2022 but significantly promoted LAI during the heading and filling stages.
The dry matter accumulation in rice and its distribution in various organs under different treatments are shown in Figure 3. In the two-year experiment, straw incorporation combined with nitrogen fertilizer application increased dry matter accumulation in rice, which exhibited fluctuations in different treatments and at different stages. Among the N0 treatments, dry matter accumulation with straw incorporation was significantly lower than that of CK during the tillering stage in 2022. As rice grew, the different treatments exhibited no significant differences, except that the dry matter accumulation in the ST treatments was significantly lower than that in CK at the mature stage. However, during the tillering and jointing stages in 2023, the dry matter accumulation in treatments with straw incorporation was significantly higher than that in CK, while that in the SC and SH treatments was significantly higher than that in CK during the heading and filling stages. Among the N1 treatments, dry matter accumulation in the SC treatments was significantly lower than that in the CK and SH treatments during the seedling stage in 2022. The dry matter accumulation in the SC treatments was significantly higher than that in the other treatments during the tillering stage in 2023. During the heading stage, dry matter accumulation in the SC and ST treatments was significantly lower than that in CK. During the filling and maturation stages, dry matter accumulation in the different treatments ranked as SC > CK > ST > SH.

3.2. Rice Grain Yield and Nitrogen Recovery Efficiency

The yield and yield component analyses are shown in Table 2. In the two-year experiment, rice yield was significantly affected by the straw incorporation regime, nitrogen fertilizer level, and interannual effects. Among them, the straw incorporation regime exhibited significant interaction effects with the nitrogen fertilizer level and timing of incorporation. Straw incorporation for two consecutive years increased the rice yield by 2.07%. In 2022, N1ST treatment significantly increased rice yield by 13.28% compared to CK. In 2023, rice yield under different treatments ranked as N1SC > N1CK > N1SH > N1ST, with significant differences between SH and ST and between SC and CK.
The number of effective panicles under the different treatments was significantly affected by various factors, with significant interaction effects. Among the N1 treatments, the SC treatments significantly increased the number of effective panicles by 11.01% and 4.11% in 2022 and 2023, respectively, compared to that of CK. The thousand-grain weights of the N1SH and N1SC treatments were significantly lower than those of the N1CK and N1ST treatments, while no significant differences were observed among the other treatments.
The changes in nitrogen distribution across various organs (Figure 4) were further analyzed. The results revealed that the straw incorporation treatments led to lower nitrogen accumulation in the stem during the tillering stage compared to CK, but generally better nitrogen distribution to the panicle during the heading stage, especially in the SH treatment. The proportion of nitrogen translocated to the panicle during the booting stage was significantly higher in the SC treatments than in the ST and SH treatments, while the ST treatments resulted in a relatively higher nitrogen proportion in the stem during the mature stage. Table S1 shows that the N0 treatments with straw incorporation inhibit nitrogen accumulation before the mature stage, particularly in the leaves. The N1SC treatments for two consecutive years suppressed nitrogen accumulation before the heading stage but exhibited significantly higher nitrogen recovery efficiency than the other treatments in the later stages, mainly due to nitrogen translocation from the leaves to the grains. The ST treatments inhibited nitrogen accumulation after the heading stage in 2022 and after the jointing stage in 2023.
The nitrogen recovery efficiency at different rice growth stages (Figure 5) was further analyzed. The results indicated that before the mature stage in 2022, RE based on N0CK was below RE0 based on the N0 treatments with straw incorporation. In 2023, RE was below RE0 in the seedling stage and above RE0 in the other stages. Therefore, the synergistic or limiting effect of straw in the soil manifested differently in the two-year experiment. The RE in the SC and SH treatments was significantly lower than that in the ST and CK treatments before the heading stage in 2022. However, as the growth period progressed to the mature stage, the RE in different straw incorporation treatments showed no significant differences but was significantly higher than that in CK. In 2023, the RE in the SC treatments was significantly higher than that in CK, except at the seedling stage. Compared to CK, the ST treatments showed no significant differences in RE during the tillering and maturity stages but significantly lower RE during the heading stage. The RE0 in the SC treatments was not significantly different from that of CK. The RE0 in the ST treatments was significantly higher than that in CK in 2022 but significantly lower than that in CK during the jointing and heading stages in 2023, without significant differences from CK at other stages. The RE was above RE0 in the SC treatments, and the difference was significant.

3.3. Soil Factor Dynamics During Rice Cultivation

The changes in soil pH under different straw incorporation regimes are presented in Figure 6A. Among the N0 treatments, the soil pH decreased significantly and then increased before decreasing in 2022. In 2023, the soil pH initially increased and then decreased, exhibiting a dependency on the different straw incorporation regimes. Compared to CK, the pH in N1 treatments with straw incorporation first decreased and then increased. Thus, the straw incorporation regime significantly impacted pH stability (Figure S1) and exhibited a significant interaction effect with the nitrogen fertilizer application. Figure 6B illustrates the changes in the soil carbon-nitrogen ratio. During the rice growth period, the carbon-nitrogen ratio first increased, and then decreased before increasing again. The minimum ratio was observed during the early stages (seedling and tillering stages) in the SC treatments, while the maximum ratio was observed during the harvest stage in the SC treatments. Further stability analysis (Figure S2) found that the SC treatments reduced the stability of the soil carbon-nitrogen ratio during the rice growth period, whereas the SH and ST treatments increased the stability of the soil carbon-nitrogen ratio compared to CK.
With different straw incorporation regimes and nitrogen fertilizer input timings, the ammonium nitrogen and nitrate nitrogen contents fluctuated with a repeated pattern of increasing and then decreasing (Table S2). Compared to the SH and ST treatments, the SC treatments increased the ammonium nitrogen content at various rice growth stages. Meanwhile, the stability index results indicated that straw incorporation reduced the amplitude of ammonium nitrogen fluctuations. Different straw incorporation regimes also significantly impacted soil nitrate nitrogen. Compared to CK, straw incorporation treatments reduced the nitrate nitrogen stability index. The available potassium content in the soil was significantly affected by different straw incorporation regimes, with distinct differences observed in the early rice growth stages (before the heading stage). Meanwhile, this effect exhibited a clear dependency on nitrogen fertilizer application, and straw incorporation decreased the stability of the rapidly available potassium content in the soil.

3.4. Soil Physical Structure, Total Nutrients, and Enzyme Activity

Different straw incorporation regimes significantly affected soil physicochemical properties after rice harvest (Figure 7). Under N1 treatments with straw incorporation, the soil organic matter content increased with an interannual effect (Table S3), the soil bulk density decreased, and the total soil porosity, total nitrogen, and total phosphorus increased.
Soil enzyme activity represents the biological activity and intensity of biological reactions in the soil. As shown in Figure 8A, straw incorporation treatments significantly enhanced soil catalase (S-CAT) activity, especially the SC treatments. Figure 8B shows the soil urease (S-UE) activity, where the straw incorporation regime exhibits a significant interaction effect with nitrogen fertilizer (Table S4). Nitrogen fertilizer application inhibited S-UE activity in 2022 but promoted S-UE activity in 2023. Meanwhile, the straw incorporation treatments significantly increased S-UE activity compared to CK. The soil sucrase (S-SC) activity under the different treatments is presented in Figure 8C. Straw incorporation increased S-SC activity, and nitrogen fertilizer application exhibited a synergistic effect with straw incorporation, especially in the SH treatments.

3.5. Soil Environmental Factor Dynamics, Rice Growth Dynamics, and Yield Formation

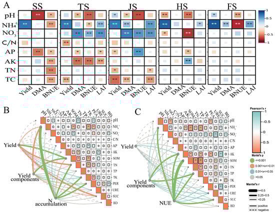
The correlations between different straw incorporation regimes and changes in soil environmental factors, rice growth parameters, and final yield were further quantified using Spearman analysis. As shown in Figure 9A, ammonium ions in the soil were significantly positively correlated with rice yield, and soil pH during the jointing and filling stages was significantly positively correlated with rice yield. However, soil pH at the heading stage was significantly negatively correlated with rice yield, and the carbon-nitrogen ratio and total carbon content at the tillering stage, total carbon content at the jointing stage, and nitrate nitrogen content at the heading stage were significantly negatively correlated with rice yield. Dry matter accumulation is an important indicator of rice growth. Soil pH during the seedling, tillering, and jointing stages was negatively correlated with dry matter accumulation, while nitrate nitrogen and ammonium nitrogen contents were positively correlated with dry matter accumulation. The analysis of the correlation between soil environmental factors and LAI indicated that the ammonium nitrogen and nitrate nitrogen contents were positively correlated with LAI, whereas the rapidly available potassium and available phosphorus exhibited negative regulatory effects on LAI. Soil environmental factors other than ammonium nitrogen and nitrate nitrogen content were negatively correlated with nitrogen recovery efficiency during the early rice growth stages. As the growth period progressed, soil environmental factors other than pH were positively correlated with the nitrogen recovery efficiency. A Mantel test was conducted to analyze the correlation between soil environmental factors and yield, yield components, and nitrogen recovery efficiency (Figure 9B). The results revealed that in the N0 treatments, soil ammonium nitrogen, total nitrogen, organic matter, total potassium, and enzyme activity had positive regulatory effects on rice yield, yield components, and nitrogen accumulation. In the N1 treatments (Figure 9C), the rapidly available potassium and S-UE activity exhibited positive regulatory effects on rice yield. Ammonium nitrogen, rapidly available potassium, total phosphorus, and enzyme activity had positive regulatory effects on yield components. Ammonium nitrogen, rapidly available potassium, total phosphorus, and enzyme activity exerted regulatory effects on nitrogen recovery efficiency. The correlations among soil environmental factors also differed between the N0 and N1 treatments. In the N0 treatments, ammonium nitrogen and S-CAT activity exhibited negative regulatory effects on soil pH, while the opposite was observed in the N1 treatments.
Additionally, redundancy analysis was conducted to reveal the correlations between soil environmental factors and rice yield, yield components, and nitrogen accumulation. The results indicated significant differences in t soil environmental factors among the N0 treatments (Figure 10A). Specifically, the arrow direction of the SC treatment departed clearly from that of the other treatments, exhibiting smaller angles between yield and the number of grains per panicle and thousand-grain weight, indicating that these factors had important correlations with yield increase. Except for the overlap between the SH and ST treatments at the N1 level (Figure 10B), the arrow directions of the other treatments showed clear separation, indicating that different straw incorporation regimes had directional regulatory effects on soil environmental factors. The arrows of rice yield and nitrogen accumulation had smaller angles with the number of effective panicles and grains per panicle, indicating that these two factors were important contributors to the increase in rice yield.
Partial least squares discriminant analysis was performed to clarify the correlations between rice yield formation and soil environmental factors at different stages under different treatments and rice growth indices. The results further illustrate the relative importance of different factors in yield formation. Figure 10C shows that the ammonium nitrogen content at various stages, total nitrogen content at the mature and jointing stages, soil pH at the jointing and heading stages, and total carbon, nitrate nitrogen, and rapidly available potassium during the tillering stage significantly impact final yield formation. Rice growth characteristics are crucial for final yield formation. Figure 10D shows that dry matter and nitrogen accumulation at the mature stage are decisive factors for yield formation. Additionally, leaf dry matter and nitrogen accumulation during the heading and filling stages significantly impacted rice yield. Furthermore, leaf dry matter and nitrogen accumulation during the jointing stage notably affected rice yield. These results indicate that rice yield formation is complex.

4. Discussion

Focusing on the low-latitude rice-cultivating regions of Northeast China, this study delves into the effects of different straw incorporation regimes on various aspects, such as rice growth, soil nutrient dynamics, nitrogen recovery efficiency, and soil physicochemical properties. These findings provide an important theoretical basis and practical guidance for sustainable rice cultivation in this region.

4.1. Effects of Different Straw Incorporation Regimes on Rice Growth Dynamics

According to the research results, straw incorporation affects rice tillering dynamics, LAI, dry matter accumulation, and nitrogen recovery efficiency. In terms of the impact of straw incorporation regimes, straw incorporation in autumn shows earlier inhibitory effects, while straw incorporation in spring shows delayed inhibitory effects, with the inhibitory effects observed within 40 days after transplanting. The inhibitory effects subsided at various time points across different treatments, possibly related to the straw decomposition pattern [19]. This may be because the accumulated temperature during the long fallow period provides favorable conditions for microorganisms to decompose straw, and similar results have been reported in previous studies [9,18]. As a result, soil reductive substances and organic acids may be reduced, thus mitigating the negative effects of straw decomposition on rice [29]. However, the initial straw decomposition may consume nitrogen nutrients in the soil, thereby affecting early rice growth [30]. As straw decomposition progresses, the gradual release of nutrients promotes later rice growth. In particular, SC treatments may significantly increase the final dry matter accumulation, as this incorporation regime is more favorable for a sustained and coordinated nutrient supply. In addition, this inhibition period may be shortened by the application of nitrogen fertilizer. This could be because nitrogen fertilizer application promotes straw decomposition while affecting the soil nutrient balance, thereby increasing the nutrient turnover rate [31]. Over the experimental years, the promotion effect of SC treatment on rice growth was more significant than that of the SH and ST treatments. Thus, SC treatment plays an important role in coordinating dynamic changes in rice growth. By reducing dry matter accumulation in the early stages and producing nutrients through decomposition in the later stages, this regime maintains a higher LAI that promotes sufficient accumulation of photosynthates during the later rice growth stages [32]. As the accumulation of dry matter and photosynthates after rice heading are important factors in rice yield formation, this straw incorporation regime coordinates the source-sink relationship during rice growth, laying a foundation for yield formation.

4.2. Effects of Different Straw Incorporation Regimes on Soil Fertilization and Nutrient Availability

Straw decomposition differences under different incorporation regimes may lead to varied soil chemical properties and, in turn, varied levels of soil nutrient mobilization [4,9]. In terms of soil chemical properties, this study indicates that straw incorporation significantly affects soil pH and carbon-nitrogen ratio and exhibits interaction effects with nitrogen fertilizer application. Organic acids and other substances derived from straw decomposition affect soil acidity and alkalinity, while nitrogen fertilizer application alters soil microbial community structure and activity, thereby influencing soil pH dynamics [5,33]. SC treatments exerted different effects on pH stability in different years. Continuous incorporation regulates soil properties and straw decomposition rate [34], which may involve interactions among the microbial community structure, microbial metabolites [35], and soil buffering system. SC treatments may accelerate carbon decomposition or nitrogen fixation in the early rice growth stages, thus decreasing the carbon-nitrogen ratio. Subsequently, nitrogen release and carbon source consumption in the later stages may increase the carbon-nitrogen ratio. These fluctuations affect the soil nutrient balance and microbial activity, thereby indirectly impacting rice growth [36]. In terms of nutrient availability, straw incorporation and nitrogen fertilizer application exerted interaction effects on the fluctuations of ammonium nitrogen and nitrate nitrogen contents. SC treatments increase ammonium nitrogen and reduce its fluctuations, possibly because this incorporation regime alters the microbial community structure and function and affects the primary nitrogen transformation process in the soil, providing a relatively stable ammonium nitrogen supply [37].
Soil health is an important component of agricultural system sustainability [38]. Straw incorporation positively impacts soil physical structure by reducing bulk density and increasing total porosity, which benefits soil aeration, water retention, and root growth [28,39]. This study reveals variations in soil organic matter contents under different straw incorporation regimes, which is closely related to microbial conversion efficiency and the humification level [40,41]. SC treatments significantly improve soil organic matter content, possibly because early straw decomposition promotes microbial activity by providing carbon sources, subsequently affecting soil nutrient cycling and transformation [9]. In terms of soil enzyme activity, straw incorporation significantly increases the activity of S-SC, S-UE, and S-CAT and shows interaction effects with nitrogen fertilizer application, suggesting that straw incorporation and nitrogen fertilizer application jointly influence the transformation processes of soil nutrients, such as nitrogen and carbon [19]. The differences between treatments indicate that straw incorporation regimes affect the soil biogeochemical balance, thereby regulating soil nutrient availability and nutrient uptake and utilization by rice [29].

4.3. Factor Analysis of the Effects of Different Straw Incorporation Regimes on Rice Yield Formation

Crop productivity is crucial for agricultural sustainability [42]. This study indicates that rice yield and yield components are significantly affected by straw incorporation regimes, nitrogen fertilizer application, and interannual variations, with significant interaction effects. From the perspective of yield components, nitrogen fertilizer application was the main influencing factor for the number of effective panicles, which showed significant changes in different years and straw incorporation regimes. SC treatment with nitrogen fertilizer application significantly increased the number of effective panicles, as this regime improved soil nutrient supply, rice growth environment, and tiller-to-panicle rate. SC treatments increase the seed-setting rate, possibly by providing a stable nutrient supply to satisfy the nutritional needs during the rice reproductive growth stage, while improving soil physicochemical properties to support the relevant physiological processes [9,12]. SH treatments reduce the thousand-grain weight, possibly by negatively impacting soil nutrient availability or rice root growth, which in turn, affects nutrient transport and accumulation in the grains during filling [28].
In terms of nitrogen recovery efficiency, straw incorporation inhibited nitrogen absorption during the early rice growth stages. Specifically, SC treatments inhibited nitrogen absorption in the early stages, and ST treatments inhibited nitrogen absorption in the later stages. This can be explained by the nitrogen fixation and release dynamics during straw decomposition [43]. Rapid straw decomposition negatively impacts rice root morphology [15], alters microbial community structure [44], and hinders nitrogen absorption and utilization. SC treatments can better coordinate nitrogen release from straw decomposition with the nitrogen demand in the later rice growth stages, thereby promoting leaf nitrogen translocation to grains and improving nitrogen recovery efficiency. The nitrogen recovery efficiency calculated using different baselines indicates that the SC treatments significantly increase the recovery efficiency of additional nitrogen. The same results were reported that straw incorporation reduced mineral nitrogen fertilizer application by 36% to 43% [13]. These findings provide important evidence for optimizing straw incorporation strategies. Hence, reasonable straw incorporation regimes can help reduce nitrogen fertilizer application and improve the environmental and economic benefits of agricultural production.

4.4. Insights and Prospects

The findings of this study provide important insights from multiple aspects to support sustainable agricultural development in the rice-cultivating regions of Northeast China. Suitable straw incorporation regimes, such as SC treatments, should be prioritized based on local soil conditions and climate characteristics to increase rice yield while improving soil fertility. By comprehensively exploiting local sunlight and temperature resources, SC treatments have significant advantages in improving soil physicochemical properties, enhancing nutrient availability, promoting rice growth, and increasing yield. This regime can serve as an important reference model for straw incorporation in this region. Future research should expand the scale and depth of this study. Long-term positioning experiments can be performed to extensively explore the evolution process of soil ecosystems after years of straw incorporation, including the long-term changes in soil microbial community structure and function and the long-term balance mechanisms of soil nutrient cycles (e.g., carbon, nitrogen, phosphorus, and potassium cycles), thereby providing more solid data for comprehensively evaluating the long-term ecological effects of straw incorporation. In addition, the real-time regulation and analysis of soil nutrients and rice growth indicators during straw decomposition can be further optimized to achieve stable, increased, and efficient production. Future research should focus on the ecological and environmental benefits of various straw incorporation regimes in this rice-cultivating region. For instance, continued straw incorporation may increase the risk of pests and diseases, or soil acidification [45]. Future monitoring of these effects is therefore recommended. Amid the global trend towards intensive and smart agriculture, it is also crucial to assess socioeconomic hurdles like labor demands, machinery needs, and policy incentives that may impede widespread straw incorporation. In addition, it is necessary to explore the adaptability and sustainability of straw incorporation in other farming systems. Ultimately, this integrated approach can drive green agricultural development, achieving cost reduction, higher efficiency, carbon reduction, and lower pollution.

5. Conclusions

This study focused on a rice-cultivating region in Northeast China and explored the comprehensive effects of different straw incorporation regimes on the rice planting system through a two-year insitu field experiment. In terms of rice growth, straw incorporation significantly inhibited tillering, LAI, and dry matter accumulation in the early stages, while nitrogen fertilizer application effectively alleviated this inhibition. Specifically, straw incorporation with rotary tillage in autumn has advantages over other regimes, as it effectively adjusts the material production strategy of rice while coordinating the source-sink relationship, making it a key method for increasing rice yield. Straw incorporation affects soil nutrient dynamics, significantly altering soil pH, carbon-nitrogen ratio, and nutrient content. Meanwhile, it forms complex interactions with nitrogen fertilizer application. In terms of rice yield and nitrogen recovery efficiency, the synergistic effect of straw incorporation and nitrogen fertilizer application is influenced by the interactions among various factors, like the cultivation year and straw incorporation regime. The SC treatments consistently demonstrated advantageous yield increasing performance across different years. On average, straw incorporation increased the yield by 2.07%, and straw incorporation with rotary tillage in autumn induced an average yield increase of 9.75%. By enhancing the soil microenvironment, this regime increases the number of effective panicles and seed-setting rate. In addition, it significantly improves nitrogen recovery efficiency, thus effectively enhancing the benefits of agricultural production. In summary, incorporating straw with rotary tillage in autumn can synergistically increase rice yield and achieve sustainable soil fertilization in rice production regions. Future studies should explore the economic viability, mechanical compatibility, and combined effects of agronomic practices (e.g., nitrogen and water management) on straw decomposition and the rice yield. This will support widespread straw incorporation, enhancing productivity, efficiency, and sustainable agricultural and environmental development in the future.

Supplementary Materials

The following supporting information can be downloaded at: https://www.mdpi.com/article/10.3390/agronomy15030729/s1, Figure S1: Changes and stability of soil pH under different treatments across 2022 to 2023. Figure S2: Changes and stability of soil C/N ratio under different treatments from 2022 to 2023. Table S1: Total nitrogen accumulation and distribution in different parts of rice under different treatments at different growth stages from 2022 to 2023. Table S2: Changes and stability of soil nutrient availability at different stages of rice under different treatments from 2022 to 2023. Table S3: Multiple comparison of the effects of different straw return methods on soil physicochemical properties. Table S4: Multiple comparison of the effects of different straw return methods on soil enzyme activity.

Author Contributions

Y.S.: Conceptualization, data curation, formal analysis, investigation, methodology, resources, software, writing—original draft. B.R.: Conceptualization, data curation, formal analysis, and resources. C.L.: Formal analysis and investigation. B.Y.: Data curation and software. L.L.: Data curation; formal analysis. Y.Z.: Resources; software. H.X.: Supervision; writing—review and editing. W.Z.: Supervision; writing—review and editing. X.C.: Supervision, Writing—review and editing, Project administration, funding acquisition. X.H.: Supervision; writing—review & editing. All authors have read and agreed to the published version of the manuscript.

Funding

This research was funded by the Major Agricultural Special Projects of Liaoning Province (2022JH1/10200003-1), Key R&D Project of Liaoning Province (2020JH2/10200031), and National Key R&D Program of China (2024YFD1201004). Liaoning Province Science and Technology Special Envoy Action Plan (2024JH5/10400002).

Data Availability Statement

The original contributions presented in this study are included in the article/Supplementary Materials. Further inquiries should be directed to the corresponding authors.

Conflicts of Interest

The authors declare that the research was conducted in the absence of any commercial or financial relationships that could be construed as potential conflicts of interest.

References

  1. National Bureau of Statistics. 2021. Available online: https://data.stats.gov.cn (accessed on 12 December 2021).
  2. Bu, R.; Li, M.; Cheng, W.; Han, S.; Wang, H.; Tang, S.; Lu, C.; Wu, J. Subsoil Tillage and Organic Fertilization Benefit Rice Root Growth and Yield by Ameliorating Soil Compaction and Fertility. J. Soil Sci. Plant Nutr. 2023, 23, 6114–6124. [Google Scholar] [CrossRef]
  3. Li, Z.; Shen, Y.; Zhang, W.; Zhang, H.; Liu, L.; Wang, Z.; Gu, J.; Yang, J. Effects of Long-Term Straw Returning on Rice Yield and Soil Properties and Bacterial Community in a Rice-Wheat Rotation System. Field Crops Res. 2023, 291, 108800. [Google Scholar] [CrossRef]
  4. Tang, H.; Wang, D.; Zhao, J.; Xu, C.; Wang, J. Mode and Experiments of a Straw Ditch-Burying Returning and Maturing in Cold Region of Northeast China. Eur. J. Agron. 2023, 151, 127006. [Google Scholar] [CrossRef]
  5. Zhang, M.; Dang, P.; Haegeman, B.; Han, X.; Wang, X.; Pu, X.; Qin, X.; Siddique, K.H.M. The Effects of Straw Return on Soil Bacterial Diversity and Functional Profiles: A Meta-Analysis. Soil Biol. Biochem. 2024, 195, 109484. [Google Scholar] [CrossRef]
  6. Yang, J.; Luo, Y.; Chen, J.; Jin, M.; Wang, Z.; Li, Y. Effects of Main Food Yield Under Straw Return in China: A Meta-Analysis. Sci. Agric. Sin. 2020, 53, 4415–4429. [Google Scholar] [CrossRef]
  7. Wang, L.; Wang, E.; Chen, G.; Qian, X.; Liu, Q.; Gao, Y.; Zhang, H.; Liu, K.; Li, Z. Optimizing Straw Return to Enhance Grain Production and Approach Carbon Neutrality in the Intensive Cropping Systems. Soil Tillage Res. 2025, 248, 106447. [Google Scholar] [CrossRef]
  8. Tian, P.; Sui, P.; Lian, H.; Wang, Z.; Meng, G.; Sun, Y.; Wang, Y.; Su, Y.; Ma, Z.; Qi, H.; et al. Maize Straw Returning Approaches Affected Straw Decomposition and Soil Carbon and Nitrogen Storage in Northeast China. Agronomy 2019, 9, 818. [Google Scholar] [CrossRef]
  9. Yan, C.; Yan, S.-S.; Jia, T.-Y.; Dong, S.-K.; Ma, C.-M.; Gong, Z.-P. Decomposition Characteristics of Rice Straw Returned to the Soil in Northeast China. Nutr. Cycl. Agroecosyst. 2019, 114, 211–224. [Google Scholar] [CrossRef]
  10. Che, W.; Piao, J.; Gao, Q.; Li, X.; Li, X.; Jin, F. Response of Soil Physicochemical Properties, Soil Nutrients, Enzyme Activity and Rice Yield to Rice Straw Returning in Highly Saline-Alkali Paddy Soils. J. Soil Sci. Plant Nutr. 2023, 23, 4396–4411. [Google Scholar] [CrossRef]
  11. Nakajima, M.; Cheng, W.; Hanayama, S.; Okada, M. Shallow Autumn Tillage Does Not Reduce CH4 Emission from an Andisol Paddy Field in Morioka, a Cold Region in Japan. J. Agric. Meteorol. 2017, 73, 92–99. [Google Scholar] [CrossRef]
  12. Zhang, P.; Chen, P.; Nie, T.; Zhang, Z.; Li, T.; Dai, C.; Jiang, L.; Wu, Y.; Sun, Z.; Yin, S. Long-Term Straw Incorporation under Controlled Irrigation Improves Soil Quality of Paddy Field and Rice Yield in Northeast China. Plants 2024, 13, 1357. [Google Scholar] [CrossRef]
  13. Cheng, S.; Xing, Z.; Tian, C.; Liu, M.; Feng, Y.; Zhang, H. Optimized Tillage Methods Increase Mechanically Transplanted Rice Yield and Reduce the Greenhouse Gas Emissions. J. Integr. Agric. 2024, 23, 1150–1163. [Google Scholar] [CrossRef]
  14. Wu, P.; Li, L.; Wang, X. Shallow Plough Tillage with Straw Return Increases Rice Yield by Improving Nutrient Availability and Physical Properties of Compacted Subsurface Soils. Nutr. Cycl. Agroecosyst. 2023, 127, 69–83. [Google Scholar] [CrossRef]
  15. Wang, X.; Samo, N.; Zhao, C.; Wang, H.; Yang, G.; Hu, Y.; Peng, Y.; Rasul, F. Negative and Positive Impacts of Rape Straw Returning on the Roots Growth of Hybrid Rice in the Sichuan Basin Area. Agronomy 2019, 9, 690. [Google Scholar] [CrossRef]
  16. Jakab, G.; Madarász, B.; Szabó, J.; Tóth, A.; Zacháry, D.; Szalai, Z.; Kertész, Á.; Dyson, J. Infiltration and Soil Loss Changes during the Growing Season under Ploughing and Conservation Tillage. Sustainability 2017, 9, 1726. [Google Scholar] [CrossRef]
  17. Zhang, B.; Pang, C.; Qin, J.; Liu, K.; Xu, H.; Li, H. Rice Straw Incorporation in Winter with Fertilizer-N Application Improves Soil Fertility and Reduces Global Warming Potential from a Double Rice Paddy Field. Biol. Fertil. Soils 2013, 49, 1039–1052. [Google Scholar] [CrossRef]
  18. Zhang, Y.; Hou, W.; Chi, M.; Sun, Y.; An, J.; Yu, N.; Zou, H. Simulating the Effects of Soil Temperature and Soil Moisture on CO2 and CH4 Emissions in Rice Straw-Enriched Paddy Soil. CATENA 2020, 194, 104677. [Google Scholar] [CrossRef]
  19. Wang, K.; Hu, W.; Xu, Z.; Xue, Y.; Zhang, Z.; Liao, S.; Zhang, Y.; Li, X.; Ren, T.; Cong, R.; et al. Seasonal Temporal Characteristics of In Situ Straw Decomposition in Different Types and Returning Methods. J. Soil Sci. Plant Nutr. 2022, 22, 4228–4240. [Google Scholar] [CrossRef]
  20. Takakai, F.; Goto, M.; Watanabe, H.; Hatakeyama, K.; Yasuda, K.; Sato, T.; Kaneta, Y. Effects of the Autumn Incorporation of Rice Straw and Application of Lime Nitrogen on Methane and Nitrous Oxide Emissions and Rice Growth of a High-Yielding Paddy Field in a Cool-Temperate Region in Japan. Agriculture 2021, 11, 1298. [Google Scholar] [CrossRef]
  21. Samoy-Pascual, K.B.; Sibayan, E.S.; Grospe, F.T.; Remocal, A.; T-Padre, A.; Tokida, T.; Minamikawa, K. Is Alternate Wetting and Drying Irrigation Technique Enough to Reduce Methane Emission from a Tropical Rice Paddy? Soil Sci. Plant Nutr. 2019, 65, 203–207. [Google Scholar] [CrossRef]
  22. Sun, Y.; Zhang, W.; Xiu, L.; Gu, W.; Wu, D.; Tang, L.; Chen, W. Long-Term Fertilization Regimes Modulate Dissolved Organic Matter Molecular Chemodiversity and Greenhouse Gas Emissions in Paddy Soil. Biochar 2025, 7, 43. [Google Scholar] [CrossRef]
  23. Dick, R.P.; Dick, L.K.; Deng, S.; Li, X.; Kandeler, E.; Poll, C.; Freeman, C.; Jones, T.G.; Weintraub, M.N.; Esseili, K.A.; et al. Cross-Laboratory Comparison of Fluorimetric Microplate and Colorimetric Bench-Scale Soil Enzyme Assays. Soil Biol. Biochem. 2018, 121, 240–248. [Google Scholar] [CrossRef]
  24. Wang, L.; Hamel, C.; Lu, P.; Wang, J.; Sun, D.; Wang, Y.; Lee, S.-J.; Gan, G.Y. Using Enzyme Activities as an Indicator of Soil Fertility in Grassland—An Academic Dilemma. Front. Plant Sci. 2023, 14, 1175946. [Google Scholar] [CrossRef] [PubMed]
  25. Knight, M.J.; Rowe, P.N. On Measuring the Density of Fine Particles by Pycnometry. Chem. Eng. Sci. 1980, 35, 997–1003. [Google Scholar] [CrossRef]
  26. Bao, S. Soil Agrochemical Analysis; China Agriculture Press: Beijing, China, 2000. [Google Scholar]
  27. Nayak, A.K.; Gangwar, B.; Shukla, A.K.; Mazumdar, S.P.; Kumar, A.; Raja, R.; Kumar, A.; Kumar, V.; Rai, P.K.; Mohan, U. Long-Term Effect of Different Integrated Nutrient Management on Soil Organic Carbon and Its Fractions and Sustainability of Rice–Wheat System in Indo Gangetic Plains of India. Field Crop. Res. 2012, 127, 129–139. [Google Scholar] [CrossRef]
  28. Kong, F.; Jiu, A.; Kan, Z.; Zhou, J.; Yang, H.; Li, F.-M. Deep Tillage Combined with Straw Biochar Return Increases Rice Yield by Improving Nitrogen Availability and Root Distribution in the Subsoil. Field Crop. Res. 2024, 315, 109481. [Google Scholar] [CrossRef]
  29. Ninkuu, V.; Liu, Z.; Qin, A.; Xie, Y.; Song, X.; Sun, X. Impact of Straw Returning on Soil Ecology and Crop Yield: A Review. Heliyon 2025, 11, e41651. [Google Scholar] [CrossRef]
  30. Tang, J.; Zhang, R.; Li, H.; Tan, J.; Song, W.; Wen, X.; Lu, B.; Hu, Z. The Combination of Different Nitrogen Fertilizer Types Could Promote Rice Growth by Alleviating the Inhibition of Straw Decomposition. Food Energy Secur. 2021, 10, e298. [Google Scholar] [CrossRef]
  31. Gao, J.; Ran, C.; Hou, H.; Guo, L.; Zhang, Q.; Geng, Y.; Shao, X. Synergistic Improvement of Straw Decomposition and Rice Yield in Saline Sodic Paddy Soils by Rational Nitrogen Application. Plant Soil 2024. [Google Scholar] [CrossRef]
  32. Yan, D.; Zhu, Y.; Wang, S.; Cao, W. A Quantitative Knowledge-Based Model for Designing Suitable Growth Dynamics in Rice. Plant Prod. Sci. 2006, 9, 93–105. [Google Scholar] [CrossRef]
  33. Liu, Q.; Dai, H.; Wang, L.; Qian, X.; Gao, Y.; Zhang, H.; Liu, K.; Li, Z.; Zamanian, K. Microbial Community and Functions Depending on Tillage and Straw Returning Management: Consequences for Soil Health and Ecosystem Services. Land Degrad. Dev. 2024, 35, 5357–5366. [Google Scholar] [CrossRef]
  34. Wang, X.; Liang, C.; Mao, J.; Jiang, Y.; Bian, Q.; Liang, Y.; Chen, Y.; Sun, B. Microbial Keystone Taxa Drive Succession of Plant Residue Chemistry. ISME J. 2023, 17, 748–757. [Google Scholar] [CrossRef]
  35. Liu, X.; Liu, H.; Zhang, Y.; Chen, G.; Li, Z.; Zhang, M. Straw Return Drives Soil Microbial Community Assemblage to Change Metabolic Processes for Soil Quality Amendment in a Rice-Wheat Rotation System. Soil Biol. Biochem. 2023, 185, 109131. [Google Scholar] [CrossRef]
  36. Li, R.-C.; Tian, Y.-G.; Wang, F.; Sun, Y.-F.; Lin, B.-J.; Dang, Y.P.; Zhao, X.; Zhang, H.-L.; Xu, Z.-Y. Optimizing the Rate of Straw Returning to Balance Trade-Offs between Carbon Emission Budget and Rice Yield in China. Sustain. Prod. Consum. 2024, 47, 166–177. [Google Scholar] [CrossRef]
  37. Liu, Z.; Xu, N.; Cao, T.; An, Z.; Yang, X.; He, T.; Yang, T.; Meng, J. Maize Straw Is More Effective than Maize Straw Biochar at Improving Soil N Availability and Gross N Transformation Rate. Eur. J. Soil Sci. 2023, 74, e13403. [Google Scholar] [CrossRef]
  38. Lehmann, J.; Bossio, D.A.; Kögel-Knabner, I.; Rillig, M.C. The Concept and Future Prospects of Soil Health. Nat. Rev. Earth Environ. 2020, 1, 544–553. [Google Scholar] [CrossRef] [PubMed]
  39. Wang, J.; Sun, C.; Zhang, Y.; Xiao, J.; Ma, Y.; Jiang, J.; Jiang, Z.; Zhang, L. Straw Return Rearranges Soil Pore Structure Improving Soil Moisture Memory in a Maize Field Experiment under Rainfed Conditions. Agric. Water Manag. 2024, 306, 109164. [Google Scholar] [CrossRef]
  40. Chen, S.; Xia, X.; Ding, Y.; Feng, X.; Lin, Q.; Li, T.; Bian, R.; Li, L.; Cheng, K.; Zheng, J.; et al. Changes in Aggregate-Associated Carbon Pools and Chemical Composition of Topsoil Organic Matter Following Crop Residue Amendment in Forms of Straw, Manure and Biochar in a Paddy Soil. Geoderma 2024, 448, 116967. [Google Scholar] [CrossRef]
  41. Zhang, B.-Y.; Dou, S.; Guan, S. Enhancement of Soil Humic Acid Hydrophobicity by 5 Consecutive Years of Full-Amount Straw Shallow-Mixed Field Return. Eur. J. Agron. 2024, 161, 127378. [Google Scholar] [CrossRef]
  42. Folberth, C.; Khabarov, N.; Balkovič, J.; Skalský, R.; Visconti, P.; Ciais, P.; Janssens, I.A.; Peñuelas, J.; Obersteiner, M. The Global Cropland-Sparing Potential of High-Yield Farming. Nat. Sustain. 2020, 3, 281–289. [Google Scholar] [CrossRef]
  43. Zhao, Y.; Wang, S.; Zhang, M.; Zeng, L.; Zhang, L.; Huang, S.; Zhang, R.; Zhou, W.; Ai, C. Nitrogen Application and Rhizosphere Effect Exert Opposite Effects on Key Straw-Decomposing Microorganisms in Straw-Amended Soil. Microorganisms 2024, 12, 574. [Google Scholar] [CrossRef] [PubMed]
  44. Chen, S.; Zhao, C.; Yang, W.; Wang, W.; Zhu, Q.; He, M.; Elrys, A.S.; Meng, L.; Meng, H.; Cai, Z.; et al. Enhancing Rice Nitrogen Use Efficiency via Plant-Microbe-Soil Interactions: Insights from 15N Tracing. Appl. Soil Ecol. 2025, 207, 105931. [Google Scholar] [CrossRef]
  45. Yang, H.; Zhou, J.; Feng, J.; Zhai, S.; Chen, W.; Liu, J.; Bian, X. Ditch-Buried Straw Return: A Novel Tillage Practice Combined with Tillage Rotation and Deep Ploughing in Rice-Wheat Rotation Systems. In Advances in Agronomy; Elsevier: Amsterdam, The Netherlands, 2019; Volume 154, pp. 257–290. ISBN 978-0-12-817406-7. [Google Scholar]
Figure 1. Experimental field layout panorama (A). Daily precipitation, maximum and minimum air temperature from 2021 to 2023 (B). Tmax and Tmin represent the maximum and minimum air temperature, respectively.
Figure 1. Experimental field layout panorama (A). Daily precipitation, maximum and minimum air temperature from 2021 to 2023 (B). Tmax and Tmin represent the maximum and minimum air temperature, respectively.
Agronomy 15 00729 g001
Figure 2. Changes in rice tillering dynamics and leaf area index under different treatments. (A) shows the rice tillering dynamics under different treatments in 2022 and 2023, while (B) shows the changes in leaf area index under different treatments. Data are presented as mean ± SE. Different treatments with the same lowercase letter in the same period indicate no significant difference in Tukey’s test for multiple comparisons, while different letters indicate a significant difference (p < 0.05). SC: straw incorporation with shallow rotary tillage in autumn; SH: straw incorporation with plowing in autumn; ST: straw spread on the soil surface in autumn and plowed into the soil in spring; CK: no straw incorporation. The same designations are used below.
Figure 2. Changes in rice tillering dynamics and leaf area index under different treatments. (A) shows the rice tillering dynamics under different treatments in 2022 and 2023, while (B) shows the changes in leaf area index under different treatments. Data are presented as mean ± SE. Different treatments with the same lowercase letter in the same period indicate no significant difference in Tukey’s test for multiple comparisons, while different letters indicate a significant difference (p < 0.05). SC: straw incorporation with shallow rotary tillage in autumn; SH: straw incorporation with plowing in autumn; ST: straw spread on the soil surface in autumn and plowed into the soil in spring; CK: no straw incorporation. The same designations are used below.
Agronomy 15 00729 g002
Figure 3. Dry matter accumulation and distribution in rice under different treatments. Data are presented as mean ± SE. Different treatments with the same lowercase letter in the same period indicate no significant difference in Tukey’s test for multiple comparisons, while different letters indicate a significant difference (p < 0.05).
Figure 3. Dry matter accumulation and distribution in rice under different treatments. Data are presented as mean ± SE. Different treatments with the same lowercase letter in the same period indicate no significant difference in Tukey’s test for multiple comparisons, while different letters indicate a significant difference (p < 0.05).
Agronomy 15 00729 g003
Figure 4. Changes in nitrogen distribution in different rice organs under various treatments.
Figure 4. Changes in nitrogen distribution in different rice organs under various treatments.
Agronomy 15 00729 g004
Figure 5. Nitrogen recovery efficiency of rice at different stages under various treatments from 2022 to 2023. Data are presented as mean ± SE. Different treatments with the same lowercase letter in the same period indicate no significant difference in Tukey’s test for multiple comparisons, while different letters indicate a significant difference (p < 0.05). Among the treatments with the same straw incorporation regime, those without nitrogen served as the reference baseline. Different treatments with the same capital letter in the same period indicate no significant difference in Tukey’s test for multiple comparisons, while different letters indicate a significant difference (p < 0.05). Among the treatments without straw incorporation, those without nitrogen served as the reference baseline. * indicates a significant difference in the nitrogen recovery efficiency calculated based on the two baselines. The significance of the difference was analyzed using a t-test, and a significance level of 0.05 was adopted.
Figure 5. Nitrogen recovery efficiency of rice at different stages under various treatments from 2022 to 2023. Data are presented as mean ± SE. Different treatments with the same lowercase letter in the same period indicate no significant difference in Tukey’s test for multiple comparisons, while different letters indicate a significant difference (p < 0.05). Among the treatments with the same straw incorporation regime, those without nitrogen served as the reference baseline. Different treatments with the same capital letter in the same period indicate no significant difference in Tukey’s test for multiple comparisons, while different letters indicate a significant difference (p < 0.05). Among the treatments without straw incorporation, those without nitrogen served as the reference baseline. * indicates a significant difference in the nitrogen recovery efficiency calculated based on the two baselines. The significance of the difference was analyzed using a t-test, and a significance level of 0.05 was adopted.
Agronomy 15 00729 g005
Figure 6. Changes in soil pH (A) and carbon-nitrogen ratio (B) at different rice growth stages under various treatments from 2022 to 2023. Data are presented as mean ± SE.
Figure 6. Changes in soil pH (A) and carbon-nitrogen ratio (B) at different rice growth stages under various treatments from 2022 to 2023. Data are presented as mean ± SE.
Agronomy 15 00729 g006
Figure 7. Changes in the physical structure and total nutrients of paddy soil under different treatments. (A,D) soil organic matter content (SOM), (B,E) soil bulk density (BD), (C,F) soil total porosity (STP), (G,J) soil total nitrogen content (TN), (H,K) soil total phosphorus content (TP), (I,L) soil total potassium content (TK). Data are presented as mean ± SE. Different treatments with the same lowercase letter in the same period indicate no significant difference in Tukey’s test for multiple comparisons, while different letters indicate a significant difference (p < 0.05).
Figure 7. Changes in the physical structure and total nutrients of paddy soil under different treatments. (A,D) soil organic matter content (SOM), (B,E) soil bulk density (BD), (C,F) soil total porosity (STP), (G,J) soil total nitrogen content (TN), (H,K) soil total phosphorus content (TP), (I,L) soil total potassium content (TK). Data are presented as mean ± SE. Different treatments with the same lowercase letter in the same period indicate no significant difference in Tukey’s test for multiple comparisons, while different letters indicate a significant difference (p < 0.05).
Agronomy 15 00729 g007
Figure 8. Changes in soil enzyme activity in paddy soil under different treatments. (A) Soil catalase (S-CAT), (B) soil urease (S-UE), (C) soil sucrase (S-SC). Data are presented as mean ± SE. Different treatments with the same lowercase letter in the same period indicate no significant difference in Tukey’s test for multiple comparisons, while different letters indicate a significant difference (p < 0.05).
Figure 8. Changes in soil enzyme activity in paddy soil under different treatments. (A) Soil catalase (S-CAT), (B) soil urease (S-UE), (C) soil sucrase (S-SC). Data are presented as mean ± SE. Different treatments with the same lowercase letter in the same period indicate no significant difference in Tukey’s test for multiple comparisons, while different letters indicate a significant difference (p < 0.05).
Agronomy 15 00729 g008
Figure 9. Analysis of rice yield correlated with soil environmental factors and rice growth indices based on the Mantel test (A). The correlations of soil environmental factors at different rice growth stages with yield or dry matter accumulation, nitrogen recovery efficiency, and leaf area index at each stage were based on Spearman analysis. SS denotes the seeding stage, TS the tillering stage, JS the jointing stage, HS the heading stage, and FS the filling stage. DMA, dry matter accumulation; BNUE, biomass nitrogen use efficiency; LAI, leaf area index. (B,C). The correlations of soil physicochemical factors at the mature stage with rice yield in the N0 and N1 treatments and the correlations between soil environmental factors and yield, yield components, and nitrogen recovery efficiency were based on the Mantel test. * and ** indicate significance at the 0.05 and 0.01 levels, respectively.
Figure 9. Analysis of rice yield correlated with soil environmental factors and rice growth indices based on the Mantel test (A). The correlations of soil environmental factors at different rice growth stages with yield or dry matter accumulation, nitrogen recovery efficiency, and leaf area index at each stage were based on Spearman analysis. SS denotes the seeding stage, TS the tillering stage, JS the jointing stage, HS the heading stage, and FS the filling stage. DMA, dry matter accumulation; BNUE, biomass nitrogen use efficiency; LAI, leaf area index. (B,C). The correlations of soil physicochemical factors at the mature stage with rice yield in the N0 and N1 treatments and the correlations between soil environmental factors and yield, yield components, and nitrogen recovery efficiency were based on the Mantel test. * and ** indicate significance at the 0.05 and 0.01 levels, respectively.
Agronomy 15 00729 g009
Figure 10. Redundancy analysis and partial least squares discriminant analysis. (A,B). Redundancy analyses of the correlations between soil environmental factors and yield and yield components in the N0 and N1 treatments. (C,D). The variable importance for the projection (VIP) of soil environmental factors on yield at different growth stages and the VIP of rice growth indices on yield formation at different growth stages.
Figure 10. Redundancy analysis and partial least squares discriminant analysis. (A,B). Redundancy analyses of the correlations between soil environmental factors and yield and yield components in the N0 and N1 treatments. (C,D). The variable importance for the projection (VIP) of soil environmental factors on yield at different growth stages and the VIP of rice growth indices on yield formation at different growth stages.
Agronomy 15 00729 g010
Table 1. The basic properties of the surface soil (0–20 cm) in the study area.
Table 1. The basic properties of the surface soil (0–20 cm) in the study area.
PropertiespHTotal CarbonTotal NitrogenBulk DensityAmmonium NitrogenNitrate NitrogenAvailable PhosphorusAvailable PotassiumCation Exchange Capacity
unit-g/kgg/kgg/cm3mg/kgmg/kgmg/kgmg/kgcmol/kg
Soil6.7012.751.511.404.828.892.86128.7214.8
Table 2. The rice yield and yield components in different treatments across 2022 and 2023.
Table 2. The rice yield and yield components in different treatments across 2022 and 2023.
YearTreatmentsEffective Panicle (×104 ha−1)Spikelet PanicleGrain Filling Rate (%)1000-Grain Weight (g)Yield (t ha−1)
2022N0SC234.67 ± 4.91 c129.15 ± 5.15 cde97.34 ± 0.58 a26.96 ± 0.48 a6.13 ± 0.09 c
N0SH222.33 ± 3.18 c123.05 ± 4.66 de96.51 ± 0.52 a26.84 ± 0.24 a5.37 ± 0.34 cd
N0ST183.33 ± 7.36 d126.76 ± 4.19 de96.91 ± 0.20 a27.20 ± 0.21 a4.58 ± 0.08 d
N0CK241.67 ± 1.45 c116.00 ± 2.31 e96.67 ± 0.56 a27.64 ± 0.10 a5.81 ± 0.11 c
N1SC359.67 ± 6.89 a140.57 ± 4.54 bcd96.53 ± 0.16 a25.14 ± 0.22 b9.37 ± 0.18 ab
N1SH326.67 ± 7.86 b 151.74 ± 2.22 abc95.44 ± 0.56 ab25.07 ± 0.14 b8.85 ± 0.13 b
N1ST320.33 ± 7.80 b166.01 ± 8.44 a93.21 ± 2.19 ab27.49 ± 0.39 a10.32 ± 0.17 a
N1CK324.00 ± 5.03 b 154.26 ± 4.34 ab89.64 ± 2.51 b27.06 ± 0.41 a9.11 ± 0.30 b
2023N0SC292.67 ± 1.86 b 119.62 ± 1.92 a97.04 ± 0.09 a25.85 ± 0.25 a6.26 ± 0.15 c
N0SH291.67 ± 13.64 b 114.46 ± 3.19 a94.34 ± 1.81 a24.36 ± 0.15 b5.74 ± 0.02 cd
N0ST235.33 ± 11.02 c 131.05 ± 6.51 a96.60 ± 0.55 a25.36 ± 0.44 ab5.60 ± 0.06 de
N0CK227.33 ± 12.20 c 117.26 ± 3.46 a97.71 ± 0.25 a25.99 ± 0.24 a5.03 ± 0.17 e
N1SC337.67 ± 8.37 a130.62 ± 5.22 a95.62 ± 0.51 a25.77 ± 0.23 a8.23 ± 0.18 a
N1SH317.33 ± 5.93 ab 128.18 ± 1.86 a94.21 ± 1.80 a24.35 ± 0.13 b6.98 ± 0.03 b
N1ST308.33 ± 2.33 ab 125.11 ± 5.21 a94.70 ± 1.13 a25.14 ± 0.19 ab6.87 ± 0.17 b
N1CK324.33 ± 6.89 ab 126.74 ± 1.61 a97.03 ± 0.25 a25.88 ± 0.31 a7.75 ± 0.03 a
ANOVANp < 0.01p < 0.01p < 0.01p < 0.01p < 0.01
Strawp < 0.01p < 0.050.07p < 0.01p < 0.01
Yearp < 0.01p < 0.01p < 0.01p < 0.01p < 0.05
N×Sp < 0.010.080.120.09p < 0.01
N×Yp < 0.01p < 0.010.07p < 0.010.07
Y×Sp < 0.050.09p < 0.05p < 0.01p < 0.05
N×Y×Sp < 0.01p < 0.010.08p < 0.050.10
Note: Data are expressed as mean ± SE. In Tukey’s test for multiple comparisons, the same lowercase letters in different treatments in the same year indicate no significant difference in one indicator, while different letters indicate significant differences (p < 0.05).
Disclaimer/Publisher’s Note: The statements, opinions and data contained in all publications are solely those of the individual author(s) and contributor(s) and not of MDPI and/or the editor(s). MDPI and/or the editor(s) disclaim responsibility for any injury to people or property resulting from any ideas, methods, instructions or products referred to in the content.

Share and Cite

MDPI and ACS Style

Sun, Y.; Ren, B.; Liu, C.; Yan, B.; Lin, L.; Zhao, Y.; Xu, H.; Zhang, W.; Cheng, X.; Han, X. Evaluating the Adaptability and Sustainability of Different Straw Incorporation Strategies in Northeastern China: Impacts on Rice Yield Formation, Nitrogen Use Efficiency, and Temporal Soil Nutrient Dynamics. Agronomy 2025, 15, 729. https://doi.org/10.3390/agronomy15030729

AMA Style

Sun Y, Ren B, Liu C, Yan B, Lin L, Zhao Y, Xu H, Zhang W, Cheng X, Han X. Evaluating the Adaptability and Sustainability of Different Straw Incorporation Strategies in Northeastern China: Impacts on Rice Yield Formation, Nitrogen Use Efficiency, and Temporal Soil Nutrient Dynamics. Agronomy. 2025; 15(3):729. https://doi.org/10.3390/agronomy15030729

Chicago/Turabian Style

Sun, Yuanyuan, Bida Ren, Chang Liu, Bingchun Yan, Li Lin, Yanze Zhao, Hai Xu, Wenzhong Zhang, Xiaoyi Cheng, and Xiaori Han. 2025. "Evaluating the Adaptability and Sustainability of Different Straw Incorporation Strategies in Northeastern China: Impacts on Rice Yield Formation, Nitrogen Use Efficiency, and Temporal Soil Nutrient Dynamics" Agronomy 15, no. 3: 729. https://doi.org/10.3390/agronomy15030729

APA Style

Sun, Y., Ren, B., Liu, C., Yan, B., Lin, L., Zhao, Y., Xu, H., Zhang, W., Cheng, X., & Han, X. (2025). Evaluating the Adaptability and Sustainability of Different Straw Incorporation Strategies in Northeastern China: Impacts on Rice Yield Formation, Nitrogen Use Efficiency, and Temporal Soil Nutrient Dynamics. Agronomy, 15(3), 729. https://doi.org/10.3390/agronomy15030729

Note that from the first issue of 2016, this journal uses article numbers instead of page numbers. See further details here.

Article Metrics

Back to TopTop