New Polycationic Arabinogalactan Derivatives with the CHPTAC System: Structure, Properties and Antioxidant Activity
Abstract
1. Introduction
2. Materials and Methods
2.1. Synthesis of Polycationic Derivatives of the Arabinogalactan
2.2. Mathematical Process Optimization
2.3. Elemental Analysis
2.4. Molecular Weight Distribution Properties
2.5. Fourier Transform Infrared Spectroscopy
2.6. Nuclear Magnetic Resonance
2.7. Thermogravimetric Analysis
2.8. Antioxidant Activity
3. Results and Discussion
3.1. Quaternized Arabinogalactan Derivatives
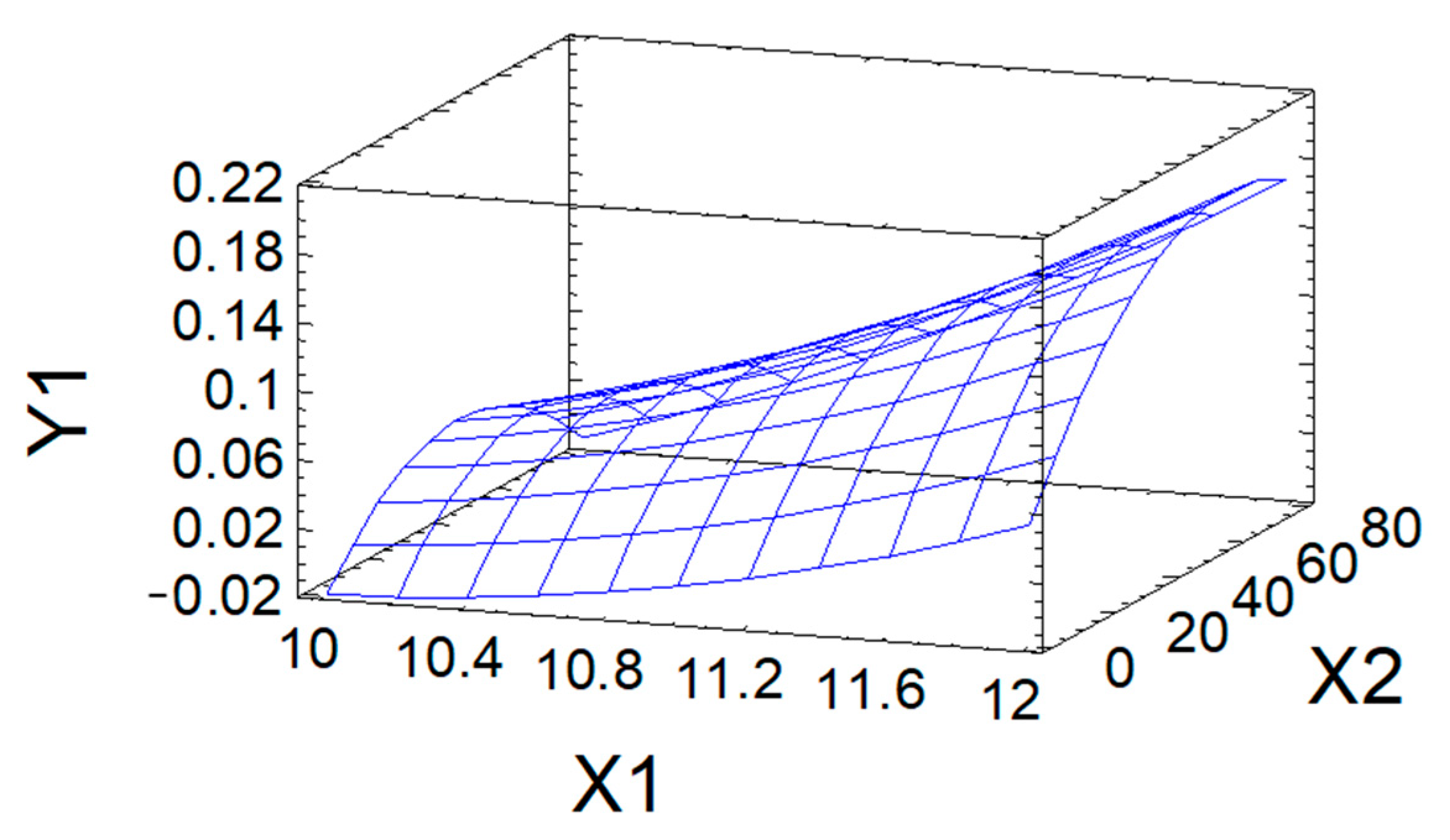
3.2. Process Optimization
3.3. Molecular Weight Distribution
3.4. Fourier Transform Infrared Spectroscopy of the Arabinogalactans
3.5. Nuclear Magnetic Resonance Measurements
3.6. Thermogravimetric Analysis of the Arabinogalactans
3.7. Antioxidant Activity of the Initial AG and Its Quaternized Derivatives
4. Conclusions
Supplementary Materials
Author Contributions
Funding
Institutional Review Board Statement
Informed Consent Statement
Data Availability Statement
Acknowledgments
Conflicts of Interest
References
- Mohammed, A.S.A.; Naveed, M.; Jost, N. Polysaccharides; Classification, Chemical Properties, and Future Perspective Applications in Fields of Pharmacology and Biological Medicine (A Review of Current Applications and Upcoming Potentialities). J. Polym. Environ. 2021, 29, 2359–2371. [Google Scholar] [CrossRef] [PubMed]
- Sytchev, I.; Kalinkina, O.; Lacksaeva, E. Biological activity of the vegetable polysaccharides. IP Pavlov. Russ. Med. Biol. Her. 2009, 17, 143–148. [Google Scholar] [CrossRef]
- Weinbreck, F.; Nieuwenhuijse, H.; Robijn, G.W.; de Kruif, C.G. Complex formation of whey protein concentrate with anionic polysaccharides. Langmuir 2003, 19, 9404–9410. [Google Scholar] [CrossRef]
- Iddrisu, L.; Danso, F.; Cheong, K.-L.; Fang, Z.; Zhong, S. Polysaccharides as Protective Agents against Heavy Metal Toxicity. Foods 2024, 13, 853. [Google Scholar] [CrossRef]
- Zakir, F.; Bishnoi, M.; Aggarwal, G. Arabinogalactan-Based Drug Delivery Systems. In Natural Polymeric Materials Based Drug Delivery Systems in Lung Diseases; Springer: Singapore, 2023; pp. 183–198. [Google Scholar] [CrossRef]
- Yang, Y.; Xing, R.; Liu, S.; Qin, Y.; Li, K.; Yu, H.; Li, P. Chitosan, hydroxypropyltrimethyl ammonium chloride chitosan and sulfated chitosan nanoparticles as adjuvants for inactivated Newcastle disease vaccine. Carbohydr. Polym. 2020, 229, 115423. [Google Scholar] [CrossRef]
- Bratskaya, S.Y.; Chervonetskiy, D.V.; Avramenko, V.A.; Yudakov, A.A.; Yukhkam, A.A.; Sergienko, V.I. Polysaccharides in the processes of water treatment and processing of wastewater of various compositions. In Bulletin of the Far Eastern Branch of the Russian Academy of Sciences; FEB RAS: Vladivostok, Russia, 2006; pp. 47–56. [Google Scholar]
- Levy-Ontman, O.; Yanay, C.; Alfi, Y.; Paz-Tal, O.; Wolfson, A. Selective Sorption of Heavy Metals by Renewable Polysaccharides. Polymers 2023, 15, 4457. [Google Scholar] [CrossRef]
- Zhao, C.; Liu, G.; Tan, Q.; Gao, M.; Chen, G.; Huang, X.; Xu, X.; Li, L.; Wang, J.; Zhang, Y.; et al. Polysaccharide-based biopolymer hydrogels for heavy metal detection and adsorption. J. Adv. Res. 2023, 44, 53–70. [Google Scholar] [CrossRef]
- Mikova, N.M.; Ivanov, I.P.; Zhizhaev, A.M.; Fetisova, O.Y.; Borovkova, V.S.; Kuznetsov, B.N. Influence of the nature of the crosslinking agent on the structure and properties of organic xerogels obtained from cedar bark tannins. Chem. Plant Mater. 2024, 3, 91–101. [Google Scholar] [CrossRef]
- Santos, L.A.d. Natural Polymeric Biomaterials: Processing and Properties; Reference Module in Materials Science and Materials Engineering; Elsevier: Amsterdam, The Netherlands, 2017. [Google Scholar] [CrossRef]
- Malyar, Y.N.; Vasilyeva, N.Y.; Kazachenko, A.S.; Borovkova, V.S.; Skripnikov, A.M.; Miroshnikova, A.V.; Zimonin, D.V.; Ionin, V.A.; Kazachenko, A.S.; Issaoui, N. Modification of Arabinogalactan Isolated from Larix sibirica Ledeb. into Sulfated Derivatives with the Controlled Molecular Weights. Molecules 2021, 26, 5364. [Google Scholar] [CrossRef]
- Medvedeva, E.N.; Neverova, N.A.; Fedorova, T.E.; Babkin, V.A.; Meteleva, E.S.; Dushkin, A.V.; Tolstikova, T.G.; Khvostov, M.V.; Dolgikh, M.P. Structural transformations of arabinogalactan from the Siberian larch during mechanochemical processing and the biological properties of the products. Russ. J. Bioorganic Chem. 2010, 36, 853–859. [Google Scholar] [CrossRef]
- Ahmadi, E.; Rezadoost, H.; Alilou, M.; Stuppner, H.; Farimani, M.M. Purification, structural characterization and antioxidant activity of a new arabinogalactan from Dorema ammoniacum gum. Int. J. Biol. Macromol. 2022, 194, 1019–1028. [Google Scholar] [CrossRef] [PubMed]
- Liu, Y.; Liu, Q.; Ma, M.; Zhang, J.; Liu, M.; Mosenthin, R.; Zhao, L.; Huang, S.; Ma, Q. Dietary arabinogalactan modulates immunity and improves gut barrier in broilers via regulating metabolome and gut microbiome. Carbohydr. Polym. 2025, 352, 123223. [Google Scholar] [CrossRef]
- Huang, Y.L.; Lin, W.C.; Wayal, V.; Hsieh, C.C. Immunomodulatory effects of type II arabinogalactans fraction from Anoectochilus formosanus in a murine model of OVA-induced airway hyperresponsiveness. Carbohydr. Polym. Technol. Appl. 2025, 10, 100847. [Google Scholar] [CrossRef]
- Huang, W.; Xie, Y.; Guo, T.; Dai, W.; Nan, L.; Wang, Q.; Liu, Y.; Lan, W.; Wang, Z.; Huang, L. A new perspective on structural characterisation and immunomodulatory a ctivity of arabinogalactan in Larix kaempferi from Qinling Mountains. Int. J. Biol. Macromol. 2024, 265, 130859. [Google Scholar] [CrossRef]
- Medvedeva, E.; Babkin, V.; Ostroukhova, L. Larch arabinogalactan properties and prospects of use (review). Chem. Plant Mater. 2003, 1, 27–37. [Google Scholar]
- Arifkhodjaev, A. Galactans and galactan-containing polysaccharides of higher plants. Chem. Nat. Compd. 2000, 36, 185–197. [Google Scholar] [CrossRef]
- Antonova, G.; Tyukavkina, N. Water-soluble substances of larch and the possibilities of their use. Wood Chem. 1983, 2, 89–96. [Google Scholar]
- Chakka, V.P.; Zhou, T. Carboxymethylation of polysaccharides: Synthesis and bioactivities. Int. J. Biol. Macromol. 2020, 165, 2425–2431. [Google Scholar] [CrossRef]
- Xia, S.; Zhai, Y.; Wang, X.; Fan, Q.; Dong, X.; Chen, M.; Han, T. Phosphorylation of polysaccharides: A review on the synthesis and bioactivities. Int. J. Biol. Macromol. 2021, 184, 946–954. [Google Scholar] [CrossRef] [PubMed]
- Niu, C.; Liu, Y.; Yang, Y.; Wang, R.; Li, T. Advances in sulfonated modification and bioactivity of polysaccharides. Int. J. Biol. Macromol. 2023, 253, 126400. [Google Scholar] [CrossRef]
- Bedini, E.; Laezza, A.; Parrilli, M.; Iadonisi, A. A review of chemical methods for the selective sulfation and desulfation of polysaccharides. Carbohydr. Polym. 2017, 174, 1224–1239. [Google Scholar] [CrossRef] [PubMed]
- Sims, I.M.; Carnachan, S.M.; Bell, T.J.; Hinkley, S.F. Methylation analysis of polysaccharides: Technical advice. Carbohydr. Polym. 2018, 188, 1–7. [Google Scholar] [CrossRef] [PubMed]
- de Almeida, W.S.; da Silva, D.A. Does polysaccharide quaternization improve biological activity? Int. J. Biol. Macromol. 2021, 182, 1419–1436. [Google Scholar] [CrossRef]
- Cumpstey, I. Chemical modification of polysaccharides. Org. Chem. 2013, 417672. [Google Scholar] [CrossRef] [PubMed]
- Ren, J.; Sun, R.; Liu, C.; Chao, Z.; Luo, W. Two-step preparation and thermal characterization of cationic 2-hydroxypropyltrimethylammonium chloride hemicellulose polymers from sugarcane bagasse. Polym. Degrad. Stab. 2006, 91, 2579–2587. [Google Scholar] [CrossRef]
- Peng, F.; Peng, P.; Xu, F.; Sun, R.-C. Fractional purification and bioconversion of hemicelluloses. Biotechnol. Adv. 2012, 30, 879–903. [Google Scholar] [CrossRef]
- Quelemes, P.V.; de Araújo, A.R.; Plácido, A.; Delerue-Matos, C.; Maciel, J.S.; Bessa, L.J.; Ombredane, A.S.; Joanitti, G.A.; Soares, M.; Eaton, P.; et al. Quaternized cashew gum: An anti-staphylococcal and biocompatible cationic polymer for biotechnological applications. Carbohydr. Polym. 2017, 157, 567–575. [Google Scholar] [CrossRef]
- Jennings, M.C.; Minbiole, K.P.; Wuest, W.M. Quaternary ammonium compounds: An antimicrobial mainstay and platform for innovation to address bacterial resistance. ACS Infect. Dis. 2015, 1, 288–303. [Google Scholar] [CrossRef] [PubMed]
- Gruškienė, R.; Deveikytė, R.; Makuška, R. Quaternization of chitosan and partial destruction of the quaternized derivatives making them suitable for electrospinning. Chemija 2013, 24, 325–334. [Google Scholar] [CrossRef]
- Pal, S.; Mal, D.; Singh, R. Characterization of cationic starch: An efficient flocculating agent. J. Appl. Polym. Sci. 2008, 108, 2674–2681. [Google Scholar] [CrossRef]
- Sajomsang, W.; Tantayanon, S.; Tangpasuthadol, V.; Daly, W.H. Quaternization of N-aryl chitosan derivatives: Synthesis, characterization, and antibacterial activity. Carbohydr. Res. 2009, 344, 2502–2511. [Google Scholar] [CrossRef]
- Schirmer, M.C.; Bertoni, F.A.; Giordano, E.D. One-pot synthesis of quaternized microcrystalline cellulose obtained from soybean hulls. Next Mater. 2023, 1, 100029. [Google Scholar] [CrossRef]
- Dragovic, R.A.; Gardiner, C.; Brooks, A.S.; Tannetta, D.S.; Ferguson, D.J.; Hole, P.; Carr, B.; Redman, C.W.; Harris, A.L.; Dobson, P.J. Sizing and phenotyping of cellular vesicles using Nanoparticle Tracking Analysis. Nanomed. Nanotechnol. Biol. Med. 2011, 7, 780–788. [Google Scholar] [CrossRef]
- Ebringerová, A.; Hromadkova, Z.; Kačuráková, M.; Antal, M. Quaternized xylans: Synthesis and structural characterization. Carbohydr. Polym. 1994, 24, 301–308. [Google Scholar] [CrossRef]
- Cho, A.; Choi, S.-H.; Choi, H.-W.; Kim, H.-S.; Kim, W.; Kim, D.-O.; Kim, B.-Y.; Baik, M.-Y. Characterization of cationic dextrin prepared by ultra high pressure (UHP)-assisted cationization reaction. Carbohydr. Polym. 2013, 97, 130–137. [Google Scholar] [CrossRef] [PubMed]
- Synytsya, A.; Čopíková, J.; Marounek, M.; Mlčochová, P.; Sihelníková, L.; Skoblya, S.; Havlátová, H.; Matějka, P.; Maryška, M.; Machovič, V.r. N-octadecylpectinamide, a hydrophobic sorbent based on modification of highly methoxylated citrus pectin. Carbohydr. Polym. 2004, 56, 169–179. [Google Scholar] [CrossRef]
- Uchiyama, K.; Asamoto, H.; Minamisawa, H.; Yamada, K. Quaternization of porous cellulose beads and their use for removal of humic acid from aqueous medium. Physchem 2023, 3, 61–76. [Google Scholar] [CrossRef]
- Bala, E.; Singha, S.; Patra, S. Polysaccharides from leafy vegetables: Chemical, nutritional and medicinal properties. In Natural Polysaccharides in Drug Delivery and Biomedical Applications; Academic Press: Cambridge, MA, USA, 2019; pp. 567–588. [Google Scholar] [CrossRef]
- Qin, C.; Yang, G.; Wu, S.; Zhang, H.; Zhu, C. Synthesis, Physicochemical Characterization, Antibacterial Activity, and Biocompatibility of Quaternized Hawthorn Pectin. Int. J. Biol. Macromol. 2022, 213, 1047–1056. [Google Scholar] [CrossRef]
- Mak, C.-H.; Westman, M.A.; Finney, M.L.; Lamb, R.D. Derivatives of Arabinogalactan and Compositions Including the Same. U.S. Patent No. 6,290,978, 18 September 2001. [Google Scholar]
- Vatansever, O.; Bahadori, F.; Bulut, S.; Eroglu, M.S. Coating with Cationic Inulin Enhances the Drug Release Profile and In Vitro Anticancer Activity of Lecithin-Based Nano Drug Delivery Systems. Int. J. Biol. Macromol. 2023, 237, 123955. [Google Scholar] [CrossRef]
- Jat, S.; Bains, A.; Goksen, G.; Dhull, S.B.; Nagraik, R.; Fareed, M.; Chawla, P. A Review of Plant-Derived Arabinogalactan-Rich Carbohydrate Polymer (Mucilage) Complexed with Other Biopolymers to Formulate Sustainable Antimicrobial Packaging and Coating Material. Int. J. Biol. Macromol. 2025, 318, 145027. [Google Scholar] [CrossRef]
- Kazachenko, A.S.; Malyar, Y.N.; Vasilyeva, N.Y.; Fetisova, O.Y.; Chudina, A.I.; Sudakova, I.G.; Antonov, A.V.; Borovkova, V.S.; Kuznetsova, S.A. Isolation and sulfation of galactoglucomannan from larch wood (Larix sibirica). Wood Sci. Technol. 2021, 55, 1091–1107. [Google Scholar] [CrossRef]
- Pen, R. Planning an Experiment at Statgraphics Centurion; SibSTU: Krasnoyarsk, Russia, 2014; p. 293. [Google Scholar]
- Chintakunta, R.; Buaron, N.; Kahn, N.; Moriah, A.; Lifshiz, R.; Goldbart, R.; Traitel, T.; Tyler, B.; Brem, H.; Kost, J. Synthesis, characterization, and self-assembly with plasmid DNA of a quaternary ammonium derivative of pectic galactan and its fluorescent labeling for bioimaging applications. Carbohydr. Polym. 2016, 150, 308–318. [Google Scholar] [CrossRef] [PubMed]
- Borovkova, V.S.; Malyar, Y.N.; Sudakova, I.G.; Chudina, A.I.; Skripnikov, A.M.; Fetisova, O.Y.; Kazachenko, A.S.; Miroshnikova, A.V.; Zimonin, D.V.; Ionin, V.A.; et al. Molecular Characteristics and Antioxidant Activity of Spruce (Picea abies) Hemicelluloses Isolated by Catalytic Oxidative Delignification. Molecules 2022, 27, 266. [Google Scholar] [CrossRef] [PubMed]
- Gulcin, I.; Alwasel, S. Dpph Radical Scavenging Assay. Processes 2023, 11, 2248. [Google Scholar] [CrossRef]
- de Almeida, W.S.; Marinho Filho, J.D.; Araújo, A.J.; Barros, A.B.; da Silva, D.A. Synthesis, characterization and biocompatibility of quaternized derivatives of gum arabic. Mater. Today Commun. 2022, 33, 104611. [Google Scholar] [CrossRef]
- Sharma, D.; Kumar, V.; Sharma, P. Application, Synthesis, and Characterization of Cationic Galactomannan from Ruderal Species as a Wet Strength Additive and Flocculating Agent. ACS Omega 2020, 5, 25240–25252. [Google Scholar] [CrossRef]
- Rahayu, S.; Wirjosentono, B.; Oktavia, E.; Zuhra, C.F.; Pasaribu, K.M.; Piliang, A.F.R.; Sihotang, N.S.; Tarigan, J.B.; Siow, J.; Goei, R.; et al. Temperature-dependent etherification of cassava starch with CHPTAC for cationic starch production. Case Stud. Chem. Environ. Eng. 2024, 10, 100779. [Google Scholar] [CrossRef]
- Torlopov, M.; Shevchenko, O.; Drozd, N.; Udoratina, E. Cationic starch-based hemocompatible polymeric antioxidant: Synthesis, in vitro, and in vivo study. React. Funct. Polym. 2023, 182, 105457. [Google Scholar] [CrossRef]
- Levdansky, V.A.; Levdansky, A.V.; Malyar, Y.N.; Ivanenko, T.Y.; Fetisova, O.Y.; Kazachenko, A.S.; Kuznetsov, B.N. Green Sulfation of Arabinogalactan in the Melt of a Sulfamic Acid–Urea Mixture. Polymers 2025, 17, 642. [Google Scholar] [CrossRef]
- Li, S.; Xiong, Q.; Lai, X.; Li, X.; Wan, M.; Zhang, J.; Yan, Y.; Cao, M.; Lu, L.; Guan, J. Molecular modification of polysaccharides and resulting bioactivities. Compr. Rev. Food Sci. Food Saf. 2016, 15, 237–250. [Google Scholar] [CrossRef]
- Wei, L.; Li, Q.; Tan, W.; Dong, F.; Luan, F.; Guo, Z. Synthesis, Characterization, and the Antioxidant Activity of Double Quaternized Chitosan Derivatives. Molecules 2017, 22, 501. [Google Scholar] [CrossRef] [PubMed]













| Samples | pH (X1) | Time, h (X2) | DS (Y1) | Yield, wt% (Y2) |
|---|---|---|---|---|
| AG initial | 0 | - | ||
| AG-N-2 | 12 | 2 | 0.04 ± 0.01 | 90 ± 1 |
| AG-N-18 | 12 | 18 | 0.09 ± 0.01 | 92 ± 1 |
| AG-N-24 | 12 | 24 | 0.15 ± 0.02 | 93 ± 1 |
| AG-N-30 | 12 | 30 | 0.19 ± 0.02 | 94 ± 2 |
| AG-N-72 | 12 | 72 | 0.16 ± 0.02 | 92 ± 1 |
| AG-N-11-2 | 11 | 2 | 0.02 ± 0.00 | 83 ± 1 |
| AG-N-11-18 | 11 | 18 | 0.03 ± 0.00 | 86 ± 1 |
| AG-N-11-24 | 11 | 24 | 0.07 ± 0.01 | 89 ± 2 |
| AG-N-11-30 | 11 | 30 | 0.08 ± 0.01 | 86 ± 1 |
| AG-N-11-72 | 11 | 72 | 0.08 ± 0.01 | 85 ± 1 |
| AG-N-10-2 | 10 | 2 | 0.01 ± 0.00 | 82 ± 1 |
| AG-N-10-18 | 10 | 18 | 0.01 ± 0.00 | 83 ± 1 |
| AG-N-10-24 | 10 | 24 | 0.02 ± 0.00 | 87 ± 1 |
| AG-N-10-30 | 10 | 30 | 0.02 ± 0.00 | 90 ± 2 |
| AG-N-10-72 | 10 | 72 | 0.02 ± 0.00 | 86 ± 1 |
| Sources of Dispersion | DS (Y1) | Yield, wt% (Y2) | ||
|---|---|---|---|---|
| Dispersion Relations, F | Levels of Significance, P | Dispersion Relations, F | Levels of Significance, P | |
| X1 | 54.74 | 0.0000 | 35.80 | 0.0002 |
| X2 | 13.03 | 0.0057 | 5.65 | 0.0414 |
| X12 | 1.25 | 0.2920 | 12.67 | 0.0061 |
| X1 X2 | 4.29 | 0.0683 | 0.58 | 0.4648 |
| X22 | 7.40 | 0.0236 | 15.41 | 0.0035 |
| R2adj | 84.0 | 83.9 | ||
| Samples | Mp (g/mol) | Mn (g/mol) | Mw (g/mol) | PDI | DS |
|---|---|---|---|---|---|
| AG initial | 8253 | 6799 | 8607 | 1.27 | 0 |
| AG-N-2 | 3090 | 1604 | 3104 | 1.93 | 0.04 |
| AG-N-18 | 1865 | 1005 | 1510 | 1.50 | 0.09 |
| AG-N-24 | 1204 | 1123 | 1412 | 1.26 | 0.15 |
| AG-N-30 | 1897 | 1212 | 1540 | 1.27 | 0.19 |
| AG-N-72 | 1182 | 1055 | 1380 | 1.31 | 0.16 |
| Samples | Mp (g/mol) | Mn (g/mol) | Mw (g/mol) | PDI |
|---|---|---|---|---|
| AG initial | 8253 | 6799 | 8607 | 1.27 |
| AG-N-10-2 | 7448 | 4189 | 7303 | 1.74 |
| AG-N-11-2 | 3922 | 1322 | 3438 | 10.68 |
| AG-N-2 (pH 12) | 3090 | 1604 | 3104 | 10.93 |
Disclaimer/Publisher’s Note: The statements, opinions and data contained in all publications are solely those of the individual author(s) and contributor(s) and not of MDPI and/or the editor(s). MDPI and/or the editor(s) disclaim responsibility for any injury to people or property resulting from any ideas, methods, instructions or products referred to in the content. |
© 2026 by the authors. Licensee MDPI, Basel, Switzerland. This article is an open access article distributed under the terms and conditions of the Creative Commons Attribution (CC BY) license.
Share and Cite
Sereda, M.V.; Malyar, Y.N.; Borovkova, V.S.; Kazachenko, A.S. New Polycationic Arabinogalactan Derivatives with the CHPTAC System: Structure, Properties and Antioxidant Activity. Polymers 2026, 18, 148. https://doi.org/10.3390/polym18020148
Sereda MV, Malyar YN, Borovkova VS, Kazachenko AS. New Polycationic Arabinogalactan Derivatives with the CHPTAC System: Structure, Properties and Antioxidant Activity. Polymers. 2026; 18(2):148. https://doi.org/10.3390/polym18020148
Chicago/Turabian StyleSereda, Maria V., Yuriy N. Malyar, Valentina S. Borovkova, and Alexander S. Kazachenko. 2026. "New Polycationic Arabinogalactan Derivatives with the CHPTAC System: Structure, Properties and Antioxidant Activity" Polymers 18, no. 2: 148. https://doi.org/10.3390/polym18020148
APA StyleSereda, M. V., Malyar, Y. N., Borovkova, V. S., & Kazachenko, A. S. (2026). New Polycationic Arabinogalactan Derivatives with the CHPTAC System: Structure, Properties and Antioxidant Activity. Polymers, 18(2), 148. https://doi.org/10.3390/polym18020148

