Effects of Different Ratios of Carbohydrate–Fat in Enteral Nutrition on Metabolic Pattern and Organ Damage in Burned Rats
Abstract
1. Introduction
2. Materials and Methods
2.1. Experimental Animals
2.2. Preparation of the Animal Burn Model and Nutritional Treatment Regimens
2.2.1. Burn Model and Grouping
2.2.2. Nutritional Treatment Regimens
2.3. Test Indicators
2.3.1. Body Weight Measurement
2.3.2. REE Measurement
2.3.3. Glucose Tolerance Assay
2.3.4. Blood Biochemistry Test Indicators
2.4. Metabolic Testing
2.5. NMR Spectrum Data Analysis
2.6. Statistical Analysis
3. Experimental Results
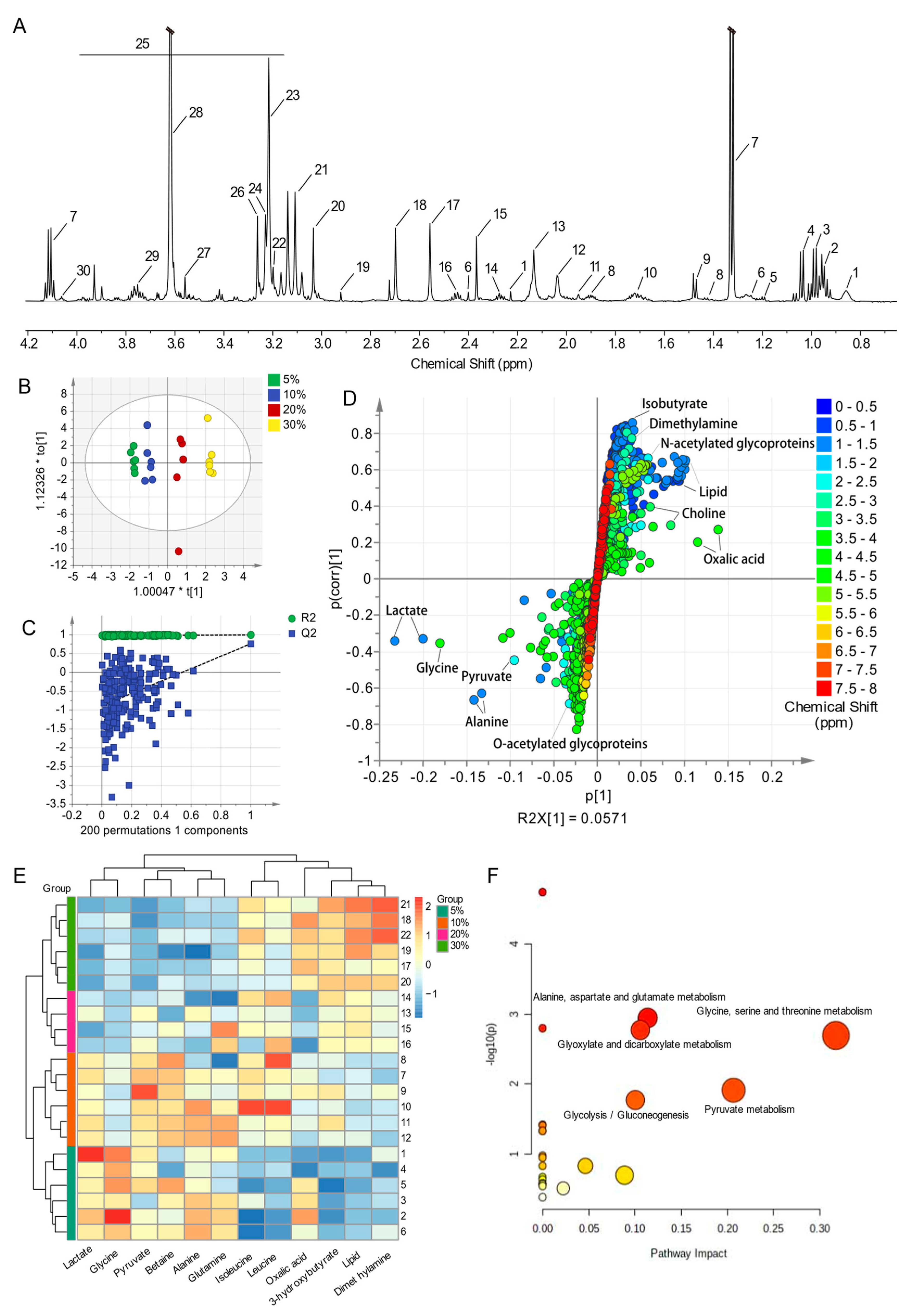
3.1. Effects of Different Ratios of Carbohydrate–Fat on Metabolic Patterns
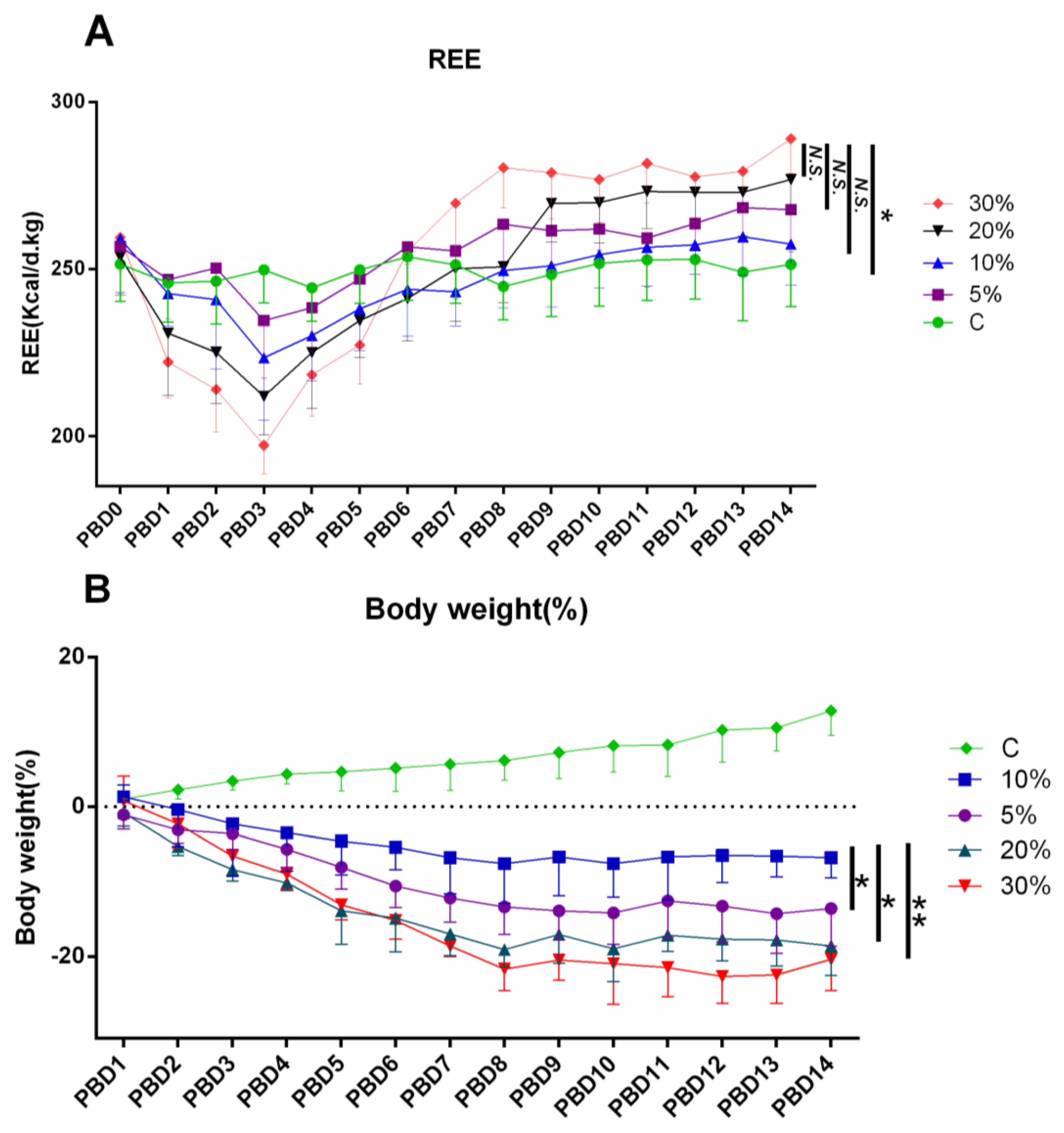
3.2. Effect of Different Carbohydrate–Fat Ratios on Energy Consumption and Body Weight Loss
3.3. Effects of Different Carbohydrate–Fat Ratios on Glucose Tolerance and Insulin Levels in Rats
3.4. Effects of Different Carbohydrate–Fat Ratios on Blood Lipid and Protein Levels in Plasma
3.5. Effects of Different Carbohydrate–Fat Ratios on the Degree of Organ Damage in Burned Rats
4. Discussion
5. Conclusions
Supplementary Materials
Author Contributions
Funding
Institutional Review Board Statement
Informed Consent Statement
Acknowledgments
Conflicts of Interest
Abbreviations
| SD | Sprague–Dawley |
| REE | Resting energy expenditure |
| NMR | Nuclear magnetic resonance analysis |
| BUN | Blood urea nitrogen |
| CrEAT | Creatinine |
| UA | Uric acid |
| LDH | Lactate dehydrogenase |
| α-HBDH | α-Hydroxybutyrate dehydrogenase |
| CK-MB | Creatine kinase isoenzyme MB |
| ALT | Alanine aminotransferase |
| ALP | Alkaline phosphatase |
| AST | Aspartate aminotransferase |
| GGT | Glutamyltransferase |
| TBIL | Total bilirubin |
| TBA | Total bile acid |
| Tch | Total cholesterol |
| TGs | Triglycerides |
| HDL-C | High-density lipoprotein cholesterol |
| LDL-C | Low-density lipoprotein cholesterol |
| Alb | Albumin |
| TP | Total protein |
| LPS | Lipopolysaccharide |
| LAL | Limulus amebocyte lysate |
| PCA | Principal component analysis |
| PLS | Partial least squares |
| OPLS | Orthogonal partial least squares regression |
References
- Moreira, E.; Burghi, G.; Manzanares, W. Update on metabolism and nutrition therapy in critically ill burn patients. Med. Intensiva. 2018, 42, 306–316. [Google Scholar] [CrossRef] [PubMed]
- Clark, A.; Imran, J.; Madni, T.; Wolf, S.E. Nutrition and metabolism in burn patients. Burn. Trauma. 2017, 5, 11. [Google Scholar] [CrossRef] [PubMed]
- Fang, H.; Xu, L.; Zhu, F. Advances in the research of persistent inflammation-immunosuppression-catabolism syndrome in severe burn. Chin. J. Burn. 2019, 35, 548–551. [Google Scholar]
- Huang, Y.S. Thoughts on comprehensive prevention and treatment of organ damage following severe burns. Chin. J. Burn. 2020, 36, 647–650. [Google Scholar]
- Oryan, A.; Alemzadeh, E.; Moshiri, A. Burn wound healing: Present concepts, treatment strategies and future directions. J. Wound Car. 2017, 26, 5–19. [Google Scholar] [CrossRef]
- Rousseau, A.F.; Losser, M.R.; Ichai, C.; Berger, M.M. ESPEN endorsed recommendations: Nutritional therapy in major burns. Clin. Nutr. 2013, 32, 497–502. [Google Scholar] [CrossRef]
- Prelack, K.; Dylewski, M.; Sheridan, R.L. Practical guidelines for nutritional management of burn injury and recovery. Burns 2007, 33, 14–24. [Google Scholar] [CrossRef]
- Shields, B.A.; VanFosson, C.A.; Pruskowski, K.A.; Gurney, J.M.; Rizzo, J.A.; Cancio, L.C. High-Carbohydrate vs. High-Fat Nutrition for Burn Patients. Nutr. Clin. Pract. 2019, 34, 688–694. [Google Scholar] [CrossRef]
- Hew, J.J.; Parungao, R.J.; Tsai, K.H.; Shi, H.; Ma, D.; Nicholls, C.; Li, Z.; Solon-Biet, S.M.; D’Souza, M.; Le Couteur, D.G.; et al. Geometric framework reveals that a moderate protein, high carbohydrate intake is optimal for severe burn injury in mice. Br. J. Nutr. 2020, 123, 1056–1067. [Google Scholar] [CrossRef]
- Li, J.Q.; Han, X.; Zhang, M.J.; Li, X.B.; Liu, G.J.; Zhang, J.Q.; Liu, Z.J. Investigation and analysis of protein and energy intake in adult patients with severe burns. Chin. J. Burn. 2019, 35, 143–147. [Google Scholar]
- Wise, A.K.; Hromatka, K.A.; Miller, K.R. Energy Expenditure and Protein Requirements Following Burn Injury. Nutr. Clin. Pract. 2019, 34, 673–680. [Google Scholar] [CrossRef]
- McClave, S.A.; Taylor, B.E.; Martindale, R.G.; Warren, M.M.; Johnson, D.R.; Braunschweig, C.; McCarthy, M.S.; Davanos, E.; Rice, T.W.; Cresci, G.A.; et al. Guidelines for the Provision and Assessment of Nutrition Support Therapy in the Adult Critically Ill Patient: Society of Critical Care Medicine (SCCM) and American Society for Parenteral and Enteral Nutrition (A.S.P.E.N.). JPEN J. Parenter Enteral. Nutr. 2016, 40, 159–211. [Google Scholar] [CrossRef]
- Berger, M. Basics in clinical nutrition: Nutritional support in burn patients. E. Spen. Eur. E. J. Clin. Nutr. Metab. 2009, 4, e308–e312. [Google Scholar] [CrossRef]
- Gottschlich, M.M.; Jenkins, M.; Warden, G.D.; Baumer, T.; Havens, P.; Snook, J.T.; Alexander, J.W. Differential effects of three enteral dietary regimens on selected outcome variables in burn patients. JPEN J. Parenter. Enteral. Nutr. 1990, 14, 225–236. [Google Scholar] [CrossRef] [PubMed]
- Martindale, R.G.; Klek, S. Lipids in Parenteral Nutrition: Introduction. JPEN J. Parenter. Enteral. Nutr. 2020, 44 (Suppl. S1), S5–S6. [Google Scholar] [CrossRef] [PubMed]
- Lee, J.O.; Gauglitz, G.G.; Herndon, D.N.; Hawkins, H.K.; Halder, S.C.; Jeschke, M.G. Association between dietary fat content and outcomes in pediatric burn patients. J. Surg. Res. 2011, 166, e83–e90. [Google Scholar] [CrossRef] [PubMed][Green Version]
- Demling, R.H.; Seigne, P. Metabolic management of patients with severe burns. World J. Surg. 2000, 24, 673–680. [Google Scholar] [CrossRef]
- Osak, M.P. Nutrition and wound healing. Plast. Surg. Nurs. 1993, 13, 29–36. [Google Scholar] [CrossRef]
- Hart, D.W.; Wolf, S.E.; Herndon, D.N.; Chinkes, D.L.; Lal, S.O.; Obeng, M.K.; Beauford, R.B.; Mlcak, R.T.R.P. Energy expenditure and caloric balance after burn. increased feeding leads to fat rather than lean mass accretion. Ann. Surg. 2002, 235, 152–161. [Google Scholar] [CrossRef]
- Jeschke, M.G.; Gauglitz, G.G.; Kulp, G.A.; Finnerty, C.C.; Williams, F.N.; Kraft, R.; Suman, O.E.; Mlcak, R.P.; Herndon, D.N. Long-term persistance of the pathophysiologic response to severe burn injury. PLoS ONE 2011, 6, e21245. [Google Scholar] [CrossRef]
- Masters, B.; Wood, F. Nutrition support in burns--is there consistency in practice? J. Burn. Care Res. 2008, 29, 561–571. [Google Scholar] [CrossRef] [PubMed]
- Masters, B.; Aarabi, S.; Sidhwa, F.; Wood, F. High-carbohydrate, high-protein, low-fat versus low-carbohydrate, high-protein, high-fat enteral feeds for burns. Cochrane Database Syst. Rev 2012, 1, D6122. [Google Scholar] [CrossRef] [PubMed]
- Singer, P.; Blaser, A.R.; Berger, M.M.; Alhazzani, W.; Calder, P.C.; Casaer, M.P.; Hiesmayr, M.; Mayer, K.; Montejo, J.C.; Pichard, C.; et al. ESPEN guideline on clinical nutrition in the intensive care unit. Clin. Nutr. 2019, 38, 48–79. [Google Scholar] [CrossRef] [PubMed]
- Porter, C.; Tompkins, R.G.; Finnerty, C.C.; Sidossis, L.S.; Suman, O.E.; Herndon, D.N. The metabolic stress response to burn trauma: Current understanding and therapies. Lancet 2016, 388, 1417–1426. [Google Scholar] [CrossRef]
- Newsholme, E.A.; Calder, P.; Yaqoob, P. The regulatory, informational, and immunomodulatory roles of fat fuels. Am. J. Clin. Nutr. 1993, 57 (Suppl. S5), 738S–751S. [Google Scholar] [CrossRef]
- DeBiasse, M.A.; Wilmore, D.W. What is optimal nutritional support? New Horiz. 1994, 2, 122–130. [Google Scholar]
- Hew, J.J.; Parungao, R.J.; Mooney, C.P.; Smyth, J.K.; Kim, S.; Tsai, K.H.; Shi, H.; Chong, C.; Chan, R.C.F.; Attia, B.; et al. Low-protein diet accelerates wound healing in mice post-acute injury. Burn. Trauma. 2021, 9, b10. [Google Scholar] [CrossRef]
- Jobin, N.; Garrel, D.R.; Champoux, J.; Bernier, J. Improved immune functions with administration of a low-fat diet in a burn animal model. Cell Immunol. 2000, 206, 71–84. [Google Scholar] [CrossRef]
- Hart, D.W.; Wolf, S.E.; Zhang, X.J.; Chinkes, D.L.; Buffalo, M.C.; Matin, S.I.; DebRoy, M.A.; Wolfe, R.R.; Herndon, D.N. Efficacy of a high-carbohydrate diet in catabolic illness. Crit. Care Med. 2001, 29, 1318–1324. [Google Scholar] [CrossRef]
- Clayton, R.P.; Herndon, D.N.; Abate, N.; Porter, C. The effect of burn trauma on lipid and glucose metabolism: Implications for insulin sensitivity. J. Burn. Care Res. 2018, 39, 713–723. [Google Scholar] [CrossRef]
- Ritterhoff, J.; Young, S.; Villet, O.; Shao, D.; Neto, F.C.; Bettcher, L.F.; Hsu, Y.A.; Kolwicz, S.C., Jr.; Raftery, D.; Tian, R. Metabolic remodeling promotes cardiac hypertrophy by directing glucose to aspartate biosynthesis. Circ. Res. 2020, 126, 182–196. [Google Scholar] [CrossRef] [PubMed]
- Kadir, N.A.A.A.; Azlan, A.; Abas, F.; Ismail, I.S. Effect of Defatted Dabai Pulp Extract in Urine Metabolomics of Hypercholesterolemic Rats. Nutrients 2020, 12, 3511. [Google Scholar] [CrossRef] [PubMed]
- Vu, T.; Siemek, P.; Bhinderwala, F.; Xu, Y.; Powers, R. Evaluation of Multivariate Classification Models for Analyzing NMR Metabolomics Data. J. Proteome Res. 2019, 18, 3282–3294. [Google Scholar] [CrossRef]
- Lin, H.T.; Cheng, M.L.; Lo, C.J.; Lin, G.; Lin, S.F.; Yeh, J.T.; Ho, H.Y.; Lin, J.R.; Liu, F.C. 1H Nuclear Magnetic Resonance (NMR)-Based Cerebrospinal Fluid and Plasma Metabolomic Analysis in Type 2 Diabetic Patients and Risk Prediction for Diabetic Microangiopathy. J. Clin. Med. 2019, 8, 874. [Google Scholar] [CrossRef]
- The Human Metabolome Database (HMDB). Available online: http://hmdb.ca/ (accessed on 18 July 2021).
- Pang, Z.; Chong, J.; Zhou, G.; de Lima Morais, D.A.; Chang, L.; Barrette, M.; Gauthier, C.; Jacques, P.-É.; Li, S.; Xia, J. MetaboAnalyst 5.0: Narrowing the gap between raw spectra and functional insights. Nucleic Acids Res. 2021, 49, W388–W396. [Google Scholar] [CrossRef]
- Nagana Gowda, G.A.; Raftery, D. Whole Blood Metabolomics by 1H NMR Spectroscopy Provides a New Opportunity To Evaluate Coenzymes and Antioxidants. Anal. Chem. 2017, 18, 4620–4627. [Google Scholar] [CrossRef] [PubMed]
- Chaleckis, R.; Murakami, I.; Takada, J.; Kondoh, H.; Yanagida, M. Individual variability in human blood metabolites identifies age-related differences. Proc. Natl. Acad. Sci. USA 2016, 113, 4252–4259. [Google Scholar] [CrossRef] [PubMed]
- Pertinhez, T.A.; Casali, E.; Lindner, L.; Spisni, A.; Baricchi, R.; Berni, P. Biochemical assessment of red blood cells during storage by (1)H nuclear magnetic resonance spectroscopy. Identification of a biomarker of their level of protection against oxidative stress. Blood Transfus. 2014, 12, 548–556. [Google Scholar]
- Alapid, A.A.I.; Abd. Majid, R.; Ibraheem, Z.O.; Mediani, A.; Ismail, I.S.; Unyah, N.Z.; Alhassan Abdullahi, S.; Nordin, N.; Nasiru Wana, M.; Basir, R. Investigation of Andrographolide Effect on Non-Infected Red Blood Cells Using the 1H-NMR-Based Metabolomics Approach. Metabolites 2021, 11, 486. [Google Scholar] [CrossRef]
- Nagana Gowda, G.A.; Gowda, Y.N.; Raftery, D. Expanding the limits of human blood metabolite quantitation using NMR spectroscopy. Anal. Chem. 2015, 87, 706–715. [Google Scholar] [CrossRef]
- Berger, M.M.; Binz, P.A.; Roux, C.; Charriere, M.; Scaletta, C.; Raffoul, W.; Applegate, L.A.; Pantet, O. Exudative glutamine losses contribute to high needs after burn injury. JPEN J. Parenter. Enteral. Nutr. 2021, 46, 782–788. [Google Scholar] [CrossRef] [PubMed]
- Snelling, C.F.; Woolf, L.I.; Groves, A.C.; Moore, J.P.; Duff, J.H. Amino acid metabolism in patients with severe burns. Surgery 1982, 91, 474–481. [Google Scholar] [CrossRef]
- Porter, C.; Cotter, M.; Diaz, E.C.; Jennings, K.; Herndon, D.N.; Borsheim, E. Amino acid infusion fails to stimulate skeletal muscle protein synthesis up to 1 year after injury in children with severe burns. J. Trauma Acute Care Surg. 2013, 74, 1480–1485. [Google Scholar] [CrossRef] [PubMed]
- Cynober, L. Amino acid metabolism in thermal burns. J. Parenter. Enter. Nutr. 1989, 13, 196–205. [Google Scholar] [CrossRef] [PubMed]
- Curreri, P.W. Assessing nutritional needs for the burned patient. J. Trauma 1990, 30, 20–23. [Google Scholar] [CrossRef] [PubMed]
- Bouletreau, P.; Chassard, D.; Allaouchiche, B.; Dumont, J.C.; Auboyer, C.; Bertin-Maghit, M.; Bricard, H.; Ecochard, R.; Rangaraj, J.; Chambrier, C.; et al. Glucose-lipid ratio is a determinant of nitrogen balance during total parenteral nutrition in critically ill patients: A prospective, randomized, multicenter blind trial with an intention-to-treat analysis. Intensive Care Med. 2005, 31, 1394–1400. [Google Scholar] [CrossRef]
- Lindgren, B.F.; Ruokonen, E.; Magnusson-Borg, K.; Takala, J. Nitrogen sparing effect of structured triglycerides containing both medium-and long-chain fatty acids in critically ill patients: A double blind randomized controlled trial. Clin. Nutr. 2001, 20, 43–48. [Google Scholar] [CrossRef]
- Nordenstrom, J.; Askanazi, J.; Elwyn, D.H.; Martin, P.; Carpentier, Y.A.; Robin, A.P.; Kinney, J.M. Nitrogen balance during total parenteral nutrition: Glucose vs. fat. Ann. Surg. 1983, 197, 27–33. [Google Scholar] [CrossRef]
- Chen, C.; Yin, Y.; Tu, Q.; Yang, H. Glucose and amino acid in enterocyte: Absorption, metabolism and maturation. Front. Biosci. 2018, 23, 1721–1739. [Google Scholar]
- Chen, T.Y.; Hsieh, Y.T.; Huang, J.M.; Liu, C.J.; Chuang, L.T.; Huang, P.C.; Kuo, T.Y.; Chia, H.Y.; Chou, C.Y.; Chang, C.W.; et al. Determination of pyruvate metabolic fates modulates head and neck tumorigenesis. Neoplasia 2019, 21, 641–652. [Google Scholar] [CrossRef]
- Holecek, M. The role of skeletal muscle in the pathogenesis of altered concentrations of branched-chain amino acids (valine, leucine, and isoleucine) in liver cirrhosis, diabetes, and other diseases. Physiol. Res. 2021, 70, 293–305. [Google Scholar] [CrossRef] [PubMed]
- Yang, Y.J.; Liu, M.M.; Zhang, Y.; Wang, Z.E.; Dan-Wu Fan, S.J.; Wei, Y.; Xia, L.; Peng, X. Effectiveness and mechanism study of glutamine on alleviating hypermetabolism in burned rats. Nutrition 2020, 79–80, 110934. [Google Scholar] [CrossRef] [PubMed]
- Cruzat, V.; Macedo, R.M.; Noel, K.K.; Curi, R.; Newsholme, P. Glutamine. Metabolism and immune function, supplementation and clinical translation. Nutrients 2018, 10, 1564. [Google Scholar] [CrossRef] [PubMed]
- Yang, G.; Zhang, Y.; Wu, D.; Wang, C.; Yang, Y.J.; Fan, S.J.; Xia, L.; Wei, Y.; Peng, X. 1H-NMR metabolomics identifies significant changes in hypermetabolism after glutamine administration in burned rats. Am. J. Transl. Res. 2019, 11, 7286–7299. [Google Scholar] [PubMed]
- Williams, F.N.; Branski, L.K.; Jeschke, M.G.; Herndon, D.N. What, how, and how much should patients with burns be fed? Surg. Clin. N. Am. 2011, 91, 609–629. [Google Scholar] [CrossRef]






Publisher’s Note: MDPI stays neutral with regard to jurisdictional claims in published maps and institutional affiliations. |
© 2022 by the authors. Licensee MDPI, Basel, Switzerland. This article is an open access article distributed under the terms and conditions of the Creative Commons Attribution (CC BY) license (https://creativecommons.org/licenses/by/4.0/).
Share and Cite
Yang, Y.; Su, S.; Zhang, Y.; Wu, D.; Wang, C.; Wei, Y.; Peng, X. Effects of Different Ratios of Carbohydrate–Fat in Enteral Nutrition on Metabolic Pattern and Organ Damage in Burned Rats. Nutrients 2022, 14, 3653. https://doi.org/10.3390/nu14173653
Yang Y, Su S, Zhang Y, Wu D, Wang C, Wei Y, Peng X. Effects of Different Ratios of Carbohydrate–Fat in Enteral Nutrition on Metabolic Pattern and Organ Damage in Burned Rats. Nutrients. 2022; 14(17):3653. https://doi.org/10.3390/nu14173653
Chicago/Turabian StyleYang, Yongjun, Sen Su, Yong Zhang, Dan Wu, Chao Wang, Yan Wei, and Xi Peng. 2022. "Effects of Different Ratios of Carbohydrate–Fat in Enteral Nutrition on Metabolic Pattern and Organ Damage in Burned Rats" Nutrients 14, no. 17: 3653. https://doi.org/10.3390/nu14173653
APA StyleYang, Y., Su, S., Zhang, Y., Wu, D., Wang, C., Wei, Y., & Peng, X. (2022). Effects of Different Ratios of Carbohydrate–Fat in Enteral Nutrition on Metabolic Pattern and Organ Damage in Burned Rats. Nutrients, 14(17), 3653. https://doi.org/10.3390/nu14173653
