Detecting Changes in Impervious Surfaces Using Multi-Sensor Satellite Imagery and Machine Learning Methodology in a Metropolitan Area
Abstract
:1. Introduction
2. Study Area and Dataset
2.1. Study Area
2.2. Sets of Data
3. Methodology
3.1. Image Processing
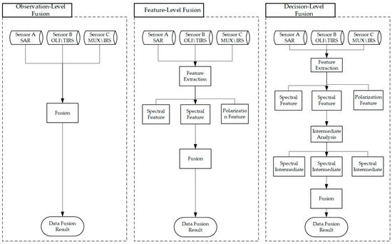
3.2. Feature Extraction and Fusion
3.3. Machine Learning Methodology
4. Impervious Surfaces and Accuracy Assessment
4.1. Impervious Surfaces Extraction
- (1)
- Sentinel-1 SAR data only (S1);
- (2)
- CBERS-04 image only (S2);
- (3)
- Landsat-8 image only (S3);
- (4)
- CBERS-04 image and Landsat-8 image combination (S4);
- (5)
- CBERS-04 image and Sentinel-1 SAR combination (S5);
- (6)
- Landsat-8 image and Sentinel-1 SAR combination (S6);
- (7)
- CBERS-04 image, Landsat-8 image, and Sentinel-1 SAR combination (S7).
4.2. Accuracy Assessments
5. Analyses and Discussions
5.1. Comparisons of Impervious Surfaces between Different Fusion Scenarios
5.2. Changes in Impervious Surfaces
- The area of impervious surfaces in Nanchang exhibited a diminishing trend moving from the city center to the outskirts.
- Urban impervious surfaces primarily congregated near riverine regions.
- Proximity to the city center intensified the changes in impervious surfaces.
- The eastern part of Nanchang, characterized by its relatively flat terrain and well-established river systems, displayed larger impervious surface areas than the western region along the Gan River.
6. Conclusions
Author Contributions
Funding
Data Availability Statement
Conflicts of Interest
References
- Meyer, J.L.; Paul, M.J.; Taulbee, W.K. Stream Ecosystem Function in Urbanizing Landscapes. J. N. Am. Benthol. Soc. 2005, 24, 602–612. [Google Scholar] [CrossRef]
- Brabec, E.; Schulte, S.; Richards, P.L. Impervious Surfaces and Water Quality: A Review of Current Literature and Its Implications for Watershed Planning. J. Plan Lit. 2002, 16, 499–514. [Google Scholar] [CrossRef]
- Xian, G.; Homer, C. Updating the 2001 National Land Cover Database Impervious Surface Products to 2006 Using Landsat Imagery Change Detection Methods. Remote Sens. Environ. 2010, 114, 1676–1686. [Google Scholar] [CrossRef]
- Sharma, J.; Prasad, R.; Mishra, V.N.; Yadav, V.P.; Bala, R. Land use and land cover classification of multispectral Landsat-8 satellite imagery using discrete wavelet transform. ISPRS-Int. Arch. Photogramm. Remote Sens. Spat. Inf. Sci. 2018, XLII-5, 703–706. [Google Scholar] [CrossRef]
- Rodriguez-Galiano, V.F.; Ghimire, B.; Rogan, J.; Chica-Olmo, M.; Rigol-Sanchez, J.P. An Assessment of the Effectiveness of a Random Forest Classifier for Land-Cover Classification. ISPRS-J. Photogramm. Remote Sens. 2012, 67, 93–104. [Google Scholar] [CrossRef]
- Zhang, L.; Weng, Q. Annual Dynamics of Impervious Surface in the Pearl River Delta, China, from 1988 to 2013, Using Time Series Landsat Imagery. ISPRS-J. Photogramm. Remote Sens. 2016, 113, 86–96. [Google Scholar] [CrossRef]
- Deng, C.; Wu, C. The Use of Single-Date MODIS Imagery for Estimating Large-Scale Urban Impervious Surface Fraction with Spectral Mixture Analysis and Machine Learning Techniques. ISPRS-J. Photogramm. Remote Sens. 2013, 86, 100–110. [Google Scholar] [CrossRef]
- Pok, S.; Matsushita, B.; Fukushima, T. An Easily Implemented Method to Estimate Impervious Surface Area on a Large Scale from MODIS Time-Series and Improved DMSP-OLS Nighttime Light Data. ISPRS-J. Photogramm. Remote Sens. 2017, 133, 104–115. [Google Scholar] [CrossRef]
- Nagel, P.; Yuan, F. High-Resolution Land Cover and Impervious Surface Classifications in the Twin Cities Metropolitan Area with NAIP Imagery. Photogramm. Eng. Remote Sens. 2016, 82, 63–71. [Google Scholar] [CrossRef]
- Lu, D.; Weng, Q. Use of Impervious Surface in Urban Land-Use Classification. Remote Sens. Environ. 2006, 102, 146–160. [Google Scholar] [CrossRef]
- Wu, C.; Murray, A.T. Estimating Impervious Surface Distribution by Spectral Mixture Analysis. Remote Sens. Environ. 2003, 84, 493–505. [Google Scholar] [CrossRef]
- Chen, X.; Jia, X.; Pickering, M. A Nighttime Lights Adjusted Impervious Surface Index (NAISI) with Integration of Landsat Imagery and Nighttime Lights Data from International Space Station. Int. J. Appl. Earth Obs. Geoinf. 2019, 83, 101889. [Google Scholar] [CrossRef]
- Lin, Y.; Zhang, H.; Li, G.; Wang, T.; Wan, L.; Lin, H. Improving Impervious Surface Extraction with Shadow-Based Sparse Representation From Optical, SAR, and LiDAR Data. IEEE J. Sel. Top. Appl. Earth Obs. Remote Sens. 2019, 12, 2417–2428. [Google Scholar] [CrossRef]
- Zhang, Y.; Zhang, H.; Lin, H. Improving the Impervious Surface Estimation with Combined Use of Optical and SAR Remote Sensing Images. Remote Sens. Environ. 2014, 141, 155–167. [Google Scholar] [CrossRef]
- Henderson, F.; Xia, Z.-G. SAR Applications in Human Settlement Detection, Population Estimation and Urban Land Use Pattern Analysis: A Status Report. IEEE Trans. Geosci. Remote Sens. 1997, 35, 79–85. [Google Scholar] [CrossRef]
- Leinenkugel, P.; Esch, T.; Kuenzer, C. Settlement Detection and Impervious Surface Estimation in the Mekong Delta Using Optical and SAR Remote Sensing Data. Remote Sens. Environ. 2011, 115, 3007–3019. [Google Scholar] [CrossRef]
- Zhang, H.; Xu, R. Exploring the Optimal Integration Levels between SAR and Optical Data for Better Urban Land Cover Mapping in the Pearl River Delta. Int. J. Appl. Earth Obs. Geoinf. 2018, 64, 87–95. [Google Scholar] [CrossRef]
- Calabresi, G. The use of ERS data for flood monitoring: An overall assessment. In Proceedings of the 2nd ERS Applications Workshop, London, UK, 6–8 December 1995. [Google Scholar]
- Dell’Acqua, F.; Gamba, P. Texture-Based Characterization of Urban Environments on Satellite SAR Images. IEEE Trans. Geosci. Remote Sens. 2003, 41, 153–159. [Google Scholar] [CrossRef]
- Erasmi, S.; Twele, A. Regional Land Cover Mapping in the Humid Tropics Using Combined Optical and SAR Satellite Data—A Case Study from Central Sulawesi, Indonesia. Int. J. Remote Sens. 2009, 30, 2465–2478. [Google Scholar] [CrossRef]
- Ghassemian, H. A Review of Remote Sensing Image Fusion Methods. Inf. Fusion 2016, 32, 75–89. [Google Scholar] [CrossRef]
- Joshi, N.; Baumann, M.; Ehammer, A.; Fensholt, R.; Grogan, K.; Hostert, P.; Jepsen, M.; Kuemmerle, T.; Meyfroidt, P.; Mitchard, E.; et al. A Review of the Application of Optical and Radar Remote Sensing Data Fusion to Land Use Mapping and Monitoring. Remote Sens. 2016, 8, 70. [Google Scholar] [CrossRef]
- Lisini, G.; Tison, C.; Tupin, F.; Gamba, P. Feature Fusion to Improve Road Network Extraction in High-Resolution SAR Images. IEEE Geosci. Remote Sens. Lett. 2006, 3, 217–221. [Google Scholar] [CrossRef]
- Salentinig, A.; Gamba, P. Combining SAR-Based and Multispectral-Based Extractions to Map Urban Areas at Multiple Spatial Resolutions. IEEE Geosci. Remote Sens. Mag. 2015, 3, 100–112. [Google Scholar] [CrossRef]
- Marceau, D.J.; Howarth, P.J.; Dubois, J.M.; Gratton, D.J. Evaluation of the Grey-Level Co-Occurrence Matrix Method for Land-Cover Classification Using Spot Imagery. IEEE Trans. Geosci. Remote Sens. 1990, 28, 513–519. [Google Scholar] [CrossRef]
- Vaddiraju, S.C.; Reshma, T.; Savitha, C. Determination of Impervious Area of Saroor Nagar Watershed of Telangana Using Spectral Indices, MLC, and Machine Learning (SVM) Techniques. Environ. Monit. Assess. 2022, 194, 258. [Google Scholar] [CrossRef] [PubMed]
- Sobieraj, J.; Fernández, M.; Metelski, D. A Comparison of Different Machine Learning Algorithms in the Classification of Impervious Surfaces: Case Study of the Housing Estate Fort Bema in Warsaw (Poland). Buildings. 2022, 12, 2115. [Google Scholar] [CrossRef]
- Wang, J.; Wu, Z.; Wu, C.; Cao, Z.; Fan, W.; Tarolli, P. Improving Impervious Surface Estimation: An Integrated Method of Classification and Regression Trees (CART) and Linear Spectral Mixture Analysis (LSMA) Based on Error Analysis. Gisci. Remote Sens. 2018, 55, 583–603. [Google Scholar] [CrossRef]
- Blazer, V.S.; Gordon, S.; Jones, D.K.; Iwanowicz, L.R.; Walsh, H.L.; Sperry, A.J.; Smalling, K.L. Retrospective Analysis of Estrogenic Endocrine Disruption and Land-Use Influences in the Chesapeake Bay Watershed. Chemosphere 2021, 266, 129009. [Google Scholar] [CrossRef]
- Wang, Y.; Huang, Q.; Zhao, A.; Lv, H.; Zhuang, S. Semantic Network-Based Impervious Surface Extraction Method for Rural-Urban Fringe from High Spatial Resolution Remote Sensing Images. IEEE J. Sel. Top. Appl. Earth Obs. Remote Sens. 2021, 14, 4980–4998. [Google Scholar] [CrossRef]
- Zheng, Z.; Yang, B.; Liu, S.; Xia, J.; Zhang, X. Extraction of Impervious Surface with Landsat Based on Machine Learning in Chengdu Urban, China. Remote Sens. Appl. 2023, 30, 100974. [Google Scholar] [CrossRef]
- Liu, Z.; Yang, J.; Huang, X. Landsat-Derived Impervious Surface Area Expansion in the Arctic from 1985 to 2021. Sci. Total Environ. 2023, 905, 166966. [Google Scholar] [CrossRef] [PubMed]
- Trinder, J.; Liu, Q. Assessing Environmental Impacts of Urban Growth Using Remote Sensing. Geo-Spat. Inf. Sci. 2020, 23, 20–39. [Google Scholar] [CrossRef]
- Li, W.; Ni, L.; Li, Z.-L.; Duan, S.-B.; Wu, H. Evaluation of Machine Learning Algorithms in Spatial Downscaling of MODIS Land Surface Temperature. IEEE J. Sel. Top. Appl. Earth Obs. Remote Sens. 2019, 12, 2299–2307. [Google Scholar] [CrossRef]
- Mahyoub, S.; Rhinane, H.; Mansour, M.; Fadil, A.; Okaishi, W.A. Impervious Surface Prediction in Marrakech City Using Artificial Neural Network. Int. J. Adv. Comput. Sci. Appl. 2022, 13, 185–189. [Google Scholar] [CrossRef]
- Zhang, M.; Zhang, C.; Kafy, A.-A.; Tan, S. Simulating the Relationship between Land Use/Cover Change and Urban Thermal Environment Using Machine Learning Algorithms in Wuhan City, China. Land 2021, 11, 14. [Google Scholar] [CrossRef]
- Das, P.C.; Zannat, E.U. Assessing the Impacts of Land Use–Land Cover Changes on Direct Surface Runoff: A Remote Sensing Approach in Khulna City. Water Sci. Technol. 2022, 85, 3122–3144. [Google Scholar] [CrossRef] [PubMed]
- Yu, W.; Shi, J.; Fang, Y.; Xiang, A.; Li, X.; Hu, C.; Ma, M. Exploration of Urbanization Characteristics and Their Effect on the Urban Thermal Environment in Chengdu, China. Build Environ. 2022, 219, 109150. [Google Scholar] [CrossRef]
- Brown, C.; Boyd, D.S.; Kara, S. Landscape Analysis of Cobalt Mining Activities from 2009 to 2021 Using Very High Resolution Satellite Data (Democratic Republic of the Congo). Sustainability 2022, 14, 9545. [Google Scholar] [CrossRef]
- Zou, Y.; Shen, J.; Chen, Y.; Zhang, B. Monitoring Urban Expansion (2000–2020) in Yangtze River Delta Using Time-Series Nighttime Light Data and MODIS NDVI. Sustainability 2023, 15, 9764. [Google Scholar] [CrossRef]
- Langenkamp, J.-P.; Rienow, A. Exploring the Use of Orthophotos in Google Earth Engine for Very High-Resolution Mapping of Impervious Surfaces: A Data Fusion Approach in Wuppertal, Germany. Remote Sens. 2023, 15, 1818. [Google Scholar] [CrossRef]
- Lodato, F.; Colonna, N.; Pennazza, G.; Praticò, S.; Santonico, M.; Vollero, L.; Pollino, M. Analysis of the Spatiotemporal Urban Expansion of the Rome Coastline through GEE and RF Algorithm, Using Landsat Imagery. ISPRS Int. J. Geo-Inf. 2023, 12, 141. [Google Scholar] [CrossRef]
- Dong, X.; Meng, Z.; Wang, Y.; Zhang, Y.; Sun, H.; Wang, Q. Monitoring Spatiotemporal Changes of Impervious Surfaces in Beijing City Using Random Forest Algorithm and Textural Features. Remote Sens. 2021, 13, 153. [Google Scholar] [CrossRef]
- Wu, W.; Guo, S.; Shao, Z.; Li, D. CroFuseNet: A Semantic Segmentation Network for Urban Impervious Surface Extraction Based on Cross Fusion of Optical and SAR Images. IEEE J. Sel. Top. Appl. Earth Obs. Remote. Sens. 2023, 16, 2573–2588. [Google Scholar] [CrossRef]
- Sun, G.; Cheng, J.; Zhang, A.; Jia, X.; Yao, Y.; Jiao, Z. Hierarchical Fusion of Optical and Dual-Polarized SAR on Impervious Surface Mapping at City Scale. ISPRS J. Photogramm. Remote. Sens. 2022, 184, 264–278. [Google Scholar] [CrossRef]
- Tang, H.; Lu, S.; Ali Baig, M.H.; Li, M.; Fang, C.; Wang, Y. Large-Scale Surface Water Mapping Based on Landsat and Sentinel-1 Images. Water 2022, 14, 1454. [Google Scholar] [CrossRef]
- Li, Z.; Wei, Z.Q.; Liu, Y.J.; Chen, Z. Reach on Chinese Central City Impervious Surface Area Growth Pattern in Recent 20 Years: Take Nanchang as a Case. Sci. Geogr. Sin. 2015, 35, 1444–1451. [Google Scholar]
- Xu, H.Q.; Tang, F. Analysis of new characteristics of the first Landsat 8 image and their eco-environmental significance. Acta Ecol. Sin. 2013, 33, 3249–3257. [Google Scholar]
- Holtz, T.S.U. Introductory Digital Image Processing: A Remote Sensing Perspective, Third Edition. Environ. Eng. Geosci. 2007, 13, 89–90. [Google Scholar] [CrossRef]
- Moses, W.J.; Gitelson, A.A.; Perk, R.L.; Gurlin, D.; Rundquist, D.C.; Leavitt, B.C.; Barrow, T.M.; Brakhage, P. Estimation of Chlorophyll-a Concentration in Turbid Productive Waters Using Airborne Hyperspectral Data. Water Res. 2012, 46, 993–1004. [Google Scholar] [CrossRef]
- Yuan, X.Y.; Tian, Q.J. The advances in the study of atmospheric correction for optical remote sensing. Remote Sens. Environ. 2005, 66, 1–6. [Google Scholar]
- Weina, D.U.; Aigong, X.U.; Yaoxin, S.; Huasheng, S.U.N. Absolute radiometric calibration of level-1 detected ground range products of new SAR sensors. Remote Sens. Nat. Resour. 2016, 28, 30–34. [Google Scholar]
- Schmitt, M.; Zhu, X.X. Data Fusion and Remote Sensing: An Ever-Growing Relationship. IEEE Geosci. Remote Sens. Mag. 2016, 4, 6–23. [Google Scholar] [CrossRef]
- Hall, D.L.; McMullen, S.A. Mathematical Techniques in Multisensor Data Fusion; Artech House: Norwood, MA, USA, 2004; ISBN 1-58053-335-3. [Google Scholar]
- Belgiu, M.; Drăguţ, L. Random Forest in Remote Sensing: A Review of Applications and Future Directions. ISPRS-J. Photogramm. Remote Sens. 2016, 114, 24–31. [Google Scholar] [CrossRef]
- Cutler, D.R.; Edwards, T.C.; Beard, K.H.; Cutler, A.; Hess, K.T.; Gibson, J.; Lawler, J.J. Random Forests for Classification in ecology. Ecology 2007, 88, 2783–2792. [Google Scholar] [CrossRef] [PubMed]
- van der Linden, S.; Rabe, A.; Held, M.; Jakimow, B.; Leitão, P.; Okujeni, A.; Schwieder, M.; Suess, S.; Hostert, P. The EnMAP-Box—A Toolbox and Application Programming Interface for EnMAP Data Processing. Remote Sens. 2015, 7, 11249–11266. [Google Scholar] [CrossRef]
- Liaw, A.; Wiener, M. Classification and Regression by randomForest. R News 2002, 2, 5. [Google Scholar]
- Pontius, R.G.; Millones, M. Death to Kappa: Birth of Quantity Disagreement and Allocation Disagreement for Accuracy Assessment. Int. J. Remote Sens. 2011, 32, 4407–44293. [Google Scholar] [CrossRef]
- Rumelhart, D.E.; Hintont, G.E.; Williams, R.J. Learning Representations by Back-Propagating Errors. Nature 1986, 323, 533–536. [Google Scholar] [CrossRef]
- Cortes, C.; Vapnik, V. Support-Vector Networks. Mach Learn. 1995, 20, 273–297. [Google Scholar] [CrossRef]
- Loh, W. Classification and Regression Trees. WIREs Data Min Knowl. 2011, 1, 14–23. [Google Scholar] [CrossRef]
- Fisher, R.A. On the Mathematical Foundations of Theoretical Statistics. Phil. Trans. R. Soc. Lond. A 1922, 222, 309–368. [Google Scholar]
- Tou, J.T.; Gonzalez, R.C. Pattern Recognition Principles; Addison-Wesley Publishing Company: New York, NY, USA, 1974. [Google Scholar]
- Jensen, J.R.; Lulla, K. Introductory Digital Image Processing: A Remote Sensing Perspective. Geocarto Int. 1987, 2, 65. [Google Scholar] [CrossRef]
- Big Data Reveals 30 Years of Flood Evolution in China: Uncovering Areas Vulnerable to Flooding—Xinhua News. Available online: http://www.xinhuanet.com/yingjijiuyuan/2022-04/01/c_1211629474.htm (accessed on 1 October 2023).
- Jiangxi Provincial People’s Government—City and County Updates: Nanchang Selected as a National Sponge City Construction Demonstration City. Available online: http://www.jiangxi.gov.cn/art/2022/6/3/art_399_3983515.html (accessed on 1 October 2023).







| Satellite Sensor | Band | Wavelength (um) | Resolution (m) | Satellite Sensor | Band | Wavelength (um) | Resolution (m) |
|---|---|---|---|---|---|---|---|
| Landsat-8 OLI\TIRS | 1 (Coastal) | 0.43–0.45 | 30 | CBERS-04 MUX\IRS | 5 | 0.45–0.52 | 20 |
| 2 (Blue) | 0.45–0.52 | 30 | 6 | 0.52–0.59 | 20 | ||
| 3 (Green) | 0.53–0.60 | 30 | 7 | 0.63–0.69 | 20 | ||
| 4 (Red) | 0.63–0.68 | 30 | 8 | 0.77–0.89 | 20 | ||
| 5 (NIR) | 0.85–0.89 | 30 | 9 | 0.50–0.90 | 20 | ||
| 6 (SWIR-1) | 1.56–1.66 | 30 | 10 | 1.55–1.75 | 40 | ||
| 7 (SWIR-2) | 2.10–2.30 | 30 | 11 | 2.08–2.35 | 40 | ||
| 8 (PAN) | 0.50–0.68 | 15 | |||||
| 9 | 1.36–1.39 | 30 | |||||
| 10 | 10.6–11.2 | 100 | |||||
| 11 | 11.5–12.5 | 100 |
| Satellite Sensor | Scene Identifier | Scene Center Latitude | Scene Center Longitude | Date Acquired | Cloud Cover |
|---|---|---|---|---|---|
| Landsat-8 OLI\TIRS | LC81220402021339LGN00 | 28.86948 | 114.99909 | 5 December 2021 | 0.03 |
| LC81210402021316LGN00 | 28.86947 | 116.54733 | 12 November 2021 | 2.16 | |
| CBERS-04 MUX\IRS | 4415895 | 28.672667 | 116.43454 | 14 November 2021 | 0 |
| 4413650 | 28.674706 | 115.46811 | 11 November 2021 | 0 | |
| 240308 | 28.352079 | 115.574059 | 10 November 2021 | 5 | |
| 242281 | 29.095696 | 116.547527 | 15 November 2021 | 5 | |
| 242282 | 28.352067 | 116.362970 | 15 November 2021 | 5 | |
| 240307 | 29.095547 | 115.758536 | 10 November 2021 | 5 |
| RF | ANN | SVM | CART | Max-Likelihood | Min-Distance | |||||||
|---|---|---|---|---|---|---|---|---|---|---|---|---|
| OA | Kappa | OA | Kappa | OA | Kappa | OA | Kappa | OA | Kappa | OA | Kappa | |
| CBERS-04 | 88.0% | 0.78 | 84.3% | 0.72 | 86.4% | 0.76 | 86.7% | 0.77 | 85.5% | 0.74 | 44.0% | 0.24 |
| Landsat-8 | 90.3% | 0.82 | 89.8% | 0.81 | 89.7% | 0.81 | 88.7% | 0.80 | 82.7% | 0.70 | 23.2% | 0.10 |
| CBERS-04 + Landsat-8 | 91.8% | 0.85 | 88.2% | 0.79 | 89.8% | 0.82 | 89.0% | 0.81 | 85.7% | 0.75 | 10.8% | 0.043 |
| CBERS-04 + Sentinel-1 | 91.7% | 0.85 | 90.4% | 0.83 | 90.0% | 0.82 | 89.9% | 0.83 | 88.9% | 0.80 | 29.0% | 0.15 |
| Landsat-8 + Sentinel-1 | 93.0% | 0.88 | 89.6% | 0.80 | 92.6% | 0.86 | 89.8% | 0.82 | 88.7% | 0.80 | 17.3% | 0.07 |
| CBERS-04 + Landsat-8 + Sentinel-1 | 94.0% | 0.89 | 86.3% | 0.73 | 92.5% | 0.87 | 91.9% | 0.86 | 89.3% | 0.81 | 7.6% | 0.03 |
| Scenario ID | PA (%) | UA (%) | OA | Kappa | |||||
|---|---|---|---|---|---|---|---|---|---|
| IS | Others | Water | IS | Others | Water | ||||
| S1 | Sentinel-1 | 37.61 | 94.01 | 80.07 | 86.07 | 70.19 | 89.53 | 75.0% | 0.54 |
| S2 | CBERS-04 | 83.25 | 92.12 | 79.83 | 77.58 | 91.63 | 91.59 | 88.0% | 0.78 |
| S3 | Landsat-8 | 87.24 | 94.38 | 79.69 | 85.22 | 91.67 | 93.68 | 90.3% | 0.82 |
| S4 | CBERS-04 + Landsat-8 | 88.51 | 95.20 | 84.29 | 85.12 | 94.17 | 93.86 | 91.8% | 0.85 |
| S5 | CBERS-04 + Sentinel-1 | 86.28 | 93.25 | 94.25 | 85.73 | 93.63 | 93.73 | 91.7% | 0.85 |
| S6 | Landsat-8 + Sentinel-1 | 91.90 | 91.96 | 98.53 | 88.00 | 96.73 | 88.40 | 93.0% | 0.88 |
| S7 | CBERS-04 + Landsat-8 + Sentinel-1 | 89.00 | 95.58 | 95.44 | 91.23 | 95.29 | 93.21 | 94.0% | 0.89 |
| Sentinel-1 SAR | ||||
| Ground Truth (Pixels) | ||||
| Class | Water | IS | Others | |
| Water | 26,512 | 30 | 3069 | |
| IS | 19 | 23,805 | 3833 | |
| Others | 6517 | 39,460 | 108,404 | |
| CBERS-04 | ||||
| Ground Truth (Pixels) | ||||
| Class | Water | IS | Others | |
| Water | 1753 | 48 | 113 | |
| IS | 264 | 2723 | 523 | |
| Others | 179 | 500 | 7434 | |
| Landsat-8 | ||||
| Ground Truth (Pixels) | ||||
| Class | Water | IS | Others | |
| Water | 1719 | 38 | 78 | |
| IS | 119 | 2871 | 379 | |
| Others | 319 | 379 | 7679 | |
| Cases | 1 (Overestimated) | 0 | −1 (Underestimated) | |
|---|---|---|---|---|
| Area (km2) | ||||
| (a) | S2–S7 | 605.52 | 6176.95 | 403.40 |
| (b) | S3–S7 | 319.97 | 6497.04 | 368.82 |
| (c) | S4–S7 | 334.76 | 6696.35 | 154.75 |
| (d) | S5–S7 | 366.12 | 6413.79 | 408.41 |
| (e) | S6–S7 | 166.19 | 6701.25 | 320.89 |
| Table | Sensor | Date and Time of Acquisition |
|---|---|---|
| 2015 | Sentinel-1 SAR | 3 October 10:18:10 |
| CBERS-04 | 28 September 03:06:37 21 October 03:10:36 | |
| Landsat-8 | 2 October 02:50:48 11 October 02:44:37 | |
| 2017 | Sentinel-1 | 27 November 10:18:02 |
| CBERS-04 | 21 October 02:58:34 9 December 03:01:07 | |
| Landsat-8 | 1 November 02:44:55 10 December 02:50:56 | |
| 2020 | Sentinel-1 | 9 February 10:18:12 |
| CBERS-04 | 8 January 02:47:34 31 January 02:52:16 | |
| Landsat-8 | 18 February 02:50:49 14 March 02:44:29 |
| 2015 | 2017 | 2020 | 2021 | |
|---|---|---|---|---|
| Kappa | 0.85 | 0.84 | 0.78 | 0.89 |
| OA | 93.92% | 93.79% | 87.61% | 93.96% |
| IS Area (km2) | 1183.40 | 1211.08 | 1585.13 | 1703.70 |
| IS increase (km2) | 27.68 | 374.05 | 118.57 | |
| Average yearly increase rate (%) | 1.17 | 10.30 | 7.48 |
Disclaimer/Publisher’s Note: The statements, opinions and data contained in all publications are solely those of the individual author(s) and contributor(s) and not of MDPI and/or the editor(s). MDPI and/or the editor(s) disclaim responsibility for any injury to people or property resulting from any ideas, methods, instructions or products referred to in the content. |
© 2023 by the authors. Licensee MDPI, Basel, Switzerland. This article is an open access article distributed under the terms and conditions of the Creative Commons Attribution (CC BY) license (https://creativecommons.org/licenses/by/4.0/).
Share and Cite
Wu, Y.; Pan, J. Detecting Changes in Impervious Surfaces Using Multi-Sensor Satellite Imagery and Machine Learning Methodology in a Metropolitan Area. Remote Sens. 2023, 15, 5387. https://doi.org/10.3390/rs15225387
Wu Y, Pan J. Detecting Changes in Impervious Surfaces Using Multi-Sensor Satellite Imagery and Machine Learning Methodology in a Metropolitan Area. Remote Sensing. 2023; 15(22):5387. https://doi.org/10.3390/rs15225387
Chicago/Turabian StyleWu, Yuewan, and Jiayi Pan. 2023. "Detecting Changes in Impervious Surfaces Using Multi-Sensor Satellite Imagery and Machine Learning Methodology in a Metropolitan Area" Remote Sensing 15, no. 22: 5387. https://doi.org/10.3390/rs15225387
APA StyleWu, Y., & Pan, J. (2023). Detecting Changes in Impervious Surfaces Using Multi-Sensor Satellite Imagery and Machine Learning Methodology in a Metropolitan Area. Remote Sensing, 15(22), 5387. https://doi.org/10.3390/rs15225387

