Automated Mapping for Long-Term Analysis of Shifting Cultivation in Northeast India
Abstract
1. Introduction
2. Materials and Methods
2.1. Study Area
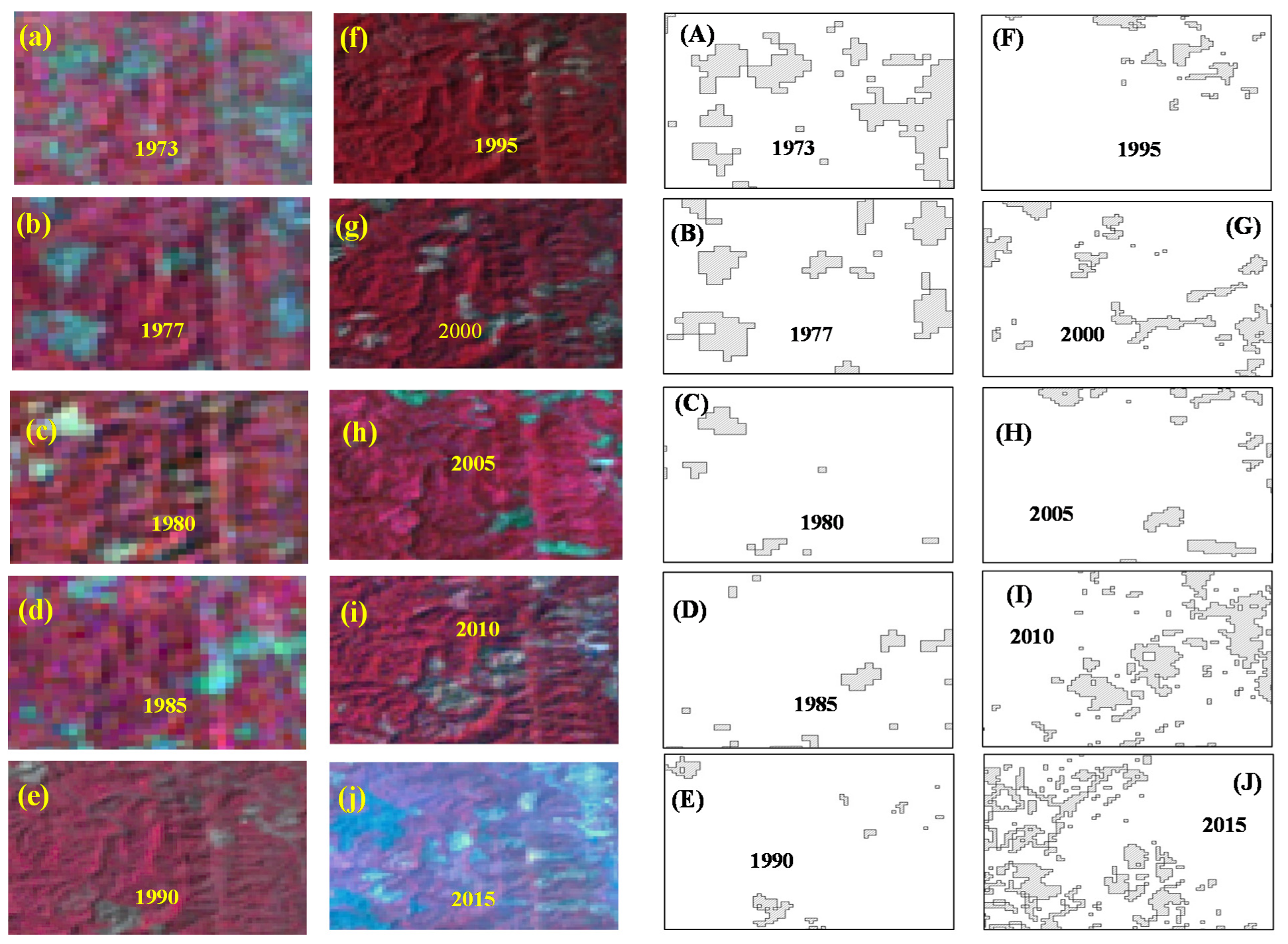
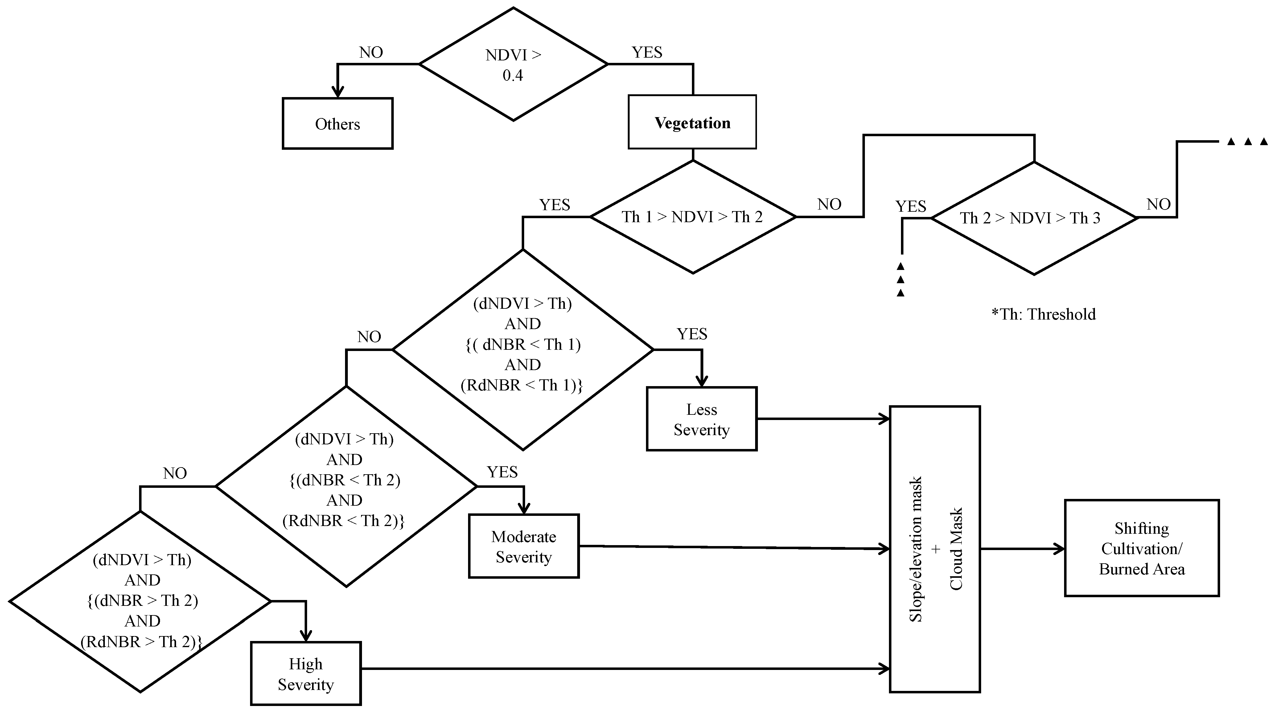
2.2. Data and Methodology
3. Results
4. Discussion
5. Conclusions
Supplementary Materials
Author Contributions
Funding
Institutional Review Board Statement
Informed Consent Statement
Data Availability Statement
Acknowledgments
Conflicts of Interest
References
- Ramakrishnan, P.S. The Science behind Rotational Bush Fallow Agriculture System (Jhum). Proc. Plant Sci. 1984, 93, 379–400. [Google Scholar]
- Ralte, V.; Pandey, H.; Barik, S.; Tripathi, R.; Prabhu, S.D. Changes in microbial biomass and activity in relation to shifting cultivation and horticultural practices in subtropical evergreen forest ecosystem of north-east India. Acta Oecol. 2005, 28, 163–172. [Google Scholar] [CrossRef]
- Saha, R.; Chaudhary, R.S.; Somasundaram, J. Soil Health Management under Hill Agroecosystem of North East India. Appl. Environ. Soil Sci. 2012, 2012, 1–9. [Google Scholar] [CrossRef]
- Roy, P.S.; Behera, M.D. Assessment of Biological Richness in Different Altitudinal Zones in the Eastern Himalayas, Arunachal Pradesh, India. Curr. Sci. 2005, 250–257. [Google Scholar]
- Roy, P.S.; Kaul, R.N.; Roy, M.R.S.; Garbyal, S.S. Forest-type stratification and delineation of shifting cultivation areas in the eastern part of Arunachal Pradesh using LANDSAT MSS data. Int. J. Remote Sens. 1985, 6, 411–418. [Google Scholar] [CrossRef]
- Behera, M.D.; Kushwaha, S.P.S.; Roy, P.S. Forest Vegetation Characterization and Mapping Using IRS-1C Satellite Images in Eastern Himalayan Region. Geocarto Int. 2001, 16, 53–62. [Google Scholar] [CrossRef]
- Bartholomé, E.; Belward, A.S. GLC2000: A new approach to global land cover mapping from Earth observation data. Int. J. Remote Sens. 2005, 26, 1959–1977. [Google Scholar] [CrossRef]
- Hartter, J.; Lucas, C.; Gaughan, A.E.; Aranda, L.L. Detecting tropical dry forest succession in a shifting cultivation mosaic of the Yucatán Peninsula, Mexico. Appl. Geogr. 2008, 28, 134–149. [Google Scholar] [CrossRef]
- Heinimann, A.; Mertz, O.; Frolking, S.; Christensen, A.E.; Hurni, K.; Sedano, F.; Chini, L.P.; Sahajpal, R.; Hansen, M.; Hurtt, G. A global view of shifting cultivation: Recent, current, and future extent. PLoS ONE 2017, 12, e0184479. [Google Scholar] [CrossRef]
- Pasha, S.V.; Behera, M.D.; Mahawar, S.K.; Barik, S.K.; Joshi, S.R. Assessment of shifting cultivation fallows in Northeastern India using Landsat imageries. Trop. Ecol. 2020, 61, 65–75. [Google Scholar] [CrossRef]
- Lele, N.; Joshi, P.; Agrawal, S. Assessing forest fragmentation in northeastern region (NER) of India using landscape matrices. Ecol. Indic. 2008, 8, 657–663. [Google Scholar] [CrossRef]
- Reddy, C.S.; Jha, C.S.; Diwakar, P.G.; Dadhwal, V.K. Nationwide classification of forest types of India using remote sensing and GIS. Environ. Monit. Assess. 2015, 187, 1–30. [Google Scholar] [CrossRef]
- Roy, P.; Behera, M.; Murthy, M.; Roy, A.; Singh, S.; Kushwaha, S.; Jha, C.; Sudhakar, S.; Joshi, P.; Reddy, C.S.; et al. New vegetation type map of India prepared using satellite remote sensing: Comparison with global vegetation maps and utilities. Int. J. Appl. Earth Obs. Geoinform. 2015, 39, 142–159. [Google Scholar] [CrossRef]
- Murphy, K.A.; Reynolds, J.H.; Koltun, J.M. Evaluating the ability of the differenced Normalized Burn Ratio (dNBR) to predict ecologically significant burn severity in Alaskan boreal forests. Int. J. Wildland Fire 2008, 17, 490–499. [Google Scholar] [CrossRef]
- Long, T.; Zhang, Z.; He, G.; Jiao, W.; Tang, C.; Wu, B.; Zhang, X.; Wang, G.; Yin, R. 30 m Resolution Global Annual Burned Area Mapping Based on Landsat Images and Google Earth Engine. Remote Sens. 2019, 11, 489. [Google Scholar] [CrossRef]
- Key, C.H.; Benson, N.C. Landscape Assessment: Ground Measure of Severity, the Composite Burn Index; and Remote Sensing of Severity, the Normalized Burn Ratio. In FIREMON: Fire Effects Monitoring and Inventory System; USDA Forest Service, Rocky Mountain Research Statio: Ogden, UT, USA, 2006. [Google Scholar]
- Schneibel, A.; Stellmes, M.; Röder, A.; Frantz, D.; Kowalski, B.; Haß, E.; Hill, J. Assessment of spatio-temporal changes of smallholder cultivation patterns in the Angolan Miombo belt using segmentation of Landsat time series. Remote Sens. Environ. 2017, 195, 118–129. [Google Scholar] [CrossRef]
- Miller, J.D.; Thode, A.E. Quantifying burn severity in a heterogeneous landscape with a relative version of the delta Normalized Burn Ratio (dNBR). Remote Sens. Environ. 2007, 109, 66–80. [Google Scholar] [CrossRef]
- Kolden, C.A.; Smith, A.M.S.; Abatzoglou, J.T. Limitations and Utilization of Monitoring Trends in Burn Severity Products for Assessing Wildfire Severity in the USA. Int. J. Wildland Fire 2015, 24, 1023–1028. [Google Scholar] [CrossRef]
- Escuin, S.; Navarro, R.; Fernández, P. Fire severity assessment by using NBR (Normalized Burn Ratio) and NDVI (Normalized Difference Vegetation Index) derived from LANDSAT TM/ETM images. Int. J. Remote Sens. 2007, 29, 1053–1073. [Google Scholar] [CrossRef]
- Armenteras, D.; Rodriguez, N.; Retana, J. Landscape Dynamics in Northwestern Amazonia: An Assessment of Pastures, Fire and Illicit Crops as Drivers of Tropical Deforestation. PLoS ONE 2013, 8, e54310. [Google Scholar] [CrossRef] [PubMed][Green Version]
- Tansey, K.; Beston, J.; Hościło, A.; Page, S.E.; Hernández, C.U.P. Relationship between MODIS fire hot spot count and burned area in a degraded tropical peat swamp forest in Central Kalimantan, Indonesia. J. Geophys. Res. Space Phys. 2008, 113, 113. [Google Scholar] [CrossRef]
- Boschetti, M.; Stroppiana, D.; Brivio, P.A. Mapping Burned Areas in a Mediterranean Environment Using Soft Integration of Spectral Indices from High-Resolution Satellite Images. Earth Interact. 2010, 14, 1–20. [Google Scholar] [CrossRef]
- Li, P.; Feng, Z. Extent and Area of Swidden in Montane Mainland Southeast Asia: Estimation by Multi-Step Thresholds with Landsat-8 OLI Data. Remote Sens. 2016, 8, 44. [Google Scholar] [CrossRef]
- Toky, O.; Ramakrishnan, P. Cropping and yields in agricultural systems of the north-eastern hill region of India. Agro-Ecosystems 1981, 7, 11–25. [Google Scholar] [CrossRef]
- Singh, J.S. Forests of Himalaya: Structure, Functioning and Impact of Man. Gyanodaya Prakashan. 1992. Available online: https://lib.icimod.org/record/3851 (accessed on 20 September 2020).
- Ramakrishnan, P.S.; Toky, O.P. Soil Nutrient Status of Hill Agro-Ecosystems and Recovery Pattern after Slash and Burn Agriculture (Jhum) in North-Eastern India. Plant Soil 1981, 60, 41–64. [Google Scholar] [CrossRef]
- Ranjan, R.; Upadhyay, V.P. Ecological Problems Due to Shifting Cultivation. Curr. Sci. 1999, 77, 1246–1250. [Google Scholar]
- Tripathi, R.S.; Barik, S.K. Shifting Cultivation in North East India. In Approaches for Increasing Agricultural Productivity in Hill and Mountain Ecosystem; ICAR: New Delhi, India, 2003; pp. 317–322. [Google Scholar]
- Behera, M.D.; Gupta, A.K.; Barik, S.K.; Das, P.; Panda, R.M. Use of satellite remote sensing as a monitoring tool for land and water resources development activities in an Indian tropical site. Environ. Monit. Assess. 2018, 190, 401. [Google Scholar] [CrossRef] [PubMed]
- Pant, R.M.; Tiwari, B.K.; Choudhury, D. Report of Working Group III Shifting Cultivation: Towards a Transformational Approach. In NITI Aayog New Delhi; 2018. Available online: https://niti.gov.in/writereaddata/files/document_publication/doc3.pdf (accessed on 20 September 2020).
- Luo, Q. Temperature thresholds and crop production: A review. Clim. Chang. 2011, 109, 583–598. [Google Scholar] [CrossRef]
- Sarkar, A.; Ghosh, A.; Banik, P. Multi-criteria land evaluation for suitability analysis of wheat: A case study of a watershed in eastern plateau region, India. Geo-Spat. Inf. Sci. 2014, 17, 119–128. [Google Scholar] [CrossRef]
- Hunter, R.; Crespo, O. Large Scale Crop Suitability Assessment Under Future Climate Using the Ecocrop Model: The Case of Six Provinces in Angola’s Planalto Region. In The Climate-Smart Agriculture Papers; Springer International Publishing: Berlin/Heidelberg, Germany, 2018; pp. 39–48. [Google Scholar]
- India, P. Census of India 2011 Provisional Population Totals; Office of the Registrar General and Census Commissioner New Delhi: New Delhi, India, 2011.
- Peel, M.C.; Finlayson, B.L.; McMahon, T.A. Updated World Map of the Köppen-Geiger Climate Classification. Hydrol. Earth Syst. Sci. 2007, 11, 1633–1644. [Google Scholar] [CrossRef]
- Grogan, P.; Lalnunmawia, F.; Tripathi, S.K. Shifting cultivation in steeply sloped regions: A review of management options and research priorities for Mizoram state, Northeast India. Agrofor. Syst. 2012, 84, 163–177. [Google Scholar] [CrossRef]
- Behera, M.D.; Tripathi, O.P.; Das, P.; Srivastava, S.; Roy, P.; Joshi, C.; Behera, P.; Deka, J.; Kumar, P.; Khan, M.; et al. Remote sensing based deforestation analysis in Mahanadi and Brahmaputra river basin in India since 1985. J. Environ. Manag. 2018, 206, 1192–1203. [Google Scholar] [CrossRef]
- Vikaspedia. Available online: https://vikaspedia.in/agriculture/crop-production/technologies-for-ne-india/rice-seed-production/ (accessed on 20 September 2020).
- Agricare. Available online: https://agricare.kisanhelp.in/ (accessed on 20 September 2020).
- Mananze, S.; Pôças, I.; Cunha, M. Mapping and Assessing the Dynamics of Shifting Agricultural Landscapes Using Google Earth Engine Cloud Computing, a Case Study in Mozambique. Remote Sens. 2020, 12, 1279. [Google Scholar] [CrossRef]
- Gupta, A.K. Shifting Cultivation and Conservation of Biological Diversity in Tripura, Northeast India. Hum. Ecol. 2000, 28, 605–629. [Google Scholar] [CrossRef]
- Gumma, M.K.; Thenkabail, P.S.; Teluguntla, P.G.; Oliphant, A.; Xiong, J.; Giri, C.; Pyla, V.; Dixit, S.; Whitbread, A.M. Agricultural Cropland Extent and Areas of South Asia Derived Using Landsat Satellite 30-m Time-Series Big-Data Using Random Forest Machine Learning Algorithms on the Google Earth Engine Cloud. GISci. Remote Sens. 2020, 57, 302–322. [Google Scholar] [CrossRef]
- Röder, A.; Hill, J.; Duguy, B.; Alloza, J.A.; Vallejo, R. Using long time series of Landsat data to monitor fire events and post-fire dynamics and identify driving factors. A case study in the Ayora region (eastern Spain). Remote Sens. Environ. 2008, 112, 259–273. [Google Scholar] [CrossRef]
- Thong, P.; Sahoo, U.K.; Pebam, R.; Thangjam, U. Spatial and temporal dynamics of shifting cultivation in Manipur, Northeast India based on time-series satellite data. Remote Sens. Appl. Soc. Environ. 2019, 14, 126–137. [Google Scholar] [CrossRef]








| Year | User’s Accuracy | Producer’s Accuracy | Overall Accuracy | Kappa |
|---|---|---|---|---|
| 1975–1976 | 85.19% | 88.46% | 85.77% | 0.71 |
| 2000–2001 | 87.86% | 84.83% | 85.12% | 0.69 |
| 2014–2015 | 89.66% | 89.27% | 88.52% | 0.77 |
| 2017–2018 | 91.55% | 89.44% | 89.64% | 0.79 |
| State Name | Area (km2) | Change (in %) | |||||
|---|---|---|---|---|---|---|---|
| 1975–1976 | 2000–2001 | 2014–2015 | 2017–2018 | (2000–2001)–(1975–1976) | (2014–2015)–(2000–2001) | (2017–2018)–(2014–2015) | |
| Arunachal Pradesh | 538.54 | 218.67 | 233.50 | 214.21 | −59.40 | 6.78 | −8.26 |
| Assam | 288.22 | 276.05 | 63.11 | 30.79 | −4.22 | −77.14 | −51.21 |
| Manipur | 509.72 | 88.01 | 194.58 | 161.59 | −82.74 | 121.11 | −16.95 |
| Meghalaya | 447.24 | 383.18 | 179.52 | 102.15 | −14.32 | −53.15 | −43.10 |
| Nagaland | 837.85 | 212.55 | 79.18 | 119.38 | −74.63 | −62.75 | 50.77 |
| Tripura | 122.47 | 118.02 | 77.84 | 26.87 | −3.63 | −34.05 | −65.48 |
| Mizoram | 761.82 | 215.40 | 320.04 | 223.73 | −71.73 | 48.58 | −30.09 |
| Total | 3505.86 | 1511.87 | 1147.76 | 878.72 | −56.88 | −24.08 | −23.44 |
| Repetition Year | Area in km2 |
|---|---|
| 1975–1976 and 2014–2015 | 55.78 |
| 1975–1976 and 2000–2001 | 49.24 |
| 1975–1976 and 2017–2018 | 25.64 |
| 2000–2001 and 2014–2015 | 17.71 |
| 2000–2001 and 2017–2018 | 10.25 |
| 2014–2015 and 2017–2018 | 5.21 |
| 1975–1976 and 2014–2015 and 2017–2018 | 0.82 |
| 1975–1976 and 2000–2001 and 2014–2015 | 0.62 |
| 1975–1976 and 2000–2001 and 2017–2018 | 0.38 |
| 2000–2001 and 2014–2015 and 2017–2018 | 0.18 |
Publisher’s Note: MDPI stays neutral with regard to jurisdictional claims in published maps and institutional affiliations. |
© 2021 by the authors. Licensee MDPI, Basel, Switzerland. This article is an open access article distributed under the terms and conditions of the Creative Commons Attribution (CC BY) license (http://creativecommons.org/licenses/by/4.0/).
Share and Cite
Das, P.; Mudi, S.; Behera, M.D.; Barik, S.K.; Mishra, D.R.; Roy, P.S. Automated Mapping for Long-Term Analysis of Shifting Cultivation in Northeast India. Remote Sens. 2021, 13, 1066. https://doi.org/10.3390/rs13061066
Das P, Mudi S, Behera MD, Barik SK, Mishra DR, Roy PS. Automated Mapping for Long-Term Analysis of Shifting Cultivation in Northeast India. Remote Sensing. 2021; 13(6):1066. https://doi.org/10.3390/rs13061066
Chicago/Turabian StyleDas, Pulakesh, Sujoy Mudi, Mukunda D. Behera, Saroj K. Barik, Deepak R. Mishra, and Parth S. Roy. 2021. "Automated Mapping for Long-Term Analysis of Shifting Cultivation in Northeast India" Remote Sensing 13, no. 6: 1066. https://doi.org/10.3390/rs13061066
APA StyleDas, P., Mudi, S., Behera, M. D., Barik, S. K., Mishra, D. R., & Roy, P. S. (2021). Automated Mapping for Long-Term Analysis of Shifting Cultivation in Northeast India. Remote Sensing, 13(6), 1066. https://doi.org/10.3390/rs13061066

