Next Article in Journal
Fast Ground Filtering of Airborne LiDAR Data Based on Iterative Scan-Line Spline Interpolation
Next Article in Special Issue
Radiometric Variations of On-Orbit FORMOSAT-5 RSI from Vicarious and Cross-Calibration Measurements
Previous Article in Journal
Characterization and Trends of Fine Particulate Matter (PM2.5) Fire Emissions in the Brazilian Cerrado during 2002–2017
Previous Article in Special Issue
Hydrological Response of Dry Afromontane Forest to Changes in Land Use and Land Cover in Northern Ethiopia
 
 
Font Type:
Arial Georgia Verdana
Font Size:
Aa Aa Aa
Line Spacing:
Column Width:
Background:
Article

Supply and Demand Assessment of Solar PV as Off-Grid Option in Asia Pacific Region with Remotely Sensed Data

1
Institute of Industrial Science, The University of Tokyo, 4-6-1 Komaba, Meguro-ku, Tokyo 153-8505, Japan
2
Department of Geodetic Engineering, University of the Philippines, Diliman Quezon City 1101, Philippines
*
Author to whom correspondence should be addressed.
Remote Sens. 2019, 11(19), 2255; https://doi.org/10.3390/rs11192255
Submission received: 18 July 2019 / Revised: 24 September 2019 / Accepted: 25 September 2019 / Published: 27 September 2019

Abstract

The introduction of solar photovoltaic (PV) systems in isolated areas which are far from the main grid has provided energy to non-electrified households. Such off-grid technology is very promising in the Asia Pacific region where increase in population and regional development has brought an increase in energy demand. This paper presents a methodology to assess the available supply of energy from solar PV systems and the corresponding demand from non-electrified areas. Non-electrified high population density areas were extracted using global population distribution and nightlight data, while the suitability of installing solar PV systems in those areas were identified based on slope, land cover and estimated solar PV power output. Moreover, the cost and benefits of installation were estimated based on the levelized cost of electricity generation from PV (LCOEPV) and the percentage in the total household budget that can shoulder the said expense. Lastly, this study also proposed a novel and simple method to extract the power transmission lines (TLs) based on global road network and nightlight data used for defining off-grid areas. Results show that there are three general types of electrification trend in the region with only 11 out 28 countries exhibiting the ideal trend of decreasing population living in unlit areas with increasing GDP. This study also generated maps showing the spatial distribution of high potential areas for solar PV installation in Cambodia, North Korea and Myanmar as case studies. To date, the high estimated household income allotted for PV electricity is still experienced in most countries in the region, but these countries also have high initial generated electricity from PV systems. Outputs from this study can provide stakeholders with relevant information on the suitable areas for installations in the region and the expected socio-economic benefits.

Graphical Abstract

1. Introduction

The use of renewable energy sources has been continuously increasing for the last half-century, mainly due to their fundamental sustainability in terms of resource efficiency, environmental impact and issues in energy security [1]. Renewable Energy Policy Network for 21st Century (REN21) reported that the number of cities powered by renewable electricity (at least 70% between 2015 and 2017) and the total renewable power capacity (2007–2017) were more than doubled [2]. One form of renewable sources is solar—a low carbon resource with both the scalability and technological maturity to meet the fast-growing global demand for electricity [3]. In 2017, solar photovoltaic (PV) was top among the renewables with more than 50% newly installed power capacity providing 3.4 million jobs globally, 9% higher than the previous year [2]. High installation cost is a major drawback of solar PV but its far-reaching benefits as an off-grid option in rural electrification that complements grid extension efforts and improved standard of living of households, and favorable environmental impacts have continuously made this technology very promising [4,5]. According to GlobalData, the Asia Pacific region will continue to lead the solar PV market owing to the abundant solar energy available in the tropics and strong government support in China, India, Japan and Australia and was even forecasted to overtake Europe as the largest contributor to solar PV installed capacity in the world by 2025 [6,7].
The socio-economic aspects of large-scale renewable energy projects such as solar PV projects can be analyzed using variables such as value added (sales receipts minus cost of intermediate products and services), GDP, welfare and employment [8]. Another issue to consider is the available infrastructures to support generation and distribution of generated electricity. This is where remote sensing and GIS can be useful technologies. For instance, non-electrified built-up areas are where solar PV systems can be installed as a source of energy. Locating such areas can be done by analyzing products such as the Visible Infrared Imaging Radiometer Suite (VIIRS) Day/Night Band (DNB) and Defense Meteorological Satellite Program Operational Linescan System (DMSP-OLS) nightlight data, MODIS land cover product (MCD12Q1), and LandScan™ global population distribution data [9].
Previous works on the estimation of electrification coverage have used remotely sensed data from satellite images and compared them to census data. The work of Min et al. [10] did the first systematic ground-based validation of DMSP-OLS nightlights imagery. The authors compared the results of their satellite-based detection of electrified villages against the ground-based survey data on the use of electricity in electrified and unelectrified villages in Senegal and Mali. They observed that an additional 20‒60 streetlights will increase the mean night-time light output by 1-point (e.g., from DN = 20 to DN = 21). The authors also concluded that reliable and consistent identification of electrified villages using DMSP-OLS images can only be achieved if such village have enough intensity of electricity use and satellite images are acquired over a sufficient period of time. A subsequent study of the same nature was done in Vietnam by Min and Gaba [11] where the authors observed that electrified rural villages with no public street lights can still be detected by the satellites. A more recent study by Falchetta et al. [12] used VIIRS satellite images and set a threshold value (0.25 and 0.35 μW/cm2/sr for year 2014 and 2018, respectively) to determine lit and unlit areas and counted population in urban and rural areas in sub-Saharan Africa (SSA). The authors also defined electricity consumption tiers both for urban and rural areas in SSA.
A significantly rich volume of resources on automatic extraction of electric power lines (PL) is available due to the importance of monitoring and maintaining electrical network. da Silva, et al. [13] did an automatic extraction of TLs from LiDAR 3D data using the Radon transform and least squares method. The authors reported a 92% accuracy of TL extraction with errors due to wind interference and incomplete detection of TL extremities. Chen et al. [14] presented an improvement to the Radon transform, Cluster Radon Transform (CRT), to extract PLs from a GeoEye-1 satellite image (0.41 m). In addition to CRT being highly sensitive to system noise from non-linear features, the method used by the authors also included knowledge-based rules about PLs to separate them from other linear features producing more accurate results compared to the original Radon transform. However, the assumption that PLs are straight lines may not hold true in actual conditions since some may be curved or presented as broken lines [14]. Meanwhile, Zhang et al. [15] did an automatic measurement of PL’s 3D coordinates using UAV images in a power line corridor in Guizhou province, southwestern China. Their method was based on epipolar constraints and can detect objects (called obstacles) whose distance from a PL are less than the set safety distance. Due to the high success rate of automatic measurement (93.2%), the authors concluded that their photogrammetric method can replace its manual counterpart. PL extraction in LiDAR point cloud was done by Yadav and Chousalkar via the Hough transform to map PL corridors along the roadway [16]. High mean correctness (98.84%) and completeness (91.18%) values were achieved in the test sites located along urban, peri-urban and rural roadway settings, while further work was still needed for PL significantly occluded by tree crowns. Lastly, an interesting and very promising concept was presented by Toschi et al. [17] who introduced a novel cloud-based solution (for computing and storage) for nationwide power line mapping. The authors also showed the potential of photogrammetry as a promising alternative to more expensive LiDAR surveys.
The abovementioned studies demonstrated how electric network lines (including power transmission lines) can be extracted from remotely sensed data. However, they are limited by the complexity of algorithms used, the high computing power requirement, and the smaller study area compared to a much larger extent such as the Asia Pacific region. As such, this paper presents a novel and simple method to extract TLs based on global road network and nightlight data used for defining off-grid areas. Moreover, the said studies also demonstrated how nightlight from satellites can be used to estimate the coverage and progress of electrification on a national or regional scale. While such studies are important, the socioeconomic aspects of electrification and the role of stand-alone renewable sources of energy (e.g., solar PV) are not considered. Unelectrified built-up areas with high population density that are far from the national grid network still exist in developing countries. In such areas, off-grid technologies such as solar home systems (SHS) might become a better alternative than connection to the national grid [18].
This paper presents a methodology to assess the available supply of energy from solar PV systems and the corresponding demand from non-electrified areas as estimated using several remotely sensed and statistical data. The objectives of this study are as follows: (1) determine areas with high potential for installation of solar PV systems in the Asia Pacific region, (2) determine the trend of electrification in highly populated areas in the region, and (3) quantify the supply from PV and demand of electricity from selected areas in the region. This paper contributes to the body of knowledge by presenting a methodology that integrates remote sensing and statistical data to analyze the socio-economic aspect of solar PV installations (including TL extraction), utilizing the high temporal resolution and spatial coverage of satellite images and open-access ground-based census data. The study is significant for future stakeholders of solar PV systems in making informed decisions on whether to continue to rely on the grid or install PV systems for the supply of electricity.

2. Data and Methods

2.1. Data Description

This study used different spatial and non-spatial data for the whole Asia Pacific covered by Advanced Himawari Imager 8 (AHI8). The said dataset includes population density (LandScan Global), nightlight (DMSP-OLS, VIIRS-DNB), land cover (MCD12Q1), socio-economic indicators including GDP, household income and expenditures (World Bank, UN), a digital surface model (AW3D), solar PV installation and grid-supplied electricity costs, and solar PV power (PPV) potential. PPV potential was estimated using a model that considered the effects of temperature, snow and dust, and a solar PV system with a solar cell efficiency of 13% [19]. A summary of the said dataset is shown in Table 1.
LandScan is a high resolution (~1 km) global population distribution which represents the ambient population averaged over 24 hours. Census counts within an administrative boundary are disaggregated using techniques in spatial data and image analysis, and a multi-variable dasymetric modeling approach [20]. This study used 17-year LandScan data (2000–2016) for the Asia Pacific region to determine the electrification rates with respect to GDP per capita for each country.
The annual composites of DMSP-OLS and VIIRS-DNB nightlight data from the Earth Observations Group (EOG) at NOAA/NCEI were used in this study. DMSP-OLS has a long period of available data but limited dynamic range (brightness values are encoded with digital numbers (DN) (in 6 bit scale from 0 to 63) and spatial resolution (~1 km at equator) compared to the more recent data of VIIRS-DNB (14-bit quantization at 750 m resolution) [21,22]. DMSP-OLS data was used for electrification rates analysis while VIIRS-DNB was used for the extraction of power transmission lines (TLs).
The road network from the Global Roads Inventory Project (GRIP) included nearly 60 geospatial datasets on road infrastructure harmonized and integrated to produce a global road dataset covering more than 200 countries with over 21 million km of roads [23].
Slope is generated from the Advanced Land Observing Satellite World 3D (AW3D30) digital surface model (DSM). AW3D has a global coverage with 30 m spatial resolution and was derived using stereo viewing of optical satellite images [25,26].
For land cover (LC) types, the MODIS land cover product (MCD12Q1) of 500 m resolution was used in this study [27]. Out of the 17 land cover types, only five were considered suitable for solar PV installations. The said land cover types are grasslands, croplands, urban and built-up, cropland/natural vegetation mosaic, and barren or sparsely vegetated. Urban and built-up land cover type was considered for solar rooftop installations and large-scale solar farms for the rest of the suitable LC types.
The solar PV power potential (PPV) was computed using several remotely sensed data including the shortwave radiation product from the Advanced Himawari Imager 8 (AHI8) adjusted for cloud effects, and also considered the effects of temperature, snow and dust [19]. PPV was generated for the whole Asia Pacific region covered by AHI8 at 5 km spatial resolution.
Data on household and countrywide income, expenditure, GDP, and electric consumption per capita were obtained from different available sources, most of which are from the World Bank and United Nations [28,29]. Lastly, solar PV installation costs for Asia Pacific countries were obtained from different sources, as shown in Table 2.

2.2. Methods

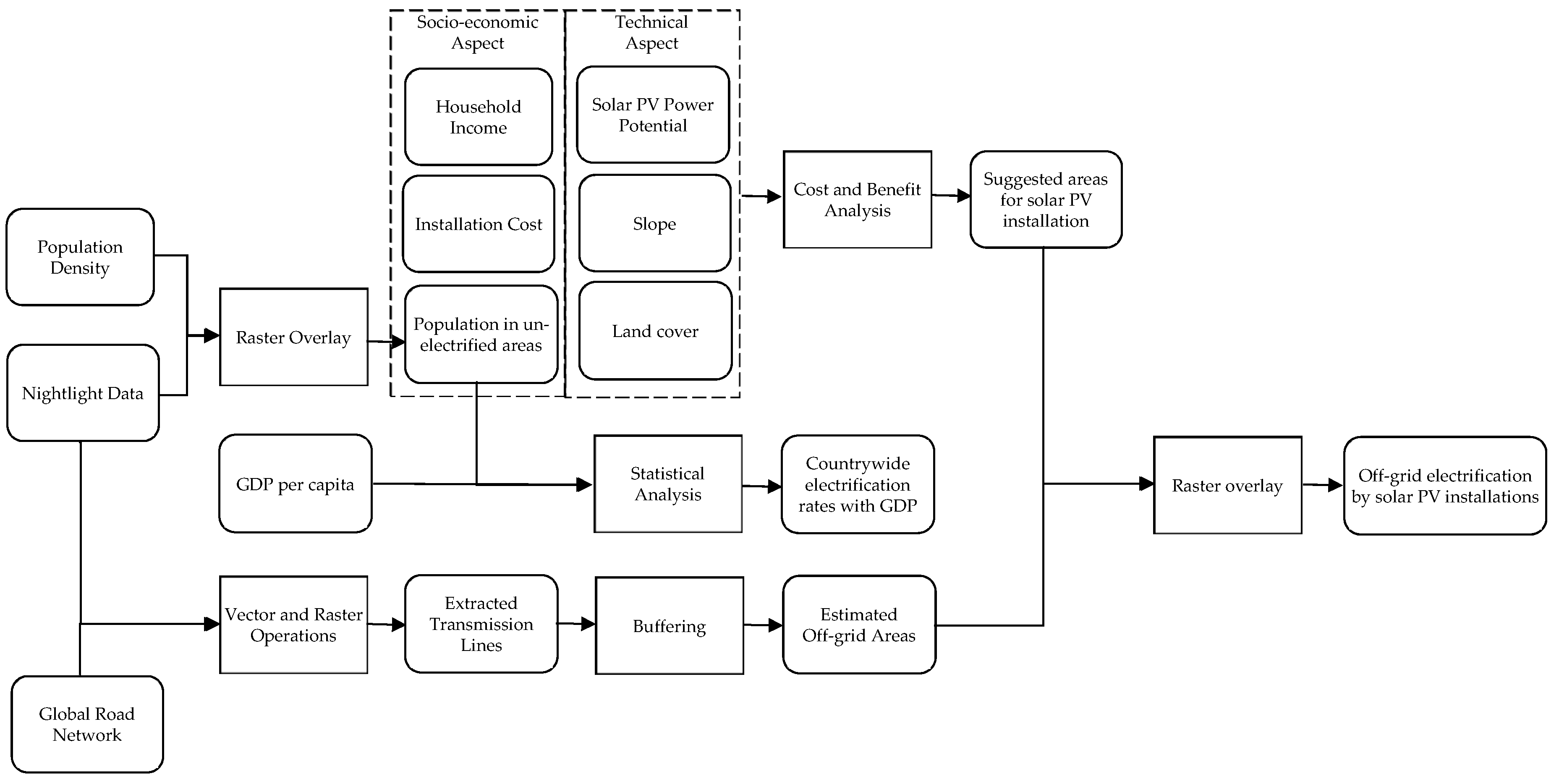
The general methodology as adopted in this study is shown in Figure 1. Remote sensing products such as nightlight and population density data were processed to determine unlit areas with high population density. These areas are combined with statistical data on installation cost and household income form the socio-economic aspect of the study. Meanwhile, solar PV power potential (PPV), slope and land cover are considered for the technical aspects of solar PV installations. The socio-economic and technical aspects of solar PV systems will become inputs for the cost and benefit analysis, which will in turn produce suggested areas for solar PV installations. Moreover, statistical analysis on GDP per capita and total number of people in unlit areas will generate countrywide electrification rates. Lastly, power TLs are extracted using the nightlight data and global road network, which are then used to estimate the location of off-grid areas where solar PV systems can be an option for electrification.
Population in un-electrified (unlit) areas was estimated using LandScan™ global population and nightlight data, and together with GDP per capita, the time-series countrywide electrification rates were produced (2000‒2013). Meanwhile, a cost-and-benefit analysis was also done using derived data on PPV per effective pixel area (EPA = 17.5 km2), suitability based on slope and land cover, population in unlit areas, installation cost, and household income. TLs were extracted using nightlight and road data for countries which do not have publicly available power TL vector data. The extracted TLs define the off-grid areas, which were then overlaid with areas suitable for solar PV installations to identify areas where solar PV could be a good off-grid option.

2.2.1. Estimation of Population in Unlit Areas

Unlit areas were estimated using nightlight data. For DMS-OLS, pixels have grey values ranging from 0 to 63, where 0 represents unlit areas and light level becomes higher for pixels of greater grey value [60]. Meanwhile, for VIIRS-DNB night-time lights, a threshold of 5 nWcm−2sr−1 was set in which pixel values below the threshold were considered unlit. The threshold was set by [61], which is higher than the instrument sensitivity limit and noise level but sufficiently low to detect lights from faintly lit areas. Meanwhile, the 90th percentile of population density was determined for each LandScan™ to mask out high population density (HPD) pixels. For instance, if the 90th percentile for that particular year was computed to be 385 persons/km2, a pixel with a population density value >385 persons/km2 is considered an HPD pixel. Otherwise, a pixel will not be considered as an HPD pixel and will not be included in the counting of total population living in unlit areas. The overlapping unlit and HPD pixels (by raster intersection) will define areas where solar PV could be a good off-grid source of electricity. The total number of people in unlit HPD areas was plotted against the GDP per capita per year for each country to determine the trend in electrification rates in the region.

2.2.2. Cost and Benefit Analysis for Solar PV Installation

The AW3D-DSM was processed to generate the slope. Areas with slope >10° and >35° for ground and rooftop installations, respectively, were deemed inappropriate for solar PV installations as suggested by [62,63] due to issues of stability and safety of solar PV installations. A detailed discussion regarding slope issues and solar PV systems is provided in Section 3.1 of this paper. Moreover, using MCD12Q1, only areas with land cover such as grasslands, croplands, urban and built-up, cropland/natural vegetation mosaic, and barren/sparsely vegetated were selected to be suitable for solar PV installations.
The levelized cost of electricity generation (LCOE) [64,65] was computed per country as:
L C O E = C A P E X + t = 1 n M t ( 1 + r ) t t = 1 n E 0 ( 1 d ) t ( 1 + r ) t
where LCOE is the mean lifetime levelized cost of electricity generation (USD/kWh); CAPEX is the investment expenditures in year t (USD/kWp); Mt is the operations and maintenance (O&M) expenditures in year t (includes insurance costs) (USD); E0 is the initial annual electricity generation (kWh); r is the discount rate = 5%; and d is the system degradation rate (%) = 0.5%.
The assumed lifetime of the solar PV system was 25 years. Moreover, the LCOEPV for solar PV installation was compared to the published electricity rates from the grid (Rgrid) per country to determine which of the two sources was cheaper by computing for the difference between the two electricity rates (ΔRPV-grid):
Δ R P V g r i d = L C O E P V R g r i d
Finally, the percentage of household income allotted for PV electricity (PHIPVE) was computed as:
P H I P V E = E P C × L C O E P V A N N I × 100 %
where EPC is the electric power consumption per capita (kWh) and ANNI is the adjusted net national income per capita (USD).

2.2.3. Extraction of Power Transmission Lines

It is important to know the location of power TLs to estimate the areas covered by the national grid. One effective method to do this is to use high resolution laser scanner data similar to the work of [13], but the issue of data availability for large areas such as the Asia Pacific region makes it unviable. Hence, this study proposed an approximate automatic extraction of TL based on road network and nightlight data. The idea is that by using nightlight data, apparent areas with electricity (lit areas) can be extracted. Meanwhile, with the assumption that most of the TLs are spread along major roads, their approximate locations can be extracted using available road network.
A buffer of 8 km around the lit pixels was created to designate possible areas where TLs can be found. The set buffered distance was based on the results of a visual analysis of lit pixels and the location of available actual TL data from five countries (i.e., Australia, Cambodia, Myanmar, Nepal, New Zealand and Vietnam). We randomly selected lit pixels and their corresponding nearest TLs from which we computed an average distance of 8 km. Moreover, based on the actual transmission dataset, most of the TLs are in three road types namely, highway, primary and secondary. As such, only roads under these types which are within the buffer of lit pixels were considered as possible TLs.
To assess the accuracy of this method, the correctness and completeness [13] were computed as:
c o m p l e t e n e s s = T P T P + F N
c o r r e c t n e s s = T P T P + F P
where TP are the true positives (selected road extracted as TL is an actual TL); FN are the false negatives (road excluded as TL is an actual TL); and FP are the false positives (selected road extracted as TL is not an actual TL).
Both completeness and correctness are in the range of 0–1 with 1 being perfectly accurate extraction of TLs. We randomly selected extracted TLs and used Google Earth Street View to determine whether actual power TLs do exist along the selected roads.

3. Results

3.1. High Potential Areas for Solar PV Installation

The spatial distribution of high potential areas (HPA) for solar PV installation in the top three countries with the least percentage of population that has access to electricity according to the World Bank is shown in Figure 2, Figure 3 and Figure 4. The said areas are only about 4%, 2% and 1% of the total areas suitable for PV installation based on land cover alone in Cambodia, Myanmar and North Korea, respectively. The small percentage of areas suitable for solar PV installations (1%‒4%) was due to the threshold for slope (10° and 35° for non-built-up and built-up areas, respectively). Slope is an important factor to consider when installing PV modules, especially for ground-mounted systems, since construction can become more difficult and expensive for steep slopes. High slopes can promote problems related to erosion, stability of foundation and drainage systems [62]. For built-up areas, however, slope can be more flexible but should not exceed 35° [66]. To increase the number of areas suitable for PV installation, the threshold can be increased, but supporting structures must be prepared to offset for relatively higher slopes.
Maps such as those in Figure 2, Figure 3 and Figure 4 can be used in the site selection stage of solar PV planning and justify the location of existing power stations, since they can provide an idea of where best to install these systems considering slope and land cover constraints. For instance, both the existing solar farm in Krong Bavet, Cambodia and the proposed 100-MW national solar park to be funded by ADB [67] are in areas with high density of HPAs for solar PV (Figure 2). The same can be seen for North Korea (Figure 3) and Myanmar (Figure 4) where map insets show areas in the country with high density of HPAs for solar PV installation.
The percentage distribution of suitable areas for solar PV installations across different land cover types in the top five countries in Asia Pacific with the least access to electricity is shown in Figure 5. Croplands occupied the highest percentage of total land cover suitable for PV installation in all five countries, except in Timor-Leste where grassland is the major land cover. Meanwhile, built-up areas in North Korea occupied 10% of the total area suitable for rooftop installation of solar PV. The high availability of HPAs for solar PV in cropland areas does not automatically mean conversion to solar PV installation from cropland. It depends on the existing government policies and weighing of benefits (electric power from solar PV or agricultural produce from croplands) whether such land conversion will be feasible or not. Such analysis is beyond the scope of this paper. Meanwhile, the availability of built-up areas in North Korea for solar rooftop installations will depend on each household’s capacity to pay for the expected cost of installation (LCOE). Discussion of LCOE can be found in the subsequent sections of this paper.

3.2. Electrification in Highly Populated Areas

The concentration of high population density living in unlit areas was observed in India, Bangladesh, China and countries in the Mekong delta. There were also such areas in some islands of the Philippines and Indonesia which can be possible sites for off-grid installations of solar PV. To determine the electrification trend, population is plotted against GDP per capita for each country in the region, the graphs of which are shown in Figure 6 for representative countries.
The electrification trends for the Asia Pacific countries considered in this study can be classified into three general types, as shown in Figure 6. Type A countries exhibit a smooth trend of decreasing population in unlit areas as GDP increases. This is the case for many of the upper-middle to high income countries such as Australia, Japan and China. Meanwhile, an interesting trend can be seen in Type B where the trend is reversed (compared to Type A) for a period of years but as the GDP increases, the population in unlit areas exhibits a decreasing trend for the proceeding years. Even with increasing GDP, these countries seem to adjust for some period of years until such time that they can use their increased income to fund and fully utilize infrastructures that provide power to unlit areas. Lastly, Type C is essentially a mirror image of Type B. A country under this category initially exhibits a trend similar to Type A but later becomes like the “adjustment” years of Type B but in a different direction (increasing population in unlit areas). Note that only North Korea was classified under Type C electrification trend. Table 3 summarizes the electrification trends for Asia Pacific countries.
GDP impacts the reduction of high number of people living in unlit areas. A reduced GDP per capita translates to a low electrification rate [68]. Higher GDP means more available funds can be allotted to the development of infrastructures to support electricity grid extension. This study showed that the trend in electrification rate in the region was different depending on the economic state of the country.

3.3. Supply and Demand of Electricity

The LCOEPV was computed for the 28 countries in the region where values of economic variables, especially CAPEX and Rgrid, were obtained from the best source possible including published journal articles and official government reports. Currently, electricity from PV is cheaper than the grid only in five countries in the region, out of 28 considered in this study. The said countries are Australia, China, Fiji, Philippines, and Singapore where LCOEPV is cheaper than the grid for about 57%, 26%, 27%, 33% and 46%, respectively. Table 4 shows the time series (for year 2016–2025) of estimated LCOEPV values for the Asia Pacific countries assuming an 18% annual discount rate on capital expense [69].
Although all efforts were exerted to produce reliable values for input variables for Equation (10), it is possible that errors may still exist in the computation of LCOE. This includes the difference in actual type of solar PV system (e.g., solar cell technology) and project costing. Nevertheless, this study provides an overview of such cost analysis between solar PV and grid-supplied electricity. The benefits of using solar PV can be translated to savings for a household living in areas where it is cheaper to use power from this technology than using the conventional grid supply.
To date, about half of the total number of countries in the region can accommodate expense from solar PV electricity in the household level based on the PHIPVE (Figure 7) even without any government support or incentives.
Lastly, it can be seen in Figure 8 that in the case of Myanmar, solar PV systems cannot yet meet the full load requirement of the consumers. However, the power surplus during non-peak load hours (~10:15–15:45) can be stored as energy savings to meet the demand for other periods of the day or be exported to the supply grid through feed-in tariff (FIT) schemes thereby giving additional economic benefits to the household.

3.4. Off-Grid Areas Based on Extracted Transmission Lines

Accuracy assessment results of transmission line extraction using global road network and nightlight data are shown in Table 5. Both the completeness and correctness of the proposed method have a mean value of 0.82. In general, the method performed well in most of the countries except for some low values of completeness for New Zealand (0.58) and Sri Lanka (0.57) and low values of correctness for Mongolia (0.56) and Russia (0.50). Although there are publicly available vector files of TLs for six countries in the region (Australia, Cambodia, Myanmar, Nepal, New Zealand, and Vietnam), we decided to use Google Earth Street View for validation due to some uncertainties in the actual TL shapefiles.
Using Google Earth we found that some of the actual TLs were not located along the road or in any stable ground but in some random areas (e.g., grassland, agricultural area, etc.). Our current method for TL extraction does not account for such TL configuration which negatively affected the completeness, as some actual TLs not located along roads are left out. Analyzing lit pixels distributed not parallel to a road may help in identifying TLs of this type. Moreover, we plan to do some post-processing techniques to remove roads which are extracted as TL but are either too short or too isolated from the other TLs to be considered as a true TL to further improve the results of the method.
Figure 9 shows the map of transmission lines as well as the population distribution in off-grid areas. The said off-grid areas are outside the TL buffer of 8 km and where solar PV systems can be installed as an alternative energy source. Meanwhile, the percentage of total population living in these off-grid areas is shown in Figure 10. There is a high percentage of total population estimated to be living in these off-grid areas in Cambodia (70%), Bangladesh (67%) and Papua New Guinea (65%), while the countries of Brunei Darussalam, Japan, Singapore and South Korea are fully covered by the grid.

4. Discussions

In the assessment of available supply of power from solar PV, this study examined areas which have high potential (HPA) for solar PV installations based on slope and land cover. We considered five countries namely, Bangladesh, Cambodia, Myanmar, North Korea and Timor-Leste as case studies since these countries have the least percentage of population with access to electricity as of 2017 according to the World Bank [70]. A small percentage (1%–4%) of the total area suitable for solar PV installation is available in the abovementioned countries mainly due to slope issues. Especially in built-up areas, slopes derived from DSMs can be very steep due to the presence of buildings [71,72]. The threshold for slope (10° and 35° for non-built-up and built-up areas, respectively) can be increased to accommodate more areas for PV. However, ground-mounted systems installed in steep slope areas face problems related to soil erosion and problems in stability and drainage systems [62]. Although the majority of the HPAs are croplands in the five least-electrified countries in the region, the high number of built-up areas in North Korea, which occupy 10% of HPAs for solar PV, suggests solar rooftop installation could be a good electrification option in this country. The issue also of land conversion to accommodate solar PV installation is of major concern since it was observed that the majority of the HPAs are situated in croplands for these countries. The balance between agricultural gain and energy security must be considered by local governments in formulating policies that will benefit both sectors.
In terms of cost, 13 out of 26 countries (North Korea and Palau have no ANNI data from World Bank) are estimated to have affordable solar PV electricity costs based on the computed PHIPVE as of 2016. Bhutan and Russia have very high PHIPVE (>100%) which makes it difficult for the ordinary household to shoulder the electricity expense from PV without any aid from the government. The high GDP per capita of Singapore, Australia and Taiwan translates to a lower PHIPVE (Figure 7), i.e., a typical household can afford PV electricity in their monthly budget. Such countries have electrification rates similar to Figure 6a, which suggests that it is most likely that successful electrification in highly populated areas can be partly attributed to off-grid systems such as SHS. Other non-high-income countries on the side of low PHIPVE values in Figure 7 were those which have low EPC. These countries rely more on the grid power since it is more practical for them to connect to the supply grid than install individual SHS. Since grid extension requires time and funds, many of these areas were not yet fully connected to the grid, which results in an electrification trend like that of Figure 6b. Most of the countries on the side of high PHIPVE values in Figure 7 were upper-middle to high-income economies which can afford either PV- or grid-supplied electricity. The rest have relatively high LCOEPV making PV electricity unaffordable. As shown in Table 4, a decreasing trend of electricity cost from PV was observed for the Asia Pacific countries owing to continued improvement in solar cell technology thereby lowering the price and making it more affordable and competitive with the current electricity rates from the grid.
For the demand side, this study examined electrification in highly populated areas using nightlight and gridded population density data. The methodology, as discussed in Section 2.2.1, generated electrification trends based on each country’s total population living in non-electrified areas and GDP per capita. We found out that most of the countries under a Type A electrification trend are upper-middle to high income countries which have a smooth trend of decreasing population in unlit areas with increasing GDP per capita. Meanwhile, low to low-middle income countries under Type B need some time to achieve a Type A trend. North Korea is the only country under Type C which initially has a Type A trend but later exhibits a reverse trend. These findings support the idea that low electrification rates may be a result of a reduced GDP per capita [68] since a higher GDP can translate to more available funds for continued development of energy infrastructures. Solar PV penetration in Types B and C countries may therefore be recommended to complement governmental efforts for a fully electrified nation. We also looked at off-grid areas which are too far (>8 km) from a transmission line. Since not all the 28 countries considered in this study have publicly available data on TL networks, we proposed a simple method for TL extraction using nightlight and global road network data. The method performs satisfactorily with a completeness and correctness mean value of 0.82. It still needs improvement, however, when applied to some countries in the region due to some TLs which are not along the road network. As such, analyzing lit pixels lying unparallel to road network and a post-processing technique to remove noises on extracted TLs from road network can be done for future modifications of the method. Notwithstanding, with a map of transmission lines for the whole Asia Pacific region, it is now easy to get an idea where solar PV can be installed as an alternative source of energy for off-grid areas. A high percentage of total population is estimated to be living in these off-grid areas in Cambodia (70%), Bangladesh (67%) and Papua New Guinea (65%), while the countries of Brunei Darussalam, Japan, Singapore and South Korea are fully covered by the grid. There is, however, an overestimation in the case of New Zealand where the percentage of total population living in off-grid areas as defined by the extracted TLs is 20%. The World Bank data on percentage of population with access to electricity is already 100% even in the 1990s [70]. Aside from the uncertainties in the extracted TLs and lit area determination using nightlight data, another possible source of the overestimation is the gridded population density which was reported to have errors due to positional or attribute and data aggregation [9,20]. As such, more accurate TL network and population density data are expected to make the estimation of population in off-grid areas more reliable.
This study also examined the load demand and available supply of energy from solar PV in Myanmar as a case study. We found out that excess energy is generated on a period of the day (window hours) when a peak in supply of PV energy is accompanied by a dip in load demand. In the Myanmar case, the window hours were estimated to occur at 10:15 am to 3:45 pm due to a significantly low number of people in the house and therefore low demand for electricity. During the said window hours, power surplus can be stored as energy savings to meet the demand for other periods of the day or be exported to the grid through feed-in tariff (FIT) schemes thereby giving additional economic benefits to the household. For future work, we plan to do a more detailed analysis on the demand side of solar PV by considering the percentage of use of different electric appliances in an average household and how solar home systems can supply for such power demand.

5. Conclusions

This study presented a method to assess the demand and supply of solar PV in the Asia Pacific region using remote sensing and GIS technologies. It was observed that only a small percentage (1%–4%) of the total area suitable for solar PV installation is available in the top five least electrified countries in the region due to slope issues. Although the majority of the high potential areas (HPA) are croplands in the five least-electrified countries in the region, the number of built-up areas in North Korea, which occupy 10% of HPAs for solar PV, suggests solar rooftop installation could be a better electrification option in this country rather than ground installation (bare soil is only 2% of HPAs).
The trend in electrification rates vary for each country group in the region. Most of the countries under a Type A electrification trend are upper-middle to high income countries exhibiting a smooth trend of decreasing population living in unlit areas with increasing gross domestic product (GDP) per capita. Meanwhile, Type B trend countries are mostly low to low-middle income countries which need some adjustment period to achieve a Type A trend. Lastly, the only country under Type C is North Korea which initially has a Type A trend but later exhibits a reverse trend. Solar PV penetration in Types B and C countries may be done to complement the efforts of different government authorities in realizing a fully electrified nation.
The time series of LCOEPV show that some countries already have cheaper electricity from solar (minimum is 0.01 USD/kWh) compared to the grid, even from before 2016, but some still have cheaper grid electricity and will continue to do so even after 2025. To date, the high estimated household income allotted for PV electricity is still experienced in most countries in the region, but these countries also have high initial generated electricity from a PV system, justifying possible installation.
It is estimated that there is a high percentage of total population living in the off-grid areas (as defined by the extracted transmission lines) in Cambodia (70%), Bangladesh (67%) and Papua New Guinea (65%), while the countries of Brunei Darussalam, Japan, Singapore and South Korea are fully covered by the grid. However, there is an observed overestimation in the case of New Zealand. As such, future work related to increasing the accuracy of unlit area determination using nightlight data, gridded population density and transmission line extraction are much needed.
The surplus of generated power from solar PV during the window hours gives opportunity to households to save this excess energy for use in other periods of the day when there is relatively high demand for electricity and during nighttime. Another option is to export the said power surplus to the grid through fit-in-tariff (FIT) schemes, the benefits of which vary from country to country.
With the increase in global utilization of solar, this study is significant for demonstrating how remote sensing and GIS can become powerful tools in analyzing the supply and demand aspects of renewable energy sources.

Author Contributions

Conceptualization, J.P. and W.T.; data curation, J.P.; formal analysis, J.P.; investigation, J.P.; methodology, J.P. and W.T.; resources, W.T.; software, J.P.; supervision, W.T.; validation, J.P.; writing—original draft, J.P.; writing—review and editing, W.T.

Funding

This research was funded by Hitachi Global Foundation, grant number HS-S179.

Acknowledgments

SWR, CLOT and GSMap products were supplied by the P-tree System, Japan Aerospace Exploration Agency (JAXA). The authors also wish to thank the Hitachi Global Foundation for their support in this research endeavor.

Conflicts of Interest

The authors declare no conflicts of interest.

References

  1. Wolfe, P. Solar Photovoltaic Projects in the Mainstream Power Market; Routledge: New York, NY, USA, 2013. [Google Scholar]
  2. REN21. Renewables 2018 Global Status Report REN21; Secretariat: Paris, Franch, 2018. [Google Scholar]
  3. Chander, S.; Purohit, A.; Sharma, A.; Arvind, S.P.N.; Dhaka, M. A study on photovoltaic parameters of mono-crystalline silicon solar cell with temperature. Energy Rep. 2015, 1, 104–109. [Google Scholar] [CrossRef]
  4. Mishra, P.; Behera, B. Socio-Economic and environmental implications of solar electrification: Experience of rural Odisha. Renew. Sustain. Energy Rev. 2015, 56, 953–964. [Google Scholar] [CrossRef]
  5. Palit, D. Solar energy programs for rural electrification: Experiences and lessons from South Asia. Energy Sustain. Dev. 2013, 17, 270–279. [Google Scholar] [CrossRef]
  6. Szymczak, P.D. Asia Pac Leads Global Solar Photovoltaic (PV) Market. 18 December 2018. Available online: https://oilandgaseurasia.com/2018/12/18/asia-pac-leads-global-solar-photovoltaic-pv-market/ (accessed on 18 May 2019).
  7. Blue & Green Tomorrow, Asia-Pacific Solar Photovoltaic Installed Capacity to Continue Significant Growth by 2025, Says Global Data. 23 September 2015. Available online: https://blueandgreentomorrow.com/energy/asia-pacific-solar-photovoltaic-installed-capacity-to-continue-significant-growth-by-2025-says-globaldata/ (accessed on 18 May 2019).
  8. International Renewable Energy Agency. The Socio-Economic Benefits of Solar and Wind Energy; IRENA: Abu Dhabi, UAE, 2014. [Google Scholar]
  9. Bhaduri, B.; Bright, E.; Coleman, P.; Urban, M. LandScan USA: A high-resolution geospatial and temporal modeling approach for population distribution and dynamics. GeoJournal 2007, 69, 103–117. [Google Scholar] [CrossRef]
  10. Min, B.; Gaba, K.M.; Sarr, O.F.; Agalassou, A. Detection of rural electrification in Africa using DMSP-OLS night lights imagery. Int. J. Remote. Sens. 2013, 34, 8118–8141. [Google Scholar] [CrossRef]
  11. Min, B.; Gaba, K.M. Tracking Electrification in Vietnam Using Nighttime Lights. Remote. Sens. 2014, 6, 9511–9529. [Google Scholar] [CrossRef]
  12. Falchetta, G.; Pachauri, S.; Parkinson, S.; Byers, E. A high-resolution gridded dataset to assess electrification in sub-Saharan Africa. Sci. Data. 2019, 6, 1–9. [Google Scholar] [CrossRef] [PubMed]
  13. Silva, C.R.; Pacheco, A.D.P.; Centeno, J.A.S. Automatic Extraction of Power Transmission Lines Using Laser Scanner Data. J. Remote Sens. Technol. 2015, 3, 46–54. [Google Scholar] [CrossRef]
  14. Chen, Y.; Li, Y.; Zhang, H.; Tong, L.; Cao, Y.; Xue, Z. Automatic power line extraction from high resolution remote sensing imagery based on an improved Radon transform. Pattern Recognit. 2016, 49, 174–186. [Google Scholar] [CrossRef]
  15. Zhang, Y.; Yuan, X.; Li, W.; Chen, S. Automatic Power Line Inspection Using UAV Images. Remote Sens. 2017, 9, 824. [Google Scholar] [CrossRef]
  16. Yadav, M.; Chousalkar, C.G. Extraction of power lines using mobile LiDAR data of roadway environment. Remote Sens. Appl. Soc. Environ. 2017, 8, 258–265. [Google Scholar] [CrossRef]
  17. Toschi, I.; Morabito, D.; Grilli, E.; Remondino, F.; Carlevaro, C.; Cappellotto, A.; Tamagni, G.; Maffeis, M. Cloud-Based Solution for Nationwide Power Line Mapping. Int. Arch. Photogramm. Remote Sens. Spat. Inf. Sci. 2019, XLII-2/W13, 119–126. [Google Scholar] [CrossRef]
  18. Korkovelos, A.; Khavari, B.; Sahlberg, A.; Howells, M.; Arderne, C. The Role of Open Access Data in Geospatial Electrification Planning and the Achievement of SDG7. An OnSSET-Based Case Study for Malawi. Energies. 2019, 12, 1395. [Google Scholar] [CrossRef]
  19. Principe, J.; Takeuchi, W. Assessment of solar PV power potential over Asia Pacific region with remote sensing considering meteorological factors. J. Renew. Sustain. Energy. 2019, 11, 013502. [Google Scholar] [CrossRef]
  20. Oak Ridge National Laboratory. LandScan Documentation. Available online: https://landscan.ornl.gov/documentation (accessed on 29 June 2018).
  21. Jing, X.; Shao, X.; Cao, C.; Fu, X.F.; Yan, L. Comparison between the Suomi-NPP Day-Night Band and DMSP-OLS for Correlating Socio-Economic Variables at the Provincial Level in China. Remote Sens. 2016, 8, 17. [Google Scholar] [CrossRef]
  22. Elvidge, C.D.; Baugh, K.; Zhizhin, M.; Hsu, F.C. Why VIIRS Data are Superior to DMSP for Mapping Nighttime Lights. In Proceedings of the 36th Meeting of the Asia-Pacific Advanced Network, Daejeon, Korea, 19–23 August 2013. [Google Scholar] [CrossRef]
  23. Meijer, J.R.; Huijbregts, M.A.J.; Schotten, K.C.G.J.; Schipper, A.M. Global patterns of current and future road infrastructure. Environ. Res. Lett. 2018, 16, 1–11. [Google Scholar] [CrossRef]
  24. NOAA. Version 4 DMSP-OLS Nighttime Lights Time Series. Available online: https://ngdc.noaa.gov/eog/dmsp/downloadV4composites.html (accessed on 29 October 2018).
  25. Tadono, T.; Takaku, J.; Tsutsui, K.; Oda, F.; Nagai, H. Status of ALOS World 3D (AW3D) Global DSM Generation. In Proceedings of the 2015 IEEE International Geoscience and Remote Sensing Symposium (IGARSS), Milan, Italy, 26–31 July 2015. [Google Scholar] [CrossRef]
  26. Yamazaki, D.; Ikeshima, D.; Tawatari, R.; Yamaguchi, T.; OLoughlin, F.; Neal, J.C.; Sampson, C.C.; Kanae, S.; Bates, P.D. A high-accuracy map of global terrain elevations. Geophys. Res. Lett. 2017, 44, 5844–5853. [Google Scholar] [CrossRef]
  27. Friedl, M.A.; Sulla-Menashe, D.; Tan, B.; Schneider, A.; Ramankutty, N.; Sibley, A.; Huang, X. MODIS Collection 5 global land cover: Algorithm refinements and characterization of new datasets. Remote Sens. Environ. 2010, 114, 168–182. [Google Scholar] [CrossRef]
  28. The World Bank. Electric Power Consumption (kWh Per Capita). Available online: https://data.worldbank.org/indicator/EG.USE.ELEC.KH.PC (accessed on 22 April 2018).
  29. United Nations Statistics Division. UN Data A World of Information. Available online: http://data.un.org/Data.aspx?d=SNA&f=group_code%3A302 (accessed on 18 February 2019).
  30. Clean Energy Council. Guide to Installing Solar for Households. Available online: http://www.solaraccreditation.com.au/dam/cec-solar-accreditation-shared/guides/Guide-to-installing-solar-PV-for-households.pdf (accessed on 18 February 2019).
  31. Sanjel, N.; Shah, M.; Zahnd, A.; Upadhyaya, M. Power Generation Potential and Cost of a Roof Top Solar PV System in Kathmandu, Nepal. In Proceedings of the International Conference on Renewable Energy Technology for Sustainable Development (RETSUD-09), Kathmandu, Nepal, 12–14 November 2009. [Google Scholar]
  32. Bangladesh Energy Regulatory Commission. Tariff for Rooftop Solar PV Electricity Regulations. Available online: http://berc.portal.gov.bd/sites/default/files/files/berc.portal.gov.bd/page/a250b6fc_8bcf_4c96_bb20_3c3de230467a/berc_tariff_regulations_rooftof_solar%28draft%29.pdf (accessed on 18 February 2018).
  33. My Solar Quotes Limited. The Price of a Solar Power System. Available online: https://mysolarquotes.co.nz/about-solar-power/residential/how-much-does-a-solar-power-system-cost (accessed on 19 February 2019).
  34. Department of Energy Government of Bhutan. BHU: Rural Renewable Energy Development Project. Available online: https://www.adb.org/sites/default/files/project-document/63101/42252-02-bhu-iee-04.pdf (accessed on 18 February 2019).
  35. Lhendupa, T.; Wangchuk, S.; Norbu, L.; Rinzin, C.; Lhundup, S. Simulated Performance of a Grid-Connected and Standalone Photovoltaic Power System. Int. J. Sci. Eng. Res. 2016, 7, 678–683. [Google Scholar]
  36. Pearson, J. In North Korea, Solar Panel Boom Gives Power to the People. Available online: https://www.reuters.com/article/northkorea-solar-idUSL4N0XC2O620150421 (accessed on 19 February 2019).
  37. Ying, C.X.; Saleh, N.N.B. Solar Panel Guideline for Residence, Green Brunei. 2017. Available online: https://green-brunei.com/solar-panel-installation (accessed on 20 February 2019).
  38. Palau Energy Office. Strategic Action Plan Energy Sector. Available online: http://prdrse4all.spc.int/system/files/essap_final_draft_23-10.pdf (accessed on 19 February 2019).
  39. Phoumin, H. Renewable Energy Policies and the Solar Home System in Cambodia. Available online: http://www.eria.org/ERIA-DP-2015-64.pdf (accessed on 18 February 2019).
  40. APERC. Peer Review on Low Carbon Energy Policies in Papua New Guinea. Available online: https://aperc.ieej.or.jp/file/2017/12/13/PRLCE_Report_in_PNG.pdf (accessed on 19 February 2019).
  41. Bin, L. China’s Solar Industry Is at a Crossroads. Available online: https://www.chinadialogue.net/article/show/single/en/10775-China-s-solar-industry-is-at-a-crossroads (accessed on 18 February 2019).
  42. Solar Philippines. Price List Standard Package (Residential). Available online: https://www.solarphilippines.ph/residential (accessed on 19 February 2019).
  43. Lal, S.; Raturi, A. Techno-economic analysis of a hybrid mini-grid system for Fiji Islands. Int. J. Energy Environ. Eng. 2012, 3, 1–10. [Google Scholar] [CrossRef]
  44. Mayr, F. The Russian Wind and Solar Market: The “Green Giant” Shows Signs of Waking up. Available online: https://www.apricum-group.com/russian-wind-solar-market-green-giant-shows-signs-waking/#_ftnref3 (accessed on 20 February 2019).
  45. Amplus Solar. Solar Electricity Cost. Available online: https://amplussolar.com/solar-electricity-cost (accessed on 19 February 2019).
  46. Doshi, T.K.; D’Souza, N.S.; Nguyen, L.; Guan, T.H.; Zahur, N.B. The Economics of Solar PV in Singapore. Int. J. Eng. Technol. 2013, 2, 53–63. [Google Scholar] [CrossRef]
  47. ADB. Tariff Support for Wind Power and Rooftop Solar PV in Indonesia. Available online: https://static1.squarespace.com/static/53bcdf41e4b0dcd494de635e/t/553f018fe4b0a46bddb2d6b8/1430192527324/CAT+Projects+Indonesia+Wind++RooftopPV+tariffs.pdf (accessed on 19 February 2019).
  48. Lee, M. The Price of Korean Photovoltaic Technology and the Impact of R&D. J. Environ. Stud. 2016, 2, 1–10. [Google Scholar]
  49. Yamada, H.; Ikki, O. National Survey Report of PV Power Applications in JAPAN 2016; IEA: Paris, France, 2016. [Google Scholar]
  50. ADB. Rooftop Solar Power Generation Project: Report and Recommendation of the President. September 2017. Available online: https://www.adb.org/projects/documents/sri-50373-002-rrp (accessed on 20 February 2019).
  51. Julius, S. Limits of grid extension in the Lao PDR: A financial perspective. J. Humanit. Eng. 2012, 1, 27–38. [Google Scholar]
  52. Crook, S. Rooftop Power Plants. Available online: https://taiwantoday.tw/news.php?unit=8,29,32&post=14214 (accessed on 20 February 2019).
  53. Choong, M.Y. Harnessing Rooftops to Generate Solar Power. Available online: https://www.thestar.com.my/lifestyle/features/2012/10/16/harnessing-rooftops-to-generate-solar-power (accessed on 19 February 2019).
  54. MacDonald, S. Solar Photovoltaic Energy in Thailand: An Assessment of Government Support Mechanisms. Available online: http://www.lse.ac.uk/asiaResearchCentre/_files/ThaiGovScholarScottMacDonald.pdf (accessed on 20 February 2019).
  55. Nachine, D. Small-Scale Energy Development in Northeast Asia: Experience, Prospects and Social Implications of Solar PV in Mongolia. Erina Rep. 2003, 50, 41–44. [Google Scholar]
  56. Nerini, F.F.; Dargaville, R.; Howells, M.; Bazilian, M. Estimating the cost of energy access: The case of the village of Suro Craic in Timor Leste, Energy. Energy 2015, 79, 385–397. [Google Scholar] [CrossRef]
  57. Naing, K. Solar Power Seen as Solution for Remote Villages. Available online: http://www.myanmar.gov.mm/myanmartimes/no186/MyanmarTimes10-186 (accessed on 19 February 2019).
  58. Thanh, L. Solar Power Costs Remain High in Vietnam. Available online: https://english.vietnamnet.vn/fms/science-it/175646/solar-power-costs-remain-high-in-vietnam.html (accessed on 20 February 2019).
  59. Nguyen, A. Solar Power Speeds up Approaching Household Sector. Available online: https://e.vnexpress.net/news/business/solar-power-speeds-up-approaching-household-sector-3780592.html (accessed on 20 February 2019).
  60. Wu, J.; He, S.; Peng, J.; Li, W.; Zhong, X. Intercalibration of DMSP-OLS night-time light data by the invariant region method. Int. J. Remote Sens. 2013, 34, 7356–7368. [Google Scholar] [CrossRef]
  61. Kyba, C.C.; Kuester, T.; De Miguel, A.S.; Baugh, K.; Jechow, A.; Hölker, F.; Bennie, J.; Elvidge, C.D.; Gaston, K.J.; Guanter, L. Artificially lit surface of Earth at night increasing in radiance and extent. Sci. Adv. 2017, 3, 1–8. [Google Scholar] [CrossRef] [PubMed]
  62. Kereush, D.; Perovych, I. Determining criteria for optimal site selection for solar power plants. Geomat. Land Manag. Landsc. 2017, 4, 39–54. [Google Scholar] [CrossRef]
  63. Huang, Y.; Yu, B.; Hu, Z.; Wu, J.; Wu, B. Locating Suitable Roofs for Utilization of Solar Energy in Downtown Area Using Airborne LiDAR Data and Object-Based Method: A Case Study of the Lujiazui Region, Shanghai. In Proceedings of the Second International Workshop on Earth Observation and Remote Sensing Applications, Shanghai, China, 8–11 June 2012. [Google Scholar] [CrossRef]
  64. Tjengdrawira, C.; Richter, M.; Theologitis, I.-T. Best Practice Guidelines for PV Cost Calculation; Solar Bankability Consortium: Bolzano, Italy, 2016. [Google Scholar]
  65. IRENA. Cost and Competitiveness Indicators: Rooftop Solar PV; International Renewable Energy Agency: Abu Dhabi, UAE, 2017. [Google Scholar]
  66. Arán-Carrión, J.; Espin Estrella, A.; Aznar Dols, F.; Zamorano Toro, M.; Rodriguez, M.; Ramos Ridao, A. Environmental decision-support system for evaluating the carrying capacity of land areas: Optimal site selection for grid-connected photovoltaic power plants. Renew. Sustain. Energy Rev. 2008, 12, 2358–2380. [Google Scholar] [CrossRef]
  67. EDC. Cambodia: National Solar Park Project. Available online: https://www.adb.org/sites/default/files/project-documents/51182/51182-001-iee-en_0.pdf (accessed on 18 May 2019).
  68. Castellano, A.; Kendall, A.; Nikomarov, M.; Swemmer, T. Electric Power and Natural Gas; McKinsey & Company: New York, NY, USA, 2015. [Google Scholar]
  69. IRENA. Scaling up Renewable Energy Investment in Emerging Markets: Challenges, Risks and Solutions. Available online: https://coalition.irena.org/-/media/Files/IRENA/Coalition-for-Action/Publication/Coalition-for-Action_Scaling-up-RE-Investment_2018.pdf (accessed on 17 May 2019).
  70. The World Bank. Access to Electricity (% of Population). Available online: https://data.worldbank.org/indicator/eg.elc.accs.zs (accessed on 22 April 2018).
  71. Luethje, F.; Tiede, D.; Eisank, C. Terrain Extraction in Built-Up Areas from Satellite Stereo-Imagery-Derived Surface Models: A Stratified Object-Based Approach. ISPRS Int. J. Geo-Inf. 2017, 6, 9. [Google Scholar] [CrossRef]
  72. Niederost, M. Automated Update of Building Information in Maps Using Medium-Scale Imagery. In Automatic Extraction of Man-Made Objects from Aerial and Space Images (III); Swets & Zeitlinger: Lisse, The Netherlands, 2001; pp. 161–170. [Google Scholar]
Figure 1. Flowchart of the methods used in this study.
Figure 1. Flowchart of the methods used in this study.
Remotesensing 11 02255 g001
Figure 2. Spatial distribution of high potential areas (HPA) for solar PV installation in Cambodia. HPA in red color are pixels with slope <35° and <10° for built-up areas and non-built-up areas which are deemed suitable for PV installation, respectively. Inset maps show zoomed-in views of areas that include the proposed location of a 100 MW solar park and an existing solar farm (Sunseap Asset) in Cambodia. The high density of pixels with high PV potential considering slope and land cover therefore can justify the installations of solar PV systems in these areas.
Figure 2. Spatial distribution of high potential areas (HPA) for solar PV installation in Cambodia. HPA in red color are pixels with slope <35° and <10° for built-up areas and non-built-up areas which are deemed suitable for PV installation, respectively. Inset maps show zoomed-in views of areas that include the proposed location of a 100 MW solar park and an existing solar farm (Sunseap Asset) in Cambodia. The high density of pixels with high PV potential considering slope and land cover therefore can justify the installations of solar PV systems in these areas.
Remotesensing 11 02255 g002
Figure 3. Spatial distribution of high potential areas (HPA) for solar PV installation in North Korea. HPA in red color are pixels with slope <35° and <10° for built-up areas and non-built-up areas which are deemed suitable for PV installation, respectively. Inset maps show zoomed-in views of areas with high density of pixels that have high potential for PV installation considering slope and land cover.
Figure 3. Spatial distribution of high potential areas (HPA) for solar PV installation in North Korea. HPA in red color are pixels with slope <35° and <10° for built-up areas and non-built-up areas which are deemed suitable for PV installation, respectively. Inset maps show zoomed-in views of areas with high density of pixels that have high potential for PV installation considering slope and land cover.
Remotesensing 11 02255 g003
Figure 4. Spatial distribution of high potential areas (HPA) for solar PV installation in Myanmar. HPA in red color are pixels with slope <35° and <10° for built-up areas and non-built-up areas which are deemed suitable for PV installation, respectively. Inset maps show zoomed-in views of areas with high density of pixels that have high potential for PV installation considering slope and land cover.
Figure 4. Spatial distribution of high potential areas (HPA) for solar PV installation in Myanmar. HPA in red color are pixels with slope <35° and <10° for built-up areas and non-built-up areas which are deemed suitable for PV installation, respectively. Inset maps show zoomed-in views of areas with high density of pixels that have high potential for PV installation considering slope and land cover.
Remotesensing 11 02255 g004
Figure 5. Percentage of total area for each land cover suitable for PV installation for Bangladesh, Cambodia, Myanmar, North Korea and Timor-Leste.
Figure 5. Percentage of total area for each land cover suitable for PV installation for Bangladesh, Cambodia, Myanmar, North Korea and Timor-Leste.
Remotesensing 11 02255 g005
Figure 6. Different types of electrification trend in highly populated areas in the Asia Pacific region: (a) Type A (Australia), (b) Type B (Lao PDR), and (c) Type C (North Korea). Many of the upper-middle to high income countries exhibit Type A but low to lower-middle income countries fall under Type B. Meanwhile, North Korea was the only country classified under Type C with a seemingly stagnant GDP per capita but increasing population living in unlit areas.
Figure 6. Different types of electrification trend in highly populated areas in the Asia Pacific region: (a) Type A (Australia), (b) Type B (Lao PDR), and (c) Type C (North Korea). Many of the upper-middle to high income countries exhibit Type A but low to lower-middle income countries fall under Type B. Meanwhile, North Korea was the only country classified under Type C with a seemingly stagnant GDP per capita but increasing population living in unlit areas.
Remotesensing 11 02255 g006
Figure 7. Percentage of household income allotted for PV electricity in the Asia Pacific Region. Bhutan and Russia are not shown due to very high PHIPVE values (>100%).
Figure 7. Percentage of household income allotted for PV electricity in the Asia Pacific Region. Bhutan and Russia are not shown due to very high PHIPVE values (>100%).
Remotesensing 11 02255 g007
Figure 8. Peak load demand and available supply of energy from solar PV in Myanmar. Excess energy can be saved or exported to the grid during window hours at ~10:15–15:45.
Figure 8. Peak load demand and available supply of energy from solar PV in Myanmar. Excess energy can be saved or exported to the grid during window hours at ~10:15–15:45.
Remotesensing 11 02255 g008
Figure 9. (a) Extracted transmission lines and (b) population in off-grid areas in Asia Pacific region that are potential service areas for solar PV installations.
Figure 9. (a) Extracted transmission lines and (b) population in off-grid areas in Asia Pacific region that are potential service areas for solar PV installations.
Remotesensing 11 02255 g009
Figure 10. Percentage of total population living in off-grid areas as defined by the extracted transmission lines.
Figure 10. Percentage of total population living in off-grid areas as defined by the extracted transmission lines.
Remotesensing 11 02255 g010
Table 1. Dataset used in this study.
Table 1. Dataset used in this study.
ParameterDataSpatial Resolution or Level of DetailSources and ReferencesYear
Population densityLandScan™ Global1 kmOak Ridge National Lab [20] 2000‒2016
NightlightDMSP-OLS
VIIRS-DNB
~ 1 km
750 m
EOG, NOAA ([21,22,24])2000‒2013
SlopeAW3D-DSM30 mJAXA ([25,26])2015
Land coverMCD12Q1500 mUSGS [27]2016
Solar PV potentialPV power potential5 km[19]2016‒2017
Socio-economic Income, Expenditure, GDP, Electric ConsumptionNational levelWorld Bank [28]
United Nations [29]
various years
Capital Expense (CAPEX) for solar PVInstallation costNational level Various sources (see Table 2)2016
Road networkGlobal Road NetworkFive road types (highways, primary, secondary, tertiary and local roads)Global Roads Inventory Project [23]various years
Table 2. Installation cost for year 2016 of solar photovoltaic (PV) systems for countries considered in this study.
Table 2. Installation cost for year 2016 of solar photovoltaic (PV) systems for countries considered in this study.
CountryInstallation Cost (USD/kWp)System LifespanSourcesCountryInstallation Cost (USD/kWp)System LifespanSources
Australia1698.00 25[30]Nepal5290.21 25[31]
Bangladesh956.00 25[32]New Zealand2266.67 25[33]
Bhutan6395.41 25[34,35]North Korea2200.00 25[36]
Brunei Darussalam4405.10 20[37]Palau7000.00 25[38]
Cambodia6600.00 10[39]Papua New Guinea4025.00 25[40]
China625.00 25[41]Philippines1893.49 25[42]
Fiji3760.00 25[43]Russia3400.00 25[44]
India1400.00 25[45]Singapore1250.00 25[46]
Indonesia2750.0020[47]South Korea2820.00 20[48]
Japan2844.00 20[49]Sri Lanka1500.00 20[50]
Laos1552.00 20[51]Taiwan2000.00 25[52]
Malaysia3000.00 21[53]Thailand4800.00 25[54]
Mongolia2727.27 25[55]Timor-Leste6367.00 15[56]
Myanmar4766.67 25[57]Vietnam2214.5025[5859]
Table 3. Electrification trend types (ETT) of Asia Pacific countries covered in this study.
Table 3. Electrification trend types (ETT) of Asia Pacific countries covered in this study.
COUNTRYETTCOUNTRYETTCOUNTRYETT
AustraliaALaosBRussiaA
BangladeshBMalaysiaBSingaporeN/A *
BhutanBMongoliaBSouth KoreaA
Brunei DarussalamAMyanmarBSri LankaA
CambodiaBNepalBTaiwanA
ChinaANew ZealandBThailandB
FijiANorth KoreaCTimor-LesteB
IndiaBPalauBVietnamA
IndonesiaBPapua New GuineaB
JapanAPhilippinesB
* not applicable: no unlit pixels detected during the period considered (2000–2013).
Table 4. Estimated levelized cost of electricity (LCOE) in Asia Pacific countries covered in this study. Years corresponding to LCOE values in bold and italicized are those when electricity price from PV is less than or equal to the electricity from the grid.
Table 4. Estimated levelized cost of electricity (LCOE) in Asia Pacific countries covered in this study. Years corresponding to LCOE values in bold and italicized are those when electricity price from PV is less than or equal to the electricity from the grid.
COUNTRYLevelized Cost of Electricity (LCOE) (USD/kWh) *Year when electric price from PV<=Grid
2016201720182019202020212022202320242025
Australia0.110.090.080.060.050.040.030.030.020.02before 2016
Bangladesh0.070.060.050.040.030.030.020.020.010.012017
Bhutan0.620.510.420.340.280.230.190.150.130.10after 2025
Brunei Darussalam0.310.250.210.170.140.110.090.080.060.05after 2025
Cambodia0.680.560.460.380.310.250.210.170.140.112023
China0.060.050.040.030.030.020.020.010.010.01before 2016
Fiji0.490.400.330.270.220.180.150.120.100.08before 2016
India0.120.090.080.060.050.040.040.030.020.022018
Indonesia0.230.190.150.130.100.090.070.060.050.042020
Japan0.320.270.220.180.150.120.100.080.070.052018
Laos0.110.090.080.060.050.040.030.030.020.022017
Malaysia0.300.250.200.170.140.110.090.080.060.052024
Mongolia0.300.240.200.160.130.110.090.070.060.05after 2025
Myanmar0.360.300.240.200.160.130.110.090.070.06after 2025
Nepal0.500.410.340.280.230.190.150.120.100.08after 2025
New Zealand0.330.270.220.180.150.120.100.080.070.052019
North Korea0.210.180.140.120.100.080.070.050.040.042024
Palau0.430.350.290.240.200.160.130.110.090.072019
Papua New Guinea0.320.260.210.180.140.120.100.080.070.052020
Philippines0.130.100.090.070.060.050.040.030.030.02before 2016
Russia0.760.620.510.420.340.280.230.190.160.13after 2025
Singapore0.090.070.060.050.040.030.030.020.020.01after 2025
South Korea0.260.210.170.140.120.100.080.060.050.042021
Sri Lanka0.110.090.070.060.050.040.030.030.020.022018
Taiwan0.130.110.090.070.060.050.040.030.030.022018
Thailand0.330.270.220.180.150.120.100.080.070.052022
Timor-Leste0.520.430.350.290.240.190.160.130.110.092024
Vietnam0.150.130.100.080.070.060.050.040.030.032020
* assuming 18% annual discount rate on capital expense (PwC, 2018).
Table 5. Accuracy assessment results for power transmission line (TL) extraction.
Table 5. Accuracy assessment results for power transmission line (TL) extraction.
CountryAccuracy ParametersCountryAccuracy Parameters
CompletenessCorrectnessCompletenessCorrectness
Australia0.710.91Nepal1.000.91
Bangladesh0.830.79New Zealand0.580.64
Bhutan0.950.89Philippines0.820.90
Cambodia0.640.82Russia1.000.50
Indonesia0.771.00South Korea0.730.80
Japan0.671.00Sri Lanka0.570.80
Laos0.800.80Taiwan1.000.90
Malaysia0.900.82Thailand0.700.70
Mongolia1.000.56Vietnam0.900.90
Myanmar1.000.91

Share and Cite

MDPI and ACS Style

Principe, J.; Takeuchi, W. Supply and Demand Assessment of Solar PV as Off-Grid Option in Asia Pacific Region with Remotely Sensed Data. Remote Sens. 2019, 11, 2255. https://doi.org/10.3390/rs11192255

AMA Style

Principe J, Takeuchi W. Supply and Demand Assessment of Solar PV as Off-Grid Option in Asia Pacific Region with Remotely Sensed Data. Remote Sensing. 2019; 11(19):2255. https://doi.org/10.3390/rs11192255

Chicago/Turabian Style

Principe, Jeark, and Wataru Takeuchi. 2019. "Supply and Demand Assessment of Solar PV as Off-Grid Option in Asia Pacific Region with Remotely Sensed Data" Remote Sensing 11, no. 19: 2255. https://doi.org/10.3390/rs11192255

APA Style

Principe, J., & Takeuchi, W. (2019). Supply and Demand Assessment of Solar PV as Off-Grid Option in Asia Pacific Region with Remotely Sensed Data. Remote Sensing, 11(19), 2255. https://doi.org/10.3390/rs11192255

Note that from the first issue of 2016, this journal uses article numbers instead of page numbers. See further details here.

Article Metrics

Back to TopTop