Abstract
By questioning contemporary coercive or intrusive web advertising activities, this study sheds light on the recent conditions of web advertising by focusing on a comprehensive process that leads to web ad performance. A total of 400 questionnaires were distributed by the principal investigators of this study. 170 were returned from 200 distributed questionnaires given in South Korea and 100 were returned from 200 distributed questionnaires in China. The responses total 248 out of 400 distributed questionnaires. The relationships among the measured factors are analyzed by the structural equation modeling method. Results show that the use of web ad tactics often leads to negative consequences, creating a user present avoidance behavior condition towards both the ad and ad-hosting website. In terms of the performance of the ad-hosting website, website retention was strongly influenced by content blocking. In addition, the results of the comparative test suggest that the influence of avoidance on advertising performance is stronger among users of newspaper websites than e-commerce websites.
1. Introduction
Web advertising has become a prevalent form of advertising across the globe, attracting users with new and innovative online content. Compared to more traditional forms of advertising, web advertising has been deemed a more effective format given its wider range of applications (motion, audio, video files, etc.) and the ability of an advertiser to more flexibly control target exposure and frequency [1]. Moreover, web advertising enhances the convenience and immediacy of information searches for online users [2].
Social safety nets that regulate online activities are relatively ineffectual when compared with activities that are present in an offline environment [3]. Social safety nets could be created, not only by laws and regulations, but also by the spirit of responsible participation from each stakeholder of the web-based activities [4]. Additionally, it has recently been noted that online users find online advertising coercive or intrusive, causing disruptions in their intended activity. Such practices as blocking ads may deter access to the desired information as well as diminish the perceived benefit of the web ads. These inducing agents have led to the development of a more discerning user yielding a discrepancy between the user’s perception and the advertiser’s efforts, making online advertising campaign decisions more complicated. Therefore, it is important for advertisers to accurately identify the elements that raise the performance of their online advertising by encouraging responsibility from freedom-seeking stakeholders.
Previous researchers identified that advertising performance has been quantitatively measured by click rates, such as cost per click (CPC) [5] or by the price companies’ pay per view, such as cost per thousand impressions (CPM) [6]. However, these studies adopted methods that left several vulnerabilities such as limitations that filter out unintended clicks. For instance, unintended clicks to advertising links could negatively shape users’ online experience, making them become banner blinded or entirely ignore web ads [7]. Thus, the occurrence of the discussed discrepancy is not assumed in the previous measurement of web ads performance.
Moreover, a previously understudied question deserving of further study is how a user’s evaluation of a particular advertisement influences user behavior while browsing the website featured in a web ad. This is an important issue since users who are irritated at one website can easily move to another without much effort compared to traditional forms of advertising. Given the seemingly endless proliferation of new websites combined with established ones, users can easily and freely navigate away from sites they label as irritating. Therefore, a user’s evaluation of a web ad not only applies to the performance of the web ad itself but also leverages the performance of the website [8,9]. By expanding the understanding of the subject of influence of online users’ evaluation to encompass the advertising and the ad-hosting website, a more comprehensive assessment of web ad performance can be obtained.
In addition, the discrepancy between advertisers and online users varies according to the type of website because the use of each website embodies different purposes. That is, the subsequent effect on web ad performance could be highly dependent on the type of website to which users are exposed. According to user information-processing behavior in an online environment, goal-directed online users present a lower level of interest towards web ads compared to ordinary web-surfers [10]. For example, online users who visit news websites with the specific purpose of retrieving information are more goal-directed compared to bloggers who are oriented to relaxation purposes such as navigating other people’s posts for entertainment. It is likely that the former would negatively evaluate the website when there are web ads that disrupt their activity whereas the latter would be more accepting to ad exposure [10,11]. Therefore, accepting the underlying purpose of the use of the different websites to the measurement of advertising performance would be a more inclusive research attempt.
Such recent web ad conditions raise research questions over the practical use of previous research suggestions (RQs):
- RQ1: What is the process of advertising performance that consumers evaluate? And how can we measure web ad performance focusing on the online users’ evaluation?
- RQ2: How does a user’s evaluation of a particular advertisement influence the user’s behavior while browsing the ad-hosting website?
- RQ3: Which inducing agents should marketing professionals focus on for e-commerce and newspaper websites?
This study sheds light on the recent conditions of web advertising, focusing on a comprehensive process that leads to web ad performance. The objectives of the study are threefold. First, this study proposes a research model that explains the influence of discrepancy on advertising performance. Second, the measurement of performance will comprise both the performance of advertising as well as the performance of an ad-hosting website. Third, to accurately examine users’ behaviors in different types of websites, a comparative test will be conducted. The suggested research design aims to offer guidelines on advertisers’ correct use of web ad stimuli that raise the actual performance of advertising from the context of marketing.
2. Theoretical Background
2.1. Inducing Agents of Web Ads and Its Subsequent Performance
Although the ultimate goal of advertising is to increase revenue or to raise awareness of the advertised product/service, consumers are not always open to advertising and often resist its attempts at persuasion. Under these situations, to enhance persuasion, advertisers use a variety of tactics that coercively attracts audience attention to increase the delivery of their advertisement messages [12]. However, recent conditions suggest that the use of these tactics oftentimes lead to contradicting results, negatively shaping the ad performance. In this study, such phenomenon is referred to as the discrepancy between the advertisers’ intention and the users’ response toward the ad tactics.
Despite the existing discrepancy in web advertising, previous research on ad performance has remained on examining the level of persuasiveness as a method of measuring the performance of an ad. This was measured by how well online users focus, recall, and memorize the advertised product, and how they link to the purchasing behavior of a product [10,13]. Researchers asserted that the more that user were exposed to web ads, received information about the advertised brand, or identified with the product in the ad, the higher the performance is to be taken in terms of web ad persuasiveness.
Another common approach has been focusing on the users’ attitudinal and behavioral responses. Attitudinal responses were measured by how people direct their attention to a stimulus to regulate their emotions. For instance, Teixeira et al. [14] have distinguished attention level as distraction and concentration. Distraction and concentration are two major attention strategies in response to emotionally salient aspects of the stimulus. Concentration focuses attention on these emotionally salient aspects, whereas distraction directs attention away from them. Regarding behavioral responses, researchers have examined how users will either watch or divert their attention elsewhere when an advertisement starts playing, distinguishing their behaviors as zapping, zipping, or muting when the advertisement start [15]. Other researchers have taken a similar approach, suggesting that online users prefer not seeing or hearing the ad which leads to behaviors such as leaving the website or skipping the advertising [12].
However, previous research efforts were unable to encompass the recently surfaced issue of discrepancy in measuring web ad performance. Discrepancy plays a significant role in shaping ad performance for several reasons. For example, undermining the existence of discrepancy would make it difficult to assume that the number of exposures or amount of attention leads to positive outcomes such as increased sales revenues or market share, because of unintentionally ad clicks [16]. Also, performance can be affected by purchase situational factors, such as marketing activities and sales promotions rather than solely by the advertising message [17]. To examine the discrepancy in recent web advertising conditions, it is important to look at how online users perceive ads. Since the Internet is widely accepted as a relatively new medium breaking the traditional boundaries of media advertising, any attempt to distinguish between the two should include a broader understanding of media audiences’ needs and preferences. Bezjian-Avery et al. [18] argued that a cognitive “matching” is necessary between Internet systems and consumer’s preferential needs. In general, online users perceive a match when the advertising is relevant to their personal interests or the services offered by the medium.
2.2. Effects of Inducing Agents of Web Ads
Unlike TV or print media, users may feel over-stimulated from the ads in an online medium based on the sheer abundance of simultaneously appearing ads. As defined by the Limited Capacity Theory, attention is a limited mental resource and a person is limited to allocating only a certain portion of attention at a given time [19]. In other worlds, online users may feel over-stimulated by the ads in an online medium when they are coerced to view many ads simultaneously. Because of this environment, online users react either favorably or unfavorably to the web ads. Attractive inducements will have a direct impact on positive responses [20,21], while coercive tactics will directly impact negative responses [16,22].
As a favorable response, arousal is a psychobiological trait of human behavior termed phasic activation; a short-term reaction of enhanced energy that increases the overall cortical processing of information. Arousal toward an advertisement may express interest, motivation, and identities [10]. Advertisement arousal influences audience’s attitudes toward certain product/service and purposes to motivate an audience to adopt a positive behavior. People use media to satisfy their needs through active and goal-oriented behaviors [23] and because of this, users are likely to show arousal toward the web ad when they perceive a benefit.
Arousal occurs when the ad exposure creates a positive experience of online users. Campbell and Wright [7] assert that a high level of personal relevance increased positive responses to not only the web ad but also to the website, as well as the product. Also, the relevance of the type of advertising medium used (medium relevance), which indicates that the use of the medium is harmonized with the advertising, would lead to arousal by allowing users to have a clear understanding of the advertisement purpose.
When an ad is perceived to be personally relevant, which refers to the extent that users perceive the object to be self-related or in some way instrumental in achieving their personal goals and values in terms of informational appeal, online users will be better drawn to the advertising [7]. Personal relevance is an advertising inducing agent that has commonly been used in advertising studies regarding argument-based persuasion [10,24,25]. Li et al. [9] found that online users who read newspapers or magazines on the web perceive web advertising that are irrelevant to their activity as a disruption or noise. Therefore, aligning an ad’s message with a user’s activity becomes especially important when the website is specific in its purpose.
Meanwhile, medium relevance is another inducing agent for advertising inducement. Medium relevance is perceived when the advertising is congruent with the services provided by the medium and becomes an important determinant for users’ attention towards advertising. The importance of linking advertising and the medium is due to the growing number of media choices and more specialized websites that are designed to satisfy specific user purposes. Previous studies find that advertising should be designed to consider the suitability of the medium based on a broader base of media or product characteristics. When attention is given to advertising, consumers try to interpret its meaning according to the goals they wish to pursue on the website [26]. Therefore, high relevance between advertising and the medium would positively relate to the attention of online users. Thus, we propose the following hypotheses:
Hypothesis 1 (H1).
Advertising relevance has a positive influence on arousal
Given the abundance of web ads on the Internet, it is important for practitioners to understand how online users perceive and memorize online advertising. In order to accomplish this, online advertisers try to draw attention to their ads by various tactics such as ad exposure frequency [21,27,28], web page clutter [20,29], and the amount and type of blocking contents [9]. Advertisers’ efforts induce online users to be exposed to web ads when they wish to see the site’s content [20,30]. These tactics involve excessive numbers of ads appearing on a single web page. Practitioners believe that forced exposure tactics are more effective than other tactics based on the mere-exposure effect.
Frequent repetition is a feature of coercive advertising tactics. Frequent repetition means the number of times an individual is exposed to web ads in a day. When the same advertisement is exposed to users, persuasion and advertisement recall increased at first, but then tapered off because high ad exposure frequencies created a sense of displeasure and annoyance in the users [27]. Rau et al. [21] concluded that moderate exposure led to significantly more positive attitudes towards the web ads than high exposure.
Another coercive tactic is the perception of web page clutter created by multiple web ads [2,16,20]. Web page clutter is defined as the amount of advertisement content that is concentrated on a single page [20]. There is a tendency for webpages to be more complex than what is found in TV advertising due to the amount of stimuli simultaneously clamoring for viewers’ attention. When users are exposed to extensive amounts of unsought information, it results in information overload and users are unable to distinguish ads from edited media content. Scholars find that information overload ultimately diminishes the effectiveness of an ad [31,32]. Eventually, this could have a negative effect on the user’s attitude towards web ads.
Lastly, blocking contents is another coercive inducement tactic. This refers to the efforts of online advertisers to make the ads unavoidable by the user. The Internet is a goal-oriented medium where users are usually engaged in pursuing specific tasks that can be interrupted by exposure to unsolicited ads. Due to such characteristics, coercive tactics has been identified as one of the most significant predictors of ad avoidance [9]. In terms of compulsory ad tactics, McCoy et al. [30] asserted that users perceived compulsion when the web ads disturbed web activities. One way to account for this may be via the theory of psychological react which holds that individuals react adversely if they believe their freedom is in some way threatened [27].
However, it may not be an effective strategy for users to view web ads involuntarily, because coercive tactics are perceived to be an important cause of negative user response in an online environment [16,22]. Irritation has been defined as the perception of negative and offensive web ad stimuli. When web ads employ annoying techniques and are overly manipulative, users are unlikely to perceive the ads as a favorable influence. Irritation could be caused by these involuntarily exposed stimuli that are perceived to be insulting, annoying, or offensive [27,33]. Especially in online media, when coercive advertisements hinder users from achieving their goal, users describe ads as provoking and causing displeasure [34]. Because online users are goal-oriented when using the Internet, users react negatively to the need to expend additional effort to process information received during an interruption.
Regarding the cause of irritation, McCoy et al. [22] found that the more important or urgent a task, the more intrusive the interruption is likely to be perceived. Li et al. [9] and Kim and Han [33] have argued that users perceived irritation when they were exposed to the same ad frequently. Also Feinberg and Murphy [32] explained that users who are exposed to too many web ads try to expose themselves to only the information in which they are interested, eliminating all unnecessary items. Too many web ads can cause a user to adopt a negative attitude toward the ads. Yaveroglu and Donthu [35] have shown that web ad clutter and repetition make it more difficult to enhance recall and influence user judgment because it may be distracting and may provide an overwhelming amount of information. Stevenson et al. [29] found that the complexity of the web page background negatively influences attitudes toward web ads. Therefore, we propose the following hypotheses:
Hypothesis 2 (H2).
Coercive tactics have a positive influence on irritation experienced by the user
Users’ attitudes towards online ads vary based on their arousal and irritation caused by either a positive or negative response to either the relevance of the ad to the user or reaction to a coercive web ad tactic [21]. Arousal has been conducted under the framework of Limited Capacity Theory [36]. According to the theory, online advertisements are capable of eliciting high attention, but low memory results from the fact that the amount of information that users are exposed to often overloads their memory capacity. Consequently, users selectively focus on information that is in alignment with their online activity [20]. As such, users become attentive to the advertising products after they are aroused to specific advertising stimuli [10,13].
On the other hand, as users are excessively exposed to web advertising, their behavior is often directed to negative consequences. This occurs because advertisements are becoming increasingly integrated with the online activities in ways that users must be exposed to advertisements during their online activities. Due to such phenomenon, web advertising is more vulnerable to incurring users’ irritation compared to advertising in traditional mediums.
Previous studies found that users’ experience of irritation positively relates to avoidance behavior. According to Ha and McCann [20], online users were likely to avoid advertisements when they clutter the webpage, making users unable to conduct their intended activity. Edwards et al. [27] have found that among various advertisement types, pop-up advertisements were perceived as most irritating by online users. Morimoto and Chang [37] have suggested that irritation causes users to hesitate accessing the site they had negative experiences in. Based on the discussion, we propose the following hypothesis:
Hypothesis 3 (H3).
Arousal has a positive influence on web ad message attention
Hypothesis 4 (H4).
Irritation toward the ad tactics has a positive influence on web ad avoidance
Advertising avoidance, which is a well-studied phenomenon, can be distinguished as physical avoidance, mechanical avoidance, and cognitive avoidance. Physical avoidance entails a variety of strategies aimed at not seeing or hearing an ad. These include leaving the room or skipping the advertising section in a newspaper. Meanwhile cognitive avoidance means removing attention from a specific advertisement. Mechanical refers to a behavioral avoidance that involves actions such as turning off the advertisement or leaving the website entirely.
Online users’ avoidance behaviors negatively affect the level of their attention. For instance, users’ banner blindness, which is one of the consequences involved with avoidance, could make users less attentive to advertisements. According to Benway and Lane [38], banner blindness refers to the inattention towards online contents that occurs when web page viewers notice the presence of an advertising banner on the page. Thus, although users know where the advertisements are generally located on a page, they purposefully choose not to view them, as they do not expect to get valuable information [39]. Conversely, users may view the banner, but because it contains no information relevant to the current task they quickly forget its contents [30].
Therefore, attention and avoidance have negative bi-directional relationships as a high level of attention lowers the chances of avoidance whereas a high level of avoidance deters users’ attention. This stems from viewing avoidance as a dependent variable of attention as opposed to an independent variable, with the basic assumption that increasing attention will decrease avoidance. Based on the discussion, we proposed the following hypotheses:
Hypothesis 5 (H5).
Advertising attention and avoidance have negative influences on each other respectively
2.3. The Effects of Inducing Agents and Web Advertising Performance
Web ad persuasiveness is defined as the extent to which online users are influenced by an advertisement. When a web ad fits consumers’ personal needs [40], favorable attitudes, or desire to buy the advertised product [5,10,20,30] then it raises the persuasiveness of the advertisement. Internet users notice ads and retain the content of the ad in a manner allowing them to recall the proposition. They then, based on this memory recall, decide an appropriate action lending to the notion of member as a storage center for the information contained in an ad. The act of recalling information, from the consumer’s conscious mind, becomes a reliable index for ad persuasion [41,42].
In a similar line of investigation, Campbell and Wright [7] suggest that when advertising content is relevant to consumers’ interest, this raises the persuasiveness of the advertisement. Similarly, Aaker and Lee [43] find that consumers with higher goal-orientation are more likely to be persuaded by advertisements that raise expectation of positive outcome by consuming the product. Considering that online users are more goal-oriented, we can conclude that the closer the distance of the advertisement to the achievement of the goal, the higher the chance of enhancing the persuasiveness of a message.
On the other hand, a negative shift in a consumer’s attitude towards an ad would have a negative effect on the persuasiveness of the message contained in the advertising. Edwards et al [27] finds that consumers often avoid advertising by changing channels, in the case of viewing TV, or may even avoid the advertising altogether. Viewers who demonstrated a negative shift in their response were less likely to consume the targeted product featured in the ad.
Ultimately, users’ attention and avoidance affect web ad persuasiveness. Bruner and Kumar [41] demonstrated that emotional responses occur completely independently of conscious recall [41]. When users trust the web ad, they may intentionally pay attention or naturally be drawn to it. However, when individuals distrust an ad, they may intentionally ignore, naturally hate, and change behaviors toward the web ad to which they have been exposed [16]. Therefore, we propose the following hypotheses:
Hypothesis 6 (H6).
Advertising attention has a positive influence on web ad persuasiveness, while avoidance has a negative influence on web ad persuasiveness
Although previous studies that revealed a relationship between attitude toward web ads and their persuasiveness appear to be limited in that they only assess web ad performance broadly for firms seeking profit through web activities. Users’ attitudes toward web ads are not only directed at the advertising itself but also toward the host website [7]. Despite the sheer number of site stimuli competing for users’ visual attention, users easily decide whether they will stay or leave the website. Under these conditions, users perceive web ads as noise in their web activity, eventually acclimating their behavior to avoid the advertisements entirely. For example, when users feel irritated by online advertisements, they leave the website to avoid negative experiences or further exacerbating their irritation. Thus, users’ responses towards web ads not only determine the performance of the ad but also the performance of the website.
Customer retention is defined as the future propensity of a customer to stay with their service provider [44,45]. Users who have been committed to a certain website for a considerable duration of time with experiences of video clips and information maintain their use of the website to avoid costs of switching. Gustafsson et al. [46] demonstrate the direct effects of both affective and calculative commitment on retention. Calculative commitment is more of a rational economic-based commitment on a product due to the lack of alternative choice or the significance of switching cost. On the other hand, affective commitment follows a more emotional factor line that develops through the degree of reciprocity or personal involvement that a customer has with a company, which results in a higher level of retention. Simply put, the more engaged users are, the greater is their retention [45].
Studies have shown that users’ website retention is associated with positive behavioral consequences such as positive word-of-mouth, willingness to pay, or desire to stay in a certain website [44,47]. When online users experience the enjoyment of shopping and, in turn, have a desire to stay longer on a website, they may be more likely to patronize the online retailer to repeat the enjoyable experience. McCoy et al. [30] concluded that users’ negative response of web ads decreases the likelihood of users revisiting the site. Sundar and Kalyanaraman [48] claimed that a positive attitude toward the web ads in turn positively influences website retention. Li et al. [9] found the opposite to be true and even reported that the negative attitudes of online users towards the ads lead them to not intend to return to the site. If advertisements stand in the way of users’ web activities, there would be significant hesitation in hosting those ads. Hence, web ad performance may be examined by web ad itself, as well as ad-hosting website to refer the sites to other potential visitors. Consequently, website users’ behavior based on advertising attention and avoidance determines the performance of the website [42]. Therefore, we predict:
Hypothesis 7 (H7).
dvertising attention has a positive influence on website retention, while avoidance has a negative influence on website retention
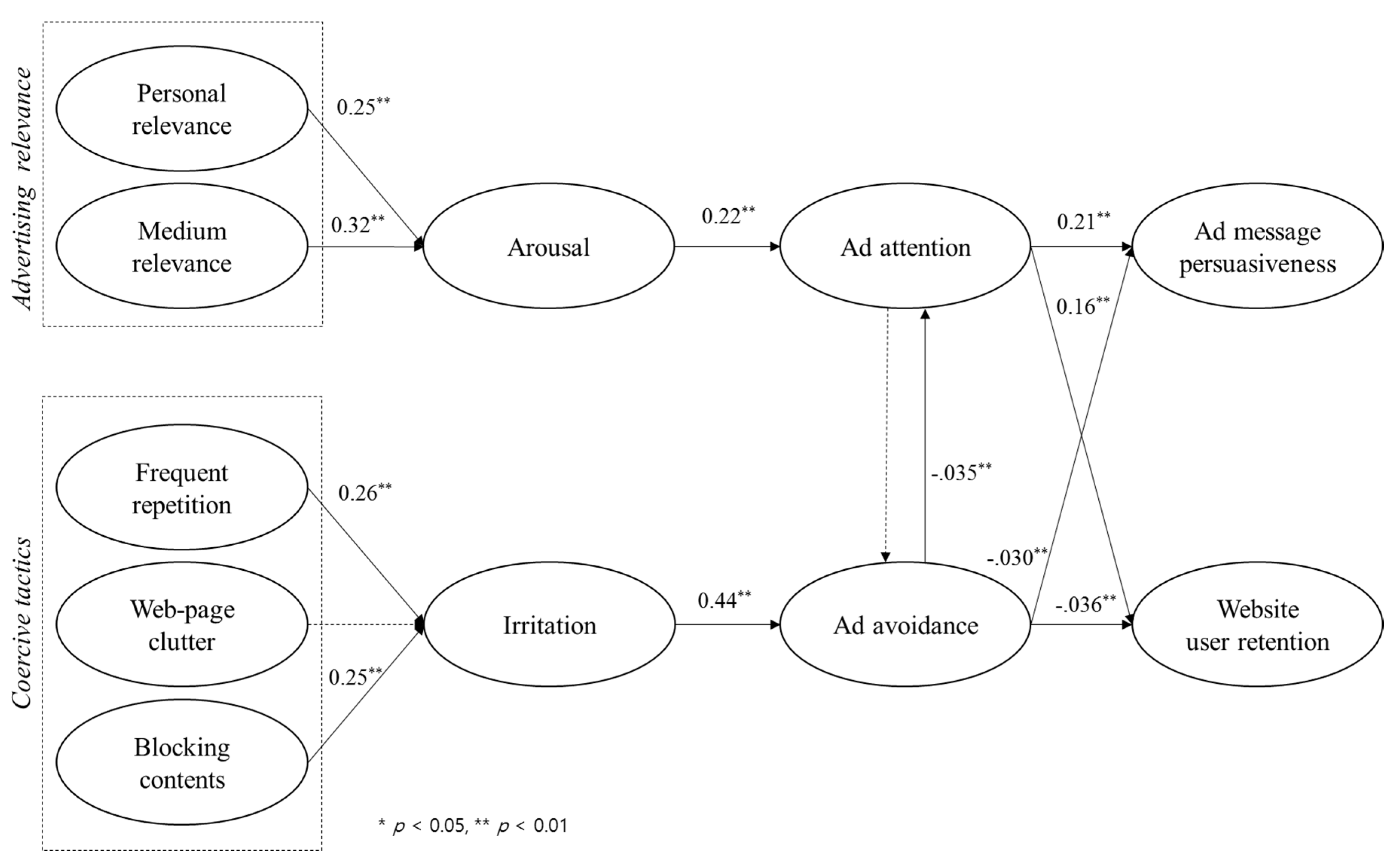
Summing up the hypotheses and expected outcomes, the process that leads to web ad performance and their antecedents is illustrated in Figure 1.
Figure 1.
Research model.
The level of web ad persuasiveness and website retention that comprise the performance of a particular web ad can differ based on the type of website. For instance, online users’ information-processing behavior in the online environment is different based on how directed they are to a specific goal. Goal-directed users have a lower level of interest on web ads compared to non-goal-directed users [10]. Based on this assumption, Wolin and Korgaonkar [11] find that users’ goal directedness in the web advertising can be distinguished by the type of accessed website, suggesting that noticeable differences exists among four types of websites. These include shopping, function, entertainment, and communication.
In alignment with the discussion, online users’ subscriptions to newspaper websites could be seen as a goal-oriented behavior [9,19]. This type of user expects that the website would provide them with desired information based on the reputation of the site and prior positive experiences when visiting the website. Thus, excessive advertisements would negatively impact users’ website use continuance. On the other hand, online users’ activities in e-commerce websites show different patterns of behavior. If the web ad would match to users’ interesting, they might show positive reaction to the web ad in using e-commerce websites [7]. Therefore, the effect of advertising stimuli on ad message persuasiveness and website retention show a difference between e-commerce websites and newspaper websites. Based on the discussion, we propose the following hypothesis:
Hypothesis 8 (H8).
The effect on inducing agents of web ads on ad performance would show a difference between e-commerce websites and newspaper websites
3. Research Methodology
3.1. Sample Selection and Measure
The sample for this study was selected from online users who had abundant experience seeing online advertisements in China and South Korea. The survey instruments were translated from English into both Korean and Chinese by the principal investigator of who is multilingual, fluent in English, Korean, and Chinese. A pilot test was administered to 50 Korean and Chinese graduate students to assure the accuracy of the translation. After the pilot test, only minor inconsistencies were found and corrected. The final survey questionnaire was developed into a paper-based format. A total of 400 questionnaires were distributed by the principal investigators of this study. 170 were returned from 200 distributed questionnaires given in South Korea, 100 were returned from 200 distributed questionnaires in China. The responses total 248 out of 400 distributed questionnaires.
The measurement items were created based on conceptual definitions of the constructs based on previous studies. Among the measurement items, some of the items were modified from the items in previous studies in order to capture the nature of web-based activities (see Table 1). The measurement items of the research models, respondents were asked to express his or her agreement with the items, based on a five-point Likert-type scale with anchors ranging from “strongly disagree (=1)” to “strongly agree (=5)”. There were total of 11 constructs and 36 measurement items and other demographic questions.
Table 1.
Measurement items.
Items measuring the personal relevance and medium relevance were created from those developed by Kim and Han [33] and Sheinin et al. [13]. As a means of testing the perceived repetition, three questions were generated based on concepts from Rau et al. [21]. Measures of perceived clutter, and blocking contents were developed based on the concepts introduced in Cho and Cheon [16]. Measurement items from Bruner and Kumar [41] and Cho and Cheon [16] were used to measure arousal and irritation. Ad attention was assessed by developing four item questions based on Goodrich [49]. To measure ad avoidance, we used concepts from Jin and Villegas [50]. Ad persuasiveness was assessed with three items adopted and modified from Reichelt et al. [42]. Finally, website retention was measured using three item questions developed based on Kim et al. [47]. The measurement items and literature sources are organized and displayed in Table 1.
Among the 248 respondents, 92 (37.1%) were Chinese and 156 (62.9%) were South Korean. The majority of respondents were exposed to web ads more than 6 times a day (n = 219, 88.8%), and 2~5 times a day (n = 26, 10.5%). Regarding average time of Internet usage, 112 (45.2%) respondents spent 1~2 h a day and 68 (27.4%) respondents spent 3~4 h. Finally, it is revealed that most of the respondents watched web ads less than 10 s (n = 168, 67.7%) (see Table 2).
Table 2.
Demographic characteristics.
3.2. Data Analysis
3.2.1. Mean, Standard Deviations, and Correlations of Constructs
The mean, standard deviation, and correlation matrix appear in Table 3. Out of all mean values among each construct, the mean of web ad irritation is the highest with 3.87(0.92), whereas advertising attention is the lowest with 1.86 (59). As expected, personal relevance and medium relevance had higher correlations with advertising attention toward the web ad inducing agents (r = 23 and r = 30, respectively, p < 0.01) than with perceived irritation toward the web ad inducing agents (r = −0.14, p < 0.05 and r = −0.08, p = n. respectively). Similarly, all three constructs of coercive tactics (frequent repetition, web page clutter, blocking contents) had higher correlations with perceived irritation toward the web ad inducing agents (r = 0.32, r = 0.22 and r = 0.31, respectively, p < 0.01) than with advertising attention toward inducing agents of web ads (r = −0.16, and r = −0.15, p < 0.05, respectively and r = −0.06, p = n.s.). Among the constructs, the highest correlation was revealed between blocking contents and ad avoidance (r = 0.53, p < 0.01).
Table 3.
Correlations and square roots of AVE.
3.2.2. Measure Validation
The research model has eleven constructs with interrelated dependence relationships or causal paths, requiring a structural equation modeling (SEM) analysis. Confirmatory factor analysis (CFA) results were obtained using the software package AMOS (see Table 4). Table 4 shows that t-values for all the standardized factor loadings of items are significant at p < 0.01, indicating item reliability. Table 4 shows construct reliability (CR) and average variance extracted (AVE) figures. Reliability is a necessary condition for evaluating convergent validity [51]. CR estimates range from 0.86 to 0.95, and all are greater than 0.70 [51]. The AVEs, which should meet a 0.50 standard [51], fall between 0.67 and 0.87, indicating convergent validity.
Table 4.
CFA results.
Using the correlations shown in Table 3, a discriminant validity test was performed in accordance with Fornell and Larcker [52], one of the more statistically rigorous methods of doing so. In this test, the squared correlations between two constructs must be lower than the corresponding AVE. Table 4 shows that the AVE figures, ranging from 0.67 and 0.87, all exceed the squared correlations between the eleven constructs, the highest of which is 0.28, confirming discriminant validity of the proposed constructs. Thus, the eleven constructs possess adequate convergent and discriminant validity from further SEM analysis.
4. Results and Discussion
4.1. Empirical Results
In order to reveal relationships among the constructs, this study employed the SEM method using AMOS 18. The data from the sample was tested on a structural equation model with the hypothesized paths (as shown in Figure 2). First, the model fit indices were examined against the common goodness of fit benchmarks. Gefen [53] suggests a reasonable model fit if a χ2 to degrees of freedom ratio is less than 3:1. Also, Hair et al. [51] recommended GFI, NFI, CFI, and IFI values to be greater than or equal to 90; AGFI value to be greater than or equal to 0.80; and RMSEA value to be less than or equal to 0.08 for a research model to have an acceptable fit. The model fit indices depicted from the hypothesized model were χ2:df = 787.74:571 = 1.38:1, GFI = 0.86 AGFI = 0.84, NFI = 0.89, IFI = 0.97, CFI = 0.97, and RMSEA = 0.04. As only GFI and NFI were slightly below standard, the hypothesized model could be considered adequate to represent the phenomenon in this study. The hypothesized model and the path coefficients are visually displayed in Figure 1. Among the proposed hypotheses, eleven of them were supported. R2 value for arousal, irritation, ad attention, ad avoidance, ad persuasiveness, website retention was 17%, 16%, 10%, 5%, 11%, 11%, accordingly.
Figure 2.
The results of the process of web ad performance.
With regards to the discrepancy between advertisers’ intention and users’ response toward the web ad inducing agents, personal relevance and medium relevance had a positive influence on the advertising arousal (β = 0.25, and β = 0.32, with p < 0.01). In this empirical finding, it is of relative importance that medium relevance had a larger influence on the arousal than personal relevance.
It is common that in an online medium, a number of web ads may be simultaneously exposed to a user. Surfing the Internet generates a torrent of information for the user’s viewing, and the user needs to more quickly target the useful information and ignore the less important items than compared to how they would have viewed traditional media [20]. Thus, the more the advertising is personally or medium relatable to the user, the higher the level of arousal would appear.
On the other hand, as a coercive tactic, repetition and blocking contents had a positive influence on the irritation of users (β = 0.20, and β = 0.26, with p < 0.01), whereas web page clutter had no significant influence. Scholars showed the research results that users’ irritation increase toward the repetitive and intrusive web ad tactics. McCoy et al. [30] concluded that the more difficult it is to avoid web ads such as pop-up, and pop-under, the more compulsive the interruption is to be perceived. Cho and Cheon [16] believe that when web ads interrupt users’ web activities, it may lead to undesirable outcomes through a negative attitude toward ads. This result also showed that advertising irritation increases to the involuntarily exposed stimuli.
Regarding online users’ evaluation toward the web ad stimuli, advertising arousal had a positive influence on ad attention, and irritation had a positive influence on ad avoidance (β = 0.24, and β = 0.33, with p < 0.01). Also, in terms of the relationship between web ad attention and avoidance, only avoidance showed a significant influence on attention (β = −0.23, with p < 0.01). The result indicates that irritation not only has a positive influence on avoidance but that is also has a negative indirect influence on attention. Also, web ad attention had a positive influence on web ad persuasiveness and website user retention (β = 0.25, and β = 0.17, with p < 0.01), while ad avoidance had a negative influence on web ad persuasiveness and website user retention (β = −0.21, β = −0.28, with p < 0.01). However, the negative influence of avoidance on the ad performance was greater than the positive influence of attention on ad performance.
An interesting finding of this study is that attention had greater influence on web ad persuasiveness than on website retention, whereas avoidance had greater influence on website retention than on ad persuasiveness. Such a finding suggests that avoidance not only affects the performance of the web ad negatively but also the performance of the host website more significantly. Meanwhile, the sizes and significances of total effects combining direct and indirect effects are shown in Table 5. Only the suggested path coefficients in Table 5 were found to be significant. Regarding the total effects on ad performance, among the measured constructs, the relationship between ad avoidance and ad persuasiveness was the largest (β = −0.498, p < 0.01), and then the relationship between ad avoidance and website retention (β = −0.493, p < 0.01). The result shows that the total effect of avoidance on ad performance was greater than that of attention indicates that avoidance is an important determinant of ad performance.
Table 5.
Direct and indirect effects.
4.2. Comparison Results of Different Website Type
To identify significant differences in the path coefficients between e-commerce websites and newspaper websites, this study conducted a multi-group analysis. A total of 248 samples are distinguished as users of e-commerce website (n = 143) and newspaper website (n = 105). To draw χ2 values, cross-group equality constraints are imposed to constrain the equality of the parameter. Then, unconstrained models of each path coefficient are compared with the models’ χ2 values, to examine any significant differences.
Specific differences between website types in the model are presented in Table 6. Foremost, in the path comparison of between frequent repetition and irritation, newspaper websites showed significant differences (p < 0.05). Also, for blocking contents and irritation, newspaper websites presented significant differences with higher coefficients. The result implicates that increase in the irritation affects users of each website type differently. In terms of web ad performance, significant differences were only present in the path of avoidance to web ad performance. Avoidance presented a greater negative influence on the level of ad persuasiveness as well as website retention for newspaper website than e-commerce websites.
Table 6.
Comparison results.
5. Conclusions
This study examines the discrepancy between advertisers’ intentions and users’ responses toward web ads. Especially, this study focused on recent advertising conditions and examined how the coexistence of users’ attention and avoidance toward web ads affect advertising performance. From the reported empirical results, our results have several theoretical and practical implications.
5.1. Theoretical Implications
This study focuses on the user evaluation process to the web ads, which describe the role of inducing tactics and identify their effect on web ad performance. The use of various web ad tactics embodies the website’s profit seeking purpose as well as the advertiser’s efforts to raise awareness of the advertised product. However, due to the increase in the use of coercive inducing tactics a negative consequence may be an increase in users’ avoidance behavior toward both the ad and the ad hosting website. To this effect, we developed the user evaluation process model tailored to the inducing tactics of web ads by including both positive (i.e., arousal, attention) and negative (i.e., irritation, avoidance) evaluations of the web ads. This inclusion allowed us answer to our first research question (RQ1).
These results suggest that coercive tactics had a greater impact on the overall evaluations of web ads because the relationship between coercive tactics and web ads performance was stronger than the connection between advertising relevance and web ads performance. This especially was the case for when users’ ad avoidance is a strong predictor of negative advertising performance. The absolute negative effect of avoidance on the ad’s performance was stronger than the absolute positive effect on the advertising performance. The results point to the fact that the use of currently popular advertising tactics does not lead to positive advertising performance but rather negatively shapes users’ behavior towards the ad and the ad-hosting website.
Second, we expanded the scope of web ads persuasiveness by including the evaluation of the website that hosts these web ads. This is an important issue, since users who are irritated at one website can easily move to an alternative website without much effort. Despite the fact that the users’ experience on the site significantly affects their intention to remain or exit away from the site [19,47], few studies have given attention to the issue that web ads also influence the retention of the ad hosting websites. The study finds that high web ad attention had a higher influence on web ad persuasiveness than on website retention, whereas high web ad avoidance showed a higher influence on website retention than on web ad persuasiveness. The findings that suggest how users’ negative evaluation caused by discrepancy has a negative influence on the performance of the ad hosting website support such an assumption.
Third, this study examined how the performance of web advertising differs by type of website. This attempt was in consideration of the fact that websites are specific in their usage purpose, and the hosted advertisements are also congruent to the specific purposes. According to user information-processing behavior in the online environment, goal-directed online users present a lower level of interest towards web ads compared to ordinary surfers [10]. The results show that the influence of avoidance on the level of web ad persuasiveness and the level of website retention are stronger among users of newspaper websites than e-commerce websites. Empirical results confirm this assumption, as the level of web ad performance was different between online newspaper websites and e-commerce websites.
5.2. Practical Implications
This study finds that website retention, which reflects the performance of the ad-hosting website, is strongly influenced by content blocking. McCoy et al. [34] find the advertisements that block users’ viewing of important website content leads to the perception of intrusiveness and irritation, which negatively influences website revisit intention. The result is in accordance with the findings of this study as contents blocking incurred irritation which then negatively influenced website retention. Moreover, the process was especially stronger in the case of newspaper websites than e-commerce websites. This suggests the fact that on newspaper websites, online users are more goal oriented, and thus when advertising stands in the way of those goals, users perceive online advertisements to be even more intrusive than do the more passive viewers of other media [9].
Second, the study finds that medium relevance had a stronger influence on persuasiveness than personal relevance. Such result indicates that advertisers should consider whether the characteristics of the advertisement are congruent with the user perceived characteristics in alignment with their website before placing an ad. In other words, advertisers would be encouraged to consider whether or not their advertising is relevant to online users’ website visiting purpose prior to placing advertisements.
Third, online users of newspaper websites were typically more sensitive to advertising tactics as their goals are usually irrelevant with advertising. Among these users, repetitive advertising and content blocking advertising negatively impacted advertising performance. The empirical result shows that the effects of repetitive or content blocking advertising tactics had a stronger influence on level of the irritation among newspaper website users compared to e-commerce website users. Furthermore, the subsequent effect on ad avoidance as well as its negative influence on the performance was also higher for the users of newspaper websites. This implies that goal-directedness of online users is stronger in newspaper websites compared to e-commerce websites. The users of newspaper websites who are focused primarily on attaining specific and goal-related information will perceive advertisements as more compulsive to their web-activity. Thus, managers should consider web ads that are irrelevant to their purpose as more compulsive when compared to other media advertisements.
5.3. Limitations and Future Research
Although the outcome suggests meaningful implications for academics and practitioners, the study bears several limitations. First, the study oversimplified the process of persuasiveness. In communication literature, persuasion is studied as a process of comprehension, yielding, and retention, yet such a process is not inherent in this study. Second, the survey items used in the study measure behavioral response and web ad performance simultaneously when a time interval would more accurately portray the relationship between the two. For the relationship between web ad stimuli and performance, there are possibilities of moderating or mediating variables that would alter the outcome of the study. Third, country differences in advertising were not considered in this study. Despite utilizing the same advertising medium, country differences between South Korea and the United States possess contrast in terms of advertising approach. For example, if we consider reputable newspaper websites in the United States, they are relatively free of advertisement making their degree of medium relevance high; whereas, their counterpart South Korea might be considered cluttered possible low medium relevance between news site content and advertising content. A study into country differences could provide valuable insight for international corporations with broad reach sites extending beyond their respective immediate domestic markets. Lastly, although a more natural approach would be to identify how a user behavior when a user visit e-commerce website and a user visits a newspaper website, it is impossible to observe that we took a test based on the survey. In future research, these limitations should be taken into account to provide further insights on the advertisement performance.
Acknowledgments
This work was supported by a grant from the Kyung Hee University in 2013 [KHU-20130524].
Author Contributions
Jiwon Lee as a first author, she created the research model and wrote the paper entirely; Inwon Kang as a corresponding author, he shared with research ideas and gave advice with specific implications. He developed not only measurement items also distributed, collected, and analysis data; Joseph Stanfield as a co-author, he distributed survey and supported to write a manuscript.
Conflicts of Interest
The authors declare no conflict of interest.
References
- Fortin, D.R.; Dholakia, R.R. Interactivity and vividness effects on social presence and involvement with a web-based advertisement. J. Bus. Res. 2005, 58, 387–396. [Google Scholar] [CrossRef]
- Ha, L. Online advertising research in advertising journals: A review. J. Curr. Issues Res. Advert. 2008, 30, 31–48. [Google Scholar] [CrossRef]
- Griffiths, M.D.; Parke, J. The social impact of Internet gambling. Soc. Sci. Comput. Rev. 2002, 20, 312–320. [Google Scholar] [CrossRef]
- Marsden, C.T. Beyond Europe: The Internet, regulation, and multistakeholder governance—Representing the consumer interest? J. Consum. Policy 2008, 31, 115–132. [Google Scholar] [CrossRef]
- Tutaj, K.; van Reijmersdal, E.A. Effects of online advertising format and persuasion knowledge of audience reactions. J. Mark. Commun. 2012, 18, 5–18. [Google Scholar] [CrossRef]
- Goldfarb, A. What is different about online advertising? Rev. Ind. Organ. 2014, 44, 115–129. [Google Scholar] [CrossRef]
- Campbell, D.E.; Wright, R. Shut-up I do not care: Understanding the role of relevance and interactivity on customer attitudes toward repetitive online advertising. J. Electron. Commer. Res. 2008, 9, 62. [Google Scholar]
- Brajnik, G.; Gabrielli, S. A review of online advertising effects on the user experience. Int. J. Hum. Comput. Interact. 2010, 26, 971–997. [Google Scholar] [CrossRef]
- Li, H.; Edwards, S.M.; Lee, J.H. Measuring the Intrusiveness of Advertisements: Scale Development and Validation. J. Advert. 2002, 31, 37–47. [Google Scholar] [CrossRef]
- Wang, K.; Wang, E.; Farn, C.K. Influence of Web advertising strategies, consumer goal-directedness, and consumer involvement on Web advertising effectiveness. Int. J. Electron. Commer. 2009, 13, 67–96. [Google Scholar] [CrossRef]
- Wolin, L.D.; Korgaonkar, P. Web advertising: gender differences in beliefs, attitudes and behavior. Internet Res. 2003, 13, 375–385. [Google Scholar] [CrossRef]
- Fransen, M.L.; Verlegh, P.W.; Kirmani, A.; Smit, E.G. A typology of consumer strategies for resisting advertising, and a review of mechanisms for countering them. Int. J. Advert. 2015, 34, 6–16. [Google Scholar] [CrossRef]
- Sheinin, D.A.; Varki, S.; Ashley, C. The differential effect of ad novelty and message usefulness on brand judgments. J. Advert. 2011, 22, 5–17. [Google Scholar] [CrossRef]
- Teixeira, T.; Wedel, M.; Pieters, R. Emotion-induced engagement in internet video advertisements. J. Mark. Res. 2012, 49, 144–159. [Google Scholar] [CrossRef]
- Tse, A.C.B.; Lee, R.P. Zapping behavior during commercial breaks. J. Advert. Res. 2001, 41, 25–29. [Google Scholar] [CrossRef]
- Cho, C-H.; Cheon, H.J. Why do people avoid advertising on the Internet? J. Advert. 2004, 33, 89–97. [Google Scholar]
- Chevalier, J.A.; Mayzlin, D. The effect of word of mouth on sales: Online book reviews. J. Mark. Res. 2006, 43, 345–354. [Google Scholar] [CrossRef]
- Bezjian-Avery, A.; Calder, B.; Iacobucci, D. New media interactive advertising vs. traditional advertising. J. Advert. Res. 1998, 38, 23–32. [Google Scholar]
- Hsieh, Y.C.; Chen, K.H. How different information types affect viewer’s attention on internet advertising. Comput. Hum. Behav. 2011, 27, 935–945. [Google Scholar] [CrossRef]
- Ha, L.; McCann, K. An integrated model of advertising clutter in offline and online media. Int. J. Advert. 2008, 27, 569–592. [Google Scholar] [CrossRef]
- Rau, P.L.P.; Zhou, J.; Chen, D.; Lu, T.P. The influence of repetition and time pressure on effectiveness of mobile advertising messages. Telemat. Inform. 2014, 31, 463–476. [Google Scholar]
- McCoy, S.; Everard, A.; Galletta, D.F.; Moody, G. A Rational Choice Theory Approach towards a Causal Model of Online Advertising Intrusiveness and irritation. In Proceedings of the ECIS, Barcelona, Spain, 10–13 June 2012. [Google Scholar]
- Urista, M.A.; Dong, Q.; Day, K.D. Explaining why young adults use MySpace and Facebook through uses and gratifications theory. Hum. Commun. 2009, 12, 215–229. [Google Scholar]
- Claypool, H.M.; Mackie, D.M.; Garcia-Marques, T.; McIntosh, A.; Udall, A. The Effects of Personal Relevance and Repetition on Persuasive Processing. Soc. Cognit. 2004, 22, 310–335. [Google Scholar] [CrossRef]
- Petty, R.E.; Cacioppo, J.T.; Schumann, D. Central and peripheral routes to advertising effectiveness: The moderating role of involvement. J. Consum. Res. 1983, 10, 135–146. [Google Scholar] [CrossRef]
- Chang, W.Y.; Chang, I.Y. The influences of humorous advertising on brand popularity and advertising effects in the tourism industry. Sustainability 2014, 6, 9205–9217. [Google Scholar] [CrossRef]
- Edwards, S.M.; Li, H.; Lee, J. Forced Exposure and Psychological Reactance: Antecedents and Consequences of the Perceived Intrusiveness of Pop-up Ads. J. Advert. 2002, 31, 83–95. [Google Scholar] [CrossRef]
- Chatterjee, A.; Hunt, J.M. The relationship of character structure to persuasive communication in advertising. Psychol. Rep. 2005, 96, 215–221. [Google Scholar] [CrossRef] [PubMed]
- Stevenson, J.S.; Bruner, G.C.; Kumar, A. Webpage background and viewer attitudes. J. Advert. Res. 2000, 40, 29–34. [Google Scholar] [CrossRef]
- McCoy, S.; Everard, A.; Polak, P.; Galletta, D.F. The effects of online advertising. Commun. ACM. 2007, 50, 84–88. [Google Scholar] [CrossRef]
- Elliott, M. T.; Speck, P.S. Consumer perceptions of advertising clutter and its impact across various media. J. Advert. Res. 1998, 38, 29–30. [Google Scholar]
- Feinberg, S.; Murphy, M. Applying cognitive load theory to the design of web-based instruction. In Proceedings of the IEEE Professional Communication Society International Professional Communication Conference and Proceedings of the 18th Annual ACM International Conference on Computer Documentation: Technology & Teamwork, Cambridge, MA, USA, 24–27 September 2000; ISBN 0-7803-6431-7. [Google Scholar]
- Kim, Y.J.; Han, J. Why smartphone advertising attracts customers: A model of Web advertising, flow, and personalization. Comput. Hum. Behav. 2014, 33, 256–269. [Google Scholar] [CrossRef]
- McCoy, S.; Everard, A.; Loiacono, E.T. Online ads in familiar and unfamiliar sites: Effects on perceived website quality and intention to reuse. Inform. Syst. J. 2009, 19, 437–458. [Google Scholar] [CrossRef]
- Yaveroglu, I.; Donthu, N. Advertising repetition and placement issues in on-line environments. J. Advert. 2008, 37, 31–44. [Google Scholar] [CrossRef]
- Lang, A. The limited capacity model of mediated message processing. J. Commun. 2000, 50, 46–70. [Google Scholar] [CrossRef]
- Morimoto, M.; Chang, S. Western and Asian models in Japanese fashion magazine ads: The relationship with brand origins and international versus domestic magazines. J. Int. Consum. Mark. 2009, 21, 173–187. [Google Scholar]
- Benway, J.P.; Lane, D.M. Banner blindness: Web searchers often miss “obvious” links. Itg Newsl. 1998, 1, 1–22. [Google Scholar]
- Resnick, M.; Albert, W. The impact of advertising location and user task on the emergence of banner ad blindness: An eye-tracking study. Int. J. Hum. Comput. Interact. 2014, 30, 206–219. [Google Scholar] [CrossRef]
- Komiak, S.X.; Benbasat, I. Understanding customer trust in agent-mediated electronic commerce, web-mediated electronic commerce, and traditional commerce. Inform. Technol. Manag. 2004, 5, 181–207. [Google Scholar] [CrossRef]
- Bruner, G.C.; Kumar, A. Web commercials and advertising hierarchy-of-effects. J. Advert. Res. 2000, 40, 35–42. [Google Scholar] [CrossRef]
- Reichelt, J.; Sievert, J.; Jacob, F. How credibility affects eWOM reading: The influences of expertise, trustworthiness, and similarity on utilitarian and social functions. J. Mark. Commun. 2014, 20, 65–81. [Google Scholar] [CrossRef]
- Aaker, J.L.; Lee, A.Y. “I” seek pleasures and “we” avoid pains: The role of self-regulatory goals in information processing and persuasion. J. Consum. Res. 2001, 28, 33–49. [Google Scholar] [CrossRef]
- Chaouali, W. Once a user, always a user: Enablers and inhibitors of continuance intention of mobile social networking sites. Telemat. Inform. 2016, 33, 1022–1033. [Google Scholar] [CrossRef]
- Ranaweera, C.; Prabhu, J. The influence of satisfaction, trust and switching barriers on customer retention in a continuous purchasing setting. Int. J. Serv. Ind. Manag. 2003, 14, 374–395. [Google Scholar] [CrossRef]
- Gustafsson, A.; Johnson, M.D.; Roos, I. The effects of customer satisfaction, relationship commitment dimensions, and triggers on customer retention. J. Mark. 2005, 69, 210–218. [Google Scholar] [CrossRef]
- Kim, J.; Fiore, A.M.; Lee, H.H. Influences of online store perception, shopping enjoyment, and shopping involvement on consumer patronage behavior towards an online retailer. J. Retail. Consum. Serv. 2007, 14, 95–107. [Google Scholar] [CrossRef]
- Sundar, S.S.; Kalyanaraman, S. Arousal, memory, and impression-formation effects of animation speed in web advertising. J. Advert. 2004, 33, 7–17. [Google Scholar] [CrossRef]
- Goodrich, K. Anarchy of effects? Exploring attention to online advertising and multiple outcomes. Psychol. Mark. 2011, 28, 417–440. [Google Scholar] [CrossRef]
- Jin, C.; Villegas, J. The effect of the placement of the product in film: Consumers’ emotional responses to humorous stimuli and prior brand evaluation. J. Target. Meas. Anal. Mark. 2007, 15, 244–255. [Google Scholar] [CrossRef]
- Hair, J.F.; Black, W.C.; Babin, B.J.; Anderson, R.E.; Tatham, R.L. Multivariate Data Analysis; Prentice Hall: Upper Saddle River, NJ, USA, 1998; pp. 207–219. [Google Scholar]
- Fornell, C.; Larcker, D.F. Structural equation models with unobservable variables and measurement error: Algebra and statistics. J. Mark. Res. 1981, 18, 382–388. [Google Scholar] [CrossRef]
- Gefen, D.; Straub, D.; Boudreau, M.C. Structural equation modeling and regression: Guidelines for research practice. Commun. Assoc. Inf. Syst. 2000, 4, 7. [Google Scholar]
© 2017 by the authors. Licensee MDPI, Basel, Switzerland. This article is an open access article distributed under the terms and conditions of the Creative Commons Attribution (CC BY) license (http://creativecommons.org/licenses/by/4.0/).

