Developing a Model for Sustainable Hotels in Northern Cyprus
Abstract
1. Introduction
2. Literature Review
2.1. Sustainable Hotels
2.2. Economic Sustainability
2.3. Sociocultural Sustainability
2.4. LEED Certification Building and Environmental Focused Certification
- Providing high-priority standards that give green modelling acknowledgement,
- Providing a global program of being green,
- LEED does not identify innovation of building,
- LEED is a time-consuming operation,
- LEED does not take into consideration efficiency and conditions of the building,
- LEED does not include the sociocultural and economic aspects of sustainable hotels.
3. Method
3.1. Face-to-Face In-Depth Interviews
3.2. Assessing Sustainability Based on LEED Certification
4. Case Study
5. Results and Discussion
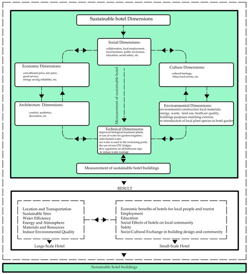
6. A Model of a Hotel’s Sustainability
- Environmental: (environmental construction local materials, energy, waste, heath, air quality, land use, buildings purposes matching exterior, re-introduction of local plant species in hotel gardens etc.);
- Social: (collaboration, local employment, local business, public awareness and education, social safety, etc.);
- Economic: (fair price, cost-efficient price and energy and water saving reliability, good service, etc.);
- Cultural: (behavioral standards, cultural heritage, etc.);
- Architectural: (aesthetics, comfort, decoration, etc.);
- Technical: (improved biological treatment plants and re-use of water for garden irrigation whenever possible; solar-heated water, up to 100% in some hotels; seawater is used in the swimming pools; the use of non-CFC fridges; flow regulators on all bathroom taps to reduce water wastage).
7. Conclusions
- Developing new businesses (family-run businesses)
- Growing career opportunities
- Developing infrastructures
- Improving local economy
- Higher quality of life for the local people
Acknowledgments
Author Contributions
Conflicts of Interest
Appendix A
| LEED Indicators | Items |
|---|---|
| Location and Transportation | Sensitive Land Protection High Priority Site Surrounding Density and Diverse Uses Access to Quality Transit Reduced Parking Footprint Green Vehicles |
| Sustainable Sites | Site Assessment Site Development - Protect or Restore Habitat Open Space Rainwater Management Heat Island Reduction Light Pollution Reduction |
| Water Efficiency | Outdoor Water Use Reduction Indoor Water Use Reduction Cooling Tower Water Use Water consumption (per tourist per bed, or per night) |
| Energy and Atmosphere | Enhanced Commissioning Optimize Energy Performance Advanced Energy Metering Demand Response Renewable Energy Production Enhanced Refrigerant Management Green Power and Carbon Offsets |
| Materials and Resources | Building Life-Cycle Impact Reduction Environmental Product Declarations Sourcing of Raw Materials Material Ingredients-Local Material Construction and Demolition Waste Management |
| Indoor Environmental Quality | Enhanced Indoor Air Quality Strategies Low-Emitting Materials Construction Indoor Air Quality Management Plan Indoor Air Quality Assessment Thermal Comfort Interior Lighting Daylight Quality Views Acoustic Performance |
References
- Mishra, P.P. How Green Are Our Hotels? Evidence from Thailand. Environ. Urban. Asia 2016, 7, 132–148. [Google Scholar] [CrossRef]
- Berezan, O.; Millar, M.; Raab, C. Sustainable hotel practices and guest satisfaction levels. Int. J. Hosp. Tour. Adm. 2014, 15, 1–18. [Google Scholar] [CrossRef]
- Gao, Y.L.; Mattila, A.S. Improving consumer satisfaction in green hotels: The roles of perceived warmth, perceived competence, and CSR motive. Int. J. Hosp. Manag. 2014, 42, 20–31. [Google Scholar] [CrossRef]
- Bohdanowicz, P.; Zientara, P. Hotel companies’ contribution to improving the quality of life of local communities and the well-being of their employees. Tour. Hosp. Res. 2009, 9, 147–158. [Google Scholar] [CrossRef]
- Darus, Z.M.; Hashim, N.A.; Salleh, E.; Haw, L.C.; Rashid, A.K.A.; Manan, S.N.A. Development of rating system for sustainable building in Malaysia. WSEAS Trans. Environ. Dev. 2009, 5, 260–272. [Google Scholar]
- Hashim, N.A.; Darus, Z.M.; Salleh, E.; Haw, L.C.; Rashid, A. Development of rating system for sustainable building in Malaysia. WSEAS Environ. Probl. Dev. 2008, 23, 760–778. [Google Scholar]
- Sinou, M.; Kyvelou, S. Present and future of building performance assessment tools. Manag. Environ. Qual. Int. J. 2006, 17, 570–586. [Google Scholar]
- Wang, N.; Adeli, H. Sustainable building design. J. Civ. Eng. Manag. 2014, 20, 1–10. [Google Scholar] [CrossRef]
- The Global Sustainable Tourism Council (GSTC). 2016. Available online: https://www.gstcouncil.org/gstc-criteria/gstc-industry-criteria-for-hotels/ (accessed on 11 December 2016).
- Teng, C.C.J.S.; Hu, M.L.M.; Chien, L.H.; Shen, Y.C. Developing energy conservation and carbon reduction indicators for the hotel industry in Taiwan. Int. J. Hosp. Manag. 2012, 31, 199–208. [Google Scholar] [CrossRef]
- Alipour, H.; Altinay, M.; Hussain, K.; Sheikhani, N. Perceptions of the Beach Users: A Case Study of the Coastal Areas of North Cyprus Towards Establishment of a. Tour. Anal. 2007, 12, 175–190. [Google Scholar] [CrossRef][Green Version]
- Altinay, L. Possible impacts of a federal solution to the Cyprus problem on the tourism industry of North Cyprus. Int. J. Hosp. Manag. 2000, 19, 295–309. [Google Scholar] [CrossRef]
- Doratli, N.; Hoskara, S.O.; Fasli, M. An analytical methodology for revitalization strategies in historic urban quarters: A case study of the Walled City of Nicosia, North Cyprus. Cities 2004, 21, 329–348. [Google Scholar] [CrossRef]
- Katircioğlu, S.T. Estimating higher education induced energy consumption: The case of Northern Cyprus. Energy 2014, 66, 831–838. [Google Scholar] [CrossRef]
- Farmaki, A.; Altinay, L.; Botterill, D.; Hilke, S. Politics and sustainable tourism: The case of Cyprus. Tour. Manag. 2015, 47, 178–190. [Google Scholar] [CrossRef]
- Okonkwo, H.C. The Socio-Economic Contribution of Tourism to Nigeria and North Cyprus; Cyprus International University: Nicosia, North Cyprus, 2014. [Google Scholar]
- Lockhart, D. Tourism in Northern Cyprus: Patterns, policies and prospects. Tour. Manag. 1994, 15, 370–379. [Google Scholar] [CrossRef]
- Webster, C.; Timothy, D.J. Travelling to the ‘other side’: The occupied zone and Greek Cypriot views of crossing the Green Line. Tour. Geogr. 2006, 8, 162–181. [Google Scholar] [CrossRef]
- Cansel, A.; Ekiz, E.H.; Bavik, A. Sex Tourism in Northern Cyprus: Investigating the Current Situation. Tour. Anal. 2009, 14, 677–689. [Google Scholar] [CrossRef]
- Kilic, H.; Okumus, F. Factors influencing productivity in small island hotels: Evidence from Northern Cyprus. Int. J. Contemp. Hosp. Manag. 2005, 17, 315–331. [Google Scholar] [CrossRef]
- Tzschentke, N.; Kirk, D.; Lynch, P.A. Reasons for going green in serviced accommodation establishments. Int. J. Contemp. Hosp. Manag. 2004, 16, 116–124. [Google Scholar] [CrossRef]
- Wang, J.-Z.; Wang, J. Issues, challenges, and trends, that facing hospitality industry. Manag. Sci. Eng. 2009, 3, 53. [Google Scholar]
- Legrand, W.; Sloan, P.; Chen, J.S. Sustainability in the Hospitality Industry: Principles of Sustainable Operations; Routledge: Abingdon, UK, 2016. [Google Scholar]
- Shanti, J. A study on environmental sustainability practices of star hotels in Bangalore. Asian J. Bus. Ethics 2016, 1, 185–194. [Google Scholar] [CrossRef]
- Council, G.S.T. Global Sustainable Tourism Criteria for Hotels and Tour Operators; Global Sustainble Tourism Council: Washington, DC, USA, 2013. [Google Scholar]
- Wang, Y.F.; Chen, S.P.; Lee, Y.C.; Tsai, C.T.S. Developing green management standards for restaurants: An application of green supply chain management. Int. J. Hosp. Manag. 2013, 34, 263–273. [Google Scholar] [CrossRef]
- Ponnapureddy, S.; Priskin, J.; Ohnmacht, T.; Vinzenz, F.; Wirth, W. The influence of trust perceptions on German tourists’ intention to book a sustainable hotel: A new approach to analysing marketing information. J. Sustain. Tour. 2017, 25, 970–988. [Google Scholar] [CrossRef]
- Rogerson, J.M.; Sims, S.R. The greening of urban hotels in South Africa: Evidence from Gauteng. In Urban Forum; Springer: Berlin, Germany, 2012. [Google Scholar]
- Millar, M.; Mayer, K.J.; Baloglu, S. Importance of green hotel attributes to business and leisure travelers. J. Hosp. Mark. Manag. 2012, 21, 395–413. [Google Scholar] [CrossRef]
- Millar, M.; Baloglu, S. Hotel guests’ preferences for green guest room attributes. Cornell Hosp. Q. 2011, 52, 302–311. [Google Scholar] [CrossRef]
- Kleinrichert, D.; Ergul, M.; Johnson, C.; Uydaci, M. Boutique hotels: Technology, social media and green practices. J. Hosp. Tour. Technol. 2012, 3, 211–225. [Google Scholar] [CrossRef]
- Jauhari, V.; Manaktola, K.; Jauhari, V. Exploring consumer attitude and behaviour towards green practices in the lodging industry in India. Int. J. Contemp. Hosp. Manag. 2007, 19, 364–377. [Google Scholar]
- Kim, H.; Lee, J.W.; Huh, C. Exploring Gender Differences on Generation Y’s Attitudes towards Green Practices in a Hotel. In Proceedings of the 16th Graduate Students Research Conference, Houston, TX, USA, 6–8 January 2011. [Google Scholar]
- Rahman, I.; Reynolds, D.; Svaren, S. How “green” are North American hotels? An exploration of low-cost adoption practices. Int. J. Hosp. Manag. 2012, 31, 720–727. [Google Scholar] [CrossRef]
- Rahman, N.A.; Kim, S.; Brown, S. Constructing and Shaping Tourist Experiences Via Travel Blog Engagement. In Tourists’ Perceptions and Assessments; Emerald Group Publishing Limited: Bingley, UK, 2014; pp. 129–135. [Google Scholar]
- Han, H.; Hsu, L.T.J.; Lee, J.S.; Sheu, C. Are lodging customers ready to go green? An examination of attitudes, demographics, and eco-friendly intentions. Int. J. Hosp. Manag. 2011, 30, 345–355. [Google Scholar] [CrossRef]
- Tang, C.M.F.; Lam, D. The role of extraversion and agreeableness traits on Gen Y’s attitudes and willingness to pay for green hotels. Int. J. Contemp. Hosp. Manag. 2017, 29, 607–623. [Google Scholar] [CrossRef]
- Robinot, E.; Giannelloni, J.-L. Do hotels’ “green” attributes contribute to customer satisfaction? J. Serv. Mark. 2010, 24, 157–169. [Google Scholar] [CrossRef]
- Yu, Y.; Li, X.; Jai, T.-M. The impact of green experience on customer satisfaction: Evidence from TripAdvisor. Int. J. Contemp. Hosp. Manag. 2017, 29, 1340–1361. [Google Scholar] [CrossRef]
- Erdogan, N.; Baris, E. Environmental protection programs and conservation practices of hotels in Ankara, Turkey. Tour. Manag. 2007, 28, 604–614. [Google Scholar] [CrossRef]
- Karimi, E. Relationship between Green Operations Practices and Operational Performance of Hotels in the Coastal Region, Kenya; Unpublished MBA Project; University of Nairobi: Nairobi, Kenya, 2014. [Google Scholar]
- Bohdanowicz, P. Environmental awareness and initiatives in the Swedish and Polish hotel industries—Survey results. Int. J. Hosp. Manag. 2006, 25, 662–682. [Google Scholar] [CrossRef]
- Ham, S.; Han, H. Role of perceived fit with hotels’ green practices in the formation of customer loyalty: Impact of environmental concerns. Asia Pac. J. Tour. Res. 2013, 18, 731–748. [Google Scholar] [CrossRef]
- Aragon-Correa, J.A.; Martin-Tapia, I.; de la Torre-Ruiz, J. Sustainability issues and hospitality and tourism firms’ strategies: Analytical review and future directions. Int. J. Contemp. Hosp. Manag. 2015, 27, 498–522. [Google Scholar] [CrossRef]
- Noor, N.A.M.; Kumar, D. Ecofriendly “Activities” vs. Eco friendly “Attitude”: Travelers intention to choose green hotels in Malaysia. World Appl. Sci. J. 2014, 30, 506–513. [Google Scholar]
- Han, H.; Hsu, L.-T.J.; Lee, J.-S. Empirical investigation of the roles of attitudes toward green behaviors, overall image, gender, and age in hotel customers’ eco-friendly decision-making process. Int. J. Hosp. Manag. 2009, 28, 519–528. [Google Scholar] [CrossRef]
- Gaibee, K. An Investigation into the Outlook Business Travellers to South Africa Have towards a Green Hotel; University of the Witwatersrand: Johannesburg, South Africa, 2015. [Google Scholar]
- Lewis, W.A. The Evolution of the International Economic Order; Princeton University Press: Princeton, NJ, USA, 2015. [Google Scholar]
- Ahmed, B.M.A. Social and cultural impacts of tourism growth in coastal environments and the potential for sustainability: Case study of Egypt and USA. Int. J. Arts Humanit. 2015, 1, 32–48. [Google Scholar]
- Zaei, M.E.; Zaei, M.E. The impacts of tourism industry on host community. Eur. J. Tour. Hosp. Res. 2013, 1, 12–21. [Google Scholar]
- Mbaiwa, J.E. The socio-cultural impacts of tourism development in the Okavango Delta, Botswana. J. Tour. Cult. Chang. 2005, 2, 163–185. [Google Scholar] [CrossRef]
- Wood, R.C. Some theoretical perspectives on hospitality. In Tourism: The State of the Art; Seaton, A.L., Ed.; John Wiley & Sons Ltd.: Chichester, UK, 1994; pp. 737–744. [Google Scholar]
- Degert, I.; Parikh, P.; Kabir, R. Sustainability assessment of a slum upgrading intervention in Bangladesh. Cities 2016, 56, 63–73. [Google Scholar] [CrossRef]
- Lee, S.; Park, S.-Y. Do socially responsible activities help hotels and casinos achieve their financial goals? Int. J. Hosp. Manag. 2009, 28, 105–112. [Google Scholar] [CrossRef]
- Choi, G.; Sigala, M.; Putrevu, S. Consumers’ environmental concerns and behaviors in the lodging industry: A comparison between Greece and the United States. J. Qual. Assur. Hosp. Tour. 2009, 10, 93–112. [Google Scholar] [CrossRef]
- Ribeiro, M.A.; Pinto, P.; Silva, J.A.; Woosnam, K.M. Residents’ attitudes and the adoption of pro-tourism behaviours: The case of developing island countries. Tour. Manag. 2017, 61, 523–537. [Google Scholar] [CrossRef]
- Telfer, D.J.; Sharpley, R. Tourism and Development in the Developing World; Routledge: Abingdon, UK, 2015. [Google Scholar]
- Mason, P. Tourism Impacts, Planning and Management; Routledge: Abingdon, UK, 2015. [Google Scholar]
- Woosnam, K.M.; Erul, E. Residents’ perceived impacts of all-inclusive resorts in Antalya. Tour. Plan. Dev. 2017, 14, 65–86. [Google Scholar] [CrossRef]
- Woosnam, K.M.; Aleshinloye, K.D.; Van Winkle, C.M.; Qian, W. Applying and expanding the theoretical framework of emotional solidarity in a festival context. Event Manag. 2014, 18, 141–151. [Google Scholar] [CrossRef]
- Vorkapić, M.; Ćoćkalo, D.; Đorđević, D. The Importance of Lean Concept in Sustainable Development of Enterprises with Small Scale Production. Int. J. Adv. Qual. 2017, 44, 23–28. [Google Scholar] [CrossRef][Green Version]
- Radwan, H.R.I. The Impact of Corporate Social Responsibility on Employees in the Hotel Sector. Int. J. Tour. Hosp. Rev. 2015, 2, 85–96. [Google Scholar]
- Illankoon, I.C.S.; Tam, V.W.; Le, K.N. Environmental, Economic, and Social Parameters in International Green Building Rating Tools. J. Prof. Issues Eng. Educ. Pract. 2016, 143, 05016010. [Google Scholar] [CrossRef]
- Berardi, U. Sustainability assessment in the construction sector: Rating systems and rated buildings. Sustain. Dev. 2012, 20, 411–424. [Google Scholar] [CrossRef]
- Berardi, U. Sustainability assessment of urban communities through rating systems. Environ. Dev. Sustain. 2013, 15, 1573–1591. [Google Scholar] [CrossRef]
- Cracknell, T.M.; Abu-Hijleh, B. Measuring LEED–NC applicability in design for hospitality. Front. Archit. Res. 2015, 4, 308–317. [Google Scholar] [CrossRef]
- Suzer, O. A comparative review of environmental concern prioritization: LEED vs. other major certification systems. J. Environ. Manag. 2015, 154, 266–283. [Google Scholar] [CrossRef] [PubMed]
- Robinson, S.; Singh, A.; Das, P. Financial Impact of LEED and Energy Star Certifications on Hotel Revenues. J. Hosp. Financ. Manag. 2016, 24, 110–126. [Google Scholar] [CrossRef]
- Wu, P.; Mao, C.; Wang, J.; Song, Y.; Wang, X. A decade review of the credits obtained by LEED v2. 2 certified green building projects. Build. Environ. 2016, 102, 167–178. [Google Scholar] [CrossRef]
- Larson, A.; Meier, M.; Meier, M.; York, J. Rating Environmental Performance in the Building Industry: Leadership in Energy and Environmental Design (LEED); Darden Business Publishing Cases: Charlottesville, VA, USA, 2017; pp. 1–20. [Google Scholar]
- Walsman, M.; Verma, R.; Muthulingam, S. The Impact of LEED Certification on Hotel Performance; School of Hotel Administration, Cornell University: Ithaca, NY, USA, 2014. [Google Scholar]
- MacNaughton, P.; Satish, U.; Laurent, J.G.C.; Flanigan, S.; Vallarino, J.; Coull, B.; Allen, J.G. The impact of working in a green certified building on cognitive function and health. Build. Environ. 2017, 114, 178–186. [Google Scholar] [CrossRef] [PubMed]
- The U.S. Green Building Council (USGBC). 2017. Available online: http://www.usgbc.org/resources/leed-v4-building-design-and-construction-current-version (accessed on 27 January 2017).
- Avastthi, B. Advantages and Disadvantages of LEED. 2013. Available online: http://www.green-modeling.com/sustainability/advantages-and-disadvantages-of-leed.html (accessed on 27 June 2013).
- Pop, I.L.; Borza, A. Factors Influencing Museum Sustainability and Indicators for Museum Sustainability Measurement. Sustainability 2016, 8, 101. [Google Scholar] [CrossRef]
- Brinkman, S.; Kvale, S. Interviews: Learning the craft of qualitative research interviewing. Aalborg 2015, 24, 2017. [Google Scholar]
- Baker, S.E.; Edwards, R.; Doidge, M. How Many Qualitative Interviews Is Enough?: Expert Voices and Early Career Reflections on Sampling and Cases in Qualitative Research; National Centre for Research Methods: Southampton, UK, 2012. [Google Scholar]
- Gee, J.P. An Introduction to Discourse Analysis: Theory and Method; Routledge: Abingdon, UK, 2014. [Google Scholar]
- The U.S. Green Building Council (USGBC). 2009. Available online: http://www.usgbc.org/ (accessed on 30 December 2009).
- Ryu, H.-S.; Park, K.-S. A Study on the LEED Energy Simulation Process Using BIM. Sustainability 2016, 8, 138. [Google Scholar] [CrossRef]
- Alipour, H.; Kilic, H. An institutional appraisal of tourism development and planning: The case of the Turkish Republic of North Cyprus (TRNC). Tour. Manag. 2005, 26, 79–94. [Google Scholar] [CrossRef]
- Altinay, M.; Hussain, K. Sustainable tourism development: A case study of North Cyprus. Int. J. Contemp. Hosp. Manag. 2005, 17, 272–280. [Google Scholar] [CrossRef]
- Akis, S.; Warne, J. A descriptive analysis of North Cyprus tourism. Tour. Manag. 1994, 15, 379–388. [Google Scholar] [CrossRef]
- Millar, M. Five Important Benefits of Green Certification. 2005. Available online: http://hotelexecutive.com/business_review/2857/five-important-benefits-of-green-certification (accessed on 15 December 2005).
- Buhalis, D.; Main, H. Information technology in peripheral small and medium hospitality enterprises: Strategic analysis and critical factors. Int. J. Contemp. Hosp. Manag. 1998, 10, 198–202. [Google Scholar] [CrossRef]
- Gibberd, J. The sustainable building assessment tool—Assessing how buildings can support sustainability in developing countries. In Proceedings of the Icograda 2001, Johannesburg, South Africa, 11–14 September 2001. [Google Scholar]
- Janikowski, R.; Kucharski, R.; Sas-Nowosielska, A. Multi-criteria and multi-perspective analysis of contaminated land management methods. Environ. Monit. Assess. 2000, 60, 89–102. [Google Scholar] [CrossRef]
- Nijkamp, P.; Rietveld, P.; Voogd, H. Multicriteria Evaluation in Physical Planning; Elsevier: Amsterdam, The Netherlands, 2013; Volume 185. [Google Scholar]





| Economic and Sociocultural Dimensions of Sustainability | |
|---|---|
| Society support |
|
| Employment of locals |
|
| Society services |
|
| Criteria | Certification Programs | |||||||||
|---|---|---|---|---|---|---|---|---|---|---|
| LEED | Casbee | Breeam | Green Star | Eco-Label | Green Key | Green Hotel | Green Tourism Business Scheme | Green Mark | GTSC | |
| United States | Japanese | United Kingdom | Australia | European | Canada | China | United Kingdom | Taiwan | United States | |
| Transportation | - | |||||||||
| Sustainable Sites | - | - | - | - | - | - | ||||
| Water Efficiency | ||||||||||
| Energy and Atmosphere | ||||||||||
| Materials and Resources | - | - | - | |||||||
| Waste | ||||||||||
| Indoor Environmental Quality | - | |||||||||
| Land Use and Ecology | - | - | - | - | - | - | ||||
| Social Involvement and Communication | - | - | - | - | - | |||||
| Respondent’s Code | Respondent’s Affiliation | Location/Site | Respondent’s Gender |
|---|---|---|---|
| R#1. | Architect | Ministry of tourism | M |
| R#2. | Architect | Ministry of tourism | F |
| R#3. | Civil engineer | Ministry of tourism | M |
| R#4. | General manager | Hotel 1 | M |
| R#5. | General manager | Hotel 2 | M |
| R#6. | General manager | Hotel 3 | M |
| R#7. | General manager | Hotel 4 | M |
| R#8. | General manager | Hotel 5 | M |
| R#9. | General manager | Hotel 6 | M |
| R#10. | Ownership | Hotel 1 | F |
| R#11. | Ownership | Hotel 2 | M |
| R#12. | Ownership | Hotel 3 | F |
| R#13. | Ownership | Hotel 4 | M |
| R#14. | Ownership | Hotel 5 | M |
| R#15. | Ownership | Hotel 6 | M |
| R#16. | Staff | Ministry of tourism | F |
| R#17. | Staff | Ministry of tourism | F |
| R#18. | Staff | Ministry of tourism | F |
| Common indicators (LEED certificate) | Categories | Sustainable Hotel Buildings Indicators |
| Environmental impact | Location and Transportation Sustainable Sites Water Efficiency Energy and Atmosphere Materials and Resources Indoor Environmental Quality | |
| Newly defined indicators (localized criteria) | Economic Impact | Economic Benefits of Hotels for Local People and Tourist |
| Sociocultural impact | Employment Education Social Effects of Hotels on Local Community Safety Socio-Cultural Exchange in Building Design and Community |
| Hotel Company | Classification | Year of Construction | Location | Capacity Bed Capacity | Nationality of Ownership | Total Area |
|---|---|---|---|---|---|---|
| H1 | Five stars | 2007 | Bafra–Iskle | 1484 | Turkish | 40,000 m2 |
| H2 | Five stars | 2011 | Bafra–Iskle | 1232 | Turkish | 63,400 m2 |
| H3 | Four stars | Before 1974 | Famagusta | 850 | Turkish | 65,000 m2 |
| H4 | Four stars | Before 1974 | Kyrenia | 32 | Turkish | 3000 m2 |
| H5 | Three stars | 2014 | Zeytinlik, Kyrenia | 36 | Turkish Cypriot | 1600 m2 |
| H6 | Three stars | 2006 | Kyrenia | 42 | Turkish | 4555 m2 |
| Categories | Hotel Company * | |||||||||||
|---|---|---|---|---|---|---|---|---|---|---|---|---|
| Agree | Disagree | |||||||||||
| H1 | H2 | H3 | H4 | H5 | H6 | H1 | H2 | H3 | H4 | H5 | H6 | |
| Size of a hotel | √ | √ | √ | √ | √ | √ | ||||||
| Classification | √ | √ | √ | √ | √ | √ | ||||||
| Number of tourists | √ | √ | √ | √ | √ | |||||||
| Income of a hotel | √ | √ | √ | √ | √ | √ | ||||||
| Local ownership | √ | √ | √ | √ | √ | √ | ||||||
| Employ locals | √ | √ | √ | √ | √ | √ | ||||||
| Categories | Sustainable Hotel Buildings Indicators | Applied | Applicable | Not Applied | Items |
|---|---|---|---|---|---|
| Economic impact | Economic benefits of hotels for local people and tourist | Rent of Hotel Rooms Rate of Energy, Water Consumption Rate of Investment Budget of Construction Economic Responsibility Local Investment Percentage of Revenues Generated by Tourism in the Community Improve the Economic Conditions | |||
| Sociocultural impact | Employment | Local employment Local business (ownership) | |||
| Education | Skill of building Skill of staff Skill of local workforce | ||||
| Social Effects of hotels on local community | Level of tourist satisfaction from the hotels building Increased number of visitors in the historical area Increased number of lodging facilities (e.g., hotels, guest house) | ||||
| Safety | Level of safety in the community Level of safety in the hotel buildings | ||||
| Socio-Cultural Exchange in building design and community | Impact of culture and society in the hotel design Increased number of events in the hotels Provide local services in the hotel |
| Items | H1 | H2 | H3 | H4 | H5 | H6 | ||||||||||||
|---|---|---|---|---|---|---|---|---|---|---|---|---|---|---|---|---|---|---|
| Applied | Applicable | Not Applied | Applied | Applicable | Not Applied | Applied | Applicable | Not Applied | Applied | Applicable | Not Applied | Applied | Applicable | Not Applied | Applied | Applicable | Not Applied | |
| Location and Transportation | 3 | 1 | 2 | 3 | 1 | 2 | 4 | 2 | 0 | 1 | 4 | 1 | 2 | 3 | 1 | 2 | 0 | 4 |
| Sustainable Sites | 3 | 2 | 1 | 3 | 1 | 2 | 2 | 1 | 3 | 1 | 2 | 3 | 1 | 2 | 3 | 1 | 2 | 3 |
| Water Efficiency | 2 | 2 | 0 | 3 | 0 | 1 | 3 | 1 | 0 | 0 | 0 | 4 | 0 | 2 | 2 | 0 | 3 | 1 |
| Energy and Atmosphere | 2 | 3 | 2 | 2 | 2 | 3 | 4 | 2 | 1 | 2 | 1 | 4 | 3 | 1 | 3 | 1 | 1 | 5 |
| Materials and Loss of Renewable Resources | 2 | 1 | 2 | 3 | 1 | 1 | 1 | 4 | 0 | 1 | 0 | 4 | 1 | 2 | 2 | 1 | 2 | 2 |
| Indoor Environmental Quality | 2 | 5 | 2 | 5 | 3 | 1 | 3 | 3 | 3 | 1 | 4 | 4 | 1 | 2 | 6 | 3 | 1 | 5 |
| Total | 14 | 14 | 9 | 19 | 8 | 10 | 17 | 13 | 7 | 6 | 11 | 20 | 8 | 12 | 17 | 8 | 9 | 20 |
| Items | H1 | H2 | H3 | H4 | H5 | H6 | ||||||||||||
|---|---|---|---|---|---|---|---|---|---|---|---|---|---|---|---|---|---|---|
| Applied | Applicable | Not Applied | Applied | Applicable | Not Applied | Applied | Applicable | Not Applied | Applied | Applicable | Not Applied | Applied | Applicable | Not Applied | Applied | Applicable | Not Applied | |
| Economic benefits of hotels for local people and tourist | 1 | 3 | 4 | 2 | 3 | 3 | 2 | 4 | 2 | 5 | 2 | 1 | 4 | 3 | 1 | 5 | 3 | 0 |
| Employment | 0 | 0 | 2 | 0 | 0 | 2 | 0 | 1 | 1 | 1 | 1 | 0 | 2 | 0 | 0 | 2 | 1 | 0 |
| Education | 1 | 0 | 2 | 1 | 1 | 1 | 1 | 2 | 0 | 1 | 2 | 0 | 1 | 2 | 0 | 2 | 1 | 0 |
| Social Effects Of hotels On local Community | 1 | 2 | 0 | 1 | 1 | 1 | 1 | 1 | 1 | 2 | 0 | 1 | 2 | 0 | 1 | 1 | 1 | 1 |
| Safety | 0 | 1 | 1 | 0 | 0 | 2 | 0 | 0 | 2 | 1 | 1 | 0 | 1 | 1 | 0 | 2 | 0 | 1 |
| Socio-Cultural Exchange in building design and community | 0 | 1 | 2 | 0 | 2 | 1 | 0 | 2 | 1 | 2 | 1 | 0 | 2 | 0 | 1 | 2 | 0 | 1 |
| Total | 3 | 7 | 11 | 4 | 7 | 10 | 4 | 10 | 7 | 12 | 7 | 2 | 12 | 6 | 3 | 14 | 6 | 3 |
| Hotel Company | LEED Method | Localize Criteria Method | Total Credit | Level of Sustainability |
|---|---|---|---|---|
| H1 | 14 | 3 | 17 | Not Certified |
| H2 | 19 | 4 | 23 | Not Certified |
| H3 | 17 | 4 | 21 | Not Certified |
| H4 | 6 | 12 | 18 | Not Certified |
| H5 | 8 | 12 | 20 | Not Certified |
| H6 | 8 | 14 | 22 | Not Certified |
© 2017 by the authors. Licensee MDPI, Basel, Switzerland. This article is an open access article distributed under the terms and conditions of the Creative Commons Attribution (CC BY) license (http://creativecommons.org/licenses/by/4.0/).
Share and Cite
Abokhamis Mousavi, S.; Hoşkara, E.; Woosnam, K.M. Developing a Model for Sustainable Hotels in Northern Cyprus. Sustainability 2017, 9, 2101. https://doi.org/10.3390/su9112101
Abokhamis Mousavi S, Hoşkara E, Woosnam KM. Developing a Model for Sustainable Hotels in Northern Cyprus. Sustainability. 2017; 9(11):2101. https://doi.org/10.3390/su9112101
Chicago/Turabian StyleAbokhamis Mousavi, Soad, Ercan Hoşkara, and Kyle M. Woosnam. 2017. "Developing a Model for Sustainable Hotels in Northern Cyprus" Sustainability 9, no. 11: 2101. https://doi.org/10.3390/su9112101
APA StyleAbokhamis Mousavi, S., Hoşkara, E., & Woosnam, K. M. (2017). Developing a Model for Sustainable Hotels in Northern Cyprus. Sustainability, 9(11), 2101. https://doi.org/10.3390/su9112101





