Next Article in Journal
Research on the Configuration Path of Regional Green Innovation in Space and Time: Dynamic QCA Analysis Based on Provincial Panel Data
Previous Article in Journal
Policy Adjustments: Their Dual Impacts and Sustainability Assessment on Heavy Metal Concentration in Topsoil of Nantong City, China
 
 
Font Type:
Arial Georgia Verdana
Font Size:
Aa Aa Aa
Line Spacing:
Column Width:
Background:
Article

Impact of Industrial Symbiotic Agglomeration on Energy Efficiency: Analysis Using Time-Varying Difference-in-Difference Model

1
School of Management Science and Engineering, Nanjing University of Information Science and Technology, Nanjing 210044, China
2
Faculty of Humanities and Social Sciences, City University of Macau, Macao SAR, China
3
Postal Savings Bank of China Taizhou Branch, Taizhou 225300, China
*
Author to whom correspondence should be addressed.
Sustainability 2025, 17(5), 1870; https://doi.org/10.3390/su17051870
Submission received: 7 February 2025 / Revised: 15 February 2025 / Accepted: 18 February 2025 / Published: 22 February 2025

Abstract

Industrial symbiotic agglomeration (ISA) is a new type of circular spatial agglomeration that is favorable towards energy efficiency (EE) improvement. Based on the notion of ISA, this research explores the influence of ISA on EE: (i) This research explores the mechanism of ISA’s influence on EE from the viewpoints of recycling and green technology innovation, and verifies it via a mechanism test, based on the features of ISA. (ii) To quantify the whole factor EE, including undesirable output, and analyze its characteristics, we use the super efficiency slack-based model based on the undesirable output and the Malmquist–Luenberger index. (iii) By using the multi-time point differences-in-differences method (time-varying DID) for benchmark regression, it is found that ISA significantly improves EE, and the results are still significant after the endogenous test and robustness test. And (iv) from the perspective of urban resource endowment and geographical location, it was discovered that the influence of ISA on EE is stronger in non-resource-based cities than in resource-based cities, and that the impact is greater in western and central China than in eastern China.

1. Introduction

Energy is not only a fundamental material foundation for social advancement, but also a critical material basis for social progress [1]. Research shows that increasing carbon dioxide emissions continues to be the principal factor propelling global climate change, 70% of which are linked to excessive energy use [2]. According to the 2020 BP World Energy Statistical Yearbook, the global consumption of coal decreased by 0.6 percent and the energy consumption growth has slowed to 1.3 percent on an annual basis. However, high energy losses due to inadequate technical and processing infrastructure, high machinery costs, and poor power supply remain as problems [3], and there is significant potential for improving EE. With the increasing demand for energy, countries have begun to give heed to the research of energy technology and explore effective ways to improve EE. Since 1992, the United Nations has adopted the United Nations Framework Convention on Climate Change (UNFCCC), the Kyoto Protocol, and the Copenhagen Accord to control greenhouse gases. In 2022, the European Commission proposed joint European action on cheap, secure and sustainable energy. At present, China’s economy is encountering a challenging situation of continuous increase in energy consumption and carbon emissions [4]. How to make effective use of energy and realize harmonized progress in social and environmental benefits is a topic of universal interest.
As a novel type of circular spatial agglomeration, ISA has the characteristics of recycling and green technology innovation. It can effectively solve the problems related to resource utilization and environment protection, and has some effect on EE. ISA builds an industrial cycle and an inter-industrial cycle in the cluster area. It forms a metabolic correlation among material, energy and information between upstream and downstream industries and enterprises, and it makes the waste gas and wastewater of factories in the cluster area become raw materials and the energy of other factories [5]. This not only promotes the recycling level of industrial parks, but also has a profound influence on EE improvements. In December 2021, the plan for the “14th five year” industrial green development was released. It suggested that by 2025, China’s EE would be gradually enhanced, and the energy usage per unit of additional value in industries larger than the designated size would be cut by 13.5%. The circular development mode of low energy consumption, low emission and high efficiency formed by industrial symbiosis and agglomeration is a viable solution for reducing energy consumption and promoting waste recycling.
Furthermore, reduced energy usage is also one of the most essential countermeasures for lowering carbon emissions and dealing with climate change’s impacts [6]. So, the impact of ISA on EE is of significant research significance and value. According to this paper, ISA can effectively reduce the high energy consumption caused by economic growth, encourage the growth of a green circular economy and improve EE. However, the internal mechanism of ISA’s impact on EE is not clear due to a lack of existing research. Therefore, we investigate the EE effects of ISA. The following are the paper’s marginal contributions in comparison to existing research: (i) We studied the impact pathway of ISA on EE, and tested its mechanism according to the characteristics of ISA for the first time. Industrial symbiotic aggregation was discovered to improve EE through recycling and green technology innovation. (ii) We employ the super efficiency slack-based model with negative outputs and the Malmquist–Luenberger index to quantify total factor EE, in contrast to the general slack-based model. Simultaneously, we constructed a time-varying DID model to empirically assess the impact of ISA on EE, and the research results remained valid after a series of robustness tests. (iii) To delve deeper into the effect of ISA on EE, we conducted a heterogeneity analysis, which revealed that ISA has distinct impacts on EE in cities with varying resource endowments and geographical locations.
The organization of this research is outlined below: Section 2 reviews previous research. Section 3 gives our mechanism analysis, which explains how ISA affects EE. Section 4 describes our study design by summarizing the employed methods, indicator definition and data description. Section 5 dives into the empirical analysis, including a mechanism test. Section 6 concludes this paper with enlightenments.

2. Literature Review

There are few articles on EE from the viewpoint of ISA. Relevant publications primarily address the meaning of ISA as well as the influence of industrial agglomeration on EE.

2.1. The Connotation of Industrial Symbiotic Agglomeration

ISA represents a new mode of circular, spatial agglomeration. Liu et al. [5] were the first to systematically study the connotation, characteristics and mode of ISA. These scholars interpreted an ISA as different enterprises (similar or related enterprises) within or between industries that focus on a specific region through the exchange of material, energy and information. Such an agglomeration can expectedly achieve an organic unity of economic and environmental benefits by taking advantage of circular integration, the externality of green technology and increasing returns of new models.
In addition, an ISA also has the characteristics of circulation and green externality. As for the characteristics of circulation, an ISA can not only realize the exchange of material and energy within the relevant industries and between upstream and downstream industrial players, but also realize the circular integration among producers, consumers and decomposers. Such characteristics contribute to the enhancement of resource usage efficiency and to the reduction in environmental pollution [7]. As for the features of “green externality”, an ISA is beneficial to the diffusion and spillover of eco-industrial concepts and green production technologies. Through the mechanism of interaction, learning and sharing, the spillover of green knowledge and technologies is more widespread. The symbiotic clustering area places greater emphasis on the innovation of green technologies, which results in “green technology externality” [8].

2.2. Industrial Agglomeration’s Effect on Energy Efficiency

Reviewing the existing studies indicates that the influence of industrial agglomeration on EE may be classified into three areas: promotion, inhibition, and nonlinearity. First, each industrial agglomeration contributes to improving EE [9]. Using a spatial econometric model, Zhang et al. [10] analyzed the impact of different industrial agglomerations on total factor energy efficiency and found that producer services and the collaborative agglomeration of manufacturing and producer services can significantly promote the improvement of EE. Tanaka and Managi [11] investigated the relationship between EE and the pulp and paper industry’s industrial agglomeration in Japan. According to this study, the pulp and paper industry’s industrial agglomeration aids in EE. Each industrial agglomeration has the ability to improve not only local EE but also the EE in nearby areas. Xu et al. [12] found that digital industry agglomeration has a significant positive spatial spillover effect on the promotion effect of EE, which will further improve EE in neighboring areas. In addition, in terms of impact path, industrial agglomeration can reduce agricultural carbon emissions by promoting green agricultural technology and enhancing human capital, thus improving agricultural EE [13].
Regarding nonlinear effects, the EE of each industrial agglomeration is nonlinear. EE is not a one-way street of encouragement or repression when it comes to an industrial agglomeration. Yang et al. [14] determined that the influence of ISA on total factor EE presents a U-shaped curve and there is a single threshold effect. Only when the degree of industrial agglomeration exceeds the threshold of 0.6329 will it have a positive effect on total factor EE. Through empirical tests, Liu et al. [15] found that ISA has an inverse “N” type influence relationship on total factor energy efficiency, and this influence has a snowball effect. Yan et al. [16] studied the relationship between new energy industry agglomeration and EE, and found that industrial agglomeration would promote the improvement of EE in the short term, but in the long run, as the crowding effect dominated, it would hinder the improvement of EE by industrial agglomeration, and the overall relationship showed an inverted “U” shape.
Our literature analysis indicates that scholars have investigated the connotation, characteristics and mode of ISA. Although a good number of articles touched upon the EE impact of industrial agglomeration, most of them explored the types of industrial agglomerations and industrial agglomerations in different industries. At the same time, the overall research perspective is relatively specific, yet there is no article on EE in ISA. Consequently, this article explores the EE impact of an ISA using current research findings.

3. Influence Mechanism and Research Hypothesis

3.1. Industrial Symbiotic Agglomeration Improves Energy Efficiency Through Recycling of Material and Energy

ISA is cyclical and can promote the exchange of material and energy within the industry and between upstream and downstream industries [17]. There are two approaches to enhancing EE through recycling: waste energy utilization and energy cascade utilization.
First, based on the recycling concept, each industrial symbiosis agglomeration promotes the conversion of industrial solid waste. On one hand, the industrial solid waste of the area of a symbiotic agglomeration can be transformed into energy and placed into production again. Before the establishment of an ISA zone, it is necessary to strictly screen the industries and projects that will be clustered, and one of the park audit’s indicators is the percentage of industrial solid waste that is fully used. The adopted high standards urge participating enterprises to recycle the industrial solid waste generated out of the production processes of either themselves or other enterprises so that the energy utilization of waste is realized. For example, thermal technologies, such as gasification, pyrolysis and incineration can produce syngas for combustion engine or turbine power generation [18].
The second is the cascade utilization of energy to reduce the loss in the process of energy use. Based on the recycling concept, an ISA can make rational use of the residual heat and low-temperature waste heat in different production processes to reduce energy loss [19]. On one hand, the area of a symbiotic agglomeration can reasonably plan and use the residual heat in different production processes according to the established energy conversion efficiency. A symbiotic agglomeration park can cascade utilize energy based on the energy quality needs of various industries, products and processes, with the aim of boosting the overall EE of the manufacturing process. As an example, in industrial production, the thermal energy emitted by the gas turbine of 500–600 degrees can be used for power generation by the gas turbine, and the heat emitted by the gas turbine of 100–200 degrees can be reused for drying and heating purposes again. The region of an ISA, on the other hand, constructs cogeneration and makes logical use of low-temperature waste heat. Such cogeneration follows the concept of energy cascade utilization, using high-temperature heat energy for production and low-temperature waste heat for purposes of various heating needed in the area of a symbiotic agglomeration and surrounding communities. Doing so not only reduces energy consumption but also lowers the emission of carbon compounds and harmful gases. For example, the energy center of Wuzhong Taihu new town in Suzhou Wuzhong economic and technological development zone constructs an energy distribution station that uses natural gas for the combined purposes of cooling, heating and power (CCHP). Because of this holistic design, the station can realize the cascade utilization of energy and make the comprehensive utilization efficiency of natural gas reach more than 120%.
To sum up, we propose:
Hypothesis 1.
ISA promotes energy efficiency through recycling.

3.2. Industrial Symbiotic Agglomeration Improves Energy Efficiency by Promoting Green Technology Innovation

ISA promotes green technology innovation by promoting the aggregation of innovation factors and enhancing financial support. On the one hand, ISA can promote the aggregation of innovation factors through externalities, and establish an effective contact mechanism among enterprises in the region. ISA brings talent, technology, data, capital and other innovative factors, which can bring a large number of external resources to enterprises, and then produce a scale economy effect and knowledge spillover effect, among other things. In addition, the reduction in geographical distance increases the frequency of communication between different regions and improves the information symmetry of both sides. Finally, the development of green technology innovation within enterprises is fostered [20]. On the other hand, ISA enhances financial support for innovation of environmentally sustainable technologies. The scale economy and coordinated development mode formed by the agglomeration area can attract public investment such as special government financial subsidies, tax incentives, and low-interest loans, and provide sufficient financial guarantees for the research and development of green technologies. International industrial parks are usually supported by special government financial subsidies, tax incentives, low-interest loans and other policies to broaden corporate financing channels and reduce the risks of green innovation. Encourage enterprises to carry out green technology innovation.
Green technology innovation can improve EE by improving the efficiency of energy processing, conversion and transmission. First of all, green technology innovation to enhance the efficiency of energy processing and conversion. Energy processing and conversion efficiency is the ratio between the amount of different energy products generated through energy processing and conversion and the amount of different energy put into processing and conversion in a certain period. In the production process of products, due to the technical economy and management level, energy loss will be formed in the actual energy conversion process. Technology such as photovoltaic brought by green technology innovation makes the access to energy more extensive, forming a renewable energy system [21], and will further shorten the cycle of energy processing and transformation, promote the transformation of energy input into more energy products, and improve the efficiency of energy processing and transformation [22]. In addition, green technology innovation improves transmission efficiency. For the purpose of facilitating the implementation of EE projects, investments in energy supply must be made more economical, efficient and environmentally friendly, especially due to the increased basic investment in the delivery of energy to industry. Under the influence of environmentally sustainable development, energy utilization pressure and other factors, technological innovation exhibits a positive impact on transmission efficiency, reducing the energy circulation time, achieving the purpose of speeding up and increasing efficiency, and reducing the loss of energy in the cycle, thus improving the energy utilization efficiency.
Therefore, we propose:
Hypothesis 2.
Each ISA enhances energy efficiency by promoting green technology innovation.
In order to more clearly show the thinking logic of the mechanism analysis part of this paper, the mechanism analysis logic diagram as shown in Figure 1 is drawn.

4. Research Design

4.1. Benchmark Model

The DID model is used to create a differences-in-differences statistic to reflect the policy effect by comparing the distinctions between the control and treatment groups before and after the policy is carried out to accurately evaluate the policy impact. In general, the DID technique has been commonly utilized to assess a policy’s impact [23,24]. Due to the many time points involved in the creation of multiple national demonstration eco-industrial parks in diverse areas, to examine the influence of industrial symbiosis and clustering on EE, this research used the following time-varying DID model:
G T F E E i t = β 0 + β 1 ( t r e a t i t i t × t i m e i t i t ) + β 2 c o n t r o l i t + μ i + τ t + ε i t
where G T F E E i t represents green total factor EE, t r e a t i t i t × t i m e i t i t the product of experimental grouping variables and time grouping variables. Here, the “experimental group” consists of prefecture-level cities each of which has established a national eco-industrial park and is given a value of 1, and the “control group” is composed of prefecture-level cities each of which has not established any national eco-industrial park. The time group is assigned the value of 1 for the policy implementation year and later, and 0 for the time before the year of policy implementation. c o n t r o l i t denotes the control variable varying with time and individual city, μ i the individual fixed effect, τ t the time-fixed effect, and ε i t the random error term, where i stands for a city and t the time.

4.2. Variable Selection

4.2.1. Dependent Variables

Green total factor energy efficiency (GTFEE): Based on the Malmquist–Luenberger index and undesirable output super efficiency slack-based model, the undesirable output (three industrial wastes) of the process of energy use is measured by incorporating it into the assessment of EE.
① Measurement methods: There are mainly two methods for evaluating EE: single factor EE and total factor EE. It only assesses the energy consumption of a single input factor without taking into account the effect of other input variables on economic output. Hu and Wang pioneered the notion of total factor energy efficiency (TFEE) and estimated EE within the overarching structure of total factor EE [25]. The undesirable output super efficiency SBM-ML model can dynamically assess EE by including the undesired output in the measurement process, and the super efficiency model can handle situations where the efficiency of multiple decision-making units is 1. Building on the undesired super efficiency slack-based model and ML index, this research employs the MAXDEA 8ultra software to quantify EE. The input–output variables are configured as follows, according to Wu et al. and Hao et al. [26,27]. (i) Input: input of labor (actual employment of each city by the end of the year), total energy consumption, capital input (calculated using the perpetual inventory method, where the depreciation rate δ is 9.6%. (ii) Expected output: GDP at constant prices (using the urban GDP deflator to deflate the urban GDP in the base period). (iii) Undesirable output: three industrial wastes, including sulfur dioxide emissions from industry, industrial smoke emission and wastewater emission.
Super-efficiency slack-based model with negative output: The super efficiency slack-based model belongs to the class of non-radial models. It combines super efficiency and the slack-based model [28]. In comparison to the classic DEA model, the super efficiency slack-based model includes relaxation variables, allowing for the simultaneous analysis of EE across both input and output dimensions to identify multiple effective decision units (DMUs). The undesirable output slack-based model proposed by Tone can incorporate the undesirable output into the measurement process of efficiency, making the resultant EE more reasonable [29]. The following super-efficient slack-based model of undesired output is created based on the study by Sun et al. [30]:
ρ = 1 m i = 1 m x ¯ x i k 1 ( s 1 + s 2 ) r = 1 s 1 y d ¯ y r k d + t = 1 s 2 y u ¯ y r k u
s . t . x ¯ j = 1 , k n x i j λ j ; i = 1,2 , , m y d ¯ j = 1 , k n y r j d λ j ; r = 1,2 , , s 1 y u ¯ j = 1 , k n y t j u λ j ; t = 1,2 , , s 2 λ j 0 , j = 1,2 , , n , j 0 x ¯ x i k ; y d ¯ y r k d ; y u y t k u
where ρ represents the efficiency value, x ¯ the input, y d ¯ the expected output and y u ¯ the unexpected output. The symbol λ j is the weight vector. When ρ 1 , the DMU is valid.
The Malmquist–Luenberger index: As suggested by Chung et al., this index can be used to assess the efficiency of each decision-making unit on a real-time basis and includes the directional distance function of unexpected output [31]. It is further subdivided into two parts: the technology change (TC) index and the efficiency change (EC) index [32].
Based on the perspective of unexpected output, the ML index from t to t+1 can be expressed as Equation (3).
M L t t + 1 1 + D 0 t ( x t , y t , b t ; y t , b t ) 1 + D 0 t ( x t + 1 , y t + 1 , b t + 1 ; y t + 1 , b t + 1 ) 1 + D 0 t + 1 ( x t , y t , b t ; y t , b t ) 1 + D 0 t + 1 ( x t + 1 , y t + 1 , b t + 1 ; y t + 1 , b t + 1 )
② Data calculation: At present, the China Urban Statistical Yearbook only calculates urban electricity, natural gas and liquefied petroleum gas. By employing Liu et al.’s method, the discount coefficient of energy usage is calculated by the aggregate quantity of power, liquefied petroleum gas, natural gas, and energy consumption in a province. Combined with the consumption data of urban power, liquefied petroleum gas and natural gas, the urban energy usage is calculated [33]. The related calculation formulas are (4) and (5), and the various energy usage units are evenly translated into 10,000 tons of standard coal.
C E I = P E i t + P G i t + P L i t P E E i t
C C E i t = C E i t + C G i t + C L i t C E I i t
where t represents time in year, CEI the conversion coefficient of energy consumption, P E i t the power usage, P G i t the gas usage, P L i t the LPG usage, and P E E i t the energy consumption. And, C C E i t is the energy usage, C E i t the power usage, C G i t the gas usage, and C L i t the LPG usage. The data used to estimate urban total factor energy consumption are from China Urban Statistical Yearbook and China Energy Statistical Yearbook from 2007 to 2023.

4.2.2. Independent Variables

The cross-product term t r e a t i t i t × t i m e i t i t indicates the interaction between the temporal grouping variable and the experimental grouping variable treat. If city i has a national demonstration eco-industrial park at time t, it is assigned a value 1, and the rest 0.
Each one of China’s national demonstration eco-industrial parks is chosen as the quasi-natural experiment in industrial symbiosis and agglomeration in this article. Each national demonstration eco-industrial park is a one-of-a-kind industrial park that was developed and built to meet the demands of cleaner production, the notion of the circular economy and the principle of industrial ecology. Each park usually needs to meet multiple indicators, such as indicators of the level of economic development (e.g., annual average growth rate of GDP), reuse indicators (e.g., energy reuse rate), environmental protection indicators (e.g., pollutant treatment), and management and awareness indicators (e.g., proportion of enterprises carrying out cleaner production). Many enterprises or industries of the same type are highly concentrated in a national demonstration eco-industrial park, forming an eco-industrial chain around the leading industries in the park, which is in line with the standard of quasi-natural experiments of ISA theory. The Ministry of Ecology and Environment of China provided data on the establishment of the national demonstration eco-industrial parks, which covered 50 cities and a total of 107 national eco-industrial demonstration parks.

4.2.3. Control Variables

Human capital (hc): measured by the proportion of university and general secondary students within the entire population by the end of the year; Industrial structure (ts): The ratio of the secondary industry’s added value to the GDP; Government intervention (gov): The proportion of local government budget expenditure to GDP. Infrastructure (infra): measured by the per capita area of urban roads; Urbanization level (ul): The ratio of urban population to regional population is used to calculate urbanization level; Level of Economic Development (edl): Measured by GDP per capita.

4.3. Descriptive Statistics and Multicollinearity Test

Drawing upon urban data from 2006 to 2022, this paper studies the influence of ISA and EE. The statistics are from China Energy Statistical Yearbook (2007–2023), China Statistical Yearbook (2007–2023) and China Urban Statistical Yearbook (2007–2023). Table 1 presents the descriptive statistical analysis for each variable.
In order to test whether or not multicollinearity exists between independent and control variables, this paper uses VIF. It can be seen from Table 2 that the greatest VIF of the obtained variable is 2.01, suggesting that these variables are not collinear.

5. Empirical Results and Discussions

5.1. Parallel Trend Test

The parallel trend test is a requirement for using the time-varying point DID method. The event study approach is utilized in this research for the time-varying point DID parallel trend test. The dynamic effect is shown in the figure below.
As shown in Figure 2, in the four periods prior to the policy implementation, the coefficients of dummy variables do not exhibit a statistically significant difference from 0, suggesting that the treatment and control groups’ EEs maintained a rather stable change trend prior to the policy’s adoption. After the policy implementation, the coefficient of the variable exceeds 0, suggesting that the EE of the control group and the experimental group experienced significant changes due to the policy impact.

5.2. Benchmark Regression Results

This article conducted regression to further inspect the effect of ISA on EE. Table 3 shows the outcomes.
As presented in Table 3, Equation (1) does not include control variables, and the independent variables’ coefficients pass the significance of 1%, indicating that ISA plays a key role in boosting EE. Equation (2) considers control variables, the fixed effect of time and city, with the influences of urban individual differences, time trend and other possible factors on EE excluded. At this time, the independent variables’ coefficient is 0.0495 and is significant at a 1% level. Equation (3) uses Bai’s research as a reference. The interaction variable of city and time is included in controlling the influence of unobservable factors of different individuals over time on the regression results [34]. At this time, the coefficient of independence passes the 1% significance test. Therefore, we conclude that ISAs have a large beneficial influence on EE.

5.3. Endogenous Problem: Instrumental Variable Method

In reality, the selection of the locations where ISAs are developed may be affected by industrial and regional characteristics, and there may also be other endogenous problems, such as missing variables and bidirectional causality. Therefore, to achieve more realistic regression results, this paper employs the instrumental variable method to address the issue of endogeneity.
The topographic relief of each city is chosen as the instrumental variable in this paper. The higher the topographic relief, the more challenging it is to construct an ISA. This means that high topographic relief is not conducive to the construction and development of an ISA in the area. Therefore, the variable “topographic relief” exhibits a discernible correlation with the ISA. The former is influenced by objective geographical factors, such as regional elevation and area. It is not directly related to EE. It is exogenous and satisfies the hypothetical criteria for instrumental variables. Since topographic reliefs are cross-sectional data, this paper refers to Nunn and Qian’s research, takes the interaction term between topographic relief and time to construct panel data, and carries out both the endogenous test and weak correlation test [35].
The regression results of instrumental variables between ISA and EE are shown in Table 4. Topographic relief is influenced by objective geographical factors, including regional altitude and area, does not have a direct causal relationship with EE and meets the principle of exogeneity. Next, the correlation test is carried out, where the regression results in the first stage represent that instrumental variables (Rdls × Year) on the independent variables t r e a t i t i t × t i m e i t i t have a significant impact. The F statistic is 16.72 (more than 10) with p value 0.0000. The Wald test with a significance of 5% for endogenous variables shows that the minimum characteristic statistic is 10.0654. So, the instrumental variables satisfy the correlation principle. The DWH test’s p value is below 0.01. As a result, the model meets the endogeneity principle, and the initial assumption that the explanatory variables are exogenous is not valid.
Table 4 shows that after adding instrumental variables, the coefficient of the independent variable passed the significance test. It shows that after removing the endogenous influence, the promoting effect of ISA on EE increases.

5.4. Robustness Checks

5.4.1. Replace the Method Used to Measure the Dependent Variable

We modified the approach used to measure the dependent variable and took the super-efficient CCR-DEA model as the explained variable in reference to Hu and Wang’s [16] research to examine the robustness of the baseline regression. If the regression significance does not change, it indicates that the estimated results of this study are reliable.
Table 5 presents the regression results. After altering the method of measuring EE, the coefficient of the t r e a t i t i t × t i m e i t i t remains significantly positive. This shows that ISA can effectively enhance energy efficiency. Therefore, it aligns with the benchmark regression results of this paper.

5.4.2. Placebo Test

A placebo test is performed on the experimental data, and the influence of other random factors is excluded to achieve a more reliable causal identification impact. In this paper, the experimental group is randomly generated and subjected to 1000 simulation iterations. Table 6 shows the coefficients and t-values of the retrieved regression results.
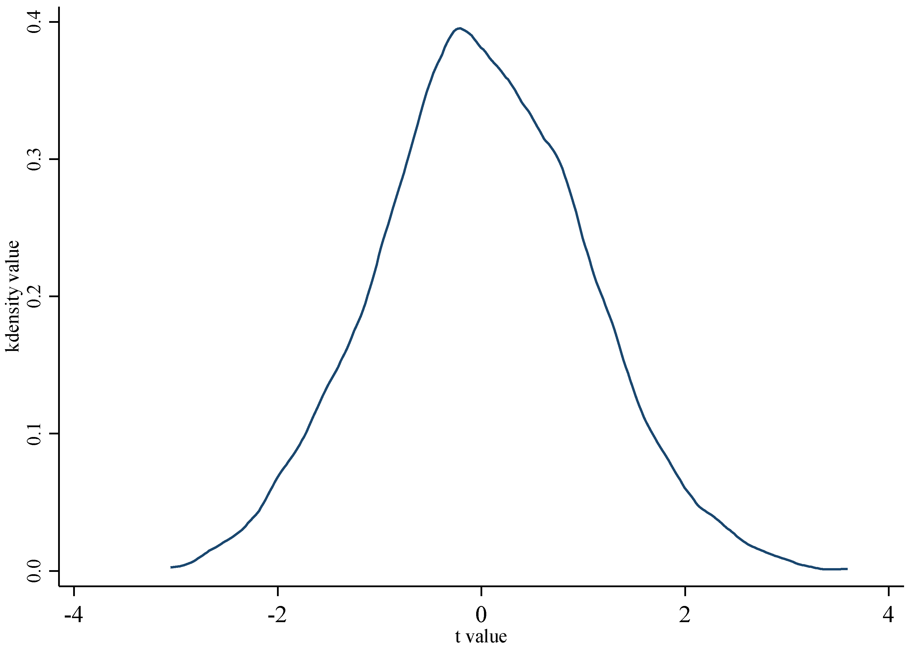
Figure 3 shows the kernel density estimation plot of t-values that we created to visually display the findings of this placebo test.
By observing Figure 3, it can be found that most of the t-values derived by randomly generating the experimental group and simulating 1000 times are centered around 0, with an average of −0.0008, which demonstrates a significant divergence from the regression t-value in the real experimental group. This end shows that the outcomes of randomly generating the experimental group of ISA and simulating 1000 regression times are significantly different from the regression results of the real experimental group, and the regression results of ISAs on EE are robust.

5.4.3. Excluding the Influence of Other Energy Policies

While researching the EE effects of ISA, we also pay attention to other energy-related policies. Since 2011, the Ministry of Finance has announced three rounds of comprehensive pilot cities for energy conservation and emission reduction fiscal policies. These cities have adopted a variety of energy-saving policies that may interfere with our regression results. As a result, for the sake of regression, we excluded 30 comprehensive pilot towns for fiscal policies in terms of energy conservation and carbon reduction. The following table displays the regression results (Table 7):
Equation (1) does not control any variable, Equation (2) adds the control variables urban fixed effect and temporal fixed effect, and Equation (3) adds the intersection term of city and time for regression. Compared with the benchmark regression without excluding other energy policies, the coefficients of the core explanatory variables after excluding other energy policies are still significant. This demonstrates that industrial symbiotic aggregation improves EE significantly.

5.5. Heterogeneity Analysis

This paper analyzes heterogeneity from two perspectives: resource endowment and spatial variation.
Firstly, cities with varying resource endowments may influence the EE effects of industrial symbiotic aggregation. In areas with abundant natural resources, the relative prices of resources are low, making it easy to produce extensive utilization of resources, leading to lower resource efficiency. Resource endowment will exacerbate the technical inefficiency of energy investment and reduce EE. Therefore, according to the State Council’s “National Sustainable Development Plan for Resource-based Cities”, this paper conducts a test of the variability in urban resource endowments.
Secondly, cities across different regions may affect the EE effects of industrial symbiotic aggregation. China is divided into a number of distinct geographical regions, and the economic development among regions is unbalanced. Cities located in remote areas have great differences in energy use and utilization levels due to sluggish economic development and low energy demand when compared to coastal areas. As a result, for testing heterogeneity, this research splits China into three parts based on the geographical distribution of the samples: eastern, central, and western. The following are the specific regression results.
The model results in Table 8 show that when regional resource endowments differ, ISA has distinct effects on improving urban EE. It is important for improving the EE of cities that are not resource-based, and it satisfies the 1% significance test. A possible reason for such difference is that resource-based cities possess abundant natural resources and are highly dependent on energy, and the comparatively low energy prices result in the extensive utilization of resources, which makes it challenging to improve EE. For non-resource-based cities, because of the absence of natural resources and relatively high energy prices, any energy waste increases the cost of business, and energy scarcity alleviates extensive utilization of energy so that EE improves more easily than resource-based cities. As a result, the effect of ISA on the EE of non-resource-based cities is stronger than that of resource-based cities.
Furthermore, the regression results in Table 8 demonstrate that ISA has varying effects on urban EE improvement in different geographical regions. It can enhance the EE of cities in the western and central regions greatly, passing the significance test; nevertheless, it has no discernible effect on cities in the eastern areas. When the preceding findings and data on energy consumption are combined, this paper shows that the western and central regions may be located in a remote area, the economy is at a relatively low stage of development, and the energy demand and consumption are lower than those in the eastern coastal area. So, for the western and central regions, there is sufficient room to improve EE. The eastern regions are located either along or near the coast with a convenient transportation system and rapid economic development. Compared with the western and central areas, the demand and loss of energy are greater, and the development of an industrial economy increases undiscernible output, this makes improving the EE of the eastern regions challenging.

5.6. Mechanism Test

ISA can greatly enhance EE, according to the empirical findings, but its impact mechanism remains yet to be tested. In the theoretical analysis, this paper believes that recycling and green technology innovation can help ISA enhance EE. In order to verify this mechanism, we use the regulatory effect model to place regulatory variables in the benchmark model to investigate whether the impact mechanism is significant.
For the adjustment variables, to determine recyclability, we employ the overall utilization rate of industrial solid waste (enn), and green patent authorization (gpa) to measure green technology innovation. Building on Model (1), we add enn and the intersection of enn and the independent variable to investigate whether ISA can improve EE through recycling. We add green patent authorization and the intersection of green patent authorization and the independent variable to investigate whether ISA can improve EE through recycling. The model specifications are given as follows:
G T F E E i t = β 0 + β 1 ( t r e a t i t i t × t i m e i t i t × m o d e r a t o r i t ) + β 2 d i d i t + β 3 m o d e r a t o r i t + β 4 c o n t r o l i t + μ i + τ t + ε i t
where Moderatorit represents the regulatory variables: enn and gpa, and the other variables remain the same as the definitions of Model (1). Table 9 displays the results.
Our discussion here emphasizes the coefficient of the interaction term t r e a t i t i t × t i m e i t i t × e n n , as shown in the table above. After adding the interaction term ( t r e a t i t i t × t i m e i t i t × e n n ) of enn and policy effect of ISA, the significance of t r e a t i t i t × t i m e i t i t coefficient decreased and passed the significance test. This suggests that recycling can help industrial symbiotic aggregation improve EE dramatically. After adding the interaction term ( t r e a t i t i t × t i m e i t i t × g p a ) of gpa and ISA policy effect, at a 1% level, the coefficient of this term is strongly positive, and the significance of the coefficient of the policy effect ( t r e a t i t i t × t i m e i t i t ) declines. This conclusion implies that ISA can improve EE via green technology innovation. Therefore, both Hypothesis 1 and Hypothesis 2 of this paper are validated.

6. Conclusions and Policy Implications

6.1. Conclusions

Based on data from China’s urban panel from 2006 to 2022, and employing the time-varying dual difference model, the derived conclusions include: (i) ISA can promote EE from the viewpoint of recycling and green technology innovation, which passed the mechanism test. (ii) The Malmquist–Luenberger index was utilized to dynamically analyze the total factor EE. (iii) EE was notably enhanced under the influence of ISA, and this still holds true after applying the instrumental variable method to reduce endogenous issues. (iv) After excluding the impact of other energy policies, it is found that the aforementioned results are still significant. (v) The impact of ISA on the EE of non-resource-based cities is bigger than that of resource-based cities, and the effect is more pronounced in the western and central regions compared to the eastern areas.

6.2. Policy Implications

We use data from China’s cities to investigate the influence of ISA on EE, which is also significant for other countries. The following are specific recommendations:
Improve the level of ISA, and maximize the role of ISA in promoting energy efficiency growth. On the one hand, the government ought to enhance the investment of capital, technology and related policy support for the construction of ISA zones, and promote the development of ISA zones to maturity. Projects for pollution prevention, comprehensive utilization of resources and energy, and ecological industry replenishment are given priority to be submitted for approval, financial support and tax incentives are provided, and appropriate preferences are given to land use targets and pollution discharge targets. On the other hand, the industrial symbiotic cluster park should establish an energy-saving management organization, strengthen the energy-saving management of the park’s buildings, power facilities and lighting systems, promote the promotion of energy-saving products, and encourage energy-consuming enterprises to actively introduce solar thermal, photovoltaic technology, electrical equipment energy-saving technology, building energy-saving technology, lighting energy-saving technology, and more.
Build an area of ISA with regional and industrial characteristics, and give full play to regional advantages according to the conditions of individual locations. First, the government should help stimulate inter-industry cooperation, take advantage of the rich natural resources and traffic patterns of an agglomeration park and the surrounding areas, and foster the growth of industrial symbiosis and agglomeration in combination with the existing industrial foundations and future industrial development directions. Second, areas of ISA should strengthen the basic advantages of their regions, highlight regional characteristics, and optimize the mode of resource allocation and economic development. Each area of industrial symbiosis clusters can shape the leading industry with regional characteristics by strengthening the ecological chain, elevating the standards of cooperation between upstream and downstream enterprises and introducing leading enterprises and core projects.
It is suggested that recycling transformation and green innovation of symbiotic agglomeration areas be more heavily invested in, and traits and benefits of ISA be given full play. Our mechanism test shows that EE can be enhanced by ISA through its recycling and green technology innovation. Specific improvements can be made in the following aspects: first, strengthen the construction of a circular economy, build ecologically friendly industrial chains that are consistent with the concept of circular economies, promote cleaner productions and technologies of circular economies, and improve the rate of comprehensive utilization of resources. Second, establish an innovation system for green technologies, promote the agglomeration of the elements of green innovations, enhance the level of green innovations, encourage independent innovation of enterprises, and create an industrial environment for the development of high-tech enterprises.

Author Contributions

Conceptualization and Methodology, J.L.; Writing—Original draft preparation, Data curation, Software, H.S.; Supervision, Investigation, Y.L.; Writing—Reviewing and Editing, Validation, T.Y. All authors have read and agreed to the published version of the manuscript.

Funding

This study was funded by the National Natural Science Foundation of China (No. 71973068), and Wuxi “Taihu Talent Program” Publicity and Cultural Talent Project.

Data Availability Statement

The datasets used and/or analyzed during the current study are available from the corresponding author upon reasonable request.

Conflicts of Interest

Author Yuexing Li was employed by Postal Savings Bank of China Taizhou Branch. The remaining authors declare that the research was conducted in the absence of any commercial or financial relationships that could be construed as a potential conflict of interest.

References

  1. Solarin, S.A. Towards sustainable development in developing countries: Aggregate and disaggregate analysis of energy intensity and the role of fossil fuel subsidies. Sustain. Prod. Consum. 2020, 24, 254–265. [Google Scholar] [CrossRef]
  2. Wang, S.; Lei, L.; Xing, L. Urban circular economy performance evaluation: A novel fully fuzzy data envelopment analysis with large datasets. J. Clean. Prod. 2021, 324, 129214. [Google Scholar] [CrossRef]
  3. Oweh, S.O.; Peter, A.A.; Olusegun, D.S.; Joseph, O.; Fidelis, I.A.; Ibham, V.; Christopher, C.E.; Oguzhan, D.; Ali, E.; Ramazan, S. Improving Productivity at a Marble Processing Plant Through Energy and Exergy Analysis. Sustainability 2024, 16, 11233. [Google Scholar] [CrossRef]
  4. Wang, Y.; Yin, S.; Fang, X.; Chen, W. Interaction of economic agglomeration, energy conservation and emission reduction: Evidence from three major urban agglomerations in China. Energy 2021, 241, 122519. [Google Scholar] [CrossRef]
  5. Liu, J.; Qian, Y.; Duan, R. Industrial symbiotic agglomeration:Connotation, characteristics and model research. Jiangsu Soc. Sci. 2022, 364, 132560. [Google Scholar]
  6. Ding, H.P.; Conghu, L. Carbon emission efficiency of China’s logistics industry: Measurement, evolution mechanism, and promotion countermeasures. Energy Econ. 2024, 129, 107221. [Google Scholar] [CrossRef]
  7. Ya, K.; Han, B.G.; Rui, L.; Yi, Z.L.; Mei, W.; Jin, P.T.; Lyu, J.C. Review on low-carbon development in Chinese industrial parks driven by bioeconomy strategies. Renew. Sustain. Energy Rev. 2024, 199, 114541. [Google Scholar]
  8. Ding, J.; Bao, L.L.; Xue, F.S. Spatial effects of industrial synergistic agglomeration and regional green development efficiency: Evidence from China. Energy Econ. 2022, 112, 106156. [Google Scholar] [CrossRef]
  9. Qin, Q.; Ying, Y.; Yuan, L.; Jian, Q.Z.; Xiu, D.C. Industrial agglomeration and energy efficiency: A new perspective from market integration. Energy Policy 2023, 183, 113793. [Google Scholar] [CrossRef]
  10. Zhang, W.; Cheng, J.; Liu, X.; Zhu, Z. Heterogeneous industrial agglomeration, its coordinated development and total factor energy efficiency. Environ. Dev. Sustain. 2023, 25, 5511–5537. [Google Scholar] [CrossRef]
  11. Tanaka, K.; Managi, S. Industrial agglomeration effect for energy efficiency in Japanese production plants. Energy Policy 2021, 156, 112442. [Google Scholar] [CrossRef]
  12. Xu, R.Y.; Ke, L.W.; Zhuang, M. Exploring the impact of digital industry agglomeration on provincial energy efficiency in China: A panel data analysis from 2012 to 2020. Energy 2024, 313, 133875. [Google Scholar] [CrossRef]
  13. Liu, H.M.; Shi, B.W.; Zhuang, W. Agricultural production agglomeration and total factor carbon productivity: Based on NDDF–MML index analysis. China Agric. Econ. Rev. 2022, 14, 709–740. [Google Scholar] [CrossRef]
  14. Yang, H.; Xu, X.; Zhang, F. Industrial co-agglomeration, green technological innovation, and total factor energy efficiency. Environ. Sci. Pollut. Res. 2022, 29, 62475–62494. [Google Scholar] [CrossRef]
  15. Peng, H.; Yao, B.L.; Qun, W.W. How does heterogeneous industrial agglomeration affect the total factor energy efficiency of China’s digital economy. Energy 2023, 268, 126654. [Google Scholar] [CrossRef]
  16. Yan, J.; Sheng, Y.; Yang, M.; Yuan, Q.; Gu, X. Local government competition, new energy industry agglomeration and urban ecological total factor energy efficiency: A new perspective from the role of knowledge. J. Clean. Prod. 2023, 429, 139511. [Google Scholar] [CrossRef]
  17. Fan, L.; Yun, Y.Z.; Mei, L.J.; Qiang, M.; Jing, Z. Does new digital infrastructure promote the transformation of the energy structure? The perspective of China’s energy industry chain. Energies 2022, 15, 8784. [Google Scholar] [CrossRef]
  18. Kaur, A.; Bharti, R.; Sharma, R. Municipal solid waste as a source of energy. Mater. Today Proc. 2023, 81, 904–915. [Google Scholar] [CrossRef]
  19. Wang, S.S.; Chun, Y.L.; Yu, G.; Ke, W.; Rui, Q.Z. Life cycle assessment of reduction of environmental impacts via industrial symbiosis in an energy-intensive industrial park in China. J. Clean. Prod. 2019, 241, 118358. [Google Scholar] [CrossRef]
  20. Hu, C.; Mao, J.; Tian, M.; Wei, Y.; Guo, L.; Wang, Z. Distance matters: Investigating how geographic proximity to ENGOs triggers green innovation of heavy-polluting firms in China. J. Environ. Manag. 2021, 279, 111542. [Google Scholar] [CrossRef]
  21. Kuczynski, W.; Katarzyna, C. Energy and exergy analysis of photovoltaic panels in northern Poland. Renew. Sustain. Energy Rev. 2023, 174, 113138. [Google Scholar] [CrossRef]
  22. Radmehr, R.; Shayanmehr, S.; Baba, E.A.; Samour, A.; Adebayo, T.S. Spatial spillover effects of green technology innovation and renewable energy on ecological sustainability: New evidence and analysis. Sustain. Dev. 2024, 32, 1743–1761. [Google Scholar] [CrossRef]
  23. Pan, X.; Li, M.; Wang, M.; Zong, T.; Song, M. The effects of a Smart Logistics policy on carbon emissions in China: A difference-in-differences analysis. Transp. Res. Part E Logist. Transp. Rev. 2020, 137, 101939. [Google Scholar] [CrossRef]
  24. Li, M.; Pan, X.; Yuan, S. Do the national industrial relocation demonstration zones have higher regional energy efficiency? Appl. Energy 2022, 306, 117914. [Google Scholar] [CrossRef]
  25. Hu, J.L.; Wang, S.C. Total-factor energy efficiency of regions in China. Energy Policy 2006, 34, 3206–3217. [Google Scholar] [CrossRef]
  26. Wu, H.; Hao, Y.; Ren, S. How do environmental regulation and environmental decentralization affect green total factor energy efficiency: Evidence from China. Energy Econ. 2020, 91, 104880. [Google Scholar] [CrossRef]
  27. Hao, Y.; Gai, Z.; Wu, H. How do resource misallocation and government corruption affect green total factor energy efficiency? Evidence from China. Energy Policy 2020, 143, 111562. [Google Scholar] [CrossRef]
  28. Tone, K. A slacks-based measure of super-efficiency in data envelopment analysis. Eur. J. Oper. Res. 2002, 143, 32–41. [Google Scholar] [CrossRef]
  29. Tone, K. Dealing with Undesirable Outputs in DEA: A Slacks-Based Measure (SBM) Approach; GRIPS Research Report Series; GRIPS: Tokyo, Japan, 2003. [Google Scholar]
  30. Sun, P.; Liu, L.; Qayyum, M. Energy efficiency comparison amongst service industry in Chinese provinces from the perspective of heterogeneous resource endowment: Analysis using undesirable super efficiency SBM-ML model. J. Clean. Prod. 2021, 328, 129535. [Google Scholar] [CrossRef]
  31. Chung, Y.H.; Färe, R.; Grosskopf, S. Productivity and Undesirable Outputs: A Directional Distance Function Approach. J. Environ. Manag. 1997, 51, 229–240. [Google Scholar] [CrossRef]
  32. Fre, R.; Grosskopf, S.; Lindgren, B.; Roos, P. Productivity changes in Swedish pharamacies 1980–1989: Anon-parametric Malmquist approach. J. Product. Anal. 1992, 3, 81–97. [Google Scholar]
  33. Liu, J.; Cheng, Z.; Zhang, H. Does industrial agglomeration promote the increase of energy efficiency in China? J. Clean. Prod. 2017, 164, 30–37. [Google Scholar] [CrossRef]
  34. Bai, J. Panel Data Models with Interactive Fixed Effects. Econometrica 2009, 77, 1229–1279. [Google Scholar]
  35. Nunn, N.; Qian, N. The Determinants of Food Aid Provisions to Africa and the Developing World; National Bureau of Economic Research: Cambridge, MA, USA, 2010. [Google Scholar]
Figure 1. Influence mechanism of industrial symbiotic agglomeration on EE.
Figure 1. Influence mechanism of industrial symbiotic agglomeration on EE.
Sustainability 17 01870 g001
Figure 2. Dynamic effect of parallel trend.
Figure 2. Dynamic effect of parallel trend.
Sustainability 17 01870 g002
Figure 3. The nuclear density estimation of our placebo test.
Figure 3. The nuclear density estimation of our placebo test.
Sustainability 17 01870 g003
Table 1. Descriptive analysis.
Table 1. Descriptive analysis.
ObsMeanStd. Dev.MinMax
GTFEE47090.3220.1330.0211.177
t r e a t i t i t × t i m e i t i t 47090.0990.2990.0001.000
hc47091.7892.0860.02012.940
ts47090.4660.1120.1170.910
gov47090.1850.1020.0431.485
infra47090.1700.0760.0040.601
ul47090.3890.2180.0672.132
edl470910.5190.7274.59513.056
Table 2. Multicollinearity test.
Table 2. Multicollinearity test.
VariableVIF1/VIF
t r e a t i t i t × t i m e i t i t 1.300.7687
hc1.470.6797
ts1.450.6891
gov1.510.6619
infra1.400.7145
ul1.140.8806
edl2.010.4970
Mean VIF1.47
Table 3. Benchmark regression results.
Table 3. Benchmark regression results.
VariablesEquation (1)Equation (2)Equation (3)
GTFEEGTFEEGTFEE
t r e a t i t i t × t i m e i t i t 0.1023 ***0.0495 ***0.0493 ***
(0.0063)(0.0064)(0.0064)
Constant 0.3113 ***0.2757 ***−1.9607 **
(0.0020)(0.0699)(0.8246)
Control NOYESYES
City-fe NOYESYES
Year-fe NOYESYES
Year × City NONOYES
Observations 470947094709
R2 0.0530.2800.281
robust standard errors in parentheses; *** p < 0.01, ** p < 0.05.
Table 4. Endogeneity test.
Table 4. Endogeneity test.
VariablesEquation (1)Equation (2)
First Stage2SLS
DidGTFEE
Rdls × Year−0.0055 ***
(0.0007)
t r e a t i t i t × t i m e i t i t 0.4881 ***
(0.0821)
Constant−0.5401−1.4282
(2.0396)(1.2770)
ControlYESYES
Year-FeYESYES
observations 47094709
R2 0.1300.002
robust standard errors in parentheses; *** p < 0.01.
Table 5. Replacement of the measurement method of the dependent variable.
Table 5. Replacement of the measurement method of the dependent variable.
VariablesEquation (1)Equation (2)
GTFEETE
t r e a t i t i t × t i m e i t i t 0.0493 ***0.0657 ***
(0.0064) (0.0082)
Constant−1.9607 **0.6074 ***
(0.8246)(0.0891)
ControlYESYES
City-fe YESYES
Year-fe YESYES
observations47094709
R20.2810.254
robust standard errors in parentheses; *** p < 0.01, ** p < 0.05.
Table 6. Placebo test.
Table 6. Placebo test.
VariableObsMeanStd. Dev.MinMax
Coefficient10000.0010.004−0.0120.014
t-value10000.0081.020−3.0523.595
Table 7. Excluding other energy policies.
Table 7. Excluding other energy policies.
VariablesEquation (1)Equation (2)Equation (3)
GTFEEGTFEEGTFEE
t r e a t i t i t × t i m e i t i t 0.1061 ***0.0619 ***0.0617 ***
(0.0066)(0.0069)(0.0069)
Constant0.3108 ***0.2459 ***−0.4702
(0.0020)(0.0726)(0.8654)
ControlNOYESYES
City-FeNOYESYES
Year-feNOYESYES
Year × CityNONOYES
Observations428442844284
R-squared0.0570.2850.286
robust standard errors in parentheses; *** p < 0.01.
Table 8. Analyses for resource endowment and spatial heterogeneity.
Table 8. Analyses for resource endowment and spatial heterogeneity.
VariablesNon Resource-Based
GTFEE
Resource-Based
GTFEE
East
GTFEE
Central
GTFEE
West
GTFEE
t r e a t i t i t × t i m e i t i t 0.0376 ***0.01230.02640.0768 **0.0417 ***
(0.0079)(0.0165)(0.0234)(0.0367)(0.0120)
Constant0.3700 ***0.08670.09140.17680.0914
(0.1127)(0.1233)(0.3418)(0.4115)(0.3418)
ControlYESYESYESYESYES
City-FeYESYESYESYESYES
Year-FeYESYESYESYESYES
Observations27881921164916661394
R-squared0.3130.3570.3380.3070.305
robust standard errors in parentheses; *** p < 0.01, ** p < 0.05.
Table 9. The results of the mechanism test.
Table 9. The results of the mechanism test.
VariablesRecyclabilityGreen Technology Innovation
GTFEEGTFEE
t r e a t i t i t × t i m e i t i t × e n n 0.0787 ***
(0.0305)
t r e a t i t i t × t i m e i t i t × g p a 0.0347 ***
(0.0042)
t r e a t i t i t × t i m e i t i t −0.3027 **−0.1804 **
(0.1366)(0.0284)
enn−0.0089 *
(0.0053)
gpa −0.0015 **
(0.0007)
Constant0.3071 ***0.2136 ***
(0.0724)(0.0700)
ControlYESYES
City-FeYESNO
Year-FeYESYES
Observations47094709
R-squared0.2810.291
robust standard errors in parentheses; *** p < 0.01, ** p < 0.05, * p < 0.1.
Disclaimer/Publisher’s Note: The statements, opinions and data contained in all publications are solely those of the individual author(s) and contributor(s) and not of MDPI and/or the editor(s). MDPI and/or the editor(s) disclaim responsibility for any injury to people or property resulting from any ideas, methods, instructions or products referred to in the content.

Share and Cite

MDPI and ACS Style

Liu, J.; Shen, H.; Li, Y.; Yin, T. Impact of Industrial Symbiotic Agglomeration on Energy Efficiency: Analysis Using Time-Varying Difference-in-Difference Model. Sustainability 2025, 17, 1870. https://doi.org/10.3390/su17051870

AMA Style

Liu J, Shen H, Li Y, Yin T. Impact of Industrial Symbiotic Agglomeration on Energy Efficiency: Analysis Using Time-Varying Difference-in-Difference Model. Sustainability. 2025; 17(5):1870. https://doi.org/10.3390/su17051870

Chicago/Turabian Style

Liu, Jun, Hengxu Shen, Yuexing Li, and Tianci Yin. 2025. "Impact of Industrial Symbiotic Agglomeration on Energy Efficiency: Analysis Using Time-Varying Difference-in-Difference Model" Sustainability 17, no. 5: 1870. https://doi.org/10.3390/su17051870

APA Style

Liu, J., Shen, H., Li, Y., & Yin, T. (2025). Impact of Industrial Symbiotic Agglomeration on Energy Efficiency: Analysis Using Time-Varying Difference-in-Difference Model. Sustainability, 17(5), 1870. https://doi.org/10.3390/su17051870

Note that from the first issue of 2016, this journal uses article numbers instead of page numbers. See further details here.

Article Metrics

Back to TopTop