Exploring Determinants of Wellness Tourism and Behavioral Intentions: An SEM-Based Study of Holistic Health
Abstract
1. Introduction
2. Literature Review
2.1. Wellness Tourism
2.2. Theory of Planned Behavior (TPB)
2.3. Research Conceptual Framework
3. Methodology
3.1. Research Methodology
3.2. Questionnaire Development
3.3. Respondents and Data Collection
4. Results
4.1. Descriptive Statistics
4.2. Exploratory Factor Analysis (EFA)
4.3. Analysis of Model Results
5. Discussion
5.1. Indicators of the Wellness Tourism Factors
5.2. The Relationship Between Demographic Characteristics and Wellness Tourism
5.3. The Relationship Between Wellness Tourism Factors and the Theory of Planned Behavior (TPB) in Relation to the Intention to Use Wellness Tourism Services
6. Conclusions, Implications, and Research Limitations
6.1. Conclusions
6.2. Implementation
6.3. Limitation of the Study
Author Contributions
Funding
Institutional Review Board Statement
Informed Consent Statement
Data Availability Statement
Acknowledgments
Conflicts of Interest
Appendix A
| Description | |
|---|---|
| Physical Wellness |
|
| |
| |
| |
| Mental Wellness |
|
| |
| |
| |
| Spiritual Wellness |
|
| |
| |
| Social Wellness |
|
| |
| |
| |
| Emotional Wellness |
|
| |
| |
| Environmental Wellness |
|
| |
| |
| |
| |
| Intention |
|
| |
| |
| |
| Attitude |
|
| |
| |
| |
| Subjective Norms |
|
| |
| |
| |
| Perceived Behavioral Control |
|
| |
| |
| |
|
References
- Smith, M.; Puczkó, L. Health and wellness tourism; Routledge: Oxfordshire, UK, 2008. [Google Scholar]
- Kulshreshtha, S.K.; Michopoulou, E. Wellness Tourism in Asia: Emerging Destinations to Rejuvenate, Relax and Retreat; Springer Nature: Berlin/Heidelberg, Germany, 2025. [Google Scholar]
- Statistics, W. Monitoring Health for the SDGs Sustainable Development Goals; World Health Organization: Geneva, Switzerland, 2017. [Google Scholar]
- The International Healthcare Research Center. Medical Tourism Association. 2017. Available online: https://www.healthcareresearchcenter.org/ (accessed on 28 March 2025).
- Medical Travel Quality Alliance. Thailand—The hub of Asia’s Medical Tourism. 2019. Available online: https://mtqua.org/countries/thailand-medical-tourism/ (accessed on 28 March 2025).
- Public Relations Department. Development of Medical and Health Tourism. 2023. Available online: https://thailand.go.th/issue-focus-detail/001_03_037?hl=th (accessed on 29 March 2025).
- Institute, G.W. The Global Wellness Economy: Country Rankings: Data for 2019–2022; Global Wellness Institute: Miami, FL, USA, 2024. [Google Scholar]
- Thailand National Tourism. Thai Tourist Attractions Ranked in the World. 2023. Available online: https://www.thailandconnex.com/%E0%B8%AA%E0%B8%96%E0%B8%B2%E0%B8%99%E0%B8%97%E0%B8%B5%E0%B9%88%E0%B8%97%E0%B9%88%E0%B8%AD%E0%B8%87%E0%B9%80%E0%B8%97%E0%B8%B5%E0%B9%88%E0%B8%A2%E0%B8%A7%E0%B9%84%E0%B8%97%E0%B8%A2/ (accessed on 29 March 2025).
- World Tourism Organization. International Tourism Highlights—2019 Edition; UNWTO: Madrid, Spain, 2019. [Google Scholar]
- Aydin, G.; Karamehmet, B. Factors affecting health tourism and international health-care facility choice. Int. J. Pharm. Healthc. Mark. 2017, 11, 16–36. [Google Scholar] [CrossRef]
- Wendri, I.G.M.; Bakta, I.M.; Suprapti, N.W.S.; Ardika, I.W. Various factors contributive toward tourist intention in enjoying wellness tourism. Int. J. Linguist. Lit. Cult. 2019, 5, 61–70. [Google Scholar] [CrossRef][Green Version]
- Yao, Y.; Wang, G.; Ren, L.; Qiu, H. Exploring tourist citizenship behavior in wellness tourism destinations: The role of recovery perception and psychological ownership. J. Hosp. Tour. Manag. 2023, 55, 209–219. [Google Scholar] [CrossRef]
- Mikulić, J.; Šerić, M.; Krešić, D. Asymmetric effects of wellness destination and wellness facility attributes on tourist satisfaction. Tour. Rev. 2024, 79, 969–980. [Google Scholar] [CrossRef]
- Mato-Juhasz, A.; Kiss-Toth, E.; Szegedi, K. Holistic health model of sustainable development. Eur. Sci. J. 2016, 12. [Google Scholar] [CrossRef]
- Vardar Inkaya, B.; Bilgehan, T.; Avino, K. A psychometric analysis of the adaptation of the integrative health and wellness assessment to Turkish. Estud. Public. Health J. 2025, 10, 72. [Google Scholar]
- Kongtaveesawas, N.; Prasarnphanich, P.; Sinthupinyo, S.; Ashton, A.S. Attribute framework validation for wellness tourism within the context of Thailand. Sustainability 2022, 14, 5953. [Google Scholar] [CrossRef]
- Saylor, C. The circle of health: A health definition model. J. Holist. Nurs. 2004, 22, 97–115. [Google Scholar] [CrossRef] [PubMed]
- Ciotti, M.; Ciccozzi, M.; Terrinoni, A.; Jiang, W.-C.; Wang, C.-B.; Bernardini, S. The COVID-19 pandemic. Crit. Rev. Clin. Lab. Sci. 2020, 57, 365–388. [Google Scholar] [CrossRef]
- Velavan, T.P.; Meyer, C.G. The COVID-19 epidemic. Trop. Med. Int. Health 2020, 25, 278. [Google Scholar] [CrossRef] [PubMed]
- Hung, S.-T.; Cheng, Y.-C.; Wu, C.-C.; Su, C.-H. Examining physical wellness as the fundamental element for achieving holistic well-being in older persons: Review of literature and practical application in Daily Life. J. Multidiscip. Healthc. 2023, 1889–1904. Available online: https://www.tandfonline.com/doi/abs/10.2147/JMDH.S419306%4010.1080/tfocoll.2024.0.issue-approaches-for-evidence-based-medicine (accessed on 29 March 2025). [CrossRef]
- Williams, G.C.; Teixeira, P.J.; Carraça, E.V.; Resnicow, K. Physical wellness, health care, and personal autonomy. In Human Autonomy in Cross-Cultural Context: Physical Wellness, Health Care, and Personal Autonomy; Springer: Dordrecht, The Netherlands, 2011; pp. 133–162. [Google Scholar]
- Bodeker, G.; Pecorelli, S.; Choy, L.; Guerra, R.; Kariippanon, K. Well-being and mental wellness. In Oxford Research Encyclopedia of Global Public Health; Oxford University Press: Oxford, UK, 2020. [Google Scholar]
- Orth, Z.; Moosajee, F.; Van Wyk, B. Measuring mental wellness of adolescents: A systematic review of instruments. Front. Psychol. 2022, 13, 835601. [Google Scholar] [CrossRef] [PubMed]
- Hawks, S. Spiritual wellness, holistic health, and the practice of health education. Am. J. Health Educ. 2004, 35, 11–18. [Google Scholar] [CrossRef]
- Koenig, H.G. Spirituality, wellness, and quality of life. Sex. Reprod. Menopause 2004, 2, 76–82. [Google Scholar] [CrossRef]
- Wray, M.; Laing, J.; Voigt, C. Byron Bay: An alternate health and wellness destination. J. Hosp. Tour. Manag. 2010, 17, 158–166. [Google Scholar] [CrossRef]
- da Costa, R.A.; Almeida, L.F.; Chim-Miki, A.F.; Brandão, F. Identifying social value in tourism: The role of sociocultural indicators. J. Hosp. Tour. Manag. 2025, 62, 148–162. [Google Scholar] [CrossRef]
- Khattak, A.M.; Khan, W.A.; Pervez, Z.; Iqbal, F.; Lee, S. Towards a self adaptive system for social wellness. Sensors 2016, 16, 531. [Google Scholar] [CrossRef]
- Rehman, R.; Hussain, M.; Syed, F.; Khan, R. Social wellbeing: A positive energy for wellness in medical students. J. Postgrad. Med. Inst. 2014, 28. Available online: https://jpmi.org.pk/index.php/jpmi/article/view/1590 (accessed on 29 March 2025).
- McNeeley, M.F.; Perez, F.A.; Chew, F.S. The emotional wellness of radiology trainees: Prevalence and predictors of burnout. Acad. Radiol. 2013, 20, 647–655. [Google Scholar] [CrossRef]
- Park, C.L.; Kubzansky, L.D.; Chafouleas, S.M.; Davidson, R.J.; Keltner, D.; Parsafar, P.; Conwell, Y.; Martin, M.Y.; Hanmer, J.; Wang, K.H. Emotional well-being: What it is and why it matters. Affect. Sci. 2023, 4, 10–20. [Google Scholar] [CrossRef]
- Amaya, M.; Melnyk, B.M.; Neale, S. Environmental wellness. Am. Nurse Today 2018, 13, 94–95. [Google Scholar]
- Dolnicar, S.; Greene, D. Research for environmentally sustainable tourism–All talk, no action? J. Hosp. Tour. Manag. 2025, 62, 28–33. [Google Scholar] [CrossRef]
- Katpar, S.; Khan, R.; Siddiqu, R.; Hussain, M.; Rehman, R. Perceptions of medical students regarding dimensions of environmental wellness. JPMA J. Pak. Med. Assoc. 2016, 66, 373. [Google Scholar]
- Chan, C.W.; Wong, F.K.Y.; Yeung, S.M.; Sum, F. Holistic health status questionnaire: Developing a measure from a Hong Kong Chinese population. Health Qual. Life Outcomes 2016, 14, 28. [Google Scholar] [CrossRef]
- Andrews, T.; Crosby, G.; Carrigan, R.; Fewell, C.; Ly, S.; Papworth, M.; Santos, K.; Timilsina, A.; Donnelly, T.T. Enhancing employees’ health and well-being: Developing a successful holistic wellness challenge. Int. J. Nurs. Stud. Scholarsh. 2019, 6. Available online: https://journalhosting.ucalgary.ca/index.php/ijnss/article/view/61842 (accessed on 29 March 2025).
- Težak Damijanić, A. Wellness and healthy lifestyle in tourism settings. Tour. Rev. 2019, 74, 978–989. [Google Scholar] [CrossRef]
- Meera, S.; Vinodan, A. Attitude towards alternative medicinal practices in wellness tourism market. J. Hosp. Tour. Insights 2019, 2, 278–295. [Google Scholar] [CrossRef]
- Steele, L. Health and wellness: Holistic and complementary methods. In Good Health and Well-Being. Encyclopedia of the UN Sustainable Development Goals; Springer: Cham, Switzerland, 2020; pp. 293–304. [Google Scholar]
- Dillette, A.K.; Douglas, A.C.; Andrzejewski, C. Dimensions of holistic wellness as a result of international wellness tourism experiences. Curr. Issues Tour. 2021, 24, 794–810. [Google Scholar] [CrossRef]
- George, R.J.; Menon, S.A.; Sahu, C.; Patel, H.; Thakur, N.; Sam, S.T. Level of holistic health & wellness and its percieved influencing factors among baccalaureate nursing students: A mixed approach. Int. J. Nurs. Educ. 2020, 12, 36–41. [Google Scholar]
- Schoon, P.M.; Krumwiede, K. A holistic health determinants model for public health nursing education and practice. Public Health Nurs. 2022, 39, 1070–1077. [Google Scholar] [CrossRef]
- Wong, E.; Mavondo, F.; Horvat, L.; McKinlay, L.; Fisher, J. Healthcare professionals’ perspective on delivering personalised and holistic care: Using the theoretical domains framework. BMC Health Serv. Res. 2022, 22, 281. [Google Scholar] [CrossRef]
- Locsin, B. Holistic Health: Integrating psychological factors for a balanced life. J. Asian Multicult. Res. Med. Health Sci. Study 2023, 4, 19–26. [Google Scholar] [CrossRef]
- Liao, C.; Zuo, Y.; Xu, S.; Law, R.; Zhang, M. Dimensions of the health benefits of wellness tourism: A review. Front. Psychol. 2023, 13, 1071578. [Google Scholar] [CrossRef] [PubMed]
- Arphawatthansakul, L.; Punyasiri, S. The structural equation model of decomposed theory of planned behavior to visit thailand as holistic wellness destination via life quality & well-being. J. Roi Kaensarn Acad. 2024, 9, 162–184. [Google Scholar]
- Argus-Calvo, B.; Clegg, D.J.; Francis, M.D.; Dwivedi, A.K.; Carrola, P.A.; Leiner, M. A holistic approach to sustain and support lifelong practices of wellness among healthcare professionals: Generating preliminary solid steps towards a culture of wellness. BMC Med. Educ. 2024, 24, 1364. [Google Scholar] [CrossRef]
- Jeong, H. The impact of wellness perception on behavioral intention of templestay participants as a wellness tourism resource. J. Hosp. Tour. Stud. 2024, 26, 49–65. [Google Scholar] [CrossRef]
- Zhou, Y.; Liu, L.; Han, S.; Sun, X. Comparative analysis of the behavioral intention of potential wellness tourists in China and South Korea. Humanit. Soc. Sci. Commun. 2023, 10, 489. [Google Scholar] [CrossRef]
- Dash, A. Understanding the determinants of revisit intentions in wellness tourism through domestic and global lenses. J. Qual. Assur. Hosp. Tour. 2025, 1–24. [Google Scholar] [CrossRef]
- Do, T.T.; Nguyen, H.N.T. Understanding Gen Y’s Intentions toward Wellness Tourism in Vietnam: A Theory of Planned Behavior Approach. In Routledge Handbook of Tourism and Hospitality Development in Vietnam; Routledge: Oxfordshire, UK, 2025; pp. 296–311. [Google Scholar]
- Ajzen, I. The theory of planned behavior: Frequently asked questions. Hum. Behav. Emerg. Technol. 2020, 2, 314–324. [Google Scholar] [CrossRef]
- Kyriazos, T.A. Applied psychometrics: Sample size and sample power considerations in factor analysis (EFA, CFA) and SEM in general. Psychology 2018, 9, 2207. [Google Scholar] [CrossRef]
- Theerathitichaipa, K.; Wisutwattanasak, P.; Banyong, C.; Seefong, M.; Jomnonkwao, S.; Champahom, T.; Ratanavaraha, V.; Kasemsri, R. Measurement model for determining the disparity factors of intercity railway transportation. Civ. Eng. J. 2024, 10, 668–688. [Google Scholar] [CrossRef]
- Ullman, J.B.; Bentler, P.M. Structural equation modeling. In Handbook of Psychology: Research Methods in Psychology, 2nd ed.; Schinka, J.A., Velicer, W.F., Eds.; John Wiley & Sons, Inc.: Hoboken, NJ, USA, 2012; Volume 2. [Google Scholar]
- Ferri Sanz, M.; Durá Ferrandis, E.; Garcés Ferrer, J. Service quality scales and tourists with special needs: A systematic review. Sustainability 2019, 11, 3844. [Google Scholar] [CrossRef]
- Huang, S. Measuring tourist motivation: Do scales matter? Tourismos 2010, 5, 153–162. [Google Scholar]
- Agah, J.; Ocheni, C.; Ezugwu, I.; Nnaji, A.; Nnenanya, G.; Eke, J. Application of item objective congruence index (ioc-index) for proper alignment of 2020 physics wassce items with objectives and content. J. Educ. 2024, 9, 57–63. [Google Scholar]
- Department of Provincial Administration. Population Statistics Data. 2024. Available online: https://catalog.dopa.go.th/dataset/dopa-star (accessed on 9 April 2025).
- Cangür, Ş.; Ercan, I. Comparison of model fit indices used in structural equation modeling under multivariate normality. J. Mod. Appl. Stat. Methods 2015, 14, 152–167. [Google Scholar] [CrossRef]
- Garson, G.D. Testing Statistical Assumptions; Statistical Associates Publishing: Asheboro, NC, USA, 2012. [Google Scholar]
- Kline, R.B. Principles and Practice of Structural Equation Modeling; Guilford Press: New York, NY, USA, 2023. [Google Scholar]
- Bujang, M.A.; Omar, E.D.; Baharum, N.A. A review on sample size determination for cronbach’s alpha test: A simple guide for researchers. Malays. J. Med. Sci. MJMS 2018, 25, 85. [Google Scholar] [CrossRef]
- Tavakol, M.; Dennick, R. Making sense of Cronbach’s alpha. Int. J. Med. Educ. 2011, 2, 53. [Google Scholar] [CrossRef]
- Fabrigar, L.R.; Wegener, D.T.; MacCallum, R.C.; Strahan, E.J. Evaluating the use of exploratory factor analysis in psychological research. Psychol. Methods 1999, 4, 272. [Google Scholar] [CrossRef]
- Hair, J.F., Jr.; Black, W.C.; Babin, B.J.; Anderson, R.E. Multivariate Data Analysis, 7th ed.; Pearson: London, UK, 2009. [Google Scholar]
- Akoglu, H. User’s guide to correlation coefficients. Turk. J. Emerg. Med. 2018, 18, 91–93. [Google Scholar] [CrossRef] [PubMed]
- Ab Hamid, M.R.; Sami, W.; Sidek, M.M. Discriminant validity assessment: Use of fornell & larcker criterion versus HTMT criterion. J. Phys. Conf. Ser. 2017, 890, 012163. [Google Scholar]
- Koç, Ş.; Yavuz, E. Factor analysis for construct validity: An applied study. Sci. Educ. Stud. 2022, 6, 239–258. [Google Scholar] [CrossRef]
- Yusof, J.M.; Musa, R.; Rahman, S.A. The effects of green image of retailers on shopping value and store loyalty. Procedia-Soc. Behav. Sci. 2012, 50, 710–721. [Google Scholar] [CrossRef]
- Hooper, D.; Coughlan, J.; Mullen, M. Structural equation modelling: Guidelines for determining model fit structural equation modelling: Guidelines for determining model fit. Electron. J. Bus. Res. Methods 2008, 6, 53–60. [Google Scholar]
- Schubert, A.-L.; Hagemann, D.; Voss, A.; Bergmann, K. Evaluating the model fit of diffusion models with the root mean square error of approximation. J. Math. Psychol. 2017, 77, 29–45. [Google Scholar] [CrossRef]
- Schreiber, J.B.; Nora, A.; Stage, F.K.; Barlow, E.A.; King, J. Reporting structural equation modeling and confirmatory factor analysis results: A review. J. Educ. Res. 2006, 99, 323–338. [Google Scholar] [CrossRef]
- Boduszek, D.; Hyland, P.; Dhingra, K.; Mallett, J. The factor structure and composite reliability of the Rosenberg Self-Esteem Scale among ex-prisoners. Personal. Individ. Differ. 2013, 55, 877–881. [Google Scholar] [CrossRef]
- Raykov, T. Estimation of composite reliability for congeneric measures. Appl. Psychol. Meas. 1997, 21, 173–184. [Google Scholar] [CrossRef]
- Haji-Othman, Y.; Yusuff, M.S.S. Assessing reliability and validity of attitude construct using partial least squares structural equation modeling. Int. J. Acad. Res. Bus. Soc. Sci. 2022, 12, 378–385. [Google Scholar] [CrossRef]
- Hair, J.F., Jr.; Hult, G.T.M.; Ringle, C.M.; Sarstedt, M.; Danks, N.P.; Ray, S. Partial Least Squares Structural Equation Modeling (PLS-SEM) Using R: A Workbook; Springer Nature: Berlin/Heidelberg, Germany, 2021. [Google Scholar]
- Leguina, A. A primer on partial least squares structural equation modeling (PLS-SEM). Int. J. Res. Method Educ. 2015, 38, 220–221. [Google Scholar] [CrossRef]
- Melnyk, B.M.; Szalacha, L.A.; Amaya, M. Psychometric properties of the perceived wellness culture and environment support scale. Am. J. Health Promot. 2018, 32, 1021–1027. [Google Scholar] [CrossRef] [PubMed]
- Andreu, M.G.N.-l.; Font-Barnet, A.; Roca, M.E. Wellness tourism—New challenges and opportunities for tourism in Salou. Sustainability 2021, 13, 8246. [Google Scholar] [CrossRef]
- Buckley, R. Nature tourism and mental health: Parks, happiness, and causation. J. Sustain. Tour. 2020, 28, 1409–1424. [Google Scholar] [CrossRef]
- Rachele, J.N.; Cuddihy, T.F.; Washington, T.L.; McPhail, S.M. The association between adolescent self-reported physical activity and wellness: The missing piece for youth wellness programs. J. Adolesc. Health 2014, 55, 281–286. [Google Scholar] [CrossRef]
- Ghiya, G.D. Promoting spiritual health and holistic wellness. J. Health Manag. 2019, 21, 230–233. [Google Scholar] [CrossRef]
- Cooper, M.-A.; Buckley, R. Tourist mental health drives destination choice, marketing, and matching. J. Travel. Res. 2022, 61, 786–799. [Google Scholar] [CrossRef]
- Phetsome, S.; Ashton, S. The relationship among wellness tourism, attitude toward wellness activities, social media norms, satisfaction wellness activities and intention to participate wellness activities. case study: Thailand riviera area. Rajapark J. 2024, 18, 234–253. [Google Scholar]
- Chi, C.G.-q.; Chi, O.H.; Ouyang, Z. Wellness hotel: Conceptualization, scale development, and validation. Int. J. Hosp. Manag. 2020, 89, 102404. [Google Scholar] [CrossRef]
- Sivuk, D. Gender-based differences in medical tourists’ destination preferences and their perception of quality of life. In Handbook of Tourism and Quality-of-Life Research II: Enhancing the Lives of Tourists, Residents of Host Communities and Service Providers; Springer: Berlin/Heidelberg, Germany, 2023; pp. 167–180. [Google Scholar]
- Pinthong, C.; Rodhring, K. Driving factors influencing international affluent tourists’ decision in wellness tourism in the eastern economic corridor: A case study of chonburi province. J. Appl. Econ. Manag. Strategy 2025, 12, 190–204. [Google Scholar]
- Qiao, G.; Ding, L.; Xiang, K.; Prideaux, B.; Xu, J. Understanding the value of tourism to seniors’ health and positive aging. Int. J. Environ. Res. Public Health 2022, 19, 1476. [Google Scholar] [CrossRef]
- Gan, T.; Zheng, J.; Li, W.; Li, J.; Shen, J. Health and wellness tourists’ motivation and behavior intention: The role of perceived value. Int. J. Environ. Res. Public Health 2023, 20, 4339. [Google Scholar] [CrossRef]
- Pu, L.; Kusirisin, P.; Leelapattana, W.; Yomkerd, J. Factor that influencing tourist behavior intentions of health tourism in the Nanning City of China. J. Multidiscip. Soc. Sci. 2022, 18, 11–20. [Google Scholar]
- Khajehshahkoohi, M.; Davoodi, S.R.; Shaaban, K. Factors affecting the behavioral intention of tourists on the use of bike sharing in tourism areas. Res. Transp. Bus. Manag. 2022, 43, 100742. [Google Scholar] [CrossRef]
- Quintal, V.A.; Lee, J.A.; Soutar, G.N. Risk, uncertainty and the theory of planned behavior: A tourism example. Tour. Manag. 2010, 31, 797–805. [Google Scholar] [CrossRef]
- Fachrudin, H.T.; Yasmin, D.A. Healing environment approach on wellness center design toward sustainable development. IOP Conf. Ser. Earth Environ. Sci. 2025, 1452, 012024. [Google Scholar] [CrossRef]
- Nicolaides, A.; Grobler, A. Spirituality, Wellness tourism and quality of life. Afr. J. Hosp. Tour. Leis. 2017, 6, 1–37. [Google Scholar]
- Maurya, R.K.; DeDiego, A.C.; Bruce, M.A. Application of yoga as a spiritual practice to enhance counselor wellness and effectiveness. Couns. Values 2021, 66, 57–72. [Google Scholar] [CrossRef]
- National Health Commission Office. Economic-Health and Well-being Policy. Available online: https://www.mcot.net/view/MgSN8ebk (accessed on 11 April 2025).
- Lakićević, M.; Pantović, D.; Fedajev, A. Investigating factors of customer loyalty formation for wellness spa. Manag. J. Sustain. Bus. Manag. Solut. Emerg. Econ. 2024, 29, 53–62. [Google Scholar] [CrossRef]
- Kim, C.E.; Shin, J.-S.; Lee, J.; Lee, Y.J.; Kim, M.-r.; Choi, A.; Park, K.B.; Lee, H.-J.; Ha, I.-H. Quality of medical service, patient satisfaction and loyalty with a focus on interpersonal-based medical service encounters and treatment effectiveness: A cross-sectional multicenter study of complementary and alternative medicine (CAM) hospitals. BMC Complement. Altern. Med. 2017, 17, 174. [Google Scholar] [CrossRef]



| Author | Country | Year | Factors | Method | |||||
| Physical | Mental | Spiritual | Social | Emotional | Environmental | ||||
| [35] | Hong Kong | 2016 | ● | ● | ● | EFA | |||
| [36] | Canada | 2019 | ● | ● | ● | PHPM | |||
| [37] | Croatia | 2019 | ● | ● | Multinomial regression analysis and CFA | ||||
| [38] | India | 2019 | ● | ● | ● | ● | CFA | ||
| [39] | South Africa | 2020 | ● | ● | ● | ● | Complementary methods | ||
| [40] | USA | 2021 | ● | ● | ● | ● | Netnography analysis | ||
| [41] | India | 2022 | ● | ● | ● | ANOVA | |||
| [42] | USA | 2022 | ● | ● | HHDM | ||||
| [43] | Australia | 2022 | ● | ● | CFA | ||||
| [44] | Philippines | 2023 | ● | ● | Descriptive statistical | ||||
| [45] | China | 2023 | ● | ● | ● | ● | Large array of interdisciplinary studies | ||
| [46] | Thailand | 2024 | ● | ● | SEM | ||||
| [47] | USA | 2024 | ● | ● | Statistical methods | ||||
| This study | Thailand | 2025 | ● | ● | ● | ● | ● | ● | EFA and SEM |
| Variable | Description | Mean | SD | Skewness | Kurtosis |
|---|---|---|---|---|---|
| S1 | Wellness tourism offers healthy food options that are hygienic, beneficial to the body, and delicious. | 5.79 | 1.135 | −1.210 | 1.731 |
| S2 | Wellness tourism provides a favorable environment that is eco-friendly and suitable for recovery, featuring fresh air and close proximity to nature. | 5.88 | 1.057 | −1.179 | 1.930 |
| S3 | Wellness tourism offers beautifully decorated hotels with impressive services. | 5.80 | 1.110 | −1.122 | 1.386 |
| S4 | Wellness tourism provides comprehensive facilities, such as fitness centers and swimming pools. | 5.73 | 1.214 | −1.122 | 1.266 |
| S5 | Wellness tourism provides a sense of relaxation and satisfaction with the services. | 5.88 | 1.086 | −1.305 | 2.132 |
| S6 | Wellness tourism makes you feel that your life is filled with happiness. | 5.87 | 1.073 | −1.020 | .859 |
| S7 | Wellness tourism provides relaxation and alleviates concerns about healthcare. | 5.89 | 1.052 | −1.106 | 1.296 |
| S8 | Wellness tourism makes you feel that you are effectively taking care of both your physical and mental health. | 5.91 | 1.067 | −1.203 | 1.783 |
| S9 | Wellness tourism provides a sense of confidence in the services offered. | 5.74 | 1.105 | −1.046 | 1.144 |
| S10 | Wellness tourism gives a positive feeling when seeing family or loved ones experience it just like I did. | 5.82 | 1.100 | −1.179 | 1.714 |
| S11 | Wellness tourism provides a sense of peace and tranquility when experiencing services such as meditation, yoga, and others. | 5.70 | 1.182 | −1.043 | 1.173 |
| S12 | Wellness tourism helps improve the physical health of people in Thai society. | 5.75 | 1.116 | −1.093 | 1.426 |
| S13 | Wellness tourism makes society more compassionate and considerate towards one another. | 5.69 | 1.117 | −1.029 | 1.298 |
| S14 | Wellness tourism helps develop Thailand’s health and tourism businesses, such as healthcare services and beauty enhancement businesses. | 5.79 | 1.141 | −1.145 | 1.544 |
| S15 | Wellness tourism helps society achieve equality and provides a good and comprehensive service system. | 5.74 | 1.177 | −1.045 | 1.024 |
| S16 | Wellness tourism provides a sense of value and worth. | 5.81 | 1.120 | −1.164 | 1.483 |
| S17 | Wellness tourism is intriguing and interesting. | 5.84 | 1.116 | −1.266 | 1.829 |
| S18 | Wellness tourism can effectively meet the needs of health tourists. | 5.88 | 1.125 | −1.284 | 1.738 |
| S19 | Wellness tourism can enhance the well-being of travelers as they enjoy and immerse themselves in nature. | 5.90 | 1.080 | −1.313 | 2.222 |
| S20 | Wellness tourism helps raise awareness about environmental issues, such as pollution. | 5.78 | 1.047 | −1.124 | 1.637 |
| S21 | Wellness tourism helps foster a sense of the importance of preserving the environment. | 5.82 | 1.069 | −1.114 | 1.575 |
| S22 | Wellness tourism impacts the accessibility of natural resources, such as eco-tourism and nature conservation tourism. | 5.87 | 1.086 | −1.159 | 1.423 |
| S23 | Wellness tourism helps ensure the proper allocation and utilization of available resources. | 5.83 | 1.079 | −1.284 | 2.000 |
| IN1 | I intend to use wellness tourism services, which involve traveling for the purpose of maintaining or improving health while also engaging in leisure activities. | 5.79 | 1.070 | −1.329 | 2.537 |
| IN2 | I intend to recommend wellness tourism to members of my family. | 5.79 | 1.096 | −1.271 | 2.230 |
| IN3 | I intend to recommend wellness tourism to people in my social circle. | 5.82 | 1.093 | −1.258 | 2.298 |
| IN4 | I intend to engage in wellness tourism services should the opportunity arise. | 5.85 | 1.089 | −1.398 | 2.810 |
| AT5 | I recognize the significance of wellness tourism. | 5.80 | 1.056 | −1.056 | 1.306 |
| AT6 | Attitudes regarding good healthcare play a significant role in encouraging tourism participation. | 5.86 | 0.980 | −1.095 | 1.653 |
| AT7 | Wellness tourism positively impacts the well-being of people in Thai society. | 5.84 | 0.996 | −1.084 | 1.701 |
| AT8 | I have awareness of and a good understanding of wellness tourism. | 5.79 | 1.103 | −1.294 | 2.180 |
| SN9 | If a friend recommends that I try wellness tourism services, I believe this recommendation would have a greater influence on my decision to use them. | 5.76 | 1.087 | −1.127 | 1.736 |
| SN10 | If a celebrity (such as an actor, YouTuber, or influencer) uses or reviews wellness tourism services, it would increase my desire to try them. | 5.59 | 1.202 | −0.871 | 0.669 |
| SN11 | Promotions and advertising via different media channels regarding wellness tourism motivate my interest in utilizing these services. | 5.63 | 1.149 | −0.927 | 0.887 |
| SN12 | Visual and appealing content about wellness tourism on media platforms like TikTok motivates me to consider using the services. | 5.63 | 1.197 | −1.023 | 1.058 |
| PB13 | Traveling to the wellness service location is convenient and within my ability. | 5.71 | 1.118 | −1.030 | 1.300 |
| PB14 | The process of booking or purchasing wellness care programs is not beyond my ability. | 5.67 | 1.107 | −1.067 | 1.527 |
| PB15 | I perceive that wellness tourism services are as accessible and straightforward to use as regular healthcare services. | 5.70 | 1.139 | −1.129 | 1.623 |
| PB16 | I perceive wellness tourism services as straightforward and easy to access. | 5.73 | 1.114 | −1.067 | 1.491 |
| PB17 | Although I have never experienced wellness tourism, I think the services are easy to use and available to all. | 5.78 | 1.066 | −1.056 | 1.346 |
| Variable | Factor 1 | Factor 2 | Factor 3 | Factor 4 | Factor 5 | Factor 6 | Communalities | Cronbach’s α |
|---|---|---|---|---|---|---|---|---|
| S1 | 0.741 | 0.829 | 0.914 | |||||
| S2 | 0.690 | 0.815 | ||||||
| S3 | 0.785 | 0.842 | ||||||
| S4 | 0.664 | 0.799 | ||||||
| S5 | 0.662 | 0.831 | 0.927 | |||||
| S6 | 0.636 | 0.835 | ||||||
| S7 | 0.632 | 0.817 | ||||||
| S8 | 0.597 | 0.801 | ||||||
| S9 | 0.582 | 0.822 | 0.899 | |||||
| S10 | 0.585 | 0.846 | ||||||
| S11 | 0.729 | 0.821 | ||||||
| S12 | 0.727 | 0.872 | 0.933 | |||||
| S13 | 0.724 | 0.872 | ||||||
| S14 | 0.612 | 0.800 | ||||||
| S15 | 0.695 | 0.838 | ||||||
| S16 | 0.641 | 0.877 | 0.935 | |||||
| S17 | 0.696 | 0.910 | ||||||
| S18 | 0.667 | 0.863 | ||||||
| S19 | 0.500 | 0.778 | 0.941 | |||||
| S20 | 0.718 | 0.813 | ||||||
| S21 | 0.726 | 0.841 | ||||||
| S22 | 0.719 | 0.853 | ||||||
| S23 | 0.684 | 0.846 | ||||||
| Eigenvalue | 15.679 | 1.024 | 0.874 | 0.591 | 0.559 | 0.494 | ||
| % of Variance | 68.170 | 4.451 | 3.800 | 2.571 | 2.431 | 2.146 | ||
| Cumulative% | 68.170 | 72.621 | 76.421 | 78.991 | 81.423 | 83.569 | ||
| Name Factor | Physical Wellness | Mental Wellness | Spiritual Wellness | Social Wellness | Emotional Wellness | Environmental Wellness | ||
| S1 | S2 | S3 | S4 | S5 | S6 | S7 | S8 | S9 | S10 | S11 | S12 | S13 | S14 | S15 | S16 | S17 | S18 | S19 | S20 | S21 | S22 | S23 | |
| S1 | 1 | ||||||||||||||||||||||
| S2 | 0.79 | 1 | |||||||||||||||||||||
| S3 | 0.73 | 0.71 | 1 | ||||||||||||||||||||
| S4 | 0.72 | 0.65 | 0.78 | 1 | |||||||||||||||||||
| S5 | 0.71 | 0.68 | 0.62 | 0.68 | 1 | ||||||||||||||||||
| S6 | 0.68 | 0.65 | 0.64 | 0.70 | 0.80 | 1 | |||||||||||||||||
| S7 | 0.63 | 0.67 | 0.63 | 0.64 | 0.72 | 0.78 | 1 | ||||||||||||||||
| S8 | 0.62 | 0.64 | 0.63 | 0.68 | 0.73 | 0.76 | 0.78 | 1 | |||||||||||||||
| S9 | 0.64 | 0.61 | 0.62 | 0.68 | 0.71 | 0.71 | 0.66 | 0.69 | 1 | ||||||||||||||
| S10 | 0.63 | 0.62 | 0.60 | 0.65 | 0.72 | 0.73 | 0.69 | 0.73 | 0.74 | 1 | |||||||||||||
| S11 | 0.56 | 0.50 | 0.53 | 0.61 | 0.57 | 0.63 | 0.60 | 0.60 | 0.70 | 0.71 | 1 | ||||||||||||
| S12 | 0.58 | 0.60 | 0.55 | 0.61 | 0.64 | 0.69 | 0.66 | 0.68 | 0.69 | 0.67 | 0.61 | 1 | |||||||||||
| S13 | 0.61 | 0.59 | 0.59 | 0.63 | 0.62 | 0.69 | 0.70 | 0.69 | 0.71 | 0.69 | 0.66 | 0.75 | 1 | ||||||||||
| S14 | 0.61 | 0.57 | 0.59 | 0.65 | 0.65 | 0.68 | 0.67 | 0.68 | 0.70 | 0.71 | 0.65 | 0.72 | 0.76 | 1 | |||||||||
| S15 | 0.54 | 0.54 | 0.54 | 0.60 | 0.62 | 0.66 | 0.68 | 0.68 | 0.70 | 0.68 | 0.63 | 0.77 | 0.78 | 0.78 | 1 | ||||||||
| S16 | 0.59 | 0.64 | 0.60 | 0.62 | 0.63 | 0.68 | 0.67 | 0.69 | 0.70 | 0.70 | 0.62 | 0.76 | 0.72 | 0.69 | 0.74 | 1 | |||||||
| S17 | 0.63 | 0.62 | 0.60 | 0.62 | 0.64 | 0.68 | 0.66 | 0.70 | 0.70 | 0.72 | 0.62 | 0.71 | 0.70 | 0.65 | 0.70 | 0.75 | 1 | ||||||
| S18 | 0.61 | 0.61 | 0.60 | 0.63 | 0.63 | 0.66 | 0.65 | 0.70 | 0.70 | 0.70 | 0.62 | 0.66 | 0.67 | 0.66 | 0.65 | 0.78 | 0.75 | 1 | |||||
| S19 | 0.67 | 0.64 | 0.63 | 0.66 | 0.69 | 0.73 | 0.68 | 0.71 | 0.69 | 0.68 | 0.61 | 0.70 | 0.69 | 0.69 | 0.68 | 0.75 | 0.77 | 0.75 | 1 | ||||
| S20 | 0.57 | 0.62 | 0.56 | 0.59 | 0.58 | 0.62 | 0.65 | 0.63 | 0.58 | 0.59 | 0.52 | 0.64 | 0.64 | 0.58 | 0.64 | 0.68 | 0.68 | 0.66 | 0.73 | 1 | |||
| S21 | 0.60 | 0.63 | 0.59 | 0.62 | 0.64 | 0.67 | 0.67 | 0.66 | 0.63 | 0.64 | 0.54 | 0.64 | 0.66 | 0.63 | 0.65 | 0.70 | 0.72 | 0.68 | 0.73 | 0.78 | 1 | ||
| S22 | 0.65 | 0.64 | 0.59 | 0.63 | 0.67 | 0.68 | 0.68 | 0.70 | 0.65 | 0.67 | 0.55 | 0.65 | 0.68 | 0.68 | 0.65 | 0.67 | 0.71 | 0.68 | 0.74 | 0.73 | 0.71 | 1 | |
| S23 | 0.66 | 0.63 | 0.63 | 0.66 | 0.67 | 0.70 | 0.67 | 0.72 | 0.67 | 0.68 | 0.60 | 0.64 | 0.68 | 0.69 | 0.69 | 0.69 | 0.72 | 0.71 | 0.76 | 0.74 | 0.76 | 0.73 | 1 |
| Physical Wellness | Mental Wellness | Spiritual Wellness | Social Wellness | Emotional Wellness | Environmental Wellness | |
| Physical Wellness | 1 | |||||
| Mental Wellness | 0.866 | 1 | ||||
| Spiritual Wellness | 0.812 | 0.832 | 1 | |||
| Social Wellness | 0.793 | 0.836 | 0.818 | 1 | ||
| Emotional Wellness | 0.796 | 0.800 | 0.827 | 0.829 | 1 | |
| Environmental Wellness | 0.819 | 0.835 | 0.785 | 0.820 | 0.817 | 1 |
| Index Values | |
|---|---|
| Ratio between the chi-square and the number of degrees of freedom (χ2/df) | 3.917 |
| Comparative fit index (CFI) | 0.957 |
| Tucker–Lewis index (TLI) | 0.952 |
| Root mean square error of approximation (RMSEA) | 0.049 |
| Standardized root mean square residual (SRMR) | 0.066 |
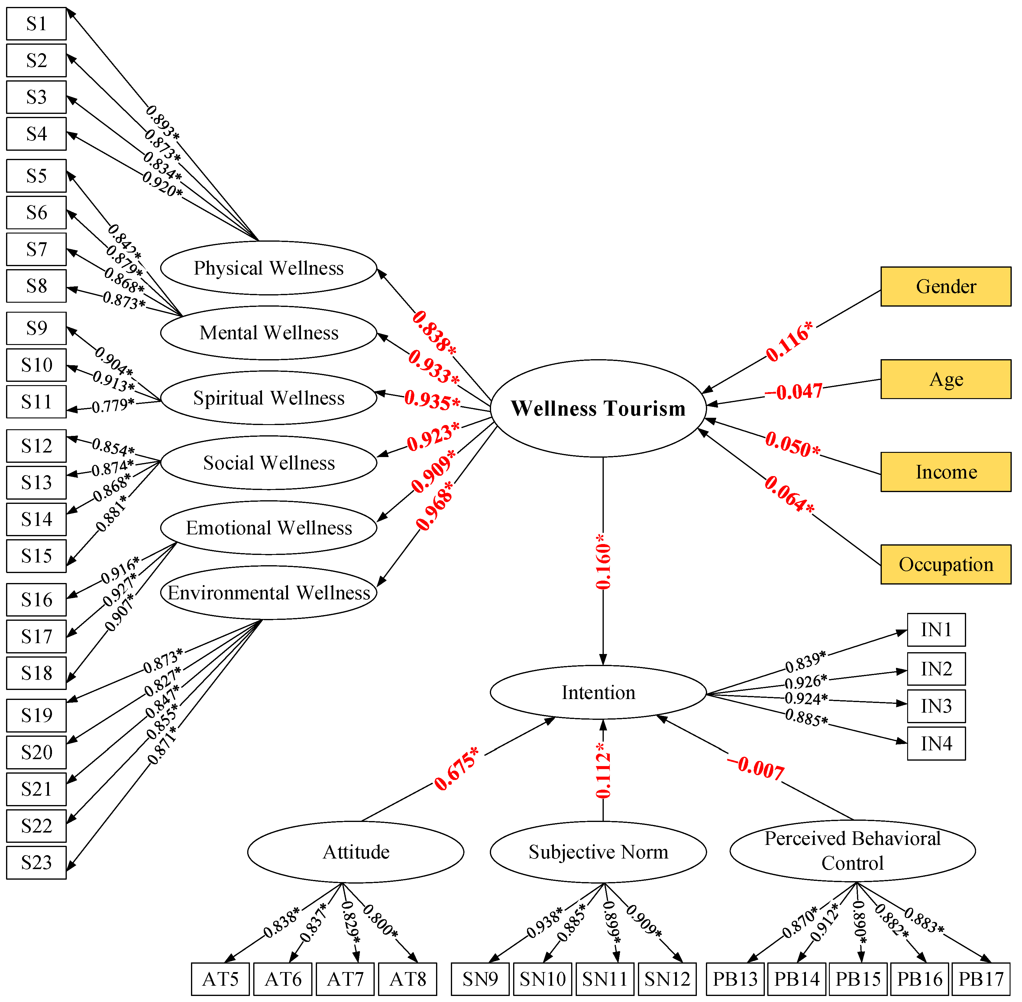
| Hypothesis | Variable | Standardized Coefficient | S.E. | t-Stat | p-Value | CR | AVE |
| Measurement Model (CFA) | |||||||
| Hypothesis 1 | |||||||
| H1a | Physical Wellness | 0.838 | 0.010 | 86.058 | 0.000 * | 0.932 | 0.775 |
| H1b | Mental Wellness | 0.933 | 0.006 | 158.171 | 0.000 * | 0.923 | 0.749 |
| H1c | Spiritual Wellness | 0.935 | 0.007 | 143.044 | 0.000 * | 0.901 | 0.753 |
| H1d | Social Wellness | 0.923 | 0.006 | 143.265 | 0.000 * | 0.925 | 0.756 |
| H1e | Emotional Wellness | 0.909 | 0.006 | 142.141 | 0.000 * | 0.940 | 0.840 |
| H1f | Environmental Wellness | 0.968 | 0.005 | 192.487 | 0.000 * | 0.931 | 0.731 |
| Hypothesis | Variable | Standardized Coefficient | S.E. | t-Stat | p-Value | Result | |
| Structural model (SEM) | |||||||
| Wellness Tourism Affected on | |||||||
| Hypothesis 2 | Gender | 0.116 | 0.004 | 27.162 | 0.000 * | Supported | |
| Hypothesis 3 | Age | −0.047 | 0.021 | −2.273 | 0.023 * | Not Supported | |
| Hypothesis 4 | Income | 0.050 | 0.018 | 2.766 | 0.006 * | Supported | |
| Hypothesis 5 | Occupation | 0.064 | 0.021 | 3.084 | 0.002 * | Supported | |
| Intention Affected on | |||||||
| Hypothesis 6 | Wellness Tourism | 0.160 | 0.037 | 4.294 | 0.000 * | Supported | |
| Hypothesis 7 | Attitude | 0.675 | 0.048 | 14.213 | 0.000 * | Supported | |
| Hypothesis 8 | Subjective Norms | 0.112 | 0.004 | 31.717 | 0.000 * | Supported | |
| Hypothesis 9 | Perceived Behavioral Control | −0.007 | 0.040 | −0.179 | 0.858 | Not Supported | |
| Priorities | Policy | Guidelines | |
|---|---|---|---|
| 1 | Environmental Wellness Tourism Promotion Policy | This approach is consistent with Fachrudin, H. T. and D. A. Yasmin [94], who stated that a well-maintained natural environment can create a calm and comfortable atmosphere, positively influencing an individual’s holistic healthcare. Therefore, development should follow these guidelines: | |
| Key factors → (S19–S23) Sample Questions S19: Wellness tourism can enhance the well-being of travelers as they enjoy and immerse themselves in nature. S22: Wellness tourism impacts the accessibility of natural resources, such as eco-tourism and nature conservation tourism. | (1.1) Health tourism activities that are environmentally friendly should be created, such as relaxation activities and accommodations that allow tourists to experience nature, for example, eco-tourism, eating organic food from local farms, and using health products that do not harm the environment. | ||
| (1.2) The quality of products, services, local wisdom, and experiences that contribute to environmentally friendly tourist well-being should be enhanced. | |||
| 2 | Spiritual Wellness Tourism Promotion Policy | This approach is consistent with Nicolaides, A. and A. Grobler [95], who stated that spiritually oriented tourism, especially with a religious focus, can enhance the quality of life for wellness tourists. Therefore, development should follow these guidelines: | |
| Key factors → (S9–S11) Sample Question S11: Wellness tourism provides a sense of peace and tranquility when experiencing services such as meditation. | (2.1) Tourism activities should focus on fostering spiritual tranquility and personal growth. This includes participation in religious activities, such as visiting sacred sites, practicing meditation or mindfulness, and learning about various cultures and traditions. | ||
| (2.2) Tourism destinations with religious significance and special architectural features in cities should be developed and preserved, ensuring they are beautiful, serene, and peaceful, for example, World Heritage tourist attractions. | |||
| 3 | Mental Wellness Tourism Promotion Policy | This approach is consistent with Maurya, R. K., A. C. DeDiego and M. A. Bruce [96], who stated that relaxation activities such as yoga can help achieve holistic health and that the attractiveness of wellness and spa destinations positively influences tourist satisfaction. Therefore, development should follow these guidelines: | |
| Key factors → (S5–S8) Sample Question S7: Wellness tourism provides relaxation and alleviates concerns about healthcare. | (3.1) Health tourism activities should focus on relaxation and stress-reducing activities, such as visiting spas, receiving traditional Thai massages, practicing yoga, meditating, and exercising in peaceful environments. | ||
| (3.2) The potential for promoting health tourism businesses should be developed to meet international quality standards, such as healthcare services and beauty enhancement businesses, to create a sense of safety for clients and tourists. | |||
| 4 | Social Wellness Tourism Promotion Policy | This approach is consistent with the policy of the National Health Commission Office [97], which aims to promote wellness tourism and further develop it into a form of tourism that generates value for society. Therefore, development should follow these guidelines: | |
| Key factors → (S12–S15) Sample Question S15: Wellness tourism helps society achieve equality and provides a good and comprehensive service system. | (4.1) Tourism infrastructure should be developed to accommodate all visitors equitably, such as by improving public transportation systems. | ||
| (4.2) Tourism activities should be designed to allow visitors to experience community living, fostering closeness and providing an intimate understanding of local life, such as through homestay accommodations. | |||
| 5 | Emotional Wellness Tourism Promotion Policy | This approach is consistent with Lakićević, M., D. Pantović and A. Fedajev [98], who emphasized that creating memorable service experiences can foster tourist loyalty and encourage repeat visits. Therefore, development should follow these guidelines: | |
| Key factors → (S16–S18) Sample Question S18: Wellness tourism can effectively meet the needs of health tourists. | (5.1) Medical staff and personnel serving wellness tourists should be developed and trained to comprehensively meet the needs of visitors. | ||
| (5.2) Tourism activities should focus on fostering emotional well-being, such as music therapy sessions and coral diving experiences. | |||
| 6 | Physical Wellness Tourism Promotion Policy | This approach is consistent with Kim, C. E., J.-S. Shin, J. Lee, Y. J. Lee, M.-r. Kim, A. Choi, K. B. Park, H.-J. Lee and I.-H. Ha [99], who emphasized that the performance of medical professionals and the quality of services positively influence physical healthcare and contribute to user satisfaction. Therefore, development should follow these guidelines: | |
| Key factors → (S1–S4) Sample Question S4: Wellness tourism provides comprehensive facilities, such as fitness centers and swimming pools. | (6.1) Tourism activities should be designed to help restore physical health and fitness, such as physiotherapy, physical exercises, and general workouts. | ||
| (6.2) Standards of medical treatment should be enhanced to ensure high quality, and service plans should be developed to comprehensively cover all areas, such as specialized treatments, advanced technological care, surgeries, and cosmetic procedures. | |||
Disclaimer/Publisher’s Note: The statements, opinions and data contained in all publications are solely those of the individual author(s) and contributor(s) and not of MDPI and/or the editor(s). MDPI and/or the editor(s) disclaim responsibility for any injury to people or property resulting from any ideas, methods, instructions or products referred to in the content. |
© 2025 by the authors. Licensee MDPI, Basel, Switzerland. This article is an open access article distributed under the terms and conditions of the Creative Commons Attribution (CC BY) license (https://creativecommons.org/licenses/by/4.0/).
Share and Cite
Theerathitichaipa, K.; Seefong, M.; Prasomsab, P.; Wisutwattanasak, P.; Banyong, C.; Ratanavaraha, V.; Jansirisuk, N.; Ariyarit, A.; Kasemsri, R. Exploring Determinants of Wellness Tourism and Behavioral Intentions: An SEM-Based Study of Holistic Health. Sustainability 2025, 17, 7824. https://doi.org/10.3390/su17177824
Theerathitichaipa K, Seefong M, Prasomsab P, Wisutwattanasak P, Banyong C, Ratanavaraha V, Jansirisuk N, Ariyarit A, Kasemsri R. Exploring Determinants of Wellness Tourism and Behavioral Intentions: An SEM-Based Study of Holistic Health. Sustainability. 2025; 17(17):7824. https://doi.org/10.3390/su17177824
Chicago/Turabian StyleTheerathitichaipa, Kestsirin, Manlika Seefong, Pattarawadee Prasomsab, Panuwat Wisutwattanasak, Chinnakrit Banyong, Vatanavongs Ratanavaraha, Nanthana Jansirisuk, Atthaphon Ariyarit, and Rattanaporn Kasemsri. 2025. "Exploring Determinants of Wellness Tourism and Behavioral Intentions: An SEM-Based Study of Holistic Health" Sustainability 17, no. 17: 7824. https://doi.org/10.3390/su17177824
APA StyleTheerathitichaipa, K., Seefong, M., Prasomsab, P., Wisutwattanasak, P., Banyong, C., Ratanavaraha, V., Jansirisuk, N., Ariyarit, A., & Kasemsri, R. (2025). Exploring Determinants of Wellness Tourism and Behavioral Intentions: An SEM-Based Study of Holistic Health. Sustainability, 17(17), 7824. https://doi.org/10.3390/su17177824

