Next Article in Journal
Optimal Location of Solar Photovoltaic Plants Using Geographic Information Systems and Multi-Criteria Analysis
Next Article in Special Issue
Analysis of Liquid Air Energy Storage System with Organic Rankine Cycle and Heat Regeneration System
Previous Article in Journal
Higher Education Institutions in Italy and Europe Offering Education and Training Programs in Social Agriculture
Previous Article in Special Issue
Smart and Sustainable Wireless Electric Vehicle Charging Strategy with Renewable Energy and Internet of Things Integration
 
 
Font Type:
Arial Georgia Verdana
Font Size:
Aa Aa Aa
Line Spacing:
Column Width:
Background:
Article

A Comparative Study of AI Methods on Renewable Energy Prediction for Smart Grids: Case of Turkey

1
Department of Electrical and Electronics Engineering, Cumhuriyet University, Sivas 58140, Turkey
2
Renewable Energy Research Center, Cumhuriyet University, Sivas 58140, Turkey
3
MOBILERS Research Team, Sivas Cumhuriyet University, Sivas 58580, Turkey
4
Department of Computer Engineering, Adıyaman University, Adıyaman 02040, Turkey
5
Department of Electronic Engineering (EEL), Universitat Politècnica de Catalunya (UPC), 08019 Barcelona, Spain
*
Author to whom correspondence should be addressed.
Sustainability 2024, 16(7), 2894; https://doi.org/10.3390/su16072894
Submission received: 13 February 2024 / Revised: 22 March 2024 / Accepted: 27 March 2024 / Published: 30 March 2024

Abstract

Fossil fuels still have emerged as the predominant energy source for power generation on a global scale. In recent years, Turkey has experienced a notable decrease in the production of coal and natural gas energy, juxtaposed with a significant rise in the production of renewable energy sources. The study employed neural networks, ANNs (artificial neural networks), and LSTM (long short-term memory), as well as CNN (convolutional neural network) and hybrid CNN-LSTM designs, to assess Turkey’s energy potential. Real-time outcomes were produced by integrating these models with meteorological data. The objective was to design strategies for enhancing performance by comparing various models of outcomes. The data collected for Turkey as a whole are based on average values. Machine learning approaches were employed to mitigate the error rate seen in the acquired outcomes. Comparisons were conducted across light gradient boosting machine (LightGBM), gradient boosting regressor (GBR), and random forest regressor (RF) techniques, which represent machine learning models, alongside deep learning models. Based on the findings of the comparative analyses, it was determined that the machine learning model, LightGBM, exhibited the most favorable performance in enhancing the accuracy of predictions. Conversely, the hybrid model, CNN-LSTM, had the greatest rate of inaccuracy. This study will serve as a guide for renewable energy researchers, especially in developing countries such as Turkey that have not switched to a smart grid system.

1. Introduction

Today, fossil fuel sources are still the most used energy sources for electricity generation. Frequently used fossil fuels (oil, coal, and natural gas) are among the resources that seriously harm the environment and are expected to be depleted. Both the emitted carbon problem and the reserve shortage have increased the use of renewable energy resources. Therefore, we strive to minimize the amount of energy produced from fossil fuels by supporting electricity production from renewable energy sources.
The limitations of utilizing renewable energy systems, such as solar and wind energies, encompass their sporadic characteristics, which can provide difficulties in accurately predicting their availability and power generation. Artificial intelligence (AI) overcomes these limitations by offering sophisticated forecasting techniques capable of managing the fluctuation of renewable energy sources. Conventional AI techniques, such as artificial neural networks (ANNs) and support vector machines (SVMs), have been employed for predicting the availability and power generation of renewable energy systems. Furthermore, researchers are investigating metaheuristic algorithms as optimization strategies to enhance the accuracy of these AI forecasting systems and address the limitations of existing AI models.
Although Turkey is a very rich country in terms of the potential of renewable energy resources, many supports are provided for renewable energy resources (RESs). Therefore, solar energy, which is one of the renewable energy sources, plays a major role in reducing fossil fuel consumption and is one of the most used energy sources after wind energy. Especially in developing countries such as Turkey, many solar power plants, with the support of public institutions and private companies, have made it possible to transfer energy to the grid and are also allowed to produce their electricity. In the electricity market, which changes hour by hour, hundreds of solar power plants cause deviations in the market and may cause the user to suffer losses in line with the changing power production. These deviations in the electricity market seriously affect the amount of profit/loss. Therefore, it is of great importance that future production estimates of electricity market transactions are as close to reality as possible. It is generally agreed that solar energy fluctuates based on meteorological factors. Meteorological factors, including solar radiation, temperature, humidity, wind speed, and cloudiness, have a direct or indirect impact on the generation of electricity from solar energy. Due to the unpredictable variations in solar energy caused by weather changes, it is not feasible to provide a consistent and uninterrupted supply of electricity using this source. Furthermore, the issue of short-term energy forecasting has gained significance due to the unpredictable and variable nature of solar energy, which is contingent upon meteorological factors. These fluctuations can lead to abrupt voltage fluctuations in the energy grid. Therefore, the combination of short-term energy prediction and the variability of solar energy can effectively resolve operational issues inside the network. The ability to accurately forecast energy production, together with dependable energy estimations, also hinders the energy market from being sold at fair pricing. Precise forecasting models are essential for optimizing energy production and consumption when integrating renewable energy sources into the power grid. The study investigates the use of machine learning and deep learning techniques, particularly long short-term memory (LSTM) and convolutional neural networks (CNN), as well as a hybrid CNN-LSTM approach, to forecast renewable energy production in the context of Turkey. The primary objective is to optimize the control mechanisms within the renewable energy industry to enhance the efficiency and dependability of power systems. Turkey, similar to numerous other countries, is undergoing a shift towards a more sustainable energy framework by augmenting its dependence on renewable energy sources. Accurate forecasting methodologies are essential to ensure the smooth integration of renewable energy sources into the current electricity system. Artificial intelligence (AI) technologies, such as LSTM and CNN, provide effective solutions for overcoming the difficulties related to predicting renewable energy. Turkey has been making substantial investments in renewable energy, effectively utilizing its ample solar, wind, and hydroelectric resources. Nevertheless, the sporadic character of these sources presents difficulties for grid operators. Precise forecasting models are essential for maintaining equilibrium between the supply and demand of electricity.
Artificial intelligence, specifically advanced deep learning methods such as LSTM and CNN, have shown great promise in enhancing the precision of forecasts for renewable energy. These methods are highly effective in capturing the temporal and spatial dependencies that are crucial for modeling the dynamic characteristics of renewable energy sources. LSTM, a variant of recurrent neural network (RNN), is highly suitable for the task of predicting future values in a time series. The model’s capacity to capture extensive interdependencies enables it to effectively represent the intricate and ever-changing characteristics of renewable energy generation patterns. The application section examines the application of LSTM in predicting energy output from renewable sources such as solar and wind. CNNs, which are commonly used for image processing, can be modified to handle spatial data to predict renewable energy. This section explores the utilization of CNNs to improve the precision of predicting energy generation in particular places by considering geographical regions as “pictures” and leveraging CNN’s feature extraction capabilities. The LSTM and CNN models are trained and evaluated using a large dataset derived from renewable energy installations in Turkey. The dataset comprises historical weather patterns, energy production records, and other pertinent factors.
This study focuses on the particular use of LSTM and CNN models for the Turkish case study. It delineates the necessary procedures for data preparation, the structure of the model, and the process of fine-tuning hyperparameters in order to enhance the performance of the AI models. The prediction results showcase the accuracy of the LSTM and CNN models in forecasting renewable energy generation in Turkey. The text discusses an analysis of the strengths and limits of each model, and serves as a foundation for improving and augmenting their prediction skills. The incorporation of LSTM and CNN models into the renewable energy sector in Turkey presents substantial ramifications for energy management. Enhanced predictive precision facilitates superior strategic planning, efficient grid control, and optimized allocation of resources, ultimately leading to a more robust and environmentally friendly energy infrastructure. This study also emphasizes the importance of utilizing AI techniques, notably LSTM and CNN, for forecasting renewable energy production in Turkey. The case study showcases the practical uses of these models, offering useful insights into the control mechanisms required to enhance the efficiency and dependability of renewable energy systems. The findings contribute to the wider discussion on utilizing AI for sustainable energy transitions. Turkey was selected as an example of a developing country and the energy production potential of solar energy systems was calculated with real weather data, based on Turkey’s energy potential with artificial neural networks. Thus, real-time results were obtained using ANN and LSTM, CNN and Hybrid CNN + LSTM architectures. To test whether LSTM, one of the neural networks frequently used in the literature, is preferred because it eliminates the gradient problem, the LSTM method was chosen, and the results were compared with different models and solution suggestions were created for performance improvements.
Contributions are as follows: This research addresses the challenges that arise when incorporating solar power into the grid, such as the intermittent nature of solar radiation and the issues related to its interaction with the national power grid.
(1)
It aims to fulfil the needs in the field by providing insights and solutions. On this matter, an essential concern that warrants attention is the development of prediction methodologies for environmental data, including, but not limited to, solar radiation and ambient temperature. Although theoretical models exist for their prediction, new methodologies, including those derived from artificial intelligence, have demonstrated their precision and dependability. Such methods employ measured data for both validation and training purposes.
(2)
This study will serve as a guide for researchers experiencing similar problems, especially in developing countries such as Turkey that have not switched to a smart grid system.
(3)
The main contribution of this study is a comparative analysis of the prediction goodness of various machine learning approaches as well as more powerful deep learning methods.

Literature Review

Studies conducted in recent years show that the transformation from carbon-based energy production to renewable resources is focused on highly populated and developed countries. However, to solve the problems of continuous and stable access to energy in underdeveloped and developing countries, renewable energy must be handled in the best possible way within the structuring of the electricity grid. Otherwise, there will be problems in transferring the energy from developing countries to other countries. The problems encountered in the integration of renewable energy into the electricity grid need to be solved synchronously with all the countries of the world.
Ilianna Kollia and her colleagues have developed a method to evaluate the short-term load forecasts of Greece, which can be considered as a developing country, and to estimate the deviations resulting from the forecast. While this approach predicts future load, past predictions are compared with actual load values. For this method, they first analyzed time series with LSTM and used CNN and RNN, which can produce daily and hourly forecasts [1].
Pengpeng Yang and colleagues found that current forecasting technology may introduce large errors when renewable energy forecasting results are directly applied, so they proposed to develop a probability distribution model based on forecast error statistics. In the proposed method, probabilistic distributions of different generations and Gaussian functions are used. In the study, the functions of Lagrangian multipliers in economic dispatch (ED) and unit commitment (UC) were analyzed and simplified and a new method was presented. They argued that the adaptability of the model they developed as a result of the experiment to large-scale systems, including wind energy, could be significantly increased [2].
Runhai Jiao and his colleagues created a multilayer deep neural network for renewable energy sources by combining a backpropagation algorithm (BP) with sparse autoencoders (SAEs). The autoregressive method was used as a prediction model because it is short-term, simple, and linear, and support vector machines (SVMs), a powerful machine learning tool, were used at a satisfactory level. Particle swarm optimization (PSO) was used to improve the forecast results and it was shown that the proposed method for short-term wind energy forecasting achieved better results than existing methods, and it was argued that it should be further improved [3].
Wenjie Zhang and his colleagues designed a new IQRNN due to the disadvantages of quantum recurrent neural network (QRNN), which is a traditional load estimation system, as it consumes too much memory, overheats, and is difficult to train [4].
Zhiwei and his colleagues mentioned the shortcomings of short-term load forecasting and presented a new forecasting method by combining deep learning methods with the wavelet transform method they developed. In this prediction system, which they call EWDL, they benefited from ensemble deep learning (EDL), deep belief network (DBN), LSTM, and multilayer perceptron (MLP) to be compatible with the load series [5].
Roozbeh Rajabi and his colleagues developed and used a 2D CNN forecasting model by developing a more effective system than a CNN in residential household load forecasting. In 2D CNN, the input layer accepts two-dimensional data, unlike 1D CNN, which accepts one-dimensional time series. To evaluate the performance of the proposed method, they used SVM, ANN, and CNN and, according to the results, they presented that the developed method gave better results [6].
Cristina and her colleagues presented a deep learning technique suitable for the problem of energy consumption estimation of large commercial buildings. LSTM and RNN were used in their studies. They used the adaptive moment estimation (ADAM) algorithm during the training. They obtained the data for the experiment from the Data Science Group of the University of Singapore. As a result of the experiment, they proposed a configuration for LSTM neural networks [7].
Kasun et al. investigated the effectiveness of a CNN in building-level energy load prediction and the results obtained from the CNN can be compared and contrasted with LSTM, factor restricted Boltzmann machine (FCRBM), shallow ANN, and SVM. They obtained results and argued that comparisons should be made with more neural networks to verify the performance. Standard ridge propagation was used to train the model, and the stochastic gradient descent (SGD) model was used to perform the optimization. As a result of the experiment, it was argued that CNN architectures performed better than SVM but gave similar results to ANN, that CNN predicted better than FCRBM, but LSTM performed better, and ANN showed the worst performance [8].
Mitchell and colleagues investigated the best combination of methods to reduce the mean absolute percent error (MAPE) in load forecasting and improve the best-performing forecast. The authors, who used neural network (NN) as the prediction method, developed the prediction code in MATLAB. They used algorithms such as Bayesian regularization (BR), scaled conjugant gradient (SCG), and Levenberg–Marguardt (LM) for NN training. As a result, they argued that BR and LM produce similar errors, but BR is superior and NN has a high margin of error even though it is very fast in training [9].
Unlike many studies on short-term load prediction, Weicong et al. wanted to address the parameter problem in short-term load prediction, and as a result, they developed deep LSTM-based load prediction with automatic hyperparameter adjustment for high-volatile residential load. They used many parameter selections such as the number of nodes, optimization selection, and activation function selection in hyperparameter selection [10].
Qiang Jiang and colleagues focused on large-scale electrical load prediction. This study, developed to estimate the electric load of Estonia, was carried out with LSTM learning technology and the data were normalized with the min–max method. As a result of the experiment, they argued that it could help in national grid planning [11].
AI techniques provide advantages such as enhanced efficiency, less vulnerability to interference, and decreased computational expenses in comparison to conventional models. This study [12] examines the utilization of hybrid artificial intelligence models to predict the fluctuation of solar and wind renewable energy. Hybrid techniques are employed to mitigate the limitations of conventional machine learning models, to improve the accuracy of predicting. The study emphasizes the advantages of hybrid techniques, including increased resilience, adaptability, and versatility. Nevertheless, it is important to acknowledge the presence of obstacles such as computational cost and heightened complexity.
Baifu Huang and his colleagues developed a cost-related deep and short-term-memory-based load prediction model. In this model, they started the load forecasting model by considering LSTM and cost correlation factor (CCF). They used adaptive moment estimation algorithm and linear unit (ReLu) for network training. The cost part of the study consisted of two parts: the fee paid for the power in the program and the fee paid or received for the inequality of the program. They also argued that this system is highly sensitive and may be costly [13].
Stefan Hosein and Patrick Hosein developed a load prediction model using a little-used deep neural network rather than traditional load prediction methods. In addition to deep neural networks (DNNs), they also benefited from machine learning techniques for short-term load prediction in the electrical network. In this study, they also compared DNN with traditional load predictions and argued that although DNN is far from traditional in this respect because its calculation time is long, DNN is also successful in load prediction as a result of detailed comparisons [14].
Yuan Ma and his colleagues argued that the noise produced by data in the distribution network negatively affects the load forecast, and they developed a short-term load forecast model based on isolation forest (IForest) and LSTM neural networks. In their study, the estimation method of historical load data was compared with the IForest-LSTM algorithm. As a result of the experiment, they claimed that the method was worse than the traditional LSTM and IForest-BP methods [15].
Ahmed and Khalid emphasized the need for precise forecasting in minimizing system expenses, optimizing the size of energy storage, boosting energy market operations, improving system dependability, and determining the most efficient spinning reserve. The analysis also examined the most advanced wind and solar forecasting models, including developing trends in artificial-intelligence-driven forecasting models [16].
Mirjalili and his colleagues examined four renowned regression methods, among which the DNN algorithm proved to be the most efficient. It consisted of 128 neurons in the input layer, 64 neurons in the middle layer, and one neuron in the output layer. The findings suggested that the neighborhood is capable of producing a surplus of electricity during the hours when sunshine is at its highest intensity. This surplus can then be transmitted to the national power grid. Industries can make use of this excess electricity, which will help decrease the carbon dioxide emissions linked to electricity production. The study’s findings offer valuable insights into the capacity of machine learning and deep learning techniques to enhance energy balance in hybrid building–renewable energy systems. These insights have implications for reducing carbon emissions and promoting sustainable energy practices in the construction industry [17].
Sen Wan Younghui Sun and his colleagues developed a new short-term load forecast based on LSTM, unlike existing wind energy forecasting methods. The layer training of the prediction system DBN was provided with the restricted Boltzmann machine (RBM). They created the DBN wind energy forecasting system using MATLAB and verified the validity of the method with the real power value. To facilitate analysis and comparison, backpropagation (BP) and DBN models were estimated, respectively, and the results were compared, and MAPE was used to compare the estimation errors. As a result of the experiment, they argued that the DBN-based prediction method achieved good results [18].
Aksoz has worked on hardware solutions with a superconducting fault current limiter (SFCL) that will provide the necessary precautions at the most suitable network nodes by estimating the load in a real city network and preventing errors with semiconductor material technology. With the analyses he made at different points, he stated that the most suitable network points are used before the transformer, and with the analysis results, he visualized the future load prediction and the situations where the best energy quality in the network can be achieved [19].
Aparna et al. designed the LSTM model based on the rolling window method to predict the energy consumption of a university. They used the rounding technique used in the method that because it takes important patterns in the dataset and compares historical data with the statistical model. TensorFlow and Keras as deep learning frameworks were used to implement LSTM networks. As a result of the experiment, they argued that it could be a different solution to smart grids by automating the process with the Internet of Things (IoT) and that the model would perform better with the size of the dataset [20].
Tae-Young and his colleagues wanted to create a model with high predictive ability by combining particle swarm optimization (PSO) with a CNN + LSTM network for energy consumption. In the study, particle swarm optimization was used to extract hyperparameters from the data. They argued that this system is also a useful optimization for updating the movement of particles over generations. As a result of the study, they observed that the proposed method achieved better results when compared to other methods [21].

2. Analysis of the Solar Potential of Turkey

Turkey is located in the Northern Hemisphere between 36–42° northern latitudes and 26–45° eastern longitudes. Although it is advantageous compared to most countries in terms of solar energy potential due to its geographical location, according to the research conducted between 1985 and 2019, Turkey’s average daily sunshine duration is 6.8 h and the average solar radiation between 2011 and 2019 is 1558.7 kWh/m2 [22].
As can be seen in Table 1, the highest monthly average solar energy potential in Turkey is in July and the lowest one is in January and December.
According to Figure 1, the region with the best sunshine duration is the southeastern Anatolia region, while the least sunshine duration belongs to the Black Sea region. However, the world needs to note that the Black Sea region in Turkey has better values than the best region in Germany, which is the leader in solar energy [23].
Although Turkey has a high renewable energy potential in geopolitical terms, the current potential is still not in the desired state due to legal regulations and high costs. The transition to solar energy systems has been accelerated with legal regulations and government incentives in recent years.

3. Photovoltaics Applications and Mathematical Models

Although solar energy technologies differ by many factors such as the method and the materials used, electricity production from solar energy is carried out in two different ways: direct and indirect. In direct electricity production methods, heat is used both directly and for electricity production, and these include photovoltaic, thermoelectric, and ionic converters. In the indirect method, there is steam power obtained using solar energy, and thermal electricity generators and fuel cells using hydrogen obtained using solar energy [24]. In Figure 2, Iph (or IL) is photon current, Rs is serial resistance, Rsh is parallel resistance, I is the output current, and V is output voltage.
The photonic output current,
I = I L I D e q ( V + I R s ) n k T c 1 V + I R s R s h
is calculated by Equation (1);
  • k is Boltzmann constant (1.380622 × 10−23 J/°K);
  • q is electron load (1.6021917 × 10−19 C);
  • ID (or I0) is diode reverse saturation current.
The part of the radiation coming into the PV cell that is not converted into energy is released as heat and it is expressed by Tc. In addition, Tc, can be calculated by
T c = T a m b + T n o m 20 0.8 x G
where
  • Tnom is cell temperature;
  • Tamb is ambient temperature which value is 20 °C;
  • G, solar radiation (w/m2).
When the series resistor is switched to an open circuit, the PV cell current
I = I L I D e q ( V + I R s ) n k T c 1
is calculated by (3).
PV cell voltage can be calculated by
V = n k T c q L n I L + I D I I D I R s
In a PV cell, the voltage induced by the light intensity incident on the cell surface is proportional to the light intensity. If a load is connected to the PV cell output terminals, current flows through the load. This current value is
I = N p I p h N p I o e q V N s + I R s N p n k T c 1 1 N p V + I R s R s h ,
calculated by (5).
  • Ns is serial cell count;
  • Np is parallel cell count.
The parallel connected Rsh resistance value is generally bigger than serial connected Rs. When Rsh is switched on open circuit, the PV panel current is
I = N p I p h N p I o e q V N s + I R s N p n k T c 1 ,
calculated by (6).
PV panel output voltage value,
V = n k T c q L n I p h + I 0 I + N p I 0 R s I ,
is calculated by (7).
Also, PV panel output power,
P = I x V ,
is calculated by (8). It is found with the following sixth and seventh equations.
P = n k T c q L n I p h + I 0 I + N p I 0 R s I × N p I p h N p I 0 e q V N s + I R s N p n k T c 1
In generating electricity from solar panels, parameters such as the soil characteristics of the region where the solar panels will be positioned, the slope of the surface, and the duration of benefiting from sunlight are very important to absorb the solar panels in the most effective way [16,26].

3.1. Connecting Solar Energy Systems to the Smart Grid

3.1.1. Off-Grid Solar Energy System

In the off-grid system, which is established separately from the electricity grid, the electricity generated from the solar panel is stored in batteries and meets the user’s electricity needs through the inverter. In off-grid solar system design, the amount of energy needed must first be determined, and then a sufficient number of PV modules with suitable features should be used as an energy production source. During the hours when the sun is not shining, the user obtains the required energy from the batteries [27].
Off-grid solar systems are generally encountered in many areas such as park and garden lighting, security systems, and rural area homes [28].
Figure 3 shows off-grid systems block diagram which consist of four main parts: solar panel, battery, control unit, and inverter [29]. The control unit prevents the batteries in the system from being damaged by overcharging or discharging. This unit is also called a charge controller. Thanks to the controller, when the batteries complete their charging, the charging flow through the module stops. It also serves to stop the current if too much current is drawn from the battery [27]. Although a controller is used in these systems, battery quality is very important, and high-efficiency, temperature-resistant, long-lasting batteries should be preferred [29].

3.1.2. On-Grid Solar Energy System

In on-grid solar systems, the energy of the users is provided by the PV system and the generated energy is given to the grid with a single-phase or three-phase inverter. Consumption obtains its energy needs from the grid. Energy is costed between the energy distribution company and the user by clearing the energy produced and consumed on a monthly and annual basis. Thus, in these systems, there is no need for a battery as in off-grid systems [27].
These systems can be used in many areas such as homes, hotels, factories, and workshops [28].
Figure 4 shows grid-connected systems which consist of four main elements. These are solar panels, inverters, bidirectional meters, and datalogger. In the design of photovoltaic systems, which include many different elements, the calculation and quality of the basic components become extremely important [29].
The use of photovoltaic systems has been supported and implemented by many countries. Although support has been given for connecting PV systems below 1 MW to the unlicensed grid in our country, it is seen that these systems negatively affect the grid quality in terms of voltage and may cause some problems [28].
Connecting this type of system to the grid creates benefits but also problems. In order to prevent all possible problems, the output voltage characteristic of the system should be very close to the main voltage. There are four main precautions that can be taken for security in the system that is planned to be connected to the electrical network [30].
  • PV system output voltage frequency and grid frequency must be synchronized.
  • The output terminal voltage of the system must be at the same level as the main voltage. Systems with an installed power of at most 11 kW are connected to the network at low voltage level, and those with an installed power of more than 11 kW are connected to the network at low voltage or high voltage level depending on various conditions [28].
  • The output phases of the PV system and the network three-phase sequence must be the same.
  • Phase angle must be synchronous with the system and network.
With these four main items, the system can be placed into the network within the rules given by the Regulation on Unlicensed Electricity Production in the Electricity Market [30].

4. Development of Solar Energy Production Schedules: Methodology and Analysis of Energy Data

This section explains how the solar energy forecast model is created, how historical data obtained from the transparency platform of the Directorate-General for Meteorology and Energy Markets Operations A.Ş. (EPIAS) are organized, and how these data are analyzed and evaluated as part of the study.

4.1. Data Preprocessing

Solar energy production estimation is influenced by a diverse range of factors. Certain variables, such as weather, have a direct influence on some of these, while others have a more restricted effect. The aforementioned forecast application utilized temperature, humidity, and pressure data obtained from the Sivas Provincial General Directorate of Meteorology. The dataset encompasses the time frame spanning from 1 January 2019 to 31 December 2020, and was employed as the response variable in the constructed predictive model. Concurrently, the production statistics of the Solar Power Plant with a capacity of 9 MWe in the Sivas region were acquired using the EPIAS transparency platform throughout the corresponding time frame. Situated in the central region of Turkey, namely, inside the Anatolian area, the city of Sivas exhibits national average values, among various other criteria. The collection of meteorological data occurred at regular intervals of one hour. The fact that the data in question were sourced from the General Directorate of Meteorology, a governmental entity responsible for issuing weather predictions and alerts in Turkey, indicates that they accurately depict the climatic attributes of the region with a high level of detail. Meteorological data provide the chance to meticulously observe weather fluctuations throughout the day. The synchronization of production data with meteorological data from the Solar Power Plant facilitated the comprehension of the correlation between energy production and environmental variables. The implementation of data integration, as per the given requirements, enhanced the dependability and accuracy of the analysis, hence establishing a robust foundation for the advancement of energy prediction models.
To enhance the accuracy of the forecast model, a thorough analysis was conducted on weather-related variables. The effectiveness of solar panels can be directly affected by temperature, while other elements like humidity and pressure can have an indirect influence through more intricate interactions. The precise representation of these interactions is crucial for ensuring the precision of energy output forecasts. The problem of missing data in the generated dataset was addressed by the application of machine learning analysis using the Python programming language. The absence of data encompassed unspecified values and other variables that undermined the integrity of the data and had the capacity to diminish the precision of predictions. The algorithm employed KNN approaches to specifically locate and rectify missing data, hence enhancing the dataset’s optimization.
Throughout the process of improvement, the preservation of dataset integrity and the enhancement of prediction model performance were achieved through the process of filling in missing values. This study employed statistical analysis and machine learning methodologies to thoroughly investigate the associations between weather data and solar energy output. Additionally, the impact of these associations on the model was assessed. The objective is to enhance the model’s ability to accurately depict real-world conditions and improve the dependability of predictions.
The data were modified and enhanced using the KNN technique. This approach operates by determining the closest neighboring items to a given data point, using the similarity value of “k”. The KNN algorithm is preferred in order to optimize the dataset. Therefore, rectifying data in the computer system, even if they necessitate modifications to their structure, will not pose a challenge to the workflow. Instead, it will enhance the data’s ability to generate superior outcomes. The data acquired throughout the investigation are presented in Table 2 prior to undergoing preprocessing.
Lack of data is a crucial issue for any statistical or machine learning analysis. Upon analyzing Table 2, it was noted that certain production data lacked pressure, humidity, and temperature values. The model’s accuracy and overall performance might be directly impacted by these limitations, as predictive algorithms heavily rely on the integrity and quality of the dataset. Integrating absent data into the analytical procedure can result in deceptive outcomes and diminish the capacity of models to precisely represent real-world circumstances. Consequently, the dataset has undergone filtration and standardization. The K-nearest neighbor algorithm (KNN) is a widely used technique for predicting and filling in missing data. This technique enables the completion of missing items by leveraging the similarities between an item with missing data and other fully populated items in the dataset. During the KNN imputation procedure, the missing data points are matched with their nearest neighbor “k” from the whole dataset. The process of selection typically involves the use of distance metrics, such as Euclidean, Manhattan, or Minkowski. The selected neighbors’ data values are typically balanced by a weighing mechanism, and the missing data point’s estimated value is calculated by computing the weighted average. This study employs a method of estimating missing values in a dataset by considering the temperature or other data values from the “k” closest points in time to the missing value. The temperature value for the missing data point is then determined by calculating the weighted mean of the temperature values for these neighboring points. Within the investigation, the value denoted as “k” was explicitly established as 5. The processed dataset, after utilizing the KNN algorithm to handle missing data, is presented in Table 3.
After the process of organizing and cleaning the dataset, it is important to identify the factors that affect the success of the prediction model and understand the relationships between these factors. For this purpose, the strength and direction of the relationship between variables were examined using Pearson correlation analysis. Pearson correlation coefficient is a statistical method used to measure the presence and strength of a linear relationship between two continuous variables [31]. This coefficient takes values ranging from −1 to +1; +1 indicates a perfect positive linear relationship, −1 indicates a perfect negative linear relationship, and 0 indicates no linear relationship between the variables. The Pearson correlation coefficient obtained within the scope of the study is provided in Figure 5.
The Pearson correlation matrix, which is depicted in Figure 5, presents the linear relationships between different meteorological variables (temperature, pressure, humidity) and solar energy production in a thermal map format. There is a positive correlation of moderate intensity (+0.54) between heat and solar power generation, indicating that high-temperature values may have a positive effect on solar energy production. On the other hand, a strong negative correlation (−0.76) was observed between temperature and humidity, indicating that the humidity in the air decreases as the temperature increases. The negative correlation between moisture and solar power generation (−0.66) is a sign that high humidity levels can adversely affect solar energy production. However, correlation analysis only looks at the linear relationships between variables and does not include causality; therefore, additional modeling techniques are needed for more detailed causal analyses. These findings have been used as a valuable input in energy production forecasting models and optimization processes to be developed as part of the study [32].

4.2. Developing and Evaluating Forecasting Models

Throughout the construction of the prediction model, a range of statistical and machine-learning techniques were assessed. During the model selection phase, many methods such as ANN, LSTM, and CNN were examined, considering the potential benefits of deep learning techniques that necessitate extensive datasets. A hybrid model combining LSTM and CNN was developed to enhance the performance of each method and fulfill data-intensive requirements. Following the creation of the CNN-LSTM hybrid model, conventional machine learning algorithms were integrated, enabling the generation of impactful outcomes even when working with smaller datasets. Within this framework, the LightGBM [33], the gradient boosting regressor (GBR) [34], and the random forest regressor (RF) [35] were considered. Their algorithms have been integrated into research as a substitute for deep learning techniques. LightGBM is notable for its efficient processing speed and minimal memory consumption, while GBR and RF algorithms were chosen to improve the model’s resilience and forecast accuracy. All three algorithms were tailored to the specific attributes of the dataset and fine-tuned to optimize the overall performance of the model. This exhaustive analysis and process of model selection was conducted to enhance the precision of the prediction model and offer efficient answers to difficulties in the realm of energy prediction.

4.3. Development of a Predictive Model Utilizing Machine Learning Algorithms

This study emphasized the efficacy of machine learning models, renowned for their rapid learning abilities, which are well suited for scenarios with insufficient data. To thoroughly assess regression-based machine learning techniques, including LightGBM, GBR, and RF regressors, the analysis focused on the dataset’s limited scope. The model development procedure favored the Python programming language, particularly the scikit-learn module. This library is renowned for offering a diverse array of algorithms and user-friendly functionality. The prediction outcomes achieved by each model were assessed through an iterative process of analyzing the dataset. The models’ performance was assessed using the root mean square error (RMSE) and mean absolute error (MAE) measures. These metrics quantify the extent of the discrepancy between estimated values and actual values and are commonly employed to objectively assess the accuracy of the model’s prediction. The current findings in this phase of the investigation are regarded as significant indicators for the advancement and viability of the prediction model. The specifications of the developed models are shown in Table 4.
Table 4 summarizes the parameters of three different machine learning models used for solar energy production forecasting. The LightGBM model was trained with a learning rate of 0.1 and used a total of 100 estimators. The maximum depth of the model was set to three layers. Due to the nature of LightGBM, the min samples split, min samples leaf, and max features parameters are not valid for this model. In the GBR model, the learning rate was set as 0.1 and 100 estimators were used. The maximum depth of the model was set to three. The RF model was trained using 100 predictors and had no maximum depth limitation, meaning that trees continued to be divided until they were fully grown. There must be a minimum of two instances for each split and at least one instance for each leaf node. Additionally, the model had the maximum number of features to be used to determine the best split set to “auto”. This selection means that it can use the full number of features. All three models were trained with carefully selected parameters to increase predictive power and prevent overlearning.

4.4. Assessment of Forecasts Generated by Deep Learning Models

The study examined various models of ANN, LSTM, CNN and the combined architecture of CNN and LSTM. Each model’s creation employed the Python programming language and leveraged the capabilities of the Keras library package.
Eighty percent of the dataset used in the study was allocated for use in the training of the model, while the remaining twenty percent was allotted for testing the model. This distribution is based on the distinction between training and testing, which is common in general machine learning applications. The performance of each model will be evaluated separately using these training and test sets, and the results of each are discussed in detail in this section.

4.5. Evaluation of the Artificial Neural Network Model

The study focused on analyzing the ANN model due to its widespread application in predictive methodologies. Once again, the RMSE and MAE errors were compared for this particular application. The parameters of the ANN model developed in this study are presented in Table 5.
A three-layer architecture was chosen for the model, based on the model development parameters set out in Table 5. It was designed to differentiate the number of neurons per layer (256, 2080, 33) so that the model can characterize at different levels and enable the learning process to take place at different dimensions. In particular, an intermediate layer with 2080 neurons will enable the model to learn the characteristics at a high level. The ReLU (refined linear unit) activation function increases the model’s nonlinear learning ability, while it is widely used because of its computational efficiency. A batch size of 128 provides a balance that matches the size of the dataset and the memory of the computer and allows model training to take place efficiently. Facial iteration (epoch) will allow the model to spend enough time learning patterns in the training dataset and develop the ability to generalize, while also allowing it to be cautious of overfitting. Each of these parameters was carefully selected to optimize the performance of the prediction model and to research goals.

4.6. Evaluation of the Long Short-Term Memory (LSTM) Model

LSTM networks were used in this study, especially because of their ability to model long-term dependencies in time series data. Time series data has a structure in which past observations have a significant impact on future values, and traditional methods for analyzing such data may be inadequate. LSTMs are an advanced type of repetitive neural network that has been developed to recognize and learn such complex dependencies. In data with wave and seasonal effects, such as solar power generation, LSTM is a valuable tool to understand the impact of factors such as past weather conditions and solar radiation on energy production. Table 6 shows the parameters used to develop the LSTM model.
One of the parameters listed in Table 6, the Adam optimizer, was chosen for the advantages of adaptive learning rates and overall good performance. The missing function is aimed at improving the performance of the model by minimizing the difference between targets and predictions in regression tasks. The party size of 128 was chosen to ensure adequate learning and memory balance while increasing the efficiency of the training process. A total of 100 training periods (epoch) is usually sufficient time for the model to learn enough of the training data, during which time it is expected to increase the model’s generalization ability.

4.7. Evaluation of the CNN Model

The main reason for the choice of the CNN model in this study is CNN’s strong ability to recognize and learn spatial hierarchies in complex data structures in particular. While CNNs are effective in image processing and recognition tasks, they can also produce successful results on time series data. These models allow the automatic removal of high and low-level properties from data through multiple evolution and pooling layers, which provides a significant advantage in the perception of complex patterns and trends in the time series. When used in the processing of time-changing data, such as energy forecasts, CNNs are especially prominent with their ability to recognize short-term fluctuations and seasonal trends, which makes them a suitable choice for such applications. The parameters of the CNN model developed as part of the study are given in Table 7.
Table 7 presents the configuration parameters of the CNN architecture. The model contains three convolutional layers, and 32 filters are used in each layer. ReLU was chosen as the activation function. ReLU is a popular activation function that resets negative inputs and passes positive inputs unchanged. This feature helps increase the nonlinear learning ability of the network and often promotes fast training processes in deep networks. Maximum pooling was used as the pooling type of the model. Adam was used as the optimization algorithm. Adam delivers faster and more effective model training by providing adaptive learning rates. Mean squared error (MSE) was determined as the loss function. During the training process, mini-batch sizes of 128 data samples were used in each iteration of the model and this model was trained for 100 epochs.

4.8. Evaluation of the CNN + LSTM Hybrid Model

The use of the CNN-LSTM model was chosen especially because of its ability to simultaneously process the meteorology and timing characteristics of time series data. CNN layers are used to effectively remove spatial hierarchies and complex properties in the dataset, while LSTM layers have been added to model long-term dependencies and sequential information between these properties. The CNN-LSTM architecture offers a powerful and flexible solution for in-depth analysis of data, including both spatial and temporal dimensions, especially in areas such as video processing, voice recognition, and time series prediction. This hybrid structure has combined CNN’s ability to characterize and LSTM’s capacity to understand the context in time, providing significant advantages in recognizing complex patterns and predicting future events. The parameters of the CNN-LSTM model developed as part of the study are given in Table 8.
As illustrated in Table 8, the model architecture was created using a Conv1D layer, which has 64 filters and a 2-dimensional kernel. This structure effectively detects low-level properties from high-resolution datasets to extract spatial properties. The sequential MaxPooling1D layer is designed with a pool size of 2 to reduce the model’s computational load and reduce the size while preserving the most important aspects of the features. The function of the Repeat Vector layer is to ensure that the flattened data from the progressive layers are converted to a suitable format so that the LSTM layer can process time series data. The 20% dropout rate integrated into the model serves as a protection mechanism against overfitting, which increases the model’s ability to generalize on new and unprecedented data. A single LSTM layer contains 32 neurons and uses ReLU as its activation function; this selection improves the model’s nonlinear learning capability while minimizing the problem of vanishing gradient. In the compilation phase of the model, the MSE was selected as the missing function and the commonly used man as the optimizer was chosen. These details were strategically selected and positioned to maximize both the model’s ability to learn patterns on the data and its ability to make practical predictions from these models.

4.9. Evaluation Metrics

MAE is frequently used to determine the accuracy of forecasts in regression and time series models. The mean absolute error (MAE) is shown in the equation below.
M A E = 1 n i = 1 n x ˙ i F i x i = 1 n i = 1 n e ˙ i x i
MAPE is frequently used to determine the accuracy of forecasts in regression and time series models. The mean absolute percent error (MAPE) is shown in the equation below.
M A P E = 1 n i = 1 n x ˙ i F i x i 100 = 1 n i = 1 n e ˙ i x i 100
MAPE is calculated by dividing the absolute error in each period by the significant observed values for that period and then averaging these constant percentages [7,8,36].
MAE and MAPE show how much error there is in the prediction compared to the true value [36]. In this study, after comparative results, it was more suitable to employ MAE metrics, as they consider 0 as a valid value instead of MAPEs.
RMSE investigates whether there is a difference between the data and the trained data. The standard deviation of prediction errors is used to find out how much of a difference there is between the actual value and the predicted value. The smaller the RMSE, the better the prediction and the range of values is 0–∞. In this case, if RMSE is equal to zero, the model is considered to have made no errors.
R M S E = i = 1 n e j 2 n

5. Experimental Results

One of the most important factors for estimating energy is the determination of the correct method. However, for a model with high prediction accuracy, a large dataset and the factors affecting the prediction must be well selected. The most commonly used algorithms for estimating energy are artificial intelligence. However, many methods have been used in the literature, and a hybrid approach has been studied to reduce the error percentage.
It was written in Python separately for each of them, using the Keras library. A total of 80% of the dataset is dedicated to training and 20% is used for testing. A separate review of each application will be included in this section. The ANN model was studied in this study because of its frequent use in prediction methods. Again, RMSE and MAE errors were compared for this application. According to the proximity of training and validation values, the model is quite well trained for both MAE and RMSE. The LSTM model was also included in this study, since it is a popular and accurate algorithm for time series analysis.
A total of six different models were developed and applications were made with real-time data. These models included three different deep learning methods based on LSTM, ANN, and CNN; a hybrid approach of one deep learning approach running with CNN + LSTM; and, finally, three different machine learning models; LightGBM, GBR, and RF. Figure 6, Figure 7, Figure 8 and Figure 9 show MAE and RMSE analyses of these different models. Machine learning models were compared with each other, and the best model achieved, along with deep learning models, was compared to the hybrid model.
These three models, as shown in Table 9, were compared to each other and the LightGBM model was determined to have the closest value to 0 of the models that produced the best results. GBR was next after the LightGBM model, and the worst predicted result belongs to the RF algorithm. The LightGBM model, the best model of machine learning, was also compared to deep learning methods.
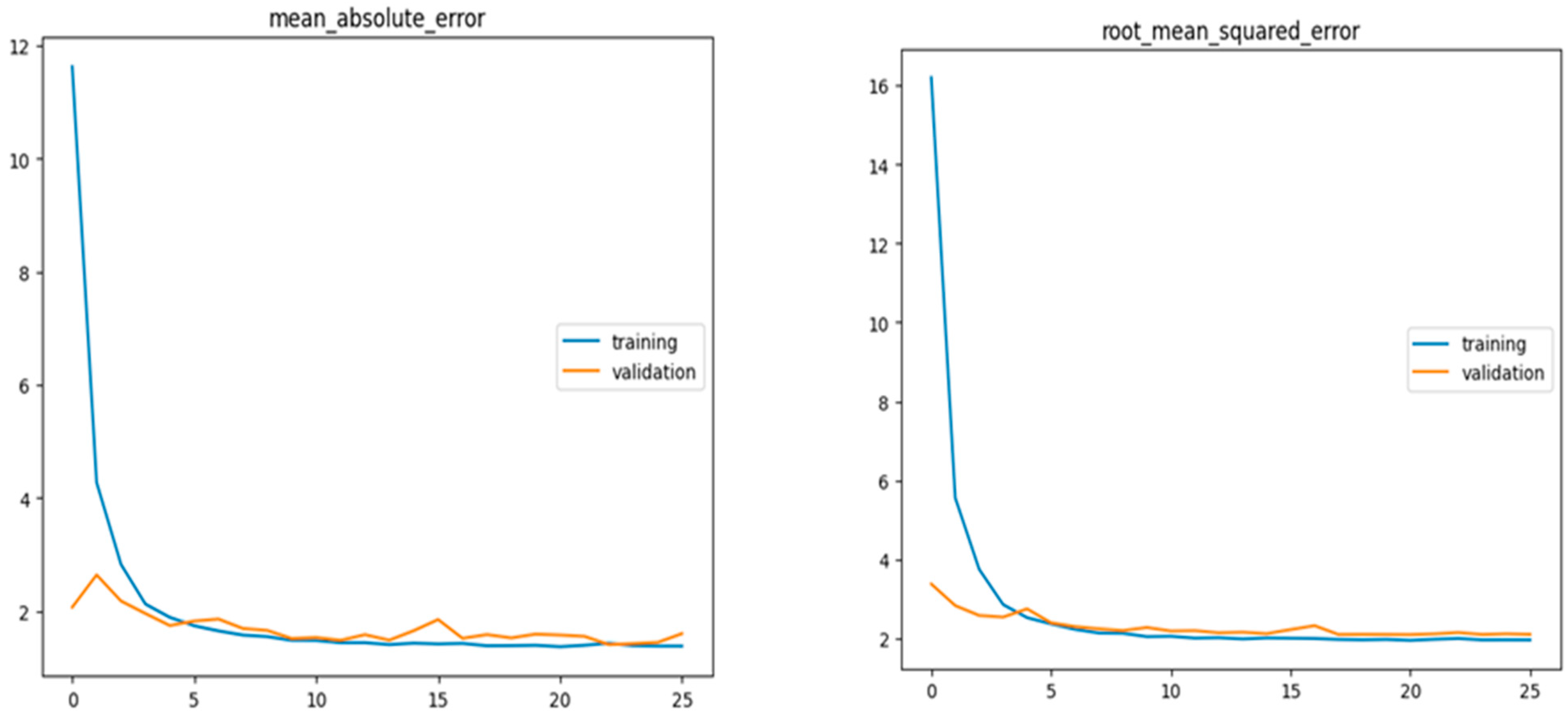
Figure 6, Figure 7, Figure 8 and Figure 9 show the tendency of MAE and RMSE across epochs during the training and validation stages of a model’s development. Initially, the training MAE is observed to undergo a precipitous decline, indicative of the model’s rapid acclimation to the underlying patterns within the training dataset. As the training progresses, a convergence of the training and validation errors is noted, settling at a low value as a clear indication of the absence of overfitting, which is often betrayed by a divergence of these errors. Subsequently, the errors plateau, suggesting that the model has reached its learning potential from the available data and has successfully generalized the parameters from the training to the validation dataset. The proximity of the training and validation errors in the latter epochs further corroborates the model’s generalizability, with no apparent evidence of either overfitting or underfitting. Although the exact MAE and RMSE values at the conclusion of the training are not specified, their apparent low magnitude and convergence suggest a commendable model performance. The model’s training spanned more than 25 epochs with the error metrics stabilizing before the final epoch, indicating the potential for the implementation of early stopping strategies to optimize computational efficiency without compromising the model’s predictive accuracy. Figure 6, Figure 7, Figure 8 and Figure 9, thus, reflect a well-trained model, pending a consideration of the actual MAE and RMSE values against the backdrop of the specific requirements of the energy prediction task, to ascertain the model’s readiness for practical application.
The data presented in Table 10 evaluated the performance of five different models (ANN, LSTM, CNN, CNN + LSTM, LightGBM) on solar energy production forecasts using two main error metrics, RMSE and MAE. The ANN model exhibits a certain performance with RMSE values of 2.1617 and MAE of 1.4230. The LSTM model showed a similar performance with an RMSE value of 2.1557 and an MAE value of 1.4975. The CNN model performed better than these two models, with a lower RMSE value of 2.0354 and an MAE value of 1.4654. The CNN + LSTM hybrid model showed a different performance compared to LSTM and ANN, with RMSE values of 2.1036 and MAE of 1.6028, and recorded the highest error, especially in terms of MAE value. The LightGBM model showed the best performance in this set, having the lowest RMSE (1.7479) and MAE (1.1072) values. These results show that there are significant differences in the prediction capabilities of different models and that LightGBM makes more accurate predictions than others in this particular case. This analysis highlights that model choice can have a large impact on performance and that each model can produce different results on certain datasets. Also, Table 10 results are shown graphically in Figure 10 and Figure 11.
The visual representations depicted in Figure 10 and Figure 11 facilitate a clearer comprehension of the outcomes and mistake rates. Based on the data presented, it is anticipated that one of the deep learning models will emerge as the most optimal choice, as indicated by prior research. However, it is evident that deep learning methods exhibit lower efficiency in calculating values, deviating significantly from actual values, and displaying a comparatively higher error rate when compared to machine learning techniques. The quantity of data utilized has a direct impact on the efficacy of deep learning techniques and significantly contributes to the enhancement of outcomes. When making predictions using deep learning techniques, it is crucial to consider this factor.

6. Discussion

This study embarked on a pioneering exploration of the efficacy of LSTM models in forecasting temperatures for renewable energy applications in the arid regions of Turkey. Through meticulous analysis and comparison with traditional ANN, CNN, and a hybrid CNN-LSTM approach, our research not only underscores the LSTM model’s superior predictive accuracy but also highlights its profound implications for enhancing renewable energy management in similar climatic conditions.
The LSTM model’s ability to outperform other AI-based forecasting models can be attributed to its inherent architecture, which efficiently captures long-term temporal dependencies in the highly variable and nonlinear temperature data characteristic of dry regions. This finding is consistent with recent studies in the field of renewable energy forecasting, which advocate for the adoption of advanced deep-learning techniques to tackle the challenges of predicting weather-related variables with high precision [37,38,39,40,41].
Moreover, the comparative analysis revealed that while the hybrid CNN-LSTM model demonstrated promising results, it did not significantly outperform the standalone LSTM model in this specific context. Although LSTM and CNN models offer many advantages and are powerful in predicting renewable energy production, especially in the short term [42], they present some limitations inherent to their architecture and operational frameworks. The main disadvantage of LSTM models is their complexity and computational intensity [43,44]. CNN models used predominantly for image processing may be inherently incompatible with the temporal dynamics of time series data in renewable energy forecasts [43,44], without complex customization or hybridization with time-sensitive models. Although CNNs are successful at identifying spatial hierarchies in data, they may not effectively capture long-term temporal dependencies unless combined with other architectures such as LSTMs; this can further increase model complexity [45]. This observation suggests that the integration of spatial features, though beneficial for certain applications, may not universally enhance predictive performance for temperature forecasting in dry areas [46]. Such insights are crucial for the development of tailored AI solutions in renewable energy sectors, particularly in optimizing the deployment and operation of solar and wind energy systems [47,48,49].
The effects of such advanced forecasting models on Turkey’s energy sector are quite extensive. More accurate and reliable energy production forecasts contribute to increasing energy supply security. Especially for a country where renewable energy sources are increasingly integrated, it is critical to develop forecast models and provide accurate information to the system. Production from renewable energy sources such as solar and wind can vary significantly depending on weather conditions. Therefore, accurate forecasting of energy production helps maintain the balance of the energy system and therefore prevent energy outages. Additionally, accurate forecasts enable more effective decisions to be made in energy markets. When energy producers, suppliers, and consumers have more accurate information about what energy prices and supplies will be, more efficient and cost-effective energy use and distribution may be possible. This is especially important for Turkey, which is highly dependent on energy imports, in terms of reducing energy costs and reducing risks in energy trade.
The implications of this study extend beyond the technical realm, offering valuable perspectives for policymakers and stakeholders in the renewable energy domain. By leveraging LSTM’s predictive capabilities, energy planners and grid operators can achieve more accurate and reliable energy yield forecasts, thereby enhancing the efficiency and stability of renewable energy integration into national grids. This is particularly pertinent for Turkey, where the transition to renewable energy sources is a critical component of the national energy strategy aimed at reducing dependence on imported fossil fuels and mitigating environmental impact.
However, this study is not without its limitations. The scope of data, primarily focused on a specific region within Turkey, may affect the generalizability of the findings. Future research should, therefore, consider a broader dataset encompassing diverse climatic zones to validate the LSTM model’s efficacy across different geographical areas. Additionally, exploring the integration of other predictive variables, such as humidity and wind speed, could further refine the model’s accuracy.
In conclusion, this study contributes to the burgeoning field of AI in renewable energy forecasting by demonstrating the LSTM model’s potential to accurately predict temperatures in dry areas. As we continue to harness the power of AI to address the challenges of renewable energy management, and some worldwide researchers have shown this [50,51,52], it is imperative that future research builds on these findings to develop more sophisticated and region-specific forecasting models. Through such endeavors, we can be inspired to achieve a more sustainable and resilient energy future.

7. Conclusions and Future Trends

In this study, we critically evaluated the performance of various machine learning and deep learning models, including LSTM, ANN, CNN, hybrid CNN-LSTM, LightGBM, GBR, and RF, in the context of forecasting energy production to address the supply–demand imbalance in the power market. The evaluation of model performance primarily relied on the utilization of MAPE and RMSE metrics. However, it was observed that the MAPE metrics did not provide satisfactory outcomes when dealing with datasets that contained multiple zero (0) values in solar energy production data within the studied timeframe. In such cases, it was deemed more suitable to employ MAE metrics, as they consider 0 as a valid value instead of MAPEs. A comparative analysis was conducted among several machine learning models, whereby the top-performing model, in conjunction with deep learning models, was further evaluated against the hybrid model. The analysis revealed that, among these models, LightGBM stands out for its superior efficiency, especially in scenarios characterized by limited data availability.
This finding underscores the potential of machine learning techniques to enhance predictive accuracy and thereby contribute to the stability and efficiency of future smart grids. Looking ahead, we advocate for the development of models with enhanced memory capacities, which could significantly improve the handling of larger datasets. Such advancements are anticipated to yield more accurate forecasts, facilitating better management of the supply–demand equilibrium in the power sector and enhancing the operational efficacy of smart grids. Further research should also explore the integration of additional predictive variables and the application of these models across diverse geographical locations to validate their effectiveness and generalizability in global energy markets.
The use of advanced forecasting models in the development of Turkey’s energy policies and strategies can make significant contributions to the country reaching its renewable energy targets, increasing energy supply security and fulfilling its environmental sustainability commitments. In this context, it is recommended that policymakers and industry stakeholders closely follow the latest developments in energy forecasting technologies and include these technologies in strategic decision-making processes.
The objective of this work was to construct predictive models for energy production and generate forecasting models to mitigate the supply–demand imbalance that poses a significant challenge in the power market. Enhancing the efficiency of parameters influencing effectiveness can contribute to the improvement of energy forecasting for maintaining stability, continuity, and production–consumption equilibrium within the smart grid, which represents the power grid of the future. Also, this study examined the difficulties associated with the integration of solar power into the electrical grid, including the sporadic characteristics of solar radiation and the complexities arising from its interaction with the national power infrastructure. Its objective is to meet the requirements in the field by offering valuable insights and effective solutions. One crucial issue that merits consideration is the advancement of prediction approaches for environmental data, encompassing solar radiation and ambient temperature, among other factors. While theoretical models have been developed for prediction purposes, recent approaches, such as those based on artificial intelligence, have showcased their accuracy and reliability. These strategies utilize collected data for the goals of both validation and training. In addition, exploring novel deep learning architectures and hybrid models could also offer significant improvements in forecasting performance, contributing to more efficient and reliable energy management systems. The primary focus of the paper was on carrying out a comparison analysis to evaluate the predictive accuracy of several machine learning algorithms, including more advanced deep learning methods.
With these results, the study provides valuable insights for academics encountering comparable challenges, particularly in emerging nations like Turkey that have yet to transition to a smart grid infrastructure.

Author Contributions

Conceptualization, D.B.U., A.A., S.O., M.G. and J.M.G.; methodology, D.B.U., A.A., S.O., M.G. and J.M.G.; software D.B.U., A.A., S.O., M.G. and J.M.G.; validation, D.B.U., A.A, S.O., M.G. and J.M.G.; writing—original draft preparation, D.B.U., A.A., S.O., M.G. and J.M.G.; writing—review and editing, D.B.U., A.A., S.O., M.G. and J.M.G. All authors have read and agreed to the published version of the manuscript.

Funding

This study is supported by the European Union’s Horizon Europe research and innovation programme under grant agreement No 101095863, project FLEXSHIP.

Institutional Review Board Statement

Not applicable.

Informed Consent Statement

Not applicable.

Data Availability Statement

The data presented in this study are available on request from the corresponding author.

Conflicts of Interest

The authors declare no conflicts of interest.

References

  1. Kollia, I.; Kollias, S. A Deep Learning Approach for Load Demand Forecasting of Power Systems. In Proceedings of the 2018 IEEE Symposium Series on Computational Intelligence, Bangalore, India, 18–21 November 2018; pp. 912–919. [Google Scholar] [CrossRef]
  2. Yang, P.; Zhao, L.; Li, Z. A practical method of unit commitment considering wind power. In Proceedings of the 2010 World Non-Grid-Connected Wind Power Energy Conference (WNWEC), Nanjing, China, 5–7 November 2010; pp. 84–90. [Google Scholar] [CrossRef]
  3. Jiao, R.; Huang, X.; Ma, X.; Han, L.; Tian, W. A Model Combining Stacked Auto Encoder and Back Propagation Algorithm for Short-Term Wind Power Forecasting. IEEE Access 2018, 6, 17851–17858. [Google Scholar] [CrossRef]
  4. Zhang, W.; Quan, H.; Srinivasan, D. An Improved Quantile Regression Neural Network for Probabilistic Load Forecasting. IEEE Trans. Smart Grid 2019, 10, 4425–4434. [Google Scholar] [CrossRef]
  5. Song, Z.; Cao, Z.; Wan, C.; Xu, S. An Ensemble Wavelet Deep Learning Approach for Short-term Load Forecasting. In Proceedings of the 2019 IEEE Innovative Smart Grid Technologies—Asia (ISGT Asia), Chengdu, China, 21–24 May 2019; pp. 1–6. [Google Scholar]
  6. Rajabi, R.; Estebsari, A. Deep learning based forecasting of individual residential loads using recurrence plots. In Proceedings of the 2019 IEEE Milan PowerTech, PowerTech, Milan, Italy, 23–27 June 2019; pp. 1–5. [Google Scholar] [CrossRef]
  7. Nichiforov, C.; Stamatescu, G.; Stamatescu, I.; Calofir, V.; Fagarasan, I.; Iliescu, S.S. Deep learning techniques for load forecasting in large commercial buildings. In Proceedings of the 2018 22nd International Conference on System Theory, Control and Computing (ICSTCC 2018), Sinaia, Romania, 10–12 October 2018; pp. 492–497. [Google Scholar] [CrossRef]
  8. Amarasinghe, K.; Marino, D.L.; Manic, M. Deep neural networks for energy load forecasting. In Proceedings of the International Symposium on Industrial Electronics, Edinburgh, UK, 19–21 June 2017; pp. 1483–1488. [Google Scholar] [CrossRef]
  9. Easley, M.; Haney, L.; Paul, J.; Fowler, K.; Wu, H. Deep neural networks for short-term load forecasting in ERCOT system. In Proceedings of the 2018 IEEE Texas Power Energy Conference (TPEC 2018), College Station, TX, USA, 8–9 February 2018; pp. 1–6. [Google Scholar] [CrossRef]
  10. Kong, W.; Dong, Z.; Luo, F.; Meng, K.; Zhang, W.; Wang, F.; Zhao, X. Effect of automatic hyperparameter tuning for residential load forecasting via deep learning. In Proceedings of the 2017 Australasian Universities Power Engineering Conference (AUPEC 2017), Melbourne, Australia, 19–22 November 2017; pp. 1–6. [Google Scholar] [CrossRef]
  11. Jiang, Q.; Zhu, J.-X.; Li, M.; Qing, H.-Y. Electricity Power Load Forecast via Long Short-Term Memory Recurrent Neural Networks. In Proceedings of the 2018 4th Annual International Conference on Network and Information Systems for Computers, Wuhan, China, 19–21 April 2019; pp. 265–268. [Google Scholar] [CrossRef]
  12. Kumar, S.; Hussain, L.; Banarjee, S.; Reza, M. Energy Load Forecasting using Deep Learning Approach-LSTM and GRU in Spark Cluster. In Proceedings of the 5th International Conference on Emerging Applications of Information Technology (EAIT), Kolkata, India, 12–13 January 2018; pp. 1–4. [Google Scholar] [CrossRef]
  13. Huang, B.; Wu, D.; Lai, C.; Cun, X.; Yuan, H.; Xu, F.; Lai, L. Load Forecasting based on Deep Long Short-term Memory with Consideration of Costing Correlated Factor. In Proceedings of the IEEE 16th International Conference on Industrial Informatics, (INDIN), Porto, Portugal, 18–20 July 2018; pp. 496–501. [Google Scholar] [CrossRef]
  14. Hosein, S.; Hosein, P. Load forecasting using deep neural networks. In Proceedings of the 2017 IEEE Power & Energy Society Innovative Smart Grid Technologies Conference (ISGT), Washington, DC, USA, 23–26 April 2017. [Google Scholar] [CrossRef]
  15. Wang, Y.J.; Lu, C.; Li, D.W. Short term load forecasting based on fuzzy clustering. Appl. Mech. Mater. 2014, 672–674, 1413–1420. [Google Scholar] [CrossRef]
  16. Hui, X.; Qun, W.; Yao, L.; Yingbin, Z.; Lei, S.; Zhisheng, Z. Short-term load forecasting model based on deep neural network. In Proceedings of the 2017 2nd International Conference on Power and Renewable Energy (ICPRE), Chengdu, China, 20–23 September 2017; pp. 589–591. [Google Scholar] [CrossRef]
  17. Hao, J.; Liu, Y.; Gu, H.; Yang, D.; Wang, R.; Lei, J. Short-Term Power Load Forecasting for Larger Consumer Based on TensorFlow Deep Learning Framework and Clustering-Regression Model. In Proceedings of the 2nd IEEE Conference on Energy Internet and Energy System Integration, (EI2), Beijing, China, 20–22 October 2018. [Google Scholar] [CrossRef]
  18. Wang, S.; Sun, Y.; Zhai, S.; Hou, D.; Wang, P.; Wu, X. Ultra-short-term wind power forecasting based on deep belief network. In Proceedings of the Chinese Control Conference (CCC), Guangzhou, China, 27–30 July 2019; pp. 7479–7483. [Google Scholar] [CrossRef]
  19. Aksoz, A. An Optimized Overcurrent Protection Study Using Enough Number of SFCL at Optimal Points of a Distributed Real City Grid. Tehnički Vjesnik 2021, 28, 104–112. [Google Scholar]
  20. Aparna, S. Long Short Term Memory and Rolling Window Technique for Modeling Power Demand Prediction. In Proceedings of the 2nd International Conference on Intelligent Computing and Control Systems (ICICCS), Madurai, India, 14–15 June 2018; pp. 1675–1678. [Google Scholar]
  21. Kim, T.-Y.; Cho, S.-B. Optimizing CNN-LSTM neural networks with PSO for anomalous query access control. Neurocomputing 2021, 456, 666–677. [Google Scholar] [CrossRef]
  22. Kalogirou, S.A. Solar Energy Engineering: Processes and Systems; Academic Press: Cambridge, MA, USA, 2009. [Google Scholar]
  23. World Solar Energy Efficiency Map. EVANERGY. Available online: https://en.evanergy.com.tr/detay/407-world-solar-energy-efficiency-map (accessed on 29 September 2023).
  24. TSKB. Enerji Görünümü. 2020. Available online: https://www.tskb.com.tr/i/assets/document/pdf/enerji-sektor-gorunumu-2020.pdf (accessed on 9 March 2023).
  25. Süleyman, A.D.A.K.; Cangi, H.; Yılmaz, A.S. Fotovoltaik Sistemin Çıkış Gücünün Sıcaklık ve Işımaya Bağlı Matematiksel Modellemesi ve Simülasyonu. Int. J. Eng. Res. Dev. 2019, 11, 316–327. [Google Scholar]
  26. Çıkılı, E.B. Güneş Panellerinin Temel Tasarımında Mevcut yöntemlerin Değerlendirilmesi; İstanbul Üniversitesi Fen Bilimleri Enstitüsü: İstanbul, Türkiye, 2017. [Google Scholar]
  27. Erkul, A. Monokristal, Polikristal ve Amorf-Silisyum Güneş Panellerinin Verimliğinin Incelenmesi ve Aydınlatma Sistemi Uygulaması; Gazi Üniversitesi Fen Bilimleri Enstitüsü: Ankara, Türkiye, 2010. [Google Scholar]
  28. Kandemir, C.; Bayrak, M. Fotovoltaik sistemler şebekeye bağlı olduğunda oluşan sorunlar. In Proceedings of the 6th Enerji Verimliliği, Kalitesi Sempozyumu ve Sergisi, Sakarya, Türkiye, 4–6 June 2015. [Google Scholar]
  29. Erdem, R.; Atalay, O.; Yorgun, B. Fotovoltaïk (pv) güneş enerjïsï sïstemlerï ve çati uygulamaları. In Proceedings of the 8th Güneş Enerjisi Sistemleri Sempozyumu ve Sergisi, Mersin, Türkiye, 8–9 November 2019. [Google Scholar]
  30. Arıcı, N.; Iskender, A. Problems and Solutions of Grid-Connected in Photovoltaic Solar Plants. Politek. Derg. 2020, 900, 215–222. [Google Scholar] [CrossRef]
  31. Al-Selwi, S.; Hassan, M.; Muneer, A. LSTM Inefficiency in Long-Term Dependencies Regression Problems. J. Adv. Res. Appl. Sci. Eng. Technol. 2023, 30, 16–31. [Google Scholar] [CrossRef]
  32. Khair, U.; Fahmi, H.; Hakim, A.; Rahim, R. Forecasting error calculation with mean absolute deviation and mean absolute percentage error. J. Phys. Conf. Ser. 2017, 930, 012002. [Google Scholar] [CrossRef]
  33. Zhang, D.; Gong, Y. The comparison of LightGBM and XGBoost coupling factor analysis and prediagnosis of acute liver failure. IEEE Access 2020, 8, 220990–221003. [Google Scholar] [CrossRef]
  34. Migabo, M.E.; Djouani, K.; Kurien, A.M.; Olwal, T.O. A stochastic energy consumption model for wireless sensor networks using GBR techniques. In Proceedings of the AFRICON 2015, Addis Ababa, Ethiopia, 14–17 September 2015; pp. 1–5. [Google Scholar] [CrossRef]
  35. Paluszek, M.E.H.; Thomas, S. Practical MATLAB Deep Learning; Apress: Berkeley, CA, USA, 2020; Volume 5. [Google Scholar]
  36. Toubeau, J.F.; Bottieau, J.; Vallee, F.; Greve, D.Z. Deep Learning-Based Multivariate Probabilistic Forecasting for Short-Term Scheduling in Power Markets. IEEE Trans. Power Syst. 2019, 34, 1203–1215. [Google Scholar] [CrossRef]
  37. Benitez, I.B.; Ibañez, J.A.; Lumabad, C.I.D.; Cañete, J.M.; Principe, J.A. Day-Ahead Hourly Solar Photovoltaic Output Forecasting Using SARIMAX, Long Short-Term Memory, and Extreme Gradient Boosting: Case of the Philippines. Energies 2023, 16, 7823. [Google Scholar] [CrossRef]
  38. Li, L.; Ota, K.; Dong, M. When Weather Matters: IoT-Based Electrical Load Forecasting for Smart Grid. IEEE Commun. Mag. 2017, 55, 46–51. [Google Scholar] [CrossRef]
  39. Forootan, M.M.; Larki, I.; Zahedi, R.; Ahmadi, A. Machine Learning and Deep Learning in Energy Systems: A Review. Sustainability 2022, 14, 4832. [Google Scholar] [CrossRef]
  40. Mustaqeem; Ishaq, M.; Kwon, S. Short-Term Energy Forecasting Framework Using an Ensemble Deep Learning Approach. IEEE Access 2021, 9, 94262–94271. [Google Scholar] [CrossRef]
  41. Woo, S.; Park, J.; Park, J. Predicting Wind Turbine Power and Load Outputs by Multi-task Convolutional LSTM Model. In Proceedings of the IEEE Power & Energy Society General Meeting (PESGM), Portland, OR, USA, 5–10 August 2018; pp. 1–5. [Google Scholar]
  42. Jurj, D.I.; Micu, D.D.; Muresan, A. Overview of Electrical Energy Forecasting Methods and Models in Renewable Energy. In Proceedings of the International Conference and Exposition on Electrical and Power Engineering, Iasi, Romania, 18–19 October 2018; pp. 87–90. [Google Scholar]
  43. Huang, C.J.; Kuo, P.H. Multiple-Input Deep Convolutional Neural Network Model for Short-Term Photovoltaic Power Forecasting. IEEE Access 2019, 7, 74822–74834. [Google Scholar] [CrossRef]
  44. Zhu, J.; Yang, Z.; Chang, Y.; Guo, Y.; Zhu, K.; Zhang, J. A novel LSTM based deep learning approach for multi-time scale electric vehicles charging load prediction. In Proceedings of the 2019 IEEE Innovative Smart Grid Technologies—Asia (ISGT Asia), Chengdu, China, 21–24 May 2019; pp. 3531–3536. [Google Scholar]
  45. Zazo, R.; Lozano-Diez, A.; Gonzalez-Dominguez, J.; Toledano, D.T.; Gonzalez-Rodriguez, J. Language identification in short utterances using long short-term memory (LSTM) recurrent neural networks. PLoS ONE 2016, 11, e0146917. [Google Scholar] [CrossRef] [PubMed]
  46. Abisoye, O.; Sun, Y.; Zenghui, W. A survey of artificial intelligence methods for renewable energy forecasting: Methodologies and insights. Renew. Energy Focus 2024, 48, 100529. [Google Scholar] [CrossRef]
  47. Chen, Y.; Wang, K. Prediction of Satellite Time Series Data Based on Long Short Term Memory- Autoregressive Integrated Moving Average Model (LSTM-ARIMA). In Proceedings of the 2019 IEEE 4th International Conference on Signal and Image Processing, Wuxi, China, 19–21 July 2019; pp. 308–312. [Google Scholar]
  48. Oyucu, S.; Doğan, F.; Aksöz, A.; Biçer, E. Comparative Analysis of Commonly Used Machine Learning Approaches for Li-Ion Battery Performance Prediction and Management in Electric Vehicles. Appl. Sci. 2024, 14, 2306. [Google Scholar] [CrossRef]
  49. Wu, J. Introduction to convolutional neural networks. Natl. Key Lab. Nov. Softw. Technol. 2017, 5, 1–31. [Google Scholar]
  50. Ahmed, A.; Khalid, M. A review on the selected applications of forecasting models in renewable power systems. Renew. Sustain. Energy Rev. 2019, 100, 9–21. [Google Scholar] [CrossRef]
  51. Mirjalili, M.A.; Aslani, A.; Zahedi, R.; Soleimani, M. A comparative study of machine learning and deep learning methods for energy balance prediction in a hybrid building-renewable energy system. Sustain. Energy Res. 2023, 10, 8. [Google Scholar] [CrossRef]
  52. Kuster, C.; Rezgui, Y.; Mourshed, M. Electrical load forecasting models: A critical systematic review. Sustain. Cities Soc. 2017, 35, 257–270. [Google Scholar] [CrossRef]
Figure 1. Turkey solar energy potential [23].
Figure 1. Turkey solar energy potential [23].
Sustainability 16 02894 g001
Figure 2. Photovoltaic cell equal circuit [25].
Figure 2. Photovoltaic cell equal circuit [25].
Sustainability 16 02894 g002
Figure 3. Off-grid system block diagram [29].
Figure 3. Off-grid system block diagram [29].
Sustainability 16 02894 g003
Figure 4. On-grid system block diagram.
Figure 4. On-grid system block diagram.
Sustainability 16 02894 g004
Figure 5. Correlation test results.
Figure 5. Correlation test results.
Sustainability 16 02894 g005
Figure 6. Training–validation chart according to MAE and RMSE analysis of the first model.
Figure 6. Training–validation chart according to MAE and RMSE analysis of the first model.
Sustainability 16 02894 g006
Figure 7. Training–validation chart according to MAE and RMSE analysis of the second model.
Figure 7. Training–validation chart according to MAE and RMSE analysis of the second model.
Sustainability 16 02894 g007
Figure 8. Training–validation chart according to MAE and RMSE analysis of the third model.
Figure 8. Training–validation chart according to MAE and RMSE analysis of the third model.
Sustainability 16 02894 g008
Figure 9. Training–validation chart according to MAE and RMSE analysis of the fourth model.
Figure 9. Training–validation chart according to MAE and RMSE analysis of the fourth model.
Sustainability 16 02894 g009
Figure 10. Comparison of models graphically with bar charts.
Figure 10. Comparison of models graphically with bar charts.
Sustainability 16 02894 g010
Figure 11. Visual comparison of models results graphically with line graphs.
Figure 11. Visual comparison of models results graphically with line graphs.
Sustainability 16 02894 g011
Table 1. Turkey’s monthly average solar energy potential [23].
Table 1. Turkey’s monthly average solar energy potential [23].
MonthsMonthly Total Solar PowerSun Radiation Time (Hour/Month)
(kcal/cm2-Month)(kWh/m2-Month)
January4.4551.75103.0
February5.4463.27115.0
March8.3196.65165.0
April10.51122.23197.0
May13.23153.86273.0
June14.51168.75325.0
July15.08175.38365.0
August13.62158.40343.0
September10.60123.28280.0
October7.7389.90214.0
November5.2360.82157.0
December4.0346.87103.0
Total112.74131126.0
Average308.0 cal/cm2-day3.6 kWh/m2-day7.2 h/day
Table 2. First view of data part before preprocessing.
Table 2. First view of data part before preprocessing.
DateTimeTemperaturePressureHumidity
15 February 202016:00−3.4875.069.0
15 February 202017:00−3.9875.573.0
15 February 202018:00−5.2875.780.0
15 February 202019:00−5.8875.982.0
15 February 202020:00−6.6876.084.0
15 February 202021:00−7.3875.883.0
15 February 202022:00−7.2875.882.0
15 February 202023:00−6.8875.980.0
16 February 202000:00−6.7875.979.0
16 February 202001:00−6.5875.781.0
16 February 202002:00−6.6875.783.0
16 February 202003:00−7.5875.983.0
16 February 202004:00−7.4875.981.0
16 February 202005:00−8.2876.484.0
16 February 202006:00−6.7876.872.0
16 February 202007:00−4.8876.860.0
16 February 202008:00−2.4876.860.0
Table 3. After preprocessing part of data.
Table 3. After preprocessing part of data.
Date and TimeTemperaturePressureHumidityProduction
15 February 2020 11:00−0.2875.051.012.466.026.119
15 February 2020 12:000.1874.649.016.7.006.027.576
15 February 2020 13:00−0.4874.853.015.524.551.091
15 February 2020 14:00−0.8874.654.018.812.844.462
15 February 2020 15:00−2.0874.861.08.553.103.940.1
15 February 2020 16:00−3.4875.069.03.298.572.840.9
15 February 2020 17:00−3.9875.573.03.021.304.786.2
15 February 2020 18:00−5.2875.780.01.2.408.469.770
15 February 2020 19:00−5.8875.982.0976.633.337.870
15 February 2020 20:00−6.6876.084.0962.418.815.714
15 February 2020 21:00−7.3875.883.0970.1.557.507.0
15 February 2020 22:00−7.2875.882.0957.5.876.24.0
15 February 2020 23:00−6.8875.980.01.6.746.219.550
16 February 2020 00:00−6.7875.979.02.320.432.334.1
16 February 2020 01:00−6.5875.781.01.055.656.422.1
16 February 2020 02:00−6.6875.783.0976.633.337.870
16 February 2020 03:00−7.5875.983.0970.1.665.803.0
Table 4. The parameters utilized in the construction of the models.
Table 4. The parameters utilized in the construction of the models.
ModelLearning RateN EstimatorsMax DepthMin Samples SplitMin Samples LeafMax Features
LightGBM0.11003N/AN/AN/A
GBR0.1100321sqrt
RFN/A100None21auto
Table 5. Parameters for the development of the artificial neural network (ANN) model.
Table 5. Parameters for the development of the artificial neural network (ANN) model.
ParameterValue
Number of Layers3
Number of Neurons per LayerVaries (256, 2080, 33)
Activation FunctionReLU
OptimizerAdam
Loss FunctionMean Squared Error
Batch Size128
Number of Epochs100
Table 6. LSTM model development parameters.
Table 6. LSTM model development parameters.
ParameterValue
Number of LSTM Layers2
Activation FunctionRELU
OptimizerAdam
Loss FunctionMean Squared Error
Batch Size128
Number of Epochs100
Dropout Rate0.2
Table 7. CNN model development parameters.
Table 7. CNN model development parameters.
ParameterValue
Number of Convolutional Layers3
Number of Filters per Layer32
Kernel Size2
Activation FunctionReLU
Pooling TypeMax Pooling
OptimizerAdam
Loss FunctionMean Squared Error
Batch Size128
Number of Epochs100
Table 8. CNN-LSTM hybrid model development parameters.
Table 8. CNN-LSTM hybrid model development parameters.
ParameterValue
Number of Convolutional Layers1
Number of LSTM Layers1
Number of Filters per Conv Layer64
Kernel Size for Conv Layers2
Pool Size for Max Pooling2
Dropout Rate0.2
Number of Neurons in the LSTM Layer32
Activation Function for Conv LayerReLU
Activation Function for LSTM LayerReLU
OptimizerAdam
Loss FunctionMean Squared Error
MetricsRMSE, MAE, MAPE, MSE
Table 9. Comparison error rates of the models.
Table 9. Comparison error rates of the models.
ModelMAERMSE
LightGBM—Light Gradient Boosting Machine1.10721.7479
GBR—Gradient Boosting Regressor1.14241.7563
RF—Random Forest Regressor1.12411.7833
Table 10. Comparison results of the models.
Table 10. Comparison results of the models.
MODELANNLSTMCNNCNN + LSTMLIGHTGBM
RMSE2.16172.15572.03542.10361.7479
MAE1.42301.49751.46541.60281.1072
Disclaimer/Publisher’s Note: The statements, opinions and data contained in all publications are solely those of the individual author(s) and contributor(s) and not of MDPI and/or the editor(s). MDPI and/or the editor(s) disclaim responsibility for any injury to people or property resulting from any ideas, methods, instructions or products referred to in the content.

Share and Cite

MDPI and ACS Style

Unsal, D.B.; Aksoz, A.; Oyucu, S.; Guerrero, J.M.; Guler, M. A Comparative Study of AI Methods on Renewable Energy Prediction for Smart Grids: Case of Turkey. Sustainability 2024, 16, 2894. https://doi.org/10.3390/su16072894

AMA Style

Unsal DB, Aksoz A, Oyucu S, Guerrero JM, Guler M. A Comparative Study of AI Methods on Renewable Energy Prediction for Smart Grids: Case of Turkey. Sustainability. 2024; 16(7):2894. https://doi.org/10.3390/su16072894

Chicago/Turabian Style

Unsal, Derya Betul, Ahmet Aksoz, Saadin Oyucu, Josep M. Guerrero, and Merve Guler. 2024. "A Comparative Study of AI Methods on Renewable Energy Prediction for Smart Grids: Case of Turkey" Sustainability 16, no. 7: 2894. https://doi.org/10.3390/su16072894

APA Style

Unsal, D. B., Aksoz, A., Oyucu, S., Guerrero, J. M., & Guler, M. (2024). A Comparative Study of AI Methods on Renewable Energy Prediction for Smart Grids: Case of Turkey. Sustainability, 16(7), 2894. https://doi.org/10.3390/su16072894

Note that from the first issue of 2016, this journal uses article numbers instead of page numbers. See further details here.

Article Metrics

Back to TopTop