Identifying Rural Landscape Heritage Character Types and Areas: A Case Study of the Li River Basin in Guilin, China
Abstract
1. Introduction
2. Materials and Methods
2.1. Study Area
2.2. Data Sources
2.3. Research Methods
2.3.1. Selection and Spatial Scope Identification of Rural Landscape Heritage
2.3.2. Identification of Natural Character Areas
2.3.3. Identification of Cultural Character Areas
2.3.4. Identification of Heritage Character Areas
2.3.5. Limitation of Research Method
3. Results
3.1. Selection and Spatial Scope Identification of Rural Landscape Heritage
3.1.1. Selection of Rural Landscape Heritage
3.1.2. Identification of Rural Landscape Heritage Spatial Scope
3.2. Identification of Natural Character Types and Areas
3.2.1. Natural Character Types
3.2.2. Natural Character Zoning
3.3. Identifying Cultural Character Types and Areas
3.4. Identification and Analysis of Rural Landscape Heritage Character Areas
4. Discussion
4.1. Identification of Rural Landscape Heritage Character
4.2. Protection of Rural Landscape Heritage Areas
5. Conclusions
Author Contributions
Funding
Institutional Review Board Statement
Informed Consent Statement
Data Availability Statement
Conflicts of Interest
Appendix A






References
- Zhu, J.; Yuan, X.; Yuan, X.; Liu, S.; Guan, B.; Sun, J.; Chen, H. Evaluating the Sustainability of Rural Complex Ecosystems during the Development of Traditional Farming Villages into Tourism Destinations: A Diachronic Emergy Approach. J. Rural. Stud. 2021, 86, 473–484. [Google Scholar] [CrossRef]
- Xie, H.; Zhu, Z.; He, Y.; Zeng, X.; Wen, Y. Integrated Framework of Rural Landscape Research: Based on the Global Perspective. Landsc. Ecol. 2022, 37, 1161–1184. [Google Scholar] [CrossRef]
- ICOMOS International. International Charter for the Conservation and Restoration of Monuments and Sites (Venice Chapter); ICOMOS International: Paris, France, 1964. [Google Scholar]
- ICOMOS International. ICOMOS-IFLA Principles Concerning Rual Landscapes as Heritage; ICOMOS International: Paris, France, 2017. [Google Scholar]
- Scazzosi, L. Rural Landscape as Heritage: Reasons for and Implications of Principles Concerning Rural Landscapes as Heritage ICOMOS-IFLA 2017. Built Herit. 2018, 2, 39–52. [Google Scholar] [CrossRef]
- Du, X.; Shi, D. Rural Heritage: Value, Conservation and Revitalisation—From the Perspective of the Human-Land Relationship. Built Herit. 2019, 3, 1–6. [Google Scholar] [CrossRef]
- Antrop, M. Why Landscapes of the Past Are Important for the Future. Landsc. Urban Plan. 2005, 70, 21–34. [Google Scholar] [CrossRef]
- Agnoletti, M. The Development of a Historical and Cultural Evaluation Approach in Landscape Assessment: The Dynamic of Tuscan Landscape between 1832 and 2004. In The Conservation of Cultural Landscapes; CABI: Wallingford, UK, 2006; pp. 3–29. [Google Scholar] [CrossRef]
- Chuman, T.; Romportl, D. Multivariate Classification Analysis of Cultural Landscapes: An Example from the Czech Republic. Landsc. Urban Plan. 2010, 98, 200–209. [Google Scholar] [CrossRef]
- Shao, Y.; Lange, E.; Thwaites, K.; Xue, Z.; Xu, X. Understanding Landscape Identity in the Context of Rapid Urban Change in China. Land 2020, 9, 298. [Google Scholar] [CrossRef]
- Laterra, P.; Orúe, M.E.; Booman, G.C. Spatial Complexity and Ecosystem Services in Rural Landscapes. Agric. Ecosyst. Environ. 2012, 154, 56–67. [Google Scholar] [CrossRef]
- Lin, F.; Zhang, X.; Ma, Z.; Zhang, Y. Spatial Structure and Corridor Construction of Intangible Cultural Heritage: A Case Study of the Ming Great Wall. Land 2022, 11, 1478. [Google Scholar] [CrossRef]
- Li, H.; Jing, J.; Fan, H.; Li, Y.; Liu, Y.; Ren, J. Identifying Cultural Heritage Corridors for Preservation through Multidimensional Network Connectivity Analysis—A Case Study of the Ancient Tea-Horse Road in Simao, China. Landsc. Res. 2021, 46, 96–115. [Google Scholar] [CrossRef]
- Zhang, T.; Yang, Y.; Fan, X.; Ou, S. Correction: Zhang et al. Corridors Construction and Development Strategies for Intangible Cultural Heritage: A Study about the Yangtze River Economic Belt. Sustainability 2023, 15, 13449, Erratum in Sustainability 2023, 15, 16184. [Google Scholar] [CrossRef]
- Nguyen, A.T.; Truong, N.S.H.; Rockwood, D.; Tran Le, A.D. Studies on Sustainable Features of Vernacular Architecture in Different Regions across the World: A Comprehensive Synthesis and Evaluation. Front. Archit. Res. 2019, 8, 535–548. [Google Scholar] [CrossRef]
- Pardo, J.M.F. Challenges and Current Research Trends for Vernacular Architecture in a Global World: A Literature Review. Buildings 2023, 13, 162. [Google Scholar] [CrossRef]
- Tudor, C. An Approach to Landscape Character Assessment; Natural England: York, UK, 2014. [Google Scholar]
- Council of Europe. European Landscape Convention; Council of Europe: Strasbourg, France, 2000. [Google Scholar]
- Brabyn, L. Classifying Landscape Character. Landsc. Res. 2009, 34, 299–321. [Google Scholar] [CrossRef]
- Li, G.; Zhang, B. Identification of Landscape Character Types for Trans-Regional Integration in the Wuling Mountain Multi-Ethnic Area of Southwest China. Landsc. Urban Plan. 2017, 162, 25–35. [Google Scholar] [CrossRef]
- Pan, Y.; Wu, Y.; Xu, X.; Zhang, B.; Li, W. Identifying Terrestrial Landscape Character Types in China. Land 2022, 11, 1014. [Google Scholar] [CrossRef]
- Zhang, J.; Zhao, Y.; Gao, C. Identification of Rural Landscape Character in Jinyuan District, Taiyuan City, Shanxi Province. Landsc. Archit. 2023, 30, 123–130. [Google Scholar]
- Li, C.; Yao, T.; Wang, X.; Zhang, B.; Qiao, H.; Hu, J. Prospects and Challenges Coexist in China’s New Protected Area System. Biodivers. Conserv. 2022, 31, 315–319. [Google Scholar] [CrossRef]
- Stilling, S.; Braae, E. Relational Heritage: ‘Relational Character’ in National Cultural Heritage Characterisation Tools. Landsc. Res. 2023, 48, 917–934. [Google Scholar] [CrossRef]
- Lu, L.; He, Y.; Zhang, X.; Li, Q.; Liu, G. Land Use/Land Cover Change Analysis for Li River Basin, China with Multitemporal Landsat Data. In Proceedings of the Proceedings 2013 International Conference on Mechatronic Sciences, Electric Engineering and Computer (MEC), Shengyang, China, 20–22 December 2013; IEEE: Piscataway, NJ, USA; pp. 418–421. [Google Scholar]
- Mao, X.; Meng, J.; Wang, Q. Tourism and Land Transformation: A Case Study of the Li River Basin, Guilin, China. J. Mt. Sci. 2014, 11, 1606–1619. [Google Scholar] [CrossRef]
- Zhang, Y.; Li, J.; Qin, Q.; Xu, R.; Lin, C. Spatially Variant Lagged Responses of Forest Extent and Landscape Patterns to Socioeconomic Drivers in the Li River Basin, China. J. Appl. Remote Sens. 2016, 10, 016020. [Google Scholar] [CrossRef]
- Xiang, Y.; Meng, J.; You, N.; Chen, P.; Yang, H. Spatio-Temporal Analysis of Anthropogenic Disturbances on Landscape Pattern of Tourist Destinations: A Case Study in the Li River Basin, China. Sci. Rep. 2019, 9, 19285. [Google Scholar] [CrossRef]
- Jin, M.; Juan, Y.; Choi, Y.; Lee, C.-K. Estimating the Preservation Value of World Heritage Site Using Contingent Valuation Method: The Case of the Li River, China. Sustainability 2019, 11, 1100. [Google Scholar] [CrossRef]
- Hu, J.; Qiu, S.; Luo, N.; Qing, G.; Huang, C. Multi-Dimensional Spatial and Temporal Variations of Ecosystem Service Values in the Li River Basin, 1990–2020. Remote Sens. 2023, 15, 2996. [Google Scholar] [CrossRef]
- Regulations of Guangxi Zhuang Autonomous Region on Ecological and Environmental Protection of Li River Basin. Available online: https://faolex.fao.org/docs/pdf/chn136791.pdf (accessed on 24 November 2011).
- Regulations on the Management of Guilin Li River Scenic and Historic Spot. Available online: https://www.liriver.com.cn/page/article/zxlj.tzgg/121 (accessed on 19 May 2020).
- Guangxi Li River Ecological Comprehensive Management Demonstration Project. Available online: https://www.adb.org/sites/default/files/linked-documents/53079-001-ld-02.pdf (accessed on 25 May 2022).
- Liu, L.; Zhang, X.; Chen, X.; Gao, Y.; Mi, J. Global Land Cover with Fine Classification System at 30 m in 2020; Aerospace Information Research Institute, Chinese Academy of Sciences: Beijing, China, 2020. [Google Scholar]
- Butler, A. Dynamics of Integrating Landscape Values in Landscape Character Assessment: The Hidden Dominance of the Objective Outsider. Landsc. Res. 2016, 41, 239–252. [Google Scholar] [CrossRef]
- Butler, A.; Berglund, U. Landscape Character Assessment as an Approach to Understanding Public Interests within the European Landscape Convention. Landsc. Res. 2014, 39, 219–236. [Google Scholar] [CrossRef]
- Mücher, C.A.; Klijn, J.A.; Wascher, D.M.; Schaminée, J.H.J. A New European Landscape Classification (LANMAP): A Transparent, Flexible and User-Oriented Methodology to Distinguish Landscapes. Ecol. Indic. 2010, 10, 87–103. [Google Scholar] [CrossRef]
- Blankson, E.J.; Green, B.H. Use of Landscape Classification as an Essential Prerequisite to Landscape Evaluation. Landsc. Urban Plan. 1991, 21, 149–162. [Google Scholar] [CrossRef]
- Van Eetvelde, V.; Antrop, M. A Stepwise Multi-Scaled Landscape Typology and Characterisation for Trans-Regional Integration, Applied on the Federal State of Belgium. Landsc. Urban Plan. 2009, 91, 160–170. [Google Scholar] [CrossRef]
- Alcántara Manzanares, J.; Muñoz Álvarez, J.M. Landscape Classification of Huelva (Spain): An Objective Method of Identification and Characterization. Estud. Geogr. 2015, 76, 447–471. [Google Scholar] [CrossRef]
- Wang, Y.; Du, J.; Kuang, J.; Chen, C.; Li, M.; Wang, J. Two-Scaled Identification of Landscape Character Types and Areas: A Case Study of the Yunnan–Vietnam Railway (Yunnan Section), China. Sustainability 2023, 15, 6173. [Google Scholar] [CrossRef]
- Simensen, T.; Halvorsen, R.; Erikstad, L. Methods for Landscape Characterisation and Mapping: A Systematic Review. Land Use Policy 2018, 75, 557–569. [Google Scholar] [CrossRef]
- Ye, H.; Yang, Z.; Xu, X. Ecological Corridors Analysis Based on MSPA and MCR Model—A Case Study of the Tomur World Natural Heritage Region. Sustainability 2020, 12, 959. [Google Scholar] [CrossRef]
- Dong, J.; Dai, W.; Shao, G.; Xu, J. Ecological Network Construction Based on Minimum Cumulative Resistance for the City of Nanjing, China. ISPRS Int. J. Geo-Inf. 2015, 4, 2045–2060. [Google Scholar] [CrossRef]
- Zhao, X.Q.; Xu, X.H. Research on Landscape Ecological Security Pattern in a Eucalyptus Introduced Region Based on Biodiversity Conservation. Russ. J. Ecol. 2015, 46, 59–70. [Google Scholar] [CrossRef]
- Knaapen, J.P.; Scheffer, M.; Harms, B. Estimating Habitat Isolation in Landscape Planning. Landsc. Urban Plan. 1992, 23, 1–16. [Google Scholar] [CrossRef]
- Li, G.; Hu, W. A Network-Based Approach for Landscape Integration of Traditional Settlements: A Case Study in the Wuling Mountain Area, Southwestern China. Land Use Policy 2019, 83, 105–112. [Google Scholar] [CrossRef]
- Peng, J.; Ma, J.; Du, Y.; Zhang, L.; Hu, X. Ecological Suitability Evaluation for Mountainous Area Development Based on Conceptual Model of Landscape Structure, Function, and Dynamics. Ecol. Indic. 2016, 61, 500–511. [Google Scholar] [CrossRef]
- Yang, D.; Gao, C.; Li, L.; Van Eetvelde, V. Multi-Scaled Identification of Landscape Character Types and Areas in Lushan National Park and Its Fringes, China. Landsc. Urban Plan. 2020, 201, 103844. [Google Scholar] [CrossRef]
- Agnoletti, M. Rural Landscape, Nature Conservation and Culture: Some Notes on Research Trends and Management Approaches from a (Southern) European Perspective. Landsc. Urban Plan. 2014, 126, 66–73. [Google Scholar] [CrossRef]
- Palang, H.; Helmfrid, S.; Antrop, M.; Alumäe, H. Rural Landscapes: Past Processes and Future Strategies. Landsc. Urban Plan. 2005, 70, 3–8. [Google Scholar] [CrossRef]












| Resistance Factor | Weight | Grade | Area Percentage (AP,%) | Number of Rural Landscape Heritage (NRLH) | NRLH/AP | Resistance Value |
|---|---|---|---|---|---|---|
| Elevation (m) | 0.2966 | <200 | 29.502 | 129 | 4.373 | 50 |
| 200–500 | 44.132 | 86 | 1.949 | 100 | ||
| >500 | 26.366 | 6 | 0.228 | 500 | ||
| Slope (°) | 0.0532 | <5 | 25.974 | 110 | 4.235 | 10 |
| 5–15 | 28.921 | 78 | 2.697 | 100 | ||
| 15–25 | 24.661 | 29 | 1.176 | 300 | ||
| >25 | 20.443 | 4 | 0.196 | 500 | ||
| Relief amplitude (°) | 0.1018 | <30 | 72.439 | 210 | 2.899 | 10 |
| 30–70 | 27.073 | 11 | 0.406 | 100 | ||
| 70–200 | 0.975 | 0 | 0.000 | 300 | ||
| >300 | 0.100 | 0 | 0.000 | 500 | ||
| Land cover | 0.5485 | Rainfed cropland; irrigated cropland; water body | - | - | - | 10 |
| Impervious surfaces; grassland; herbaceous cover | - | - | - | 50 | ||
| Open evergreen broadleaved forest; Closed evergreen broadleaved forest; Open deciduous broadleaved forest (0.15 < fc < 0.4); closed deciduous broadleaved forest (fc > 0.4); open evergreen needle-leaved forest (0.15 < fc < 0.4); closed evergreen needle-leaved forest (fc > 0.4) | - | - | - | 100 | ||
| Shrubland; evergreen shrubland; sparse vegetation (fc < 0.15) | - | - | - | 300 | ||
| Wetlands | - | - | - | 500 |
| Cluster Variables | Type 1 | Type 2 | Type 3 | Type 4 | |
|---|---|---|---|---|---|
| Elevation | Average (m) | 220.19 | 186.25 | 491.68 | 639.94 |
| Relief amplitude | Average (°) | 10.83 | 8.77 | 28.92 | 30.13 |
| Land Cover | Rainfed farmland | 52,004 | 0 | 0 | 0 |
| Irrigated farmland | 0 | 18,563 | 0 | 0 | |
| Open evergreen broadleaf forest | 0 | 0 | 0 | 1 | |
| Closed evergreen broadleaf forest | 0 | 0 | 87,234 | 0 | |
| Open deciduous broadleaf forest | 0 | 5 | 0 | 0 | |
| Closed deciduous broadleaf forest | 0 | 0 | 0 | 7156 | |
| Open evergreen mixed forest | 0 | 5 | 0 | 0 | |
| Closed evergreen coniferous forest | 0 | 0 | 0 | 24,921 | |
| Thicket | 0 | 1 | 0 | 0 | |
| Evergreen thicket | 0 | 4301 | 0 | 0 | |
| Impervious surface | 0 | 8391 | 0 | 0 | |
| Water body | 0 | 1860 | 0 | 0 | |
| Null | 0 | 281 | 0 | 11 | |
| Total | Number of grids (count) | 52,004 | 33,407 | 87,234 | 32,089 |
| Area (km2) | 2080.02 | 1337.03 | 3489.34 | 1283.12 | |
| Percentage (%) | 25.40 | 16.30 | 42.60 | 15.70 | |
| Natural Character Type | Type 1 | Type 2 | Type 3 | Type 4 |
|---|---|---|---|---|
| Elevation Range | 0~500 m | 0~500 m | 500~1000 m | >1000 m |
| Terrain Undulation Range | <30°, >90° | <30°, >90° | >30° | 30°~90° |
| Land Cover | Rainfed farmland | Irrigated farmland, thicket, water body, impervious surface | Closed evergreen broadleaf forest | Closed deciduous broadleaf forest, open evergreen mixed forest |
| Type Description | An area characterized by a combination of plateaus and hilly terrain, featuring rainfed farmland | An area with gentle terrain and mixed hilly topography, including urban and farmland | A region dominated by hilly terrain covered with evergreen dense forests | A region dominated by mountainous terrain covered with mixed dense forests |
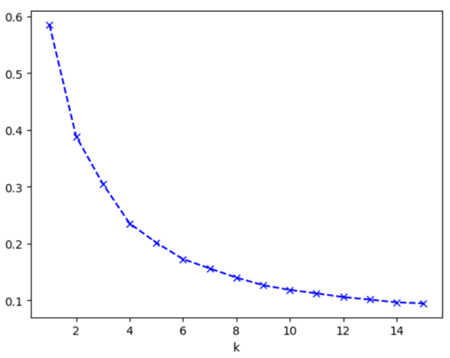
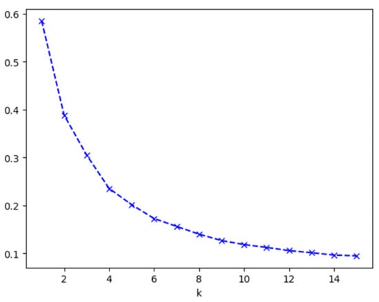
| Cluster Number (K) | Silhouette Coefficient |
|---|---|
| 2 | 0.4855 |
| 3 | 0.5527 |
| 4 | 0.5839 |
| 5 | 0.5476 |
| 6 | 0.5124 |
| 7 | 0.5527 |
| 8 | 0.5141 |
| 9 | 0.5125 |
| 10 | 0.4956 |
| Natural Character Area | Type 1 | Type 2 | Type 3 | Type 4 | Dominant Types |
|---|---|---|---|---|---|
| Area 1: gently sloping irrigated farmland area | 15.41 | 77.40 | 5.31 | 1.97 | Type 2 |
| Area 2: plateau topography rain-fed farmland area | 65.57 | 18.23 | 12.18 | 4.01 | Type 1 |
| Area 3: hilly terrain broad-leaved dense forest area | 6.08 | 4.25 | 73.67 | 15.94 | Type 3 |
| Area 4: mountainous terrain mixed forest area | 4.29 | 1.36 | 33.53 | 60.57 | Type 4 |
| Cultural Area | Cultural Unit | Cultural Relic Site | Traditional Village | Intangible Heritage |
|---|---|---|---|---|
| 10 Military Water Conservancy Cultural Area | 11 Lingqu Unit | Lingqu*, Guyanguan, Yanguan Kiln Site, Tangjiadawu | Dong village *, Liutian village, Jianli village, Jiangxiping village, Yanguankou village, Liukouyan village | Guilin Dragon Boat Custom, Xing’an Rice Noodle Making Craft, Xing’an Dragon Boat Song, Mazi village |
| 12 Qincheng Unit | Qincheng Site *, Shimaping Ancient Tomb Group | Rongliushang village *, Xiabei village, Yingshang village | ||
| 20 Water Transportation Cultural Area | 21 Daxu Unit | Daxu Ancient Town, Fuziyan Site *, Liu Village Qin’s Ancestral Hall and Stage, Mao village Virgin Temple, Luosheng Jiao Martyrs Cemetery, Xiong Village Ancient Architectural Complex | Lufang village *, Dabu village *, Mao village *, Taiping village *, Xiong village *, Longmen Village, Liu village | Guilin Fish Drum, Guilin Mountain and Water Legend, Fuli May 8 Folk Activity, Baisha “June 23” Festival, Li River Fishing Fire |
| 22 Xingping Unit | Xingping Ancient Stage | Yu village | ||
| 23 Liugong Unit | - | Liugong village *, Fenglin village | ||
| 24 Longtan Unit | - | Langzi village *, Longtan village * | ||
| 25 Yulonghe Unit | Fuli Bridge, Xiangui Bridge, Yulong Bridge | Jiuxian village *, Yulongbao village * | ||
| 30 Traditional Settlement Cultural Area | 31 Jiangtou Unit | Jiangtou Village Ancient Architectural Complex * | Jiangtou village * | Helang Song, Lingchuan Girl Festival, Guilin Round Bamboo Sliver Fan Making Craft, Lingchuan County Yang’s Stone Carving Craft |
| 32 Changgangling Unit | Changgangling Village Ancient Architectural Complex * | Changgangling village | ||
| 33 Ditang Unit | - | Ditang village *, Zhaiqing village *, Jinpen Village* | ||
| 34 Haiyang Unit | Tangjie Tomb, Sanyuan Pagoda, Datongmuwan Village Ancient Architectural Complex, Haiyang Temple | Dailou village *, Caiziyan village *, Shanwan village*, Datangbian village *, Muwan village *, Huangtutang village *, Jiangdong village, Fangtangling village, Qiaobian village | ||
| 35 Shuiyuantou Unit | Shuiyuantou Village Ancient Architectural Complex * | Shuiyuantou village *, Dalukou village, Tangkoutian village, Yanmenqian village, Shizhu village | ||
| 36 Bangshang Unit | Bangshang Village Ancient Architectural Complex * | Bangshang village, Zhongshanping village * | ||
| 40 Ethnic Minority Cultural Area | 41 Xizhou Unit | - | Xizhou Zhuangzhai village *, Sanxiandong village | Xing’an Yao Embroidery, Lingchuan Lantan Yao Papermaking Craft, Dajingzhai Yao Tea Making Craft |
| 42 Qingshanwan Unit | - | Qingshanwan village | ||
| 43 Laozhai Unit | - | Xinzhai village *, Laozhai village * | ||
| 50 Red Revolutionary Culture Area | 51 Jieshou Unit | Guanghuapu Ambush Battle Site *, Jieshou Ferry Site *, Jieshou Sanguan Hall *, Jieshou Jielong Bridge, Guanghuapu Red Army Martyrs Cemetery, Jieshou Ancient Tomb Group, Shuangzaotian Ancient Tomb Group, Jiandidiangong Bridge, Wen’s Ancestral Hall | Chaohuangdian village, Lijia village, Xiazaiyan village, Jiangnan village, Qukoulao village | |
| 52 Qianjiasi Unit | Qianjiasi Red Army Slogan Building | - | ||
| 53 Luxi Unit | Former Site of Military Supplies Transfer Station | Luxi village * | ||
| 54 Yangtang Unit | Former Site of Yangtang Flying Tiger Command, Dayan Site * | - | ||
| 60 Suburban Folk Culture Area | 61 Yanshan Unit | Ma Junwu Tomb, Dagangbu Tang’s Manor, Zhuyuan village Han Tomb Group, Yanshan Park, Science Museum, Republic of China Guangxi University Branch Site, Miaoyantang Cave Site | Dagangbu village *, Jiu village *, Shanwei village, Xinglong village, Liangfengxia village | Bandeng Dragon, Guilin Brand, Lingchuan Grass Dragon Dance, Lingchuan Colorful villages |
| 62 Hengshan Unit | Hengshan Chen’s Ancestral Hall and Stone Carvings | Hengshan village * | ||
| 70 Watershed Cultural Buffer Zone | 71–721 Unit | - | - | - |
Disclaimer/Publisher’s Note: The statements, opinions and data contained in all publications are solely those of the individual author(s) and contributor(s) and not of MDPI and/or the editor(s). MDPI and/or the editor(s) disclaim responsibility for any injury to people or property resulting from any ideas, methods, instructions or products referred to in the content. |
© 2024 by the authors. Licensee MDPI, Basel, Switzerland. This article is an open access article distributed under the terms and conditions of the Creative Commons Attribution (CC BY) license (https://creativecommons.org/licenses/by/4.0/).
Share and Cite
Hong, Z.; Cao, W.; Chen, Y.; Zhu, S.; Zheng, W. Identifying Rural Landscape Heritage Character Types and Areas: A Case Study of the Li River Basin in Guilin, China. Sustainability 2024, 16, 1626. https://doi.org/10.3390/su16041626
Hong Z, Cao W, Chen Y, Zhu S, Zheng W. Identifying Rural Landscape Heritage Character Types and Areas: A Case Study of the Li River Basin in Guilin, China. Sustainability. 2024; 16(4):1626. https://doi.org/10.3390/su16041626
Chicago/Turabian StyleHong, Zizhen, Wentao Cao, Ying Chen, Sijia Zhu, and Wenjun Zheng. 2024. "Identifying Rural Landscape Heritage Character Types and Areas: A Case Study of the Li River Basin in Guilin, China" Sustainability 16, no. 4: 1626. https://doi.org/10.3390/su16041626
APA StyleHong, Z., Cao, W., Chen, Y., Zhu, S., & Zheng, W. (2024). Identifying Rural Landscape Heritage Character Types and Areas: A Case Study of the Li River Basin in Guilin, China. Sustainability, 16(4), 1626. https://doi.org/10.3390/su16041626
