Abstract
Public drinking water service providers must comprehensively understand and effectively characterise user demands, especially during peak hours, which not only impact the maximum demand within the distribution network but also determine the dimensions of interior networks within buildings. Residential consumers show different consumption patterns based on socioeconomic factors, spatial location, climatic conditions and the consistency and quality of service delivered by public service providers. This study focused on assessing 1,317,584 users distributed across four distinct service areas in Bogotá, Colombia. To achieve this, a stratified random sampling of 1233 residential subscribers was conducted and 320 reference digital Y290 Aquabus micro-meters were installed to characterise the four service areas. The installations were grouped into sets of 320 users until the entire sample of 1233 subscribers was encompassed. The results demonstrated that the rational method provided the most accurate fit for estimating the probable maximum flow rates compared to the values measured and, consequently, is the most suitable method for application within the region of interest. However, whereas the Hunter Unal method displayed a reasonable fit, it tended to underestimate the size of internal networks within buildings. The remaining methods, such as the British, square root, simultaneity, Hunter, NTC 1500 Hunter and Chilean methods, did not yield significant adjustments and tended to overestimate the probable maximum flow rates as well as the internal networks within buildings. The results indicate that, depending on the method used to calculate the probable maximum flow or design flow of the internal network, there can be a deviation factor when compared to the actual peak flow measured (real maximum flow). This deviation factor ranges from 0.79 (calculated less than measured) to 3.77 (calculated greater than measured). Additionally, a sizing case study was conducted, which involved applying all methods to a scenario involving a residential user. This study aimed to determine the variation expected in the estimation of the diameter of the supply pipe to the internal network when using the flow results from different methods. This analysis serves to conclude the research.
1. Introduction
Issues that have attracted worldwide attention and research, particularly since 2000, are access to drinking water for human consumption, its responsible use and its growing scarcity, primarily due to factors such as water stress resulting from human activities and events related to climate change [1]. The severity of these challenges has prompted organisations such as the United Nations (UN) to focus their efforts on defining the Millennium Development Goals as well as measuring progress and compiling data on a global scale. Two sustainable development goals (SDGs) in particular have gained prominence: SDG 6, which aims to “Ensure availability and sustainable management of water and sanitation for all” [2] and SDG 11, which aims to “Make cities and human settlements inclusive, safe, resilient and sustainable” [3].
The concern expressed by governments towards safeguarding and responsibly using resources and their fair access is shown in the Millennium Development Goals (MDGs), which require the implementation of adaptive strategies by several stakeholders, including governmental bodies, private institutions, non-governmental organisations and end-users [1]. The absence of localised or regional policies concerning the public usage of drinking water, which incorporate an understanding of supply system vulnerabilities and a clear assignment of responsibilities among societal actors, is a significant barrier towards advancing adaptation efforts. Consequently, against a potential shortage and deterioration of water resources, both related to the quantity and quality of surface water [2], the inclusion of demand control measures, such as rational water consumption patterns, efficient distribution systems within urban areas and low-consumption or water-saving devices within building internal networks, within this policy have been proposed to ensure the sustainable usage of water resources.
In developed nations such as Australia and the United States (which historically show the highest daily water consumption per person), a decline in user water consumption has been observed, supported by the implementation of conservation strategies and the use of low-consumption or water-saving devices and sanitary fixtures [4]. The efficacy of these measures hinges on sociodemographic variables [5,6,7] and alterations in behaviour linked to the preservation of water resources [8]. These behavioural changes are influenced by a paradigm shift in the cultural perception of water (water stewardship), changes in societal water usage patterns, adoption of water-saving or low-consumption technological systems and cultural norms surrounding water use, all of which are interconnected with climate change [9]. This collective effort serves to alleviate strain on lotic ecosystems and, in turn, safeguard water resources.
Within certain Latin American nations, efforts to alleviate pressure on water resources have centred around programmes aimed at managing water demand, which also include projects geared towards promoting the rational use of water and the integration of water-saving devices in new constructions [10]. Nevertheless, several studies and official data within the region reveal a notable dichotomy in relation to this matter. In this regard, through assessments aimed at comprehending the scope of the water problem, the UN Human Settlements Programme highlights daily per capita water consumption statistics that vary significatively depending on local regulations, as well as the explanation of usual daily peaks of the consumption. Regarding the United Kingdom, the average daily water consumption stands at 121 litres per household [11]. Additional regional studies indicate that in two Campina Grande districts in Brazil, factors such as service fees and family income play a role in influencing water consumption patterns. In the first scenario, it was observed that when service rates increase, consumption also increases. However, in the second scenario, there is some research on the GDP rise when consumption decreases [12]. In Sonora, Mexico, other factors directly affecting water consumption have been identified. These include population growth, heightened population density, the expansion of alternative water sources (such as groundwater), significant levels of technical and commercial losses and the substitution of high-water-consumption equipment with more water-efficient alternatives [13]. The Madrid region also uses high-tech innovative approaches to achieve more efficient water management, i.e., smart water consumption monitoring systems. The water and sanitation sector in Chile has achieved full cost recovery and implemented universal micro-metering and progressive monitoring of consumption volumes. This, coupled with the investments in network maintenance, the stabilisation of unaccounted water control and the consolidation of water and sanitation service providers under a few major groups, has resulted in cost synergies and economies of scale. Despite these achievements, the benefits have not been transferred to consumers in the form of lower rates [14].
In Colombia, the delivery of drinking water is governed by a range of laws, in particular Law 142 of 1994, which establishes the foundation for public utility services. This legislation is the legal framework that delegates responsibilities to government bodies and encourages healthy competition among private service providers at a national level. Further, Law 373 of 1997 mandated utility companies to present programmes or plans for the efficient use and conservation of water. Subsequently, the national policy for the Integrated Water Resource Management was introduced (2009), with the intention of addressing the underlying issues contributing to inadequate government oversight in terms of resource regulation and control. This policy aimed to harmonise the efforts of governmental institutions. Moreover, it revealed a problem indicative of inefficient water usage among users, service providers and decision makers. This scenario implied a challenge in the search for the sustainable management of water resources [15]. In its pursuit of effective and comprehensive water resource management, particularly in relation to aqueduct service providers, the Colombian Government sanctioned Resolution CRA 750 of 2016 through the Regulatory Commission for Drinking Water and Basic Sanitation. This resolution modified the range of basic consumption and defined complementary and luxury consumptions, aiming to contribute to efficient water use and discourage irrational consumption. Within this resolution, the range of basic potable water consumption per user and per month was revised from 20 to 17 m3 in cold climate cities (18 m3 in temperate climates and 19 m3 in warm climates). Furthermore, the same CRA resolution laid a gradual reduction plan for basic water consumption in cities such as Bogotá, targeting a decrease of 11 m3 per month in 2018 [16].
At the local level, in 2012, the Mayor’s Office of Bogotá took steps to ensure the provision of free water (recognised as a fundamental right) for individuals in a manifest state of vulnerability, a move aligned with the Colombian constitutional jurisprudence at both the local and national levels. This was enacted through Executive Order 064 of 2012, which granted 6 m3 of free water to residential users in Strata 1 and 2 in Bogotá (per user, where a user has an average of 5.5 inhabitants in stratum 1 and 4.9 inhabitants in stratum 2, which are the object of coverage of this policy), aiming to enable dignified living conditions as provided in the Political Constitution [17]. In this context, in the first year of implementation, the supply of the vital minimum amount of water in the city produced figures where households in Strata 1 and 2 in Bogotá (~626,602 benefiting users or subscribers) consumed an average of 0.53 m3 more water per month compared to the previous year [18].
As part of the strategy to regulate water consumption among users beyond the rate aspect, the Colombian Institute of Technical Standards (ICONTEC) implemented the Colombian Technical Standard NTC 1500 [19], based on the International Plumbing Code, for designing internal water and wastewater networks in buildings. This standard establishes the minimum requirements for internal networks within buildings under a rational and efficient approach to water usage through the regulation and definition of criteria governing network design, construction, installation, operation and maintenance, including material quality and the integration of water-saving devices to minimise overall consumption volume and subsequently reduce the peak consumption rates within buildings. Additionally, this standard is referenced and managed by the Bogotá Aqueduct and Sewerage Company (EAAB) in their technical standard for internal networks, NS-128, which also highlights the need for new installations to incorporate sanitary devices bearing environmental labels that indicate appliances and equipment with low water consumption [19,20]. The focus of the primary analysis conducted in this study revolves around the efforts geared towards optimising consumption.
When a building, whether residential, commercial, institutional or industrial, incorporates multiple sanitary fixtures (such as showers, sinks, basins, toilets, washing machines, hose taps and bathtubs), each fixture inherently requires a specific minimum instantaneous flow value linked to the discharge flow rate for which it was designed (a value that essentially corresponds to the average discharge flow rate of a typical fixture). The maximum instantaneous flow rate, also known as the maximum possible flow rate, is the sum of the instantaneous flows caused by each of the sanitary fixtures operating simultaneously. Nevertheless, the actual consumption within the building is lower than the outcome of this calculation as the simultaneous operation of all fixtures under normal circumstances is rare. It is not easy to determine, in a general sense, how many fixtures will be used simultaneously at any given moment due to the construction aspects of the fixtures and their faucets. Above all, this variability arises from their intermittent use, with varying frequencies depending on the types of buildings and where they are located, the hygienic habits of their users and other socioeconomic factors. Nevertheless, different methodologies are used to prudently estimate a simultaneity factor. The probable maximum flow rate of a building denotes the anticipated flow rate within the system, factoring in the aforementioned simultaneity of use [21].
The Colombian regulation governing the design of internal hydraulic and sanitary installations in buildings, “NTC 1500”, suggests determining the anticipated maximum flow rate within a building (used as the design flow rate for sizing internal networks) through the use of the probabilistic methodology called the Hunter curve. This methodology stems from a probabilistic approach introduced by Roy Hunter that is based on studies or measurements conducted on buildings in the United States. However, this methodology may not necessarily align perfectly with the conditions, characteristics and consumption patterns of the Colombian population, particularly within the city of Bogotá. This was confirmed by recent studies, which confirmed that the design flow rates calculated using this approach notably differ from actual consumption rates observed in these buildings [22]. These discoveries, along with research conducted by professionals specialised in the design of internal networks in buildings, have supported the enhancement of the curves and data that currently function as design benchmarks within the standard above [23].
Considering the extensive water service infrastructure in the city of Bogotá and its more than 2.2 million users as of 2022, along with the various initiatives undertaken by the EAAB in alignment with the requirements of Resolution 750 of 2016 by CRA and Decree 064 of 2012 from the Mayor’s Office aimed at ensuring an optimal and efficient water supply under parameters of rational consumption and effective resource use between 2009 and 2011, the EAAB conducted a field measurement campaign of specific flow rates in residential areas involving 1233 users located across different service areas within the city. Additionally, a survey system was implemented to characterise residential users, understand their composition and identify types of water-using fixtures and purposes. Based on field measurements and surveys, a research project was conducted to use and analyse the information collected by the EAAB to study and determine various aspects, including the characteristics and behaviour of residential consumers. This was achieved by calculating the per capita average daily consumption of registered users and measuring the real-time maximum flow rates as instantaneous pulses in each building studied. These measurements were then compared with the probable maximum flow rates previously established during the design of internal networks in buildings using standardised methodologies used globally, including the one recommended by NTC 1500 for Colombia. This analysis serves as the foundation to determine which methodology is more appropriate for the specific conditions of how residential users in Bogotá consume water in terms of peak flow rates.
The significance, distinctiveness and innovative perspective of this study centres around its capacity to analyse a sample of 1233 residential users representing diverse socioeconomic backgrounds. Moreover, this study involves utilising field measurement equipment to determine the actual maximum flow rate that passes through a building’s inlet pipe over an observation period of ~20 days; then, these measured datasets are compared with the methodology commonly used in Colombia for calculating the probable maximum flow rate for designing internal networks as well as with other alternative methods used at regional and international levels. This topic is relatively underexplored in Colombia and Latin America and provides a contrasting perspective against the methodology proposed in the National Regulations issued by ICONTEC. The results from this study offer decision-making tools for designers, service providers and even governmental bodies such as the Colombian Vice-Ministry of Water and Sanitation that are aimed at implementing similar studies and regulations based on real field measurements. These measurements serve as inputs for selecting or designing a reliable and precise methodology for sizing and designing water supply systems in residential buildings, ensuring efficiency and compliance with current regulations to achieve the following objectives:
- A streamlined design: This is achieved by precisely calculating instantaneous peak flows, which are essential for designing efficient internal water distribution systems that fulfil users’ needs without wasting resources.
- Proper network sizing and dimensions: This helps in understanding that the actual instantaneous flow is critical for correctly sizing pipes, valves, pumps and other components within the internal network to prevent issues related to over- or under-sizing.
- Water preservation: This enables precise calculations of consumption volumes based on real user consumption data, which enables the identification of opportunities to incorporate water-saving technologies like low-flush devices or dual-flush toilets, contributing to the preservation of water resources.
- Supply security and quality by service providers: This indicates that knowledge of peak flows is pertinent for ensuring adequate water availability during periods of high demand, such as peak hours or emergencies. Moreover, it directly impacts the safety and comfort of building occupants and enables service providers to design external hydraulic networks that cater to these needs.
- Compliance with regulations: This is required for comparing and evaluating various methods to determine the most appropriate method for residential buildings in Bogotá. This process also aids in identifying approaches that align best with local regulations and guidelines and ensure adherence to the specific standards set by authorities.
- A platform for replicating similar projects in the local and regional context, targeting other user categories: This allows service providers, the government and universities to contribute towards new projects aimed at determining peak consumption behaviour and the most fitting calculation method for each city or region. This approach accommodates method evolution based on current fixture conditions and user behaviour.
The focus of this research is to evaluate and understand user demand patterns, particularly during peak hours, to inform the design and management of both distribution networks and interior building networks within the context of public drinking water services. This involves assessing various methods for estimating probable maximum flow rates and their impact on network sizing, with a focus on residential consumers in Bogotá, Colombia.
2. Methods and Materials
2.1. Case Study
The case study focuses on the areas served by the drinking water service in Bogotá, Colombia (see Figure 1). The corresponding areas are A2, A3, A4 and A5, which are spatially delimited by the Bogotá Aqueduct and Sewerage Company (EAAB). The drinking water service for these areas covers 1,317,584 registered users.
Figure 1.
Location of Bogotá.
Most of these areas show a very similar number of registered users, ranging from 311,382 (A3) to 347,443 (A5). Table 1 lists the characteristics of each of these areas.
Table 1.
Characterisation of the drinking water service provision areas.
The diverse socioeconomic strata established for Colombia are included in all the areas where the drinking water service is provided. These strata are determined according to users’ economic ability to cover public service expenses and facilitate the provision of subsidies to individuals with limited economic resources. (The stratum classification results from a methodology set forth by the National Government through the National Administrative Department of Statistics—DANE. Each city and municipality in the country is responsible for applying this methodology). In Bogotá, the application of the methodology is overseen by the District Planning Secretariat (SDP), which enters information about the external physical characteristics of homes into specialised software, which in turn determines the stratum. The SDP subsequently notifies public utility companies to apply stratum changes in their invoices [24]). Table 2 provides the characteristics of the socioeconomic strata in Bogotá.
Table 2.
Characteristics of the socioeconomic strata of Bogotá.
2.2. Collection of Information
To determine water consumption, the EAAB installed flow meters and collected information through surveys regarding the characteristics of residential users. Both flow measurement and surveys were conducted simultaneously using the contract account number found on the public service bill of each registered user for identification. Figure 1 displays the location of Bogotá, and Figure 2 illustrates the distribution of the 1233 residential users across the A2, A3, A4 and A5 service provision areas.
Figure 2.
Location of residential users in Bogotá, characterised by service provision areas for the project under study (Area 2: Purple; Area 3: Red; Area 4: Blue; Area 5: Orange).
The characterisation was conducted by the EAAB between 2009 and 2011. The number of users characterised is presented in Table 3.
Table 3.
Flow survey and measurement information collection.
Considering the total number of registered users per service provision area, the characterisation was conducted through stratified random sampling, considering residential users with high consumption. The selection of target users for measurement was managed by the Customer Service department. The characterisation was performed with a consideration of 301–315 registered users for all service provision areas. Each area encompassed diverse socioeconomic strata. For instance, the characterisation of A3 involved a total of 315 users, comprising 217 users located in houses (69%) and 98 in apartments (31%). Within this specific area, it was observed that 3% of users belonged to Stratum 1, 13% to Stratum 2, 63% to Stratum 3 and the remaining 21% fell under Stratum 4. No information was available for Strata 5 and 6 during the characterisation process.
Among the 1233 users distributed across areas A2 to A5, 1054 lived in houses (85.5%) and 179 lived in apartments (14.5%). Furthermore, the sample assessed revealed that the strata with the most extensively collected data are Stratum 2 (37.5%) and Stratum 3 (38.4%). This was followed by Stratum 1 (9.9%) and Stratum 4 (12.5%) (refer to Figure 3a). Strata 5 and 6 account for 0.7% and 1.0%, respectively (see Figure 3b).
Figure 3.
Information used to characterise registered users (A2–A5). (a) Total percentage of houses and apartments; (b) percentage of socioeconomic stratum.
2.2.1. Flow Measurement
The EAAB conducted a measurement campaign aimed at precisely assessing the flow rates for residential users. This was achieved through the installation of 320 digital micro-meters, specifically the Aquabus Y290 reference meters, each with a ½″ size. These meters can capture and store data, providing readings of hourly flows, instantaneous maximum flows and the exact time of occurrence [24]. Aquabus Y290 meters operate based on the velocity and single jet principle. They are immune to magnetic fields and their display offers a range of data, including six digits for total cubic metre readings, five digits for submultiples of cubic metres and indicators for low battery, leakage, internal errors and flow direction.
To facilitate data collection and storage over a 20-day period, a temporary replacement of existing meters (following user communication and authorisation) was conducted. The EAAB also calibrated the metre park before initiating the measurement campaign. The datasets recorded by the micro-meters were recorded considering the contract signed by each user. In addition, the information was consolidated by service provision areas (A2–A5).
There were eight installation teams for the fieldwork, each composed of a vehicle, a driver, a social worker and a plumber.
2.2.2. Surveys Conducted
The collection of user characterisation information was conducted simultaneously with the flow measurement, yielding insights into specific details, including property information, water meter data, dwelling attributes, water access points, water usage patterns and water reuse practices. In the context of our investigation, “re-use” entails employing water that has been previously utilised, either once or multiple times, in certain activities to fulfil alternative purposes. For example, this includes recycling laundry water in buckets for subsequent use in flushing toilets or cleaning floors. A total of 1233 surveys were conducted based on the socioeconomic stratum of each household, matching the total number of flow measurements to the same users. One of the most significant pieces of information of this study, derived from the available surveys, pertains to the number of occupants per dwelling. For all studied users spanning areas 2–5, the maximum number of occupants per dwelling was 20, with a minimum of 1 and an average of 5.7 occupants. When performing the same analysis for the entire user group but by distinguishing between houses and apartments, the average number of house occupants is 6.1, whereas for apartments this value reduces to 3.4. This trend reflects a general tendency throughout the entire dataset, suggesting a consistent pattern of higher average occupants in houses and lower averages in apartments. Table 4 provides a condensed the overview of outcomes derived from the surveyed parameters, encompassing dwelling characterisation, sanitary points and an emerging category linked to water reuse practices. On average, Stratum 1 demonstrates the least water reuse (merely 10.1%), whereas an increase in user financial capacity correlates with a higher incidence of water reuse. This examination did not include Strata 5 and 6.
Table 4.
Summarised results based on survey data from areas A2 to A5 related to the characterisation of domestic sanitary fixtures and water reuse practices.
Regarding the distribution of water consumption points within dwellings, the number of points is fairly consistent across the studied residences in the four areas, with values ranging from 11 to 13 hydraulic points. Houses generally possess more hydraulic points than apartments, with values of 11–13 and 7–10 points, respectively. Moreover, the highest number of hydraulic points within a dwelling corresponds to taps (sinks and hose taps), with five–six points, followed by toilets and showers, with an average of two points each. Finally, sinks and washing machines have an average of one sanitary point each. For bathtubs, anomalous data surfaced in areas 4 and 5, warranting caution in its consideration. An inferred average of one bathtub is considered for dwellings across these four study areas.
Considering the variable of building age, houses tend to have an average age spanning from 25.9 to 30.4 years, whereas apartments tend to be younger, ranging from 17 to 23.7 years. This can be directly associated with the age of the internal water supply systems in the building and their potential condition (some leakage and dripping issues might be expected due to the age of the studied buildings). These considerations are inherently integrated into methods for estimating the likely maximum flow rates in buildings.
2.2.3. Maximum Flow Estimation in Dwellings
Water usage in residential properties (as well as for other purposes such as education, offices, hotels, restaurants, commercial establishments and recreation) exhibits variation due to factors that directly impact the volume of water required to simultaneously meet user demand and ensure the proper functioning of the hydraulic appliances. This variability is closely linked to the diverse activities performed by occupants at different times of day.
This issue can be addressed by considering the number of water consumption points a household will have and evaluating the different flow rates of the installed appliances in each section of the network. Then, a reduction coefficient or probabilistic factor is applied to the sum of these values. At times, this coefficient is applied not to the number of consumption points but to the sanitary equipment units (bathrooms, kitchens, etc.). Another methodology involves disregarding the number of consumption points and instead focusing on the overall installed flow rate. The probable flow rate is then determined using a probabilistic or empirical equation. In any case, the primary step in network design is establishing the instantaneous flow rates that different sanitary appliances must be capable of delivering to ensure a satisfactory service for users.
In a broader project context, considering the users assessed and the survey data that characterise the number and types of fixtures per user, three methodologies have been developed, excluding cases of complete certainty, to determine flow rates or design flows for the sizing of internal building networks. These methodologies are based on either the count of fixtures present during the installation or the specific flow rates of the installed fixtures. They fall into the categories of empirical methods, semi-empirical methods and probabilistic methods. Below, we present some important basic concepts that are necessary for better understanding the process of determining design flows, which are crucial for sizing internal building networks.
- Maximum flow or maximum possible flow: This is the sum of the instantaneous flows of all the installed fixtures operating simultaneously. For design purposes, this flow rate is discarded because the probability of its occurrence is practically negligible.
- Average flow: This occurs under normal usage conditions and is difficult to define. Furthermore, it may not align with the flow and pressure conditions for each fixture during peak demand situations.
- Probable maximum flow (): This represents the highest flow rate that is likely to occur in each pipeline segment and is utilised for system design purposes. Alternatively, it signifies the effective flow rate within the pipeline under the typical use of sanitary fixtures, considering that not all of these fixtures will operate simultaneously. The calculation involves multiplying the maximum attainable flow rate by a simultaneity factor, which is grounded in the limited probability of all fixtures within a specific branch operating concurrently. As the number of installed fixtures increases, this probability diminishes. The challenge with applying this method is the difficulty in obtaining information about the utilisation of sanitary fixtures due to varying schedules and uses based on the type of establishment, i.e., whether it is a residential building, office or hotel. In addition, use probability varies considerably depending on the equipment and distinctive characteristics of their taps. The probable maximum flow value is used for preliminary network sizing to determine the diameter of each pipe segment.
- Instantaneous maximum flow: This represents the peak flow rate that occurs within each pipeline segment and serves as the basis for designing the system. To determine this value, measurements must be collected from an operational system over an extended timeframe, utilising measurement instruments capable of accurately determining the peak or instantaneous maximum flow rate. To ensure the applicability of the findings to new systems with analogous conditions, the sample size must be representative.
- Daily consumption flow (provision): This is the consumption flow rate per inhabitant per day specific to a given type of building.Below is a brief description of each of the methods used in the project.
2.3. Calculational Methods
2.3.1. Empirical Methods
Within these methods, for a given number of sanitary fixtures in a system, a subjective and arbitrary decision is made based on the designer’s experience regarding the number of fixtures that can operate simultaneously. In principle, empirical methods may be deemed the most fitting for calculating minor hydraulic systems. The most popular methods are:
British method: This method formulates tables of “likely simultaneous demands” for different potential loads based on the expertise of a group of specialists specialised in designing internal hydraulic networks for buildings.
Dawson and Bowman method: This method was developed by Dawson and Bowman at the University of Wisconsin and is similar to the British method. It involves tables containing the total number of sanitary fixtures in different categories of residences: small single-family residences, large single-family residences and apartment buildings with two–six dwelling units. These tables outline the expected number and types of sanitary fixtures that are commonly present and could potentially be in simultaneous use, thereby determining the design flow rates.
2.3.2. Semi-Empirical Methods
Although rooted in experience, these methods exhibit a certain theoretical foundation that enables them to establish formulas and mathematical expressions.
German square root method: This method takes the flow rate of a 3/8″ tap discharge under specific conditions as the flow unit and assigns a unit “load factor” to this flow rate. For fixtures with different flow rates, a load factor is determined by calculating the ratio between their flow rate and the “unit flow rate” (3/8″ tap) and then squaring the result.
Hence, the load factor for each fixture type in the building is multiplied by the number of fixtures connected to the specific pipe. The resulting values are summed and the square root is then calculated. The equation that models this behaviour is given as follows:
where = probable maximum flow, = unit flow, = number of taps and = load factor.
Simultaneity factor method: To obtain the maximum probable flow (), we must first determine the flow rates of the installed fixtures, sum them up and subsequently adjust the results with a simultaneity coefficient. The formula established by the French Standard NP 41-204 [22] for all dwelling types is given by
where = simultaneity factor, which must not be less than 0.2, and = number of fixtures.
The probable maximum flow is determined as
where = maximum flow by adding the minimum or average flow rates of each fixture and multiplying them by the number of fixtures installed.
Rational or Spanish method: In this method, the first step is determining the flow rates of the installed fixtures. These rates are then added and the results are adjusted using the simultaneity coefficient . However, here, corresponds to the number of fixtures installed in a given residential unit.
To account for simultaneity in groups of residential units with similar attributes, the peak flow rate () originating from the shared distributor to a particular number of these residences is determined by aggregating the maximum flow rates, , of each affected dwelling multiplied by the following factor:
where is the number of residential units or dwellings.
Spanish Standard UNE 149201 method [22]: The calculation flow or simultaneous flow () is the flow rate used to size the different sections of the installation, where its value is determined by adding () the instantaneous flow rates of each fixture within the section assessed. The simultaneous or calculated flow rate (Qc) is obtained using the following empirical expression:
where and are constants that depend on the type of dwelling.
2.3.3. Probabilistic Methods
Whereas probability theory is the most logical approach, its suitability for designing hydraulic systems in buildings with limited sanitary fixtures is uncertain. Moreover, the flow rates and usage frequencies considered in certain procedures (such as Hunter’s probabilistic method) are excessively high for certain countries that have had to modify them to suit their implementation or integration into their regulations. The following is a compilation of the probabilistic methods employed in the project:
Hunter, Hunter Colombia and Hunter Unal methods: In 1940, Roy B. Hunter’s method was published by the National Bureau of Standards within the United States Department of Commerce. This method is grounded in the notion that only a limited number of fixtures, among all those linked to the system, will concurrently operate at any given instant. The impact from each fixture, which constitutes a component within a larger group of comparable elements, is contingent upon the fixture’s flow rate (represented as “q”, denoting the rate at which the service flows), its frequency of use (designated as “T”, denoting the time between successive uses) and the duration of use (referred to as “t”, indicating the period during which water flows to meet the fixture’s demand). Hunter initially assumed that the operation of fixtures was random. Although not entirely accurate, this assumption provides a good foundation and allows for tolerances when the problem does not behave as such. Hunter also determined the usage frequency for all fixtures based on data collected from buildings. The method is applicable to large groups of elements as the design load is set to have a certain probability of not being exceeded (although it might be exceeded on rare occasions). Hunter innovatively formulated an approach for applying this method to systems featuring diverse fixture types by assigning weight or influence to each fixture in relation to the others. Hence, the numerical identifier assigned to a fixture becomes a ratio between the number of flush valve units generating a given flow rate and the number of fixtures of a different type producing the same flow rate, as delineated by the subsequent expression. These unit datasets for a fixture are often specified in the several design standards of each country that rely on the method.
Hunter’s studies, conducted in various buildings across the United States, resulted in obtaining curves depicting the probable maximum flow rate. These curves were based on the total number of sanitary units within the system, considering five different types of buildings. In addition, the Hunter demand curve was derived, as illustrated in Figure 4a.
Figure 4.
Probable flow rate curve based on the number of fixtures installed—Chart. (a) Original Hunter method; (b) Hunter NTC 1500; (c) Hunter Unal.
Given the specific characteristics of the Hunter method, several countries have adopted it with modifications. An example is the NTC 1500 Standard for Colombia [19], where the calculation method for measuring the probable instantaneous flow rate is derived from the original Hunter method. In this method, the determination of consumption units is conducted identically, whereas a modification is made in the reading of the probable maximum flow rate, which is shown in Figure 4b. Here, the average flow rate of fixtures is reduced compared to that used in the original method.
Within the Colombian national context, as a result of previous university-level studies, the University Nacional de Colombia has proposed a method known as “Hunter Unal.” This method originated from undergraduate research focused on calculating probable instantaneous maximum flow rates and conducting field flow measurements for various buildings in Bogotá. These studies were conducted from 2004 to 2006 and were conducted by the “GIREH” Research Group in Water Resources Engineering within the Faculty of Engineering at the Universidad Nacional de Colombia. The Hunter method was selected as the foundation for developing a new approach to calculate the probable maximum flow rate, utilising the same probabilistic principles as the original method to establish fixture simultaneity. This innovative design approach was dubbed the “Hunter method for Colombia” or simply “Hunter Unal”, and it accounted for alterations in the fixtures to be supplied (compared to those examined in the original method). Furthermore, it was tailored to the specific local conditions observed in the buildings studied during the research study. The two main variations made to the original method were the duration of tank valve usage and fixture flow rate. The modifications conducted on the Hunter method in these research efforts by GIREH represent an initial attempt to customise internal building network design techniques to Colombia’s specific conditions. These adjustments are solely based on the results of measurements conducted in eight different buildings with different uses. As such, the method is subject to further modifications, validations, calibrations and verifications. The application of the Hunter Unal method adheres to the same core principle as the original Hunter method and the Hunter method outlined in the NTC 1500 Standard. The determination of consumption units remains consistent across all three methods. The adaptation resides in the evaluation of the probable maximum flow rate, which is derived from the consumption units vs. flow rate graphs created by GIREH researchers. This approach reduces the average fixture flow rate compared to the other two methods, considering current fixture flow rates and shorter filling times, as depicted in Figure 4c.
Chilean RIIDA regulation (Regulations for Residential Potable Water and Sewer Installations) method: For determining the probable maximum flow rate, this standard suggests employing a potential-type equation grounded in probabilistic concepts (derived from the Hunter demand curve). This approach quantifies the maximum flow rate required for designing the water supply systems of properties characterised by a specific consumption pattern. The maximum probable flow () in litres per minute (L/min) is calculated based on the installed flow rate using the following equation:
where = installed flow (in L/min).
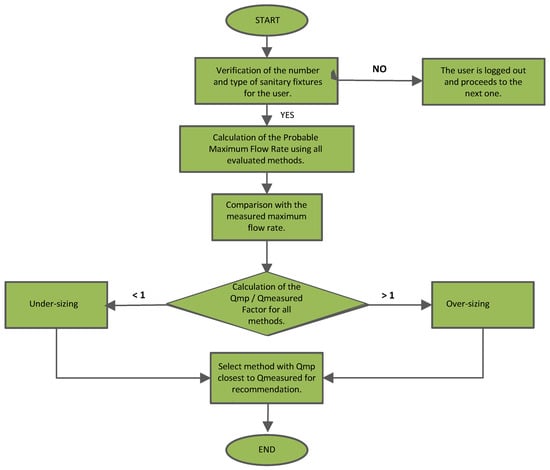
In Figure 5, we outline the general methodology used in this project for determining the probable maximum flow rates (Qmp) for each user and their comparison against the values measured.
Figure 5.
determination flow chart and comparison against .
3. Results
Based on the readings captured by the Aquabus Y290 micro-meter, and keeping in mind that the equipment records the peak flow rate that enters the building at a given instant of time within the 20-day time window in which it was installed, the statistical values of this recorded peak flow of each user, in order to determine with the sample data the maximum peak flow, minimum peak flow, arithmetic mean and median of the peak flow rates—which are the basic statistics of central tendency indicators—for each service delivery area. These findings are detailed in Table 5, offering an analytical perspective on the flow data collected from users within each area, specifically those concerning the recorded instantaneous peak flow rate at the point of entry into the residential network.
Table 5.
Flow metrics measured in residential units.
At the maximum peak flow level in all service provision sectors (A2 to A5), the maximum peak value recorded corresponds to the upper end of the meter reading, which reflects that within the sample some users were characterised as consuming water outside the normal range of a residential user.
Across the assessed zones, the measured probable maximum peak flow rate was 1.82 L/s for all 1233 residential users studied. (At the maximum peak flow level in all service provision sectors (A2 to A5), the maximum peak value recorded corresponds to the upper end of the meter reading, which reflects that within the sample some users were characterised as consuming water by outside the normal range of a residential user. However, from the visual analysis of Figure 6, it is observed that the maximum peak flow rate within the operating range of the equipment is approximately 1.4–1.6 L/s). The A2 area had the highest measured minimum flow rate at 0.12 L/s, whereas areas A3 and A4 showed the lowest extreme value at 0.06 L/s. The average flow rate across all areas varied between 0.45 and 0.50 L/s, whereas the medians ranged from 0.37 to 0.42 L/s. These values served as the data for comparing the flow rates obtained by each of the probable maximum flow rate calculation methods analysed in the study. For each area and method, a scatter plot of measured vs. projected flow rates was created, as shown in the example below for area 3. Figure A1, Figure A2 and Figure A3 present the results for the remaining areas.


Figure 6.
Comparison of the actual maximum flow rates measured vs. simulated flow rate in the A3 area: (a) British method; (b) German method; (c) simultaneity factor; (d) rational method; (e) Standard UNE 149201; (f) Hunter; (g) Hunter (NTC 1500); (h) Hunter (Unal) and (i) Chilean Regulation.
Based on the scatter plot analysis comparing measured and calculated flow rates, as depicted in Figure 6, we can see that the majority of the calculated flow rates are above the average flow rate line. In contrast, a substantial portion of the measured flow rates lie below this threshold. There is a noticeable differentiation in the distribution of these flow rates, indicating a significant dispersion between the calculated and measured data. In addition, for each area, the calculated average flow rate line is depicted, which reveals, for each method, the proximity between the average lines of measured and calculated flow rates as well as the method that yields a probable instantaneous maximum flow rate result that is closest to the measured reality of users.
Below, the authors provide a summary of the average results obtained through several methodologies for calculating probable instantaneous maximum flow rates. These methodologies were applied to residential users in areas 2 to 5, which correspond to the water service provided by the EAAB in Bogotá. These results are compared with the average flow rates obtained from measurements conducted for users in areas 2–5.
Table 6 shows the average values of the calculated probable instantaneous maximum flow rates using the nine different methods evaluated in this study. These methods are used worldwide for designing internal building networks.
Table 6.
Average instantaneous maximum flow rates calculated (using different methods) and measured for users in areas 2–5.
Here, only one empirical method—the British method—was used for the population studied. This method is the second-most overestimating of the maximum instantaneous flow rate calculated in comparison to the measured flow rates. In general terms, it triples the actual expected flow rate.
Among the semi-empirical methods studied and fully applied (four methods), the rational method yielded the best results when compared to the measured maximum flow rates. Due to its close resemblance to the measured actual flow rates and the fact that it has slightly increased flow rates even when they are similar, the rational method emerges as one of the recommended methods for designing internal building networks in Bogotá. On the contrary, the method producing the furthest calculated probable instantaneous maximum flow rate from the measured rate is the German square root method, which overestimates the expected real flow rate by 3–4 times.
Of the four studied and applied probabilistic methods, it was determined that the original Hunter method calculated much higher flow rates than the measured ones, nearly doubling them. Although the Chilean RIDDA regulation method and the Hunter NTC 1500 method generate lower flow rates than the Hunter method, they still produce flow rates substantially higher than the measured ones (by ~60%). Finally, the Hunter Unal method, proposed by the National University of Colombia, best aligns with the water consumption patterns specific to the population of Bogotá. This method achieves the results of probable instantaneous maximum flow rates that are closest to the measured maximum flow rates for the studied users. However, when applying this method to a highly representative sample size of 1233 residential users, out of the total sample, the method generates slightly higher flow rates than those measured for ~55% of the population; for the remaining 45%, the calculated flow rates are slightly lower than those measured. This could potentially lead to the design of internal networks that are undersized during simultaneous peak consumption events in relation to the actual flow needs, especially in multi-family buildings such as apartment complexes, which are increasingly common due to rapid demographic growth and limited available space for accommodation. Therefore, it is crucial to persist in studying, calibrating and validating this calculation methodology using both present and future flow rate data. The objective is to enhance the accuracy of the Hunter Unal method by extending the scope of the research study to include other cities with diverse climatic conditions and cultural practices as well as other institutional (schools and government and private offices), commercial (large and small business establishments) and industrial buildings. In these scenarios, specific calculation methods for probable instantaneous maximum flow rates must be developed according to the distinctive characteristics of each use type.
In relation to the results of the average instantaneous maximum flows determined by different methods and the measured flows in each area, we can see that, even when each method determines a flow rate in relation to different calculation criteria, they showed consistent and uniform results when compared across areas. This suggests that even though user behaviour, practices and consumption patterns show considerable diversity, there is a coherent and measurable behavioural trend that can be characterised and quantified.
Figure 7 shows the average probable instantaneous maximum flow rate results obtained using the nine methods across the four study areas. Figure 7 also includes the average measured flow rates for each area, allowing for a graphical observation of the previous conclusions regarding the accuracy of each method and the uniformity and consistency of the results when assessing each method independently across the four areas.
Figure 7.
Average instantaneous maximum flow rates calculated (using different methods) and measured for users in areas 2–5, which are categorised by area.
Bear in mind that in Europe, the EN 806-3 [25] was developed by the CEN (European Committee for Standardization); it is a simplified method and is only applicable to small installations. However, countries such as Germany (DIN 1988-300) [26] or Portugal generally consider other methods. Discussions about the methodologies implemented in Europe have been taking place for many years [27].
4. Sizing Case Study
To compare the results of the estimated probable maximum flow rate obtained from the nine methods assessed against the measured flow rate, as well as to illustrate how the use of the probable maximum flow rate affects the sizing and design of an entry pipe for a building considering the actual internal diameter of PVC pressure pipes for internal networks, the following paragraphs discuss sizing for one of the users assessed. This analysis will be conducted assuming an entry speed of 1.50 m/s, which is the typical design speed used in internal networks to ensure self-cleaning and minimise transient effects (the speed recommended by NTC 1500 falls between 1 m/s and a maximum of 2.5 m/s).
For the calculation, the real internal diameters of PVC pipes are used. Table 7 presents the analysed pipes.
Table 7.
Geometric characteristics of internal and external diameters of PVC pressure pipes used for the construction of internal networks in buildings.
For the example above, we used data from a user located in area 5 (a house, Stratum 3, located at CL 40F SUR 78A 10). This allowed us to demonstrate the estimation results of the probable maximum flow rate and the sizing of the entry pipe. The arrangement of the hydraulic fixture points in the building is detailed in Table 8.
Table 8.
Hydraulic fixture configuration for the case study.
For the case study, by considering the measured flow rate, applying the nine methods for calculating the probable maximum flow rate and assuming an average water speed through the pipe of 1.5 m/s as well as an expected range of actual speeds between 1 and 2 m/s, we used the continuity equation to determine the probable maximum flow rates of the user selected for the case study. We also calculated the theoretical and actual diameters that would be used in the entry pipe to the building based on the internal building network design approach. In addition, leveraging the PVC pipe pressure database, we determined the price per linear metre of the pipe defined for the probable maximum flow rate of each method. Finally, we calculated the percentage of additional cost that each method incurs when compared to the design created for the conditions of the measured actual flow rate. The results are detailed in Table 9.
Table 9.
Case study—pipe diameter and pricing analysis.
The results clearly show that the required diameter for the entry section of the internal network of the building, considering the measured flow rate, would be 0.75″. Only the rational and Hunter Unal methods yield the same diameter, whereas the other methods report diameters between 1″ and 1.5″. The factors of probable maximum flow rate increase relative to the measured rate, varying from a minimum of 0.98 for the Hunter Unal method to 1.28 for the rational method. However, for the other methods, this factor ranges from 1.72 to 4, with the maximum factor obtained using the German square root method. The cost analysis of the designed pipes demonstrates that the projected additional cost on site, solely due to the pipe supply, ranges from 140% to 330%. These results underscore the significance of appropriately selecting a probable maximum flow rate calculation method that not only optimises hydraulic sizing but also minimises the economic expenses linked to constructing internal networks.
5. Conclusions
The study findings from Colombia reveal that the widely used Hunter method recommended by the NTC 1500 Standard overestimates the design flow rates for internal networks, particularly for residential users in Bogotá, averaging around a 57% overestimation. This can lead to oversized network designs and significant cost overruns. To optimise future designs, further research is needed in other regions of Colombia to update the criteria. Among the methods studied, the rational method and Hunter Unal method align well with real-world observations, especially for single-family residences in Bogotá. For multi-family structures, these methods also provide favourable results. However, more research and field measurements are necessary to confirm these findings. Instantaneous maximum flow rates in Bogotá remain relatively consistent across residential areas. The Hunter Unal method closely matches water consumption patterns but may slightly overestimate or underestimate flow rates. It is crucial to refine and validate this method further, considering diverse climates and building types. Despite variations in user behaviour, the study suggests a consistent trend in consumption patterns across Bogotá’s population, emphasising the need for comprehensive characterisation and quantification of consumption behaviours.
Author Contributions
Conceptualisation, A.J.G.-O., O.E.C.-H. and R.O.O.; methodology, A.J.G.-O., A.A.-P. and R.O.O.; data curation, A.J.G.-O. and R.O.O.; writing—original draft preparation, A.J.G.-O., R.O.O. and V.S.F.-M.; supervision, V.S.F.-M. and A.A.-P. All authors have read and agreed to the published version of the manuscript.
Funding
This research received no external funding.
Institutional Review Board Statement
Not applicable.
Informed Consent Statement
Not applicable.
Data Availability Statement
Data may be acquired by contacting the corresponding author (A.J.G.-O).
Conflicts of Interest
The authors declare no conflicts of interest.
Appendix A


Figure A1.
Comparison of the actual maximum flow rates measured vs. simulated flow rate in the A2 area: (a) British method; (b) German method; (c) simultaneity factor; (d) rational method; (e) Standard UNE 149201; (f) Hunter; (g) Hunter (NTC 1500); (h) Hunter (Unal) and (i) Chilean Regulation.


Figure A2.
Comparison of the actual maximum flow rates measured vs. simulated flow rate in the A4 area: (a) British method; (b) German method; (c) simultaneity factor; (d) rational method; (e) Standard UNE 149201; (f) Hunter; (g) Hunter (NTC 1500); (h) Hunter (Unal) and (i) Chilean Regulation.




Figure A3.
Comparison of the actual maximum flow rates measured vs. simulated flow rate in the A5 area: (a) British method; (b) German method; (c) simultaneity factor; (d) rational method; (e) Standard UNE 149201; (f) Hunter; (g) Hunter (NTC 1500); (h) Hunter (Unal) and (i) Chilean Regulation.
References
- Boholm, Å.; Prutzer, M. Experts’ understandings of drinking water risk management in a climate change scenario. Clim. Risk Manag. 2017, 16, 133–144. [Google Scholar] [CrossRef]
- Ramos, H.M.; Kuriqi, A.; Besharat, M.; Creaco, E.; Tasca, E.; Coronado-Hernández, O.E.; Pienika, R.; Iglesias-Rey, P. Smart Water Grids and Digital Twin for the Management of System Efficiency in Water Distribution Networks. Water 2023, 15, 1129. [Google Scholar] [CrossRef]
- Ramos, H.M.; Kuriqi, A.; Coronado-Hernández, O.E.; López-Jiménez, P.A.; Pérez-Sánchez, M. Are digital twins improving urban-water systems efficiency and sustainable development goals? Urban Water J. 2023, 1–13. [Google Scholar] [CrossRef]
- Otaki, Y.; Honda, H.; Ueda, K. Historical self-comparison of water consumption as a water demand management tool. Water 2019, 11, 844. [Google Scholar] [CrossRef]
- Willis, R.M.; Stewart, R.A.; Panuwatwanich, K.; Williams, P.R.; Hollingsworth, A.L. Quantifying the influence of environmental and water conservation attitudes on household end use water consumption. J. Environ. Manag. 2011, 92, 1996–2009. [Google Scholar] [CrossRef] [PubMed]
- Willis, R.M.; Stewart, R.A.; Giurco, D.P.; Talebpour, M.R.; Mousavinejad, A. End use water consumption in households: Impact of socio-demographic factors and efficient devices. J. Clean. Prod. 2013, 60, 107–115. [Google Scholar] [CrossRef]
- Cahill, R.; Lund, J. Residential water conservation in Australia and California. J. Water Res. Plann. Manag. 2013, 139, 117–121. [Google Scholar] [CrossRef]
- Straus, J.; Chang, H.; Hong, C.Y. An exploratory path analysis of attitudes, behaviors and summer water consumption in the Portland Metropolitan Area. Sustain. Cities Soc. 2016, 23, 68–77. [Google Scholar] [CrossRef]
- Randolph, B.; Troy, P. Attitudes to conservation and water consumption. Environ. Sci. Policy 2008, 11, 441–455. [Google Scholar] [CrossRef]
- Lyon, S.W.; Goethals, P.; Schneider, P.; Dominguez-Granda, L.; Hampel, H.; Lam, N.; Nolivos, I.; Reinstorf, F.; Tejeda, R.C.R.; Vázquez, R.F.; et al. Improving water management education across the Latin America and Caribbean region. Water 2019, 11, 2318. [Google Scholar] [CrossRef]
- Crouch, M.L.; Jacobs, H.E.; Speight, V.L. Defining domestic water consumption based on personal water use activities. AQUA—Water Infrastruct. Ecosyst. Soc. 2021, 70, 1002–1011. [Google Scholar] [CrossRef]
- Lins, G.M.; Cruz, W.S.; Vieira, Z.M.; Neto, F.A.; Miranda, É.A. Determining indicators of urban household water consumption through multivariate statistical technique. J. Urban Environ. Eng. 2010, 4, 74–80. [Google Scholar] [CrossRef]
- Ojeda, A.; Narváez, A.B.; Quintana, J. Gestión del agua doméstica urbana en Hermosillo (Sonora, México). Cuad. Geogr. Rev. Colomb. Geogr. 2014, 23, 147–164. [Google Scholar] [CrossRef]
- Ferro, G.; Mercadier, A.C. Technical efficiency in Chile’s water and sanitation providers. Util. Policy 2016, 43, 97–106. [Google Scholar] [CrossRef]
- Ministerio de Ambiente Vivienda y Desarrollo Territorial; Republic of Colombia. Política Nacional para la Gestión Integral del Recurso Hídrico. 2010. Available online: https://www.minambiente.gov.co/wp-content/uploads/2021/11/Politica-Nacional-para-la-Gestion-Integral-del-Recurso-Hidrico.pdf (accessed on 29 October 2023).
- Ministerio de Vivienda, Ciudad y Territorio; Republic of Colombia. Resolution No. CRA 750/2016. 2016. Available online: https://normas.cra.gov.co/gestor/docs/resolucion_cra_0750_2016.htm (accessed on 15 November 2023).
- Alcaldía Mayor de Bogotá, Secretaría Jurídica Distrital; Republic of Colombia. Decree No. 64/2012. 2012. Available online: https://www.alcaldiabogota.gov.co/sisjur/normas/Norma1.jsp?i=45989 (accessed on 29 October 2023).
- Escolar, H.A.H.; Sayago, J.A.M. Viabilidad económica del mínimo vital de agua potable en la ciudad de Bogotá DC. Prod. + Limpia 2013, 8, 102–118. [Google Scholar]
- NTC 1500-2020; Código Colombiano de Instalaciones Hidráulicas y Sanitarias. Instituto Colombiano de Normas Técnicas y Certificación ICONTEC: Bogotá, Colombia, 2020.
- Empresa de Acueducto y Alcantarillado de Bogotá (EAAB). Technical Regulation SISTEC-EAAB. NS-128 Lineamientos Generales para Diseño y Construcción de Instalaciones Hidrosanitarias Internas y Sistemas Contra Incendio; EAAB: Bogota, Colombia, 2009. [Google Scholar]
- Abu-Bakar, H.; Williams, L.; Hallett, S.H. A review of household water demand management and consumption measurement. J. Clean. Prod. 2021, 292, 125872. [Google Scholar] [CrossRef]
- Garzón, A.J. Evaluación Patrones de Consumo y Caudales Máximos Instantáneos de Usuarios Residenciales de la Ciudad de Bogotá. Master’s Dissertation, Universidad Nacional de Colombia, Bogota, Colombia, 2014. [Google Scholar]
- Ortiz-Mosquera, R. Estudio de los Caudales Máximos Instantáneos en Edificaciones. Master’s Dissertation, Universidad Nacional de Colombia, Bogotá, Colombia, 2007. [Google Scholar]
- Elster Colombia, Leading the World in Metering Technology. Aquabus Y290 Specifications. Available online: https://www.sumilec.com/marca/elster/ (accessed on 29 November 2023).
- BS EN 806-3; Specification for Installations inside Buildings Conveying Water for Human Consumption—Pipe Sizing—Simplified Method. BSI: London, UK, 2006.
- DIN 1988-3; Drinking Water Supply Systems; Pipe Sizing (DVGW Code of Practice). Deutsches Institut für Normung e.V.: Berlin, Germany, 1988.
- Mohammed, S.; Jack, L.B.; Patidar, S.; Kelly, D.A. Assessing overestimation of water demand in different types of non-residential buildings in the UK. In Proceedings of the 45th CIB W062 International Symposium on Water Supply and Drainage for Buildings, in Conjunction with the WPC Congress 2019, Melbourne, Australia, 8–10 September 2019. [Google Scholar]
Disclaimer/Publisher’s Note: The statements, opinions and data contained in all publications are solely those of the individual author(s) and contributor(s) and not of MDPI and/or the editor(s). MDPI and/or the editor(s) disclaim responsibility for any injury to people or property resulting from any ideas, methods, instructions or products referred to in the content. |
© 2024 by the authors. Licensee MDPI, Basel, Switzerland. This article is an open access article distributed under the terms and conditions of the Creative Commons Attribution (CC BY) license (https://creativecommons.org/licenses/by/4.0/).