Next Article in Journal
A Systematic Review of Passive Cooling Methods in Hot and Humid Climates Using a Text Mining-Based Bibliometric Approach
Previous Article in Journal
Integrative Framework for Platform-Based Business Models to Drive Climate Neutrality in Logistics
 
 
Font Type:
Arial Georgia Verdana
Font Size:
Aa Aa Aa
Line Spacing:
Column Width:
Background:
Article

Analysis of Influencing Factors of the Energy Transition Process in Sustainable Nautical Tourism: Case Study—The Netherlands

by
Raluca Florentina Crețu
1,
Silviu Gheorghe
2,
Elena Claudia Șerban
1,
Daniela Țuțui
1 and
Romeo Cătălin Crețu
3,*
1
The Department of Financial and Economic Analysis and Valuation, The Faculty of Accounting and Management Information Systems, Bucharest University of Economic Studies, 010374 Bucharest, Romania
2
Department of Tourism Management, Faculty of Leisure & Tourism, NHL Stenden University of Applied Sciences, 8917 DD Leeuwarden, The Netherlands
3
The Department of Economics, Accounting and Agrotourism, Faculty of Management and Rural Development, University of Agronomic Sciences and Veterinary Medicine of Bucharest, 011464 Bucharest, Romania
*
Author to whom correspondence should be addressed.
Sustainability 2024, 16(4), 1416; https://doi.org/10.3390/su16041416
Submission received: 27 December 2023 / Revised: 1 February 2024 / Accepted: 5 February 2024 / Published: 7 February 2024
(This article belongs to the Section Tourism, Culture, and Heritage)

Abstract

According to the International Maritime Organization, the shipping industry contributes to 3.3% of global CO2 emissions. Reducing carbon emissions by 50% for all ships by 2050 is the main concern of all stakeholders. In the last 20 years, the share of renewable energy sources in electricity production in the European Union has doubled, from around 15% to almost 35%. The main driver of this development has been the increase in the share of wind energy and solar photovoltaic energy. The authors of this paper aim to analyze the favorable influencing factors and the inhibiting factors affecting the energy transition process applied to nautical tourism, from polluting energy to renewable solar energy. The research approach consists of using the framework provided by the energy transition process from the perspective of the socio-technical and economic approach, by applying a qualitative research method with a deductive approach. The tool used to achieve the objective is a semi-structured interview, which brings up concrete issues that operators in this field are currently facing. The research unitarily, holistically, and specifically approaches the problem of energy transition from polluting sources to renewable ones offered by solar energy, in the case of nautical tourism with direct implications on the specific industry in The Netherlands. The research results are structured in four areas: technological, governance, economic, and user preferences. This research has the potential to provide support for finding optimal solutions to encourage users to accelerate the energy transition process by adopting sustainable solutions for nautical tourism.

1. Introduction

Identifying solutions to achieve energy independence has become a priority nowadays, especially in the current context of problems arising from conflicts in the fields of energy supply and distribution.
At the macro level, a major challenge for future energy systems is addressing climate change solutions, which is one of the main issues that modern society is facing [1,2]. Thus, to respect the principles of sustainability, the energy supplied must be produced without the production of carbon dioxide by using renewable sources [3], as well as by reducing the demand for energy by using it more efficiently [4]. Considering these considerations, the United Nations Organization through the Sustainable Development Goals proclaims the need for an imminent change in the direction of development towards the production and use of energy based on the principles of sustainability [5,6,7]. In general, the tourism industry [8], especially the nautical industry in The Netherlands can be a factor of negative influence on the natural environment [9] and can influence the degree of pollution, as well as the degree of integrity of physical and natural resources [10]. Boating in The Netherlands uses boats that are powered by engines. Most of these engines have internal combustion fueled by petroleum products, emit carbon dioxide and other pollutants through combustion, and adversely affect the environment [11]. Several boats are also powered by battery-powered electric motors. These batteries are charged from the public grid which uses electricity produced from mixed sources, polluting energy sources, and renewable energy sources. A step forward is towards the energy independence of boats so that the energy required for operation is self-produced. These characteristics define the concept of a prosumer. The prosumer concept [12] is illustrated by boats powered by electric motors powered by electricity produced by photovoltaic panels assembled in the ship’s hull, which is a form of renewable energy with 0% pollutant emissions so that the required energy is self-produced in a way that is durable. In this way, solar energy ensures the energy independence of the ship used in nautical tourism; it is produced by sunlight in a free and non-polluting way with zero carbon emissions [13].
In the context of the energy crisis and the wishes of the United Nations formulated through the pillars of sustainability in tourism and the COP21 Paris Agreement, the solution offered by solar nautical tourism is the ideal solution. Although the required technology is proven to be reliable and affordable, solar water tourism is only sporadically present at the prototype and experimental levels. It is not widely encountered in the waters of the world in general and in The Netherlands in particular. Water tourism operators still have not widely adopted this photovoltaic charging solution for pleasure boats.
The issue addressed is relevant to the specialized literature because the introduction of electric boats powered by solar energy on a large scale in nautical tourism is considered a reliable solution [2]. However, this type of boat has not entered the large tourist market. There are only prototypes or niche products and there are gaps in the literature regarding research on the causes that led to this situation [2]. Identifying the factors influencing the status quo from research in the specialized literature, elements of context, and factors that influence the development of the solar nautical tourism segment is relevant to understanding the situation, and there is a need to deepen research in this regard due to the existence of research gaps [2]. The relevance of this thesis is derived from the existence of research gaps and aims to identify the favorable and inhibitory factors that influence the progress of the sustainable energy transition [14] in the case of solar nautical tourism from the perspective of nautical tourism operators. The research topic is the concept of sustainable tourism to find the most suitable viable solutions in the context of the amplification of the negative consequences of climate change [1] and, where there are gaps in the research of the solution offered, through solar nautical tourism. The research is relevant to researchers as it identifies untapped areas for the proposed field and provides support for future research.
The practical relevance of the topic addressed is that solar boats are not widely found in water tourism in The Netherlands [15], and the interview process brings up concrete issues that tour operators in this field are currently facing. The present research is relevant to understanding the reasons for this and represents a starting point for the future strategies of nautical tourism operators to adopt the photovoltaic energy solution for boats used for nautical tourism [13,16]. Also, in practice, there is no concern about the introduction of solar technologies for the propulsion of boats used for water tourism [15]. In the area of governance policies, there is a serious problem of communicating and promoting financial and administrative policies and tools for users to support the transition. The need for legislative adaptation to accelerate the transition is also an identified process [13,16]. Research results can be used by political decision makers to inform government policies in the field. Also, the research results are useful for the effective implementation of policies that promote technological developments and attract sufficient investments but also to encourage the purchase and use of electric boats. At the level of the tourist market, there are no major trends, only sporadic ones, oriented toward the choice of tourist products that use renewable energy [13,16].
The purpose of the article is to analyze the influencing factors affecting the process of sustainable energy transition applied to nautical tourism, from nautical tourism practiced with polluting energy to nautical tourism practiced with renewable solar energy, with an emphasis on enabling and inhibiting factors.
The general objective of the article is to analyze the enabling and inhibiting factors that influence the energy transition process in sustainable nautical tourism in The Netherlands. The research question associated with the general objective of the research is: What are the factors that favor and/or inhibit the implementation of sustainable solutions in nautical tourism in The Netherlands?
The specific objectives of the research are grouped into three areas of the nautical tourism market, technological, governmental, and economic, respectively, and user preferences. The specific research questions are related to the four research objectives, respectively: Specific objective 1—Analysis of enabling and/or inhibiting technological factors influencing the adoption of nautical tourism vessels using renewable solar energy. Research question 1—What are the technological factors that favor or inhibit the process of energy transition in sustainable nautical tourism in The Netherlands? Specific objective 2—Analysis of enabling and/or inhibiting factors in government policies influencing the adoption of nautical tourism vessels using renewable solar energy. Research question 2—What are the governmental factors that favor or inhibit the process of energy transition in sustainable nautical tourism in The Netherlands? Specific objective 3—Analysis of the favorable and/or inhibiting factors in the economic field of the tourist market for the adoption of boats for nautical tourism that use renewable solar energy. Research question 3: What are the economic factors that favor or inhibit the process of energy transition in sustainable nautical tourism in The Netherlands? Specific objective 4—Analysis of enabling and/or inhibiting factors in the field of user preferences (nautical tourism operators) and those who decide to adopt boats for nautical tourism that use renewable solar energy. Research question 4—What are the user preference factors that favor or inhibit the energy transition process in sustainable nautical tourism in The Netherlands?
In this sense, gaps are identified in the specialized literature regarding the unitary approach to the subject of energy transition in the field of nautical tourism, as well as gaps in the identification of the area and the analysis of the factors that influence this energy process. These factors can be identified in part in separate papers on various other topics. There are also gaps in the unitary and specific analysis of influencing factors in the fields of the technology, tourism market, government policies, and user preference that make up the socio-technological and economic framework of the energy transition formulated by Loorbach [14].
The current situation is that solar boats are not widely found in water tourism in The Netherlands [15,17]. The present research is relevant to understanding the reasons for this fact and represents a starting point for the future strategies of tourism operators to adopt the photovoltaic energy solution for boats used in nautical tourism.
The results of the research are relevant to identify the optimal measures to create an attitude favorable to sustainable tourism behavior [13,16]. The results have the potential to provide support for finding optimal solutions that encourage users to accelerate the energy transition process by orienting preferences toward sustainable solutions.
Unlike the specialized literature in which the technical-social, economic, and governmental fields are treated separately, without highlighting the enabling factors and/or the inhibiting factors, this research not only brings together basic factors (technological, governmental, economic, and social, respectively, and consumer preferences) but highlights the enabling and inhibiting factors for the implementation of sustainable solutions in recreational nautical tourism. Moreover, it brings into discussion, through a semi-structured interview, concrete issues that are currently faced by operators in the field of nautical tourism in The Netherlands.
The paper is structured as follows: the relevant literature for the researched subject and the research methodology, where the research objectives and questions, results and discussions, and conclusions are formulated.

2. Study of the Literature

In 2007, the Atlantic Ocean was crossed from Europe to America by the first electric catamaran that charges its batteries only from the solar panels located on the deck of the boat, which means propulsion with zero CO2 polluting emissions. It was indisputable proof that the technology required to propel the ship with electric motors was reliable [11]. This invention validates the implementation of the prosumer concept which requires that at least the energy required for operation is self-produced [12] through solar panels mounted on the ship and does not charge the batteries from the energy network, which may use electricity from polluting sources [18]. An advantage of this transition to photovoltaic energy is the achievement of energy independence, contributing to the objective of reducing CO2 emissions. Solar boats are characterized by the fact that the required energy is produced by photovoltaic panels embedded in the vessel, as appears in Desmond’s study [19].
Features such as silent navigation, low operating costs, and zero pollutant emissions are advantages of electric ships that have become more evident with technological advances in the field, as stated by Tercan and collaborators [2]. An approach to identifying the influencing factors favoring and inhibiting the energy transition in the field of nautical tourism is carried out from the perspective of the operators in nautical tourism. It is carried out in the fields of socio-technical transition according to the model created by Loorbach and others [14]. Thus, from the analysis of the specialized literature, the following influencing factors in the thematic area of technology were identified as favorable factors: use of existing accessible, tested, and reliable technology [13,16]; use of existing electric motors that are efficient and reliable, with efficient use of energy; and use of technology that is easy to maintain by local mechanics [20]. The inhibiting factors that need to be improved are: the average speed of 8–11 km/h, which enables cruising but is not sufficient for transport or travel [13,16]; the battery storage capacity; the capacity of photovoltaic cells to transform solar energy into electricity; the use of these boats in windy weather or on waters with strong currents due to reduced engine power [20]; the limitation of the large area required on the hull of the ship for sufficient exposure of the photovoltaic panels; and the oversized surface load of the dimensions of the vessel due to the exposed surface of the PV panels, which limits the use of the vessel in windy weather [11].
In the specialized literature, solutions offered by the orientation towards green energy worldwide, with concrete policies at the level of the European Union, including financial instruments [13,16], appear more and more often. The adoption of Sustainable Development Objectives at the regional level that indicate the direction towards renewable energy, but also the existence of policies that encourage the approach to renewable energy by the European Commission, are sustainable solutions [5]. The existence of financial instruments available for investment in activities that use renewable energy at the level of the European Union is increasingly present. The availability of European Union funds allocated to sustainable products and business models for sustainable development projects is addressed in the specialized literature by Bigerna and collaborators and Trstenjak [13,16]. Inhibitory factors in the field of government policies, according to Bigerna, are the poor communication of policies and programs to support renewable energy; the existence of a tendency towards more declarative attitudes on the part of government institutions for renewable energy support policies, rather than concrete actions and measures to apply these measures in real life; and the existence of the need to improve collaboration between the domain of public authorities and that of private actors for the implementation of sustainability policies [13].
For the nautical tourism market, Panprayun and collaborators identify two favorable factors: the progressive trend to promote sustainability in general and in the nautical tourism market in particular and the emergence of awareness among tourists regarding the major impact that tourism has on the environment in the context of climate change [20]. The emergence of the tendency among tourists to choose ecologically friendly equipment and activities is gradually increasing.
Boats, in Gürsu’s [11] view, are adapted to activities that include beaching, fishing, and deck diving. The increased safety on board for the crew and tourists, especially children, due to the reduction in sudden movements of the ship because of the reduced cruise speed is the main focus of the operators of leisure ships. Increased desirability for ships with elements such state-of-the-art technology, silent navigation, no exhaust gases, and no engine noise can lead to sustainability.
The consequences of the pressure of tourism on the environment are generally known and should encourage a change in behavior, as stated in the specialized literature [13]. Solar-powered boats fully equipped and developed for tourism are only at the niche and prototype level and are not mass-produced, although the cost of installing photovoltaic cells has decreased recently due to the increase in the use of renewable energy.
However, the complicated procedures in accessing EU funds and also the high price of boats powered by solar energy due to their low level of production are topics addressed as factors inhibiting the implementation of sustainable solutions in nautical leisure tourism [16].
Increasing the preferences of nautical tourism users for electric boats and ensuring the independence of the boat from dependent energy sources are topics addressed by Tercan [2]. The emergence of the tendency among tourism operators to choose ecological equipment and activities but also to simplify the act of navigation and ship maintenance are elements addressed in the specialized literature [11,20].
Sustainable transport could benefit from sustainable development from different angles. Thus, increased share of renewable energy, better quality of transport-related infrastructure, increased satisfaction with public transport, responsible consumption and production, and reduction in fossil fuel consumption are also topics addressed in the specialized literature [21].
In addition, the European Union Directive 959 of May 2023 mentions the Innovation Fund [22], which should serve to support investments in the decarbonization of maritime transport, including investments in the energy efficiency of ships, ports, and short sea shipping, in the electrification of the sector, in sustainable alternative fuels such as hydrogen and ammonia produced from renewable sources, and in zero-emission propulsion technologies such as wind, photovoltaic technologies, etc.
The authors of the study in [23] state that the current evaluation of tourism is a critical issue. Many static measures of sustainability have been proposed in the literature; however, new dynamic methods are needed to grade the course towards the target of sustainable tourism. The authors propose a composite vector indicator, called the Differential Dynamic Index (DDI), which is defined by two components: a dynamic one, to grade the evolution of the destination in terms of its sustainability; and the other a static one, to relativize its position compared to other territories, evaluating the status achieved in the social, economic, and environmental parameters that affect the degree of sustainability. Minak [24] identifies three prominent areas for the advancement of solar-powered boats: maritime drones, sport boats, and short-range cruise ships. Maritime drones are small autonomous boats used for research, conservation, or military operations. Sports boats include nautical and power design competitions involving students and enthusiasts. The author states a growing demand for eco-friendly and low-noise boats suitable for tourism activities, especially in protected areas. Farrell & Twining [25] also approach the concept of sustainable tourism in terms of adaptive management, stating that, in the context of current challenges, the concept of sustainable tourism should focus on developing tourism’s resilience to disruptions and changes and not on achieving stability as the main purpose. These approaches to the definition of the concept of sustainable tourism demonstrate their evolution, with an emphasis on environmental protection and resource conservation, according to Kimbu & Tichaawa [26]. By global climate policies, major changes are needed in the current energy usage pattern, and an emphasis on renewable energy production is necessary, including in the tourism industry, which is considered a major energy consumer and is closely related to sustainable development and energy durability. These general observations on the principles of sustainability are transferred from the general sector of the tourism industry and to the sub-sector of nautical tourism that is the subject of this research. Thus, nautical tourism is defined as an activity that includes travel for tourism, in combination with sports, recreation, and navigation in an aquatic environment of fresh water or salt water (in rivers and lakes, as well as seas or oceans). It has been one of the most developed segments of the global tourism market in recent decades and is constantly growing [27]. For these activities, most use boats with engines based on fuel and oil, with an internal combustion engine in the main compartment. These engines release carbon into the atmosphere, which is one of the reasons for global warming [20]. Also, by using internal combustion engines there is another negative impact, that of aquatic noise pollution, which can interrupt the transmission between caller and receiver by masking biotic sounds. Gorter et al. [28], in their study of solar-powered boats, analyzed 105 photovoltaic boats from around the world. The first solar-powered, battery-powered boats in the 1970s were used for commercial and public transport; their development took several decades, but even then they were only at the prototype level. To illustrate the feasibility and viability of solar boats, their performance can be exemplified with the Sun 21 solar catamaran from Transatlantic 21. It was the first boat in the world to cross the Atlantic Ocean using only solar energy [18]. This journey, of 7000 nautical miles, from the European continent to the American continent was accomplished in 29 days. The catamaran was 14 m long, with an average speed of 5–6 knots (10–12 km/h) and a capacity of five crew members [18,28] (Solarnavigator, n.d.; Gorter et al., 2010). The solar boat concept has been applied in several projects and various initiatives in different countries, and the boats have started to be built, tested, and used at the level of innovative niche experiments but have not become widely used. According to Kemp et al. [29], the transition process takes place in four consecutive phases. Thus, the first phase is the one in which there are very few visible changes at the system level, but at the individual level there are many experiments, with this stage being called the pre-development phase. In the second stage, called the take-off phase, various innovations begin to consolidate or surprising developments may occur, and the change process begins. The third stage is called the acceleration phase and is characterized by visible structural changes at the socio-cultural, economic, institutional, and ecological levels. The fourth phase is the transition process, in which the new dynamic equilibrium is reached and is characterized by the slowing down of economic and social changes, called the stabilization phase. It can be stated that the energy transition process for solar nautical tourism is in the pre-development phase. Only feasible and viable individual experiments have been identified, but these have not been applied on a large scale. Also, the dynamics of the transition process from a socio-technical perspective take place in the context of a developing market where technologies progress [19,29], as well as administrative and political influence and consumer dynamics, preferences, and orientations. It is possible to identify categories of factors that influence the energy transition process: technological factors, emerging market factors, government policy factors, and user preference factors. Analysis of these factors can determine whether a new technology can spread and expand in the market. To reduce the source of the greenhouse effect, the Indonesian government has committed to using new and renewable energy as an alternative to fossil fuels [30]. To promote national marine tourism, the research aims to design pleasure and sports vessels that are powered by an electric motor generated by solar energy. The research focuses on the efficient use of solar energy as the main source of power for the ship’s electric motor, based on the existing optimal shape and dimensions of the craft. In recent decades, research has focused on the development of solar-powered cars [31]. The development of solar-powered ships was overlooked. Pollution from motor ships has not been a serious concern in the past. However, motor ships produce significant environmental pollution today, especially air and water pollution with oil, diesel, etc. Nowadays, the technology for solar-powered cars has developed. This is an opportune time to develop solar-powered ships, say Leung and Cheng. They present in their work aspects related to the design, discussions, and analyses for the development of solar-powered boats. One of the promising areas where the use of solar energy has been implemented is the solar-powered boat. The solar-powered boat or all-electric boat offers the opportunity to reduce greenhouse emissions and switch to renewable and sustainable energy [32]. The cost of renewable energy technologies such as wind and solar has fallen significantly over the last decade and this could have a major impact on efforts to achieve sustainability. The shipping industry contributes to 3.3% of global CO2 emissions [33]. The International Maritime Organization has adopted short-term measures to reduce the carbon emissions of all ships by 50% by 2050. One of the means of achieving this ambitious goal [34] is the use of propulsion systems powered by sustainable energy. This study aims to assess the potential of using standard photovoltaic (PV) modules on board cruise ships to increase the share of renewable energies in total energy demand [35]. Due to the limited space available, partially shaded areas should also be considered for installation. Powering an unmanned robot boat that can operate autonomously for hours on water requires some special considerations regarding three factors, according to the authors of the study in [36]. To increase the generated energy, some excellent options are being evaluated in the onboard photovoltaic system of an unmanned robot boat. The research is initiated by simulating the power generation system of the Unmanned Surface Vehicle (USV) and then studying some effective parameters regarding the efficiency of the photovoltaic array on the USV. Temperature, sun tracking, and glass transparency are three factors that are evaluated in this work.
Therefore, critical research of relevant specialist sources was conducted to understand the research area, as well as the key theories, ideas, and concepts discussed regarding the energy transition process and the sustainability of solar nautical tourism [37].
Following the study of the specialized literature, we propose, as a general objective, to analyze the enabling and inhibiting factors that influence the energy transition process in nautical tourism in The Netherlands from different levels of the nautical tourism market,—technological, government, and economic, respectively—and the user preferences (nautical tourism operators). Four specific objectives are outlined, grouped into four areas: the analysis of the enabling and inhibiting technological factors that influence the adoption of nautical tourism vessels that use renewable solar energy; the analysis of enabling and inhibiting factors in the field of government policies influencing the adoption of nautical tourism vessels using renewable solar energy; the analysis of favorable and inhibiting factors in the economic field of the tourist market for the adoption of boats for nautical tourism that use renewable solar energy; the analysis of enabling and inhibiting factors in the field of user preferences (nautical tourism operators) of those who decide to adopt boats for nautical tourism that use renewable solar energy.

3. Research Methodology

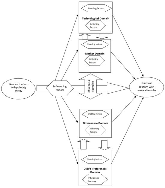
In this study, the transition process from polluting energy to renewable solar energy used for nautical tourism ships is analyzed using the framework provided by the energy transition process from the perspective of the socio-technical approach developed by Loorbach et al. [14].
According to the authors of the article, the dynamics of the transition process take place in the context of a developing market (the economic domain) in which technologies are developed (the technological domain), as well as administrative and political influence and the dynamics of consumer preferences and orientations. According to this approach, four domains are identified as categories of factors that influence the energy transition process, as follows: the domain of technological factors; the economic field of emerging market factors; the field of political factors of governance; and the domain of user preference factors (Table 1). Analysis of these factors can determine whether the new technology can spread and expand in the market [14].
This study approaches research from the perspective of interpretivism; due to the interpretive nature of the research process and ontological data analysis, reality is understood through the practical effects of ideas. Epistemologically, knowledge is valuable because it enables the successful performance of necessary actions [38]. From an axiological perspective, it is the researcher’s values that guide the reflective process of research. The research method used was the interview technique. It was carried out in The Netherlands in the year 2022. According to Saunders, the following research questions were formulated:
RQ1—According to nautical tourism operators, what are the factors (favorable and inhibiting) in the technological field that influence the energy transition process from polluting energy to photovoltaic renewable energy, necessary for the operation of nautical tourism boats?
RQ2—According to nautical tourism operators, what are the economic factors (favorable and inhibiting) in the field of the tourism market that influence the energy transition process from polluting energy to photovoltaic renewable energy necessary for the operation of nautical tourism boats?
RQ3—According to nautical tourism operators, what are the factors (favorable and inhibiting) in the field of government policies that influence the process of energy transition from polluting energy to photovoltaic renewable energy necessary for the operation of nautical tourism boats?
RQ4—According to nautical tourism operators, what are the factors (favorable and inhibiting) in the field of user preferences that influence the process of energy transition from polluting energy to photovoltaic renewable energy necessary for the operation of nautical tourism boats?
Samples were drawn from survey respondents identified as users of technology that support the transition process [14]. These users, who are operators in nautical tourism, are the ones who apply the existing technology in real life and choose which is the most suitable element for their purpose [13,16]. The sampling technique was identified as a combination of the purposive sampling technique and snowball sampling technique [39]. The research tool was the semi-structured interview. The interviews were conducted in 2022 in Leeuwarden and Harlingen, The Netherlands. The duration of the interviews was between 50 min and 2 h.
In the first stage of the research, the analysis of secondary sources was approached by reviewing the specialized literature to identify key concepts and to have an overview of the research topic [38]. The research design is presented below (Figure 1).
In the second phase of the research, the conceptual framework was created (Figure 2) to understand the interrelationships between the key concepts and the addressed theme [38].
In the third phase, the data required for the research were collected, the deductive qualitative research method was approached by creating a predefined codebook (Appendix A), and the semi-structured interview tool was applied. The deductive approach implies that the study begins with a theoretical understanding that is tested through empirical data. The deductive approach means that the researcher begins by developing a theory framework that then influences the direction of the data collection process [40].
The interviews were conducted between 7 May 2022 and 17 May 2022 in Leeuwarden and Harlingen, The Netherlands. Eight respondents (Table 2) answered 12 questions (Table 3). The interviews took place on the operators’ vessels anchored ashore or in traffic. The respondents were owners and/or operators and members of various recreational boating shipowner leagues. The vessels owned by the respondent owners and/or operators were steel sailboats, sail and motorboats, small boats with electric motors, diesel motors, and electric motors with solar prototypes. The shortest interview lasted 50 min on the ship anchored to the shore, and the longest was conducted in 2 h, on the ship in traffic.
Following the concrete conditions in the field for the identification of respondents, as well as their availability to participate in the research interview, according to the recommendations received based on the snowball technique, the following respondents resulted.
In the fourth phase, the research results were analyzed and interpreted, and in the fifth phase, the discussions and conclusions were presented [38].

4. Results and Discussion

The Netherlands is a relatively small country located in northwestern Europe, which has part of the delta formed by the rivers Rhine, Maas, and Scheldt, and has the North Sea to the north. Even the name of The Netherlands represents “the land below” [15,41]. Water areas, which represent approximately 18% of the country’s total area, include lakes, canals and waterways, rivers, inland waters, and the North Sea. Over 6000 km of the area is waterways, and over 4400 is officially designated as primary recreational waterways. Naval infrastructure, including marinas, and permanent berths are well-developed throughout The Netherlands’ waterway network. Also, recreational activities related to the aquatic environment are well developed, including sailing and motorboat cruises, but also canoeing, surfing, water sports, etc., indicating that the Dutch are passionate about water-related recreational activities. Likewise, the number of public authorities, following the example set by Amsterdam, focusing on zero-emission navigation are increasing. These public authorities develop navigation routes open only to electric navigation [15]. In the context of the sustainable development approach, an orientation towards pollution-free navigation is becoming more and more popular. For these reasons, the research area of this thesis is established in The Netherlands.
The novelty of the research is about the favorable factors and the inhibiting factors that affect the process of sustainable energy transition applied to nautical tourism for the implementation of sustainable solutions, as well as about the results of the interview that bring into discussion concrete issues faced by nautical tourism operators in The Netherlands. The respondents of the study are users of boats for tourism and leisure purposes, both as a commercial activity and as a recreational activity. Their activity is carried out in the Friesland region of The Netherlands in the towns of Leeuwarden and Harlingen, areas with high nautical tourism activity. The types of boats used for tourism and pleasure range from steel boats with built-in sails and diesel engines to prototype boats that have made the energy transition and are powered by electric motors powered by ship-mounted solar panels.
This section presents the findings recorded by each of the four research questions following the predefined codes in the codebook. The research findings are compared to theories from the literature review, and differences and similarities between the research findings and previous literature are discussed.

4.1. Technological Domain

RQ 1. According to nautical tourism operators, what are the factors (favorable and inhibiting) in the technological field that influence the energy transition process from polluting energy to photovoltaic renewable energy, necessary for the operation of nautical tourism boats?
According to the specialized literature and confirmed by the respondents of the study, the first factor that influences the energy transition in the field of technology is one mentioned in the specialized literature [13,16] that the existing electric motors are still performing and are reliable, with efficient use of energy, and are difficult to damage (Figure 3).
Another favorable factor is the maintenance of the electrical system, which is considered easy to maintain by local mechanics [20]. This technology ensures comfortable sound levels without vibrations, as well as without other pollutants such as smoke during leisure boat travel. This aspect of technology is highly appreciated by tourists. The energy independence offered by solar technology, which even if it still has a long way to go to be optimal, ensures the freedom to choose a tourist route without having to arrive at a port with an energy source from which to charge its batteries. This energy independence provided by solar technology confirms the prosumer concept developed by Hoekstra et al. [12], which requires that the energy consumed by the user is partially or fully provided by its own energy supply system; in this case, that of the tourist boats is through the photovoltaic system mounted on the hull. In addition to the commonalities identified in the literature and confirmed in the present study, several new factors unique to the study outcomes were identified. The first important aspect identified following the study is the awareness by those interviewed of environmental protection through the adoption of solar technology and electric motors. The survey respondents stated that the value of the natural environment is important in choosing carbon-free technology for both recreational and tourism uses. As for the inhibiting factors, the low speed of the ship, of 8–11 km/h, has been identified in the specialized literature, which enables cruising but is not sufficient for transport or travel [16]. This factor of relatively low travel speed was not confirmed by the survey respondents, who stated that tourists are not bothered by the low speed of the electric ship. According to the authors Bigerna, Trstenjak et al. [13,16], and confirmed by the survey respondents, an important inhibiting factor is the low energy storage capacity of existing batteries on the open market, as well as the performance of photovoltaic cells to convert solar energy into electricity. The duration and distance of the trip depend on the performance of this system, as well as on the confidence that the boat does not remain without propulsion in the middle of the water. Also, according to Panprayun & Pitaksintorn [20], an inhibiting factor is the reduced use of these boats in windy weather or high currents due to low engine power, an aspect confirmed by the interpretations of the interview results. According to Gürsu (2014) [11], the limitation of the boat design due to the large area required on the hull for the exposure of the PV panels to be sufficient is also an inhibiting factor. This is also expressed by the respondents of the study, who believe that the placement of photovoltaic panels requires a large area of the ship and requires a limited approach to the aesthetics and functionality of the ship’s form. In addition to the commonalities between the literature and the study, unique inhibitory factors identified from the interview analysis were also identified. An important inhibiting factor is the initial financial investment, which is considered to be large, and which requires careful analysis from an economic point of view. Some respondents say that for boats that use electric motors but recharge their batteries from the grid, it is cheaper than installing the solar panel system. In this case, the financial factor is decisive when only the economic profit is considered, and the operators consider that there is no pressure to make investments in this direction. The environmental factor is considered by the interviewees. It is important to consider the fact that in the production chain of part of the technological system of solar energy, there is pollution in their production; a relevant example is seen in the extraction of lithium needed for batteries to store electricity. An important point to discuss is that the field of solar technology is ongoing and has many applications. Currently, no special products and systems have been developed for nautical tourism boats. These systems are borrowed from other applications and adapted for use on boats. Solar technology manufacturers have yet to market systems that are specifically designed for boat building, such as walkable decks with built-in PV cells or even wind sails that have built-in PV cells. It is also worth noting that technology manufacturers do not have enough reason to encourage the development of solar boat products because there is not much demand for these products in the first place, and manufacturers focus on the production of products that are in demand and generate profit. Following the interviews, the respondents affirmed the importance of solar technology for supplying energy to electric motors for the transition to solutions that ensure the comfort necessary for a pleasant boat trip but also that sailboat technology must be seriously considered when it comes to durable solutions for navigation.

4.1.1. Enabling Factors in Technology

The respondents said that one of the main factors enabling the energy transition is that electric motor technology ensures the quality of travel for tourism and leisure in terms of environmental quietness, lack of vibration smoke, and other pollutants. This aspect is clearly expressed by respondents I1 and I8: I1: “Yes, don’t make so much noise is important. Yes, and no vibration. Sounds no! I want to enjoy nature. So, I want to hear the birds. Twice as quiet. I want to be in a quiet space.”; I8: “That’s the main reason we adopted electric propulsion—because it’s quiet. And we want our guests on board to have the experience of silence.” Another category of enablers is solar energy technology, for powering batteries for electric motors to power existing boats, which is already available on the open market, such as ordinary batteries or solar panels used in homes, not only in laboratories, and is effective for those who have adopted it. An important encouraging factor is the ease of maintenance of electric motors compared to internal combustion engines. The efficiency of technology is clearly expressed by respondents 2 and 8: I2: “Two times four kilowatts can keep us going, we can sail all day.”; I8 “We have them (solar panels) on the deck and roof of our boat, and they provide our battery system with energy. That system works with all the other systems on board, we have no fossil fuels on board.” Another important factor considered to ensure the energy independence of the ship is provided by solar energy technology, which allows the ship to sail on any route it wants without being required to charge the batteries from the energy network in the ports. This aspect is clearly expressed by respondent 7: I7: “Solar panels can also ensure the energy independence of the ship and you can sail where there is no electrical grid.” “Of course, one of the most important problems of the present is that of the environment, which is also present as an encouraging factor that protects the natural environment by adopting carbon dioxide-free technologies.”

4.1.2. Inhibitory Factors in the Field of Technology

The respondents primarily referred to reduced energy independence due to the limited capacity of existing battery technology to store electricity. Another factor that affects reliability is that the technology depends on sunlight, and when it is absent, the batteries cannot be charged. This can affect the distance of the travel, as well as the safety of the motor. The following quote is illustrative: I1: “Maybe it’s not as reliable. Because if you want to use solar energy, you must have sunlight. And I think also with storage, you probably can’t, you don’t have the same level of coverage. And so, we have a limited range of places we can go.” Another inhibiting factor is the low power of the electric motors that can be efficiently used with the energy produced by the solar panels on the ship. Thus, because energy is limited both in terms of photovoltaic production and the limited storage capacity of existing batteries, electric motors with limited power must be used to have low energy consumption and thus ensure a greater travel distance. Another relevant inhibiting factor for the adoption of solar technology for boats is the large area required to install the panels on the ship’s hull. Besides the surface factor, there is also the inhibiting factor of the ship design having to accommodate the need to install panels on the hull and also in the height of the panels; this limits the shape and appearance of the ship both aesthetically and functionally. The roof of the ship limits tourist routes when bridges get in the way of ships. The following quotes are relevant: I5: “It is difficult to find space to mount solar panels large enough to be efficient. I think that if there were photovoltaic cells incorporated in the deck and the hull of the boat it would be a solution, but it is difficult to add more.”; I6: “I have nowhere to install panels for this. There is no place, no room, no square meters to mount the solar panels.” The economic aspect is mentioned by the respondent as an important one. Thus, the initial investment in solar technology equipment required for the energy transition is considered high and is an inhibiting factor: I4: “Users of electric motorboats charging their batteries from the grid consider this energy to be cheap and do not justify the investment in solar panels”; I2 “Electricity from the grid is cheaper. It’s cheaper than solar investment.” Another inhibiting factor is the pollution in the production chain of the necessary technological components, such as the extraction and processing of lithium from batteries.

4.2. Economic Domain

RQ 2. According to nautical tourism operators, what are the economic factors (favorable and inhibiting) in the field of the tourism market that influence the energy transition process from polluting energy to photovoltaic renewable energy necessary for the operation of nautical tourism boats?
According to Bigerna and Trstenjak et al. [13,16] and confirmed by the interviewees of the study, a favorable factor is the progressive trend of promoting sustainability in general and the tourism market at the macro level, with the emergence of an awareness among tourists regarding the major impact that tourism has on the environment in the climate context. Survey respondents noted this awareness, but its adoption in sustainable behavior is considered nascent. Also, according to Panprayun & Pitaksintorn [20], there is an incipient tendency among tourists to choose ecological friendly equipment and activities, an aspect confirmed by the interviewees of the study. The increased attractiveness of boats with state-of-the-art technology is mentioned by Panprayun & Pitaksintorn [20] as a contributing factor and confirmed by interview respondents who appreciate that solar boats are a tourist attraction in themselves. An analysis of the total costs (Figure 4) of renewable energy production shows that substantial progress has been made in the field of solar photovoltaic energy. These costs fell from USD 350/kWh in 2010 to USD 100/kWh in 2017, i.e., by 72%, which is a big boost for the economic aspects of financial policy implementation.
The interview respondents and the authors Panprayun & Pitaksintorn [20] consider that the factors favoring boats with solar technology are adapted to activities such as beaching, fishing, and deck diving, as well as increased safety on board for the crew and tourists, especially children, due to the reduction in sudden movements of the vessel due to the low cruising speed of the ship. The inhibiting factors, both from the specialized literature and from the results of the study, confirm that although there is information among tourists on the topic of sustainability and protection of the natural environment, the attitude of tourists is not yet sufficiently developed in terms of sustainable behavior. The respondents also state that the shift in mindset towards sustainability is slow, and the determining factor in choosing a type of behavior is driven primarily by economic motivations such as the price of water travel, rather than sustainability motivations to protect the environment. The same authors Bigerna (2019) and Trstenjak et al. [13,16] add another inhibiting factor in that the fully equipped and developed boats for tourism purposes are only at the niche and prototype level and are not mass-produced. The same situation is expressed by the respondents by the fact that there are no local representatives of the manufacturers of such boats, and although there are manufacturers, they are small and difficult to approach. This aspect is expressed in practice by the fact that on the tourist market there are very few solar boats that offer tourist services, and tourists are limited in their choices. An aspect worthy of discussion is the intrinsic motivations of the tourists who make up the tourist market when choosing the type of boat for nautical excursions. Of course, there are concerns about climate change or environmental protection, but these concerns are more declarative, polite discussions, and when it comes to direct choices, other motivations prevail, such as consumption habits and financial aspects, such as the price of travel, and there is less concern for sustainability.

4.2.1. Enabling Factors in the Market Domain

The survey respondents stated that one of the most important enabling factors is tourists’ preference for a quiet and distraction-free nautical experience, which is fully provided by electric boats, and respondents 1 and 5 clearly express this: I1: “Sounds? I want to be in a quiet space. That is why you go out on the water.”, I5: “Tourists choose to take water trips on quiet boats to admire nature in peace.” Another favorable factor is the fact that an electric boat with solar panels is a tourist attraction as they are very rare and the novelty attracts and arouses curiosity. Also, a relevant determinant from the interviews is that of public opinion, which leans towards a sustainability trend. Although still in its infancy, some members of society are beginning to take truly timid steps towards adopting sustainable behavior, including in their leisure choices, and consider the direction towards renewable energy to be the right direction.

4.2.2. Inhibitory Factors in the Market Field

One of the identified inhibiting factors is the high travel price that tourists must pay for boat trips with such solar technology. The responses of respondents 5 and 8 are relevant in this sense: I5: “The price of the trip matters a lot.”, I8: “Yes, people are open to us, but we are not cheap enough.” It is also noted that since there are very few such boats on the tourist market, the knowledge about this option is limited and not known enough to be an easy option for tourists. From an economic point of view, there is no pressure from the tourism market on cruise operators to adopt solar technology for boats. This aspect results from the fact that the price of energy in the network is low and does not justify the initial investment in the photovoltaic system, and thus the price of the trip is more convenient for the tourist, which proves that the economic factor is important. Respondent 4 stated: I4; “There is virtually no pressure to go solar.” Another inhibitory factor for the adoption of solar technology for nautical tourism which emerged from the interviews is the change of pace in tourists’ mindset towards sustainability, which is considered too slow. Thus, although this trend of sustainable behavior exists and is developing, it is considered more declarative than something that is adopted into everyday behavior as a way of life. This way of life requires a change in mindset and as such, is considered to be happening in a manner that is too slow. This aspect is presented by respondents 5 and 8. I5: “And no more for those who adopt the sustainable philosophy. No, no, not yet.” I8: “You can move to a more sustainable way of life, but you also have to change your mindset... the mindset change isn’t happening or it’s not happening fast enough!”

4.3. Governance Domain

RQ 3. According to nautical tourism operators, what are the factors (favorable and inhibiting) in the field of government policies that influence the process of energy transition from polluting energy to photovoltaic renewable energy necessary for the operation of nautical tourism boats?
To find answers to this question, the specialized literature shows us, as a first influential factor, the fact that there are concrete policies at the EU level, including financial instruments, which ensure a governance context oriented towards green energy. The specialized literature also presents favorable context that develops at the level of the United Nations through the adoption of the Sustainable Development Goals, which proclaim the direction towards renewable energy. The authors Bigerna and Trstenjak et al. [13,16] also mention the availability of European Union funds allocated to sustainable products and business models for sustainable development projects. This governance context is also confirmed in the interview results, noting both the level of the European Union and the level of the local municipal administration that creates and provides this favorable environment. According to Bigerna, [13] and confirmed by the interview respondents, an important inhibiting factor is the poor communication of policies and programs to support renewable energy. It is also observed that there is a tendency towards more declarative attitudes on the part of government institutions for renewable energy support policies than on concrete actions and measures to implement these measures in real life, as well as the need to improve collaboration between public authorities and that of private actors for the implementation of sustainability policies [13]. All these aspects identified in the specialized literature as inhibitory factors are also found in the analysis of the interview results. Among the new aspects identified following the analysis of the interview results is the fact that the respondents mention education as one of the important influencing factors that requires greater effort from the perspective of policies to encourage sustainable behavior. Another inhibiting factor is legislation that is not adapted and updated to the new needs of the energy transition in the nautical field. Thus, it is observed that although there is a general context of green energy policies at the concrete level of the applicable legislative norms in the field, their updating is necessary. It must be discussed that unlike the civil society that has individual and private concerns, the public administration has, by definition and by its founding acts, in its concern the public good. In this sense, the results of everyday life speak for themselves, and the public administration must intensify its efforts to optimize policies and implement them by concluding with civil society. The domain of government policies provides the legal and administrative context, as well as support tools specific to development policies, which favor or inhibit the process of transition to renewable energy in the field of solar nautical tourism.

4.3.1. Enabling Factors in the Field of Government Policies

A first favorable factor identified by the respondents of the study is the existence of financial instruments in the form of subsidies, granted by public authorities to support the energy transition. This aspect is exemplified by the statement of the first interviewee: I1: “We had a grant… for the transition… if you can get some money to make the transition easier”. It is also mentioned that a local resolution was debated and adopted at the level of the local municipality, which financially supported the construction project of a prototype electric boat with solar panels to be used for tourism in the local port area. This project was successfully carried out and currently provides tourist services in the local port and is highly appreciated by tourists. The quote from respondent 2 is illustrative: I2: “And so we came, one of the ideas was to start this, this solar fairy here. I wrote a book Plan AB. And I presented that to the city council. And there are four or five parties, and they have to permit the community to spend money on us… it’s important to have good relations with your authorities.” This case is representative of the good practices of local municipalities in supporting local energy transition initiatives. The example of the transition in the case of electric cars and the trend towards this option is also mentioned, as well as the fact that in the case of boats, this transition is only just beginning. Another factor that can accelerate the process of adopting policies to support the energy transition is that of negative modal events (such as the war in Ukraine) that emphasize dependence on fossil energy sources. These tragic events have the potential to put pressure on policymakers to identify and utilize incentives to adopt alternative energy sources. It was also mentioned that there is information, if only at an early stage, about subsidies offered by the European Union and one respondent stated that these European subsidies are known and have been accessed.

4.3.2. Inhibitory Factors in the Field of Government Policies

The first inhibiting factor is the lack of adequate promotion of policies and instruments, including financial ones, to support the energy transition. This factor has as a direct consequence in terms of the ignorance by potential beneficiaries of these tools and thus their inaccessible access. The following quotes are illustrative: I1: “I’m not sure what… subsidized system exists anymore. I don’t know now… about the European foundations…”, I3: “I’m not sure… that the government is helping… to make this transition. I don’t hear a lot of politics about this interesting genre, like, how do you do this for your house or your car, but for boats? I have not heard from politicians about such a thing.” Another inhibiting factor noted by the respondents is the complicated procedures and bureaucracy that characterize their access. Thus, even if beneficiaries have some information about support policies and financial instruments, they are discouraged by complicated procedures and bureaucracy, causing them to have a reserved attitude towards this field. The following quotes are relevant: I2: “About European funds… it’s quite complicated for us.” I8: “The procedure, to apply for grants… Oh, that’s horrible.” Respondents also mention legislation as an inhibiting factor, considering that the current legislation needs to be improved and updated to be consistent with the transition process in the nautical field. Also, an inhibiting factor is considered the mentality of the officials who are responsible for the application of the legislative norms in the field and who, according to the respondents, need a change in mentality that allows the process of energy transition and the conceptual transposition of sustainability in practice. The quote from respondent 8 is illustrative: I8: “First, it is the change of mind before it is the system of thought that must be changed about it.” From the perspective of the respondents, the fact that education in the field of sustainability is considered insufficient is also considered an inhibiting factor. For this concept to be adopted in everyday behavior, more effort is needed in the field of education.

4.4. User’s Preferences Domain

RQ 4. According to nautical tourism operators, what are the factors (favorable and inhibiting) in the field of user preferences that influence the process of energy transition from pollutant energy to photovoltaic renewable energy necessary for the operation of nautical tourism boats?
The literature presents an important factor in the category of user preferences in terms of the emergence of a tendency among users/tourism operators to choose ecological equipment and activities [20]. The results of the study confirm this trend of sustainable behavior and awareness of the impact of tourism on the natural environment in general and on climate change. Both the literature and the results of the study confirm this trend, but both emphasize that it is only in its infancy and is not a consolidated movement that can be found in practice and is far from being encountered in everyday life. It should be noted that the trend of user preferences is for electric boats in general that recharge their batteries from the classic grid system and most of the exceptions are boats that provide the required photovoltaic energy. This trend is a good precursor to the application of the prosumer concept to provide the necessary energy through self-production, in our case ship-mounted solar panels. A favorable factor identified in the specialized literature is that of ensuring the energy independence of the boat from dependent energy sources [2]. This energy independence of the ship is also confirmed by the research results that develop the advantages that this independence represents, such as routes through areas where the ship does not have to dock in ports to recharge the batteries, the economic cost of energy, and, implicitly, no waste in terms of journey time. Another clear advantage of the ship’s energy independence is accentuated by the crises caused by global and regional events such as the war in Ukraine, which puts pressure on the adoption of technological solutions to increase the degree of energy independence.
From the category of unique enablers identified from the interview results, the user’s preference to follow the trend toward the future technology represented by energy-independent electric boats was mentioned. The survey respondents reported the importance of boating investment in nautical tourism based on future clean technology development trends. Another unique factor enabling the research results is the culture of common sense, a special feature present in Dutch culture. The fact that the feeling of shame, which is a part of common sense, is considered when choosing the type of boat in order to not use those with polluting engines, is an aspect with a pronounced uniqueness identified in the research area of the study represented on the territory of The Netherlands. The main inhibitory factor identified in the literature is that mentioned by Bigerna and Trstenjak et al. [13,16], represented by user preferences for affordable prices and who consider high prices for solar-powered boats due to niche production. The results of the study confirm this inhibitory factor and emphasize that the financial factor is sensitive to user preferences. Regarding the new results identified following the research, the inhibiting factor represented by the concern for the pollution produced in the manufacturing process of technological components such as the extraction of lithium needed for batteries or the extraction of silicon for photovoltaic cells was identified. Another unique inhibitor was also identified in the aesthetic challenges of the shape of ships adopting solar technology, which does not always match user preferences. Also, the consumption habits of users due to the difficulty of changing old habits is another new inhibitory factor resulting from the interviews. The domain of user preferences is important in that their preferences decide whether the adopted technology enters the market or not.

4.4.1. Enablers in the Field of User Preferences

A first favoring factor is the emergence of the tendency towards the sustainability of society in general and from concerns regarding the problems of climate change, as well as those of the protection of the natural environment. This trend exists even if it is just the beginning of the road. The following quotes are illustrative: I1: “I think it’s also because I think it’s better for the environment… I think it’s better to use… solar energy.”, I2: “It’s more the way to the future, to do it in a sustainable way with solar energy.”, I7: “Environmentally, I think it’s better to use solar energy.”, I8: “We strongly believe in a sustainable society.” Another identified enabling factor is an economic one, whereby users consider it important to consider future trends for future investments. Of course, the preference of users to adopt solutions that provide them with increased comfort in terms of sound, movement, and being pollutant free is repeatedly mentioned by the interview respondents. From the answers of the interviewees, a favorable factor is the common sense culture of the respondents that influences their behavior. It mentions the shame of not bothering other people with your engine, which may cause discomfort to other people who cannot stand the noise, exhaust odors, or other pollutants. From these cultural considerations, technological options are considered which avoid possible negative interference on the comfort of others. A quote from respondent 3 is illustrative in this sense: I3: “It’s a shame to use the polluting engine because yes, it’s noisy. It smells bad and yes, it pollutes sound, water, air”.

4.4.2. Inhibitory Factors in the Field of User Preferences

From the category of inhibiting factors, the consumption habits of users stand out. They are used to a certain way of sailing and the current situation is convenient for them, so they feel no pressure to change anything in their preferences. The following quote is illustrative: I4: “There is no pressure to do it… we have a business. It goes perfectly.” I5: “I think habit is important to me. It’s hard to change the way we sail after so many years of sailing.” Another inhibiting factor is user preferences for the aesthetic considerations of a tourism and leisure vessel. Current designs do not always match users’ preferences for boat shapes from an aesthetic point of view. An inhibiting factor is the preference of users for boats that do not require expensive financial investment. For the same functional characteristics, the user can buy a boat with a lower initial investment than a similar boat with solar technology, which is currently considered expensive.

5. Conclusions

In the context of the European directives on the Sustainable Development Goals, the COP21 Paris Agreement [43], and the principles of sustainability in tourism, the solution offered by solar nautical tourism is consistent with these goals and principles. Solar water tourism is only considered at a prototype level and in experiments. It is not widely found in water spaces in the world in general and in The Netherlands in particular. Water tourism operators have not widely adopted this solution for photovoltaic electric boats. What are the factors that could help to adopt sustainable solutions in nautical tourism? The conclusion of the authors following the interviews with the operators of recreational nautical tourism is that the four domains influence each other and that there is a codependent relationship between the influencing factors. The research organized by domains provides a reliable structure, and the conclusions are presented in the four domains: technological, governance, economic market, and user preferences.
For the technology area, the main conclusion of the study is that to make the transition to renewable energy in the case of water tourism boats, the necessary technology exists on the open market and can be used for this purpose. Of course, many technological aspects need improvement and development, such as the ability to store energy in batteries or the ability of photovoltaic cells to convert photons into electricity [44]. However, the basis of the technology exists and lies in the functional parameters. In the technological field, enabling factors are identified as relevant to the subject. The favoring factors include: the sustainability trend of society in general, from concerns regarding the problems of climate change, as well as those of the protection of the natural environment; concerns for sustainable investment, whereby users consider it important to consider future trends for future investments in photovoltaic panels; increased comfort in terms of sound, movement, and lack of pollutants; and the culture of common sense, namely the need not to disturb other people with engine noise, which may cause discomfort to other people who cannot stand noise, exhaust odors, or other pollutants. At the same time, inhibiting factors such as the limitation of the storage capacity of the batteries produced by solar panels, the negative impact on the design of the boat, the low power of the engine used, the high initial economic investment, and the pollution in the production chain of the necessary technological system components are also factors that influence the transition. It can be concluded that although there is still much room for improvement in solar electric technology for nautical tourism, the boats exist on the open market and even at this level of development are functional. In addition, it can be stated that although existing solar technology can provide limited sustainable solutions for nautical tourism, the concrete needs faced by nautical tourism operators in The Netherlands constitute research topics for inventors.
In the economic field, the main conclusion is that the economic factor is the most important factor regarding the decisions and the behavior of the tourism market. Although there is information in the tourism market regarding the advantages of the energy transition to renewable energy, the first aspect it considers is the financial one and then the sustainability factors [45]. This aspect makes the adoption of boats with solar technology on the free market not very attractive from an economic point of view. The enabling factors of the tourism market field, such as their preference for quiet and pollutant-free travel and the orientation towards sustainability considerations, also show that the slow rate of change in mentality regarding the concept of sustainability and economic factors are relevant inhibiting factors for the energy transition in nautical tourism. Moreover, it can be argued that initially there is an attitude in the tourism market to consider the sustainability factor when approaching options for nautical tourism, but the pace of change in mentality is slow. Also, although there is a tendency to offer solar boat trips on the tourist market, these boats are few and far between and are only produced by a few manufacturers, resulting in a lack of options for carbon-free boat trips. These aspects create pressure in the development of both boat production and the development of sustainable nautical tourism products.
In the area of government policy, the study concludes that, at the government level, there are efforts to create and implement policies to support the energy transition both administratively and financially. These efforts can be found at all administrative levels, from the local mayor’s office to that of the Dutch government, but also at the level of the European Union and world institutions such as the UN. However, there is a clear lack of communication of these policies to end users, as well as a pronounced reluctance on their part to deal with red tape [46] and complicated procedures. The influencing factors in the field of government policies have a major role in shaping the political, administrative, and legal contexts, which are necessary for the evolution of the energy transition process in solar nautical tourism. Moreover, in the field of government policies, there are policies to support the process toward sustainable energy, but efforts are needed to improve communication and the concrete applicability of these policies in real life.
In the domain of user preferences, the conclusion lies in the consumption habits of users that present major inertia in changing direction to another type of navigation. Although information about sustainability exists at the level of users and a favorable attitude towards the principles of sustainability and protection of the natural environment is present and considered positive, efforts are needed to promote behavior that can be considered fully sustainable [47]. The influencing factors in the category of user preferences, such as sustainability and future orientation, economic trends, and common culture, as well as the existence of old consumption habits, solar technology being considered expensive, along with the aesthetic challenges of solar technology ships, influence the transition process to renewable energy.
Sustainability is perceived as important but does not have direct and immediate effects, and users are influenced in their consumption decisions by direct and immediate factors such as finances or habits and do not feel a direct and easily accessible encouragement to adopt a sustainable solution in their behavior day by day.

6. Limits of the Research

The limitations identified during the study were the subjectivity of the researcher, the limited resources of time and materials allocated, the availability of the operators, and also language barriers. A major limitation was gaining access to primary research sources, namely access to suitable research participants who meet the conditions set out in the research design [38]. A limitation can also be the absence of correlation of the data resulting from the semi-structured interviews, which brings up current issues in nautical tourism operations in The Netherlands.

7. Future Research

This research opens new horizons for the authors’ future research topics, such as the transfer of good sustainable practices in other fields, starting from the 17 pillars of sustainable development from the European Union Agenda until the year 2030 and their implementation in all fields: education, construction, etc. The continuation of the research through data analysis and statistical processing (SPSS 26, STATA 17, Eviews 13) of the information collected during the interview is the current concern of the authors.

Author Contributions

Conceptualization, S.G. and R.F.C.; methodology, D.Ț.; software, E.C.Ş.; validation, R.C.C. and S.G.; formal analysis, R.F.C.; investigation, E.C.Ş.; resources, D.Ț.; data curation, R.F.C.; drafting—drafting the original project, S.G.; writing—review and editing, D.Ț.; view, R.C.C.; supervision, R.F.C.; project administration, R.C.C.; funding acquisition, R.F.C., E.C.Ş. and D.Ț. All authors have read and agreed to the published version of the manuscript.

Funding

This research received no external funding.

Institutional Review Board Statement

Not applicable.

Informed Consent Statement

Informed consent was obtained from all subjects involved in the study.

Data Availability Statement

The original contributions presented in the study are included in the article.

Conflicts of Interest

The authors declare no conflicts of interest.

Appendix A

Table A1. Codebook with predefined codes.
Table A1. Codebook with predefined codes.
The research question
According to nautical tourism operators, what are the technological factors that influence the energy transition process from polluting energy to photovoltaic renewable energy, necessary for the operation of nautical tourism boats?
Interview QuestionsInterviewENCODEAxial CodingSelective Coding
What are the enabling factors in the field of technology which
encourage you to adopt solar power for boats?
Iw1
-
the main reason would be that it is quiet.
-
no vibrations
-
It is better for environmental issues.
-
much better for nature
-
ensures silence and lack of vibrations.
-
High-performance, reliable, and efficient electric motors
-
The normal battery
-
easy maintenance
-
solar panels can ensure energy independence.
-
you don’t have smelly things to do.
-
friendly with the environment
-
technology that ensures comfort without disturbances
-
accessible, efficient
-
ensures energy independence.
-
environmental problems
Iw2
-
compared to the diesel engine, maintenance is easier
-
Two times four kilowatts can keep us sailing all day.
-
it’s a normal battery
Iw3
-
we have a small solar panel on top of the deck… for charging
Iw4
-
electric motors… it’s ideal… good components… almost no damage.
Iw5
-
current technology is advanced/reduces maintenance costs of electric motors.
-
it’s cleaner and quieter
Iw6
-
technology is advanced.
-
encouraging techniques by which you can see how many watts you charge
Iw7
-
electric motors are of high performance and reliable and efficient use of energy.
-
easy to maintain.
-
solar panels can also ensure the ship’s energy independence
Iw8
-
we have a range of 100 km/It’s quiet/it is a new technique/the weight of the batteries was perfect because I needed the boat with weights/normally used batteries
What are the inhibiting factors in the field of technology that
discourage you from adopting solar power for boats?
Iw1
-
maybe not as reliable
-
if you are going to use solar energy, you must have sunlight.
-
storage
-
a limited range of places you can go.
-
fuse (if your engine doesn’t work)
-
sunlight is required.
-
limited energy storage capacity
-
a limited range of the route
-
limited power of electric motors
-
large area required for solar panels.
-
the initial investment is too expensive.
-
solar panels limit the design of the ship.
-
limited trust
-
there are no local representatives.
-
the manufacture of components generates pollution
-
reduced energy independence
-
limited ship design
-
a limited route
-
low power
-
big initial investment
-
limited reliability
-
pollution in the production chain
Iw2
-
engines… but this factor is not extremely strong.
-
we bought new engines, to eliminate the cause of pollution.
-
a large enough area… for solar panels
Iw3
-
I didn’t even know there were so many options to use it.
-
surface energy storage mode.
-
how the batteries occupy this space.
Iw4
-
it is an economic factor.
-
it’s too expensive… solar investment.
-
grid electricity is cheaper/routes navigate… under low bridges.
-
required… large roof for solar panels.
-
it cost too much… the first investment.
-
people don’t like it when something goes over their boats
Iw5
-
it is difficult to find space to mount solar panels large enough to be efficient
Iw6
-
I don’t have room to mount panels.
-
there is no space, and no square meters to install solar panels.
Iw7
-
the price of the equipment is quite high.
-
configuration is not well optimized now.
-
quite hard to find on the market.
-
they have no local representatives.
-
may not be as reliable.
-
I don’t think the batteries can store enough energy
Iw8
-
lithium (from the battery) is not the most durable of the whole chain for the energy collection mode.

References

  1. Nations, United. Transforming our world: The 2030 Agenda for Sustainable Development. Res. Gen. Assam. 2015, 70, 70. Available online: https://sdgs.un.org/publications/transforming-our-world-2030-agenda-sustainable-development-17981 (accessed on 18 December 2022).
  2. Tercan, S.H.; Eid, B.; Heidenreich, M.; Kogler, K.; Akyürek, O. Financial and technical analysis of solar boats as a sustainable means of transport. Sustain. Prod. Consum. 2020, 25, 404–412. [Google Scholar] [CrossRef]
  3. Mihalic, T. The discourse of sustainable-responsible tourism Towards “responsible” tourism. J. Clean. Prod. 2016, 111, 461–470. [Google Scholar] [CrossRef]
  4. Morris, C.; Pehnt, M. Energy Transition, German Energiewende. 2015. Available online: www.energytransition.de (accessed on 5 May 2023).
  5. EQ. EUROPE. The Paris Agreement COP21. 2022. Available online: https://ec.europa.eu/clima/eu-action/international-action-climate-change/climate-negotiations/paris-agreement_en (accessed on 13 January 2023).
  6. sdg.un 2022. Available online: https://sdgs.un.org/ (accessed on 19 May 2023).
  7. UNWTO. Discussion Thesis on the Occasion of the International Year of Sustainability; UNWTO: Madrid, Spain, 2017. [Google Scholar]
  8. Butler, R.W. Sustainable tourism: A state-of-the-art review. Tour. Geogr. 1999, 1, 7–25. [Google Scholar] [CrossRef]
  9. Salman, A.; Jaafar, M.; Mohamad, D. A comprehensive review of the role of ecotourism in sustainable tourism development. e-Rev. Tour. Res. eRTR 2020, 18, 2020. Available online: http://ertr.tamu.edu (accessed on 27 May 2023).
  10. Wang, S.; Du, J.; Li, S.; He, H.; Xu, W. The impact of tourism activities on glacial changes based on the tourism thermal footprint (THF) method. J. Clean. Prod. 2019, 215, 845–853. [Google Scholar] [CrossRef]
  11. Gürsu, H. Solar and wind powered concept boats: The example of will. Method JFA 2014, 2014/2, 123. [Google Scholar] [CrossRef]
  12. Hoekstra, A.; Steinbuch, M.; Verbong, G. Creating agent-based energy transition management models that can uncover profitable pathways to climate change mitigation. Hindawi Complex. 2017, 2017, 1967645. [Google Scholar] [CrossRef]
  13. Bigerna, S.; Micheli, S.; Polinori, P. Willingness to pay for electric boats in a protected area in Italy: A sustainable tourism perspective. J. Clean. Prod. 2019, 224, 603.e613. [Google Scholar] [CrossRef]
  14. Loorbach, D.; Frantzeskaki, N.; Avelino, F. Transition Management for Sustainability: Towards a Multiple Theory Approach. Annu. Rev. Environ. Resour. 2017, 42, 599–626. [Google Scholar] [CrossRef]
  15. Aquatic Recreation Netherlands. Knowledge Base. 2022. Available online: https://waterrecreatienederland.nl/ (accessed on 19 January 2023).
  16. Trstenjak, A.; Žikovi, A.; Hoda Mansour, H. Making Nautical Tourism Greener in the Mediterranean. Sustainability 2020, 12, 6693. [Google Scholar] [CrossRef]
  17. Elektrysk, S.F.; Fryslân, F.F.Y. Stifting foar Elektrysk and Fossylfrij Farren yn Fryslân. 2022. Available online: https://sefff.frl/#over-sefff (accessed on 10 June 2023).
  18. Solarnavigator, (nd) Transatlantic Sun 21. Available online: https://www.solarnavigator.net/transatlantic_21.htm (accessed on 12 May 2023).
  19. Desmond, K. Electric Boats and Ships: A History; McFarland: Jefferson, NC, USA, 2017. [Google Scholar]
  20. Panprayun, G.; Pitaksintorn, S. Development and evaluation of solar-powered catamaran for sustainable tourism in the Southeast Gulf of Thailand. Int. J. Renew. Energy Res. 2018, 8, 1124–1129. [Google Scholar]
  21. Shokoohyar, S.; Jafari Gorizi, A.; Ghomi, V.; Liang, W.; Kim, H.J. Sustainable transport in practice: A systematic quantitative review of case studies. Sustainability 2022, 14, 2617. [Google Scholar] [CrossRef]
  22. Directive (EU) 2023/959 of the European Parliament and of the Council, of 10 May 2023 Amending Directive 2003/87/EC Establishing a System for Trading Quotas of Greenhouse Gas Emissions within the Union and Decision (EU) 2015/1814 on the Creation and Operation of a Market Stability Reserve Related to the EU Greenhouse Gas Emission Allowance Trading Scheme. Available online: https://eur-lex.europa.eu/legal-content/EN/TXT/PDF/?uri=CELEX:32023L0959 (accessed on 15 July 2023).
  23. Blancas, F.J.; Lozano-Oyola, M.; Gonzalez, M.; Caballero, R. A dynamic sustainable tourism evaluation using multiple benchmarks. J. Clean. Prod. 2018, 174, 1190–1203. [Google Scholar] [CrossRef]
  24. Minak, G. Solar Energy-Powered Boats: State of the Art and Perspectives. J. Mar. Sci. Eng. 2023, 11, 1519. [Google Scholar] [CrossRef]
  25. Farrell, B.; Twining-Ward, L. Seven steps towards sustainability: Tourism in the context of new knowledge. J. Sustain. Tour. 2005, 13, 109–122. [Google Scholar] [CrossRef]
  26. Kimbu, A.N.; Tichaawa, T.M. Sustainable Development Goals and Socio-Economic Development Through Tourism in Central Africa: Myth or Reality? Geo-J. Tour. Geosites 2018, 23, 780–796. Available online: https://www.researchgate.net/publication/329240219_Sustainable_Development_Goals_and_socio-economic_development_through_tourism_in_Central_Africa_myth_or_reality (accessed on 26 January 2024).
  27. Martínez Vázquez, R.M. Nautical Tourism: A Bibliometric Analysis. J. Tour. Sustain. Well-Being 2020, 8, 320–330. Available online: https://jsod-cieo.net/journal-tsw/index.php/jtsw/article/view/251 (accessed on 27 January 2024).
  28. Gorter, T.; Voerman, E.J.; Joore, P.; Reinders, A.H.M.E.; van Houten, F.J.A.M. PV-boats: Design issues in the realization of PV powered boats. In Proceedings of the 25th European Photovoltaic Solar Energy Conference and Exhibition/5th World Conference on Photovoltaic Energy Conversion, Valencia, Spain, 6–10 September 2010; pp. 4920–4927. [Google Scholar] [CrossRef]
  29. Kemp, R.; Loorbach, D.; Rotmans, J. Transition management as a model for managing processes of co-evolution towards sustainable development. Int. J. Sustain. Dev. World Ecol. 2007, 14, 78–91. [Google Scholar] [CrossRef]
  30. Sunaryo; Shadu Imfianto, P. Electrical system design of solar-powered electrical water recreational and sport vessel. E3S Web Conf. 2019, 130, 01029. [Google Scholar] [CrossRef]
  31. Leung, C.P.; Cheng, K.W.E. Zero emission solar-powered boat development. In Proceedings of the 2017 7th International Conference on Power Electronics Systems and Applications—Smart Mobility, Power Transfer and Security (PESA), Hong Kong, China, 12–14 December 2017; pp. 1–6. [Google Scholar]
  32. Sharma, K.; Syal, P. A Review on Solar Powered Boat Design. In Proceedings of the First International Conference on Environment, Economy, Management, Science & Technology (ICEEMST-2021), Online, 24–25 August 2021; Volume 3. Available online: https://www.semanticscholar.org/paper/A-Review-on-Solar-Powered-Boat-Design-Sharma-Syal/5f7abfa1c247b104cc24c0105e1c2f2eecdffc65 (accessed on 29 January 2024).
  33. Tay, Z.Y.; Konovessis, D. Sustainable energy propulsion system for sea transport to achieve United Nations sustainable development goals: A review. Discov. Sustain. 2023, 4, 20. Available online: https://link.springer.com/article/10.1007/s43621-023-00132-y (accessed on 30 January 2024). [CrossRef]
  34. Paulson, M.; Chacko, D. Marine Photovoltaics: A Review of Research and Developments, Challenges and Future Trends. Int. J. Sci. Technol. Res. 2019, 8, 1479–1488. Available online: https://www.semanticscholar.org/paper/Marine-Photovoltaics%3A-A-review-Of-Research-And-And-Paulson-Chacko/73c2b6f15217fe991133685f9155727118fadf62 (accessed on 31 January 2024).
  35. Schwager, P.; Gehrke, K.; Vehse, M. Applicability of Standard Photovoltaic Modules for an Increased Share of Renewable Energies on Board Cruise Ships. In Proceedings of the 2021 Sixteenth International Conference on Ecological Vehicles and Renewable Energies (EVER), Monte-Carlo, Monaco, 5–7 May 2021; pp. 1–5. [Google Scholar] [CrossRef]
  36. Makhsoos, A.; Mousazadeh, H.; Mohtasebi, S.S. Evaluation of some effective parameters on the energy efficiency of on-board photovoltaic array on an unmanned surface vehicle. Ships Offshore Struct. 2019, 14, 492–500. [Google Scholar] [CrossRef]
  37. Denyer, D.; Trandomain, D. Producing a Systematic Review. In The Sage Handbook of Organizational Research Methods; Buchanan, D.A., Bryman, A., Eds.; Sage: London, UK, 2009; pp. 671–689. [Google Scholar]
  38. Saunders, M.; Lewis, P.; Thornhill, A. Understanding Research Philosophies and Approaches; Pearson Education Limited: Essex, UK, 2009. [Google Scholar]
  39. Brotherton, B. Researching Hospitality and Tourism; SAGE Publications: London, UK, 2015. [Google Scholar]
  40. Bryman, A.; Bell, E. Business Research Methods, 3rd ed.; Oxford University Press: Oxford, UK, 2011. [Google Scholar]
  41. Goossen, M. Lake Tourism in The Netherlands; Channel View Publications: Bristol, UK, 2006. [Google Scholar] [CrossRef]
  42. IRENA. Renewable Power Generation Costs in 2017; IRENA: Masdar City, United Arab Emirates, 2018; p. 17. [Google Scholar]
  43. Paris Agreement COP21. 2022. Available online: https://climate.ec.europa.eu/eu-action/international-action-climate-change/global-climate-action_en (accessed on 26 December 2023).
  44. Gheorghe, S. Progress the Sustainable Energy Transition, Examining the Enabling and Inhibiting Factors in the Case of Solar Nautical Tourism from the Perspective of Nautical Tourism Operators in The Netherlands. Master’s Thesis, NHL Stenden University of Applied Sciences, Leeuwarden, The Netherlands, 2022. [Google Scholar]
  45. Azam, M.; Alam, M.M.; Hafeez, M.H. The effect of tourism on environmental pollution: Further evidence from Malaysia. Singapore Thailand. J. Clean. Prod. 2018, 190, 330–338. [Google Scholar] [CrossRef]
  46. Ciobanu, R.; Săhlean, D.N.; Vuță, M.; Chiriac, S.C. The influence of foreign direct investment on economic growth in Romania in the context of the COVID-19 pandemic. CECCAR Bus. Rev. 2021, 2, 3–9. Available online: https://www.ceccarbusinessreview.ro/the-influence-of-direct-foreign-investments-on-romanias-economic-growth-in-the-context-of-the-covid-19-pandemic-a170/ (accessed on 23 July 2023). [CrossRef]
  47. Paredes, E. A Winding Road: Transition Management, Policy Change and the Quest for Sustainable Development Ghent; Ghent University: Ghent, Belgium, 2013. [Google Scholar]
Figure 1. Research design. Source: Authors’ conception.
Figure 1. Research design. Source: Authors’ conception.
Sustainability 16 01416 g001
Figure 2. Conceptual model. (Source: Authors’ conception.).
Figure 2. Conceptual model. (Source: Authors’ conception.).
Sustainability 16 01416 g002
Figure 3. Technological factors influencing the energy transition in nautical tourism. (Source: Authors’ conception).
Figure 3. Technological factors influencing the energy transition in nautical tourism. (Source: Authors’ conception).
Sustainability 16 01416 g003
Figure 4. Comparative analysis of total energy production costs for renewable energy technologies, 2010–2017 (USD/MWh). Source: European Court of Auditors, based on the [42].
Figure 4. Comparative analysis of total energy production costs for renewable energy technologies, 2010–2017 (USD/MWh). Source: European Court of Auditors, based on the [42].
Sustainability 16 01416 g004
Table 1. Correlation between analyzed factors and research questions.
Table 1. Correlation between analyzed factors and research questions.
AreasResearch Questions
TechnologicalAccording to nautical tourism operators, what are the factors in the technological field that influence the energy transition process from polluting energy to renewable photovoltaic energy, necessary for the operation of nautical tourism boats?
Economical—the marketAccording to nautical tourism operators, what are the factors in the tourism market that influence the energy transition process from polluting energy to photovoltaic renewable energy, necessary for the exploitation of nautical tourism vessels?
GovernanceAccording to nautical tourism operators, what are the political governance factors that influence the energy transition process from polluting energy to photovoltaic renewable energy, necessary for the operation of nautical tourism vessels?
User preferencesAccording to nautical tourism operators, what are the user preference factors that influence the process of energy transition from polluting energy to photovoltaic renewable energy, necessary for the operation of nautical tourism vessels?
Source: Authors’ conception.
Table 2. Respondents interviewed. (Source: Authors’ conception).
Table 2. Respondents interviewed. (Source: Authors’ conception).
Respondent
Interview
PlaceThe Type of Boats
I1LeeuwardenSteel sailboat
I2HarlingenElectric boat with solar panels, capacity of 12 people
I3LeeuwardenSailboat and motor
I4Leeuwarden31 small boats with electric motors
I5HarlingenSteel boat with sails and built-in diesel engine
I6LeeuwardenSailboat
I7HarlingenBoat with sails and built-in diesel engine
I8LeeuwardenElectric motor boat with solar prototypes, capacity of 20 people
Table 3. Interview questions. (Source: Authors’ conception.)
Table 3. Interview questions. (Source: Authors’ conception.)
IntroductionQ1. First of all, please let me know if you have permitted me to record the interview.
Q2. Please let me know if you would like to send me the interview transcript for any changes.
Respondent characteristicsQ3. The research approach is carried out from your perspective of nautical tourism operators.
Please let me know what kind of ship you are using now for your tourist programs.
The technological field
Facilitating factors from the analysis of specialized literature
Q4. What are the technology enablers encouraging you to adopt solar power for your watercraft?
Inhibitory factors from the analysis of specialized literatureQ5. What are the technology barriers that are keeping you from adopting solar power for your watercraft?
The field of the tourist market
Facilitating factors from the analysis of specialized literature
Q6. What are the enabling factors in the tourism market that encourage you to adopt solar energy for your boats?
Inhibitory factors from the analysis of specialized literature Q7. What are the inhibiting factors in the tourism market that discourage you from adopting solar energy for your boats?
The domain of governance
Facilitating factors from the analysis of specialized literature
Q8. What are the political governance enablers that encourage you to adopt solar power for your watercraft?
Inhibitory factors from the analysis of specialized literatureQ9. What are the inhibiting factors in the field of political governance that discourage you from adopting solar energy for boats?
Domain of user preferences (nautical tourism operators)
Facilitating factors from the analysis of specialized literature
Q10. What are the driving factors in user preferences that encourage you to adopt solar power for your watercraft?
Inhibitory factors from the analysis of specialized literature Q 11. What are the inhibiting factors in user preferences that discourage you from adopting solar energy for boats?
Closing the interviewQ12. Would you like to add any other information that you consider relevant to the research topic?
Thank you and good luck!
Disclaimer/Publisher’s Note: The statements, opinions and data contained in all publications are solely those of the individual author(s) and contributor(s) and not of MDPI and/or the editor(s). MDPI and/or the editor(s) disclaim responsibility for any injury to people or property resulting from any ideas, methods, instructions or products referred to in the content.

Share and Cite

MDPI and ACS Style

Crețu, R.F.; Gheorghe, S.; Șerban, E.C.; Țuțui, D.; Crețu, R.C. Analysis of Influencing Factors of the Energy Transition Process in Sustainable Nautical Tourism: Case Study—The Netherlands. Sustainability 2024, 16, 1416. https://doi.org/10.3390/su16041416

AMA Style

Crețu RF, Gheorghe S, Șerban EC, Țuțui D, Crețu RC. Analysis of Influencing Factors of the Energy Transition Process in Sustainable Nautical Tourism: Case Study—The Netherlands. Sustainability. 2024; 16(4):1416. https://doi.org/10.3390/su16041416

Chicago/Turabian Style

Crețu, Raluca Florentina, Silviu Gheorghe, Elena Claudia Șerban, Daniela Țuțui, and Romeo Cătălin Crețu. 2024. "Analysis of Influencing Factors of the Energy Transition Process in Sustainable Nautical Tourism: Case Study—The Netherlands" Sustainability 16, no. 4: 1416. https://doi.org/10.3390/su16041416

APA Style

Crețu, R. F., Gheorghe, S., Șerban, E. C., Țuțui, D., & Crețu, R. C. (2024). Analysis of Influencing Factors of the Energy Transition Process in Sustainable Nautical Tourism: Case Study—The Netherlands. Sustainability, 16(4), 1416. https://doi.org/10.3390/su16041416

Note that from the first issue of 2016, this journal uses article numbers instead of page numbers. See further details here.

Article Metrics

Back to TopTop