Next Article in Journal
Does the Innovative City Pilot Policy Improve Urban Resilience? Evidence from China
Previous Article in Journal
FinTech and Inclusive Green Growth: A Causal Inference Based on Double Machine Learning
 
 
Font Type:
Arial Georgia Verdana
Font Size:
Aa Aa Aa
Line Spacing:
Column Width:
Background:
Article

The Impact of Weather on Economic Growth: County-Level Evidence from China

School of Economics & Management, Northwest University, Xi’an 710127, China
*
Author to whom correspondence should be addressed.
Sustainability 2024, 16(22), 9988; https://doi.org/10.3390/su16229988
Submission received: 20 October 2024 / Revised: 10 November 2024 / Accepted: 13 November 2024 / Published: 15 November 2024
(This article belongs to the Section Air, Climate Change and Sustainability)

Abstract

While the impact of long-term climate change on economic systems has received substantial attention, the influence of short-term weather variations on economic growth has been comparatively neglected. This study utilizes county-level panel data from 2001 to 2020 to investigate the impact of weather on regional economic growth in China. The findings indicate that average temperature significantly reduces economic growth, whereas average precipitation does not have a significant overall effect. Notably, the adverse impact of temperature on economic growth is nonlinear and is exacerbated at higher temperatures, particularly in wealthier counties. The channel analysis shows that weather influences regional economic growth by affecting sectoral economies, factor inputs and economic productivity. While the primary industry’s overall growth rate remains unaffected by weather, sub-sectors such as grain production and animal husbandry are impacted. The secondary industry, especially large-scale industrial enterprises, is adversely affected by both temperature and precipitation. Conversely, higher average temperatures positively correlate with growth in the tertiary sector, promoting retail sales of consumer goods. The study also finds limited evidence for weather’s impact on investment growth, primarily in real estate development, and no significant effect on labor input growth. Additionally, weather conditions, particularly temperature, negatively affect total factor productivity, labor productivity and capital productivity, with precipitation adversely impacting capital productivity alone. These findings underscore the importance of tailored strategies to mitigate the negative effects of adverse weather conditions on sustaining sustainable regional economic growth.

1. Introduction

The economic impact of climate change has received increasing attention from researchers and policymakers in recent decades. As the global climate trends towards warmer conditions, the frequency and severity of extreme weather events are also on the rise [1]. While these long-term climate patterns can significantly impact regional economies through various channels, it is important to recognize that short-term weather fluctuations, independent of long-term climate trends, also play a crucial role in shaping economic outcomes. In fact, weather has long been thought to have an impact on human society, especially on economic activities [2,3,4]. Previous studies have confirmed a significant relationship between weather and economic outcomes with a series of complex mechanisms in the cause-and-effect process [5]. Cross-country evidence shows that higher temperatures substantially reduce economic growth, especially for poor regions [6,7,8]. However, one may argue that these results are not plausible due to some omitted variables, such as institutions and culture. Therefore, one possible approach is to use subnational data within a country to conduct the analysis. Using within-county data from the United States, Deryugina and Hsiang [9] showed that higher temperature is associated with lower individual productivity, projecting a reduction in the annual growth rate of the United States by 0.06 to 0.16 percentage points should the current warming trend persist. Expanding the scope to a cross-national level, Dell et al. [10] employed subnational data from 12 countries across the Americas and found that the negative cross-sectional relationship between temperature and income not only exists across countries, but also within countries.
While existing studies have made remarkable progress in recognizing the relationship, most of them fail to distinguish between the effects of weather and those of climate. Strictly speaking, “weather” refers to an annual realization of temperature and precipitation, while “climate” refers to the long-run distribution of temperature and precipitation [5,7]. Weather and climate differ not only in their time horizons, but also in their emphasis points, with the former emphasizing short-term variations and the latter emphasizing long-term stable features in a region. In view of this, what most studies that use only cross-sectional data do is to investigate the long-term equilibrium relationship between climate variables and economic outcomes, rather than the short-term impact of weather on the economy. Therefore, a better way to identify the impact of weather on the economy is to use panel data that includes samples of regions within countries. Using county-level data from 1996 to 2012 of China, Li et al. [11] have revealed a significant negative relationship between temperature and local economic growth, which clearly indicates the impact of short-term weather variables on the economy.
Although the impact of weather on the economy has been widely recognized from both theoretical and empirical perspectives, the complex and multi-faceted mechanisms by which weather affects the economy have not been systematically and comprehensively tested. Studies have shown that agricultural productivity, labor efficiency, total factor productivity (TFP) and consumption are sensitive to weather fluctuations [8,12,13,14,15]. For instance, extreme weather events such as droughts have been linked to reduced agricultural output in vulnerable regions [1,16], while appropriate temperature and precipitation have been associated with increased productivity in certain industries [6]. In addition, high temperatures have been found to negatively impact labor productivity, especially in industries with strenuous outdoor work such as construction [17]. Fluctuations in seasonal weather also drive changes in energy demand for heating and cooling, affecting overall production costs [18]. Furthermore, weather uncertainty may influence investment decisions of firms and the public sector if infrastructure projects are disrupted by severe storms [19]. TFP is another prominent factor that can be deeply affected by high temperature, especially for poor countries [20]. While previous studies provide insights into some transmission channels, more evidence is still needed on quantifying these effects across contexts and exploring alternative pathways such as consumption patterns. As Burke et al. [6] put it, “while it is well known that temperature affects the dynamics of virtually all chemical, biological and ecological processes, how temperature effects recombine and aggregate within complex human societies to affect overall economic productivity remains poorly understood”. This research aims to contribute new empirical analyses assessing the multifaceted impacts of weather on regional economic growth, especially on the transmission channels.
Considering that there is already ample evidence for impacts of weather on economic growth, our intention here is to go a step further by investigating more detailed channels through which weather variables affect economic growth. We undertake this study by combining county-level daily weather data with county-level annual economic data from 2001 to 2020 in China. Our study differs from Li et al. [11] in at least three aspects: First, our sample size is much larger. Li et al.’s [11] study includes data from 1657 counties during 1996–2012, while ours include data from 2744 counties. Second, many important reforms and events occurred in China between 1996 and 2001, such as the return of Hong Kong (1997) and Macau (1999), the housing system reform (1998) and the accession to the WTO (2001). These important institutional reform and trade policy changes deeply affect China’s economy and as a result confound the effect estimated in Li et al.’s [11] study, while our dataset overcomes this problem. Third, we detect and testify to more detailed channels whereby weather affects economy growth than theirs.
This study contributes to the existing body of knowledge by employing a detailed dataset to investigate the effects of weather on economic growth and the channels through which weather influences economic growth. On the one hand, the study enriches and expands the literature on the effects of weather on economic growth. By using county-level panel data, we demonstrate a significant and negative relationship between average temperature and economic growth. More importantly, the adverse impact of temperature on economic growth is nonlinear and becomes more pronounced at higher temperatures, particularly in wealthier counties. On the other hand, the study deepens our understanding of the specific channels through which weather affects regional economic growth. In addition to examining traditional channels, we identify new pathways, such as the impact on animal husbandry and consumer goods retail. In summary, this research not only enhances the empirical understanding of the relationship between weather and economic growth and the influencing channels but also offers practical implications for policymakers aiming to foster economic resilience in the face of changing weather patterns. The findings of this study are expected to inform strategies that can effectively harness the positive aspects of favorable weather while mitigating the risks posed by adverse weather conditions.
The remainder of the paper is organized as follows. Section 2 reviews related literature and develops the hypotheses. Section 3 introduces the data, provides summary statistics and describes the estimation strategy. Section 4 presents the main results, conducts several robustness checks and investigates the nonlinear effects of temperature. Section 5 examines the channels through which weather may influence economic growth. Finally, Section 6 concludes the paper and offers relevant policy recommendations.

2. Literature Review and Hypothesis Development

According to neoclassical economic growth theory, economic growth is mainly determined by the accumulation of production factors such as physical capital, human capital and labor and technology progress. Weather is believed to have a broad impact on a range of factors that affect economic growth. Fankhauser and Tol [21] initially discussed the impact of temperature change on economic growth through the saving and capital accumulation, showing an adverse temperature effect whether the savings rate is constant or in an endogenous context. Dell et al. [10] provided a theoretical framework to analyze the negative association between weather and income, arguing that half of the negative short-term effects of temperature are offset in the long run through adaptation.
A relatively large literature examines the relationship between weather and economic outcomes empirically. Most of these studies document a negative relationship between weather variables (especially temperature and precipitation) and economic outcomes [7,8,10,11,13,22,23,24]. For example, using panel data of 103 countries for the period 1961–2010, Henseler and Schumacher [8] showed that weather (mainly temperature) negatively impacts the growth of GDP and affects all its factors of production, including total factor productivity, capital stock and employment. Other studies highlight the non-linear effect of weather on economic outcomes, specifically the inverted U-shaped relationship between temperature and productivity [6,9,15,20,25,26,27,28]. For example, drawing on data from 166 countries over the period 1960–2010, Burke et al. [6] detected a globally generalizable non-linear effect of temperature on economic productivity, with productivity peaking at an annual average temperature of 13 °C. Using provincial data from China, Chang et al. [26] also found an inverse U-shaped nonlinear relationship between temperature and the growth of GDP per capita, with a turning point of 12.15 °C for the annual average temperature. Considering that both human beings and other physical entities need a suitable environment to perform at their best, the non-linear effects of temperature on economic growth should be reasonable. However, regardless of whether the non-linear effect is true or not, the overall effect of weather on economic activity predominantly remains negative.
The above theoretical underpinnings and relevant empirical results lead us to develop our first hypothesis:
Hypothesis 1.
There is a negative relationship between weather and economic growth.
There are several potential channels through which weather may impact regional economic activity and growth, and we categorize these potential channels into three aspects.

2.1. The Impact of Weather on Sectoral Economy

The overall economic growth includes growth in various industries. The impact of weather on economic growth may be reflected through its effects on different industries.

2.1.1. Weather Effects on Primary Industry

Agriculture has traditionally been considered the sector most affected by the weather conditions. Earlier research conducted by Deschênes et al. [29] suggested no significant impact of weather change on US agriculture. Fisher et al. [30] reported dramatically different results from Deschênes et al. [29] and found a potential negative impact of weather variables on US agriculture by using more accurate data and several reliable approaches. Recently, a large body of literature has investigated the impact of weather variables on agriculture output and documented a negative relationship between temperature and crop yields [7,31,32,33,34,35]. For example, using subnational level data from Tanzania, Rowhani et al. [33] found that both intra and inter seasonal changes in temperature and precipitation affect cereal yields, with seasonal temperature increases being the most important. Blanc [31] also revealed a significant impact of weather (temperature and precipitation) on four most commonly grown crops (millet, maize, sorghum and cassava) in Sub-Saharan Africa. Except for the simple negative relationship between weather and crop yield, some researchers further demonstrated a non-linear relationship between weather variables and crop yields [36,37]. For example, Chen et al. [36] detected inverted U-shaped relationships between crop yields and weather variables using corn, soybean yields data and weather data from China. In addition to the effect on crop yields, the impact of weather on animal husbandry has also been part of the question. For example, weather change may affect livestock through various aspects, including quantity and quality of feeds, mortality, growth, reproduction and livestock diseases [38,39]. Overall, despite regional differences, the primary industry is likely to be affected by weather conditions.

2.1.2. The Impact of Weather on Secondary Industry

The secondary industry, including manufacturing and construction, may experience reduced productivity due to extreme temperatures affecting worker performance and equipment efficiency [7,17,23,25,40,41]. Using a detailed dataset covering a half million Chinese manufacturing plants during 1998–2007, Zhang et al. [15] found that both labor- and capital-intensive firms are sensitive to high temperatures, with the TFP losses in response to high temperature being the primary explanation for output losses. Pairing a firm-level panel of annual industrial output with a fine-scale daily weather data set in China, Chen and Yang [27] further detected a non-linear relationship between temperature changes and industrial output, indicating that higher summer temperatures significantly reduced industrial output while warmer winter temperatures increased industrial output. Using firm-level data from India, Somanathan et al. [23] showed that annual plant output in India falls by about 2% per degree Celsius, and the effect of temperature on labor is the main reason. In addition to the above studies focusing on the relationship of temperature and firm-level industrial output, some researchers also highlight the weather impact on energy supply and energy consumption. For example, Barrios et al. [22] suggested that rainfall could affect the hydro-energy supply in Africa. Auffhammer and Mansur [18] summarized a series of effects of weather on energy consumption, especially the temperature effect on electricity consumption of the residential sector through the adoption of air conditioners. In general, most literature affirms the significant impact of weather on the secondary industry.

2.1.3. The Impact of Weather on Tertiary Industry

The tertiary industry, such as tourism and retail, is not immune to weather impacts. For instance, consumer behavior and demand can be significantly influenced by favorable or unfavorable weather conditions [3,4,12,13,42,43,44,45]. Scott and Lemieux [45] discussed how weather and climate are critical factors influencing tourist behavior and destination choice. The study highlights that favorable weather conditions can significantly enhance tourist satisfaction and increase the attractiveness of a destination, thereby boosting tourism-related economic activities [45]. By analyzing more than 6 million transactions made by more than 1.62 million unique consumers at 146 convenience stores in a convenience store chain in China, Tian et al. [4] found that rainy days and lower temperature are associated with more purchased products and higher item prices in one order. Using daily city-level cinema data and weather data for China during 2012–2016, Jin and Shen [12] identified the causal effect of temperature change on movie consumption, showing that the increase in daily maximum temperature has significantly reduced movie attendance. These studies collectively illustrate the significant impact that weather, particularly temperature, can have on the tertiary industry sectors such as tourism and retail. Weather conditions influence consumer behavior, destination preferences and the overall economic performance of these sectors.
In summary, weather conditions, particularly temperature, can significantly affect various sectors of the economy and, consequently, economic growth. Therefore, we formulate the following hypothesis:
Hypothesis 2.
Weather can affect economic growth through the primary industry, the secondary industry and the tertiary industry.

2.2. The Impact of Weather on Factors of Production

The impact of weather on capital stock, investment and labor supply is a crucial aspect of understanding how weather conditions can affect economic growth and development. While direct research focusing solely on these relationships is somewhat rarer, the broader literature on climate economics offers insights into how weather changes influence capital stock, investment decisions and labor supply.

2.2.1. The Impact of Weather on Investment and Capital Stock

The accumulation of capital is likely to be affected by weather conditions [21]. On the one hand, weather can significantly affect capital stock [8,28,46]. Particularly, extreme weather events, such as hurricanes, floods and heatwaves, can cause physical damage to infrastructure, machinery and buildings, leading to a reduction in the productive capital stock. Moore and Diaz [46] emphasized that high temperatures would exacerbate the wear and tear of capital, leading to a decline in the capital stock of the firm. On the other hand, weather can also exert impact on investment directly or indirectly [7,11,28,47,48]. For example, Yang et al. [28] showed that either a too high or too low temperature has a significant negative impact on investment in industrial enterprises in China. Hsiang et al. [48] suggested that temperature variations can lead to increased conflict, which in turn can deter investment and damage existing capital stock, thus affecting economic growth. In fact, adverse weather conditions can increase the risk of disruptions to supply chains, transportation networks and energy systems, adversely affecting investment decisions.

2.2.2. The Impact of Weather on Labor Supply

The impact of weather on labor supply has been documented by a series of studies [17,23]. For example, Graff Zivin and Neidell [17] found that temperature is negatively correlated with labor supply, and if the temperature is higher than 29 °C, outdoor workers will reduce their working hours that day. Using microdata from selected firms in India, Somanathan et al. [23] also suggested increased worker absenteeism on hot days. Additionally, Henseler and Schumacher [8] detected a weak effect of temperature on the growth rate of employment, with employment growth in poor countries being significantly more affected by temperature than in rich countries. Overall, the impact of weather on labor supply cannot be ignored, especially for those industries easily exposed to high temperatures.
Based on the above analysis, we propose the following hypothesis:
Hypothesis 3.
Weather can affect economic growth by affecting the capital stock, investment and labor supply.

2.3. The Impact of Weather on Productivity

2.3.1. The Impact of Weather on Labor and Capital Productivity

Due to the temperature effect on human cognitive ability and machinery efficiency, labor productivity and capital productivity can be affected by weather conditions [9,15,23,25,41,49,50,51,52]. Seppänen et al. [53] provided evidence that office temperature affects employees’ task performance. Their study showed that performance increases with temperature up to 21–22 °C and decreases with temperatures above 23–24 °C. This suggests that maintaining an optimal temperature range in workplaces is crucial for maximizing labor productivity. Combining individual worker productivity data from personnel records with weather data, Cai et al. [25] found an inverted-U shaped relationship between temperature and labor productivity. Similarly, using a longitudinal dataset of Chinese professional archery athletes from 2010 to 2016, Qiu and Zhao [54] also detected an inverted U-shaped relationship between heat index and athlete productivity. Drawing on data from a courier company in Guangdong province, Wang and Lin [14] found that the bad weather, such as high temperature and rainfall, has a significant negative effect on the labor productivity of couriers. In addition to the impact of weather on labor productivity, Zhang et al. [15] also examined the weather effect on capital productivity, arguing that high temperatures could affect machine performance and lower capital productivity. These studies collectively illustrate the significant impact of weather, particularly temperature, on labor and capital productivity. To sum up, on the one hand, adverse weather such as high temperature may cause discomfort and affect people’s cognitive ability, which further affects labor productivity. On the other hand, high temperatures can also affect the performance of machines, thus affecting capital productivity.

2.3.2. The Impact of Weather on TFP

TFP is widely regarded as a channel through which weather affects the economy [8,15,20,24,28,55,56]. Exploiting Chinese manufacturing plants data, Zhang et al. [15] conducted a detailed examination of the effects of temperature on firm-level TFP, detecting an inverted U-shaped relationship between temperature and TFP. Moreover, they also suggested that TFP losses caused by high temperature is the primary channel through which temperature alters manufacturing output. Using microdata of Chinese industrial enterprises from 1997 to 2008, Yang et al. [28] also confirmed the adverse effect of high temperature on TFP of industrial enterprises. In addition to the above studies conducted from the micro perspective, other studies have been carried out from a macro perspective. For example, Marco and Tol [55] investigated the relationship between temperature shocks and annual TFP growth rates by combining TFP data from the 2016 version of the Penn World Table and a panel dataset for 60 countries, showing that temperature shocks only affect annual TFP growth rates in poor countries. Drawing on city-level data in China from 1994–2014, Zhang et al. [24] found that both temperature change and precipitation change have a negative impact on TFP, and precipitation has a more significant impact. In addition, they also found that the impact of weather on TFP is related to the level of economic development of the city, with a lower level of economic development indicating a more significant adverse effect of weather. In summary, weather can significantly impact TFP from both macroeconomic and microeconomic perspectives.
Therefore, the following hypothesis is proposed:
Hypothesis 4.
Weather can affect economic growth by affecting labor productivity, capital productivity and total factor productivity.

3. Data and Methodology

3.1. Data and Summary Statistics

3.1.1. Data

Two types of data are used in this study: one is weather data, and the other is economic panel data. The weather data originally came from Global Surface Summary of the Day (GSOD) managed by National Oceanic and Atmospheric Administration (NOAA) (NOAA Global Surface Summary of the Day (GSOD): https://registry.opendata.aws/noaa-gsod, accessed on 12 November 2023). The GSOD data contain temperature, precipitation, dew point, visibility, wind speed and other weather indicators. We extracted temperature and precipitation data covering China from 2001–2020. Specifically, we first interpolated the meteorological station data into grid data at 0.1° × 0.1° resolution using the inverse distance weighting (IDW) method, then converted the grid data into raster data and then averaged the annual, monthly and daily degree data for various provinces, cities and counties by region.
The county-level economic panel data originally came from China County Statistical Yearbook (2001–2021) and China City Statistical Yearbook (2001–2021). After removing some outliers and areas with serious data missing, we finally got panel data covering 2744 counties (municipal districts) for 2000–2020, including GDP, population and other indicators. We also uniformly expressed all variables involving monetary values as a constant price form based on the year 2000 price. The final integrated data and corresponding procedures are provided in the Supplementary Materials.

3.1.2. Summary Statistics

Summary statistics of key variables are presented in Table 1. Our panel contains a total of 54,880 sample data, of which only 37,569 of growth rate data are valid. For our sample, the average annual economic growth rate of China’s county-level economies during 2001–2020 is 8.718, with a standard deviation of 7.837, which shows the rapid growth and huge differences of China’s county-level economies. The Pearson’s correlation coefficient between Temp and Prec is 0.712, which shows the correlation between the temperature and precipitation, but it is not enough to cause a multicollinearity problem, with Gujarati (2022) [57] stating that only values exceeding 0.80 are likely to indicate multicollinearity. In summary, the statistical properties of all variables are well performed.
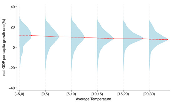
Figure 1 and 2 depict the annual average temperature and annual average precipitation over 2001–2020, respectively. According to Figure 1, the average annual temperatures in China’s county-level regions vary widely, ranging from below zero to more than 20 degrees Celsius, and show a slow and fluctuating upward trend overall throughout the analysis period. Figure 2 shows that precipitation fluctuates greatly between different years and shows a slow upward trend. Figure 3 further presents the relationship between annual average temperature and real per capita GDP growth rate, showing that the regional economic growth rate has a slight downward trend as the temperature rises.

3.2. Empirical Strategy

One of the primary objectives of this study is to identify the effects of weather on economic growth. Since the weather variables represented by temperature and precipitation can basically be regarded as exogenous variables [5], we do not consider other control variables except individual fixed effect and time fixed effect (weather variables such as temperature and precipitation may not be absolute exogenous variables, for example, some large local investment and construction projects may have an impact on local weather. However, given that these variables that affect economic growth can also be affected by weather, simply controlling for them in the panel context may lead to the “over-controlling” problem, further complicating the estimation results. In addition, some may also argue that there exists a reverse causality problem, as greenhouse gases such as carbon dioxide produced during economic development processes can also affect long-run climate change. For this problem, the effect is extremely slow and weak, especially for local areas. To sum up, the endogeneity problem is unlikely to be a major concern [5], and temperature and precipitation can be viewed as exogenous variables). Specifically, we adopt the identification model in Equation (1) below.
  Growth   i t = α + β   Temp   i t + γ   Prec   i t + μ i + θ t + ε i t
In the above equation, the subscript i denotes the county, and t denotes the year.   Growth   i t is the dependent variable representing the economic growth of region i in year t, expressed as the real per capita GDP growth rate. Temp and Prec are weather variables that represent annual average temperature and annual average precipitation, respectively. μ i and θ t refer to county fixed effect and year fixed effect, respectively. ε i t is the random error term. Our coefficients of interest are β and γ , which reflect the average effects of temperature and precipitation on regional economic growth, respectively. We do not include other weather variables such as wind speed and atmospheric pressure as they do not appear to have enough significant impacts on the overall economy [11].

4. Results

In this section, we first investigate the weather effect on county-level economic growth, and then check the robustness of the baseline results with alternative variables, regression specifications and the data source. Additionally, we estimate the potential nonlinear effects of temperature on economic growth using temperature bins.

4.1. Baseline Results

Table 2 presents the baseline regression results of weather variables on economic growth. Columns (1) and (2) of Table 2 report the regression results of average temperature and average precipitation on the real per capita GDP growth rate, respectively. The coefficient of average temperature is significantly negative while the coefficient of average precipitation is not statistically significant, showing that there is a significant and positive relationship between temperature and economic growth. Column (3) contains both average temperature and average precipitation, and the results show that average temperature is significantly negatively correlated with the growth rate of the real GDP per capita. Specifically, a 1 °C increase in the annual average temperature is associated with a 0.319% decrease in the growth rate. Column (4) further considers the heterogeneous effects of weather variables on poor counties. Here, we define a county as a poor county if its real GDP per capita in 2001 is smaller than the corresponding median of the sample counties (for the definition of poor counties, the choice of reference year has no significant impact on the regression results. For example, we additionally chose 2010 and 2020 as the reference years to define poor counties, respectively, and the results are basically the same). The coefficient of average temperature is still significantly negative with a value of −0.498, and the coefficient of the interaction term Temp × Poor is significantly positive with a value of 0.451. The results indicate that average temperature has a significant and negative effect on economic growth rate, and the negative effect of average temperature can be alleviated largely in poor counties.
Our results confirm the adverse effects of rising average temperatures on economic growth, which is consistent with Li et al. [11]. A slight difference is that while Li et al. [11] found a significantly negative effect of average precipitation on the growth rate of GDP per capita, we do not find a correspondingly significant adverse effect of average precipitation on the growth rate of the real GDP per capita. This discrepancy may be attributed to changes in the level of economic development and industrial structure across different regions of China during the period we analyzed. According to Li et al. [11], the negative impact of precipitation was particularly evident in the agricultural sector and poorer regions. However, during the period we examined, the share of agriculture in the economy has been declining, while the economic development level in each region has been increasing. This trend may have contributed to the enhanced adaptability of the economic system to changes in precipitation. In addition, it is worth noting that our study shows that the negative effect of temperature on economic growth is relatively weaker in poor areas, which is different from Henseler and Schumacher [8], but consistent with Jin et al. [51] and Li et al. [11], who conducted similar studies for China. One possible explanation is that China’s rapid development in recent decades has shown significant regional inequality, with poor regions experiencing relatively lower growth rates and thus weaker negative effects of temperature than richer ones. Overall, we find clear evidence of a significant and negative temperature effect on economic growth and hypothesis 1 is thus verified.

4.2. Robustness

The above study has established a significant and negative relationship between average temperature and economic growth. To check the robustness of our baseline regression results, we conducted a series of tests, and all the results are shown in Table 3. These robustness tests include:
(1)
Controlling for province-specific time trends. The economic base and speed of economic development vary widely among Chinese provinces, so we controled for province-specific time trends, and the results are shown in column (1) of Table 3. The results show that the significantly negative effect of average temperature on the growth rate of the real GDP per capita remains.
(2)
Excluding the data of year 2020. In 2020, the COVID-19 pandemic and the strict control measures implemented by the Chinese government caused unusual disruptions to the Chinese economy [58]. In view of this, we excluded the 2020 data to avoid the corresponding potential impact. Column (2) shows that the negative effect of average temperature on the economic growth rate is still statistically significant.
(3)
Excluding the data of municipal districts. There are three types of municipal district in China: the first type is the municipal district of cities directly under the central government (including Beijing, Shanghai, Tianjin and Chongqing), the second type is the municipal district of sub-provincial cities (such as Nanjing, Ningbo, etc.), and the third type is the municipal district of ordinary cities. On the one hand, the first two types of municipal districts are different from counties in terms of administrative level; on the other hand, the county economy has greater autonomy and less inter-regional correlation than the municipal district. Therefore, we excluded the municipal districts data to further examine the robustness of our results. The coefficients of average temperature and average precipitation in column (3) of Table 3 are still consistent with our baseline results.
(4)
Using tobit model. In order to avoid the effect of singular values, the original real per capita GDP growth rate data was truncated. This treatment may lead to truncation of the explained variable and become a restricted explained variable. To solve this problem, we used the tobit model to re-estimate, and the results are shown in column (4). According to column (4) of Table 3, the coefficient of average temperature is significant and negatively correlated with the growth rate of the real GDP per capita, and the coefficient of average precipitation remains insignificant.
(5)
Using annually average daily maximum temperature and minimum temperature as the independent variable. Columns (5) and (6) of Table 3 report the effect of the annual average maximum temperature and the annual average minimum temperature on the growth rate of the real GDP per capita, respectively. The two results once again verified the significantly negative impact of temperature on economic growth.
(6)
Using alternative weather dataset. The weather data used in the above analysis comes from NOAA. Next, we used alternative weather data from the ERA5-LAND dataset published by the European Centre for Medium-Range Weather Forecasts (ECMRWF) to re-estimate the impact of weather on the real GDP per capita growth (ERA5-LAND dataset from European Centre for Medium-Range Weather Forecasts (ECMRWF): https://cds.climate.copernicus.eu/datasets, accessed on 16 March 2024). The results in column (7) of Table 3 show that average temperature (Mtemp) has a significant and negative impact on the real per capita GDP growth rate, while average precipitation (Mprec) has no significant impact on the real per capita GDP growth rate, which is still consistent with the baseline regression results.
All in all, we find that our results are robust, and that temperature has a negative impact on local economic growth.

4.3. Measuring the Effect of Daily Temperature on Annual Growth: Temperature Bins

In the above study, we have identified the adverse effects of weather, especially temperature, on economic growth. However, many studies have highlighted the nonlinear effects of temperature on economic activities [6,15,20,26,28]. In this part, we try to use the temperature bins to study the potential nonlinear effects of temperature on economic growth. Firstly, we divided the temperature into 12 bins with 5 degrees as the interval, which are [−40 °C, −25 °C), [−25 °C, −20 °C), [−20 °C, −15 °C), [−15 °C, −10 °C), [−10 °C, −5 °C), [−5 °C, 0 °C), [0 °C, 5 °C), [5 °C, 10 °C), [10 °C, 15 °C), [15 °C, 20 °C), [20 °C, 25 °C) and [25 °C, 40 °C). Then, we calculated the number of days in which the daily average temperature fell into different temperature bins. Specifically, when the average temperature of the day falls into a certain temperature bin, the value of the temperature bin variable is 1, otherwise it is 0. To avoid the problem of complete multicollinearity, we selected the temperature bin [−15 °C, −10 °C) as the reference group in the study.
To estimate the nonlinear effect of temperature (measured by temperature bins) on the economic growth rate, we used the following estimation equation:
  Growth   i t = α + k β k × T e m p b i n i t k + γ   Prec   i t + μ i + θ t + ε i t  
In Equation (2), T e m p _ b i n k represents different temperature bins, and β k is the coefficients of our interest. The meanings of other variables are the same as in Equation (1). The estimated coefficients of temperature bins are shown in Figure 4a. According to Figure 4a, the impact of the daily average temperature rise on the economic growth rate has nonlinear characteristics: as the temperature rises, the negative effects of temperature on economic growth increases. Specifically, when the temperature is above −20 °C, the effect of temperature turns significantly negative. Figure 4b further presents the nonlinear temperature effect on economic growth for poor counties and rich counties, respectively. It can be seen from the figure that while the negative impact of temperature increases with the rise of temperature, the impact of temperature on the economic growth of rich counties is always greater than that of poor counties. This finding is consistent with our former results. Overall, the total effect of temperature on growth rates remains consistently negative.

5. Channels

In this section, we examine a range of channels through which weather affects local economic growth. Different from previous studies, we have carried out a detailed analysis of many detailed macro data. On the one hand, we have verified the existing channels proposed by other studies, and on the other hand, we have examined some new channels.

5.1. Sectoral Economy

Table 4 and Table 5 report the weather effects on primary, secondary and tertiary industries, respectively. Column (1) of Table 4 shows that there is no significant relationship between weather and the growth rate of the value added of primary industry at the aggregate level. Columns (2)–(6) of Table 4 further present the regression results of weather variables on sub-sectors in the primary industry, indicating different effects of weather variables on different sub-sectors in the primary industry. Specifically, temperature significantly negatively correlates with the growth rate of oil yield but positively correlates with the growth rate of the value added of animal husbandry. Precipitation significantly negatively correlates with the growth rates of total grain yield, oil yield and cotton yield but positively correlates with the growth rate of the value added of animal husbandry. Both average temperature and average precipitation have a negative effect on the growth rate of oil yield but have a positive effect on the growth of the value added of animal husbandry. As for meat production, both temperature and precipitation show no significant effect. The above results show that while the weather effect on the growth rate of the total value added of primary industry is insignificant, the weather can still have a significant and differentiated impact on some sub-sectors in the primary industry. Our results are different from those of Li et al. [11]. In their study, temperature and precipitation are significantly negatively correlated with the growth rate of the value added of primary industry. One possible explanation for this difference is adaptation, where the level of technology used in primary industry production has increased over time, which may have weakened the adverse effects of weather on primary industry (to verify this idea, we conducted a separate regression on the data from 2001 to 2012, and the results show that the influence of temperature and precipitation on the growth rate of the value added of the primary industry is significantly negative (the coefficients of temperature and precipitation are −0.047 and −0.036, respectively), which is consistent with the research results of Li et al. [11]). In terms of the weather impact on the growth of total grain yield, we find only a significantly negative effect of average precipitation, while other studies also revealed the significant effects of temperature on main crop yields, including millet, corn, sorghum, soybean and cassava [31,33,34,36]. Part of this difference can be explained by sample differences and regional differences, while the rest of the difference may be due to our focus on the effect of weather on the growth rate of grain yields rather than the level of grain yields.
Columns (1)–(3) of Table 5 give the regression results of weather variables on the growth of secondary industry. The estimated coefficients on the effects of temperature on the growth rates of the value added of secondary industry, industrial value added and total output of the above designated size industries are statistically significantly negative, with values of −0.273, −0.342 and −0.474, respectively. Similarly, precipitation has a negative impact on the growth of the secondary industry, especially on the growth of total industrial output value of large-scale enterprises. These results are consistent with Li et al. [11] and Zhang et al. [15], which strongly confirms the adverse impact of weather on the growth of the secondary industry. Column (4) of Table 5 shows that average temperature has a significant positive effect on the growth rate of the value added of tertiary industry, while average precipitation has a significant negative effect on the growth rate of the value added of tertiary industry. Column (5) further shows the positive temperature effect on the growth rate of total retail sales of consumer goods, with a statistically significant coefficient of 0.157. The results of columns (4) and (5) show that the increase of average temperature can promote the growth of the tertiary industry, especially the retail sales of consumer goods.
In summary, the above results collectively show that weather variables can affect regional economic growth by influencing the growth of primary, secondary and tertiary industries. Specifically, although the overall impact of weather on the growth rate of the primary industry is not significant, it can have a significant impact on the growth of partial industries (such as crop yields and animal husbandry). For example, temperature and precipitation have a negative impact on the growth rate of oil yields and a positive impact on the growth rate of animal husbandry. It is worth noting that the weather has the most significant negative effect on the growth of the secondary industry. On the contrary, weather has a positive impact on the growth of the tertiary industry. To sum up, weather can affect regional economic growth through the primary industry, secondary industry and tertiary industry; thus, hypothesis 2 is verified.

5.2. Factors of Production

Table 6 presents the weather effect on factors of production, namely, investment and labor supply. Column (1) shows that average temperature does not have a significant effect on the growth rate of total social fixed asset investment, while average precipitation has a significantly negative effect on it. Columns (2) and (3) further demonstrate the weather effects on the growth rate of urban fixed asset investment and real estate development investment. The coefficients show that average temperature and precipitation have negative effects on the growth of these two types of investment, but only the impact on the growth of real estate development investment is statistically significant. Columns (4)–(7) report the weather effects on the growth rates of employees in different industry units. Whether at the aggregate level or at the sectoral level, we find little evidence of a significant impact on labor supply for both annual average temperature and annual average precipitation. This result is similar to Henseler and Schumacher [8], who found only weak evidence for an effect of temperature on the growth rate of employment at the aggregate level using cross-country data. However, our result differs from those of Graff Zivin and Neidell [17] and Somanathan et al. [23], who found that high temperatures have a negative impact on labor supply in industries with high weather exposure at the micro level. In their studies, labor supply was measured by personal time allocation [17] and absenteeism [23], respectively, and high temperatures reduced people’s working time, thus reducing labor supply. Unlike their studies, ours is based on the macro perspective. The labor supply in various regions of China is much larger than the formal labor demand, and the number and growth of the labor force with formal labor positions are determined by the demand for labor. Therefore, the weather does not have a significant effect on the growth of the formal labor supply at the macro level.
Overall, we find weak evidence for the effect of weather on investment growth and no evidence for the effect of weather on labor input growth. The influence of weather on investment growth is mainly concentrated in real estate development investment, and temperature and precipitation can significantly reduce the growth rate of real estate development investment.

5.3. Economic Productivity

Economic productivity is one of the most possible channels through which weather affects economic growth. Table 7 reports the effect of weather on the growth rate of TFP, average wage and capital productivity. Column (1) shows that there is a significantly negative relationship between average temperature and the growth rate of TFP (because county-level capital stock and total labor input data are unavailable, the TFP growth rate is prefecture-level data, and the corresponding prefecture-level TFP is calculated using the TFE method, spanning from 2001 to 2020). This result is in line with existing studies [8,15,24] and further confirms the negative effect of temperature increase on TFP growth at the macro level. Column (2) demonstrates a significantly negative impact of average temperature on the growth rate of average wage. Since average wage reflects average labor productivity, this result indicates that temperature can significantly reduce the growth of labor productivity. This result is a little different from Li et al. [11], as their study found that both temperature and precipitation could reduce labor productivity, while we do not find a significant effect of average precipitation. Column (3) shows that both temperature and precipitation have significantly negative impacts on the growth rate of the balance of loans from financial institutions at the end of the year. Since the growth rate of various loan balances of financial institutions partly reflects the level of capital productivity, this result implies that the weather may have a negative effect on the growth of capital productivity. Column (4) further shows the impact of weather on the growth rate of GDP per unit area, indicating that precipitation has a significant negative impact on the growth rate of GDP per unit area, while temperature has no significant impact on GDP per unit area. Since land can be regarded as a kind of capital in a broad sense, the negative effect of weather on GDP growth per unit area also implies that weather can have a negative effect on capital productivity to some extent.
In summary, the above results collectively show that weather can affect local economic growth rates by affecting TFP, labor productivity and capital productivity.

6. Conclusions

Using the county-level panel data of weather and economy in China from 2001 to 2020, this study examines the impact of weather on regional economic growth. The results show that average temperature can significantly reduce economic growth, while average precipitation has no significant impact on overall economic growth, and this finding remains robust after conducting a series of tests. Moreover, the effect of temperature on economic growth is nonlinear; higher temperature will aggravate the negative impact of temperature on economic growth, especially for the rich counties.
The channel analysis shows that weather can affect regional economic growth by influencing sectoral economy, factors inputs and economic productivity. Firstly, weather can exert an impact on economic growth through all three industries. Specifically, while the overall impact of weather on the growth rate of the primary industry is insignificant, weather can affect some sub-sectors in the primary industry, such as grain production and animal husbandry. For example, average temperature and average precipitation have a negative impact on the growth rate of oil yields and a positive impact on the growth rate of animal husbandry. The secondary industry is the industry mostly adversely affected by both temperature and precipitation, and large-scale industrial enterprises are particularly affected. As for the tertiary industry, a higher level of average temperature is associated with a higher level of growth. For example, higher average temperatures can promote the growth of the retail sales of consumer goods. Secondly, we find weak evidence for the effect of weather on the growth of investment and no evidence for the effect of weather on labor input growth. Specifically, the influence of weather on investment growth is mainly concentrated in real estate development investment, and temperature and precipitation can significantly reduce the growth rate of real estate development investment. Thirdly, weather can greatly affect economic productivity, including TFP, labor productivity and capital productivity. Specifically, average temperature has a negative effect on both TFP and labor productivity, while precipitation has no significant effect on TFP and labor productivity. In addition, both average temperature and average precipitation can have adverse effects on capital productivity.
This study systematically examines the possible channels through which weather affects regional economic growth from a macro perspective. On the one hand, we have confirmed the weather impacts on several traditional channels, such as the agricultural sector, industrial sector, investment, TFP and labor productivity. On the other hand, we have revealed some new channels, including animal husbandry and the retail sales of consumer goods. Moreover, we find that the impact of weather on factor input growth is mainly reflected in investment rather than labor input, and the impact on investment is also mainly reflected in real estate development investment. Additionally, our research shows that the impact of weather on the economy is not necessarily negative, but can also be positive, for example, higher temperatures are also conducive to the growth of animal husbandry and retail sales of consumer goods. Overall, although our study is limited to China, the findings remain broadly applicable. While the magnitude of weather’s macroeconomic impact on growth may vary across regions, implying our specific estimates are China-specific, the channels through which weather affects the economy are more universally applicable.
The study also provides insights on how China can improve its strategies to cope with climate change and better adapt to regional weather conditions to promote regional economic growth. Firstly, sector-specific adaptation strategies should be developed by both government entities and private enterprises to enhance resilience across key economic sectors. For the agriculture sector, local governments should actively promote advanced agricultural practices tailored to climate adaptation, including the introduction of heat-resistant crop varieties, precision agriculture and sustainable irrigation systems. These measures can help mitigate the adverse impacts of high temperatures on food security by improving water use efficiency and protecting crop yields. Additionally, investments in soil health and conservation techniques can enhance resilience to extreme temperatures and variability in precipitation, further stabilizing agricultural output. For animal husbandry, the government can encourage the expansion of animal husbandry in regions where higher temperatures may positively impact, supported by research into heat-tolerant breeds and improved veterinary care. For the industrial sector, improvements in infrastructure may be helpful to reduce the vulnerability of large-scale industrial enterprises to adverse temperature and precipitation effects. For the service sector, businesses can capitalize on outdoor and summer-centric consumer activities, potentially diversifying offerings to cater to seasonal demand shifts. For example, tourism businesses could create more outdoor experiences and events, while retail and hospitality sectors might offer climate-adapted facilities to attract consumers, enhancing their resilience and appeal. Secondly, the government should develop policies that guide investment towards climate-resilient infrastructure and industries, particularly focusing on reducing the vulnerability of real estate development to adverse weather conditions. Thirdly, the government and businesses should focus on improving economic efficiency. The government can encourage firms to invest in research and development to innovate with climate-resilient technologies and practices that can enhance TFP, labor productivity and capital productivity across various sectors. In particular, the government can promote the establishment and improvement of skills training programs for workers and improve labor market flexibility to better adapt to changing industry needs due to weather effects. In addition, enterprises can also improve the working conditions of employees, such as installing air conditioning facilities to reduce the adverse impact of weather on employees’ work efficiency. Fourthly, the central government can encourage regions to specialize in economic activities that are more resilient or positively influenced by their specific weather patterns, thereby optimizing regional economic growth strategies based on weather conditions. Through the joint efforts of governments and businesses, regions can enhance their resilience to climate change, optimize the economic benefits of favorable weather conditions and mitigate the adverse effects of unfavorable weather, thereby promoting balanced and sustainable regional economic growth.
There are some limitations in this paper. First, the annual variables represented by the annual average temperature and precipitation may not fully reflect the real impact of the weather, for example, the economic effect brought by the change of weather in different seasons may be significantly different. Second, this paper only studies the overall impact of weather on economic growth from a macro perspective. In fact, due to the different sensitivity of different industrial sectors to weather changes, the economic impact of weather will also change with the change of industrial structure. Third, the paper fails to take into account the offsetting effect of adaptive behavior on the economic impact of weather, which often plays an important role.

Supplementary Materials

The following supporting information can be downloaded at: https://www.mdpi.com/article/10.3390/su16229988/s1, Data and codes.

Author Contributions

W.W.: data curation, methodology, writing—original draft preparation, writing—review and editing; J.W.: writing—review and editing, supervision. All authors have read and agreed to the published version of the manuscript.

Funding

This research received no external funding.

Institutional Review Board Statement

Not applicable.

Informed Consent Statement

Not applicable.

Data Availability Statement

The data presented in this study are available in the Supplementary Materials.

Conflicts of Interest

The authors declare no conflicts of interest.

References

  1. Cui, X.; Tang, Q. Extreme heat and rural household adaptation: Evidence from Northeast China. J. Dev. Econ. 2024, 167, 103243. [Google Scholar] [CrossRef]
  2. Chang, J.-J.; Mi, Z.; Wei, Y.-M. Temperature and GDP: A review of climate econometrics analysis. Struct. Chang. Econ. Dyn. 2023, 66, 383–392. [Google Scholar] [CrossRef]
  3. Li, C.; Chen, J.; Peng, S.; Huang, J.; Sha, X. Examining the effects of weather on online shopping cart abandonment: Evidence from an online retailing platform. J. Retail. Consum. Serv. 2024, 78, 103738. [Google Scholar] [CrossRef]
  4. Tian, X.; Cao, S.; Song, Y. The impact of weather on consumer behavior and retail performance: Evidence from a convenience store chain in China. J. Retail. Consum. Serv. 2021, 62, 102583. [Google Scholar] [CrossRef]
  5. Dell, M.; Jones, B.F.; Olken, B.A. What Do We Learn from the Weather? The New Climate-Economy Literature. J. Econ. Lit. 2014, 52, 740–798. [Google Scholar] [CrossRef]
  6. Burke, M.; Hsiang, S.M.; Miguel, E. Global non-linear effect of temperature on economic production. Nature 2015, 527, 235–239. [Google Scholar] [CrossRef]
  7. Dell, M.L.; Jones, B.F.; Olken, B.A. Temperature shocks and economic growth: Evidence from the last half century. Am. Econ. J. Macroecon. 2012, 4, 66–95. [Google Scholar] [CrossRef]
  8. Henseler, M.; Schumacher, I. The impact of weather on economic growth and its production factors. Clim. Chang. 2019, 154, 417–433. [Google Scholar] [CrossRef]
  9. Deryugina, T.; Hsiang, S.M. Does the environment still matter? Daily temperature and income in the United States. Natl. Bur. Econ. 2014. [Google Scholar] [CrossRef]
  10. Dell, M.; Jones, B.F.; Olken, B.A. Temperature and Income: Reconciling New Cross-Sectional and Panel Estimates. Am. Econ. Rev. 2009, 99, 198–204. [Google Scholar] [CrossRef]
  11. Li, C.; Cong, J.; Gu, H. Could Weather Fluctuations Affect Local Economic Growth? Evidence from Counties in the People’s Republic of China. Asian Dev. Rev. 2020, 37, 201–224. [Google Scholar] [CrossRef]
  12. Jin, G.; Shen, K. Climate Change and Offline Service Consumption: Evidence from the Film Industry. J. World Econ. 2022, 45, 152–178. [Google Scholar] [CrossRef]
  13. Marco, L.; Pierluigi, M.; Tol, R. Temperature shocks, short-term growth and poverty thresholds: Evidence from rural Tanzania. World Dev. 2018, 112, 13–32. [Google Scholar]
  14. Wang, C.; Lin, Q. How Does Bad Weather Afect Labor Productivity? —Evidence from the Adaptation Behavior of Couriers. China Econ. Quaterly 2021, 21, 797–818. [Google Scholar] [CrossRef]
  15. Zhang, P.; Deschenes, O.; Meng, K.; Zhang, J. Temperature Effects on Productivity and Factor Reallocation: Evidence from a Half Million Chinese Manufacturing Plants. J. Environ. Econ. Manag. 2017, 88, 1–17. [Google Scholar] [CrossRef]
  16. Christina, G. Broadening understandings of drought—The climate vulnerability of farmworkers and rural communities in California (USA). Environ. Sci. Policy 2018, 89, 283–291. [Google Scholar]
  17. Zivin, J.G.; Neidell, M. Temperature and the allocation of time: Implications for climate change. J. Labor Econ. 2014, 32, 1–26. [Google Scholar] [CrossRef]
  18. Auffhammer, M.; Mansur, E.T. Measuring climatic impacts on energy consumption: A review of the empirical literature. Energy Econ. 2014, 46, 522–530. [Google Scholar] [CrossRef]
  19. Hsiang, S.M.; Jina, A.S. The causal effect of environmental catastrophe on long-run economic growth: Evidence from 6,700 cyclones. Natl. Bur. Econ. 2014. [Google Scholar] [CrossRef]
  20. Kumar, S.; Khanna, M. Temperature and production efficiency growth: Empirical evidence. Clim. Chang. 2019, 156, 209–229. [Google Scholar] [CrossRef]
  21. Fankhauser, S.; Tol, R.S. On climate change and economic growth. Resour. Energy Econ. 2005, 27, 1–17. [Google Scholar] [CrossRef]
  22. Barrios, S.; Bertinelli, L.; Strobl, E. Trends in rainfall and economic growth in Africa: A neglected cause of the African growth tragedy. Rev. Econ. Stat. 2010, 92, 350–366. [Google Scholar] [CrossRef]
  23. Somanathan, E.; Somanathan, R.; Sudarshan, A.; Tewari, M. The impact of temperature on productivity and labor supply: Evidence from Indian manufacturing. J. Politi-Econ. 2021, 129, 1797–1827. [Google Scholar] [CrossRef]
  24. Zhang, H.; Tan, J.; Zhang, J. Climate change and urban total factor productivity: Theory and empirical analysis. Clim. Chang. Res. 2018, 14, 165–174. Available online: https://kns.cnki.net/kcms/detail/11.5368.P.20180305.1120.002.html (accessed on 22 April 2024).
  25. Cai, X.; Lu, Y.; Wang, J. The impact of temperature on manufacturing worker productivity: Evidence from personnel data. J. Comp. Econ. 2018, 46, 889–905. [Google Scholar] [CrossRef]
  26. Chang, J.-J.; Wei, Y.-M.; Yuan, X.-C.; Liao, H.; Yu, B.-Y. The nonlinear impacts of global warming on regional economic production: An empirical analysis from China. Weather Clim. Soc. 2020, 12, 759–769. [Google Scholar] [CrossRef]
  27. Chen, X.; Yang, L. Temperature and industrial output: Firm-level evidence from China. J. Environ. Econ. Manag. 2019, 95, 257–274. [Google Scholar] [CrossRef]
  28. Yang, L.; Shi, J.; Chen, X. The effect of temperature changes on China’s industrial production and mechanism analysis. China Econ. Quaterly 2020, 20, 299–320. [Google Scholar] [CrossRef]
  29. Deschênes, O.; Greenstone, M. The Economic Impacts of Climate Change: Evidence from Agricultural Output and Random Fluctuations in Weather. Am. Econ. Rev. 2007, 97, 354–385. [Google Scholar] [CrossRef]
  30. Fisher, A.C.; Hanemann, W.M.; Roberts, M.J.; Schlenker, W. The economic impacts of climate change: Evidence from agricultural output and random fluctuations in weather: Comment. Am. Econ. Rev. 2012, 102, 3749–3760. [Google Scholar] [CrossRef]
  31. Blanc, E. The Impact of climate change on crop yields in sub-Saharan Africa. Am. J. Clim. Chang. 2012, 1, 18072. Available online: https://www.scirp.org/html/1-2360002_18072.htm (accessed on 13 December 2023). [CrossRef]
  32. Burke, M.; Emerick, K. Adaptation to climate change: Evidence from US agriculture. Am. Econ. J. Econ. Policy 2016, 8, 106–140. [Google Scholar] [CrossRef]
  33. Rowhani, P.; Lobell, D.B.; Linderman, M.; Ramankutty, N. Climate variability and crop production in Tanzania. Agric. For. Meteorol. 2011, 151, 449–460. [Google Scholar] [CrossRef]
  34. Schlenker, W.; Lobell, D.B. Robust negative impacts of climate change on African agriculture. Environ. Res. Lett. 2010, 5, 014010. [Google Scholar] [CrossRef]
  35. Yu, Z.; Li, Z.; Gao, D.; Zhang, Y. A method of evaluate the impacts of extreme weather on agricultural economic output quantitatively. Clim. Chang. Res. 2016, 12, 147–153. [Google Scholar] [CrossRef]
  36. Chen, S.; Chen, X.; Xu, J. Impacts of climate change on agriculture: Evidence from China. J. Environ. Econ. Manag. 2016, 76, 105–124. [Google Scholar] [CrossRef]
  37. Schlenker, W.; Roberts, M.J. Nonlinear temperature effects indicate severe damages to U.S. crop yields under climate change. Proc. Natl. Acad. Sci. USA 2009, 106, 15594–15598. [Google Scholar] [CrossRef]
  38. Hisali, E.; Birungi, P.; Buyinza, F. Adaptation to climate change in Uganda: Evidence from micro level data. Glob. Environ. Chang. 2011, 21, 1245–1261. [Google Scholar] [CrossRef]
  39. Thornton, P.; van de Steeg, J.; Notenbaert, A.; Herrero, M. The impacts of climate change on livestock and livestock systems in developing countries: A review of what we know and what we need to know. Agric. Syst. 2009, 101, 113–127. [Google Scholar] [CrossRef]
  40. Cachon, G.P.; Gallino, S.; Olivares, M. Severe weather and automobile assembly productivity. Columbia Bus. Sch. Res. Pap. 2012. [Google Scholar] [CrossRef]
  41. Hsiang, S.M. Temperatures and cyclones strongly associated with economic production in the Caribbean and Central America. Proc. Natl. Acad. Sci. USA 2010, 107, 15367–15372. [Google Scholar] [CrossRef] [PubMed]
  42. Bujosa, A.; Rosselló, J. Climate change and summer mass tourism: The case of Spanish domestic tourism. Clim. Chang. 2013, 117, 363–375. [Google Scholar] [CrossRef]
  43. Moon, S.; Kang, M.Y.; Bae, Y.H.; Bodkin, C.D. Weather sensitivity analysis on grocery shopping. Int. J. Mark. Res. 2018, 60, 380–393. [Google Scholar] [CrossRef]
  44. Rosselló-Nadal, J. How to evaluate the effects of climate change on tourism. Tour. Manag. 2014, 42, 334–340. [Google Scholar] [CrossRef]
  45. Scott, D.; Lemieux, C. Weather and climate information for tourism. Procedia Environ. Sci. 2010, 1, 146–183. [Google Scholar] [CrossRef]
  46. Moore, F.C.; Diaz, D.B. Temperature impacts on economic growth warrant stringent mitigation policy. Nat. Clim. Chang. 2015, 5, 127–131. [Google Scholar] [CrossRef]
  47. Cao, M.; Wei, J. Stock market returns: A note on temperature anomaly. J. Bank. Financ. 2005, 29, 1559–1573. [Google Scholar] [CrossRef]
  48. Hsiang, S.M.; Burke, M.; Miguel, E. Quantifying the influence of climate on human conflict. Science 2013, 341, 1235367. [Google Scholar] [CrossRef]
  49. Graff Zivin, J.; Hsiang, S.M.; Neidell, M. Temperature and human capital in the short and long run. J. Assoc. Environ. Resour. Econ. 2018, 5, 77–105. [Google Scholar] [CrossRef]
  50. Heal, G.; Park, J. Feeling the heat: Temperature, physiology & the wealth of nations. Natl. Bur. Econ. 2013. [Google Scholar] [CrossRef]
  51. Jin, G.; Shen, K.; Sun, Y. Is the Economic Consequences of Climate Change Really Pro-poor. China Ind. Econ. 2020, 9, 42–60. [Google Scholar] [CrossRef]
  52. Zivin, J.G.; Song, Y.; Tang, Q.; Zhang, P. Temperature and high-stakes cognitive performance: Evidence from the national college entrance examination in China. J. Environ. Econ. Manag. 2020, 104, 102365. [Google Scholar] [CrossRef]
  53. Seppänen, O.; Fisk, W.; Lei, Q.H. Effect of Temperature on Task Performance in Office Environment; Lawrence Berkeley National Laboratory: Berkeley, CA, USA, 2006. [Google Scholar]
  54. Qiu, Y.; Zhao, J. Too hot to focus: The mean and distributional effects of heat on labor productivity. SSRN Electron. J. 2019, 14, 124. [Google Scholar] [CrossRef]
  55. Marco, L.; Tol, R. Weather, climate and total factor productivity. Environ. Resour. Econ. 2018, 73, 283–305. [Google Scholar]
  56. Ortiz-Bobea, A.; Knippenberg, E.; Chambers, R.G. Growing climatic sensitivity of U.S. agriculture linked to technological change and regional specialization. Sci. Adv. 2018, 4, eaat4343. [Google Scholar] [CrossRef]
  57. Gujarati, D.N. Basic Econometrics; Prentice Hall: Upper Saddle River, NJ, USA, 2022. [Google Scholar]
  58. Wan, W.; Wang, J.; Jiang, W. Does COVID-19 Exacerbate Regional Income Inequality? Evidence from 20 Provinces of China. Sustainability 2023, 15, 11894. Available online: https://www.mdpi.com/2071-1050/15/15/11894 (accessed on 18 April 2024). [CrossRef]
Figure 1. Annual average temperature: 2001–2020.
Figure 1. Annual average temperature: 2001–2020.
Sustainability 16 09988 g001
Figure 2. Annual average precipitation: 2001–2020.
Figure 2. Annual average precipitation: 2001–2020.
Sustainability 16 09988 g002
Figure 3. Kernel density distribution of real per capita GDP growth rates across average annual temperature intervals. Notes: The kernel density distribution for each temperature interval reflects the distribution of real per capita GDP growth rates within that temperature range. The horizontal axis shows different temperature intervals, measured in degrees Celsius, while the vertical axis shows the real per capita GDP growth rate. The red line connects the points corresponding to the peak of the density curve in each temperature interval, which represents the value with the highest probability in that interval.
Figure 3. Kernel density distribution of real per capita GDP growth rates across average annual temperature intervals. Notes: The kernel density distribution for each temperature interval reflects the distribution of real per capita GDP growth rates within that temperature range. The horizontal axis shows different temperature intervals, measured in degrees Celsius, while the vertical axis shows the real per capita GDP growth rate. The red line connects the points corresponding to the peak of the density curve in each temperature interval, which represents the value with the highest probability in that interval.
Sustainability 16 09988 g003
Figure 4. (a) Nonlinear temperature effects on economic growth rate. (b) Nonlinear temperature effects: poor counties and rich counties.
Figure 4. (a) Nonlinear temperature effects on economic growth rate. (b) Nonlinear temperature effects: poor counties and rich counties.
Sustainability 16 09988 g004
Table 1. Descriptive statistics of key variables.
Table 1. Descriptive statistics of key variables.
VariablesDefinitionObservationsMeanStd. Dev.MinMax
GrowthGrowth rate of real GDP per capita37,5698.7187.837−24.5835.13
TempAnnual average temperature54,88013.835.323−4.16625.45
HtempAnnual average of daily maximum temperature54,88019.674.4954.12632.88
LtempAnnual average of daily minimum temperature54,8808.0426.748−14.8022.06
PrecAnnual average precipitation54,8802.5401.4410.03210.16
Table 2. Baseline results.
Table 2. Baseline results.
Variables(1)(2)(3)(4)
GrowthGrowthGrowthGrowth
Temp−0.309 *** −0.319 ***−0.498 ***
(−2.805) (−2.804)(−3.845)
Prec 0.025−0.0310.003
(0.343)(−0.413)(0.028)
Temp  ×  Poor 0.451 **
(2.461)
Prec  ×  Poor −0.097
(−0.704)
Constant13.064 ***8.653 ***13.294 ***13.103 ***
(8.431)(46.304)(7.988)(7.799)
Observations37,56637,56637,56637,566
R-squared0.2040.2040.2040.204
County FEYESYESYESYES
Year FEYESYESYESYES
Notes: Robust t-statistics in parentheses. Robust standard errors are clustered at county level. *** p < 0.01, ** p < 0.05.
Table 3. Robustness checks results.
Table 3. Robustness checks results.
Variables(1)(2)(3)(4)(5)(6)(7)
Region by YearExclude Year 2020Exclude Municipal DistrictsTobit ModelMaximum TemperatureMinimum TemperatureAlternative Dataset
Temp−0.498 ***−0.205 *−0.376 ***−0.054 ***
(−2.998)(−1.815)(−2.928)(−4.376)
Htemp −0.176 **
(−1.984)
Ltemp −0.238 **
(−2.135)
Prec−0.126−0.097−0.1000.057−0.0300.022
(−1.240)(−1.321)(−1.222)(1.268)(−0.389)(0.295)
Mtemp −0.440 ***
(−3.677)
Mprec −0.834
(−1.091)
Constant16.057 ***11.985 ***14.368 ***9.329 ***12.311 ***10.624 ***14.666 ***
(6.725)(7.301)(7.759)(68.218)(6.659)(11.231)(8.916)
Observations37,56236,01130,32237,56937,56637,56637,566
R-squared0.3680.2130.198 0.2040.2040.204
County FEYESYESYESNOYESYESYES
Year FENoYESYESNOYESYESYES
Region × Year FEYESNONONONONONO
Notes: The dependent variable for all columns is the growth rate of county-level real GDP per capita. Robust t-statistics are in parentheses. Standard errors are clustered at county level. *** p < 0.01, ** p < 0.05, * p < 0.1.
Table 4. Channels: primary industry.
Table 4. Channels: primary industry.
Variables(1)(2)(3)(4)(5)(6)
Primary Industry
Growth Rate ofTotal Value AddedTotal Grain YieldsOil
Yields
Cotton
Yields
Value Added of Animal HusbandryMeat
Production
Temp0.0510.162−0.423 **0.3822.269 ***0.004
(0.512)(1.407)(−2.360)(0.949)(7.346)(0.037)
Prec0.002−0.202 ***−0.453 ***−0.688 ***0.607 ***0.046
(0.025)(−2.762)(−4.444)(−2.765)(3.008)(0.587)
Constant4.872 ***−1.2058.490 ***−5.928−28.378 ***2.927 *
(3.404)(−0.714)(3.082)(−0.928)(−6.608)(1.699)
Observations41,56037,61831,35210,496997634,127
R-squared0.2490.1590.1320.1700.3780.204
County FEYESYESYESYESYESYES
Year FEYESYESYESYESYESYES
Notes: Robust t-statistics are in parentheses. Standard errors are clustered at county level. *** p < 0.01, ** p < 0.05, * p < 0.1.
Table 5. Channels: secondary and tertiary industries.
Table 5. Channels: secondary and tertiary industries.
Variables(1)(2)(3)(4)(5)
Secondary IndustryTertiary Industry
Growth Rate ofValue-Added of Secondary IndustryIndustrial Value AddedTotal Output Value ofLarge-Scale EnterprisesValue Added of Tertiary IndustryTotal Retail Sales of Consumer Goods
Temp−0.273 *−0.426 *−0.474 *0.288 ***0.157 *
(−1.903)(−1.887)(−1.912)(2.962)(1.720)
Prec−0.152 *−0.186−0.295 *−0.201 ***0.019
(−1.667)(−1.383)(−1.871)(−3.385)(0.325)
Constant12.673 ***16.210 ***18.802 ***6.291 ***7.881 ***
(6.014)(4.807)(5.132)(4.501)(5.924)
Observations36,47915,98521,92038,23433,584
R-squared0.2860.3250.3100.2200.412
County FEYESYESYESYESYES
Year FEYESYESYESYESYES
Notes: Robust t-statistics are in parentheses. Standard errors are clustered at county level. *** p < 0.01, * p < 0.1.
Table 6. Channels: investment and labor supply.
Table 6. Channels: investment and labor supply.
Variables(1)(2)(3)(4)(5)(6)(7)
InvestmentLabor Input
Growth Rate ofTotal Social Fixed Asset InvestmentUrban Fixed Asset InvestmentReal Estate Development InvestmentEmployees at Year-EndEmployees in Primary Industry UnitsEmployees in Secondary Industry UnitsEmployees in Tertiary Industry Units
Temp0.050−0.154−1.987 ***−0.029−0.048−0.1280.253
(0.173)(−0.494)(−3.256)(−0.240)(−0.563)(−0.800)(1.326)
Prec−0.860 ***−0.089−0.802 **−0.0320.0950.1680.091
(−4.535)(−0.420)(−2.498)(−0.356)(1.592)(1.620)(0.820)
Constant13.913 ***13.994 ***37.451 ***1.150−0.5432.820−1.710
(3.285)(3.093)(3.626)(0.658)(−0.450)(1.209)(−0.627)
Observations17,26318,102815920,04221,56612,33313,762
R-squared0.2440.2510.2020.2260.2000.2330.163
County FEYESYESYESYESYESYESYES
Year FEYESYESYESYESYESYESYES
Notes: Robust t-statistics are in parentheses. Standard errors are clustered at county level. *** p < 0.01, ** p < 0.05.
Table 7. Channels: economic productivity.
Table 7. Channels: economic productivity.
Variables(1)(2)(3)(4)
TFPLabor ProductivityCapital Productivity
Growth Rate ofTFPAverage WageBalance of Loans from Financial Institutions at Year-EndGDP per Unit Area
Temp−2.129 ***−0.490 ***−0.433 ***−0.068
(−2.015)(−3.824)(−2.605)(−0.618)
Prec−0.0190.018−0.274 ***−0.149 **
(−0.032)(0.208)(−2.678)(−2.174)
Constant31.604 ***18.596 ***16.834 ***10.448 ***
(2.054)(9.877)(7.036)(6.612)
Observations668022,06632,49037,188
R-squared0.0120.1990.2800.251
County FEYESYESYESYES
Year FEYESYESYESYES
Notes: The TFP growth rate used in column (1) is prefecture-level data. Robust t-statistics are in parentheses. Standard errors are clustered at county level. *** p < 0.01, ** p < 0.05.
Disclaimer/Publisher’s Note: The statements, opinions and data contained in all publications are solely those of the individual author(s) and contributor(s) and not of MDPI and/or the editor(s). MDPI and/or the editor(s) disclaim responsibility for any injury to people or property resulting from any ideas, methods, instructions or products referred to in the content.

Share and Cite

MDPI and ACS Style

Wan, W.; Wang, J. The Impact of Weather on Economic Growth: County-Level Evidence from China. Sustainability 2024, 16, 9988. https://doi.org/10.3390/su16229988

AMA Style

Wan W, Wang J. The Impact of Weather on Economic Growth: County-Level Evidence from China. Sustainability. 2024; 16(22):9988. https://doi.org/10.3390/su16229988

Chicago/Turabian Style

Wan, Wei, and Jue Wang. 2024. "The Impact of Weather on Economic Growth: County-Level Evidence from China" Sustainability 16, no. 22: 9988. https://doi.org/10.3390/su16229988

APA Style

Wan, W., & Wang, J. (2024). The Impact of Weather on Economic Growth: County-Level Evidence from China. Sustainability, 16(22), 9988. https://doi.org/10.3390/su16229988

Note that from the first issue of 2016, this journal uses article numbers instead of page numbers. See further details here.

Article Metrics

Back to TopTop