A Study on the Driving Mechanism of Chinese Oil and Gas Companies’ Transition to Renewable Energy
Abstract
1. Introduction
2. Hypothesis and Theoretical Model
2.1. Environmental Awareness, Economic Value Estimation, and the Transition to RESs
2.2. Government Actions, Pressure from Other Stakeholders, and the Transition to RESs
2.3. Knowledge Accumulation, Structural Overlap, and the Transition to RESs
2.4. Resource Endowments, Dynamic Capabilities, and the Energy Transition to RESs
2.5. The Transition to RESs
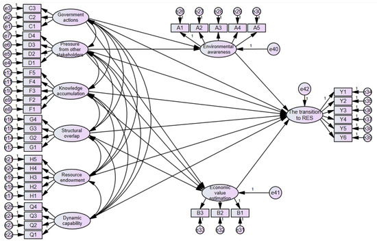
2.6. Hypothetical System
2.7. Theoretical Model
3. Research Method
3.1. Questionnaire Design and Data Collection
3.2. Structural Equation Modeling
3.3. Reliability and Validity Analysis
3.4. CFA Model Fit Test
4. Results and Discussion
4.1. Structural Results
4.2. Multi-Group Model Test
5. Discussion
6. Conclusions
Author Contributions
Funding
Institutional Review Board Statement
Informed Consent Statement
Data Availability Statement
Conflicts of Interest
Appendix A
| Statistical Test | Criterion or Critical Value | Data | Model Fit Judgment |
|---|---|---|---|
| RMR | <0.05 | 0.004 | Yes |
| Chi-Square/DF Ratio | <3 | 1.197 | Yes |
| RMSEA | <0.08 | 0.017 | Yes |
| GFI | >0.7 | 0.89 | Yes |
| AGFI | >0.7 | 0.875 | Yes |
| NFI | >0.7 | 0.892 | Yes |
| CFI | >0.7 | 0.98 | Yes |
| Model | DF | CMIN | NFI | IFI | RFI | TLI |
|---|---|---|---|---|---|---|
| Delta-1 | Delta-2 | rho-1 | rho2 | |||
| Measurement weights | 30 | 29.296 | 0.002 | 0.002 | 0 | −0.001 |
| Structural weights | 44 | 59.349 | 0.004 | 0.004 | 0 | 0.001 |
| Structural covariances | 65 | 125.297 | 0.008 | 0.009 | 0.003 | 0.004 |
| Structural residuals | 68 | 149.459 | 0.01 | 0.011 | 0.005 | 0.005 |
References
- Halttunen, K.; Slade, R.; Staffell, I. Diversify or die: Strategy options for oil majors in the sustainable energy transition. Energy Res. Soc. Sci. 2023, 104, 103253. [Google Scholar] [CrossRef]
- Blondeel, M.; Bradshaw, M. Managing transition risk: Toward an interdisciplinary understanding of strategies in the oil industry. Energy Res. Soc. Sci. 2022, 91, 102696. [Google Scholar] [CrossRef]
- National Development and Reform Commission (NDRC). The 14th Five-Year Plan of Renewable Energy Development. [EB/OL].(2022-06-01)[2024-09-04]; National Development and Reform Commission (NDRC): Beijing, China, 2024. [Google Scholar]
- Zhang, D.; Wang, J.; Lin, Y.; Si, Y.; Huang, C.; Yang, J.; Huang, B.; Li, W. Present situation and future prospect of renewable energy in China. Renew. Sustain. Energy Rev. 2017, 76, 865–871. [Google Scholar] [CrossRef]
- Geels, F.W.; Berkhout, F.; van Vuuren, D.P. Bridging analytical approaches for low-carbon transitions. Nat. Clim. Chang. 2016, 66, 576–583. [Google Scholar] [CrossRef]
- Geels, F.W. Regime Resistance against Low-Carbon Transitions: Introducing Politics and Power into the Multi-Level Perspective. Theory Cult. Soc. 2014, 315, 21–40. [Google Scholar] [CrossRef]
- Supran, G.; Oreskes, N. Rhetoric and frame analysis of ExxonMobil’s climate change communications. One Earth 2021, 45, 696–719. [Google Scholar] [CrossRef]
- Megura, M.; Gunderson, R. Better poison is the cure? Critically examining fossil fuel companies, climate change framing, and corporate sustainability reports. Energy Res. Soc. Sci. 2022, 85, 102388. [Google Scholar] [CrossRef]
- Kangasluoma, S. Drilling for the future: Gendered justifications of the Arctic fossil fuel industry (vol 56, E38, 2020). Polar Record 2021, 57, e38. [Google Scholar] [CrossRef]
- Herzog-Hawelka, J.; Gupta, J. The role of (multi)national oil and gas companies in leaving fossil fuels underground: A systematic literature review. Energy Res. Soc. Sci. 2023, 103, 103194. [Google Scholar] [CrossRef]
- Li, M.; Trencher, G.; Asuka, J. The clean energy claims of BP, Chevron, ExxonMobil and Shell: A mismatch between discourse, actions and investments. PLoS ONE 2022, 17, e0263596. [Google Scholar] [CrossRef]
- Romasheva, N.; Cherepovitsyna, A. Renewable Energy Sources in Decarbonization: The Case of Foreign and Russian Oil and Gas Companies. Sustainability 2023, 15, 7416. [Google Scholar] [CrossRef]
- MacKinnon, D. Labour branching, redundancy and livelihoods: Towards a more socialised conception of adaptation in evolutionary economic geography. Geoforum 2017, 79, 70–80. [Google Scholar] [CrossRef]
- Morgunova, M.; Shaton, K. The role of incumbents in energy transitions: Investigating the perceptions and strategies of the oil and gas industry. Energy Res. Soc. Sci. 2022, 89, 102573. [Google Scholar] [CrossRef]
- Chaiyapa, W.; Esteban, M.; Kameyama, Y. Why go green? Discourse analysis of motivations for Thailand’s oil and gas companies to invest in renewable energy. Energy Policy 2018, 120, 448–459. [Google Scholar] [CrossRef]
- Koehler, J.; Geels, F.W.; Kern, F.; Markard, J.; Onsongo, E.; Wieczorek, A.; Alkemade, F.; Avelino, F.; Bergek, A.; Boons, F.; et al. An agenda for sustainability transitions research: State of the art and future directions. Environ. Innov. Soc. Transit. 2019, 31, 1–32. [Google Scholar] [CrossRef]
- Hansen, G.H.; Steen, M. Offshore oil and gas firms’ involvement in offshore wind: Technological frames and undercurrents. Environ. Innov. Soc. Transit. 2015, 17, 1–14. [Google Scholar] [CrossRef]
- Cherepovitsyn, A.; Rutenko, E. Strategic Planning of Oil and Gas Companies: The Decarbonization Transition. Energies 2022, 15, 6163. [Google Scholar] [CrossRef]
- Menendez-Sanchez, J.; Fernandez-Gomez, J.; Araujo-de-la-Mata, A. Sustainability Strategies by Oil and Gas Companies, Contribution to the SDGs and Local Innovation Ecosystems. Energies 2023, 16, 2552. [Google Scholar] [CrossRef]
- Okeke, A. Towards sustainability in the global oil and gas industry: Identifying where the emphasis lies. Environ. Sustain. Indic. 2021, 12, 100145. [Google Scholar] [CrossRef]
- Lu, H.; Guo, L.; Zhang, Y. Oil and gas companies’ low-carbon emission transition to integrated energy companies. Sci. Total Environ. 2019, 686, 1202–1209. [Google Scholar] [CrossRef]
- Sovacool, B.K.; D’Agostino, A.L.; Bambawale, M.J. The socio-technical barriers to Solar Home Systems (SHS) in Papua New Guinea: “Choosing pigs, prostitutes, and poker chips over panels”. Energy Policy 2011, 39, 1532–1542. [Google Scholar] [CrossRef]
- Boschma, R.; Frenken, K. The emerging empirics of evolutionary economic geography. J. Econ. Geogr. 2011, 11, 295–307. [Google Scholar] [CrossRef]
- Steen, M.; Hansen, G.H. Same Sea, Different Ponds: Cross-Sectorial Knowledge Spillovers in the North Sea. Eur. Plan. Stud. 2014, 22, 2030–2049. [Google Scholar] [CrossRef]
- Fornahl, D.; Hassink, R.; Klaerding, C.; Mossig, I.; Schroeder, H. From the Old Path of Shipbuilding onto the New Path of Offshore Wind Energy? The Case of Northern Germany. Eur. Plan. Stud. 2012, 20, 835–855. [Google Scholar] [CrossRef]
- Simmie, J. Path Dependence and New Path Creation in Renewable Energy Technologies Introduction. Eur. Plan. Stud. 2012, 20, 729–731. [Google Scholar] [CrossRef]
- Simmie, J. Path Dependence and New Technological Path Creation in the Danish Wind Power Industry. Eur. Plan. Stud. 2012, 20, 753–772. [Google Scholar] [CrossRef]
- Gibbs, D.; Jensen, P.D. Chasing after the wind? Green economy strategies, path creation and transitions in the offshore wind industry. Reg. Stud. 2022, 56, 1671–1682. [Google Scholar] [CrossRef]
- Oberling, D.F.; Obermaier, M.; Szklo, A.; La Rovere, E.L. Investments of oil majors in liquid biofuels: The role of diversification, integration and technological lock-ins. Biomass Bioenergy 2012, 46, 270–281. [Google Scholar] [CrossRef]
- Kenner, D.; Heede, R. White knights, or horsemen of the apocalypse? Prospects for Big Oil to align emissions with a 1.5 °C pathway. Energy Res. Soc. Sci. 2021, 79, 102049. [Google Scholar] [CrossRef]
- Hambrick, D.C.; Mason, P.A. Upper echelons: The organization as a reflection of its top managers. Acad. Manag. Rev. 1984, 9, 193–206. [Google Scholar] [CrossRef]
- Cyert, R.M.; March, J.G. A Behavioral Theory of the Firm; Prent1ce-Hall. Inc.: Englewood Cliffs, NJ, USA, 1963; Volume 1, p. 963. [Google Scholar]
- Ajzen, I. Constructing a TPB questionnaire: Conceptual and Methodological Considerations; University of Massechusetts Amherst, Office of Information Technologies: Boston, MA, USA, 2002. [Google Scholar]
- Green, J.; Hadden, J.; Hale, T.; Mahdavi, P. Transition, hedge, or resist? Understanding political and economic behavior toward decarbonization in the oil and gas industry. Rev. Int. Political Econ. 2022, 29, 2036–2063. [Google Scholar] [CrossRef]
- Bansal, P.; Roth, K. Why companies go green: A model of ecological responsiveness. Acad. Manag. J. 2000, 43, 717–736. [Google Scholar] [CrossRef]
- Boiral, O. Greening the Corporation Through Organizational Citizenship Behaviors. J. Bus. Ethics 2009, 87, 221–236. [Google Scholar] [CrossRef]
- Boiral, O.; Talbot, D.; Paille, P. Leading by Example: A Model of Organizational Citizenship Behavior for the Environment. Bus. Strategy Environ. 2015, 24, 532–550. [Google Scholar] [CrossRef]
- Ramus, C.A.; Killmer, A.B. Corporate greening through prosocial extrarole behaviours–a conceptual framework for employee motivation. Bus. Strategy Environ. 2007, 16, 554–570. [Google Scholar] [CrossRef]
- Daily, B.F.; Bishop, J.W.; Govindarajulu, N. A Conceptual Model for Organizational Citizenship Behavior Directed Toward the Environment. Bus. Soc. 2009, 48, 243–256. [Google Scholar] [CrossRef]
- Govindarajulu, N.; Daily, B.F. Motivating employees for environmental improvement. Ind. Manag. Data Syst. 2004, 104, 364–372. [Google Scholar] [CrossRef]
- Nidumolu, R.; Prahalad, C.K.; Rangaswami, M.R. Why sustainability is now the key driver of innovation. Harv. Bus. Rev. 2009, 87, 56–64. [Google Scholar]
- Li, Y. Voluntary disclosure and investment in environmental technology. J. Econ. Behav. Organ. 2017, 133, 331–341. [Google Scholar] [CrossRef]
- Sharma, S. Managerial interpretations and organizational context as predictors of corporate choice of environmental strategy. Acad. Manag. J. 2000, 43, 681–697. [Google Scholar] [CrossRef]
- Hartmann, J.; Inkpen, A.C.; Ramaswamy, K. Different shades of green: Global oil and gas companies and renewable energy. J. Int. Bus. Stud. 2021, 52, 879–903. [Google Scholar] [CrossRef]
- Hughes, E.; Zabala, A. Net zero by choice? Oil and gas industry motivations for the energy transition and public policy in Scotland. Clim. Policy 2023, 23, 1115–1131. [Google Scholar] [CrossRef]
- Garud, R.; Kumaraswamy, A.; Karnøe, P. Path dependence or path creation? J. Manag. Stud. 2010, 47, 760–774. [Google Scholar] [CrossRef]
- Boschma, R.; Martin, R. Editorial: Constructing an evolutionary economic geography. J. Econ. Geogr. 2007, 7, 537–548. [Google Scholar] [CrossRef]
- MacKinnon, D.; Dawley, S.; Steen, M.; Menzel, M.-P.; Karlsen, A.; Sommer, P.; Hansen, G.H.; Normann, H.E. Path creation, global production networks and regional development: A comparative international analysis of the offshore wind sector. Prog. Plan. 2019, 130, 1–32. [Google Scholar] [CrossRef]
- Chang, S.J. International expansion strategy of Japanese firms: Capability building through sequential entry. Acad. Manag. J. 1995, 38, 383–407. [Google Scholar] [CrossRef]
- Zhong, M.; Bazilian, M.D. Contours of the energy transition: Investment by international oil and gas companies in renewable energy. Electr. J. 2018, 31, 82–91. [Google Scholar] [CrossRef]
- Blazquez, J.; Hunt, L.C.; Manzano, B. Oil subsidies and renewable energy in Saudi Arabia: A general equilibrium approach. Energy J. 2017, 38, 29–46. [Google Scholar] [CrossRef]
- Makitie, T.; Andersen, A.D.; Hanson, J.; Normann, H.E.; Thune, T.M. Established sectors expediting clean technology industries? The Norwegian oil and gas sector’s influence on offshore wind power. J. Clean. Prod. 2018, 177, 813–823. [Google Scholar] [CrossRef]
- Steen, M.; Weaver, T. Incumbents’ diversification and cross-sectorial energy industry dynamics. Res. Policy 2017, 46, 1071–1086. [Google Scholar] [CrossRef]
- Bridge, G. Global production networks and the extractive sector: Governing resource-based development. J. Econ. Geogr. 2008, 8, 389–419. [Google Scholar] [CrossRef]
- Tashman, P.; Rivera, J. Ecological uncertainty, adaptation, and mitigation in the US ski resort industry: Managing resource dependence and institutional pressures. Strateg. Manag. J. 2016, 37, 1507–1525. [Google Scholar] [CrossRef]
- Cherepovitsyn, A.; Kazanin, A.; Rutenko, E. Strategic Priorities for Green Diversification of Oil and Gas Companies. Energies 2023, 16, 4985. [Google Scholar] [CrossRef]
- Pickl, M.J. The renewable energy strategies of oil majors—From oil to energy? Energy Strategy Rev. 2019, 26, 100370. [Google Scholar] [CrossRef]
- Teece, D.J.; Pisano, G.; Shuen, A. Dynamic capabilities and strategic management. Strateg. Manag. J. 1997, 18, 509–533. [Google Scholar] [CrossRef]
- Ambrosini, V.; Bowman, C. What are dynamic capabilities and are they a useful construct in strategic management? Int. J. Manag. Rev. 2009, 11, 29–49. [Google Scholar] [CrossRef]
- Eisenhardt, K.M.; Martin, J.A. Dynamic capabilities: What are they? Strateg. Manag. J. 2000, 21, 1105–1121. [Google Scholar] [CrossRef]
- Shuen, A.; Feiler, P.F.; Teece, D.J. Dynamic capabilities in the upstream oil and gas sector: Managing next generation competition. Energy Strategy Rev. 2014, 3, 5–13. [Google Scholar] [CrossRef]
- Ershaghi, I.; Abbas, A. Ethical issues facing engineers in oil and gas operations. In Next-Generation Ethics: Engineering a Better Society; Cambridge University Press: Cambridge, UK, 2019; pp. 245–257. [Google Scholar]
- Okereke, C.; Russel, D. Regulatory Pressure and Competitive Dynamics: Carbon Management Strategies of UK Energy-Intensive Companies. Calif. Manag. Rev. 2010, 52, 100–124. [Google Scholar] [CrossRef]
- Aguirre, M.; Ibikunle, G. Determinants of renewable energy growth: A global sample analysis. Energy Policy 2014, 69, 374–384. [Google Scholar] [CrossRef]
- Nilsen, T. Innovation from the inside out: Contrasting fossil and renewable energy pathways at Statoil. Energy Res. Soc. Sci. 2017, 28, 50–57. [Google Scholar] [CrossRef]
- Marques, A.C.; Fuinhas, J.A. Are public policies towards renewables successful? Evidence from European countries. Renew. Energy 2012, 44, 109–118. [Google Scholar] [CrossRef]
- Prno, J. An analysis of factors leading to the establishment of a social licence to operate in the mining industry. Resour. Policy 2013, 38, 577–590. [Google Scholar] [CrossRef]
- Nemet, G.F.; Zipperer, V.; Kraus, M. The valley of death, the technology pork barrel, and public support for large demonstration projects. Energy Policy 2018, 119, 154–167. [Google Scholar] [CrossRef]
- Van de Graaf, T. Battling for a shrinking market: Oil producers, the renewables revolution, and the risk of stranded assets. In The Geopolitics of Renewables; Springer: Berlin/Heidelberg, Germany, 2018; pp. 97–121. [Google Scholar]
- Rugman, A.M.; Verbeke, A. Corporate strategies and environmental regulations: An organizing framework. Strateg. Manag. J. 1998, 19, 363–375. [Google Scholar] [CrossRef]
- Kolk, A.; Pinkse, J. A perspective on multinational enterprises and climate change: Learning from “an inconvenient truth”? J. Int. Bus. Stud. 2008, 39, 1359–1378. [Google Scholar] [CrossRef]
- Peng, Y.; Li, J.; Yi, J. International Oil Companies’ Low-Carbon Strategies: Confronting the Challenges and Opportunities of Global Energy Transition. In Proceedings of the 4th International Conference on Advances in Energy Resources and Environment Engineering (ICAESEE), Chengdu, China, 7–9 December 2018. [Google Scholar]
- Marques, A.C.; Fuinhas, J.A.; Manso, J.R.P. Motivations driving renewable energy in European countries: A panel data approach. Energy Policy 2010, 38, 6877–6885. [Google Scholar] [CrossRef]
- Fattouh, B.; Poudineh, R.; West, R. The rise of renewables and energy transition: What adaptation strategy exists for oil companies and oil-exporting countries? Energy Transit. 2019, 3, 45–58. [Google Scholar] [CrossRef]
- Evermann, J.; Tate, M. Assessing the predictive performance of structural equation model estimators. J. Bus. Res. 2016, 69, 4565–4582. [Google Scholar] [CrossRef]
- Anderson, J.C.; Gerbing, D.W. Structural equation modeling in practice: A review and recommended two-step approach. Psychol. Bull. 1988, 103, 411. [Google Scholar] [CrossRef]
- Bagozzi, R.P.; Yi, Y. On the evaluation of structural equation models. J. Acad. Mark. Sci. 1988, 16, 74–94. [Google Scholar] [CrossRef]
- Fornell, C.; Larcker, D.F. Evaluating structural equation models with unobservable variables and measurement error. J. Mark. Res. 1981, 18, 39–50. [Google Scholar] [CrossRef]
- Krabbe, O.; Linthorst, G.; Blok, K.; Crijns-Graus, W.; van Vuuren, D.P.; Höhne, N.; Faria, P.; Aden, N.; Pineda, A.C. Aligning corporate greenhouse-gas emissions targets with climate. Nat. Clim. Chang. 2015, 5, 1057–1060. [Google Scholar] [CrossRef]


| Firms/Organization Type | Firms |
|---|---|
| O&G companies (28) | CNPC, CNOOC, Sinopec, Blue Flame, Potential Energy, Sino Prima Gas, Guanghui Energy, Geo-Jade Petroleum, Xinchao Energy, Taishan Pectroleum, Heshun Petroleum, ZPEC, BOMESC, Guanghui Energy, CPEC, Hengli Petrochemical, HY Energy Group, COSL, Sinopec Shanghai Petrochemical, Geo-Jade Petroleum Corporation, Tongkun Group Co., Ltd., China Oil HBP Science & Technology Co., Ltd., Zhejiang Renzhi Co., Ltd., Beiken Energy, Yussen Energy, Tong Petrotech Corp, SINO Geophysical, Daming Petroleum, Oriental Energy Co., Ltd. |
| Other firms/organizations (20) | Venture capital firms (3), energy research institutions (6), renewable energy firms (3), utilities (4), multi-industry supply firms (4). |
| Constructs | Descriptions | References |
|---|---|---|
| Environmental awareness | A1: The O&G companies engage in discussions about climate change within their annual reports and routine meetings, acknowledging environmental incentives and rewards, and referencing environmental ratings. For example, does the company report on its progress in reducing greenhouse gas emissions? | [44,62] |
| A2: The O&G companies proactively undertake environmental initiatives and campaigns as part of their daily operations. For example, has the company implemented projects to reduce waste or improve energy efficiency? | ||
| A3: The O&G companies have established environmental training programs, integrated performance metrics that prioritize environmental considerations, and published sustainability reports. For example, does the company offer training sessions on environmental management? | ||
| A4: The remuneration of management in O&G companies takes into account environmental performance. For example, does the company tie the achievement of environmental targets to its executives’ bonuses? | ||
| A5: Employees of O&G companies actively participate in environmental activities organized by the company, stay informed about the company’s environmental plans, and engage in the company’s organized environmental activities. For example, do employees participate in tree planting or cleanup events organized by the company? | ||
| Economic value estimation | B1: The anticipated profitability of RES is driving O&G companies to develop their RES business. For example, has the potential for long-term cost savings through solar or wind energy projects influenced the company’s decision to invest in RES? | [12,14,44,63] |
| B2: The gradual decrease in the costs of RES is encouraging O&G companies to expand their engagement in RES initiatives. For example, has the company considered investing in RES due to the recent reductions in the cost of solar panels or wind turbines? | ||
| B3: The increasing uncertainty in the fossil fuel market is prompting O&G companies to diversify into RES ventures. For example, has the volatility in oil prices led the company to explore more stable energy sources like RES? | ||
| Governmental actions | C1: Measures by the government to increase the production costs of fossil fuels are likely to incentivize O&G companies to pursue RES business development. For example, has the company responded to carbon taxes or levies by increasing investments in RES? | [64,65,66] |
| C2: Governmental regulations limiting carbon emissions are likely to propel O&G companies towards the expansion of their RES business. For example, has the company’s strategy been influenced by China’s “Dual Control” system for energy consumption and carbon emissions? | ||
| C3: The national emphasis on energy security is a catalyst for the transformation of O&G companies towards RES. For example, has the company taken steps to invest in RES in response to national policies aimed at reducing dependence on imported fossil fuels? | ||
| Other stakeholders pressure | D1: The progress made by peer companies in transitioning to RES serves as a demonstrative influence on O&G companies in their pursuit of a similar transformation. | [15,67,68,69] |
| D2: The capital market’s increasing investment interest in clean energy projects, coupled with a waning interest in traditional O&G operations. | ||
| D3: The growing market demand for clean energy, along with consumer preferences for environmentally friendly energy sources, is prompting O&G companies to contemplate a shift towards RES. | ||
| D4: The development of RES is advantageous for maintaining a social license to operate within local communities and among the broader public. | ||
| Knowledge accumulation | F1: The expertise in engineering design and construction, as well as the accumulated knowledge in the exploration domain, of O&G companies provide a significant advantage for the development of RES projects. For example, does the company leverage its experience in offshore drilling to develop offshore wind projects? | [70,71,72] |
| F2: The knowledge accumulated in operations and maintenance management by O&G companies can contribute to enhancing the operational efficiency and long-term sustainability of RES projects. For example, does the company apply its expertise in managing large-scale equipment maintenance to service wind turbines or solar panels? | [70,71,72] | |
| F3: The professional knowledge and experience in the energy market of O&G companies can effectively attract cooperation with startups related to RES. For example, has the company partnered with a startup to develop innovative energy storage solutions utilizing its market knowledge? | ||
| F4: Through the knowledge accumulation of management and employees, O&G companies have effectively created new pathways for RES business development. For example, has the company used its project management skills from oil and gas pipeline development to initiate new geothermal energy projects? | ||
| F5: The knowledge accumulated in the O&G industry by companies assists in better assessing and managing the risks associated with entering the RES market. For example, does the company use its risk assessment methodologies from oil exploration to evaluate the financial risks of investing in solar energy farms? | ||
| Structure overlap | G1: The development of RES technology in O&G companies is inspired by O&G technology. | [24,50] |
| G2: The RES business of O&G companies can draw on the standards and governance standards of O&G production. For example, does the company use its established health, safety, and environmental (HSE) protocols from oil operations to govern its solar or wind energy projects? | ||
| G3: Suppliers in the O&G sector of O&G companies can follow their clients into the RES market. For example, are suppliers that traditionally provided equipment for oil rigs now providing materials for offshore wind turbine construction? | ||
| G4: The government networks involved in the O&G sector of O&G companies can be transferred to the RES sector. | ||
| Resource endowments | H1: The magnitude and quality of O&G reserves may influence the positioning of O&G companies within the RES market, as well as the transformation strategies and pace they opt for. | [69,73] |
| H2: High-quality human resources can drive the development of new technologies and the improvement of existing ones, accelerating the advancement of RES technologies. | ||
| H3: The substantial capital of O&G companies provides the necessary financial support for RES projects, aiding in the expansion of production scales and the acceleration of market penetration. | ||
| H4: The advanced technological resources and robust infrastructure possessed by O&G companies can contribute to enhancing the operational efficiency, reducing costs, and improving competitiveness of RES projects. | ||
| H5: The enhanced brand and market image of O&G companies are beneficial for increasing their influence in the RES market. | ||
| Dynamic capability | Q1: Marketing Capability: The marketing strategies of O&G companies effectively enhance the market acceptance of RES products. | [2,56,74] |
| Q2: Research and Development Capability: The R&D capabilities of O&G companies possess a competitive edge in the field of RES technology. | ||
| Q3: Learning Ability: The strong learning capacity of O&G companies aids in identifying and managing risks associated with the transition to RES. | ||
| Q4: Organizational Culture: O&G companies have cultivated a culture of continuous learning and improvement, enabling them to swiftly adapt to the changes in the RES market and technology. | ||
| The transition to RES | Y1: The O&G companies have formulated clear energy transition strategies and have made investments for future entry into the RES market (such as R&D projects, facilities, or the establishment of specialized RES companies). | [21,75,76] |
| Y2: The O&G companies are intensifying efforts to tackle key core technologies, accelerating breakthroughs in new theories and technologies in RES. | ||
| Y3: The O&G companies are continuously promoting cross-industry technological cooperation, attempting to discover new industrial growth points through the RES industry. | ||
| Y4: The O&G companies are currently engaged in the development and implementation of schemes such as powering O&G platforms with RES, thereby advancing the integrated development of O&G and RES. | ||
| Y5: The O&G companies are strengthening the cultivation and introduction of talent in the RES field, enhancing team building in talent, and accelerating the reserve and training of high-skilled talents for new businesses. | ||
| Y6: The O&G companies are constructing complementary RES facilities such as source-network-load-storage and microgrids. |
| Age | n (%) | Education | n (%) |
|---|---|---|---|
| <25 | 20.3% | Specialized | 28.6% |
| Between 26 and 35 | 21.4% | Bachelor’s degree | 46.8% |
| Between 36 and 45 | 16.4% | Master’s degree or above | 24.5% |
| Between 46 and 55 | 18.1% | Company size | n (%) |
| >56 | 23.8% | <100 | 13% |
| Position | n (%) | Between 100 and 149 | 27.2% |
| CEO/general manager | 23.1% | Between 150 and 299 | 26.6% |
| Senior executive/other manager | 62% | Between 300 and 499 | 18.9% |
| Production manager | 9.9% | >500 | 14.3% |
| Information not available | 5% |
| Constructs | Items | Cronbach’s Alpha | Factor Loadings | AVE | CR |
|---|---|---|---|---|---|
| Governmental actions | C1 | 0.877 | 0.782 | 0.652 | 0.849 |
| C2 | 0.832 | ||||
| C3 | 0.805 | ||||
| Pressure from other stakeholders | D1 | 0.88 | 0.771 | 0.627 | 0.870 |
| D2 | 0.826 | ||||
| D3 | 0.764 | ||||
| D4 | 0.798 | ||||
| Knowledge accumulation | F1 | 0.848 | 0.805 | 0.618 | 0.89 |
| F2 | 0.778 | ||||
| F3 | 0.784 | ||||
| F4 | 0.765 | ||||
| F5 | 0.797 | ||||
| Structure overlap | G1 | 0.87 | 0.805 | 0.625 | 0.870 |
| G2 | 0.797 | ||||
| G3 | 0.774 | ||||
| G4 | 0.788 | ||||
| Resource endowments | H1 | 0.89 | 0.844 | 0.662 | 0.907 |
| H2 | 0.797 | ||||
| H3 | 0.785 | ||||
| H4 | 0.782 | ||||
| H5 | 0.858 | ||||
| Dynamic capability | Q1 | 0.87 | 0.811 | 0.622 | 0.868 |
| Q2 | 0.748 | ||||
| Q3 | 0.793 | ||||
| Q4 | 0.802 | ||||
| Environmental awareness | A1 | 0.907 | 0.748 | 0.588 | 0.877 |
| A2 | 0.748 | ||||
| A3 | 0.766 | ||||
| A4 | 0.777 | ||||
| A5 | 0.758 | ||||
| Economic value estimation | B1 | 0.868 | 0.84 | 0.710 | 0.880 |
| B2 | 0.82 | ||||
| B3 | 0.866 | ||||
| The transition to RESs | Y1 | 0.929 | 0.844 | 0.687 | 0.929 |
| Y2 | 0.834 | ||||
| Y3 | 0.79 | ||||
| Y4 | 0.826 | ||||
| Y5 | 0.833 | ||||
| Y6 | 0.825 |
| Variable | Governmental Actions | Pressure from Other Stakeholders | Knowledge Accumulation | Structure Overlap | Resource Endowments | Dynamic Capability |
|---|---|---|---|---|---|---|
| Governmental actions | 0.652 | |||||
| Pressure from other stakeholders | 0.149 | 0.627 | ||||
| Knowledge accumulation | 0.187 | 0.309 | 0.618 | |||
| Structure overlap | 0.184 | 0.213 | 0.304 | 0.625 | ||
| Resource endowments | 0.147 | 0.080 | 0.118 | 0.108 | 0.662 | |
| Dynamic capability | 0.091 | 0.137 | 0.196 | 0.156 | 0.223 | 0.622 |
| Environmental awareness | 0.382 | 0.494 | 0.367 | 0.406 | 0.101 | 0.200 |
| Economic value estimation | 0.325 | 0.400 | 0.374 | 0.406 | 0.036 | 0.088 |
| The transition to RESs | 0.279 | 0.339 | 0.375 | 0.438 | −0.152 | 0.162 |
| The square root of AVE. | 0.808 | 0.792 | 0.786 | 0.791 | 0.814 | 0.789 |
| Fit Indices | Recommendations | Measured Results |
|---|---|---|
| Chi-square/d.f. | 1–3 for excellent, 3–5 for good | 1.209 |
| RMSEA | <0.05 for excellent, <0.08 for good | 0.018 |
| IFI | >0.9 for excellent, >0.8 for good | 0.991 |
| TLI | >0.9 for excellent, >0.8 for good | 0.989 |
| CFI | >0.9 for excellent, >0.8 for good | 0.990 |
| NFI | >0.9 for excellent, >0.8 for good | 0.948 |
| AGFI | >0.9 for excellent, >0.8 for good | 0.932 |
| Hypothesis | Standard Path Coefficient | S.E. | C.R | Supported | ||
|---|---|---|---|---|---|---|
| H1. Environmental awareness | ← | Governmental actions | 0.325 *** | 0.035 | 7.709 | supported |
| H2. Environmental awareness | ← | Pressure from other stakeholders | 0.461 *** | 0.04 | 10.365 | supported |
| H3. Economic value estimation | ← | Governmental actions | 0.209 *** | 0.043 | 5.089 | supported |
| H4. Economic value estimation | ← | Pressure from other stakeholders | 0.265 *** | 0.049 | 6.189 | supported |
| H5. Economic value estimation | ← | Knowledge accumulation | 0.17 *** | 0.044 | 3.969 | supported |
| H6. Economic value estimation | ← | Structure overlap | 0.25 *** | 0.042 | 5.861 | supported |
| H7. the transition to RESs | ← | Governmental actions | 0.104 * | 0.049 | 2.437 | supported |
| H8. the transition to RESs | ← | Pressure from other stakeholders | 0.082 | 0.059 | 1.738 | Not supported |
| H9. the transition to RESs | ← | Knowledge accumulation | 0.146 *** | 0.045 | 3.594 | supported |
| H10. the transition to RESs | ← | Structure overlap | 0.234 *** | 0.044 | 5.658 | supported |
| H11. the transition to RESs | ← | Resource endowments | −0.261 *** | 0.037 | −7.053 | Supported |
| H12. the transition to RESs | ← | Dynamic capability | 0.089 * | 0.043 | 2.369 | supported |
| H13. the transition to RESs | ← | Environmental awareness | 0.148 ** | 0.065 | 3.139 | supported |
| H14. the transition to RESs | ← | Economic value estimation | 0.213 *** | 0.049 | 4.653 | supported |
| H | Path | Willing Group | Unwilling Group | Critical Value | Difference Result | ||||
|---|---|---|---|---|---|---|---|---|---|
| Estimate | S.E. | Estimate | S.E. | ||||||
| H1 | Environmental awareness | ← | Governmental actions | 0.393 *** | 0.039 | 0.169 * | 0.071 | −2.653 | Yes |
| H2 | Environmental awareness | ← | Pressure from other stakeholders | 0.501 *** | 0.05 | 0.388 *** | 0.073 | −2.312 | Yes |
| H3 | Economic value estimation | ← | Governmental actions | 0.204 *** | 0.05 | 0.215 ** | 0.085 | 0.027 | No |
| H4 | Economic value estimation | ← | Pressure from other stakeholders | 0.285 *** | 0.061 | 0.239 ** | 0.088 | −1.137 | No |
| H5 | Economic value estimation | ← | Knowledge accumulation | 0.143 ** | 0.053 | 0.234 ** | 0.082 | 0.713 | No |
| H6 | Economic value estimation | ← | Structure overlap | 0.261 *** | 0.054 | 0.222 ** | 0.073 | −0.536 | No |
| H7 | the transition to RESs | ← | Governmental actions | 0.175 ** | 0.05 | −0.041 | 0.074 | −2.38 | Yes |
| H8 | the transition to RESs | ← | Pressure from other stakeholders | −0.013 | 0.064 | −0.057 | 0.083 | −0.415 | No |
| H9 | the transition to RESs | ← | Knowledge accumulation | 0.119 ** | 0.044 | 0.168 * | 0.07 | 0.556 | No |
| H10 | the transition to RESs | ← | Structure overlap | 0.173 *** | 0.045 | 0.19 ** | 0.063 | 0.436 | No |
| H11 | the transition to RESs | ← | Resource endowments | −0.373 *** | 0.038 | −0.506 *** | 0.064 | −2.435 | Yes |
| H12 | the transition to RESs | ← | Dynamic capability | 0.006 | 0.046 | −0.039 | 0.061 | −0.547 | No |
| H13 | the transition to RESs | ← | Environmental awareness | 0.255 *** | 0.072 | 0.243 *** | 0.088 | 0.163 | No |
| H14 | the transition to RESs | ← | Economic value estimation | 0.27 *** | 0.048 | 0.246 ** | 0.077 | 0.087 | No |
Disclaimer/Publisher’s Note: The statements, opinions and data contained in all publications are solely those of the individual author(s) and contributor(s) and not of MDPI and/or the editor(s). MDPI and/or the editor(s) disclaim responsibility for any injury to people or property resulting from any ideas, methods, instructions or products referred to in the content. |
© 2024 by the authors. Licensee MDPI, Basel, Switzerland. This article is an open access article distributed under the terms and conditions of the Creative Commons Attribution (CC BY) license (https://creativecommons.org/licenses/by/4.0/).
Share and Cite
Gao, L.; Zhang, Y.; Lu, K. A Study on the Driving Mechanism of Chinese Oil and Gas Companies’ Transition to Renewable Energy. Sustainability 2024, 16, 8260. https://doi.org/10.3390/su16188260
Gao L, Zhang Y, Lu K. A Study on the Driving Mechanism of Chinese Oil and Gas Companies’ Transition to Renewable Energy. Sustainability. 2024; 16(18):8260. https://doi.org/10.3390/su16188260
Chicago/Turabian StyleGao, Lehua, Yue Zhang, and Kejie Lu. 2024. "A Study on the Driving Mechanism of Chinese Oil and Gas Companies’ Transition to Renewable Energy" Sustainability 16, no. 18: 8260. https://doi.org/10.3390/su16188260
APA StyleGao, L., Zhang, Y., & Lu, K. (2024). A Study on the Driving Mechanism of Chinese Oil and Gas Companies’ Transition to Renewable Energy. Sustainability, 16(18), 8260. https://doi.org/10.3390/su16188260
