Development and Validation of Carbon Footprint Awareness Scale for Boosting Sustainable Circular Economy
Abstract
1. Introduction
2. Materials and Methods
Sample of the Study
3. Results
3.1. Stage 1: Item Generation, Purification, and Content Validation
3.2. Stage 2: Reliability Assessment and Construct Validation through EFA
- Transportation: This factor encompassed items 1, 2, and 3 of the scale, focusing on assessing individuals’ carbon emissions related to their transportation choices and habits.
- Fuel consumption: Items 4, 5, and 6 were grouped under fuel consumption, examining carbon emissions associated with fuel usage across various activities and contexts.
- Electricity consumption: Items 7 through 11 were allocated to electricity consumption, measuring individuals’ awareness and impact regarding energy use and related carbon emissions in household and commercial settings.
- Food consumption: Items 12 to 16 were categorized under food consumption, assessing the environmental footprint linked to dietary choices and consumption patterns.
- Waste management: Finally, items 17, 18, and 19 comprised waste management, focusing on individuals’ practices and awareness regarding waste generation, disposal methods, and recycling efforts.
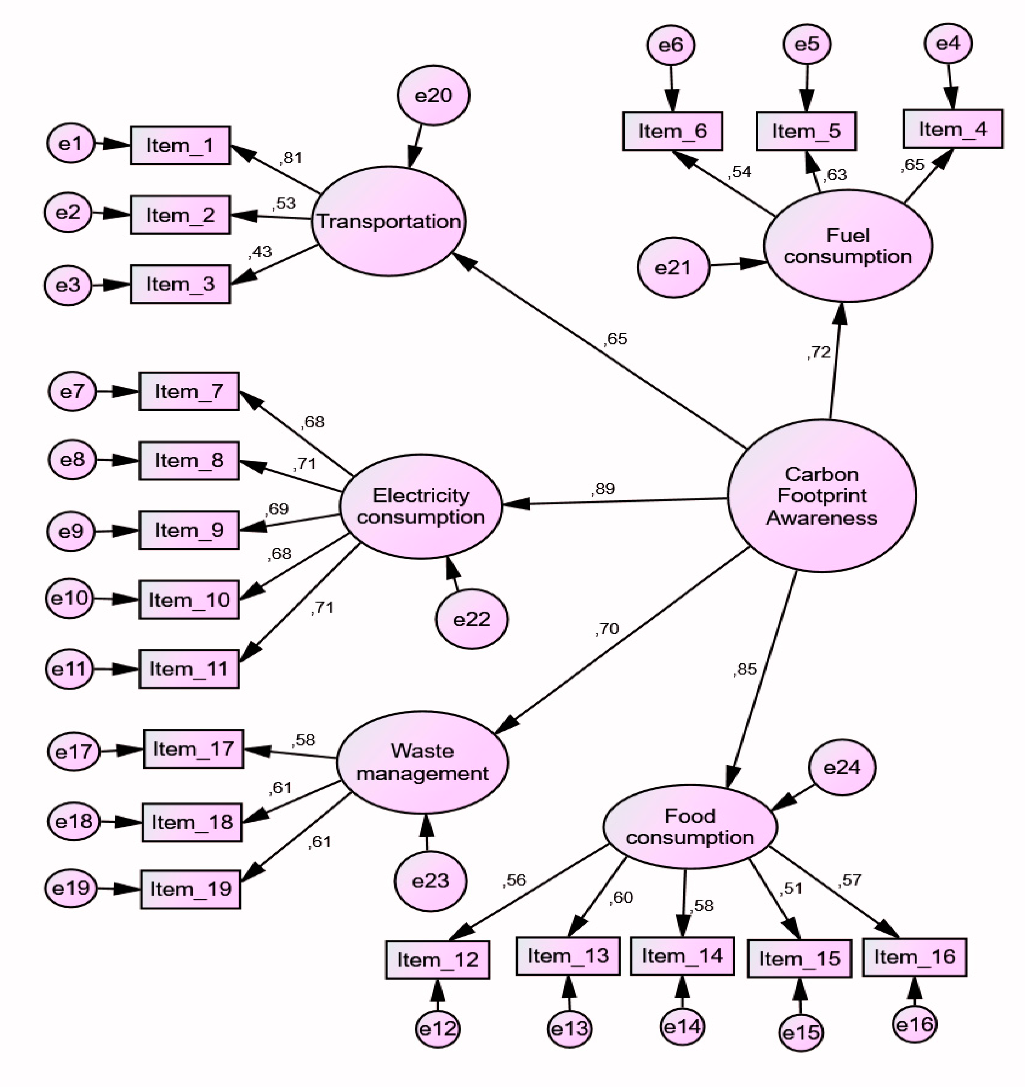
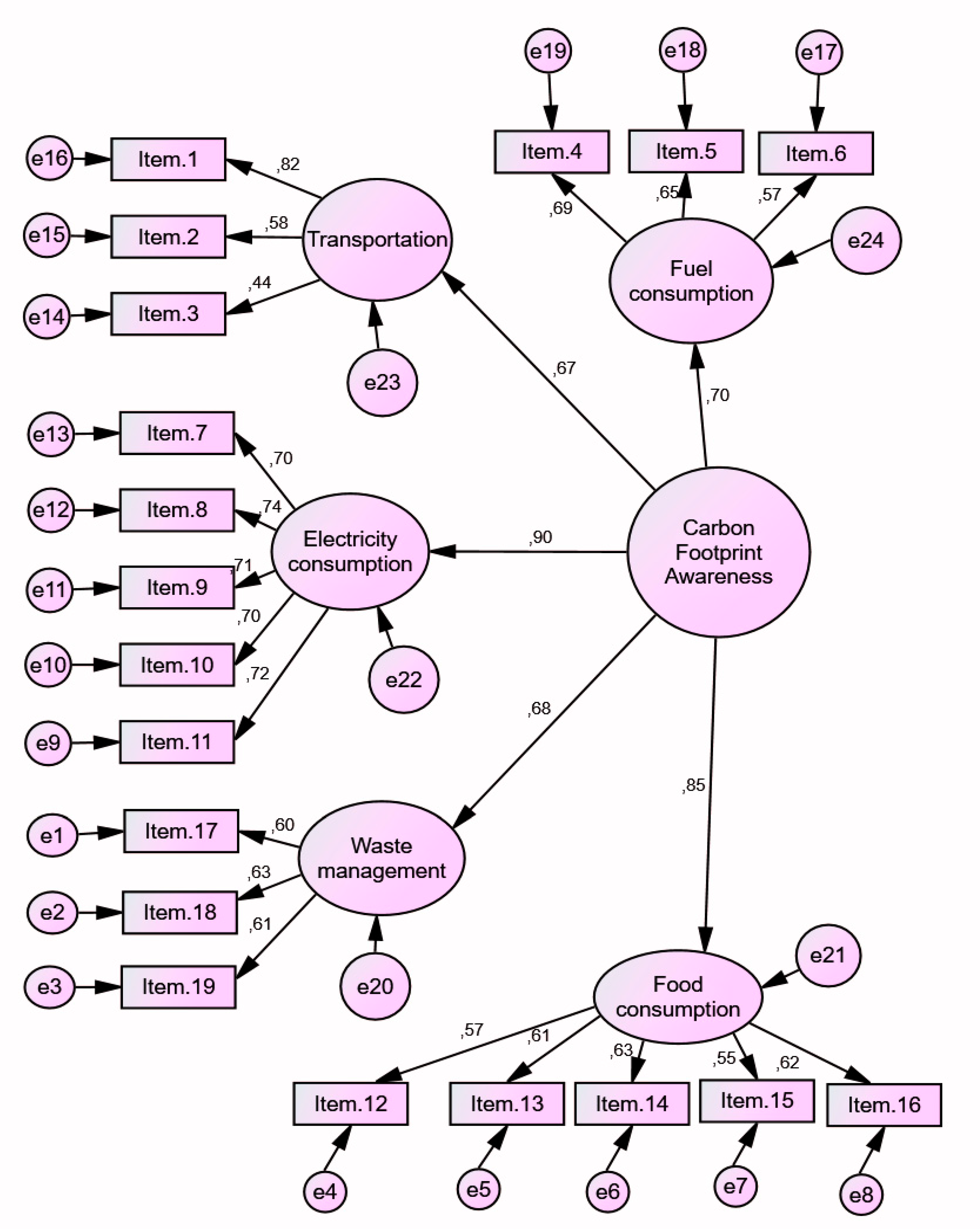
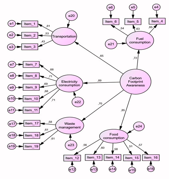
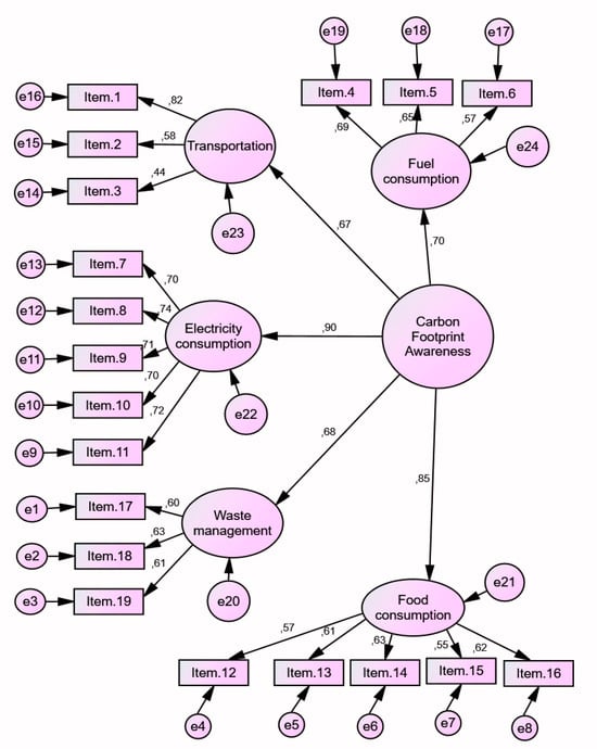
3.3. Stage 3: Dimensionality and Construct Validity (CFA)
3.4. Stage 4: Re-Confirmation the Construct the Scale
4. Discussion
Theoretical and Managerial Implications
5. Conclusions
Author Contributions
Funding
Institutional Review Board Statement
Informed Consent Statement
Data Availability Statement
Conflicts of Interest
References
- IPCC. Climate Change 2021: The Physical Science Basis; Cambridge University Press: Cambridge, UK, 2021. [Google Scholar]
- UNEP Emissions Gap Report 2020. United Nations Environment Programme. Available online: https://www.unep.org/emissions-gap-report-2020 (accessed on 1 June 2024).
- Steg, L.; Vlek, C. Encouraging pro-environmental behavior: An integrative review and research agenda. J. Environ. Psychol. 2009, 29, 309–317. [Google Scholar] [CrossRef]
- Daudu, C.D.; Adefemi, A.; Adekoya, O.O.; Okoli, C.E.; Ayorinde, O.B.; Daraojimba, A.I. LNG and climate change: Evaluating its carbon footprint in comparison to other fossil fuels. Eng. Sci. Technol. J. 2024, 5, 412–426. [Google Scholar] [CrossRef]
- Huang, L.; Yoshida, Y.; Li, Y.; Cheng, N.; Xue, J.; Long, Y. Sustainable lifestyle: Quantification and determining factors analysis of household carbon footprints in Japan. Energy Policy 2024, 186, 114016. [Google Scholar] [CrossRef]
- Shabir, I.; Dash, K.K.; Dar, A.H.; Pandey, V.K.; Fayaz, U.; Srivastava, S.; Nisha, R. Carbon footprints evaluation for sustainable food processing system development: A comprehensive review. Future Foods 2023, 7, 100215. [Google Scholar] [CrossRef]
- Garcia, M.; Johnson, S.; Martinez, L. Reliability and validity of the Individual Carbon Footprint Questionnaire: A cross-cultural perspective. J. Environ. Res. 2019, 15, 123–136. [Google Scholar]
- Jones, C.; Martinez, L. Understanding individual carbon footprints: Development and validation of the ICFQ. J. Environ. Psychol. 2021, 20, 45–58. [Google Scholar]
- Taylor, B.; Clark, P. Promoting sustainable behavior change: The role of the Individual Carbon Footprint Questionnaire. J. Environ. Educ. 2022, 30, 567–580. [Google Scholar]
- Adams, J.; White, L. Developing a user-friendly Individual Carbon Footprint Questionnaire for sustainable behavior research. J. Environ. Psychol. 2017, 28, 345–362. [Google Scholar]
- Tekindal, M.A.; Zabzun, G.; Özel, Z.; Demirsöz, M.; Tekindal, M. Awareness scale for reducing ecological footprint. A validity and reliability study. Eur. J. Sci. Technol. 2021, 27, 439–445. [Google Scholar] [CrossRef]
- Bleys, B.; Defloor, B.; Van Ootegem, L.; Verhofstadt, E. The environmental impact of individual behavior: Self-assessment versus the ecological footprint. Environ. Behav. 2018, 50, 187–212. [Google Scholar] [CrossRef]
- Li, X.; Zhang, R.; Chen, J.; Jiang, Y.; Zhang, Q.; Long, Y. Urban-scale carbon footprint evaluation based on citizen travel demand in Japan. Appl. Energ. 2021, 286, 116462. [Google Scholar] [CrossRef]
- Ottelin, J.; Ala-Mantila, S.; Heinonen, J.; Wiedmann, T.; Clarke, J.; Junnila, S. What can we learn from consumption-based carbon footprints at different spatial scales? Review of policy implications. Environ. Res. Lett. 2019, 14, 093001. [Google Scholar] [CrossRef]
- Chen, S.; Long, H.; Chen, B.; Feng, K.; Hubacek, K. Urban carbon footprints across scale: Important considerations for choosing system boundaries. Appl. Energy 2020, 259, 114201. [Google Scholar] [CrossRef]
- Lee, J.; Taherzadeh, O.; Kanemoto, K. The scale and drivers of carbon footprints in households, cities and regions across India. Glob. Environ. Chang. 2021, 66, 102205. [Google Scholar] [CrossRef]
- Camacho, M.; Minelli, J.; Grosseck, G. Self and identity: Raising undergraduate students’ awareness on their digital footprints. Procedia-Soc. Behav. Sci. 2012, 46, 3176–3181. [Google Scholar] [CrossRef]
- Brand, B.M.; Rausch, T.M.; Brandel, J. The importance of sustainability aspects when purchasing online: Comparing generation X and generation Z. Sustainability 2022, 14, 5689. [Google Scholar] [CrossRef]
- Al-Sharafi, M.A.; Al-Emran, M.; Arpaci, I.; Iahad, N.A.; AlQudah, A.A.; Iranmanesh, M.; Al-Qaysi, N. Generation Z use of artificial intelligence products and its impact on environmental sustainability: A cross-cultural comparison. Comput. Hum. Behav. 2023, 143, 107708. [Google Scholar] [CrossRef]
- Dragolea, L.L.; Butnaru, G.I.; Kot, S.; Zamfir, C.G.; Nuţă, A.C.; Nuţă, F.M.; Ştefănică, M. Determining factors in shaping the sustainable behavior of the generation Z consumer. Front. Environ. Sci. 2023, 11, 1096183. [Google Scholar] [CrossRef]
- Ling, P.S.; Chin, C.H.; Yi, J.; Wong, W.P.M. Green consumption behaviour among Generation Z college students in China: The moderating role of government support. Young Consum. 2023, 25, 507–527. [Google Scholar] [CrossRef]
- United Nations World Population Prospects 2022. Available online: https://population.un.org/wpp/Download/Standard/Population/ (accessed on 1 June 2024).
- Bryman, A.; Cramer, D. Quantitative Analysis with SPSS Release 10 for Windows: A Guide for Social Scientists; Routledge: London, UK; New York, NY, USA, 2001. [Google Scholar]
- DeVellis, R.F.; Thorpe, C.T. Scale Development: Theory and Applications; Sage Publications: New York, NY, USA, 2021. [Google Scholar]
- Hinkin, T.R. A brief tutorial on the development of measures for use in survey questionnaires. Organ. Res. Methods 1998, 1, 104–121. [Google Scholar] [CrossRef]
- Roebianto, A.; Savitri, S.I.; Aulia, I.; Suciyana, A.; Mubarokah, L. Content Validity: Definition and Procedure of Content Validation in Psychological Research. TPM-Test. Psychom. Methodol. Appl. Psychol. 2023, 30, 5–18. [Google Scholar]
- Mancini, M.S.; Galli, A.; Niccolucci, V.; Lin, D.; Bastianoni, S.; Wackernagel, M.; Marchettini, N. Ecological footprint: Refining the carbon footprint calculation. Ecol. Indic. 2016, 61, 390–403. [Google Scholar] [CrossRef]
- Radonjič, G.; Tompa, S. Carbon footprint calculation in telecommunications companies–The importance and relevance of scope 3 greenhouse gases emissions. Renew. Sustain. Energy Rev. 2018, 98, 361–375. [Google Scholar] [CrossRef]
- Valls-Val, K.; Bovea, M.D. Carbon footprint in Higher Education Institutions: A literature review and prospects for future research. Clean Technol. Environ. Policy 2021, 23, 2523–2542. [Google Scholar] [CrossRef] [PubMed]
- Loyarte-López, E.; Barral, M.; Morla, J.C. Methodology for carbon footprint calculation towards sustainable innovation in intangible assets. Sustainability 2020, 12, 1629. [Google Scholar] [CrossRef]
- Hinkin, T.R.; Tracey, J.B. An analysis of variance approach to content validation. Organ. Res. Methods 1999, 2, 175–186. [Google Scholar] [CrossRef]
- Govindasamy, P.; Cumming, T.M.; Abdullah, N. Validity and reliability of a needs analysis questionnaire for the development of a creativity module. J. Res. Spec. Educ. Needs 2024, 3, 637–652. [Google Scholar] [CrossRef]
- Tavakol, M.; Wetzel, A. Factor Analysis: A means for theory and instrument development in support of construct validity. Int. J. Med. Educ. 2020, 11, 245. [Google Scholar] [CrossRef]
- Tabachnick, B.G.; Fidell, L.S.; Ullman, J.B. Using Multivariate Statistics; Pearson: Boston, MA, USA, 2013; Volume 6, pp. 497–516. [Google Scholar]
- Hair, J.F.; Anderson, R.E.; Babin, B.J.; Black, W.C. Multivariate Data Analysis, 7th ed.; Prentice-Hall: Rutherford, NJ, USA, 2010. [Google Scholar]
- Kaiser, H.F. An index of factorial simplicity. Psychometrika 1974, 39, 31–36. [Google Scholar] [CrossRef]
- Lau, W.W.; Yuen, A.H. Developing and validating of a perceived ICT literacy scale for junior secondary school students: Pedagogical and educational contributions. Comput. Educ. 2014, 78, 1–9. [Google Scholar] [CrossRef]
- Büyüköztürk, Ş. Handbook of Data Analysis for Social Sciences, 10th ed.; Pegem Academy: Ankara, Turkey, 2009. [Google Scholar]
- Steenkamp JB, E.; Maydeu-Olivares, A. Unrestricted factor analysis: A powerful alternative to confirmatory factor analysis. J. Acad. Mark. Sci. 2023, 51, 86–113. [Google Scholar] [CrossRef]
- Izah, S.C.; Sylva, L.; Hait, M. Cronbach’s Alpha: A Cornerstone in Ensuring Reliability and Validity in Environmental Health Assessment. ES Energy Environ. 2023, 23, 1057. [Google Scholar] [CrossRef]
- DeVellis, R.F. Scale Development: Theory and Applications, 3rd ed.; SAGE Publications: Washington, DC, USA, 2012. [Google Scholar]
- Chen, F.F.; Sousa, K.H.; West, S.G. Teacher’s corner: Testing measurement invariance of second-order factor models. Struct. Equ. Model. 2005, 12, 471–492. [Google Scholar] [CrossRef]
- Schumacker, R.E.; Lomax, R.G. A Beginner’s Guide to Structural Equation Modeling; Psychology Press: London, UK, 2004. [Google Scholar]
- Schermelleh-Engel, K.; Moosbrugger, H.; Müller, H. Evaluating the fit of structural equation models: Tests of significance and descriptive goodness-of-fit measures. Methods Psychol. Res. Online 2003, 8, 23–74. [Google Scholar]
- West, S.G.; Wu, W.; McNeish, D.; Savord, A. Model fit in structural equation modeling. Handb. Struct. Equ. Model. 2023, 2, 184–205. [Google Scholar]
- Marks, R.B.; Sibley, S.D.; Arbaugh, J.B. A structural equation model of predictors for effective online learning. J. Manag. Educ. 2005, 29, 531–563. [Google Scholar] [CrossRef]
- United Nations Framework Convention On Climate Change. 1992. Available online: https://unfccc.int/resource/docs/convkp/conveng.pdf (accessed on 1 June 2024).
- National Climate Change Secretariat, Evolution of the UN Framework Convention on Climate Change. 2024. Available online: https://www.nccs.gov.sg/evolution-of-the-un-framework-convention-on-climate-change (accessed on 1 June 2024).
- Arora, N.K.; Mishra, I. United Nations Sustainable Development Goals 2030 and environmental sustainability: Race against time. Environ. Sustain. 2019, 2, 339–342. [Google Scholar] [CrossRef]
- TC Ministry of Foreign Affairs, Kyoto Protokolü. 2020. Available online: http://www.mfa.gov.tr/kyotoprotokolu.tr.mfa (accessed on 1 June 2024).
- Kılıç, M.Y.; Dönmez, T.; Adalı, S. Change of carbon footprint due to fuel consumption: Çanakkale case study. GUSTIJ 2021, 11, 943–955. [Google Scholar]
- Anonim. What is Carbon Footprint? 2020. Available online: http://www.karbonayakizi.com/whatiscarboonfootprint.html (accessed on 1 June 2024).
- Binboğa, G.; Ünal, A. A research on the calculation of carbon footprint of Manisa Celal Bayar University at sustainability axis. Int. J. Econ. Adm. Stud. 2018, 21, 187–202. [Google Scholar]
- Mulrow, J.; Machaj, K.; Deanes, J.; Derrible, S. The state of carbon footprint calculators: An evaluation of calculator design and user interaction features. Sustain. Prod. Consum. 2019, 18, 33–40. [Google Scholar] [CrossRef]
- Khanam, T.; Rahman, A.; Xu, X.; Mola-Yudego, B.; Moula, M.M.E.; Pelkonen, P. Assessing the awareness and willingness of European experts to reduce their carbon footprint in everyday consumption. Environ. Impact Assess. Rev. 2022, 97, 106889. [Google Scholar] [CrossRef]
- Bülbül, H.; Büyükkeklik, A.; Topal, A.; Özoğlu, B. The relationship between environmental awareness, environmental behaviors, and carbon footprint in Turkish households. Environ. Sci. Pollut. Res. 2020, 27, 25009–25028. [Google Scholar] [CrossRef]
- Chuvieco, E.; Burgui-Burgui, M.; Orellano, A.; Otón, G.; Ruíz-Benito, P. Links between climate change knowledge, perception and action: Impacts on personal carbon footprint. Sustainability 2021, 13, 8088. [Google Scholar] [CrossRef]
- Senese, A.; Caspani, A.C.; Lombardo, L.; Manara, V.; Diolaiuti, G.A.; Maugeri, M. A User-Friendly Tool to Increase Awareness about Impacts of Human Daily Life Activities on Carbon Footprint. Sustainability 2024, 16, 1976. [Google Scholar] [CrossRef]
- Schleich, J.; Dütschke, E.; Kanberger, E.; Ziegler, A. On the relationship between individual carbon literacy and carbon footprint components. Ecol. Econ. 2024, 218, 108100. [Google Scholar] [CrossRef]
- Jimlan, J.T. Carbon Footprint Status, Climate Change Mitigation Awareness and Education for Sustainable Development Perceptions of School Principals in the Island of Panay: Bases for an Eco-school Toolkit. J. World Englishes Educ. Pract. 2020, 3, 23–52. [Google Scholar] [CrossRef]
- Gurbuz, I.B.; Nesirov, E.; Ozkan, G. Investigating environmental awareness of citizens of Azerbaijan: A survey on ecological footprint. Environ. Dev. Sustain. 2021, 23, 10378–10396. [Google Scholar] [CrossRef]
- Hazel Mae, L.C. Carbon Footprint and Climate Change Awareness Implications for Climate Change Education in a Junior High School. Int. J. Trend Sci. Res. Dev. 2024, 8, 1077–1095. [Google Scholar]
- Beattie, G.; McGuire, L. The modifiability of implicit attitudes to carbon footprint and its implications for carbon choice. Environ. Behav. 2020, 52, 467–494. [Google Scholar] [CrossRef]
- Simsar, A. Young children’s ecological footprint awareness and environmental attitudes in Turkey. Child Indic. Res. 2021, 14, 1387–1413. [Google Scholar] [CrossRef]
- Han, Y.; Duan, H.; Du, X.; Jiang, L. Chinese household environmental footprint and its response to environmental awareness. Sci. Total Environ. 2021, 782, 146725. [Google Scholar] [CrossRef] [PubMed]
- Ratinen, I.; Linnanen, L.; Claudelin, A.; Halonen, V. Toward sustainable development: Connecting systems thinking competency and carbon footprint knowledge. Sustain. Dev. 2023, 31, 1593–1605. [Google Scholar] [CrossRef]
- Deveci, M.; Gokasar, I.; Pamucar, D.; Zaidan, A.A.; Wei, W.; Pedrycz, W. Advantage prioritization of digital carbon footprint awareness in optimized urban mobility using fuzzy Aczel Alsina based decision making. Appl. Soft Comput. 2024, 151, 111136. [Google Scholar] [CrossRef]
- Rusinko, C.A. An introduction to climate change in management education: An individual-level approach. Organ. Manag. J. 2024, 21, 5–11. [Google Scholar] [CrossRef]
- Mawardi, M.I.; Winanti, W.S.; Sudinda, T.W.; Amru, K.; Saraswati, A.A.; Sachoemar, S.I.; Alimin, A. Analysis of net-zero emission index for several areas in Indonesia using individual carbon footprint and land use covered. In IOP Conference Series: Earth and Environmental Science; IOP Publishing: Bristol, UK, 2023; Volume 1201, pp. 12–58. [Google Scholar]
- Enlund, J.; Andersson, D.; Carlsson, F. Individual carbon footprint reduction: Evidence from pro-environmental users of a carbon calculator. Environ. Resour. Econ. 2023, 86, 433–467. [Google Scholar] [CrossRef]
- Urban, J. Are we measuring concern about global climate change correctly? testing a novel measurement approach with the data from 28 countries. Clim. Chang. 2016, 139, 397–411. [Google Scholar] [CrossRef]




| KMO and Bartlett’s Test | ||
|---|---|---|
| Kaiser–Meyer–Olkin Measure of Sampling Adequacy. | 0.898 | |
| Bartlett’s Test of Sphericity | Approx. Chi-Square | 2,792,900 |
| df | 171 | |
| Sig. | 0.000 | |
| Total Variance Explained | |||||||||
|---|---|---|---|---|---|---|---|---|---|
| Component | Initial Eigenvalues | Extraction Sums of Squared Loadings | Rotation Sums of Squared Loadings | ||||||
| Total | % of Variance | Cumulative % | Total | % of Variance | Cumulative % | Total | % of Variance | Cumulative % | |
| 1 | 5728 | 30,147 | 30,147 | 5728 | 30,147 | 30,147 | 2798 | 14,726 | 14,726 |
| 2 | 1497 | 7877 | 38,024 | 1497 | 7877 | 38,024 | 2248 | 11,831 | 26,558 |
| 3 | 1294 | 6813 | 44,836 | 1294 | 6813 | 44,836 | 2015 | 10,606 | 37,164 |
| 4 | 1125 | 5921 | 50,757 | 1125 | 5921 | 50,757 | 1809 | 9519 | 46,683 |
| 5 | 1014 | 5336 | 56,093 | 1014 | 5336 | 56,093 | 1788 | 9410 | 56,093 |
| Rotated Component Matrix a | |||||
|---|---|---|---|---|---|
| Scale Items | Components | ||||
| 1 | 2 | 3 | 4 | 5 | |
| 0.736 | ||||
| 0.655 | ||||
| 0.710 | ||||
| 0.691 | ||||
| 0.699 | ||||
| 0.746 | ||||
| 0.780 | ||||
| 0.734 | ||||
| 0.564 | ||||
| 0.694 | ||||
| 0.570 | ||||
| 0.556 | ||||
| 0.548 | ||||
| 0.593 | ||||
| 0.613 | ||||
| 0.734 | ||||
| 0.673 | ||||
| 0.679 | ||||
| 0.696 | ||||
| Factor Name | Number of Items | Cronbach’s Alpha | |
|---|---|---|---|
| 1 | Transportation | 3 | 0.796 |
| 2 | Fuel consumption | 3 | 0.736 |
| 3 | Electricity consumption | 5 | 0.823 |
| 4 | Food consumption | 5 | 0.887 |
| 5 | Waste management | 3 | 0.729 |
| Total | Carbon Footprint Awareness Scale | 19 | 0.868 |
| Model | ∆χ2 | df | ∆χ2/df | RMSEA | NFI | IFI | CFI | GFI | p |
|---|---|---|---|---|---|---|---|---|---|
| The second-order CFA model | 313,998 | 147 | 2.136 | 0.045 | 0.889 | 0.938 | 0.937 | 0.940 | 0.000 |
| Model | ∆χ2 | df | ∆χ2/df | RMSEA | NFI | IFI | CFI | GFI | p |
|---|---|---|---|---|---|---|---|---|---|
| The second-order CFA model | 371,486 | 147 | 2.527 | 0.050 | 0.895 | 0.934 | 0.933 | 0.935 | 0.000 |
Disclaimer/Publisher’s Note: The statements, opinions and data contained in all publications are solely those of the individual author(s) and contributor(s) and not of MDPI and/or the editor(s). MDPI and/or the editor(s) disclaim responsibility for any injury to people or property resulting from any ideas, methods, instructions or products referred to in the content. |
© 2024 by the authors. Licensee MDPI, Basel, Switzerland. This article is an open access article distributed under the terms and conditions of the Creative Commons Attribution (CC BY) license (https://creativecommons.org/licenses/by/4.0/).
Share and Cite
Üstgörül, S.; Akkaya, B.; Palazzo, M.; Micozzi, A. Development and Validation of Carbon Footprint Awareness Scale for Boosting Sustainable Circular Economy. Sustainability 2024, 16, 8199. https://doi.org/10.3390/su16188199
Üstgörül S, Akkaya B, Palazzo M, Micozzi A. Development and Validation of Carbon Footprint Awareness Scale for Boosting Sustainable Circular Economy. Sustainability. 2024; 16(18):8199. https://doi.org/10.3390/su16188199
Chicago/Turabian StyleÜstgörül, Sema, Bülent Akkaya, Maria Palazzo, and Alessandra Micozzi. 2024. "Development and Validation of Carbon Footprint Awareness Scale for Boosting Sustainable Circular Economy" Sustainability 16, no. 18: 8199. https://doi.org/10.3390/su16188199
APA StyleÜstgörül, S., Akkaya, B., Palazzo, M., & Micozzi, A. (2024). Development and Validation of Carbon Footprint Awareness Scale for Boosting Sustainable Circular Economy. Sustainability, 16(18), 8199. https://doi.org/10.3390/su16188199

