Enhancing Underwater Object Detection and Classification Using Advanced Imaging Techniques: A Novel Approach with Diffusion Models
Abstract
1. Introduction
1.1. Background
1.2. Literature Review
1.3. Challenges and Objectives
- Existing methods for underwater object detection suffer from limited accuracy and reliability due to challenges such as light attenuation, water turbidity, and environmental variability.
- Current imaging techniques often fail to provide clear and detailed images necessary for precise object classification and localization in diverse underwater conditions.
- Effective detection and classification of marine debris, crucial for environmental monitoring and conservation efforts, remains a significant challenge due to the complex underwater environment and varying debris types.
- There is a need to integrate advanced imaging technologies, including Convolutional Block Attention Module (CBAM), Modified Swin Transformer Block (MSTB), and Diffusion models, to enhance the quality and clarity of underwater images for improved object detection.
- Defining robust performance metrics such as precision, recall, and Mean Average Precision (mAP) specific to underwater environments is essential to accurately assess the efficacy of detection algorithms.
- Developing real-time object tracking capabilities using integrated approaches like YOLOv7 and DeepSORT to maintain continuous object detection and tracking in dynamic underwater scenarios.
2. Modeling of the System
3. Dataset and System Description
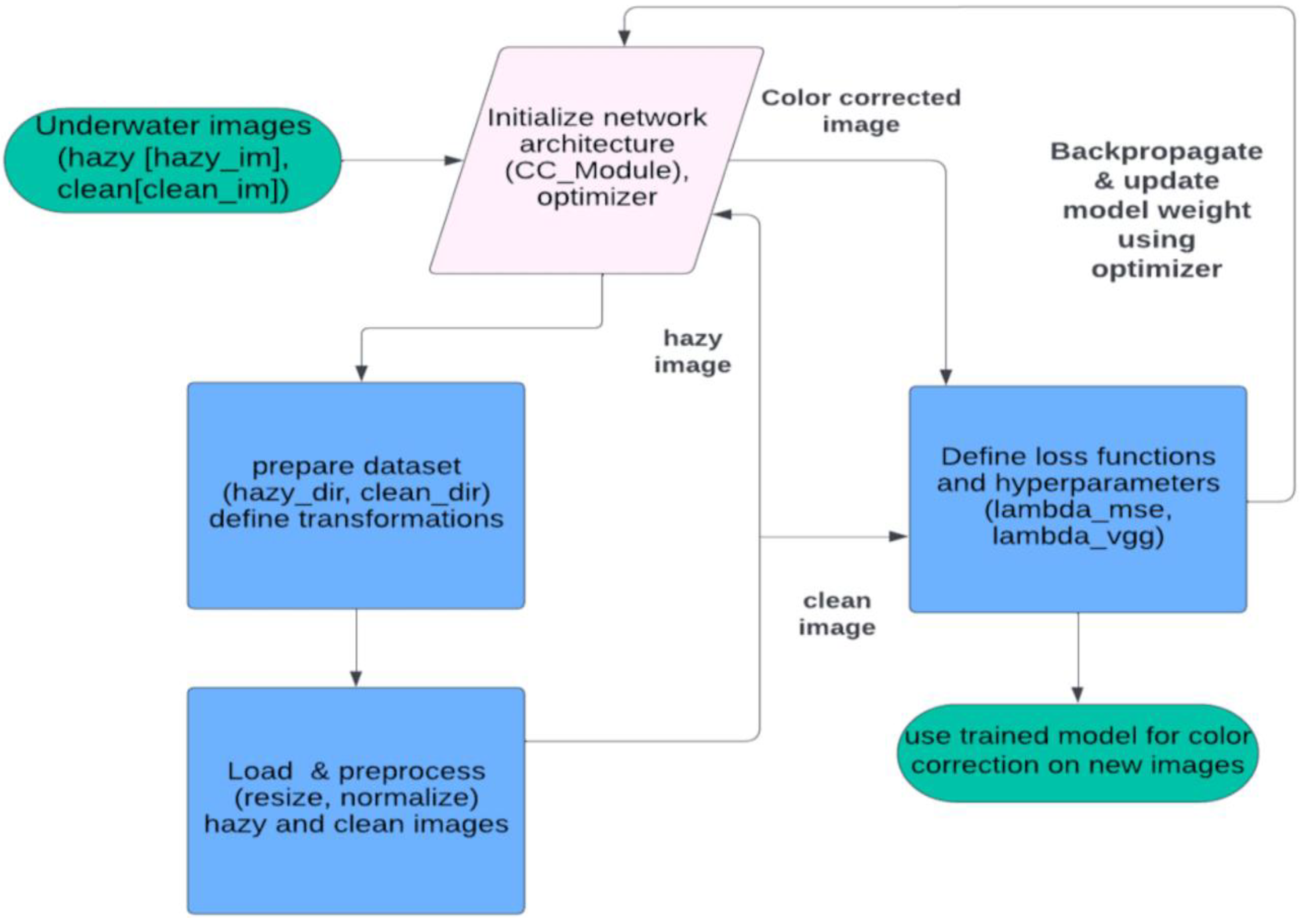
3.1. Convolutional Block Attention Module
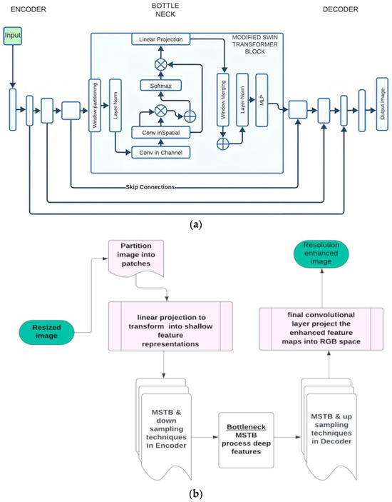
3.2. Modified Swin Transformer Block (MSTB)
3.3. Diffusion Model
3.4. Object Detection and Tracking
4. Results and Discussions
4.1. Performance Metrics
- 1.
- Precision:
- 2.
- Recall:
- (a)
- Mean Average Precision
4.2. Ablation Study
- (i)
- Color correction by CBAM with Resolution enhancement by MSTB.
- (ii)
- Diffusion model using Gaussian process.
- Input images resized to 640 × 640 pixels.
- Training Epochs is 220.
- Batch size is 16.
- Learning rate is 0.01.
- Momentum is 0.9.
- Weight decay is 0.0005.
5. Conclusions
Author Contributions
Funding
Institutional Review Board Statement
Informed Consent Statement
Data Availability Statement
Conflicts of Interest
References
- Lin, T.Y.; Maire, M.; Belongie, S.; Hays, J.; Perona, P.; Ramanan, D.; Dollár, P.; Zitnick, C.L. Microsoft COCO: Common objects in context. In Proceedings of the Computer Vision–ECCV 2014: 13th European Conference, Zurich, Switzerland, 6–12 September 2014; Springer: Cham, Switzerland, 2014; pp. 740–755. [Google Scholar]
- Liu, W.; Anguelov, D.; Erhan, D.; Szegedy, C.; Reed, S.; Fu, C.Y.; Berg, A.C. SSD: Single shot MultiBox detector. In Proceedings of the Computer Vision–ECCV 2016: 14th European Conference, Amsterdam, The Netherlands, 11–14 October 2016; Springer: Cham, Switzerland, 2016; pp. 21–37. [Google Scholar]
- Redmon, J.; Farhadi, A. YOLOv3: An incremental improvement. arXiv 2018, arXiv:1804.02767. [Google Scholar]
- Bochkovskiy, A.; Wang, C.-Y.; Liao, H.-Y.M. YOLOv4: Optimal speed and accuracy of object detection. arXiv 2020, arXiv:2004.10934. [Google Scholar]
- Wang, C.-Y.; Bochkovskiy, A.; Liao, H.-Y.M. YOLOv7: Trainable Bag-of-Freebies Sets New State-of-the-Art for Real-Time Object Detectors. In Proceedings of the 2023 IEEE/CVF Conference on Computer Vision and Pattern Recognition (CVPR), Vancouver, BC, Canada, 17–24 June 2023; pp. 7464–7475. [Google Scholar] [CrossRef]
- Liu, B.; Yang, Y.; Zhao, M.; Hu, M. A Novel Lightweight Model for Underwater Image Enhancement. Sensors 2024, 24, 3070. [Google Scholar] [CrossRef] [PubMed]
- Gong, T.; Zhang, M.; Zhou, Y.; Bai, H. Underwater Image Enhancement Based on Color Feature Fusion. Electronics 2023, 12, 4999. [Google Scholar] [CrossRef]
- Sun, T.; Tang, Y.; Zhang, Z. Structural Information Reconstruction of Distorted Underwater Images Using Image Registration. Appl. Sci. 2020, 10, 5670. [Google Scholar] [CrossRef]
- Yeh, C.-H.; Lai, Y.-W.; Lin, Y.-Y.; Chen, M.-J.; Wang, C.-C. Underwater Image Enhancement Based on Light Field-Guided Rendering Network. J. Mar. Sci. Eng. 2024, 12, 1217. [Google Scholar] [CrossRef]
- Yang, J.; Huang, H.; Lin, F.; Gao, X.; Jin, J.; Zhang, B. Underwater Image Enhancement Fusion Method Guided by Salient Region Detection. J. Mar. Sci. Eng. 2024, 12, 1383. [Google Scholar] [CrossRef]
- Lu, S.; Gua, F.; Zhang, H.; Lai, H. Underwater image enhancement method based on denoising diffusion probabilistic model. J. Vis. Commun. Image Represent. 2023, 96, 103926. [Google Scholar] [CrossRef]
- Wang, N.; Zhang, Z.; Hu, H.; Li, B.; Lei, J. Underground Defects Detection Based on GPR by Fusing Simple Linear Iterative Clustering Phash (SLIC-Phash) and Convolutional Block Attention Module (CBAM)-YOLOv8. IEEE Access 2024, 12, 25888–25905. [Google Scholar] [CrossRef]
- Kim, H.; Yim, C. Swin Transformer Fusion Network for Image Quality Assessment. IEEE Access 2024, 12, 57741–57754. [Google Scholar] [CrossRef]
- Tian, T.; Cheng, J.; Wu, D.; Li, Z. Lightweight underwater object detection based on image enhancement and multi-attention. Multimed. Tools Appl. 2024, 83, 63075–63093. [Google Scholar] [CrossRef]
- Desilva, S.; Karthik, R.; DV, K.R.; Akilandeswari, J. A Deep Learning Framework for Detecting Underwater Trash. In Proceedings of the 2024 International Conference on Computing and Data Science (ICCDS), Chennai, India, 26–27 April 2024; pp. 1–6. [Google Scholar] [CrossRef]
- Almutiry, O.; Iqbal, K.; Hussain, S.; Mahmood, A.; Dhahri, H. Underwater images contrast enhancement and its challenges: A survey. Multimed. Tools Appl. 2024, 83, 15125–15150. [Google Scholar] [CrossRef]
- Yuan, S.; Li, Y.; Bao, F.; Xu, H.; Yang, Y.; Yan, Q.; Zhong, S.; Yin, H.; Xu, J.; Huang, Z.; et al. Marine environmental monitoring with unmanned vehicle platforms: Present applications and future prospects. Sci. Total Environ. 2023, 858 Pt 1, 159741. [Google Scholar] [CrossRef] [PubMed]
- Huy, D.Q.; Sadjoli, N.; Azam, A.B.; Elhadidi, B.; Cai, Y.; Seet, G. Object perception in underwater environments: A survey on sensors and sensing methodologies. Ocean. Eng. 2023, 267, 113202. [Google Scholar] [CrossRef]
- Zhou, J.; Yang, T.; Zhang, W. Underwater vision enhancement technologies: A comprehensive review, challenges, and recent trends. Appl. Intell. 2023, 53, 3594–3621. [Google Scholar] [CrossRef]
- Zocco, F.; Lin, T.-C.; Huang, C.-I.; Wang, H.-C.; Khyam, M.O.; Van, M. Towards More Efficient EfficientDets and Real-Time Marine Debris Detection. IEEE Robot. Autom. Lett. 2023, 8, 2134–2141. [Google Scholar] [CrossRef]
- Yang, Y.; Chen, L.; Zhang, J.; Long, L.; Wang, Z. UGC-YOLO: Underwater Environment Object Detection Based on YOLO with a Global Context Block. J. Ocean Univ. China 2023, 22, 665–674. [Google Scholar] [CrossRef]
- Xin, H.; Li, L. Arbitrary Style Transfer with Fused Convolutional Block Attention Modules. IEEE Access 2023, 11, 44977–44988. [Google Scholar] [CrossRef]
- Wang, X.; Xue, G.; Huang, S.; Liu, Y. Underwater Object Detection Algorithm Based on Adding Channel and Spatial Fusion Attention Mechanism. J. Mar. Sci. Eng. 2023, 11, 1116. [Google Scholar] [CrossRef]
- Yang, G.; Liu, S.; Zhang, Y. An underwater image enhancement method based on Swin transformer. In Proceedings of the SPIE 12971, Third International Conference on Optics and Communication Technology (ICOCT 2023), Changchun, China, 15–17 September 2023; Volume 129710B. [Google Scholar] [CrossRef]
- Zhang, H.; He, R.; Fang, W. An Underwater Image Enhancement Method Based on Diffusion Model Using Dual-Layer Attention Mechanism. Water 2024, 16, 1813. [Google Scholar] [CrossRef]
- Lu, S.; Guan, F.; Zhang, H.; Lai, H. Speed-Up DDPM for Real-Time Underwater Image Enhancement. IEEE Trans. Circuits Syst. Video Technol. 2024, 34, 3576–3588. [Google Scholar] [CrossRef]
- Yeh, C.H.; Lin, C.H.; Kang, L.W.; Huang, C.H.; Lin, M.H.; Chang, C.Y.; Wang, C.C. Lightweight deep neural network for joint learning of underwater object detection and color conversion. IEEE Trans. Neural Netw. Learn. Syst. 2021, 33, 6129–6143. [Google Scholar] [CrossRef]
- Zhou, W.; Zheng, F.; Yin, G.; Pang, Y.; Yi, J. YOLOTrashCan: A deep learning marine debris detection network. IEEE Trans. Instrum. Meas. 2023, 72, 1–12. [Google Scholar] [CrossRef]
- Dhariwal, P.; Nichol, A. Diffusion models beat GANs on image synthesis. Adv. Neural Inf. Process. Syst. 2021, 34, 8780–8794. [Google Scholar]
- Saleh, K.; Vámossy, Z. BBBD: Bounding Box Based Detector for Occlusion Detection and Order Recovery. arXiv 2022, arXiv:2204.12841. [Google Scholar]
- Teng, X.; Fei, Y.; He, K.; Lu, L. The Object Detection of Underwater Garbage with an Improved YOLOv5 Algorithm. In Proceedings of the 2022 International Conference on Pattern Recognition and Intelligent Systems, Wuhan, China, 29–31 July 2022; pp. 55–60. [Google Scholar]
- Liu, H.; Song, P.; Ding, R. Towards domain generalization in underwater object detection. In Proceedings of the 2020 IEEE International Conference on Image Processing (ICIP), Abu Dhabi, United Arab Emirates, 25–28 October 2020; pp. 1971–1975. [Google Scholar]
- Sharma, P.; Bisht, I.; Sur, A. Wavelength-based attributed deep neural network for underwater image restoration. ACM Trans. Multimed. Comput. Commun. Appl. 2023, 19, 1–23. [Google Scholar] [CrossRef]
- Wang, Y.; Yu, J.; Zhang, J. Zero-shot image restoration using denoising diffusion null-space model. arXiv 2022, arXiv:2212.00490. [Google Scholar]
- Liu, Y.; Zhang, H.; Gao, D. DiffYOLO: Object Detection for AntiNoise via YOLO and Diffusion Models. arXiv 2024, arXiv:2401.01659. [Google Scholar]
- Zeng, L.; Sun, B.; Zhu, D. Underwater target detection based on Faster R-CNN and adversarial occlusion network. Eng. Appl. Artif. Intell. 2021, 100, 104–109. [Google Scholar] [CrossRef]
- Fan, B.; Chen, W.; Cong, Y.; Tian, J. Dual refinement underwater object detection network. In Proceedings of the Computer Vision–ECCV 2020: 16th European Conference, Glasgow, UK, 23–28 August 2020; Proceedings, Part XX 16. Springer: Cham, Switzerland, 2020; pp. 275–291. [Google Scholar]
- Jia, J.; Fu, M.; Liu, X.; Zheng, B. Underwater object detection based on improved EfficientDet. Remote Sens. 2022, 14, 4487. [Google Scholar] [CrossRef]
- Chen, L.; Zhou, F.; Wang, S.; Dong, J.; Li, N.; Ma, H.; Zhou, H. SWIPENET: Object detection in noisy underwater images. arXiv 2020, arXiv:2010.10006. [Google Scholar]
- Fayaz, S.; Parah, S.A.; Qureshi, G.J. Underwater object detection: Architectures and algorithms–a comprehensive review. Multimed. Tools Appl. 2022, 81, 20871–20916. [Google Scholar] [CrossRef]
- Wu, F.; Cai, Z.; Fan, S.; Song, R.; Wang, L.; Cai, W. Fish Target Detection in Underwater Blurred Scenes Based on Improved YOLOv5. IEEE Access 2023, 11, 122911–122925. [Google Scholar] [CrossRef]
- Hong, L.; Wang, X.; Zhang, G.; Zhao, M. USOD10K: A New Benchmark Dataset for Underwater Salient Object Detection. IEEE Trans. Image Process. 2023. [Google Scholar] [CrossRef] [PubMed]
- Deluxni, N.; Sudhakaran, P.; Kitmo; Ndiaye, M.F. A Review on Image Enhancement and Restoration Techniques for Underwater Optical Imaging Applications. IEEE Access 2023, 11, 111715–111737. [Google Scholar] [CrossRef]
- Hong, J.; Michael, F.; Sattar, J. TrashCan: A Semantically-Segmented Dataset towards Visual Detection of Marine Debris. arXiv 2020, arXiv:2007.08097. [Google Scholar]
- Fulton, M.; Hong, J.; Islam, M.J.; Sattar, J. Robotic detection of marine litter using deep visual detection models. In Proceedings of the 2019 International Conference on Robotics and Automation (ICRA) (2019), Montreal, QC, Canada, 20–24 May 2019. [Google Scholar] [CrossRef]

















| Sl.No. | Single-Shot Object Detection Techniques (Year) | mAP@0.5 |
|---|---|---|
| 1 | SSD (2016) | 57.19% |
| 2 | YOLOv3 (2018) | 58.12% |
| 3 | YOLOv4 (2020) | 59.78% |
| 4 | YOLOTrashCan (2023) | 65.01% |
| 5 | AIT-YOLOv7 (ours) | 81.40% |
| Model | Advanced Image Enhancement Techniques | mAP@0.5 |
|---|---|---|
| YOLOv7 | CBAM | 76.91% |
| CBAM + MSTB | 78.32% | |
| CBAM + MSTB + Diffusion | 81.40% |
| Sl.No. | Class | mAP@0.5 |
|---|---|---|
| 1 | Trash_bag | 88.2% |
| 2 | Trash_bottle | 89.4% |
| 3 | Trash_branch | 93.5% |
| 4 | Trash_can | 93% |
| 5 | Trash_clothing | 93.5% |
| 6 | Trash_container | 90.4% |
| 7 | Trash_cup | 95.9% |
| 8 | Trash_net | 78.6% |
| 9 | Trash_pipe | 91.7% |
| 10 | Trash_rope | 43.7% |
| 11 | Trash_snack_wrapper | 88.1% |
| 12 | Trash_tarp | 72.4% |
| 13 | Trash_unknown_instance | 83.4% |
| 14 | Trash_wreckage | 81.7% |
| Model | Images | Labels | mAP@0.5 |
|---|---|---|---|
| YOLOv7 (baseline) | 1425 | 700 | 74.9% |
| AIT-YOLOv7 (ours) | 1425 | 700 | 90.3% |
Disclaimer/Publisher’s Note: The statements, opinions and data contained in all publications are solely those of the individual author(s) and contributor(s) and not of MDPI and/or the editor(s). MDPI and/or the editor(s) disclaim responsibility for any injury to people or property resulting from any ideas, methods, instructions or products referred to in the content. |
© 2024 by the authors. Licensee MDPI, Basel, Switzerland. This article is an open access article distributed under the terms and conditions of the Creative Commons Attribution (CC BY) license (https://creativecommons.org/licenses/by/4.0/).
Share and Cite
Pachaiyappan, P.; Chidambaram, G.; Jahid, A.; Alsharif, M.H. Enhancing Underwater Object Detection and Classification Using Advanced Imaging Techniques: A Novel Approach with Diffusion Models. Sustainability 2024, 16, 7488. https://doi.org/10.3390/su16177488
Pachaiyappan P, Chidambaram G, Jahid A, Alsharif MH. Enhancing Underwater Object Detection and Classification Using Advanced Imaging Techniques: A Novel Approach with Diffusion Models. Sustainability. 2024; 16(17):7488. https://doi.org/10.3390/su16177488
Chicago/Turabian StylePachaiyappan, Prabhavathy, Gopinath Chidambaram, Abu Jahid, and Mohammed H. Alsharif. 2024. "Enhancing Underwater Object Detection and Classification Using Advanced Imaging Techniques: A Novel Approach with Diffusion Models" Sustainability 16, no. 17: 7488. https://doi.org/10.3390/su16177488
APA StylePachaiyappan, P., Chidambaram, G., Jahid, A., & Alsharif, M. H. (2024). Enhancing Underwater Object Detection and Classification Using Advanced Imaging Techniques: A Novel Approach with Diffusion Models. Sustainability, 16(17), 7488. https://doi.org/10.3390/su16177488

