Abstract
This study presents a county-level analysis and visual assessment of Iowa’s Food–Energy–Water systems (IFEWs), focusing on the interdependencies of agricultural practices, nitrogen management, and energy production. We use data from the USDA National Agricultural Statistics Service and other sources to assess cropland-nitrogen sources, animal-based-nitrogen contributions, and ethanol production capacity across Iowa’s counties. Our methodology leverages geoprocessing and interpolation tools to address data availability challenges and refine nitrogen surplus (Ns) estimates. The results reveal spatial–temporal dynamics of cropland-nitrogen, quantify non-point nitrogen sources at the county level, and evaluate the impact of energy systems on the IFEWs balance. We discuss the implications of our findings for sustainable agriculture, environmental management, and energy production in Iowa. The study highlights the need for integrated approaches to address the complex interactions within the IFEWs and informs policy development for sustainable resource management.
1. Introduction
Iowa is a pivotal player in American agriculture, not merely as a leader in the United States for its agricultural production but also for its substantial environmental implications extending beyond state lines. The state’s predominant role in producing food, energy, and feed is demonstrated by its leadership in various agricultural production categories, including hog inventory and corn (Zea Mays L.) grain production [1]. However, these agricultural practices are closely linked to critical environmental concerns, particularly the management of nitrogen and its impact on water quality. Nitrogen flux from agricultural lands significantly contributes to the formation of hypoxic zones in water bodies such as the Mississippi River Basin, affecting marine systems and human health [2,3,4]. While phosphorus and rainfall are important environmental factors influencing agricultural systems, nitrogen presents a unique set of challenges and critical importance, particularly in the context of Iowa. This is due to its high mobility in the environment and significant impact on water quality. The emphasis on nitrogen is driven by extensive prior research, its importance as a critical nutrient for crop growth [5] and the availability of open-source datasets that can be specifically related to nitrogen. More than 70% of the nitrogen and phosphorus delivered to the Gulf of Mexico is associated with agricultural activities [6]. Additionally, nitrate load in the Mississippi River increased about threefold from the 1950s to the mid-1990s, underscoring the significant environmental impact of nitrogen pollution [7]. Hence, understanding the dynamics of nitrogen loss in agricultural practices is thus crucial for sustainable environmental management.
The Food–Energy–Water (FEW) nexus represents a critical, multidisciplinary domain increasingly recognized for its fundamental role in sustaining human life and addressing global challenges like food security, energy provision, and freshwater availability. Research emphasizes the intertwined nature of these components, suggesting that sustainable development hinges on recognizing and managing these interdependencies [8,9]. Reflecting the fact that half of the world’s population resides in urban areas, a significant volume of research has focused on urban Food–Energy–Water (FEW) systems, as seen in studies such as [10,11,12,13,14]. However, Iowa presents a contrasting scenario. Despite having most of its population living in urban areas, a substantial 85% of Iowa’s land is devoted to agriculture and a notable 34% and 28% of its harvested area is allocated to corn and soybeans (Glycine Max (L.) Merr), respectively [1]. This agricultural dominance, while not heavily reliant on irrigation, still significantly impacts the state’s water resources. The importance lies not just in the quantity but also in the quality of water, particularly due to nitrogen surplus (Ns) in agricultural runoff, which is a contributor to hypoxic zones and necessitates further investment in water treatment for safe consumption. This underscores the importance of managing agriculture’s impacts on Iowa’s water resources, emphasizing the critical need for policies and practices that safeguard both water quality and the state’s robust agricultural production.
The necessity for comprehensive datasets and the integration of data and technology for resource planning becomes apparent [15,16,17,18,19,20,21,22]. Mohtar et al. [22] emphasized the benefits of addressing the water, energy, and food sectors in an integrated manner, highlighting the need for improved resource use efficiencies, more coherent environmental policies, and overall sustainability strategies. They explored approaches that support the FEW nexus, demonstrating that data combined with new technologies can support better decision-making across these sectors. Similarly, Lawford [18] hypothesized that readily available data and information can promote integrated resource planning, proposing steps for designing and implementing an integrated data and information system in a FEW nexus decision-making environment.
The importance of detailed analysis of all systems within the FEW nexus in an agricultural landscape, which is critical in Iowa, becomes apparent. This aspect has been less emphasized in existing studies [23,24,25,26]. Francisco et al. [23] focused on sustainable food production systems within the FEW nexus, utilizing System Dynamics Modeling to quantify interactions. However, their emphasis was primarily on the food system, with less attention to the energy and water components. Vahabzadeh et al. [25] highlighted the critical role of the energy subsystem, particularly in water withdrawal and consumption, through comprehensive simulation modeling. Yet, their analysis mainly centered on energy, with limited integration of food and water systems. Wolde et al. [24] explored the water system, demonstrating the advantages of rainfed and deficit irrigation over full irrigation in mixed regimes. While their study emphasized the need for optimizing irrigation strategies based on changing groundwater tables and energy prices, it primarily addressed water management without fully integrating the food and energy components.
When looking into agricultural landscapes, most studies have concentrated on irrigation within the FEW nexus [27,28,29,30], leaving a significant gap in our understanding of rainfed systems and their role in the FEW nexus. Cui et al. [30] focused on the sustainability assessment of pumped irrigation systems within the FEW nexus, highlighting the crucial role of irrigation in ensuring food security and the sustainability of resources utilization. Kumar et al. [27] introduced a framework for integrating biophysical crop growth simulation into a hydro–economic model for mixed irrigation regimes, considering both rainfed and irrigated agriculture.
Building on the foundational study by Raul et al. [31] which introduced a framework for modeling the interdependencies within the Iowa Food–Energy–Water (IFEW) systems and their significance in understanding nitrogen budget components and their impact on nitrogen runoff, our research addresses a key gap in their work. While Raul et al. [31] focused primarily on static data, lacking temporal and spatial dimensions, our study incorporates these and links directly to available data. These dimensions are essential for developing a database that tracks not only nitrogen losses but also the storage aspects, inclusive of multiple age stages of animals. This enhanced approach aims to provide a more holistic understanding of IFEW dynamics over time and space, offering actionable recommendations to improve data management and utilization practices within the IFEWs domain. Thus, our study seeks to facilitate more robust decision-making processes, addressing the pressing issues identified in the foundational and current research.
Our methodology addresses these challenges by leveraging data from governmental and research sources to explore county-level and annual relationships within Iowa’s rainfed agricultural FEW nexus, employing geoprocessing and interpolation tools for accurate data scaling and incorporating Ns equations to refine our analysis [32,33,34,35,36].
Furthermore, informed by the insights on the importance of nuanced policy development from the study on urban FEW nexus governance by Jones-Crank et al. [12], our study undertakes a detailed visual analysis of the IFEWs. By employing advanced data visualization techniques guided by experts in the field [37,38], we aim to elucidate the quality of data and the intricate relationships within the nexus, enabling stakeholders to make informed decisions. This approach not only transcends conventional agricultural analysis but also highlights critical regions and variables pivotal for fostering informed policy-making and practical solutions within Iowa’s FEW nexus.
In this study, our overarching goal is to enhance the understanding and management of nitrogen budget components within the IFEWs by (1) refining our assessments of nitrogen surplus (Ns) and (2) integrating energy system analyses. Specifically, we aim to assess and enhance the spatial and temporal dimensions of the IFEWs data, ensuring an understanding of trends and distributions across Iowa. We also plan to quantify cropland-nitrogen budget components at the county level, identifying counties with higher dependencies on chemical fertilizers and those that would benefit from strategic crop rotations. Additionally, we will calculate manure-nitrogen budget components based on detailed livestock data and manure management practices, pinpointing counties at risk of manure overflow and those that could benefit from effectively utilizing imported manure. Our methodology will include an evaluation of data quality, particularly focusing on the accuracy and reliability of spatial and temporal nitrogen data across different counties.
2. Materials and Methods
Data availability poses a significant challenge in the interconnected fields of food, energy, and water, where datasets often vary in spatial and temporal scales. Our study overcomes this by leveraging government and academic data, focusing on county-level and annual trends. This approach utilizes visualization as a tool to engage stakeholders and highlight the potential impacts of data integration on Iowa’s water quality. Methodologically, we collect data on agricultural outputs, including crops and livestock, from the USDA National Agricultural Statistics Service (USDA-NASS) through its API systems [39] This data collection is crucial for understanding Iowa’s agricultural impact on hypoxic zones. We address the challenge of suppressed or missing data using geoprocessing and interpolation tools to ensure alignment with the annual scale of analysis.
Utilizing USDA-NASS data and other public sources, our study conducts an exploratory data analysis (EDA) of the Iowa Food–Energy–Water (IFEW) system, as proposed by Raul et al. [31]. We focus on an annual county-level scale across all 99 Iowa counties from 1968 to 2019. The methodology starts with acquiring USDA data, then proceeds to estimate cropland-nitrogen budget components (commercial nitrogen [CN], fixation nitrogen [FN], and grain nitrogen [GN]), and finally assesses animal production and manure production, including manure nitrogen (MN) with considerations for manure storage. This approach aims to provide a nuanced understanding of various nitrogen budget components and Ns to pave the way for exploring their relationships with the IFEWs subsystems.
The data sources and processing steps are summarized in Table 1, which outlines the parameters, their references, the source of data, spatial and temporal scales, and access methods. This table serves as a reference for the data utilized in our study and the methodology employed for processing and generating the data.
Table 1.
Availability, processing, and generation of data used in our study. In this table, x refers to yield (for crops, 1 for corn and 2 for soybeans) or headcount (for animals, beef cow, beef growing calf, finishing cattle, beef bulls, dairy cow, dairy calf of 150 kg, dairy heifer of 440 kg, swine boar of 200 kg, swine sow, and swine finisher), and A refers to area or spatial extent.
We will use these data to develop an estimate of overall nitrogen surplus (or deficit) on a county basis, incorporating a spatial and temporal analysis of cropland-nitrogen budget components, a quantitative assessment of animal-based nitrogen contributions, and the integration of energy systems within the IFEWs framework.
2.1. Data Assessment
Trends were visually assessed using graphical methods to cross-check the data. This approach allowed for an intuitive comparison of USDA-reported data and IFEW-calculated values. All scripts used in methodology and results can be found in the link provided in the Data Availability statement.
2.2. Spatial and Temporal Analysis of Cropland-Nitrogen Budget Components
Based on the extended structure matrix (XDSM) for IFEWs agricultural and animal systems proposed by Raul et al. [31], we developed an agronomic annual nitrogen budget related to cropland-nitrogen components based on the data in Table 1. This cropland contribution incorporates chemical fertilizer nitrogen (CN), nitrogen fixed by soybean crops (FN), and nitrogen in harvested corn and soybean grains (GN) following methodologies by Blesh and Drinkwater [41] and Jones et al. [42].
Data are retrieved from the NASS through the USDA Quick Stats API [39], which allows access to detailed open-source county-level records on crop yields, areas planted, and areas harvested. Our data retrieval process involves scripting in Python, which automates the fetching, parsing, and initial handling of these data sets, ensuring that we can systematically gather and update our information as new data becomes available.
FN and GN are calculated both using corn yield (x1) and soybean yield (x2), in kg per hectare, corn cropland area (Acorn), soybean cropland area (Asoybean), and the sum of corn and soybean areas in hectares, (A) as seen in Equations (1) and (2), with all crop data acquired from NASS. In the case of FN, the areas used are from planted soybean crops, and the planted sum of corn and soybean area and for GN are from harvested corn and soybean crops.
Cao et al. [32], developed a dataset of historical nitrogen fertilizer use in the United States agricultural ecosystems to facilitate the study of nitrogen addition impacts; the dataset is publicly available through Iowa State University. CN, then, is based on the Cao et al. [32] dataset. This dataset’s 4 km2-scale grid was integrated with GIS and Python tools to compute county-level average commercial nitrogen application rate.
2.3. Quantitative Assessment of Animal-Based Nitrogen Budget Components
To estimate animal-based nitrogen contributions, we employed a structured approach for data acquisition, utilizing the USDA Quick Stats API [39] to fetch comprehensive livestock data from 1968 to 2019. The API queries were constructed to capture data points relevant to the study, including livestock counts and age classifications across different counties and years, ensuring a comprehensive historical perspective.
Linear interpolation was used to estimate temporal missing values in the acquired datasets, leveraging existing data trends within individual counties to maintain data continuity and reliability. Additionally, to ensure that these interpolated county-level values remained aligned with broader state-level trends, we implemented a proportional distribution method. Specifically, this method was used to adjust the interpolated values so that the sum of all county data accurately reflected the total values reported at the state level. This proportional adjustment process involves calculating the percentage deviation of the summed county data from the state total and applying this percentage as a scaling factor to each interpolated county value. This ensures that the adjusted data not only respect individual county trends but also accurately aggregate to the state’s official statistics.
From these numbers, we derived variables for manure-nitrogen based on Andersen and Pepple [34]. Departing from the baseline categorizations established by Raul et al. [31], which grouped livestock into broad categories like Beef Cattle, Milk Cows, and generalized proportions for Heifers/Steers and Slaughter Cattle, we have adopted more detailed livestock demographics. The broader categories did not adequately account for the varying manure production and nitrogen outputs among different age groups and types of animals. To address this limitation, we have implemented a more nuanced classification system according to Andersen and Pepple [34].
This granularity is crucial for effectively applying the manure-nitrogen contribution equations (Equations (3) and (4)) proposed by Gronberg and Arnold [33], which estimate the annual nitrogen contribution of each animal with greater precision.
In Equation (4), P represents the population of each livestock group, AMN is the nitrogen content in animal manure, and LF is the life cycle of the animal. Table 2 provides the numerical values of the parameters used for the calculation of MN for each livestock group according to Gronberg and Arnold [30] with modified nutrient values based on Andersen and Pepple [31] to account for nutrient losses after storage. The total MN contribution is then normalized using area A, which is the total hectares of soybeans and corn planted yearly in each county. This equation facilitates a visual understanding of the distribution of MN across the state.
Table 2.
Nitrogen Content in Manure and Life Cycle for Livestock Groups Used in Manure N Calculation.
We also utilized the findings of Bian et al. [36] on manure-nitrogen production in the United States from 1968 to 2017 to validate and assess the data quality of the IFEWs methodology for MN accounting for nitrogen storage loss.
Finally, we explored the inclusion of poultry data in our analysis. However, we encountered significant limitations due to the sparse availability of comprehensive data sets. The poultry data was restricted to only a few years, making it challenging to derive meaningful insights or establish reliable trends. Consequently, we made the decision to exclude poultry from our primary analysis. Our reliance on data from NASS revealed that inventory data for turkeys, broilers, and layers are only available for census years at the county and state levels. Despite efforts to leverage the overall data provided by Porter and Konopacky [43] for the years 2002, 2011, and 2019, we found that a mere 18 out of the 99 counties housed Large Poultry Feeding Operations. Upon closer examination of the animal nitrogen contribution, focusing on Sioux County, we observed that the head count of laying hens comprised an estimated 79% of the total for beef, dairy, swine, and poultry. However, it was found that the nitrogen available for land application after storage, specifically pertaining to poultry, accounted for only 20% of the total nitrogen available. Hence, this exclusion was necessary to maintain the integrity and reliability of our findings, as the incomplete data for poultry could potentially skew the overall results and interpretations.
2.4. County-Level Nitrogen Surplus Evaluation
After calculating these individual components described above, they are integrated to estimate Ns according to the nitrogen budget equation (Equation (5)) [41,42].
We are then able to estimate Ns at the county and yearly level to identify areas requiring more intensive conservation efforts according to their main source of Ns.
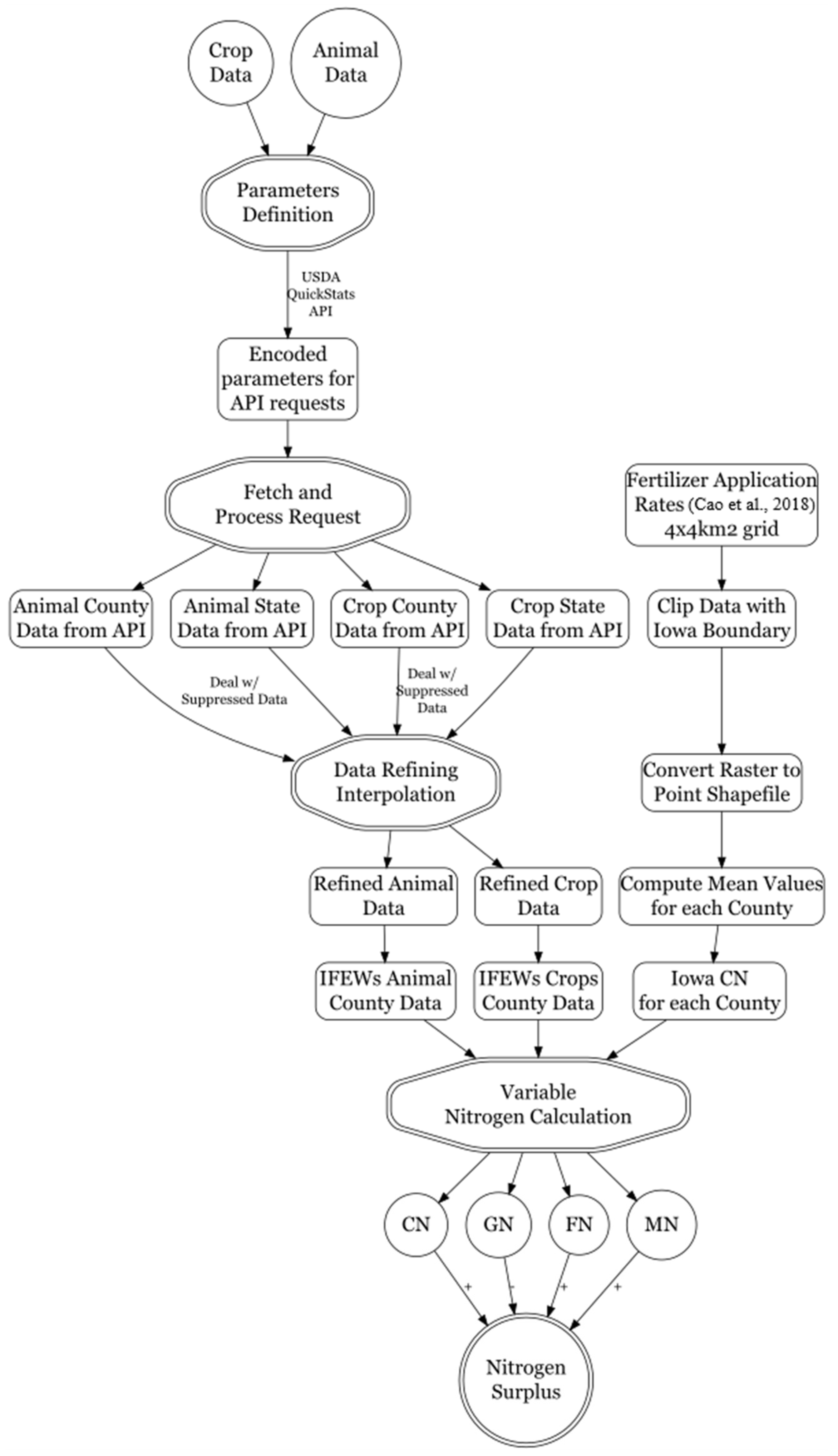
This approach combines data on crop production and animal farming to provide a nuanced understanding of the nitrogen dynamics in the agricultural systems of Iowa. It enables a detailed analysis of the environmental impact of agricultural practices, particularly in relation to nitrogen management. Figure 1 delineates the data processing steps and methodologies applied in our study.
Figure 1.
Flowchart illustrating the methodology for estimating nitrogen surplus (Ns) in Iowa’s agricultural systems. The process involves data acquisition and refinement for both crop and animal data, followed by variable nitrogen calculation and integration according to the nitrogen budget equation [32].
2.5. Integration of Energy Systems within the IFEWs Framework
Ethanol production is a vital component of both Iowa’s and the United States’ energy systems. Iowa’s biorefineries account for one-fourth of the nation’s ethanol production capacity [44], highlighting the state’s significant role in the biofuel industry. The state’s 42 ethanol refineries have an annual production capacity of 4.7 billion gallons, including 34 million gallons of cellulosic ethanol, and demand over 1 billion bushels of corn [45]. A substantial portion of corn grown in Iowa is processed in ethanol plants, emphasizing the importance of assessing ethanol production capacity at the county level for integrating energy systems within the IFEWs framework.
We utilize county-level data on corn production from the USDA spanning the years 2005 to 2019 to estimate ethanol production capacity. This timeframe was chosen to align with the significant regulatory changes introduced by the Energy Independence and Security Act (EISA) of 2007 [46], which notably influenced the corn ethanol industry and its integration within energy systems. Prior to this period, while data are available from 1986, the regulatory landscape and market conditions influencing ethanol production were different, making data from 2005 onwards more relevant for our analysis.
Additionally, we incorporate the percentage of corn used for ethanol production as reported by the U.S. Department of Energy [47], covering the same timeframe of 2005–2019, to estimate the ethanol production capacity (Et) for each Iowa county in thousands of gallons (Equation (6)) each year:
where denotes the approximate percent of Iowa corn used for ethanol production in a given year. To validate the ethanol production-capacity calculation, we aggregated the estimated ethanol production at the county level to obtain state-level data. We then compared these aggregated estimates with state-level ethanol production data provided by the State Energy Data System (SEDS) [48]. The constant shown in Equation (6) of 3.36 was fine-tuned in the model by minimizing the sum of squared errors (SSEs) between our model’s estimates and the EIA’s reported figures. This fine-tuned value, used to calculate the ethanol production capacity per bushel of corn, aligns closely with figures from previous studies, which propose an ethanol yield of approximately 2.7 to 2.8 gallons per bushel [49,50]. This agreement supports the robustness of our model and its relevance in current assessments of ethanol production efficiencies.
3. Results and Discussion
3.1. Spatial–Temporal Dynamics of Cropland-Nitrogen Contributions
3.1.1. Evaluating the Quality of the Data
The data derived from Raul et al. [31] indicate noticeable disparities in commercial nitrogen (CN) application rates compared to guidelines from Iowa State University Extension, which recommend average rates for corn-following-corn and corn-following-soybeans in Iowa to be between 155 and 215 kg per hectare [51]. Notably, in-season N application for soybean production in Iowa is not recommended [40]. These disparities became less pronounced when we refined our approach by integrating the dataset from Cao et al. [32] with the Cropland Data Layer–CDL data [35] (Figure 2), allowing us to focus specifically on CN rates applicable to corn fields and align more closely with recommended values. We employed Equation (7):
where represents the fertilizer application rate reported by Cao et al. [32], and is the total agricultural area of crops in Iowa, which might include corn fields, rye, alfalfa, wheat and hay fields, soybean fields, and pastureland. By overlaying these data with the CDL dataset, we calculated a more precise CN application rate for corn fields (), showing greater adherence to the recommended values from Sawyer [40] (Figure 3).
Figure 2.
Workflow for commercial nitrogen application rate for corn (Rcorn): the workflow includes intersecting feature classes using the Overlay Layers tool, calculating, and aggregating areas, and applying Equation (7) to determine the corn rates.
Figure 3.
Comparison of historical Nitrogen fertilizer application rates from Cao et al. [32] (a) and adjusted corn fertilizer rates (Rcorn) from 2008–2019 (b), highlighting their alignment with recommended application rates.
Cao et al. [32] also noted that the use of base-map scales can lead to overestimation of cropland percentages in states with lower crop coverage and underestimation in high-crop-coverage areas. While the dataset is valuable for characterizing cross-crop differences in nitrogen fertilizer use, it requires improvement to accurately represent spatial patterns of nitrogen use. Our study’s approach to spatially and temporally aligning the data revealed that the overall nitrogen application in Iowa, when focusing solely on corn cultivation, was closer to recommended practices. A deeper understanding of crop rotations and pasture nitrogen application could likely yield even better results.
3.1.2. Quantifying Cropland-Nitrogen Inputs and Output at the County Level
Our study reveals a comprehensive cropland-nitrogen budget for Iowa’s agricultural landscapes, encompassing CN, fixation nitrogen (FN), and grain nitrogen (GN). The results show that in the majority of counties and years, CN remains the largest nitrogen input source, as it exceeds FN in 63.4% of cases. This indicates the extensive use of chemical fertilizers in the state’s agricultural practices and demonstrates the potential impact of chemical fertilizer use on the state’s Ns.
The results seen in Figure 4 also emphasize the significance of nitrogen-fixating crops in reducing reliance on chemical fertilizers. Although FN is a smaller nitrogen source than CN in Iowa, nitrogen fixation can play a crucial role in contributing to a more balanced nitrogen budget. Incorporating nitrogen-fixating crops into crop rotations can enhance soil health and reduce the need for external nitrogen inputs, promoting more sustainable agricultural practices.
Figure 4.
Spatial distribution of chemical nitrogen (CN), fixation nitrogen (FN), and grain nitrogen (GN) in Iowa for the years 1970, 1982, 1994, 2006, and 2018.
We noticed differences in FN and GN across Iowa’s counties (Figure 5), with FN being more abundant in regions with extensive soybean cultivation. GN, associated with the nitrogen content of harvested grains like corn and soybeans, is closely related to the yields and harvested acreage of these crops, underscoring the distinct nitrogen dynamics associated with specific crops within the state.
Figure 5.
Spatial distribution of fixation nitrogen (FN) and grain nitrogen (GN) in Iowa. (a,b) show the average FN and GN values per county over time, respectively, highlighting the regions with extensive soybean and corn cultivation. (c,d) display the standard deviation of FN and GN per county, respectively, demonstrating the variability in nitrogen dynamics across Iowa’s agricultural landscapes.
Technological advancements in grain production are acknowledged for their potential to impact FN and GN. Ren et al. [52] highlight the role of technological advancements in understanding and enhancing the efficiency of nitrogen fixation in legumes, which can have implications for FN in agricultural systems. Debruin and Butzen [53] underscore the role of technological advancements in breeding and managing corn hybrids to improve GN and overall nitrogen use efficiency (NUE).
Recent innovations in precision agriculture, such as variable rate application (VRA) technology [54], remote sensing, and real-time soil nutrient monitoring, have significantly improved NUE by allowing farmers to apply nitrogen fertilizers more precisely and efficiently. These technologies reduce nitrogen surplus (Ns) by ensuring that nitrogen applications are tailored to the specific needs of the crop at different growth stages, thereby minimizing losses due to leaching and runoff [55], for example, using data from soil and crop sensors to apply nitrogen more accurately. Active canopy sensors, such as the GreenSeeker and Crop Circle systems, measure plant nitrogen status in real time and adjust fertilizer applications accordingly, which can improve NUE by up to 15% compared to uniform application methods [54]. Similarly, the CERES Maize crop-growth model helps in determining the optimal nitrogen rates for different field zones, reducing overall nitrogen usage while maintaining or increasing crop yields [55].
While the current study does not adjust the nitrogen budget for these potential technological improvements, we recognize that FN and GN contributions may evolve over time. with agricultural innovation. Continual monitoring and updating of nitrogen budgets to reflect changes in agricultural practices and technologies will ensure the model’s robustness over time. The comparative analysis of CN, FN, and GN delineates their contributions to the overall cropland-nitrogen budget. CN emerges as the primary nitrogen form in regions with intensive corn cultivation, while FN’s contribution is more pronounced in soybean-dominant areas. GN’s presence further illustrates the interconnectedness of these nitrogen forms in Iowa’s agricultural ecosystem.
3.2. Quantitative Assessment of Animal-Based Nitrogen Contributions
In Figure 6, we present detailed visuals comprising two plots. The plots (a) and (b) provide a temporal comparison of hog and cattle populations for two counties, before and after applying our interpolation techniques.
Figure 6.
(a,b) shows the comparison between USDA reported data and filled-in data for the Iowa Food–Energy–Water systems (IFEWs).
Figure 7 compares hog populations using non-interpolated, interpolated, and state-level validation data. The interpolated data align closely with the state-level validation data, as evidenced by , demonstrating the accuracy of our interpolation method.
Figure 7.
Shows the state-level comparison between USDA reported and IFEWs interpolated animal production.
We also compared MN with and without accounting for storage losses to the county average manure-production rates reported by Bian et al. [36]. Figure 8 shows the distribution of these three measures. The mean difference between MN with storage loss and the county average manure-production rates is approximately 8.5 kg/ha, and the median difference is 1.9 kg/ha. These values are relatively small compared to the standard deviation of 25.4 kg/ha. In contrast, the mean difference between MN without storage loss and county average manure-production rates is approximately 21.7 kg/ha, with a median difference of 12.3 kg/ha and a standard deviation of 27.8 kg/ha.
Figure 8.
This boxplot compares three different measures of manure-nitrogen: manure-nitrogen without storage loss, manure-nitrogen with storage loss, and average county manure-nitrogen production rates aggregated from Bian et al. [36]. The plot shows that including storage losses in the calculations aligns more closely with county averages, underscoring the importance of considering nitrogen storage in agricultural ecosystems.
These findings highlight the substantial impact of manure storage on MN levels. The closer alignment of MN with storage loss with the average manure-production rates suggests that incorporating storage loss into the calculation of MN provides a more realistic estimate of manure-nitrogen levels in agricultural settings.
Lastly, it is important to acknowledge the limitations of our study in terms of the factors not accounted for, particularly manure transportation and waste management. Due to the economic impracticality of transporting manure long distances [56], our estimates of MN are inherently localized. This constraint reflects the practical limitations faced by animal producers and emphasizes the localized nature of our MN estimation. While this approach does provide valuable insights into MN distribution, it is crucial to understand that these findings are largely applicable within a limited geographical scope surrounding the production sites.
3.3. County-Specific Approaches to Nitrogen-Surplus Mitigation
The series of maps showing Ns every ten years from 1968 through 2018 across Iowa’s counties (Figure 9) unveils significant fluctuations in its levels over the decades. These maps highlight the spatial and temporal variations in Ns, reflecting changes in agricultural practices and weather patterns. For instance, the extreme drought of 1988 had a direct impact on yields [57], underscoring how sensitive Ns is to climatic variations.
Figure 9.
Decadal variations in Ns across Iowa counties from 1968 to 2018. The maps highlight the spatial and temporal fluctuations in Ns, reflecting changes in agricultural practices, the weather implications, and hence the dominance of specific nitrogen contributors in different regions.
Figure 10 highlights shifts in agricultural practices exemplified by changes in animal population data from Story, Madison, and Wayne counties, which correlate with these shifts in Ns values. In Story County, a 15.06% decrease in hog populations and a 64% decrease in milk production from 1968 to 1978 significantly affected MN contributions. Specifically, in 1968, Story, Wayne, and Madison counties had combined hog and cattle populations of 183,500, 133,000, and 203,000, respectively, which were associated with higher MN contributions. By 2018, these numbers had decreased to 89,692, 64,501, and 64,557, respectively. Conversely, Lyon, Sioux, and Washington counties saw a significant increase in livestock populations from 1968 to 2018, with Lyon’s numbers rising from 285,500 to 1,276,412, Sioux’s from 501,500 to 1,761,287, and Washington’s from 367,000 to 1,422,109. This increase in livestock density is a significant factor contributing to the higher MN contributions observed in these counties by 2018.
Figure 10.
Breakdown of Ns components for random Iowa counties across six decades. The stacked bar charts illustrate the contributions of commercial nitrogen (CN), fixation nitrogen (FN), manure-nitrogen (MN), and grain nitrogen (GN) to the overall Ns in each county for the years 1968, 1978, 1988, 1998, 2008, and 2018. This visualization provides insights into the changing dynamics of nitrogen sources and their impact on Ns over time.
Another significant shift in agricultural practices, which reflects changes in FN, can be observed in Lyon and Sioux counties from 1968 to 1978. During this period, soybean yields in these counties surged dramatically, with Lyon County witnessing a 115.18% increase in yields and Sioux County a 105.39% increase, largely due to improved plant genetics and agricultural management. A report from Irwin and Good [58] indicates that soybean yields have trended higher since 1960, in a linear trend. This yield enhancement contributed to significant variations in Ns, emphasizing the growing role of biological nitrogen fixation.
The increase in FN across different counties by 2018 further illustrates a broader shift towards more nitrogen-fixing crops like alfalfa. For instance, Fremont County saw its soybean acreage increase from 90,900 acres in 1968 to 112,500 acres in 2018, with corn acreage also rising. In contrast, Madison County experienced a decrease in soybean acreage from 107,100 acres in 1968 to 68,700 acres in 2018, but corn acreage increased. The FN increase can be explained by looking into the additional layers of CDL data, which show significant changes in other nitrogen-fixing crops and grass/pasture land. Fremont County’s alfalfa acreage grew from 351 acres in 2008 to 992 acres in 2018, and other hay/non-alfalfa areas increased as well. Grass/pastureland decreased. In Madison County, alfalfa acreage more than doubled, from 4283 acres in 2008 to 9313 acres in 2018, and other hay/non-alfalfa acreage saw a substantial increase. Following the same pattern as Fremont, grass/pastureland decreased. These shifts suggest a move towards more nitrogen-fixing crops like alfalfa contributing to FN, alongside changes in soybean and corn cultivation. This trend is supported by biotechnological advances aiming to reduce dependence on synthetic nitrogen fertilizers, highlighted by research at MIT’s Voigt lab, which is developing genetically engineered cereal crops that fix their own nitrogen, reducing the need for chemical fertilizers [59]. Similar advancements are noted in a University of Missouri review on the nitrogen cycle, emphasizing the environmental impact of nitrogen fertilizers and the potential of biological nitrogen fixation to enhance sustainability [60].
Meanwhile, the consistent contributions of GN across all counties highlight the ongoing role of crop uptake in mitigating Ns, underscoring the importance of integrated nitrogen management strategies to sustain agricultural productivity while minimizing environmental impacts.
Finally, the data reveal a nuanced understanding of CN usage across different periods, especially in the context of the EISA mandates [46]. From 1968 to 1974, prior to these mandates, all counties showed no decrease in CN rates. However, distinct trends emerged in subsequent periods: from 1975 to 1989, 8 counties experienced a decrease; from 1990 to 2004, this trend expanded significantly, with 58 counties showing a reduction; and from 2005 to 2019, post-mandate, 53 counties continued this decreasing trend, as illustrated in Figure 11. This evolution contradicts the initial expectation of a uniform increase in CN usage to boost corn production [60,61,62]. Instead, the decrease in fertilizer rates accompanied by an increase in soybean acreage and crop rotation correlates with the growth in ethanol production post-2007 [63]. These trends may be attributed to advancements in precision agriculture and the increased adoption of tools like the Nitrogen Calculator, which have influenced profitability and heightened environmental awareness [64,65].
Figure 11.
Comparative analysis of commercial nitrogen-rate trends across different periods relative to the EISA Mandates [46]. This swarm plot illustrates the distribution of slopes for each defined period (1968–1974, 1975–1989, 1990–2004, and 2005–2019), with colors indicating the trend (increase or decrease) in commercial nitrogen usage. The data highlight a complex pattern of changes, with no decreases observed before 1975, followed by increasing occurrences of decreasing slopes, peaking during 1990–2004 and continuing through the post-mandate period (2005–2019).
While Ns serves as a valuable proxy for assessing potential impacts on water quality, it has limitations in accounting for the complete nitrogen flow dynamics. This is significant, as Ns does not differentiate between nitrogen retained in the soil, absorbed by crops for growth (including that which is translocated to the grain, or leaching into water systems. Despite these limitations, the study’s findings offer valuable insights for guiding county-level environmental policies, such as those outlined in the Iowa Nutrient Reduction Strategy. Counties with high Ns may benefit from stricter nitrogen application regulations or incentives for adopting sustainable practices.
Incorporating economic considerations is crucial for effective decision-making. While tools like the Corn Nitrogen Rate Calculator provide valuable economic insights, there is still a gap in the availability of interactive, intuitive, and universally applicable tools. These decision-making aids are essential for helping stakeholders, including policymakers and farmers, evaluate the cost-effectiveness of various conservation and agricultural practices. Developing more accessible and comprehensive tools can support the balance between agricultural productivity and environmental sustainability while ensuring economic viability. Addressing this gap will empower a broader range of stakeholders to make informed decisions that align with both their financial interests and sustainability goals.
Further studies are necessary to fully understand the environmental impact, including research on nitrogen flow dynamics and the long-term effects of different management practices. Additionally, there is a need for more granular data to enhance the precision of analyses. This study relied on publicly available data from USDA [39] and other open-source research, which may have limitations in resolution and coverage. Addressing these data limitations and uncertainties is crucial for refining the findings and developing more targeted and effective nitrogen-management strategies.
3.4. Energy System Contributions to the IFEWs Balance
The ethanol production capacity equation (Equation (6)) demonstrated a reasonable level of accuracy in estimating county-level ethanol production in Iowa. In our validation process and fine-tuning of factor 3.36, we constrained the equation’s results to always be lower or equal to the EIA-reported values post-2007. This adjustment was necessary to account for the significant increase in ethanol production following the intensification of production and use of ethanol, influenced by the EISA mandates [46]. Consequently, while our model shows improved alignment with EIA-reported figures post 2007, it is important to note that the absolute values of ethanol production were significantly higher in this period compared to earlier years. This increase in production scale is reflected in the discrepancies observed in Figure 12, which illustrates the comparison between the EIA-reported ethanol production values and the results from Equation (6). The plot demonstrates a closer alignment of our model’s estimates with actual data, particularly in years following the enactment of EISA, although it also highlights that the larger scale of production post 2007 introduces greater absolute discrepancies despite a relative improvement in model accuracy.
Figure 12.
Ethanol production in Iowa: model estimates vs. EIA data.
The substantial growth in biofuel production over the past years is worth noting. From 2011 to 2019, US ethanol production rose by 142%, with Iowa, a key biofuel- and agricultural-commodity producer, increasing by 124%. In the same period, US biodiesel production jumped by 252%, but Iowa’s growth was an astounding 356% [66]. These data highlight the pivotal role of Iowa in achieving the mandates and its significance in the study of the Iowa Food–Energy–Water systems (IFEWs) and its distinctive state-specific land use patterns.
The increasing demand for corn and soybeans for biofuel production has significant environmental implications, particularly concerning water quality and nitrogen surplus. The dual use of these crops for the fuel and food sectors necessitates a careful assessment of their environmental impact, with a focus on mitigating the effects on water quality due to nitrogen surplus. In addition to ethanol production, it is important to recognize the multifaceted role of corn in Iowa’s agriculture, as it also serves as a feedstock for animal production, contributing to the state’s output of beef, pork, and eggs. Similarly, soybeans in Iowa play a diverse role, being used not only for biodiesel production but also in the food industry for products like cooking oil and tofu.
These considerations underline the complexity and interdependence of agricultural practices in Iowa’s economy and the importance of a comprehensive approach in analyzing agricultural data and its environmental impacts. Hence, our research presents a view of Iowa’s role in ethanol production, which could be extended to biodiesel production, acknowledging the strengths and limitations of our predictive models. The necessity for sophisticated, region-specific research approaches is evident, especially in addressing the challenges of energy production, environmental sustainability, and agricultural practices. Future research should focus on refining these models and exploring sustainable strategies that balance energy goals with environmental and agricultural sustainability.
3.5. Addressing Regional Variability
Significant regional variability was observed in the study results, reflecting the diverse agricultural practices and crop types across Iowa’s counties. For example, counties with extensive soybean cultivation, such as those in the southeastern region, showed higher FN due to the nitrogen-fixing properties of soybeans. Conversely, counties with intensive corn cultivation in the northwestern region had higher CN contributions due to greater reliance on commercial fertilizers.
It is suggested that technological adoption may also vary regionally. Northwestern counties, which are more agriculturally intensive, might have higher adoption rates of precision-agriculture technologies like VRA and real-time soil nutrient monitoring, potentially leading to better NUE and reduced Ns. In contrast, southeastern counties, with a higher prevalence of smaller farms [67], might show slower adoption of these technologies, impacting their nitrogen management practices.
These regional differences underscore the importance of tailored nitrogen management strategies that consider local agricultural practices, crop types, and technological adoption rates. Future research should focus on verifying these potential variations and developing region-specific recommendations to optimize nitrogen use efficiency and minimize environmental impacts across diverse agricultural landscapes.
4. Conclusions
Our findings highlight the spatial and temporal dynamics of cropland-nitrogen, with significant variations in CN application rates across Iowa’s counties. The integration of datasets allowed for a more accurate representation of CN rates, aligning closely with recommended values. The study also emphasizes the importance of animal-based nitrogen contributions in understanding the nitrogen dynamics of the agricultural landscape. The inclusion of storage loss in the MN calculations provides a more realistic estimate of manure-nitrogen levels.
The estimation of Ns at the county level identifies areas requiring more intensive conservation efforts, underscoring the need for targeted approaches to mitigate nitrogen surplus. The analysis of ethanol production capacity highlights the significant role of energy systems in the Iowa Food–Energy–Water (IFEW) balance, with the spatial allocation of corn-to-ethanol production providing future research efforts with insights into the distribution of ethanol production across Iowa.
The findings of this study have important implications for environmental management and policy development in Iowa. The identification of counties with high nitrogen surplus can inform the implementation of more stringent nitrogen-application regulations or incentives for sustainable practices. Additionally, the integration of energy systems within the IFEWs framework supports the development of policies that balance agricultural productivity with energy goals and environmental sustainability. In conclusion, this study offers valuable insights into the interdependencies of agricultural practices, nitrogen management, and energy production in Iowa’s agricultural landscape, highlighting the need for integrated approaches, data availability, and informed policymaking to ensure sustainable resource management.
Author Contributions
Conceptualization, J.B.T. and A.K.; Methodology, J.B.T.; Validation, J.B.T.; Formal analysis, J.B.T.; Investigation, J.B.T.; Writing—original draft, J.B.T.; Writing—review & editing, A.K.; Visualization, J.B.T.; Supervision, A.K.; Project administration, A.K. All authors have read and agreed to the published version of the manuscript.
Funding
This research was funded by the United States National Science Foundation under grant no. 1739551.
Data Availability Statement
The data processing and analysis is publicly available at https://github.com/jbtuthill/mapping_ia_few (accessed on 28 May 2024).
Conflicts of Interest
The authors declare no conflicts of interest.
References
- USDA NASS. Iowa 2022 State Agriculture Overview. 2022. Available online: https://www.nass.usda.gov/Quick_Stats/Ag_Overview/stateOverview.php?state=IOWA (accessed on 11 February 2024).
- Brender, J.D.; Olive, J.M.; Felkner, M.; Suarez, L.; Marckwardt, W.; Hendricks, K.A. Dietary nitrites and nitrates, nitrosatable drugs, and neural tube defects. Epidemiology 2004, 15, 330–336. [Google Scholar] [CrossRef] [PubMed]
- Ward, M.H.; Weyer, P.; Wang, A.; Cerhan, J.R. Nitrate From Drinking Water and Diet and Thyroid Disorders and Thyroid Cancer among Women. Epidemiology 2007, 18, S169. [Google Scholar] [CrossRef]
- Jones, C.S.; Nielsen, J.K.; Schilling, K.E.; Weber, L.J. Iowa stream nitrate and the Gulf of Mexico. PLoS ONE 2018, 13, e0195930. [Google Scholar] [CrossRef]
- Looker, D. Nutrients in Farming: What Are They and Why Do We Need Them? Iowa Agriculture Water Alliance: Ankeny, IA, USA, 2023. [Google Scholar]
- Alexander, R.B.; Smith, R.A.; Schwarz, G.E.; Boyer, E.W.; Nolan, J.V.; Brakebill, J.W. Differences in phosphorus and nitrogen delivery to the Gulf of Mexico from the Mississippi River Basin. Environ. Sci. Technol. 2008, 42, 822–830. [Google Scholar] [CrossRef] [PubMed]
- Goolsby, D.A.; Battaglin, W.A. Long-term changes in consentrations and flux fo nitrogen in the Mississippi River Basin, USA. Hydrol. Process. 2001, 15, 1209–1226. [Google Scholar] [CrossRef]
- Ma, N.; Zhang, Y.; Zhang, R.; Zhang, W.; Li, X. Comprehensive review of food-energy-water nexus at the community scale. J. Clean. Prod. 2023, 420, 138311. [Google Scholar] [CrossRef]
- Zhang, X.; Vesselinov, V.V. Integrated modeling approach for optimal management of water, energy and food security nexus. Adv. Water Resour. 2017, 101, 1–10. [Google Scholar] [CrossRef]
- Zhang, P.; Zhang, L.; Chang, Y.; Xu, M.; Hao, Y.; Liang, S.; Liu, G.; Yang, Z.; Wang, C. Food-energy-water (FEW) nexus for urban sustainability: A comprehensive review. Resour. Conserv. Recycl. 2019, 142, 215–224. [Google Scholar] [CrossRef]
- Feng, C.; Qu, S.; Jin, Y.; Tang, X.; Liang, S.; Chiu, A.S.; Xu, M. Uncovering urban food-energy-water nexus based on physical input-output analysis: The case of the Detroit Metropolitan Area. Appl. Energy 2019, 252, 113422. [Google Scholar] [CrossRef]
- Jones-Crank, J.L.; White, D.D.; Aggarwal, R.; Melnick, R. An Assessment Framework for Integrated Food-Energy-Water Nexus Governance: Application to the Cases of Phoenix and Cape Town. Soc. Nat. Resour. 2022, 35, 1102–1122. [Google Scholar] [CrossRef]
- Yuan, M.H.; Chiueh, P.T.; Lo, S.L. Measuring urban food-energy-water nexus sustainability: Finding solutions for cities. Sci. Total Environ. 2021, 752, 141954. [Google Scholar] [CrossRef] [PubMed]
- Romero-Lankao, P.; McPhearson, T.; Davidson, D.J. The food-energy-water nexus and urban complexity. Nat. Clim. Chang. 2017, 7, 233–235. [Google Scholar] [CrossRef]
- McGrane, S.J.; Acuto, M.; Artioli, F.; Chen, P.Y.; Comber, R.; Cottee, J.; Farr-Wharton, G.; Green, N.; Helfgott, A.; Larcom, S.; et al. Scaling the nexus: Towards integrated frameworks for analysing water, energy and food. Geogr. J. 2019, 185, 419–431. [Google Scholar] [CrossRef]
- McNally, A.; McCartney, S.; Ruane, A.C.; Mladenova, I.E.; Whitcraft, A.K.; Becker-Reshef, I.; Bolten, J.D.; Peters-Lidard, C.D.; Rosenzweig, C.; Uz, S.S. Hydrologic and agricultural Earth observations and modeling for the water-food nexus. Front. Environ. Sci. 2019, 7, 23. [Google Scholar] [CrossRef]
- Kurian, M.; Scott, C.; Reddy, V.R.; Alabaster, G.; Nardocci, A.; Portney, K.; Boer, R.; Hannibal, B. One swallow does not make a summer: Siloes, trade-offs and synergies in the water-energy-food nexus. Front. Environ. Sci. 2019, 7, 32. [Google Scholar] [CrossRef]
- Lawford, R.G. A design for a data and information service to address the knowledge needs of the Water-Energy-Food (W-E-F) Nexus and strategies to facilitate its implementation. Front. Environ. Sci. 2019, 7, 56. [Google Scholar] [CrossRef]
- Yung, L.; Louder, E.; Gallagher, L.A.; Jones, K.; Wyborn, C. How methods for navigating uncertainty connect science and policy at the water-energy-food nexus. Front. Environ. Sci. 2019, 7, 37. [Google Scholar] [CrossRef]
- Lodge, J.W.; Dansie, A.P.; Johnson, F. A review of globally available data sources for modelling the Water-Energy-Food Nexus. Earth Sci. Rev. 2023, 243, 104485. [Google Scholar] [CrossRef]
- McCarl, B.A.; Yang, Y.; Srinivasan, R.; Pistikopoulos, E.N.; Mohtar, R.H. Data for WEF Nexus Analysis: A Review of Issues. Curr. Sustain./Renew. Energy Rep. 2017, 4, 137–143. [Google Scholar] [CrossRef]
- Mohtar, R.; Lawford, R.G.; Engel-Cox, J.A. Editorial: Achieving Water-Energy-Food Nexus Sustainability: A Science and Data Need or a Need for Integrated Public Policy? Front. Environ. Sci. 2020, 8, 132. [Google Scholar] [CrossRef]
- Francisco, É.C.; de Arruda Ignácio, P.S.; Piolli, A.L.; Poz, M.E.S.D. Food-energy-water (FEW) nexus: Sustainable food production governance through system dynamics modelling journal of cleaner production. J. Clean. Prod. 2023, 386, 135825. [Google Scholar] [CrossRef]
- Wolde, Z.; Wei, W.; Kunpeng, W.; Ketema, H. Local community perceptions toward livelihood and water–energy–food nexus: A perspective on food security. Food Energy Secur. 2020, 9, e207. [Google Scholar] [CrossRef]
- Vahabzadeh, M.; Afshar, A.; Molajou, A. Energy simulation modeling for water-energy-food nexus system: A systematic review. Environ. Sci. Pollut. Res. 2023, 30, 5487–5501. [Google Scholar] [CrossRef] [PubMed]
- Yu, Y.; Zhang, C.; Zhu, W.; Park, S.; Shi, Q. Identifying the driving factors of water consumption from water-energy-food nexus in the Yangtze River Delta region, China. Environ. Sci. Pollut. Res. 2021, 28, 48638–48655. [Google Scholar] [CrossRef] [PubMed]
- Kumar, H.; Zhu, T.; Sankarasubramanian, A. Understanding the Food-Energy-Water Nexus in Mixed Irrigation Regimes Using a Regional Hydroeconomic Optimization Modeling Framework. Water Resour. Res. 2023, 59, e2022WR033691. [Google Scholar] [CrossRef]
- Xu, Z.; Chen, X.; Liu, J.; Zhang, Y.; Chau, S.; Bhattarai, N.; Wang, Y.; Li, Y.; Connor, T.; Li, Y. Impacts of irrigated agriculture on food–energy–water–CO2 nexus across metacoupled systems. Nat. Commun. 2020, 11, 5837. [Google Scholar] [CrossRef] [PubMed]
- Hamidov, A.; Helming, K. Sustainability considerations in water-energy-food nexus research in irrigated agriculture. Sustainability 2020, 12, 6274. [Google Scholar] [CrossRef]
- Cui, S.; Wu, M.; Huang, X.; Wang, X.; Cao, X. Sustainability and assessment of factors driving the water-energy-food nexus in pumped irrigation systems. Agric. Water Manag. 2022, 272, 107846. [Google Scholar] [CrossRef]
- Raul, V.; Leifsson, L.; Kaleita, A. System Modeling and Sensitivity Analysis of the Iowa Food-Water-Energy Nexus. J. Environ. Inform. Lett. 2020, 4, 73–79. [Google Scholar] [CrossRef]
- Cao, P.; Lu, C.; Yu, Z. Historical nitrogen fertilizer use in agricultural ecosystems of the contiguous United States during 1850–2015: Application rate, timing, and fertilizer types. Earth Syst. Sci. Data 2018, 10, 969–984. [Google Scholar] [CrossRef]
- Gronberg, J.M.; Arnold, T.L. County-Level Estimates of Nitrogen and Phosphorus from Animal Manure for the Conterminous United States, 2007 and 2012; U.S. Geological Survey: Reston, VA, USA, 2017. [Google Scholar]
- Andersen, D.S.; Pepple, L.M. A county-level assessment of manure nutrient availability relative to crop nutrient capacity in Iowa: Spatial and temporal trends. Trans. ASABE 2017, 60, 1669–1680. [Google Scholar] [CrossRef]
- USDA National Agricultural Statistics Service Cropland Data Layer CroplandCROS. Available online: https://croplandcros.scinet.usda.gov/ (accessed on 11 February 2024).
- Bian, Z.; Tian, H.; Yang, Q.; Xu, R.; Pan, S.; Zhang, B. Production and application of manure nitrogen and phosphorus in the United States since 1860. Earth Syst. Sci. Data 2021, 13, 515–527. [Google Scholar] [CrossRef]
- Comai, A. Decision-Making Support. World Futures Rev. 2014, 6, 477–484. [Google Scholar] [CrossRef]
- Chen, M.; Floridi, L. An Analysis of Information Visualisation. SSRN Electron. J. 2013. [Google Scholar] [CrossRef]
- USDA National Agricultural Statistics Service Quick Stats API. Available online: https://quickstats.nass.usda.gov/api/ (accessed on 28 May 2023).
- Sawyer, J.E. Nitrogen Fertilizer and Swine Manure Application to Soybean; Iowa State University: Ames, IA, USA, 2001. [Google Scholar]
- Blesh, J.; Drinkwater, L.E. The impact of nitrogen source and crop rotation on nitrogen mass balances in the Mississippi River Basin. Ecol. Appl. 2013, 23, 1017–1035. [Google Scholar] [CrossRef] [PubMed]
- Jones, C.S.; Drake, C.W.; Hruby, C.E.; Schilling, K.E.; Wolter, C.F. Livestock manure driving stream nitrate. Ambio 2019, 48, 1143–1153. [Google Scholar] [CrossRef] [PubMed]
- Porter, S.; Konopacky, J. EWG Study and Mapping Show Large CAFOs in Iowa Up Fivefold Since 1990. Available online: https://www.ewg.org/interactive-maps/2020-iowa-cafos/#methodology (accessed on 7 May 2023).
- U.S. Energy Information Administration. Iowa State Energy Profile. 2023. Available online: https://www.eia.gov/state/print.php?sid=IA (accessed on 21 January 2024).
- Iowa Biofuelds Industry at a Glance. 2023. Available online: https://iowarfa.org/resource-center/statistics/ (accessed on 21 January 2024).
- U.S. Government Printing Office (GPO). Energy Independence and Security Act. Available online: http://www.gpo.gov/fdsys/pkg/BILLS-110hr6enr/pdf/BILLS-110hr6enr.pdf (accessed on 28 May 2023).
- U.S. Energy Information Administration. Primary Energy Production Estimates in Physical Units, 1960–2020. Available online: https://www.eia.gov/state/seds/sep_prod/xls/prod_phy.xlsx (accessed on 21 January 2024).
- Mosier, N.S.; Ileleji, K. How Fuel Ethanol is Made from Corn. Available online: https://www.extension.purdue.edu/extmedia/id/id-328.pdf (accessed on 22 May 2024).
- Distillers Grains Facts. Available online: https://iowarfa.org/ethanol-center/ethanol-co-products/distillers-grains-facts/ (accessed on 22 May 2024).
- Sawyer, J.; Nafziger, E.; Randall, G.; Bundy, L.; Rehm, G.; Joern, B.; Laboski, C. Concepts and Rationale for Regional Nitrogen Rate Guidelines for Corn; Iowa State University: Ames, IA, USA, 2015. [Google Scholar]
- Ren, B.; Wang, X.; Duan, J.; Ma, J. Rhizobial tRNA-Derived Small RNAs Are Signal Molecules Regulating Plant Nodulation. Science 2019, 365, 919–922. [Google Scholar] [CrossRef] [PubMed]
- Debruin, J.; Butzen, S. Nitrogen Uptake in Corn Importance of N in Corn Production. Available online: https://www.pioneer.com/CMRoot/Pioneer/US/Non_Searchable/programs_services/earn-the-right/Corn-Nitrogen-Uptake.pdf (accessed on 26 March 2024).
- Sawyer, J.E.; Barker, D.W. Quantifying Corn Nitrogen Deficiency and Application Rate with Active Canopy Sensors; Iowa State University: Ames, IA, USA, 2010. [Google Scholar]
- Paz, J.O.; Batchelor, W.D.; Colvin, T.S.; Logsdon, S.D.; Kaspar, T.C.; Karlen, D.L.; Babcock, B.A.; Pautsch, G.R. Model-Based Technique to Determine Variable Rate Nitrogen for Corn. Available online: https://acsess.onlinelibrary.wiley.com/doi/abs/10.2134/1999.precisionagproc4.c31b (accessed on 26 March 2024).
- Porter, S.A.; James, D.E. Using a spatially explicit approach to assess the contribution of livestock manure to Minnesota’s agricultural nitrogen budget. Agronomy 2020, 10, 480. [Google Scholar] [CrossRef]
- Kunkel, K.E.; Angel, J.R. Perspective on the 1988 Midwestern Drought. Available online: https://repository.library.noaa.gov/view/noaa/33820/noaa_33820_DS1.pdf (accessed on 19 May 2024).
- Irwin, S.; Good, D. The Historic Pattern of U.S Soybean Yields, Any Implications for 2012? Available online: https://farmdocdaily.illinois.edu/2012/02/the-historic-pattern-of-us-soy.html (accessed on 19 May 2024).
- Miller, L. Making Real a Biotechnology Dream: Nitrogen-Fixing Cereal Crops Voigt Lab’s Work Could Eventually Replace Cereal Crops’ Need for Nitrogen from Chemical Fertilizers. Available online: https://news.mit.edu/2020/making-real-biotechnology-dream-nitrogen-fixing-cereal-crops-0110 (accessed on 20 May 2024).
- Killpack, S.C.; Buchholz, D. Nitrogen in the Environment: Nitrogen Cycle. Available online: https://extension.missouri.edu/publications/wq252#:~:text=Legumes%2C%20such%20as%20soybeans%2C%20alfalfa,gardeners%20%22feed%22%20their%20crops (accessed on 20 May 2024).
- Alshawaf, M.; Douglas, E.; Ricciardi, K. Estimating nitrogen load resulting from biofuel mandates. Int. J. Environ. Res. Public Health 2016, 13, 478. [Google Scholar] [CrossRef]
- Simpson, T.W.; Sharpley, A.N.; Howarth, R.W.; Paerl, H.W.; Mankin, K.R. The New Gold Rush: Fueling Ethanol Production while Protecting Water Quality. J. Environ. Qual. 2008, 37, 318–324. [Google Scholar] [CrossRef]
- Secchi, S.; Gassman, P.W.; Jha, M.; Kurkalova, L.; Kling, C.L. Potential water quality changes due to corn expansion in the Upper Mississippi River Basin. Ecol. Appl. 2011, 21, 1068–1084. [Google Scholar] [CrossRef] [PubMed]
- James, D.E.; Tomer, M. Agricultural Land Use by Field: Iowa 2010–2019; Ag Data Commons: Beltsville, MD, USA, 2020. [Google Scholar]
- Sela, S.; van Es, H.M.; Moebius-Clune, B.N.; Marjerison, R.; Kneubuhler, G. Dynamic model-based recommendations increase the precision and sustainability of N fertilization in midwestern US maize production. Comput. Electron. Agric. 2018, 153, 256–265. [Google Scholar] [CrossRef]
- Corn Nitrogen Rate Calculator. Available online: https://www.cornnratecalc.org/ (accessed on 21 October 2023).
- U.S. Energy Information Administration—State Energy Data Systems (SEDS). Primary Energy Production Estimates in Physical Units, 1960–2019. Available online: https://www.eia.gov/state/seds/seds-data-complete.php#StatisticsIndicators (accessed on 21 October 2023).
- Iowa Community Indicators Program. Average Farm Size in Acres. Available online: https://www.icip.iastate.edu/tables/agriculture/avg-farm-size (accessed on 17 June 2024).
Disclaimer/Publisher’s Note: The statements, opinions and data contained in all publications are solely those of the individual author(s) and contributor(s) and not of MDPI and/or the editor(s). MDPI and/or the editor(s) disclaim responsibility for any injury to people or property resulting from any ideas, methods, instructions or products referred to in the content. |
© 2024 by the authors. Licensee MDPI, Basel, Switzerland. This article is an open access article distributed under the terms and conditions of the Creative Commons Attribution (CC BY) license (https://creativecommons.org/licenses/by/4.0/).











