Next Article in Journal
Exploring the Nexus between Green Space Availability, Connection with Nature, and Pro-Environmental Behavior in the Urban Landscape
Next Article in Special Issue
Automatic Generation Control in Renewables-Integrated Multi-Area Power Systems: A Comparative Control Analysis
Previous Article in Journal
Experimental Study on the Physical and Mechanical Properties of Modified Clay Using Xanthan Gum and Guar Gum Composite Materials
Previous Article in Special Issue
A Comparative Study of AI Methods on Renewable Energy Prediction for Smart Grids: Case of Turkey
 
 
Font Type:
Arial Georgia Verdana
Font Size:
Aa Aa Aa
Line Spacing:
Column Width:
Background:
Article

Analysis of Liquid Air Energy Storage System with Organic Rankine Cycle and Heat Regeneration System

by
Dias Raybekovich Umyshev
1,*,
Eduard Vladislavovich Osipov
2,
Andrey Anatolievich Kibarin
1,
Maxim Sergeyevich Korobkov
1 and
Yuriy Viktorovich Petukhov
3
1
Department of Thermal Engineering, Institute of Energy and Green Technologies, Energo University after Gumarbek Daukeev, Almaty 050013, Kazakhstan
2
Mechanical Engineering for Chemical Industry, Institute of Mechanical Engineering for Chemical and Petrochemical Industry, Kazan National Research Technological University, 420015 Kazan, Russia
3
Engineering Department, Tien Shan Engineering LLP, Timiryazev Str. 42, Almaty 050013, Kazakhstan
*
Author to whom correspondence should be addressed.
Sustainability 2024, 16(13), 5434; https://doi.org/10.3390/su16135434
Submission received: 11 May 2024 / Revised: 15 June 2024 / Accepted: 19 June 2024 / Published: 26 June 2024

Abstract

Liquid air energy storage (LAES) is one of the most promising technologies for power generation and storage, enabling power generation during peak hours. This article presents the results of a study of a new type of LAES, taking into account thermal and electrical loads. The following three variants of the scheme are being considered: with single-stage air compression and the use of compression heat for regasification (Case 1); with single-stage compression and the organic Rankine cycle (Case 2); and with three-stage air compression/expansion and the organic Rankine cycle (Case 3). To analyze the proposed schemes, the Aspen HYSYS v.12 software package was used to compile models of the studied cycles. The analysis shows that round-trip efficiency (RTE) can be as high as 54%. The cost of 1 kg of liquid air is USD 7–8. Moreover, it is shown that the generation of electrical energy largely depends on the operation of the expander plant, followed by the organic Rankine cycle (ORC).

1. Introduction

In recent years, issues related to the implementation of renewable energy sources have gained increasing significance both globally and within the context of Kazakhstan [1,2]. One of the pressing challenges in the utilization of renewable energy sources is the notable variability in electricity production, alongside a widening disparity between peak demand and production due to the inherent variability associated with these sources [3,4]. Within Kazakhstan’s energy system, which predominantly relies upon solid-fuel thermal power stations, hydroelectric power plants, and gas turbine power stations as primary flexible sources, their capacities have proven insufficient for addressing these challenges. The unevenness of electricity generation in Kazakhstan in 2020 was 0.73, and the peak coefficient of the daily load schedule of the Southern Energy Zone reached 0.698 [5]. Table 1 provides a summary of various energy storage devices.
From safety, efficiency, and energy density perspectives, as well as relative maneuverability and long discharge cycles, liquid air energy storage (LAES) has emerged as a highly promising energy storage technology [10,11]. These systems store air during periods of excess electricity, which can later be used to generate electricity using various expanders. Several types of LAES have been developed, some utilizing gas cycles or organic Rankine cycle (ORC) technologies [12]. Additionally, LAES systems have been explored for cooling and heating applications [13]. In this study, the authors propose a novel LAES configuration integrating renewable energy sources. The work in [14] focused on enhancing the efficiency of an LAES system by incorporating a magnetic refrigeration system. The study demonstrated that specific energy consumption, exergy efficiency, and levelized cost of product are crucial metrics for such systems. The integration of the magnetic refrigeration system resulted in a reduction of specific energy consumption by up to 7.24%, with a corresponding levelized cost of product amounting to USD 7.62/kg of liquid air.
In [15], the impact of compression and expansion stages on the thermodynamic efficiency of LAES was investigated. The research indicated that with the presence of three compressors and three turbines, the overall efficiency of the installation with solar power input increased by 14%. The augmentation of compression stages correlated with efficiency enhancement.
The study in [16] examined the thermal storage unit as an integral component of the LAES, considering correlation coefficients. In [17], an exergetic, economic, and energetic analysis of the LAES system with hydrogen liquefaction was conducted. The round-trip efficiency of this setup was determined as 58.9%, and the cost of one kilogram of liquid hydrogen was evaluated at USD 7. In an investigation of LAES integrated with a biomass production unit, an analysis revealed that energy expenditures for producing 1 kg of air amounted to 3964 kW, resulting in an efficiency of 79.2% [18].
Research on LAES combined with a thermoelectric generator and the Kalina cycle was explored in [19], showing a round-trip efficiency of 61.6% and a payback period of 3.5 years. Studies in [20,21] examined the operation of LAES within the context of the energy system, particularly in the United Kingdom. The analysis encompassed transient, full, and other types of loads on the LAES station, demonstrating that under such conditions, the system’s efficiency can reach 30%. The investigation in [22] focused on LAES with cascaded latent heat cold thermal energy storage. An analysis indicated that cascaded systems employing phase change materials significantly elevated efficiency. Specifically, the operation of such a system required 0.27 kW/kg of liquid air. In [23], a novel LAES system coupled with organic Rankine cycle (ORC) and LNG cold energy was analyzed, revealing an efficiency of 62.2%. The study in [24] encompassed a thermodynamic analysis of LAES, showcasing that the efficiency of a simple installation can attain 50–60%. The study in [25] investigated poly-generation LAES, yielding 325 kW of thermal energy, 177.43 kW of cooling, and 1.5 MW of electricity. The efficiency of this setup was 56.48%, with a cost of USD 0.108 per kWh (cost of USD 1 = CNY 7.25).
Research in [26] focused on a subcritical parameter LAES system, achieving an efficiency of 77.10%. A multicriteria analysis of the LAES system [27] based on a wind power station and the Kalina cycle indicated the potential for a 6.7% increase in round-trip efficiency compared to other LAES configurations. In [28], an energetic, exergetic, and economic analysis of a new LAES with high-temperature heat storage was conducted. The analysis suggested the possibility of achieving a round-trip efficiency of 61.13% and an exergetic efficiency of 52.84%. Furthermore, LAES based on fluidized bed heat transfer demonstrated a round-trip efficiency of 58.76% [29], while a thermal power station integrated with LAES yielded a round-trip efficiency of 40.86% [30].
To accumulate electricity during periods of low demand and release it during periods of peak loads, buffer storage devices with high capacity and relatively low unit cost are needed. LAES systems are an example of such storage solutions. The LAES technology for the accumulation, storage, and release of industrial volumes of energy is based on changing the phase state of atmospheric air through deep (cryogenic) cooling below the condensation temperatures of nitrogen (air) at atmospheric pressure (below minus 196 °C). This is followed by evaporation in a closed volume and subsequent use for electricity production. Therefore, it is advisable to refer to such installations as cryogenic power plants (CPP), by analogy with pumped storage power plants.
The conducted analysis demonstrates that there are a variety of options for combining liquid air energy storage (LAES). In our research, we employed a novel LAES configuration [31,32], which potentially incorporates a system of three compressors, three gas turbines, and two organic Rankine cycle (ORC) loops. Furthermore, it is imperative to consider centralized loads, energy resource costs, and the unevenness of demand profiles in the context of Kazakhstan’s sharply continental climate. Additionally, this article conducts a comparison between two modified configurations. The first configuration is the baseline, the second involves an ORC system, and the third integrates staged compression and expansion alongside two ORC systems.
The schemes being studied aim to enhance the efficient utilization of liquid air energy to meet electrical and thermal demands during peak city hours. The decreasing production costs of liquid air enable us to assess the feasibility of constructing liquid air energy storage (LAES) systems, which are particularly beneficial in regions like Kazakhstan with low electricity costs.
The contribution of this study to sustainability: The LAES in Kazakhstan will primarily rely on renewable energy sources, particularly solar panels in the southern regions of the country. Given that over 80% of electricity in Kazakhstan is currently generated by solid-fuel thermal power plants, integrating renewable energy sources and energy storage for peak load management will diminish the reliance on coal-generated electricity. This shift is expected to significantly reduce CO2 emissions and other harmful gases released into the atmosphere. The construction of LAES facilities in Kazakhstan will also create new job opportunities and necessitate the training of skilled professionals, thereby contributing to sustainable economic development.

2. Materials and Methods

Figure 1 provides a graphical depiction of the research study. Aspen HYSYS v.10 software was utilized for the analysis [33]. The baseline configuration employed in this investigation was derived from the scheme presented in a patent [32]. Initial data, as outlined in Table 2, were adopted for this study. Subsequently, two variations were explored based on this configuration. In Case 2, the ORC cycle’s working fluid (R11) was heated with hot water from the compressor heat exchanger. In the second modification (Case 2), a 3-stage compression and expansion with intermediate cooling and heating were implemented. ORC cycles were integrated after the compressors and expanders. Upon constructing the configurations, data were obtained pertaining to electricity consumption for air compression and pumping, as well as electricity and thermal energy generation. Comparative analyses of the configurations were conducted, along with assessments of the proportion of thermal or electrical energy substitution generated from the thermal power station, accounting for changes in loads over the course of the year.
Figure 2 presents a conceptual diagram of the investigated setup and cases for study. In the thermodynamic cycle of liquid air energy storage (LAES), the working fluid is ordinary atmospheric air. Atmospheric air is drawn through an air intake device and initially passes through a mechanical filter to remove dust particles. Subsequently, the air is directed to the inlet of one or several high-pressure air compressors, where it is compressed to a pressure of 50–150 atmospheres. During the compression process, a substantial temperature increase occurs in the compressed air, reaching temperatures of several hundred degrees Celsius (400–600 °C). The high-pressure air is then cooled (to around 30–50 °C) in a heat exchanger, where heat is transferred from the high-pressure air to a cooling agent, such as water. This cooling agent is directed to a reservoir, which in the LAES technological scheme, serves as an auxiliary hot thermal reservoir.
Following the interstage cooler, the high-pressure air undergoes drying and purification processes before entering a cryogenic decarbonization unit (with a carbon dioxide stream at approximately −73 °C). After this, the high-pressure air enters a reduction valve, which regulates the air pressure at the inlet of the expander. During the expansion process on the turbine wheel of the expander, the compressed air transitions into the realm of cryogenic temperatures.
The expander unit, or a group of expanders, constitutes the primary technological node within the LAES system. The cryogenic mist after the expander is directed into a separator tank, where the cryogenic stream undergoes separation into liquid and gaseous phases.
The gaseous cryogenic phase is removed from the separator tank into a chamber of clean air, while simultaneously extracting heat from the incoming high-pressure airflow that feeds the turbine wheel of the expander. The saturated cryogenic mist’s liquid phase is extracted from the separator tank and stored in a cryogenic liquid air storage tank. The storage of liquid air in the storage tank is maintained at atmospheric pressure. Adequate thermal insulation of the liquid air storage tank is crucial to ensure the prolonged (days, weeks) storage of significant quantities of liquid air within the reservoir.
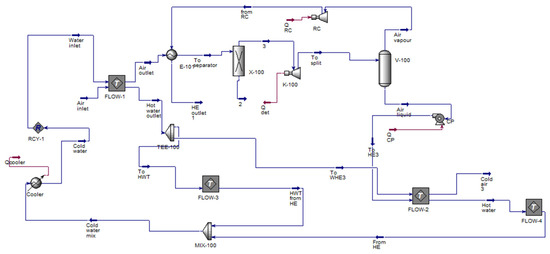
In [34], various refrigerant options for ORC systems were studied. Wang et al. analyzed the performance of nine pure organic fluids at specific operating regions and found that R11, R141b, R113, and R123 exhibited slightly better thermodynamic performances than the others [35]. The refrigerant R11 was employed as the working fluid in the organic Rankine cycle (ORC), with its technical specifications outlined in Table 2. The ORC scheme in the Aspen HYSYS software is illustrated in Figure 3. The technical parameters of the ORC cycle were adopted in accordance with [36] and are provided in Table 3.
Table 2. R11 refrigerant characteristics [37].
Table 2. R11 refrigerant characteristics [37].
ParameterValue (Name)
1Chemical formulaCCl3F
2Molar mass137.36 g·mol−1
3AppearanceColorless liquid/gas
4OdorNearly odorless
5Density1.494 g/cm3
6Melting point−110.48 °C
7Boiling point23.77 °C
Table 3. ORC Parameters [38].
Table 3. ORC Parameters [38].
ParameterValue (Name)
1RefrigerantR11
2Pressure in evaporator1.4 MPa
3Temperature in evaporator309.72 K
4Pressure in condenser0.49 MPa
5Temperature in condenser313.3 K
Figure 4 depicts the LAES configuration with two organic Rankine cycles (ORCs) and three compression and expansion stages. As evident from the diagram, the main stream of hot water following the compressors is directed to a splitter, where a portion of the hot water is routed to the ORC, while the remaining portion is utilized for air heating subsequent to the pump. Following this, the air is directed to the expanders, where energy generation occurs.
To determine the efficiency of the cycle and calculate the heat and material balances, installation diagrams were compiled in the Aspen HYSYS v.12 software package. For this, the following modules were used (for symbols, see Figure 3 and Figure 4):
  • Expander (K-100, Expander)—models an expander and a turbine;
  • Compressor (RC)—models a compressor;
  • Pump (CP, P-100-2)—models a pump;
  • Heat exchanger (E-100, Evaporator)—models a heat exchanger with two inputs and outputs;
  • Cooler (cooler)—a refrigerator with one input and output;
  • Mixer (Mix-100)—models the mixing of two streams;
  • Divider (Tee-100)—models the division of flows according to a given ratio;
  • Separator (V-100)—simulates the process of single evaporation (condensation);
  • Component divider (X-100)—a component divider that models in this diagram the process of gas purification at the entrance to the expander;
  • Recycle (RCY-1)—combines recycle flows.
In addition, the scheme uses sub-flowsheets (Flow-1, Flow-2, Flow-3, and Flow-4). The air and recirculated water enter a three-stage compression unit, in which the air is compressed in compressors and cooled in refrigerators. The compressed air passes sequentially through the E-100 heat exchanger, where it is pre-cooled by a stream of cold air from the RC. Next, the air through the X-100 enters the K-100 expander and is cooled, and the formed two-phase flow enters the V-100. In the separator, the phases are separated, the gas phase enters the suction RC, and the compressed phase enters the CP.
The circulating water is used as a coolant in the compression unit, where it is heated. This water is then used as a coolant, evaporating freon in the ORC (Flow-3, Flow-4) or liquid air in the expansion unit (Flow-2). Next, the water is collected at all stages, cooled in the cooler, and again sent to the compression unit.
The following formula was used to calculate the round-trip efficiency [39]:
R T E = E l e c t r i c a l   e n e r g y   o u t p u t + T h e r m a l   e n e r g y / C O P E l e c t r i c a l   e n e r g y   i n p u t
The following formula was used to calculate the coefficient of performance (COP) [39]:
C O P = T c T H T c
The calculation of hourly CO2 emissions during the generation of electric energy by gas turbines was carried out according to the following formula [40]:
C O 2 g t = W × 0.912 kg kWh
The calculation of hourly CO2 emissions from the combustion of associated petroleum gas by steam boilers was carried out according to the formula:
C O 2 b = m f ˙ × 0.202 kg kg f u e l
The initial parameters for the cycles are outlined in Table 4. A substantial portion of the data was derived from information provided in [10]. Notably, the cycle pressure was adopted within the range of 50–190 bar, spanning between the maximum values.
The following formula was used to convert Gcal to GJ:
G J = G c a l × 4.18
The thermal efficiencies of ORC cycles were calculated using the following formula:
η t = W o u t W i n Q i n
Table 4. LAES Parameters.
Table 4. LAES Parameters.
ParameterUnit
1Compressor air temperature20 °C (293 K)
2Mass airflow9800 kg/h
3Air pressure behind the compressor50–190 bar
4Air pressure at the inlet to the air turbine (expander)50 bar
5Air temperature at the inlet to the air turbine363 K
6Cold water temperature (heat exchanger inlet)293 K
7Hot water temperature (at the outlet of the heat exchanger)393 K
8Water pressure at the inlet to the heat exchanger3 bar
9Compressor isentropic efficiency90% [10]
10Number of compression stages (Case 3)3 [10]
11Expander efficiency85% [10]
12Heat exchanger efficiency95% [10]
13Maximum cycle pressure50–190 [10]
14Storage vessel pressure10 bar [10]

3. Results

In this study, it was assumed that the liquid air energy storage (LAES) system is connected to either a thermal or electrical grid. Figure 5 illustrates the monthly variations in electricity generation from the LAES. As can be observed from the graph, the electrical energy output fluctuates significantly based on the pressure after the compressors. The disparity between the maximum and minimum investigated pressure values amounts to 9000 kWh for Case 1, 21,000 kWh for Case 2, and 43,000 kWh for Case 3. This phenomenon can be elucidated by the fact that an increase in pressure, while maintaining nearly identical temperature levels, leads to a negligible alteration in the working fluid flow rate in Case 1. Another factor is the continuous rise in the consumption of the single-stage compressor and expander. Additionally, the absence of staged cooling serves as a second reason for increased electricity generation, resulting in considerable heat consumption. It is most evident that under minimal pressure levels, electricity generation attains its maximum value due to the reduction in compressor efficiency resulting from changes in the thermophysical properties of air. The additional information on each component in the thermodynamic cycle is presented in Appendix A (Table A1, Table A2, Table A3 and Table A4). In the tables, the values entered into the diagram are highlighted in blue, and the calculated values are highlighted in black. Also, the table data show that the calculation observes the second law of thermodynamics (entropy increases at each stage). Negative enthalpy values are the result of internal HYSYS calculation procedures and do not affect the accuracy of the calculation (only the enthalpy difference matters).
Figure 6 presents the relationship between thermal energy generation and air pressure downstream of the compressor. As illustrated in the graph, an increase in air pressure in the compressor results in increased production of thermal energy. This effect arises due to the elevation in air pressure without intermediate cooling, which leads to elevated air temperatures. Consequently, this results in greater water heating, subsequently contributing to the heating of the network water. Gcals were converted to GJ according to Formula (5). The maximum thermal energy value is attained at a pressure of 190 bar, equating to 5.0 thousand GJ per month. The minimum value occurs at 50 bar, amounting to 2.1 thousand GJ.
In Figure 7, the annual thermal load in Almaty, Kazakhstan is depicted. Given that Kazakhstan experiences a sharply continental climate, even the southern regions necessitate substantial heating. The thermal load in the city of Almaty typically consists of heating and hot water supply requirements. As is discernible from the graphs, the thermal load during the warm season, between April and September, is significantly lower than in the cold period due to the absence of heating demands. All city boiler houses are equipped with gas boilers. Evidently, the electrical load exhibits a similar profile. The electrical load also manifests a seasonal characteristic, diminishing during the summer months and peaking during the winter period, especially from November to January. This phenomenon can be attributed to the use of electric heaters by a portion of the city’s inhabitants and the early onset of darkness, necessitating increased illumination both outdoors and in residential and working areas.
Figure 8 illustrates the round-trip efficiency as a function of the pressure downstream of the air compressor. These dependencies generally align with findings reported by other researchers [10,12]. Importantly, the use of two ORC cycles allows for maximizing electrical energy acquisition, thereby enhancing overall efficiency. It is evident from the data that the highest efficiency is achieved at lower pressures, a consistent trend observed across all scenarios. This trend can be attributed to the increased specific energy consumption per kilogram of air at higher pressures and temperatures, resulting in higher energy consumption at the compressors. The maximum efficiency reaches 37.87% in Case 3, while the minimum is 15.7% in Case 1.
Figure 9 presents the relationship between the liquid oxygen fraction in the air and one liquefaction cycle. As evident from the graph, the utilization of multiple compression stages generally allows for a significant enhancement in performance, attributable to the overall substantial cooling and reduced work. Elevating pressure across all cycles leads to an increase in oxygen production over a single cycle.
Figure 10 presents the specific energy consumption per ton of liquid air. According to the data provided in [10], the electricity consumption in LAES systems amounts to 163–297 kWh/ton of liquid air, or 0.163–0.297 kWh/kg of liquid air. According to the research conducted in the studied cycle, the maximum value stands at 257 kWh/ton of liquid air, while the minimum is 55 kWh/kg of liquid air. Notably, the increase in pressure within the cycle insignificantly influences cases involving the use of ORC cycles. In their absence, a substantial amount of electrical energy is expended. The cost of electrical energy was computed based on the average electricity cost in Kazakhstan for legal entities. Based on calculations, the average cost of 1 kg of liquid air is estimated to range from USD 7.5 to 10.
Figure 11 shows the average thermal efficiencies of the ORC cycle calculated using formula 6. To calculate the efficiency, the energy of the flow R11 after the heat exchanger was taken as the heat source. As can be seen from the figure, the average efficiency of ORC 1 cycle is 12.96%, while ORC 2 is 8.78%. This is due to the fact that the water temperature after the compressors is higher. After the expanders, the temperature of the heating water is lower. In general, the data obtained are consistent with the data presented in [41].

4. Discussion

This study examined the possibility of modifying the basic LAES scheme using the organic Rankine cycle, as well as the possibility of generating hot water for supply to the heating system. Based on the analysis, the following conclusions can be drawn:
-
Studies indicate that specific energy consumption for producing a ton of liquid air varies from 55 to 257 kWh/ton. Implementing a scheme with two organic Rankine cycle (ORC) cycles can reduce electricity consumption to approximately 50–55 kWh/ton;
-
It was demonstrated that in Case 3, increasing the pressure from 50 to 190 bar led to an increase in liquefaction efficiency from 15% to 23%. Conversely, for the other cases, this figure decreased;
-
The round-trip efficiency (RTE) of the cycle is significantly influenced by the pressure downstream of the compressors. Generally, increasing the pressure results in a decrease in RTE. This decrease is particularly pronounced in Case 3 compared to the other cases;
-
An increase in air pressure in the compressor results in increased production of thermal energy. This effect arises due to the elevation in air pressure, without intermediate cooling, which leads to elevated air temperatures. Consequently, this results in greater water heating, subsequently contributing to the heating of the network water. The maximum thermal energy value is attained at a pressure of 190 bar, equating to 5.0 thousand GJ per month. The minimum value occurs at 50 bar, amounting to 2.1 thousand GJ.

Author Contributions

Conceptualization, D.R.U.; methodology, D.R.U. and E.V.O.; software, D.R.U. and E.V.O.; validation, D.R.U. and E.V.O.; formal analysis, A.A.K.; investigation, M.S.K.; resources, M.S.K.; data curation, Y.V.P.; writing original draft preparation, D.R.U.; writing—review and editing, D.R.U. and E.V.O.; visualization, A.A.K.; supervision, A.A.K.; project administration, A.A.K.; funding acquisition, D.R.U. and E.V.O. All authors have read and agreed to the published version of the manuscript.

Funding

This research has been funded by the Science Committee of the Ministry of Science and Higher Education of the Republic of Kazakhstan (Grant No. AP19680488).

Institutional Review Board Statement

Not applicable.

Informed Consent Statement

Not applicable.

Data Availability Statement

The raw data supporting the conclusions of this article will be made available by the authors on request.

Conflicts of Interest

Author Yuriy Viktorovich Petukhov was employed by the company Tien Shan Engineering LLP. The remaining authors declare that the research was conducted in the absence of any commercial or financial relationships that could be construed as a potential conflict of interest.

Acronyms

ORC The organic Rankine cycle is the thermodynamic system that applies the principle of the steam Rankine cycle but uses organic working fluids with low boiling points to recover heat from lower-temperature heat sources.
RTE Round-trip efficiency is defined as the ratio between the recovered energy in the discharging process and the consumed energy in the charging process and is commonly used to evaluate and compare various energy storage technologies.
LAES Liquid air energy storage
COP Coefficient of performance
LA Liquid air

Nomenclature

Tc Temperature of cold source, K
TH Temperature of heat source, K
Win Pump power, kJ/s
Wout Turbine power, kJ/s
Qin Heat rate in at evaporator, kJ/s

Appendix A

Table A1. Parameters of components.
Table A1. Parameters of components.
UnitAir InletWater InletTo Separatorfrom RCHE Outlet 1
Vapor Fraction 1.00.01.01.01.0
TemperatureC20.020.0−72.0−161.218.5
PressurekPa103.3297.014,999.0220.0219.0
Mass Flowkg/h8000.012,000.08000.06082.86082.8
Mass EnthalpykJ/kg−5.4−15,990.8−166.4−189.7−7.2
Mass EntropykJ/kg × C6.64.84.55.46.4
Table A2. Parameters of components.
Table A2. Parameters of components.
UnitTo SplitAir VaporAir LiquidTo HE3To HWTTo WHE3
Vapor Fraction 0.81.00.00.00.00.0
TemperatureC−189.6−189.6−189.6−189.6111.1111.1
PressurekPa101.3101.3101.3300.0300.0300.0
Mass Flowkg/h7999.96082.81917.11917.17000.05000.0
Mass EnthalpykJ/kg−272.6−217.0−449.0−448.7−15,590.3−15,590.3
Mass EntropykJ/kg × C6.574.804.495.416.38
Table A3. Parameters of components.
Table A3. Parameters of components.
UnitSplitter OutletSplitter Outlet VaporAir OutletHot Water OutletHot WaterCold Air 3
Vapor Fraction 0.341.001.000.000.000.98
TemperatureC20.00−72.0025.00111.1190.75−185.88
PressurekPa101.3015,000.0015,000.00300.00298.00102.00
Mass Flowkg/h0.077999.938000.0012,000.005000.001917.12
Mass EnthalpykJ/kg−11,814.51−166.35−27.62−15,590.25−15,690.08−207.82
Mass EntropykJ/kg × C4.104.505.075.995.725.20
Table A4. Parameters of components.
Table A4. Parameters of components.
UnitHWT from HEFrom HECold Water MixCold Water
Vapor Fraction 0.000.000.000.00
TemperatureC25.0025.0025.0020.00
PressurekPa297.00297.00297.00297.00
Mass Flowkg/h7000.005000.0012,000.0012,000.00
Mass EnthalpykJ/kg−15,974.86−15,974.86−15,974.86−15,990.83
Mass EntropykJ/kg × C4.864.864.864.81

References

  1. On Approval of the Concept for the Development of the Electric Power Industry of the Republic of Kazakhstan for 2023–2029. Decree of the Government of the Republic of Kazakhstan Dated March 28, 2023; No. 263. Available online: https://cis-legislation.com/document.fwx?rgn=149571 (accessed on 13 August 2023).
  2. On Supporting the Use of Renewable Energy Sources. Law of the Republic of Kazakhstan Dated July 4, 2009, 165-IV. Available online: https://adilet.zan.kz/eng/docs/Z090000165_ (accessed on 13 August 2023).
  3. Meraj, S.T.; Yu, S.S.; Rahman, M.S.; Hasan, K.; Lipu, M.S.H.; Trinh, H. Energy management schemes, challenges and impacts of emerging inverter technology for renewable energy integration towards grid decarbonization. J. Clean. Prod. 2023, 405, 137002. [Google Scholar] [CrossRef]
  4. Saha, S.; Saleem, M.I.; Roy, T.K. Impact of high penetration of renewable energy sources on grid frequency behaviour. Int. J. Electr. Power Energy Syst. 2023, 145, 108701. [Google Scholar] [CrossRef]
  5. Trofimov, G.G.; Zhezhelenko, I.V.; Asiev, A.T.; Zhivaeva, O.P. Power energy sector of CIS region. Bull. AUPET 2018, 2, 5–11. (In Russian) [Google Scholar]
  6. Nasser, M.; Hassan, H. Assessment of standalone streetlighting energy storage systems based on hydrogen of hybrid PV/electrolyzer/fuel cell/ desalination and PV/batteries. J. Energy Storage 2023, 63, 106985. [Google Scholar] [CrossRef]
  7. Kurzweil, P. Gaston Planté and his invention of the lead–acid battery—The genesis of the first practical rechargeable battery. J. Power Sources 2010, 195, 4424–4434. [Google Scholar] [CrossRef]
  8. Ouyang, T.; Qin, P.; Xie, S.; Tan, X.; Pan, M. Flexible dispatch strategy of purchasing-selling electricity for coal-fired power plant based on compressed air energy storage. Energy 2023, 267, 126578. [Google Scholar] [CrossRef]
  9. Olabi, A.G.; Wilberforce, T.; Ramadan, M.; Abdelkareem, M.A.; Alami, A.H. Compressed air energy storage systems: Components and operating parameters—A review. J. Energy Storage 2021, 34, 102000. [Google Scholar] [CrossRef]
  10. Vecchi, A.; Li, Y.; Ding, Y.; Mancarella, P.; Sciacovelli, A. Liquid air energy storage (LAES): A review on technology state-of-the-art, integration pathways and future perspectives. Adv. Appl. 2021, 3, 100047. [Google Scholar] [CrossRef]
  11. Demark, C.; Leducq, D.; Minh Hoang, H.; Negro, D.; Delahaye, A. Liquid Air Energy Storage (LAES) as a large-scale storage technology for renewable energy integration—A review of investigation studies and near perspectives of LAES. Int. J. Refrig. 2020, 110, 208–218. [Google Scholar]
  12. Tafone, A.; Borri, E.; Comodi, G.; Broek, M.; Romagnoli, A. Preliminary assessment of waste heat recovery solution (ORC) to enhance the performance of Liquid Air Energy Storage system. Energy Procedia 2017, 142, 3609–3616. [Google Scholar] [CrossRef]
  13. Al-Zareer, M.; Dincer, I.; Rosen, M.A. Analysis and assessment of novel liquid air energy storage system with district heating and cooling capabilities. Energy 2017, 141, 792–802. [Google Scholar] [CrossRef]
  14. Ansarinasab, H.; Fatimah, M.; Khojasteh-Salkuyeh, Y. Performance improvement of air liquefaction processes for liquid air energy storage (LAES) using magnetic refrigeration system. J. Energy Storage 2023, 65, 107304. [Google Scholar] [CrossRef]
  15. Yang, M.; Duan, L.; Tong, Y.; Jiang, Y. Study on design optimization of new liquified air energy storage (LAES) system coupled with solar energy. J. Energy Storage 2022, 51, 104365. [Google Scholar] [CrossRef]
  16. Kim, K.J.; Kim, B.; Byeon, B.; Jeong, S.; Lee, J.I.; Park, J.; Jamal, A. Thermal energy storage unit (TESU) design for high round-trip efficiency of liquid air energy storage (LAES). Cryogenics 2022, 128, 103570. [Google Scholar] [CrossRef]
  17. Yang, Y.; Tong, L.; Liu, Y.; Guo, W.; Wang, L.; Qiu, Y.; Ding, Y. A novel integrated system of hydrogen liquefaction process and liquid air energy storage (LAES): Energy, exergy, and economic analysis. Energy Convers. Manag. 2023, 280, 116799. [Google Scholar] [CrossRef]
  18. Cao, Y.; Mousavi, S.B.; Ahmadi, P. Techno-economic assessment of a biomass-driven liquid air energy storage (LAES) system for optimal operation with wind turbines. Fuel 2022, 324, 124495. [Google Scholar] [CrossRef]
  19. Nabat, M.H.; Sharifi, S.; Razmi, A.R. Thermodynamic and economic analyses of a novel liquid air energy storage (LAES) coupled with thermoelectric generator and Kalina cycle. J. Energy Storage 2022, 45, 103711. [Google Scholar] [CrossRef]
  20. Vecchi, A.; Li, Y.; Mancarella, P.; Sciacovelli, A. Integrated techno-economic assessment of Liquid Air Energy Storage (LAES) under off-design conditions: Links between provision of market services and thermodynamic performance. Appl. Energy 2020, 262, 114589. [Google Scholar] [CrossRef]
  21. Vecchi, A.; Naughton, J.; Li, Y.; Mancarella, P.; Sciacovelli, A. Multi-mode operation of a Liquid Air Energy Storage (LAES) plant providing energy arbitrage and reserve services—Analysis of optimal scheduling and sizing through MILP modelling with integrated thermodynamic performance. Energy 2020, 200, 117500. [Google Scholar] [CrossRef]
  22. Tafone, A.; Romagnoli, A. A novel liquid air energy storage system integrated with a cascaded latent heat cold thermal energy storage. Energy 2023, 281, 128203. [Google Scholar] [CrossRef]
  23. Lu, Y.; Xu, J.; Chen, X.; Tian, Y.; Zhang, H. Design and thermodynamic analysis of an advanced liquid air energy storage system coupled with LNG cold energy, ORCs and natural resources. Energy 2023, 275, 127538. [Google Scholar] [CrossRef]
  24. Guizzi, G.L.; Manno, M.; Tolomei, L.M.; Vitali, R.M. Thermodynamic analysis of a liquid air energy storage system. Energy 2015, 93, 1639–1647. [Google Scholar] [CrossRef]
  25. Cui, S.; Song, J.; Wang, T.; Liu, Y.; He, Q.; Liu, W. Thermodynamic analysis and efficiency assessment of a novel multi-generation liquid air energy storage system. Energy 2021, 235, 121322. [Google Scholar] [CrossRef]
  26. Mousavi, S.B.; Nabat, M.H.; Razmi, A.R.; Ahmadi, P. A comprehensive study and multi-criteria optimization of a novel sub-critical liquid air energy storage (SC-LAES). Energy Convers. Manag. 2022, 258, 115549. [Google Scholar] [CrossRef]
  27. Zhu, L.; Zhang, F.; Zhang, Q.; Chen, Y.; Khayatnezhad, M.; Ghadimi, N. Multi-criteria evaluation and optimization of a novel thermodynamic cycle based on a wind farm, Kalina cycle and storage system: An effort to improve efficiency and sustainability. Sustain. Cities Soc. 2023, 96, 104718. [Google Scholar] [CrossRef]
  28. Nabat, M.H.; Zeynalian, M.; Razmi, A.R.; Arabkoohsar, A.; Soltani, M. Energy, exergy, and economic analyses of an innovative energy storage system; liquid air energy storage (LAES) combined with high-temperature thermal energy storage (HTES). Energy Convers. Manag. 2020, 226, 113486. [Google Scholar] [CrossRef]
  29. Fan, X.; Guo, L.; Ji, W.; Chen, L.; Wang, J. Liquid air energy storage system based on fluidized bed heat transfer. Renew. Energy 2023, 215, 11892. [Google Scholar] [CrossRef]
  30. Fan, X.; Ji, W.; Guo, L.; Gao, Z.A.; Chen, L.; Wang, J. Thermo-economic analysis of the integrated system of thermal power plant and liquid air energy storage. J. Energy Storage 2023, 57, 106233. [Google Scholar] [CrossRef]
  31. Zhongxuan, L.; Donghoi, K.; Truls, G. Optimization and analysis of different liquid air energy storage configurations. Comput. Chem. Eng. 2023, 169, 108087. [Google Scholar]
  32. Aspen HYSYS Getting Started in Aspen HYSYS: A Quick Tutorial. 2014. Available online: https://esupport.aspentech.com/FileAttachment?id=a0g0B00000GfPdv (accessed on 13 June 2024).
  33. Petuchov, Y.; Kibarin, A.; Korobkov, M.; Umyshev, D.R. The issue of the application of cryogenic energy storage. Her. AUPET 2023, 1, 6–19. (In Russian) [Google Scholar] [CrossRef]
  34. Darvish, K.; Ehyaei, M.A.; Atabi, F.; Rosen, M.A. Selection of Optimum Working Fluid for Organic Rankine Cycles by Exergy and Exergy-Economic Analyses. Sustainability 2015, 7, 15362–15383. [Google Scholar] [CrossRef]
  35. Wang, E.H.; Zhang, H.G.; Fan, B.Y.; Ouyang, M.G.; Zhao, Y.; Mu, Q.H. Study of working fluid selection of organic Rankine cycle (ORC) for engine waste heat recovery. Energy 2011, 5, 3406–3418. [Google Scholar] [CrossRef]
  36. Bekisheva, A.; Mandaria, D.; Petukhov, Y.; Tarasov, G. Automatic Cryo Energy Station. RK Patent B34836, 2021. Available online: https://gosreestr.kazpatent.kz/ (accessed on 13 March 2024).
  37. Meacock, M.H. Refrigeration Processes: A Practical Handbook on the Physical Properties of Refrigerants and Their Applications; Pergamon: Oxford, UK, 1979; pp. 23–29. [Google Scholar]
  38. Chowdhury, A.S.; Ehsan, M.M. A Critical Overview of Working Fluids in Organic Rankine, Supercritical Rankine, and Supercritical Brayton Cycles Under Various Heat Grade Sources. Int. J. Thermofluids. 2023, 20, 100426. [Google Scholar] [CrossRef]
  39. Negro, D.; Evans, J.; Brown, T.; Foster, A. Modelling of liquid air energy storage applied to refrigerated cold stores. In Proceedings of the 5th IIR Conference on Sustainability and the Cold Chain (ICCC 2018), Beijing, China, 6–8 April 2018. [Google Scholar]
  40. Steen, M. Greenhouse Gas Emissions from Fossil Fuel Fired Power Generation Systems, 1st ed.; European Union, European Commission Joint Research Centre Institute for Advanced Materials: Brussels, Belgium, 2000. [Google Scholar]
  41. Kumar, K.; Singh, A. Economic and Experimental Assessment of KCOOH Hybrid Liquid Desiccant-Vapor Compression System. Sustainability 2022, 14, 15917. [Google Scholar] [CrossRef]
Figure 1. Research methodology.
Figure 1. Research methodology.
Sustainability 16 05434 g001
Figure 2. Conceptual diagram of the investigated setup and cases for study.
Figure 2. Conceptual diagram of the investigated setup and cases for study.
Sustainability 16 05434 g002
Figure 3. ORC scheme.
Figure 3. ORC scheme.
Sustainability 16 05434 g003
Figure 4. Scheme of the researched installation (Case 3).
Figure 4. Scheme of the researched installation (Case 3).
Sustainability 16 05434 g004
Figure 5. Dependency of electricity generation on air pressure.
Figure 5. Dependency of electricity generation on air pressure.
Sustainability 16 05434 g005
Figure 6. Dependence of thermal energy generation on variation in air pressure downstream of the compressor.
Figure 6. Dependence of thermal energy generation on variation in air pressure downstream of the compressor.
Sustainability 16 05434 g006
Figure 7. Thermal and electrical load of Almaty city.
Figure 7. Thermal and electrical load of Almaty city.
Sustainability 16 05434 g007
Figure 8. Dependency of round-trip efficiency on air pressure downstream of the compressor.
Figure 8. Dependency of round-trip efficiency on air pressure downstream of the compressor.
Sustainability 16 05434 g008
Figure 9. Dependency of liquid fraction per cycle on air pressure downstream of the compressor.
Figure 9. Dependency of liquid fraction per cycle on air pressure downstream of the compressor.
Sustainability 16 05434 g009
Figure 10. Dependency of specific electricity consumption and cost of 1 kg of liquid fuel (left) on pressure variation.
Figure 10. Dependency of specific electricity consumption and cost of 1 kg of liquid fuel (left) on pressure variation.
Sustainability 16 05434 g010
Figure 11. ORC cycle thermal efficiencies.
Figure 11. ORC cycle thermal efficiencies.
Sustainability 16 05434 g011
Table 1. Types of EST.
Table 1. Types of EST.
ESTReference
1Fuel cell[6]
2Lead acid battery[7]
3Compressed air[8,9]
4LAES[10,11]
5Pumped hydroenergy storage[11]
Disclaimer/Publisher’s Note: The statements, opinions and data contained in all publications are solely those of the individual author(s) and contributor(s) and not of MDPI and/or the editor(s). MDPI and/or the editor(s) disclaim responsibility for any injury to people or property resulting from any ideas, methods, instructions or products referred to in the content.

Share and Cite

MDPI and ACS Style

Umyshev, D.R.; Osipov, E.V.; Kibarin, A.A.; Korobkov, M.S.; Petukhov, Y.V. Analysis of Liquid Air Energy Storage System with Organic Rankine Cycle and Heat Regeneration System. Sustainability 2024, 16, 5434. https://doi.org/10.3390/su16135434

AMA Style

Umyshev DR, Osipov EV, Kibarin AA, Korobkov MS, Petukhov YV. Analysis of Liquid Air Energy Storage System with Organic Rankine Cycle and Heat Regeneration System. Sustainability. 2024; 16(13):5434. https://doi.org/10.3390/su16135434

Chicago/Turabian Style

Umyshev, Dias Raybekovich, Eduard Vladislavovich Osipov, Andrey Anatolievich Kibarin, Maxim Sergeyevich Korobkov, and Yuriy Viktorovich Petukhov. 2024. "Analysis of Liquid Air Energy Storage System with Organic Rankine Cycle and Heat Regeneration System" Sustainability 16, no. 13: 5434. https://doi.org/10.3390/su16135434

APA Style

Umyshev, D. R., Osipov, E. V., Kibarin, A. A., Korobkov, M. S., & Petukhov, Y. V. (2024). Analysis of Liquid Air Energy Storage System with Organic Rankine Cycle and Heat Regeneration System. Sustainability, 16(13), 5434. https://doi.org/10.3390/su16135434

Note that from the first issue of 2016, this journal uses article numbers instead of page numbers. See further details here.

Article Metrics

Back to TopTop