Implications of the Progression to Sustainable Public Transportation: An Insight into Modern Jeepney Shift from the Philippines
Abstract
1. Introduction
1.1. Current State of Public Transportation
1.2. Issues in the Philippines
1.3. Modernization Initiatives
1.4. Theoretical Frameworks
1.5. Objective and Significance of Study
2. Related Studies and Conceptual Framework
2.1. SERQUAL 5 Dimensions
2.2. Theory of Planned Behavior
2.3. Passenger/Commuter Satisfaction
3. Methodology
3.1. Participants
3.2. Measure Items
3.3. Higher-Order PLS-SEM
4. Results
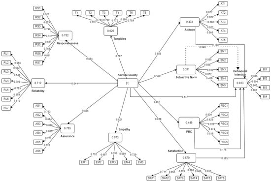
4.1. The Result of Initial SEM
4.2. Model Fit Analysis
4.3. The Result of Final SEM
5. Discussion
5.1. Higher-Order Construct Findings
- Assurance was seen to be the most influential factor among the five dimensions of SERVQUAL (supporting hypothesis 1; β: 0.869; p < 0.001). Factors include ensuring that the passengers are loaded and unloaded in the designated area, maintaining a smooth driving experience, obeying and adhering to traffic laws and a minimal to no risk of personal injury due to reckless driving were the indicators of how satisfied the passengers were in terms of assurance of modern jeepneys.
- Empathy was seen to be the second influential factor (supporting hypothesis 1; β: 0.600; p < 0.001). Passengers were satisfied with the politeness the drivers and conductors showed as they assisted persons with disabilities and senior citizens. Moreover, they were pleased with the routes taken by the drivers as they did not add extra routes.
- Responsiveness was also proven to significantly influence service quality (supporting hypothesis 1; β: 0.593; p < 0.001). The primary determinants of this variable are the communication between the drivers/conductors and passengers, which is useful and straightforward, and that the passengers can reach their destination on time. In addition, the drivers/conductors are attentive and ready to stop at passengers’ (designated) locations, ensuring that the passengers can safely exit the modern jeepney.
- Tangible factors, in this study, were presented as the second to last most significant variable under SERVQUAL 5 dimensions (supporting hypothesis 1; β: 0.449; p < 0.001). It discovered that there is sufficient space, seats, and handles that are ergonomically made. In addition, they are also indicated to be well-maintained and visually appealing. Moreover, they have an appropriate temperature and air ventilation.
- Reliability was also seen as an influential factor of service quality but was seen to be the least important factor (supporting hypothesis 1; β: 0.443; p < 0.001). It was determined that the fare is affordable, and the loading and unloading areas are accessible but not close to the passengers’ housefronts.
5.2. Passenger Satisfaction
- Satisfaction was proved to have a significant influence on behavioral intention (supporting hypothesis 9; β: 0.673; p < 0.001). Passengers were generally pleased with modern jeepneys, acknowledging the courteous demeanor of drivers and conductors, the comfort level of the vehicles, and the service quality that surpasses expectations. They expressed satisfaction with the overall experience and a willingness to promote and use modern jeepneys again.
- It could also be seen that several factors are positively affected by the service quality (Hypothesis 4—β: 0.426, p < 0.001).
5.3. Theory of Planned Behavior
- The positive effect of service quality to PBC (Hypothesis 3—β: 0.426), attitude (Hypothesis 1—β: 0.407), and subjective norm (Hypothesis 2—β: 0.330) was seen from the output. The passengers expressed a high level of trust in using modern jeepneys as they consistently find opportunities to ride them. The commuters also believed that using modern jeepneys can contribute to the betterment of society.
- Regarding attitude, the individuals consider using the modern jeepney beneficial for their community. Their decision to use a modern jeepney was inspired by a desire for a safe commuting experience, and they are confident that its use contributes positively to the overall wellbeing and comfort of their community.
- Relating to subjective norms, the invention of the modern jeepney has great significance, and its use is valuable. Passengers thought that using the modern jeepney was important because people in their community, including those they look up to, preferred and endorsed it.
- Furthermore, PBC was next to be seen as influential to behavioral intention (hypothesis 7—β: 0.183, p = 0.024). Passengers considered using modern jeepney since they trust it as their mode of transportation, especially as they feel safe and secure, and, in turn, it increases behavioral intentions.
- In addition, attitude was proven to positively affect behavioral intention (Hypothesis 6—β: 0.169, p < 0.001). It could be posited that passengers will use modern jeepney because they have a favorable opinion about the service quality provided by modern jeepney.
5.4. Service Quality
- The last variable that positively influenced behavioral intention is service quality (Hypothesis 5—β: 0.160, p = 0.019). It has been demonstrated that passengers are inclined to consider using modern jeepneys due to their quality of service. As presented, all SERVQUAL domains were identified as significant variables of service quality, contributing to passengers’ behavioral intention to use modern jeepneys.
- Subsequently, the findings of this study revealed that subjective norms do not significantly influence behavioral intentions (Rejecting hypothesis 8—β: 0.046, p = 0.200). It means that passengers rely on factors other than other people’s experiences when considering using modern jeepneys. They will not use modern jeepneys simply because people tell or encourage them.
5.5. Theoretical Implications
5.6. Practical Implications and Managerial Insights
5.7. Limitation and Future Works
6. Conclusions
Author Contributions
Funding
Institutional Review Board Statement
Informed Consent Statement
Data Availability Statement
Acknowledgments
Conflicts of Interest
Appendix A
| Variable | Code | Constructs | Reference |
|---|---|---|---|
| Tangibles | T1 | There is sufficient space inside the modern jeepney | Chuenyindee et al. [5] |
| T2 | The seats and bar handles of the modern jeepney are ergonomically made | Chuenyindee et al. [5] | |
| T3 | Modern jeepneys are tidy and properly maintained | Ojo et al. [80] | |
| T4 | Modern jeepney maintains an appropriate temperature | Chuenyindee et al. [5] | |
| T5 | The appearance of modern jeepney is visually appealing | Uzir et al. [85] | |
| T6 | Modern jeepney is equipped with effective air ventilation. | Chuenyindee et al. [5] | |
| Reliability | RL1 | The driver or conductor always gives the right amount of change | Shaaban and Kim [86] |
| RL2 | The modern jeepney never experienced any breakdown in the middle of the journey | Luke and Heyns [22] | |
| RL3 | There is a loading and unloading area close to my house | Chuenyindee et al. [5] | |
| RL4 | The fare for modern jeepneys is budget-friendly | Chuenyindee et al. [5] | |
| RL5 | The loading and unloading area are accessible | Chuenyindee et al. [5] | |
| RL6 | The modern jeepney follows the advised maximum number of passengers | Shaaban and Kim [86] | |
| RL7 | The modern jeepney’s route signs are legible | Trafarakis et al. [87] | |
| Responsiveness | RS1 | I reach my destination punctually when using an modern jeepney | Uzir et al. [85] |
| RS2 | I can conveniently use modern jeepneys even during peak hours | Chuenyindee et al. [5] | |
| RS3 | Communication with the driver/conductor is straightforward and useful | Ojo et al. [80] | |
| RS4 | The driver/conductor is attentive and ready to stop at the passenger’s preferred location | Chuenyindee et al. [5] | |
| RS5 | The modern jeepney company provides advance notice regarding changes in prices | Ojo et al. [80] | |
| RS6 | The driver or conductor consistently notifies passengers when it is safe to exit the modern jeepney | Chuenyindee et al. [5] | |
| RS7 | I do not experience long waits to ride an modern jeepney | Chuenyindee et al. [5] | |
| Assurance | AS1 | Drivers of modern jeepneys obey and adhere to traffic laws | Shaaban and Kim [86] |
| AS2 | Modern jeepney drivers have a great knowledge of the route they will take | Shaaban and Kim [86] | |
| AS3 | Modern jeepney drivers maintain a smooth driving experience | Chuenyindee et al. [5] | |
| AS4 | Modern jeepney makes me feel safer from crimes (thieves, hold-ups, assaults, etc.) | Chuenyindee et al. [5] | |
| AS5 | The driver ensures passengers are loaded and unloaded in the designated areas | Chuenyindee et al. [5] | |
| AS6 | The risk of personal injury due to reckless driving is minimal to none | Luke and Heyns [22] | |
| Empathy | EM1 | Drivers and conductors always show politeness | Ojo et al. [80] |
| EM2 | There is designated areas for people with disabilities or needs assistance | Chuenyindee et al. [5] | |
| EM3 | The driver or conductor provides assistance to persons with disabilities and senior citizens | Chuenyindee et al. [5] | |
| EM4 | Drivers always stop for people who want to get on the modern jeepney | Chuenyindee et al. [5] | |
| EM5 | Routes are well-planned and do not add any extra routes | Chuenyindee et al. [5] | |
| Attitude | AT1 | Using modern jeepney is a good plan for our community | Ru et al. [88] |
| AT2 | I use modern jeepney because I want to feel safe when I am commuting | German et al. [27] | |
| AT3 | Using modern jeepney is beneficial for our community | Ru et al. [88] | |
| AT4 | I think using modern jeepney is valuable | Ru et al. [88] | |
| AT5 | I think that the creation of the modern jeepney has great significance | Lili et al. [89] | |
| Subjective Norm | SN1 | Others believe that I should use modern jeepney | Carfora et al. [90] |
| SN2 | Most people in my community prefer to use modern jeepney | Carfora et al. [90] | |
| SN3 | People I look up to think I should use modern jeepney | Carfora et al. [90] | |
| SN4 | People who I know also consider utilizing modern jeepney | Carfora et al. [90] | |
| SN5 | I use modern jeepney due to the societal pressure I feel | Carfora et al. [90] | |
| Perceived Behavior Control | PBC1 | I trust the modern jeepney modality which is why I consider it as my mode of commute | Park et al. [91] |
| PBC2 | Choosing to ride a modern jeepney is under my control | Pena-Garcia et al. [92] | |
| PBC3 | I always have the opportunity to ride a modern jeepney | Carfora et al. [90] | |
| PBC4 | I can travel to any destination using modern jeepney | Soorani and Ahmadvand [93] | |
| PBC5 | I believe that utilizing modern jeepney improves our society, which is my action to help | Fornara et al. [94] | |
| Satisfaction | SAT1 | I am pleased with the behavior of modern jeepney drivers and conductors | Zhang et al. [95] |
| SAT2 | I am satisfied with how comfortable modern jeepneys are | Zhang et al. [95] | |
| SAT3 | The service quality of modern jeepneys surpassed what I expected | Zhang et al. [95] | |
| SAT4 | I am content with the modern jeepney’s overall service | Zhang et al. [95] | |
| SAT5 | I am likely to suggest modern jeepney rides to people who are important to me | Chuenyindee et al. [5] | |
| SAT6 | I would love to use modern jeepney again | Chuenyindee et al. [5] | |
| Behavioral Intention | BI1 | I will consider the overall service of modern jeepney because it is safe and secure | Chuenyindee et al. [5] |
| BI2 | Overall service that I obtain is satisfactory which is why I will consider modern jeepney | Chuenyindee et al. [5] | |
| BI3 | I have a favorable opinion about the service quality of this PUV which is why I will consider it in the future | Chuenyindee et al. [5] | |
| BI4 | I will consider utilizing modern jeepneys every day due to its quality of service | Chuenyindee et al. [5] |
References
- Ercan, T.; Onat, N.C.; Tatari, O. Investigating carbon footprint reduction potential of public transportation in United States: A system dynamics approach. J. Clean. Prod. 2016, 133, 1260–1276. [Google Scholar] [CrossRef]
- Ong, A.K.; Prasetyo, Y.T.; Estefanio, A.; Tan, A.S.; Videña, J.C.; Villanueva, R.A.; Chuenyindee, T.; Thana, K.; Persada, S.F.; Nadlifatin, R. Determining factors affecting passenger satisfaction of “jeepney” in the Philippine urban areas: The role of service quality in Sustainable Urban Transportation System. Sustainability 2023, 15, 1223. [Google Scholar] [CrossRef]
- Mead, L.; UN Secretary-General’s High-Level Advisory Group on Sustainable Transport; Narain, S. The Road to Sustainable Transport. Available online: https://www.iisd.org/articles/deep-dive/road-sustainable-transport (accessed on 14 February 2024).
- Cahigas, M.M.; Prasetyo, Y.T.; Persada, S.F.; Ong, A.K.; Nadlifatin, R. Understanding the perceived behavior of public utility bus passengers during the era of COVID-19 pandemic in the Philippines: Application of social exchange theory and theory of planned behavior. Res. Transp. Bus. Manag. 2022, 45, 100840. [Google Scholar] [CrossRef] [PubMed]
- Chuenyindee, T.; Ong, A.K.; Ramos, J.P.; Prasetyo, Y.T.; Nadlifatin, R.; Kurata, Y.B.; Sittiwatethanasiri, T. Public Utility Vehicle Service Quality and customer satisfaction in the Philippines during the COVID-19 pandemic. Util. Policy 2022, 75, 101336. [Google Scholar] [CrossRef] [PubMed]
- Joewono, T.B.; Kubota, H. A user perception model concerning safety and security of paratransit services in Bandung, Indonesia. J. Transp. 2005, 5, 25–36. [Google Scholar]
- Çelebi, D.; İmre, Ş. Measuring crowding-related comfort in public transport. Transp. Plan. Technol. 2020, 43, 735–750. [Google Scholar] [CrossRef]
- Yu, L.S. Metro Manila Has World’s Worst Metro Area Traffic in 2023. What Can We Learn? Available online: https://www.rappler.com/business/manila-world-worst-metro-area-traffic-2023/ (accessed on 21 April 2024).
- Ong, A.K.S.; German, J.D.; Dangaran, P.C.; Jethro, B.; Paz, J.; Roniel, G.; Macatangay, R. Service quality and customer satisfaction analysis among motorcycle taxi transportation in the Philippines through SERVQUAL dimensions and social exchange theory. Case Stud. Transp. Policy 2024, 15, 101139. [Google Scholar]
- Faye, P.E. Modernization and/or sustainable transportation system in Dakar: Identification of problems and mode requirements. Procedia Soc. Behav. Sci. 2012, 43, 43–53. [Google Scholar] [CrossRef]
- Lanori, T.; Supriyanto, B.H. Problems of The Impact of Modernization of Indonesia’s Public Transportation Equipment System. Int. J. Soc. Sci. 2023, 2, 2163–2176. [Google Scholar] [CrossRef]
- UNFPA Philippines. Population Dynamics. Available online: https://philippines.unfpa.org/en/topics/population-dynamics-5 (accessed on 14 February 2024).
- Fallaria, A.J.; de Jesus, R.; Carpio, M.; Jacinto, F.L.; De Leon, L.; Agapito, J.; Ramos, J.G. Emerging from the ‘worst’: An ethnography of the modern Filipino commuting culture behind the Metro Manila traffic crisis. MATEC Web Conf. 2019, 272, 01032. [Google Scholar] [CrossRef]
- Mariano, P. Modernising Public Transport in the Philippines. Available online: https://changing-transport.org/modernizing-public-transport-in-the-philippines/ (accessed on 1 April 2024).
- Westerman, A. A Push to Modernize Philippine Transport Threatens the Beloved Jeepney. Available online: https://www.npr.org/sections/parallels/2018/03/07/591140541/a-push-to-modernize-philippine-transport-threatens-the-beloved-jeepney (accessed on 1 April 2024).
- Gatarin, G.R. Modernising the ‘king of the road’: Pathways for just transitions for the Filipino jeepney. Urban Gov. 2024, 4, 37–46. [Google Scholar] [CrossRef]
- Changing Transport. Reforming the (Semi-)Informal Minibus System in the Philippines—Changing Transport. Available online: https://changing-transport.org/publications/reformation-semi-informal-minibus-system-philippines/ (accessed on 16 February 2024).
- Asia Pacific Foundation of Canada. Jeepneys, Backbone of Public Transport in Philippines, Face Modernization by Government. Available online: https://www.asiapacific.ca/publication/jeepneys-backbone-public-transport-philippines-face (accessed on 17 February 2024).
- Sinha, K.C. Sustainability and urban public transportation. J. Transp. Eng. 2003, 129, 331–341. [Google Scholar] [CrossRef]
- Beul-Leusmann, S.; Jakobs, E.-M.; Ziefle, M. User-centered design of Passenger Information Systems. In Proceedings of the IEEE International Professonal Communication 2013 Conference, Vancouver, BC, Canada, 15–17 July 2013. [Google Scholar]
- Parasuraman, A.; Berry, L.L.; Zeithaml, V.A. Refinement and reassessment of the SERVQUAL scale. J. Retail. 1991, 67, 420. [Google Scholar]
- Luke, R.; Heyns, G.J. An analysis of the quality of public transport in Johannesburg, South Africa using an adapted SERVQUAL model. Transp. Res. Procedia 2020, 48, 3562–3576. [Google Scholar] [CrossRef]
- Sam, E.F.; Hamidu, O.; Daniels, S. SERVQUAL analysis of public bus transport services in Kumasi metropolis, Ghana: Core user perspectives. Case Stud. Transp. Policy 2018, 6, 25–31. [Google Scholar] [CrossRef]
- Heath, Y.; Gifford, R. Extending the theory of planned behavior: Predicting the use of public transportation1. J. Appl. Social. Psychol. 2002, 32, 2154–2189. [Google Scholar] [CrossRef]
- Ambak, K.; Kasvar, K.K.; Daniel, B.D.; Prasetijo, J.; Abd Ghani, A.R. Behavioral intention to use public transport based on theory of planned behavior. MATEC Web Conf. 2016, 47, 03008. [Google Scholar] [CrossRef]
- Kim, J.; Schmöcker, J.-D.; Yu, J.W.; Choi, J.Y. Service Quality Evaluation for urban rail transfer facilities with Rasch analysis. Travel Behav. Soc. 2018, 13, 26–35. [Google Scholar] [CrossRef]
- Tumsekcali, E.; Ayyildiz, E.; Taskin, A. Interval valued intuitionistic fuzzy AHP-WASPAS based public transportation service quality evaluation by a new extension of SERVQUAL model: P-SERVQUAL 4.0. Expert Syst. Appl. 2021, 186, 115757. [Google Scholar] [CrossRef]
- Sarstedt, M.; Hair, J.F.; Cheah, J.-H.; Becker, J.-M.; Ringle, C.M. How to specify, estimate, and validate higher-order constructs in PLS-SEM. Australas. Mark. J. 2019, 27, 197–211. [Google Scholar] [CrossRef]
- German, J.D.; Redi, A.A.; Prasetyo, Y.T.; Persada, S.F.; Ong, A.K.; Young, M.N.; Nadlifatin, R. Choosing a package carrier during COVID-19 pandemic: An integration of pro-environmental planned behavior (PEPB) theory and Service Quality (SERVQUAL). J. Clean. Prod. 2022, 346, 131123. [Google Scholar] [CrossRef] [PubMed]
- Randheer, K.; AL-Motawa, A.A.; Vijay, J.P. Measuring commuters’ perception on service quality using SERVQUAL in public transportation. Int. J. Mark. Stud. 2011, 3, 21. [Google Scholar] [CrossRef]
- da Silva, D.J.; Godoy, L.P.; Godoy, T.P.; Wegner, R.D.; Sudati, L.U. Utilização da Escala servqual para mensuração da qualidade: Estudo de Caso em Uma Empresa de Transporte Público. Rev. Adm. UFSM 2019, 12, 894–910. [Google Scholar] [CrossRef]
- Gelaidan, H.; Al-Swidi, A.; Hafeez, M. Studying the joint effects of perceived service quality, perceived benefits, and environmental concerns in sustainable travel behavior: Extending the TPB. Sustainability 2023, 15, 11266. [Google Scholar] [CrossRef]
- Saeidi, S.; Enjedani, S.; Behineh, E.A.; Tehranian, K.; Jazayerifar, S. Factors Affecting Public Transportation Use during Pandemic: An Integrated Approach of Technology Acceptance Model and Theory of Planned Behavior. Teh. Glas. 2023, 18, 1–12. [Google Scholar]
- Zou, F.; Wu, B.; Xiong, J.; Li, L. Analyzing public transportation competitiveness based on the theory of planned behavior. ICTE 2013, 2013, 3139–3147. [Google Scholar]
- Zhang, X.; Liu, D.; Wang, Y.; Du, H. Behavioral intentions of urban rail transit passengers during the COVID-19 pandemic in Tianjin, China: A model integrating the theory of planned behavior and customer satisfaction theory. J. Adv. Transp. 2021, 2021, 8793101. [Google Scholar] [CrossRef]
- Borhan, M.N.; Syamsunur, D.; Mohd Akhir, N.; Mat Yazid, M.R.; Ismail, A.; Rahmat, R.A. Predicting the use of public transportation: A case study from Putrajaya, Malaysia. Sci. World J. 2014, 2014, 784145. [Google Scholar] [CrossRef] [PubMed]
- de Oña, J. Service quality, satisfaction and behavioral intentions towards public transport from the point of view of private vehicle users. Transportation 2021, 49, 237–269. [Google Scholar] [CrossRef]
- Sumaedi, S.; Bakti, I.G.M.Y.; Yarmen, M. The empirical study of public transport passengers’ behavioral intentions: The roles of service quality, perceived sacrifice, perceived value, and satisfaction (Case study: Paratransit passengers in Jakarta, Indonesia). Int. J. Traffic Transp. Eng. 2012, 2, 83–97. [Google Scholar]
- Lai, W.-T.; Chen, C.-F. Behavioral intentions of public transit passengers—The roles of service quality, perceived value, satisfaction and involvement. Transp. Policy 2011, 18, 318–325. [Google Scholar] [CrossRef]
- de Oña, R.; Machado, J.L.; de Oña, J. Perceived service quality, customer satisfaction, and behavioral intentions. Transp. Res. Rec. J. Transp. Res. Board 2015, 2538, 76–85. [Google Scholar] [CrossRef]
- Ajzen, I. The theory of planned behavior. Organ. Behav. Human Decis. Process. 1991, 50, 179–211. [Google Scholar] [CrossRef]
- Bandyopadhyaya, V.; Bandyopadhyaya, R. Understanding public transport use intention post COVID-19 outbreak using modified theory of planned behavior: Case study from developing Country Perspective. Case Stud. Transp. Policy 2022, 10, 2044–2052. [Google Scholar] [CrossRef] [PubMed]
- Zailani, S.; Iranmanesh, M.; Masron, T.A.; Chan, T.-H. Is the intention to use public transport for different travel purposes determined by different factors? Transp. Res. Part D Transp. Environ. 2016, 49, 18–24. [Google Scholar] [CrossRef]
- Forward, S.E. Views on public transport and how personal experiences can contribute to a more positive attitude and behavioural change. Soc. Sci. 2019, 8, 47. [Google Scholar] [CrossRef]
- Chen, C.-F.; Chao, W.-H. Habitual or reasoned? using the theory of planned behavior, technology acceptance model, and habit to examine switching intentions toward public transit. Transp. Res. Part F Traffic Psychol. Behav. 2011, 14, 128–137. [Google Scholar] [CrossRef]
- Donald, I.J.; Cooper, S.R.; Conchie, S.M. An extended theory of planned behaviour model of the psychological factors affecting commuters’ transport mode use. J. Environ. Psychol. 2014, 40, 39–48. [Google Scholar] [CrossRef]
- Ali, N.; Nakayama, S.; Yamaguchi, H. Using the extensions of the theory of planned behavior (TPB) for behavioral intentions to use public transport (PT) in Kanazawa, Japan. Transp. Res. Interdiscip. Perspect. 2023, 17, 100742. [Google Scholar] [CrossRef]
- Sumaedi, S.; Yarmen, M.; Bakti, I.G.M.Y.; Rakhmawati, T.; Astrini, N.J.; Widianti, T. The integrated model of theory planned behavior, value, and image for explaining public transport passengers’ intention to reuse. Manag. Environ. Qual. Int. J. 2016, 27, 124–135. [Google Scholar] [CrossRef]
- Zhang, C.; Yu, Z.; Huang, Y.; Wang, M.; Martin, S.; Xiao, G.; Lu, X. Investigating the influence mechanism of goal-framing theory on urban residents’ Green Travel Behavior. Sustain. Dev. 2024. [Google Scholar] [CrossRef]
- Söderlund, M.; Öhman, N. Behavioral intentions in satisfaction research revisited. J. Consum. Satisf. Dissatisfaction Complain. Behav. 2003, 16, 53–66. [Google Scholar]
- Fu, X.; Juan, Z. Understanding public transit use behavior: Integration of the theory of planned behavior and the Customer Satisfaction Theory. Transportation 2016, 44, 1021–1042. [Google Scholar] [CrossRef]
- Mugion, R.G.; Toni, M.; Raharjo, H.; Di Pietro, L.; Sebathu, S.P. Does the service quality of urban public transport enhance sustainable mobility? J. Clean. Prod. 2018, 174, 1566–1587. [Google Scholar] [CrossRef]
- Ng, P.Y.; Phung, P.T. Public transportation in Hanoi: Applying an integrative model of behavioral intention. Case Stud. Transp. Policy 2021, 9, 395–404. [Google Scholar] [CrossRef]
- de Oña, J.; de Oña, R.; Eboli, L.; Forciniti, C.; Mazzulla, G. Transit passengers’ behavioural intentions: The influence of service quality and customer satisfaction. Transp. A Transp. Sci. 2016, 12, 385–412. [Google Scholar] [CrossRef]
- Brodaty, H.; Mothakunnel, A.; de Vel-Palumbo, M.; Ames, D.; Ellis, K.A.; Reppermund, S.; Kochan, N.A.; Savage, G.; Trollor, J.N.; Crawford, J.; et al. Influence of population versus convenience sampling on sample characteristics in studies of cognitive aging. Ann. Epidemiol. 2014, 24, 63–71. [Google Scholar] [CrossRef] [PubMed]
- Baluyot, M.K.; Cuenca, C.; Custodio, B.; Jazmines, M.S. B8-4 an ergonomic study on the ideal interior of jeepneys based on anthropometric measurements of Filipinos. Jpn. J. Ergon. 2017, 53, S644–S647. [Google Scholar] [CrossRef][Green Version]
- Hair, J.F.; Black, W.C.; Babin, B.J.; Anderson, R.E. Multivariate Data Analysis; Pearson: Harlow, UK, 2014. [Google Scholar]
- Podsakoff, P.M.; MacKenzie, S.B.; Lee, J.-Y.; Podsakoff, N.P. Common method biases in behavioral research: A critical review of the literature and recommended remedies. J. Appl. Psychol. 2003, 88, 879–903. [Google Scholar] [CrossRef]
- de Oña, J.; de Oña, R.; Eboli, L.; Mazzulla, G. Perceived service quality in bus transit service: A structural equation approach. Transp. Policy 2013, 29, 219–226. [Google Scholar] [CrossRef]
- Wang, Y.; Cao, M.; Liu, Y.; Ye, R.; Gao, X.; Ma, L. Public transport equity in Shenyang: Using structural equation modelling. Res. Transp. Bus. Manag. 2022, 42, 100555. [Google Scholar] [CrossRef]
- Hair, J.F.; Ringle, C.M.; Sarstedt, M. PLS-SEM: Indeed a silver bullet. J. Mark. Theory Pract. 2011, 19, 139–152. [Google Scholar] [CrossRef]
- Ab Hamid, M.R.; Sami, W.; Mohmad Sidek, M.H. Discriminant validity assessment: Use of Fornell & Larcker criterion versus HTMT criterion. J. Phys. Conf. Ser. 2017, 890, 012163. [Google Scholar]
- Aguirre-Urreta, M.I.; Marakas, G.M.; Ellis, M.E. Measurement of composite reliability in research using partial least squares. ACM SIGMIS Database DATABASE Adv. Inf. Syst. 2013, 44, 11–43. [Google Scholar] [CrossRef]
- Henseler, J.; Ringle, C.M.; Sarstedt, M. A new criterion for assessing discriminant validity in variance-based structural equation modeling. J. Acad. Mark. Sci. 2014, 43, 115–135. [Google Scholar] [CrossRef]
- Hu, L.T.; Bentler, P.M. Cutoff criteria for fit indexes in covariance structure analysis: Conventional criteria versus new alternatives. Struct. Equ. Model. A Multidiscip. J. 1999, 6, 1–55. [Google Scholar] [CrossRef]
- Kenny, D.A. Measuring Model Fit. Available online: https://davidakenny.net/cm/fit.htm (accessed on 31 March 2024).
- Hooper, D.; Coughlan, J.; Mullen, M. Evaluating model fit: A synthesis of the structural equation modelling literature. In Proceedings of the 7th European Conference on Research Methodology for Business and Management Studies, London, UK, 19–20 June 2008. [Google Scholar]
- Tabachnick, B.G.; Fidell, L.S. Using Multivariate Statistics. Available online: https://www.scirp.org/(S(czeh2tfqyw2orz553k1w0r45))/reference/ReferencesPapers.aspx?ReferenceID=1887285 (accessed on 31 March 2024).
- Wheaton, B.; Muthen, B.; Alwin, D.F.; Summers, G.F. Assessing reliability and stability in panel models. Sociol. Methodol. 1977, 8, 84. [Google Scholar] [CrossRef]
- Baumgartner, H.; Homburg, C. Applications of structural equation modeling in marketing and Consumer Research: A Review. Int. J. Res. Mark. 1996, 13, 139–161. [Google Scholar] [CrossRef]
- Muthupandian, K.S.; Vijayakumar, D.C. Measurement of Passengers Service Quality in Public Transportation: Servqual Analysis. Bus. Plus 2012, 1. Available online: https://mpra.ub.uni-muenchen.de/38584/1/MEASUREMENT_OF_PASSENGERS_SERVICE_QUALITY_IN_PUBLIC_TRANSPORTATION.pdf (accessed on 20 February 2024).
- Ulkhaq, M.M.; Ardiani, A.J.; Farhan, M.; Bagja, R.P.; Hanif, R.Z. Service Quality Analysis of Bus Rapid Transit: A case in Semarang, Indonesia. In Proceedings of the 2019 4th International Conference on Intelligent Transportation Engineering (ICITE), Singapore, 5–7 September 2019. [Google Scholar]
- de Aquino, J.T.; de Melo, F.J.; de Jerônimo, T.; de Medeiros, D.D. Evaluation of quality in public transport services: The use of quality dimensions as an input for Fuzzy Topsis. Int. J. Fuzzy Syst. 2018, 21, 176–193. [Google Scholar] [CrossRef]
- Fonseca, F.; Pinto, S.; Brito, C. Service Quality and Customer Satisfaction in Public Transports. Int. J. Qual. Res. 2010, 4, 125–130. [Google Scholar]
- Too, L.; Earl, G. Public transport service quality and sustainable development: A community stakeholder perspective. Sustain. Dev. 2010, 18, 51–61. [Google Scholar] [CrossRef]
- Yaya, L.H.; Fortià, M.F.; Canals, C.S.; Marimon, F. Service Quality Assessment of public transport and the implication role of demographic characteristics. Public Transp. 2014, 7, 409–428. [Google Scholar] [CrossRef]
- Ueasangkomsate, P. Service quality of public road passenger transport in Thailand. Kasetsart J. Soc. Sci. 2019, 40, 74–81. [Google Scholar]
- Brysland, A.; Curry, A. Service improvements in public services using SERVQUAL. Manag. Serv. Qual. Int. J. 2001, 11, 389–401. [Google Scholar] [CrossRef]
- Eboli, L.; Mazzulla, G. Service quality attributes affecting customer satisfaction for bus transit. J. Public Transp. 2007, 10, 21–34. [Google Scholar] [CrossRef]
- Ojo, T.K.; Okoree, D.; Mireku, S.D. Service Quality and Customer Satisfaction of Public Transport on Cape Coast-Accra Route, Ghana. 2014. Available online: https://www.researchgate.net/publication/266385664_Service_Quality_and_Customer_Satisfaction_of_Public_Transport_on_Cape_Coast-Accra_Route_Ghana (accessed on 25 February 2024).
- Deb, S.; Ahmed, M.A. Quality Assessment of city bus service based on subjective and objective service quality dimensions. Benchmarking Int. J. 2019, 26, 567–589. [Google Scholar] [CrossRef]
- Van Lierop, D.; Badami, M.G.; El-Geneidy, A.M. What influences satisfaction and loyalty in public transport? A review of the literature. Transp. Rev. 2018, 38, 52–72. [Google Scholar] [CrossRef]
- Li, L.; Xiong, J.; Chen, A.; Zhao, S.; Dong, Z. Key strategies for improving public transportation based on planned behavior theory: Case study in Shanghai, China. J. Urban Plan. Dev. 2015, 141, 04014019. [Google Scholar] [CrossRef]
- Watthanaklang, D.; Jomnonkwao, S.; Champahom, T.; Wisutwattanasak, P. Exploring accessibility and service quality perceptions on local public transportation in Thailand. Case Stud. Transp. Policy 2024, 15, 101144. [Google Scholar] [CrossRef]
- Uzir, M.U.H.; Al Halbusi, H.; Thurasamy, R.; Hock, R.L.T.; Aljaberi, M.A.; Hasan, N.; Hamid, M. The effects of service quality, perceived value and trust in home delivery service personnel on customer satisfaction: Evidence from a developing country. J. Retail. Consum. Serv. 2021, 63, 102721. [Google Scholar] [CrossRef]
- Shaaban, K.; Kim, I. The influence of bus service satisfaction on university students’ mode choice. J. Adv. Transp. 2016, 50, 935–948. [Google Scholar] [CrossRef]
- Tsafarakis, S.; Kokotas, T.; Pantouvakis, A. A multiple criteria approach for airline passenger satisfaction measurement and service quality improvement. J. Air Transp. Manag. 2021, 68, 61–75. [Google Scholar] [CrossRef]
- Ru, X.; Wang, S.; Chen, Q.; Yan, S. Exploring the interaction effects of norms and attitudes on green travel intention: An empirical study in eastern China. J. Clean. Prod. 2018, 197, 1317–1327. [Google Scholar] [CrossRef]
- Lili, D.; Ying, Y.; Qiuhui, H.; Mengxi, L. Residents’ acceptance of using desalinated water in China based on the theory of planned behaviour (TPB). Mar. Policy 2021, 123, 104293. [Google Scholar] [CrossRef]
- Carfora, V.; Cavallo, C.; Catellani, P.; Del Giudice, T.; Cicia, G. Why do consumers intend to purchase natural food? integrating theory of planned behavior, value-belief-norm theory, and Trust. Nutrients 2021, 13, 1904. [Google Scholar] [CrossRef] [PubMed]
- Park, E.; Kim, S.; Kim, Y.; Kwon, S.J. Smart home services as the next mainstream of the ICT industry: Determinants of the adoption of smart home services. Univers. Access Inf. Soc. 2018, 17, 175–190. [Google Scholar] [CrossRef]
- Peña-García, N.; Gil-Saura, I.; Rodríguez-Orejuela, A.; Siqueira-Junior, J.R. Purchase intention and purchase behavior online: A cross-cultural approach. Heliyon 2020, 6, e04284. [Google Scholar] [CrossRef] [PubMed]
- Soorani, F.; Ahmadvand, M. Determinants of consumers’ food management behavior: Applying and extending the theory of planned behavior. Waste Manag. 2019, 98, 151–159. [Google Scholar] [CrossRef]
- Fornara, F.; Pattitoni, P.; Mura, M.; Strazzera, E. Predicting intention to improve household energy efficiency: The role of value-belief-norm theory, normative and informational influence, and specific attitude. J. Environ. Psychol. 2016, 45, 1–10. [Google Scholar] [CrossRef]
- Zhang, C.; Liu, Y.; Lu, W.; Xiao, G. Evaluating passenger satisfaction index based on PLS-SEM model: Evidence from Chinese public transport service. Transp. Res. Part A Policy Pract. 2019, 120, 149–164. [Google Scholar] [CrossRef]





| Author | Framework | Methodology | Purpose | Findings | Limitations |
|---|---|---|---|---|---|
| Randheer et al. [30] | SERVQUAL | Factor analysis | To measure and evaluate commuter perceptions of service quality, using the SERVQUAL scale of Parasuraman et al. [21], which also takes cultural aspects into account. |
| Limited to a specific public service provider, with no consideration given to other private entities operating in the same field. |
| Chuenyindee et al. [5] | SERVQUAL | Structural equation modeling | To investigate the PUV’s service quality during the COVID-19 outbreak in the Philippines. |
|
|
| Sam et al. [23] | SERVQUAL | Paired-sample t-test and standard multiple regression | To examine the fundamental service quality expectations and perceptions of public bus transportation’s users and how they affect the overall satisfaction with public bus transport services. |
|
|
| da Silva et al. [31] | SERVQUAL | Descriptive statistics and SERVQUAL Analysis | To use the SERVQUAL scale to measure and determine the quality of services provided by a public transportation company. | Dissatisfaction in the reliability dimension, indicating a critical quality bottleneck that firm managers must address to avoid potential future consequences on the company’s success. While one component exceeded expectations by displaying optimum quality, others, such as tangibility and responsibility, fell somewhat short but were still satisfactory. Overall, most dimensions demonstrated satisfactory quality, showing progress toward satisfying user satisfaction objectives. | Time restrictions were a common reason given by respondents for their lack of willingness to participate, which is significant given the short duration of the study. The organization manages several routes, which could have an impact on data accuracy because service quality varies throughout lines. |
| German et al. [29] | Integrated PEPB and SERVQUAL | Structural equation modeling | To investigate Filipino customers’ intention to use package delivery or carrying services during the COVID-19 pandemic through the integration of the PEPB and SERVQUAL frameworks. |
|
|
| Gelaidan et al. [32] | Integration of TPB, NAT, NEP, and VBN | Structural equation modeling—AMOS | To assess how environmental concerns and other variables influence people’s willingness to continue adopting sustainable travel options. | Environmental concern, perceived behavior control, service quality, perceived benefits, social influence, and attitude all play important roles in converting travelers’ transportation preferences to ecologically friendly modes of transportation. As a result, in order to maintain the vitality of civic life, business, and government, efficient, environmentally friendly, and socially sustainable transportation services are critical. |
|
| Saeidi et al. [33] | TAM and TPB | PLS-SEM | To model the key factors influencing the use of public transportation systems during pandemic conditions, utilizing the Technology Acceptance Model (TAM) and theory of planned behavior (TPB) frameworks. | Passenger satisfaction is greatly influenced by both expectation and service quality. Several factors like behavioral control, subjective norm, attitude, and how useful and easy to use people perceive the service (PU and PEU) all play a big role in shaping their intention to use it. Moreover, service quality, as well as how useful and easy the service is perceived to be, strongly influence people’s attitude towards it. Finally, expectation, intention, how useful and easy the service is perceived to be, all have a significant impact on whether people actually use the public transportation system. |
|
| Zou et al. [34] | TPB | Order logit model | To improve the competitiveness of public transportation by investigating the psychological influences on the behavior of users of public transportation according to the planned behavior theory (TPB). | The study discovered that people’s decisions to use public transit are highly influenced by factors such as attitude and subjective norm. However, the model did not consider perceived behavioral control or descriptive norm. This suggests that public transportation competitiveness can be significantly increased by fostering a more positive attitude toward buses and encouraging inhabitants to use public transportation through family guidance or government policy. Additionally, the analysis demonstrated that boosting public transportation’s competitiveness requires enhancing its ease, speed, and timeliness rather than cutting expenses. |
|
| Zhang et al. [35] | Integration of TPB, customer satisfaction theory, and policy factor. | PLS-SEM | To investigate how multiple psychosocial factors affect persons’ intentions to use public transportation facilities during the COVID-19 pandemic. | Policies implemented during the COVID-19 pandemic have been found to increase commuters’ intentions to use public transport, mainly through factors like subjective norms, perceived behavioral control, perceived service quality, and customer satisfaction. These findings shed light on how passengers adapt their travel intentions regarding public transport during the COVID-19 era. |
|
| Borhan et al. [36] | Multiattribute approach | SEM |
|
|
|
| de Oña [37] | Confirmatory factor analysis | SEM, multi-group analysis, multiple-indicator and multiple-causes approach. |
| Regular private car users in both cities see punctuality, regularity, information, and intermodality as critical service quality features. Madrid residents place a premium on speed, whereas Lisbon residents emphasize service hours. In both locations, contentment serves as a complete mediator between service quality and behavioral intentions. | The absence of views toward public transportation in the structural equation models used to assess service quality, satisfaction, and behavioral intentions. This exclusion may cause bias in parameter estimates, known as omitted variable bias. |
| Sumaedi et al. [38] | Behavioral intention concepts | SEM | To investigate the determinant factors of public transportation passengers’ behavioral intentions using structural equations modeling (SEM). | The findings indicate that passengers’ behavioral intention is significantly influenced by both perceived value and service quality. Additionally, perceived value is notably impacted by service quality and perceived sacrifice. |
|
| Lai and Chen [39] | Multi-attribute approach | Exploratory factor analyses and SEM | To create a relationship model that integrates the primary factors influencing public transit passengers’ behavioral intentions and investigates their impact on those intentions. | The findings revealed a considerable effect of passenger satisfaction on behavioral intentions, which are impacted by the service quality and perceived value. Notably, specific service features such as vehicle safety and facility cleanliness were discovered to have a considerable impact on passenger behavioral intentions, highlighting the necessity of addressing these factors for quality development. Furthermore, the study found a favorable influence of passenger participation on behavioral intentions, implying that enhancing passenger involvement through successful marketing methods could boost ridership. | The study advises developing a comprehensive and reliable scale for measuring passenger involvement that can be applied to a variety of public transportation services. Furthermore, further research is needed to determine how to develop and implement marketing tactics that effectively engage passengers in order to attract more riders. Finally, while involvement was discovered as a factor influencing passenger behavioral intentions in this study, more investigation of its significance and ramifications is advised. |
| de Oña et al. [40] | Theoretical framework of SERVQUAL, CS, and BI | SEM | To explore the relationship between perceived service quality, consumer satisfaction, and behavioral intentions in Seville Metro (Spain). | Eight components of service quality perceptions were discovered, with tangible factors service equipment being the most important factor. The study discovered strong correlations between service quality, customer satisfaction, and behavioral intentions across the entire sample; however, there were variances between captive and non-captive users. While non-captive users demonstrated strong correlations among all three variables, captive users did not exhibit a substantial direct association between the service quality and behavioral intentions. | The study cautions against generalizing these findings to other modes of transportation or circumstances, highlighting the importance of case-by-case verification. The limitation is the need for additional research into the impact of service quality perceptions on other characteristics of customer loyalty among captive users. |
| Cahigas et al. [4] | Integration of social exchange theory and TPB | Confirmatory factor analysis—SEM | To analyze the behavior of PUB passengers during the COVID-19 pandemic using the integration of SET and TPB. | Accessibility, safety, economic benefit, and crisis management positively influenced passengers’ trust, which in turn had a positive effect on attitude, subjective norm, and perceived behavioral control. These factors, along with perceived behavioral control, positively influenced the intention to use PUB. Additionally, perceived behavioral control positively impacted perceived passenger behavior, while the intention to use PUB positively influenced perceived passenger behavior. | Future studies should look at passenger behavior in several Filippino cities, assessing differences in PUB systems. Comparing travel behavior before, during, and after the pandemic may provide information into COVID-19’s impact on travel. Analyzing demographic characteristics as moderating factors in SEM may improve knowledge. Furthermore, including service quality variables would improve the theoretical framework. |
| Ambak et al. [25] | TPB | Correlation and regression analysis |
| In comparison to subjective norm and perceived behavior control, users’ attitudes toward public transportation have the biggest influence on their decision to take the bus. Due to its low cost and the scarcity of other modes of transportation, the majority of respondents preferred taking the public bus. | While the sample size of 282 respondents is acceptable for multivariate statistical analysis, it may not fully represent the diversity of public transportation users in Batu Pahat and Kluang. Furthermore, the study’s focus on a specific route and bus operators may not reflect all of the factors driving public transportation use in the two cities as a whole. |
| Bandyopadhyaya and Bandyopadhyaya [42] | TPB | SEM | To assess public transportation utilization intention among regular commuters under 45 years old in India following COVID-19, with a focus on anticipated behavioral alterations as transportation infrastructure advances using theory of planned behavior framework. | The findings show that annual family income and education level have a substantial influence on intentions to use public transportation, while family size and gender do not. Social norms influence intentions more than individual attitudes. Furthermore, current use of public transportation is favorably correlated with future intent to use it. Interestingly, people with greater incomes and education levels have more intentions to use public transportation. |
|
| Zailani et al. [43] | Extended TPB | PLS-SEM | To investigate the psychological factors influencing the inclination to utilize public transportation for three different purposes: commuting to work or school, shopping, and leisure activities. | The significant roles in determining the intention to use public transportation for different purposes such as work or study, shopping, and leisure are attitude, perceived behavioral control, overall image, and past behavior. Particularly, individuals express a stronger inclination to utilize public transportation for work or study purposes in comparison to shopping and leisure activities because of such factors like peak hour traffic congestion and the convenience of managing items during travel. | While attitude, subjective behavioral control, and overall image were found to have a substantial influence on the intention to utilize public transportation, the motivations for these psychological elements are unknown. Other determinants, such as car access, descriptive norms, attitudinal factors, habits, personal resources, and environmental factors, may provide a deeper understanding of the intention to take public transportation. |
| Forward [44] | TPB | Regression analysis | - To identify the important factors that influence and predict PT. - To provide a deeper understanding of what motivates people to use PT. | The study found that people who did not ride buses had negative attitudes toward this mode of transportation. Unpleasant travels, slow travel time, and a perceived loss of freedom discouraged car-only customers from taking buses. Attitudes and perceived behavioral control were critical, showing the importance of a favorable attitude toward public transportation and its ease of use. Providing free transit passes to habitual automobile users had a positive impact on attitudes and, in some cases, modified travel behaviors, demonstrating that personal experience could challenge preconceived ideas about public transportation. | The study lacked full measurements from the theory of planned behavior (TPB), explaining only a tiny percentage of the variance in bus usage. Demographic disparities and a low response rate also hindered generalization. Furthermore, the small number of individuals who received free travel permits and the short usage duration limited the findings. |
| Chen and Chao [45] | Integration of TPB and TAM | Confirmatory factor analysis and SEM | to investigate the intentions of private vehicle users, including both car and motorcycle users, to switch to public transit employing an integrated model that combines the theory of planned behavior (TPB) with the Technology Acceptance Model (TAM). | The findings show that, when compared to the TPB variables, an individual’s regular usage of private vehicles reduces their intention to transition from a car or motorcycle to public transit. It was revealed that subjective norm has the most significant effect compared to other TPB variables on the intention of users to switch to public transportation in Taiwan. It was mentioned that, in order to encourage people to use public transportation, the transit authorities should work on improving personal beliefs and fostering positive feelings in people about using public transportations. | The model of this study only measure intentions to switch to public transit, not actual behaviors. A suitably designed intervention, such as providing participants with free public transit passes for a limited time period, may be a viable way to collect data on real behaviors following such an intervention, and this could be an avenue for future research provided adequate resources are available. |
| Donald et al. [46] | TPB | SEM | To explore the psychological aspects that influence commuters’ decisions between using a personal car and public transportation. | Car use was predominantly motivated by intention and habit, with perceived behavioral control (PBC) playing a supporting role. On the other hand, the choice to take public transportation was purely driven by intention. The study discovered that variables from the theory of planned behavior (TPB), such as attitude, subjective norm, and PBC, had an indirect impact on the use of both forms of transportation by influencing intention and habit. | The study chose to measure past behavior rather than judge it in advance. However, because perceived behavioral control (PBC) is influenced by previous experiences, they anticipate a stronger rather than a weaker impact when employing such a measure. |
| Ali et al. [47] | Extended TPB | Explanatory factor analysis | To investigate the psychological factors that influence public transportation usage, with a focus on service accessibility and trip cost in a small Japanese city. The theory of planned behavior serves as the theoretical foundation for this inquiry. | The findings for personal norm and environmental concern show that respondents firmly believe in their moral commitment to safeguard the environment and prefer to use public transportation. The attitude towards public transport measure has a positive and substantial relationship with the public transport behavior variable. Furthermore, the findings on journey and cost concern indicate that travelers’ awareness of cost and journey time variables has a substantial influence on their travel decisions. | The findings are based solely on the survey responses. It would be beneficial to seek input from government, city hall, and service providers in order to gain a more complete picture of how to encourage more people to use public transportation in the city. |
| Sumaedi et al. [48] | Integrated model of TPB, value, and image | Multiple regressions | To explore how the variables of the theory of planned behavior, perceived value, and image affect public transport users’ intention to reuse. | This study discovered that public transportation users’ intention to reuse is influenced by their attitude, subjective norm, and image, although perceived value and perceived behavioral control have no significant impact. The findings show that public transportation service providers should successfully control passengers’ attitudes, subjective norms, and public transport’s image. Furthermore, attention should be placed on marketing and operational initiatives to improve these aspects. | The study used convenience sampling and only collected data in Tangerang, Indonesia, which limits the findings’ generalizability. Furthermore, it focused on only five attributes as predictors of public transportation riders’ intention to reuse, implying that other factors may be impacting this decision. |
| Zhang et al. [49] | Goal-framing theory | SEM |
| Social media could have a considerable impact on the uptake of transportation services by encouraging the achievement of desired goals, such as normative and hedonic ones. This implies that social media platforms not only facilitate beneficial relationships, but also have a favorable impact, particularly on environmental concerns. | Different regions may provide different outcomes, and external factors must be considered when evaluating travel behavior holistically. |
| Söderlund et al. [50] | Open-ended questionnaire | Multiple-item/single-item approach |
| Satisfaction has no association with these three aims. This implies that researchers examining satisfaction should pay attention to which specific intention indicator they use, because it can lead to differing conclusions about the importance of pleasure in determining intentions. | The researchers classified the entities based on their ownership levels. They did not, however, conduct an empirical assessment of how much satisfaction and intention differed in the thoughts of respondents. |
| Fu and Juan [51] | Integration of TPB and Customer Satisfaction theory | Exploratory factor analysis and confirmatory factor analysis |
| The main factor influencing behavioral intention is subjective norm. Prioritizing attitude, satisfaction acts as a mediator in the relationship between behavioral intention and perceived quality. It is impacted by a number of factors, including perceived behavioral control, subjective norms, transportation information availability, and service quality. Information has no direct effect on satisfaction; instead, habit—which is both directly and indirectly influenced by intention—emerges as the best predictor of public transportation usage behavior. | While acknowledging geographical differences in the predictive potential of components, the study promotes the merging of TPB and customer satisfaction theory. It is advised that more detailed service attriutes be included in future studies, as well as the interactions between perceived behavioral control and other cognitive dimensions. |
| Mugion et al. [52] | Integration of service quality, service loyalty, and intention | PLS-PM | To investigate how users perceive the quality of service provided by urban public transportation and determine whether these views influence people to choose sustainable mobility options over private vehicle use, such as carpooling, bike sharing, and car sharing. | The intention to use public transit more often is strongly impacted by service quality, which also has an impact on the intention to use fewer personal vehicles and the tendency to use more environmentally friendly modes of transportation like carpooling. | The primary limitations consist of the narrow emphasis on a single city and the limited sample size. Using the theory of practice could also provide more in-depth understanding of the social and cultural settings for encouraging long-lasting behavioral changes. In order to take into consideration various urban environments and socioeconomic issues, future study could investigate cross-country analysis. |
| Ng and Phung [53] | Integration of TPB, service satisfaction and environmental concern | PLS-SEM | To examine the user’s intention to use public transportation such as BRT in Hanoi. | Behavioral intention is influenced by a variety of factors, including attitude, perceived behavioral control, personal standards, and descriptive norms. Subjective norms have less of an impact in this combined model when personal and descriptive norms are taken into account. Furthermore, the efficacy of this integrated TPB model is reinforced by the indirect effects of environmental concern on behavioral intention through attitude, perceived behavioral control, and personal standards. Nonetheless, the transition from private automobiles to public bus networks is not substantially influenced by service satisfaction. | The only data used in the study came from surveys that respondents on public roadways filled out. They ignored suggestions from other significant parties, such as law enforcement or transportation organizations. Furthermore, although the study examined people’s intentions to utilize public transportation, it did not monitor people’s actual behavior, which may have an impact on the validity of the results. |
| de Oña et al. [54] | Extended TPB | Explorative factor analysis and confirmative factor analysis | To propose a model that will investigate the effects of variables like customer satisfaction and service quality on passengers’ behavioral intentions toward transit services. | Important variables include attitudes about transit, perceived benefits, costs, and service quality and satisfaction. Notably, behavioral intentions are influenced by service quality both directly and indirectly; comfort, accessibility, and punctuality are important factors in this regard. After taking into account sentiments about transit and perceived costs, perceived benefits had the biggest impact on intentions. Furthermore, behavioral intentions are negatively impacted by how appealing other forms of transportation are. The report emphasizes the necessity of specialized tactics to raise ridership by addressing passenger perceptions and enhancing the quality of transit service. | The study’s focus on a single city and transit mode, as well as the requirement to validate results in various contexts and transit services, are some of its limitations. |
| Characteristics | Category | N | % |
|---|---|---|---|
| Gender | Male | 230 | 45.8 |
| Female | 272 | 54.2 | |
| Age | Below 18 years old | 12 | 2.4 |
| 18–25 years old | 389 | 77.5 | |
| 26–35 years old | 78 | 15.5 | |
| 36–45 years old | 19 | 3.8 | |
| 46–55 years old | 3 | 0.6 | |
| Above 55 years old | 1 | 0.2 | |
| Occupational status | Student | 330 | 65.7 |
| Employee or self-employed | 148 | 29.5 | |
| Employer or business-owner | 7 | 1.4 | |
| Unemployed | 17 | 3.4 | |
| Educational background | No schooling completed | 3 | 0.6 |
| High school graduate | 105 | 20.9 | |
| College graduate | 145 | 28.9 | |
| Undergraduate | 226 | 45 | |
| Graduate studies | 23 | 4.6 | |
| Monthly salary/allowance | Below Php 5000 | 184 | 36.7 |
| Php 5001–Php 10,000 | 120 | 23.9 | |
| Php 10,001–Php 20,000 | 71 | 14.1 | |
| Php 20,001–Php 30,000 | 62 | 12.4 | |
| Php 30,001–40,000 | 24 | 4.8 | |
| Php 40,001–50,000 | 16 | 3.2 | |
| Above Php 50,001 | 25 | 5 | |
| How often do you ride a modern jeepney | Once a week | 237 | 47.2 |
| 2–3 times a week | 151 | 30.1 | |
| 4–5 times a week | 68 | 13.5 | |
| 6–7 times a week | 46 | 9.2 |
| Variable | Item | Mean | StD | Factor Loading | |
|---|---|---|---|---|---|
| Initial | Final | ||||
| Tangible Factors | T1 | 3.3462 | 1.1890 | 0.667 | - |
| T2 | 3.4423 | 1.1546 | 0.704 | 0.786 | |
| T3 | 3.2500 | 1.1125 | 0.792 | 0.847 | |
| T4 | 3.4038 | 1.1852 | 0.772 | 0.812 | |
| T5 | 3.7308 | 1.2664 | 0.698 | - | |
| T6 | 3.3846 | 1.2817 | 0.789 | 0.805 | |
| Reliability | RL1 | 4.1731 | 1.0759 | 0.588 | - |
| RL2 | 3.8269 | 1.1603 | 0.592 | - | |
| RL3 | 2.9423 | 1.5179 | 0.538 | - | |
| RL4 | 3.7308 | 1.1974 | 0.706 | 0.776 | |
| RL5 | 3.5769 | 1.1623 | 0.753 | 0.896 | |
| RL6 | 2.4808 | 1.2902 | 0.559 | - | |
| RL7 | 3.8654 | 1.0880 | 0.610 | - | |
| Responsiveness | RS1 | 3.5192 | 1.0567 | 0.727 | 0.729 |
| RS2 | 2.6923 | 1.2914 | 0.683 | - | |
| RS3 | 3.5192 | 1.0643 | 0.748 | 0.758 | |
| RS4 | 3.9615 | 1.0252 | 0.747 | 0.827 | |
| RS5 | 3.8077 | 1.1652 | 0.644 | - | |
| RS6 | 4.0577 | 1.1088 | 0.759 | 0.848 | |
| RS7 | 2.4808 | 1.2578 | 0.611 | - | |
| Assurance | AS1 | 3.6346 | 1.0852 | 0.793 | 0.803 |
| AS2 | 4.4038 | 0.8518 | 0.664 | 0.814 | |
| AS3 | 3.6154 | 1.1062 | 0.816 | 0.869 | |
| AS4 | 3.4615 | 1.2135 | 0.685 | - | |
| AS5 | 3.6538 | 1.1469 | 0.771 | 0.738 | |
| AS6 | 3.4808 | 1.1357 | 0.776 | ||
| Empathy | EM1 | 3.5192 | 0.9609 | 0.732 | 0.811 |
| EM2 | 3.5000 | 1.3411 | 0.697 | - | |
| EM3 | 3.8077 | 1.1064 | 0.760 | 0.771 | |
| EM4 | 3.9423 | 0.9638 | 0.669 | - | |
| EM5 | 4.1154 | 1.0252 | 0.729 | 0.747 | |
| Attitude | AT1 | 3.9434 | 1.2126 | 0.877 | 0.877 |
| AT2 | 3.5768 | 1.2773 | 0.822 | 0.821 | |
| AT3 | 3.9038 | 1.1315 | 0.898 | 0.897 | |
| AT4 | 3.9423 | 1.1691 | 0.922 | 0.923 | |
| AT5 | 4.0385 | 1.2133 | 0.908 | 0.909 | |
| Subjective Norm | SN1 | 3.6346 | 1.1742 | 0.855 | 0.864 |
| SN2 | 3.4423 | 1.2809 | 0.888 | 0.893 | |
| SN3 | 3.3077 | 1.2314 | 0.912 | 0.908 | |
| SN4 | 3.6346 | 1.2326 | 0.872 | 0.879 | |
| SN5 | 2.8077 | 1.2418 | 0.459 | - | |
| Perceived Behavior Control | PBC1 | 3.5577 | 1.1488 | 0.83 | 0.881 |
| PBC2 | 4.0577 | 1.2316 | 0.628 | - | |
| PBC3 | 3.5385 | 1.2658 | 0.725 | 0.709 | |
| PBC4 | 3.3077 | 1.3312 | 0.674 | - | |
| PBC5 | 3.6731 | 1.2293 | 0.816 | 0.873 | |
| Satisfaction | SAT1 | 3.6346 | 1.0081 | 0.714 | 0.713 |
| SAT2 | 3.5577 | 1.2041 | 0.855 | 0.854 | |
| SAT3 | 3.4423 | 1.1825 | 0.876 | 0.876 | |
| SAT4 | 3.5577 | 1.1521 | 0.888 | 0.888 | |
| SAT5 | 3.5962 | 1.1877 | 0.86 | 0.86 | |
| SAT6 | 3.8077 | 1.0889 | 0.85 | 0.851 | |
| Behavioral Intention | BI1 | 3.7115 | 1.0240 | 0.885 | 0.885 |
| BI2 | 3.6923 | 1.0175 | 0.886 | 0.886 | |
| BI3 | 3.7885 | 1.0528 | 0.903 | 0.903 | |
| BI4 | 3.6538 | 1.1719 | 0.882 | 0.882 | |
| Latent Variables | Cronbach’s Alpha | Composite Reliability (CR) | Average Variance Extracted (AVE) |
|---|---|---|---|
| Reliability | 0.785 | 0.840 | 0.702 |
| Responsiveness | 0.802 | 0.870 | 0.627 |
| Assurance | 0.830 | 0.882 | 0.652 |
| Empathy | 0.771 | 0.820 | 0.603 |
| Tangibles | 0.832 | 0.886 | 0.661 |
| Attitude | 0.931 | 0.948 | 0.785 |
| Subjective Norm | 0.909 | 0.936 | 0.785 |
| Perceived Behavior Control | 0.762 | 0.863 | 0.680 |
| Satisfaction | 0.917 | 0.936 | 0.710 |
| Behavioral Intention | 0.912 | 0.938 | 0.790 |
| Factors | AT | AS | BI | EM | PBC | RL | RS | SN | SAT | T |
|---|---|---|---|---|---|---|---|---|---|---|
| AT | 0.886 | |||||||||
| AS | 0.554 | 0.807 | ||||||||
| BI | 0.769 | 0.700 | 0.889 | |||||||
| EM | 0.516 | 0.725 | 0.638 | 0.777 | ||||||
| PBC | 0.768 | 0.564 | 0.750 | 0.552 | 0.825 | |||||
| RL | 0.570 | 0.675 | 0.659 | 0.616 | 0.580 | 0.838 | ||||
| RS | 0.570 | 0.733 | 0.665 | 0.669 | 0.605 | 0.704 | 0.792 | |||
| SN | 0.750 | 0.454 | 0.676 | 0.471 | 0.740 | 0.480 | 0.474 | 0.883 | ||
| SAT | 0.756 | 0.709 | 0.816 | 0.647 | 0.719 | 0.680 | 0.692 | 0.666 | 0.842 | |
| T | 0.531 | 0.589 | 0.659 | 0.524 | 0.494 | 0.606 | 0.587 | 0.444 | 0.708 | 0.813 |
| Factors | AT | AS | BI | EM | PBC | RL | RS | SQ | SN | SAT | T |
|---|---|---|---|---|---|---|---|---|---|---|---|
| AT | |||||||||||
| AS | 0.638 | ||||||||||
| BI | 0.832 | 0.806 | |||||||||
| EM | 0.613 | 0.847 | 0.762 | ||||||||
| PBC | 0.843 | 0.684 | 0.835 | 0.71 | |||||||
| RL | 0.693 | 0.844 | 0.802 | 0.81 | 0.759 | ||||||
| RS | 0.647 | 0.834 | 0.767 | 0.827 | 0.744 | 0.819 | |||||
| SQ | 0.421 | 0.83 | 0.566 | 0.681 | 0.502 | 0.65 | 0.661 | ||||
| SN | 0.810 | 0.533 | 0.739 | 0.567 | 0.844 | 0.596 | 0.556 | 0.339 | |||
| SAT | 0.815 | 0.811 | 0.779 | 0.773 | 0.816 | 0.823 | 0.802 | 0.586 | 0.73 | ||
| T | 0.605 | 0.707 | 0.757 | 0.66 | 0.599 | 0.764 | 0.718 | 0.487 | 0.526 | 0.814 |
| Goodness of Fit Measures of the SEM | Parameter Estimates | Minimum Cut-Off | Recommended by |
|---|---|---|---|
| SRMR | 0.051 | <0.08 | Hu and Bentler [65] |
| Chi-square/dF | 4.500 | <5.0 | Hooper et al. [67] |
| Normal fit index (NFI) | 0.953 | >0.80 | Baumgartner and Homburg [70] |
| Hypothesis | Relationship | Beta | p Values | Decision |
|---|---|---|---|---|
| 1 | SQ → AT | 0.407 | <0.001 | Accept |
| 2 | SQ → SN | 0.330 | <0.001 | Accept |
| 3 | SQ → PBC | 0.426 | <0.001 | Accept |
| 4 | SQ → SAT | 0.559 | <0.001 | Accept |
| 5 | SQ → BI | 0.160 | 0.019 | Accept |
| 6 | AT → BI | 0.169 | <0.001 | Accept |
| 7 | PBC → BI | 0.183 | 0.024 | Accept |
| 8 | SN → BI | 0.046 | 0.200 | Reject |
| 9 | SAT → BI | 0.673 | <0.001 | Accept |
| Higher-order | SQ → T | 0.449 | <0.001 | Accept |
| Higher-order | SQ → AS | 0.869 | <0.001 | Accept |
| Higher-order | SQ → EM | 0.600 | <0.001 | Accept |
| Higher-order | SQ → RL | 0.443 | <0.001 | Accept |
| Higher-order | SQ → RS | 0.593 | <0.001 | Accept |
Disclaimer/Publisher’s Note: The statements, opinions and data contained in all publications are solely those of the individual author(s) and contributor(s) and not of MDPI and/or the editor(s). MDPI and/or the editor(s) disclaim responsibility for any injury to people or property resulting from any ideas, methods, instructions or products referred to in the content. |
© 2024 by the authors. Licensee MDPI, Basel, Switzerland. This article is an open access article distributed under the terms and conditions of the Creative Commons Attribution (CC BY) license (https://creativecommons.org/licenses/by/4.0/).
Share and Cite
Zulueta, T.M.T.; Ong, A.K.S.; German, J.D.; Gumasing, M.J.J.; Chico, J.C.D. Implications of the Progression to Sustainable Public Transportation: An Insight into Modern Jeepney Shift from the Philippines. Sustainability 2024, 16, 3912. https://doi.org/10.3390/su16103912
Zulueta TMT, Ong AKS, German JD, Gumasing MJJ, Chico JCD. Implications of the Progression to Sustainable Public Transportation: An Insight into Modern Jeepney Shift from the Philippines. Sustainability. 2024; 16(10):3912. https://doi.org/10.3390/su16103912
Chicago/Turabian StyleZulueta, Tricia Mae T., Ardvin Kester S. Ong, Josephine D. German, Ma. Janice J. Gumasing, and Jenn Christzel D. Chico. 2024. "Implications of the Progression to Sustainable Public Transportation: An Insight into Modern Jeepney Shift from the Philippines" Sustainability 16, no. 10: 3912. https://doi.org/10.3390/su16103912
APA StyleZulueta, T. M. T., Ong, A. K. S., German, J. D., Gumasing, M. J. J., & Chico, J. C. D. (2024). Implications of the Progression to Sustainable Public Transportation: An Insight into Modern Jeepney Shift from the Philippines. Sustainability, 16(10), 3912. https://doi.org/10.3390/su16103912

