Next Article in Journal
Leveraging Information and Communication Technologies in Forest Ecotourism: A Case Study from Poland
Previous Article in Journal
Instructors’ Perspectives on Enhancing Sustainability’s Diffusion into Mechanical Engineering Courses
Previous Article in Special Issue
Equivalent Hydraulic Conductivity of Heterogeneous Aquifers Estimated by Multi-Frequency Oscillatory Pumping
 
 
Font Type:
Arial Georgia Verdana
Font Size:
Aa Aa Aa
Line Spacing:
Column Width:
Background:
Article

Can a Water Bank Improve Groundwater Rights Market Efficiency?—A Study Based on Monte Carlo Simulations

1
Business School, Hohai University, Nanjing 211100, China
2
Ningxia Shuifa Group Co., Ltd., Yinchuan 750000, China
*
Author to whom correspondence should be addressed.
Sustainability 2024, 16(1), 54; https://doi.org/10.3390/su16010054
Submission received: 11 October 2023 / Revised: 6 December 2023 / Accepted: 14 December 2023 / Published: 20 December 2023
(This article belongs to the Special Issue Water Resources Management and Wastewater Treatment)

Abstract

:
Groundwater possesses a natural advantage as a reservoir, making it well-suited for storage. Introducing a water bank to the groundwater market not only reduces storage costs but also revitalizes the groundwater rights market, achieving synergy between the economic and ecological values of regional water resources. This study combines the core functions of a water bank to establish a theoretical framework for mechanisms concerning value appreciation and risk prevention. Approaching the topic from the perspectives of transaction costs and market price mechanisms, we employ the Monte Carlo algorithm for simulation to study the mechanistic impact of a water bank on the efficiency of the water market. It reveals that a water bank, compared to direct transactions between parties, can effectively reduce the number of transactions in the fragmented water rights market. Additionally, it effectively utilizes market transaction information to provide accurate pricing. Furthermore, we alter model parameters to explore the relationship between the average number of transactions in the market and supply–demand equilibrium. We also investigate how changes in the acceptable price range in the supply–demand market affect the pricing strategies of a water bank and open market pricing. These findings substantiate the necessity of developing a water bank in practice.

1. Introduction

China’s water resources face a dual challenge of uneven spatial distribution and low per capita water availability, leading to a prominent issue of water scarcity and garnering widespread national attention and high-level prioritization [1]. According to the data from the “China Water Resources Bulletin 2022”, the total surface water and groundwater resources in the 31 provinces of China exhibit an uneven distribution [2] (Figure 1). Furthermore, as per the latest statistics from 2021, the per capita water resource availability in China stands at 2098.5 m3, representing only 23.8% of the global per capita average (Figure 2), which is approximately one-fourth of the world level [3].
We can ascertain the exploitation rate of these water resources by calculating the percentage of surface water (groundwater) supply in relation to the total surface water. The differences in the rates of development and use of the two categories of water resources in different provinces are intuitively shown in Figure 3. Based on data from 2022 encompassing 31 provinces in China, it is evident that the development and utilization rate of groundwater resources is significantly lower than that of surface water resources. Consequently, it is imperative to promote the scientific development and utilization of groundwater resources, thereby invigorating the groundwater market effectively as a means to alleviate the issue of water scarcity.
China currently adheres to the water management policy of “prioritizing water conservation, achieving spatial balance, implementing comprehensive governance, and pursuing dual-pronged efforts”, aiming to address water scarcity and facilitate efficient water resource utilization to promote sustainable economic and social development. The integration of existing water resources and the improvement of water resource utilization efficiency are crucial for development. Water rights trading imparts economic value to water resources and optimizes their allocation through market-oriented approaches, enhancing water resource liquidity and facilitating the realization of economic value in the water ecosystem products sector [4]. This is an effective step in putting the new era’s water management regulations into practice, as well as a creative way to revitalize water resources.
However, the current water rights trading procedures are not completely developed and do not involve market makers, as China’s water rights market is still in its experimental stage. This frequently results in high transaction costs, hampering the market’s potential for resource allocation. At this juncture, the water bank, as a novel market-oriented tool, addresses the shortcomings of the existing water rights trading mechanisms by centralizing the storage of water rights, thus transcending the temporal and spatial limitations inherent in water resources. Specifically, the acquisition and storage of water rights facilitate the transfer of these rights, utilizing price mechanisms to coordinate disparities in regional water resource endowments. This approach encourages water-rich areas to store excess water, ensuring the water needs of water-deficient regions. Consequently, it redirects water resources towards water users with higher efficiency and benefits [5], achieving a “win-win” situation for both economic and ecological outcomes.
Water resources, on the other hand, have intrinsic qualities like high mobility and evaporation susceptibility, which frequently lead to high water storage costs and pose serious practical obstacles to a water bank’s implementation. Recognizing that groundwater naturally possesses advantageous storage capabilities, it is well-suited to the water rights acquisition and storage model, thereby reducing the costs associated with constructing reservoirs and other infrastructure. Simultaneously, subterranean aquifers prove efficacious in mitigating water pollution and minimizing evaporative losses. Furthermore, their utilization obviates the necessity for surface land occupancy, thereby yielding diminished maintenance costs [6]. Unlike surface water transactions, groundwater trading does not necessitate physical delivery between buyers and sellers. Instead, it involves the transfer of water rights indicators, rigorously accounted for at the extraction points, reducing reliance on extensive water transfer infrastructure and further enhancing the feasibility of applying the water bank concept to groundwater rights markets.
What is more critical is that groundwater offers controlled water quality and ensures a stable and reliable water supply, supporting human life, agricultural production, and industrial water use. It provides a secure water source for industries with high water quality standards and facilitates the efficient development of groundwater resources for high-value economic sectors [7]. Effectively, it promotes the realization of economic value in downstream ecological products. In this context, a comprehensive exploration of the mechanisms for acquiring and storing groundwater rights in a water bank, along with its impact on water rights market efficiency, not only contributes theoretically by complementing the existing literature on the water bank model but also offers practical improvements to current water rights trading mechanisms and storage models. This enhances the vibrancy and efficiency of water rights transactions, which in turn promote the development of the country’s ecological civilization and high-quality growth.
The concepts of the water bank and water banking are different, and as academic research continues to evolve, some consensus has begun to emerge. For example, Delacámara et al. (2015) introduced the concept of a water bank as an institutionalized and centralized approach aimed at facilitating the efficient transfer of water rights to specific buyers and sellers, which provides a framework to streamline the allocation and distribution of water resources [8]. Additionally, Milanés Murcia et al. (2020) defined the water bank as a brokerage institution with the primary purpose of collecting water from one user to lease or sell it to other users [9]. Following Montilla-López et al. (2016), we can distinguish between a water bank and water banking [10]. The former serves as a single intermediary between buyers and sellers of water rights, while the term "water banking" refers to depositing water rights, either on paper or an actual volume of water, in a “bank”, understood as the water stored in a reservoir, aquifer, or similar resource. This deposit in the bank grants holders access to a diverse range of operations, such as deferring resource utilization and transferring it to other users. Pilar et al. (2015) contend that a water bank, functioning as a market-based mechanism for the redistribution of water resources, can be regarded as a more adaptable system for managing water rights [11]. Based on this, the model discussed in this paper should be regarded as a “water bank” because this study positions the water bank as an innovative intermediary where transferors deposit water and transferees acquire water rights, effectively facilitating resource transfer. Furthermore, a water bank acts as a market maker, providing more open and transparent price quotations.
It is noteworthy, nevertheless, that a large portion of the research on the necessity of water banks still remains in the qualitative analysis and case study exploration stages. The prevailing consensus among most scholars in the existing literature suggests that a water bank not only effectively enhances the efficiency of water resource allocation but is also a crucial means to promote the marketization of water rights trading mechanisms, thus contributing significantly to the scientific management of water resources [12,13]. Studies have revealed that a water bank alleviates the contradictions arising from water scarcity, addresses spatial and temporal disparities in water supply and demand, and encourages water conservation [14,15]. In addition, a water bank utilizes market mechanisms to optimize the utilization of limited water resources to better meet sustainable development needs [10]. As intermediaries in transactions between sellers and buyers, water banks effectively mitigate information asymmetry by establishing information dissemination systems that publicly provide forecasts of water supply and demand, price fluctuations, and other relevant data [16]. This reduces transaction costs and enhances market efficiency in various aspects, including information search, contract negotiation, and compliance [17,18].
Specifically, empirical analyses conducted by some scholars have validated that the storage and transfer of water rights can effectively optimize water use efficiency, enhance regional water security, and yield certain economic and social benefits. For instance, innovators like Megdal (2014) have developed a water bank model that effectively mitigates water resource security issues, including droughts and emergency supply in Arizona, USA [19]. They found that the simulated allocation of water rights not only reduces the adverse effects of drought but also significantly diminishes economic and labor demand losses resulting from water shortages. Studies have also underscored the pivotal role of governments in efficiently performing functions related to water rights allocation, management, and trading, which mobilizes proactive engagement by water users and enhances scientifically informed decision-making regarding water resources [20]. However, this does not imply the absence of market mechanisms, as market mechanisms have a significant impact on improving water resource efficiency [21].
The existing literature has given the application of water banks in groundwater rights markets little attention, with the majority of the literature currently in publication concentrating on surface water as the research topic. The existing research mainly revolves around insights drawn from groundwater trading practices, comprehensive analyses of groundwater rights trading theory, and proposals for groundwater rights trading mechanisms [22,23,24]. However, there has been a lack of research on constructing operational mechanisms for water banks tailored to the specific conditions in China. Furthermore, current research on how water banks can reduce transaction costs and enhance the efficiency of water rights markets is insufficient, with a predominant emphasis on theoretical and qualitative analyses.
Building upon these observations, this paper aims to develop a theoretical framework for the operation of water banks in the groundwater rights market and delves into the mechanisms through which water banks can impact the efficiency of water rights markets. The marginal contributions of this paper are as follows: (1) Based on the theoretical model, we integrate practical elements to construct efficiency enhancement mechanisms, value appreciation mechanisms, and risk mitigation mechanisms that are in line with China’s unique characteristics, thus enabling a more effective service to the groundwater rights trading market. (2) We employ Monte Carlo simulations to simulate transactions and quantitatively elucidate the mechanisms through which a water bank affects transaction costs and transaction prices.

2. Theoretical Frameworks

Considering the original intention of establishing a water rights storage and trading mechanism in China and the industry characteristics of a water bank, its institutional nature can be classified as that of a quasi-public welfare enterprise [25]. The groundwater rights transaction focuses on facilitating shared aquifer transactions among users [26,27]. In the practical implementation of a water bank, it is necessary to establish mechanisms for value appreciation and risk prevention to ensure the sustainability of transactions (Figure 4).

2.1. Value-Added Mechanism

A water bank operates its core water rights trading business through a “storage–transfer” system, enabling individuals and organizations with specific groundwater usage rights to deposit excess water (Figure 5). This allows water-demanding parties to make emergency purchases of underground water during unforeseen events, thereby minimizing the losses caused by water shortages. This approach effectively maximizes the economic value of underground water rights. The subject engaged in groundwater rights transactions with a water bank must be a party with confirmed rights who possesses initial water rights [28].
Influenced by the ecological characteristics of groundwater rights, a water bank should implement an overall approach of “sufficient storage and dynamic balance”. The main focus should be on transactions involving shallow groundwater, while transactions involving deep-pressurized water should be avoided unless necessary. The volume of groundwater rights transferred by the seller should be limited to the water rights quota specified for the current year or month, and overexploitation or overselling of groundwater rights should be prohibited. There are two primary categories of water rights transfer: short-term and long-term. This division is similar to that found in commercial banks between current and fixed-term deposits.
Strict review and approval procedures should be implemented by water banks for water borrowing requests made by the acquirer, ensuring that they do not exceed the allowed groundwater extraction volume or the indicators for newly added water projects in overexploited areas. The water acquisition demand should comply with the national policies and regulations regarding groundwater industry policies and quota standards. Based on a comprehensive consideration of factors such as water demand and water quality requirements, the water bank should transfer and increase water rights after the acquirer pays the corresponding economic compensation.

2.2. Risk Prevention Mechanism

Due to the difficulties in monitoring groundwater, a water bank should enhance the measurement tools for water users during the implementation process, accurately measuring the amount of water extracted to avoid overuse or overselling caused by monitoring and measurement errors. Building upon this, the water bank should further quantify the maximum transferable water volume during extreme conditions such as drought and establish corresponding groundwater level control indicators to ensure a continuous cycle of groundwater reserves and sales.
In addition, the introduction of environmental agencies is necessary. These agencies should hold the necessary underground water rights and collaborate with the water bank to establish the minimum required environmental water volume [29]. It is important to note that environmental water rights should not be allocated to any other purposes [30]. During the execution of water transactions, the water bank should prioritize environmental water use and establish a rigorous water quality monitoring system. Furthermore, the bank should regularly disclose transaction information to the public and be subject to oversight from government agencies and industry self-regulatory organizations.

3. Theoretical Mechanisms and Research Hypotheses

The Coase Theorem states that if transaction costs are low or tend to zero, market participants can reallocate resources through voluntary transactions and negotiate appropriate compensations or trade-offs to maximize the overall welfare and efficiency of resource allocation [31]. In addition, studies have shown that excessive transaction costs and weak property rights have a dampening effect on market innovation [32].
Currently, the water rights trading market in China is still in its nascent phase. Hence, the level of marketization is inadequate, the market activity is weak, and the coverage of trading subjects is insufficient. Regarding the transferor, there is a phenomenon where some fragmented water rights holders exhibit low awareness and willingness to engage in water rights transactions. This can be attributed to several reasons. Firstly, traditional groundwater rights transactions involve cumbersome processes. Secondly, the differing costs associated with information acquisition for both buyers and sellers can lead to information asymmetry, subsequently resulting in high negotiation costs. Additionally, due to the difficulty in monitoring and measuring groundwater, water rights transactions are often limited to bulk water rights, primarily consisting of surface water rights. Regarding the transferee, there is a greater preference for larger-scale water rights transactions that fulfill their own water resource requirements. Nevertheless, they are reluctant to incur higher transaction costs for acquiring fragmented water rights that may exceed the information gathering costs associated with water scarcity.
Effective reduction of transaction costs and promotion of market trading for fragmented water rights are key to improving the efficiency of the current water rights market in China. Lowering transaction costs involves not only market institutions and economic principles but also innovative transaction intermediaries [33]. A water bank serves as a mediator between transferors and transferees by consolidating amounts of water rights objects within its jurisdiction. Through macro-level acquisition and storage, it facilitates the circulation and transfer of fragmented groundwater rights in the market. This concentration of water rights transactions significantly decreases information search costs for transferees while providing a more direct trading channel, overcoming the transferors’ higher negotiation costs and transaction complexities. Furthermore, the water bank leverages its professional technological advantages to achieve precise measurements of water quality and quantity, overcoming the monitoring difficulties of groundwater resources that individual traders cannot address, which ensures the safety and rationality of groundwater transactions. So, a water bank effectively alleviates market challenges, including difficulty in accessing markets for fragmented water rights and the reluctance of water rights holders to sell by enhancing the propensity of water users to trade water rights while further stimulating water conservation [34], which not only activates the groundwater rights trading market, but also brings about a significant increase in water use efficiency.
Based on this, the article proposes research hypothesis H1.
H1 .
As an innovative intermediary institution for water rights trading, a water bank can significantly reduce transaction costs, improve market liquidity and promote resource allocation by providing direct trading channels for both supply and demand sides through macro storage (Figure 6).
The generation of negotiated prices under traditional water rights transactions relies on multi-stage negotiations between the parties. The expected floor price set by the party transferring the asset and the maximum price limit acceptable to the transferee have a significant impact on the price of the transaction in the gaming process. Consequently, the transaction price lacks flexibility in reflecting market information and is often skewed. The study found that there are disequilibrium points in the abstraction rights trading system, meaning that the game is not stable and that there are some differences in the contribution of the two parties to the trading price, i.e., there is a party whose interests are not fully realized.
To address the issues with the traditional water rights trading market price mechanism, it is imperative to introduce a more effective model to ensure the smooth functioning of the water rights market, that is, the market maker mechanism or auction bidding mechanism, which has better performance in the market. A water bank is precisely a market-based market maker model used in the operation of water rights, instantly waiting for transactions to be completed and providing two-way quotes, effectively improving market liquidity and promoting the realization of the market price discovery mechanism. Based on the supply and demand situation in the macro-market context, a water bank sets timely and differentiated quotations, i.e., lower market quotations when supply exceeds demand and higher market quotations when demand exceeds supply, in order to be as close as possible to the overall market equilibrium price. Therefore, the market maker quotation mechanism effectively reduces the uncertainty and market information asymmetry in water rights trading and facilitates the effective implementation of the law of value [35].
Based on this, the article proposes research hypothesis H2.
H2 .
A water bank, through the implementation of a market maker quoting mechanism, facilitates the realization of water rights market price discovery, fully enabling the efficient operation and maximization of value in the groundwater rights market (Figure 6).

4. Methods

4.1. Study Area

Ningxia Hui Autonomous Region (referred to here as Ningxia) encompasses the middle and upper sections of the Yellow River in northwestern China (Figure 7). Ningxia has the least water resources in China, with low amounts of precipitation, surface water (1.19 billion m3) and groundwater (1.81 billion m3) [36]. It faces a severe scarcity of water resources and poor water quality. The per capita water resources in Ningxia are only 1/13 of the national average, and the region heavily relies on transboundary Yellow River water and groundwater to meet its water demands, categorizing it as a region under severe water stress. Under the constraints of extreme water scarcity, Ningxia became China’s first pilot project for water rights transfers in 2004, which effectively promoted the optimization of water resource allocation and the marketization of water resources in the region.
Since the water rights reform in Ningxia, the value of water resources has been maximized, and regional water use efficiency has significantly improved. Despite the fact that some indications of groundwater rights are oversupplied, trading fragmented water rights remains difficult due to factors like high transaction costs, inadequate trading channels, and lack of transparency in transaction prices, leading to the phenomenon of dispersed hoarding. Currently, groundwater rights trading in Ningxia mainly focuses on bulk water rights, with the first transaction volume of groundwater use rights reaching as high as 176,000 cubic meters in 2021. The fragmented water rights market still needs further activation to fully stimulate the efficiency of the underground water rights market. Therefore, this article selected Ningxia as a case study to explore whether a water bank can enhance the efficiency of the fragmented groundwater rights market.

4.2. Monte Carlo Framework

Monte Carlo is a stochastic simulation method that employs repeated random sampling to obtain numerical results, utilizing randomness to address problems that may theoretically be deterministic. A prominent application lies in modeling phenomena with significant input uncertainty. In this research, the operational model of a water bank has not yet been implemented in practice. Consequently, this study relies on the generation of simulated samples within a reasonable range based on the existing circumstances. According to the law of large numbers, when the sample size is sufficiently large, the frequency of an event occurring becomes its probability [37]. Therefore, to mitigate the impact of randomness, a substantial number of repeated samplings were conducted in the model. This process was aimed at deriving a systematic conclusion to validate the necessity of implementing a water bank in China.
In the simulation of water rights market transactions, we conducted 1000 simulations using Python. Despite the inherent randomness in individual samplings, where certain outcomes may exhibit extreme conditions, the ultimate objective of the Monte Carlo simulation was to determine whether there is a discernible pattern in the results or if the majority tends towards a specific numerical value. In a more detailed exploration, we adjusted and modified parameters within the model to alter the conditions in the water rights market, facilitating a more in-depth study of dynamic patterns.
The model constructed in this article primarily explores two major aspects of how water banks enhance market efficiency: firstly, to what extent water banks can reduce the number of transactions in the groundwater rights market, thereby reducing transaction costs, and secondly, whether bilateral negotiated pricing is effective compared to the pricing model employed by a water bank (Figure 8). In the simulation, if, the number of transactions between the two parties are concentrated within a specific small range, it is considered that the number of transactions follows a certain pattern in a randomly generated market that meets given conditions and tends towards certain similar values. Therefore, by comparing this value with the required number of transactions with a water bank, we can deduce the advantages that a water bank brings. Similarly, in the simulation of transaction prices, by comparing the differences between negotiated pricing and water bank pricing, the necessity of a water bank can be explored.

4.3. Model Assumption

4.3.1. Transaction Volume Assumptions

In Ningxia, the current groundwater rights market experiences limited activity in terms of scattered water rights transactions. Surplus water rights holders with fragmented water rights have not effectively entered the market for circulation, while the demand side exhibits substantial demand for large-scale water rights, indicating significant untapped trading market potential. Based on this real-world scenario, in our model, we assume that the demand from the water rights transferee is denoted as Q A , primarily representing large-scale water rights, and the supply from the water rights transferor is denoted as Q B , which mainly consists of scattered water rights.

4.3.2. Transaction Price Assumptions

Water rights transactions between agriculture and industry are most common in Ningxia, effectively facilitating the transition from water-saving practices in agriculture to water-saving practices in industry. Based on water rights transaction data from Ningxia, the unit transaction price for industrial water rights tends to cluster in the range of CNY 1–2/m3. Therefore, we used this range as the baseline for our simulation, assuming that market prices for both supply and demand sides follow a normal distribution, denoted as P ~ N μ , σ 2 . And we set the price range for the transferee and transferor based on the three standard deviations (3σ) rule.
Depending on the characteristics of individual market participants, transferees tend to acquire water rights at lower prices, while transferors tend to sell them at higher prices. The price for transferees is denoted as P A , and P A follows P A ~ N ( 1.4,0.01 ) . The price for transferors is denoted as P B , and P B follows P B ~ N ( 1.6,0.01 ) .

4.4. Modeling

4.4.1. Variable Setting

In the model simulation, it was initially essential to generate trading quantities and prices for the market participants, denoted as Q , P . Consequently, in the transferees’ market, we have [ Q A 1 , P A 1 , Q A 2 , P A 2 · · · Q A n , P A n ] . And in the transferors’ market, we have [ Q B 1 , P B 1 , Q B 2 , P B 2 · · · Q B m , P B m ] .
Assuming that there are n transferees and m transferors in the market, and based on the modeling assumptions, we establish the conditions:
Q A i Q B k
m n
To better simulate the fundamental market supply and demand conditions and align with the model requirements, the following intervals are established:
Q A i 0 , 100
Q B k 0 , 10
m 0 , 1000
n 0 , 100
Based on the price assumptions, P A ~ N ( 1.4 , 0.01 ) and P B ~ N ( 1.6 , 0.01 ) . Additionally, an absolute value transformation is applied to prevent negative values.
It is worth noting that the assumptions mentioned above are derived from the Chinese water rights trading market, where numerous fragmented surplus water rights have yet to be transferred through transactions, and the market demand primarily revolves around bulk water rights. Indeed, there may exist a market situation with relatively fragmented demand, where the roles of transferor and transferee are interchanged compared to the original hypothetical model. Nevertheless, this does not affect the simulated results regarding the number of transactions. Therefore, we have solely simulated one scenario that closely corresponds to the Chinese market. But the discussion in this paper does not encompass the case of a balanced distribution between supply and demand.

4.4.2. Simulation of the Number of Transactions

Given the challenge of quantifying transaction costs directly within our model, we have chosen to simulate transaction costs in terms of the number of transactions. This transformation is inherently reasonable since an increase in the number of transactions invariably leads to a rise in transaction costs. Therefore, at its essence, there exists a fundamental alignment between the number of transactions and transaction costs.
In traditional water rights markets lacking a water bank, where the supply is fragmented, transferees must engage with multiple sellers to satisfy their needs, resulting in a substantial volume of transactions. However, if a water bank is implemented, it can aggregate the water rights acquired through its "water storage" operations and transfer them all at once to the transferees. Consequently, each transferee only has to carry out one transaction. Theoretically, a water bank, by reducing the number of market transactions, serves to diminish transaction costs. Nevertheless, the magnitude of the reduction in the number of transactions cannot be empirically quantified. So, we built a model to quantify it, and posit that the greater the reduction in the number of transactions, the more effectively the water bank functions within the water rights market.
Since the data generated on each occasion are random and there are no pre-existing cooperative alliances among individual entities, we consider this to be consistent with the typical characteristics of traders in a generic water rights market. Therefore, to simplify the model, we conducted sequential transactions based on the order of acquisition party generation.
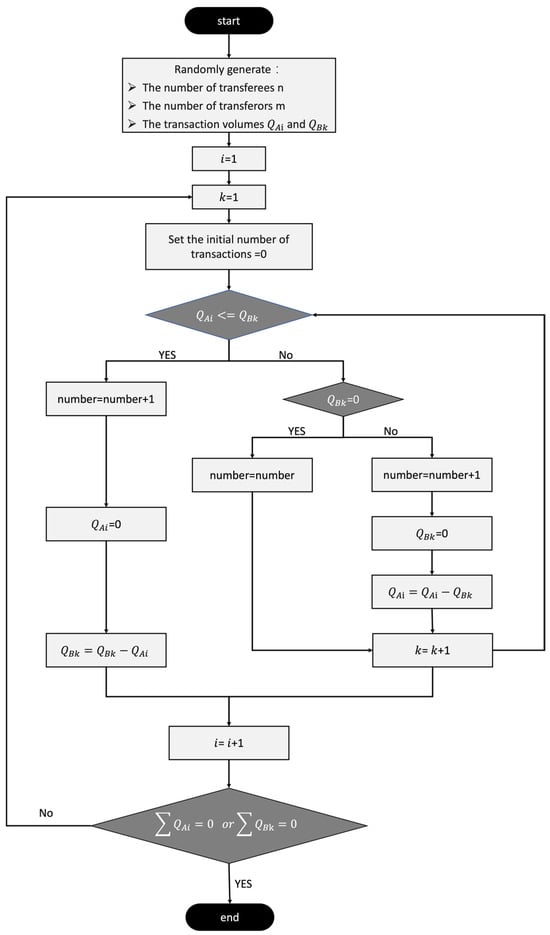
The demand set of water rights transferees is denoted as Q A 1 , Q A 2 Q A n , and the supply set of water rights transferors is denoted as Q B 1 , Q B 2 Q B m . Based on the assumption of bulk water rights supply, the program let transferees engage in transactions with transferors sequentially, starting each round of transactions from Q B 1 .
We illustrate this process using transferee A i as an example. If Q A i Q B 1 holds true, it signifies that the demand has been satisfied, completing the transaction, resulting in a number of transactions of 1.
If Q A i Q B 1 holds false, a determination is made regarding whether Q B 1 = 0 . Transactions conducted with Q B 1 = 0 are considered “virtual” and do not increase the number of transactions. Therefore, the number of transactions remains unchanged. The program then proceeds to Q B 2 , initiating a new round of assessment. This approach aligns with the reality of the market, where suppliers with insufficient supply typically exit the market, meaning there are no real-world scenarios where Q B k = 0 for a supplier k. If Q B 1 0 , a transaction is assumed to take place. The number of transactions increases by 1, Q B 1 is reset to 0, and the demand is adjusted to the remainder after deducting Q B 1 . The program then moves on to Q B 2 , until Q A i =0.
In the market, there are three fundamental scenarios: where supply is greater than demand, supply is less than demand, and supply equals demand. Therefore, in the process, if after each loop, Q A i = 0 or Q B k = 0 holds true, it indicates that all participants on one side of the market have completed all of their transactions, meaning that market trading has temporarily halted. The average number of transactions needed for each buyer to finalize their trades is calculated to establish the average number of transactions for each random market trading scenario.
The specific transaction simulation process of this model is illustrated in Figure 9.

4.4.3. Simulation of Transaction Price

In the simulation of transaction pricing, the aim is to compare the difference between the price formed through bilateral negotiations and the price formed through a water bank quotation mechanism.
In a negotiated pricing mechanism without a water bank, both parties independently provide quotes. The transferee’s initial quote is P A , and the transferor’s initial quote is P B . The open market price at which both parties engage in water rights transactions is:
P * = P A + δ P B P A ,   P A < P B             P B ,   P A P B
In the water bank quotation mechanism, reference is made to the sealed bid double-auction approach as outlined in Bjornlund (2003) [38]. In this system, the water bank determines a price based on the sealed bid information submitted by transferees and transferors, with the goal of maximizing the trading volume in the market. This determined price is referred to as the water bank price.
The model assumes that transferees can accept a maximum price increase of 10%, while transferors can accept a maximum price decrease of 10%. Specifically, if the transferee’s quote is P A and the transferor’s quote is P B , a successful transaction occurs when 1.1 P A > 0.9 P B .
Based on this, one of the transferees A i ’s order prices are simulated to interact with the order prices of all transferors B k 1 k n in the market. When the condition 1.1 P A > 0.9 P B is met, the corresponding transaction volume Q B k increases. Finally, the sum of Q B k i is calculated to find the P A i that maximizes Q B k i , which serves as the water bank price (Figure 10).

5. Results

5.1. Simulation Results for the Number of Transactions

To mitigate the influence of randomness, 1000 simulations were conducted using Python. This entailed generating 1000 random trading markets, with transferee and transferor information being randomly generated within specified intervals, according to the underlying assumptions. Each market corresponded to an average number of transactions upon the completion of the simulation, which constituted the vertical axis values in Figure 11.
In random markets where Q A i 0 , 100 , Q B k 0 , 10 , m 0 , 1000 , n 0 , 100 , the transferee’s transaction needs exhibited a minor fluctuation around approximately 10 transactions. The probability of the number of transactions falling within the range of 8 to 12 transactions was as high as 91.1%. It is evident that the number of transactions tends to stabilize within a narrow range, indicating a common pattern in the average number of transactions. From the simulation results, it is observed that in the fragmented water rights market, mismatches between the supply and demand of both parties lead to substantial transaction costs. This imposes a significant impact on market efficiency.
It is noteworthy that, within the scope of 1000 random markets, regardless of variations in the number of market participants and the magnitude of trade volumes, the number of transactions ultimately converges to approximately 10 transactions. Notably, this figure corresponds precisely to the ratio of the interval length within which both buyers and sellers can generate tradeable volume. This observation underscores the significant influence of the sporadic nature of water rights market supply relative to demand on the number of transactions.
This result validates one of the factors contributing to the inactivity of scattered water rights transactions in Ningxia. Transferees are not willing to incur such significant transaction costs to engage with the transferor, which is roughly equivalent to 10 times the cost of a single transaction with a bulk water rights transferor. Even though the final transaction price for scattered agricultural water rights may be lower compared to bulk water rights, the hidden transaction costs may outweigh the advantages brought by the price.
In this scenario, if a water bank is introduced for the transactions, traders will only need to engage in one market transaction. We contend that an increase in the number of transactions signifies elevated market search costs, negotiation costs, and related expenses. Therefore, a water bank effectively reduces overall market transaction costs. As transaction costs decrease, the water rights trading market will become even more active, which will be more conducive to water rights reform and the improvement of water resource efficiency in Ningxia.

5.2. Simulation Results for Transactions Prices

In a randomly generated trading market, a water bank system utilizes all of the information from the transferees and transferors to identify a price that maximizes the market’s trading volume, denoted as the “Water Bank price” in Figure 12 Both the transferees and transferors, using their initial quotations as a starting point, then negotiate and establish a transaction price, referred to as the “Open market price” in Figure 12.
From the simulation results, it can be observed that the open market price fluctuates within a certain range, but with significant volatility. Additionally, the open market price exhibits a deviation of approximately 10–20% compared to the water bank price. Market participants are unable to fully access market information, leading to information asymmetry between the two parties. Furthermore, the negotiation and bargaining between the parties are more reliant on the initial offer and the bargaining abilities of both parties (δ). This introduces an issue of imbalance in bargaining power due to individual differences in abilities, resulting in situations where one party may suffer greater losses. In contrast, a water bank provides a more transparent pricing mechanism, contributing to the fair and efficient operation of the market.
Due to the relatively late initiation of water rights reform, the market foundation for water rights trading in Ningxia is somewhat weak. This is particularly evident in the scattered water rights market, characterized by a lack of liquidity, high information asymmetry among traders, and inadequate operation of market price mechanisms. Hence, the established water bank would play a crucial role in acting as a market maker. It would provide liquidity, offer quotes based on market information, and help avoid deviations in transaction prices negotiated by both parties. This, in turn, will enhance the efficiency of the groundwater rights trading market in Ningxia.

6. Discussion

To investigate whether there is a correlation between the average number of transactions and the degree of dispersion between water rights supply and demand, as well as to understand the nature of this relationship, we conducted a more in-depth analysis of our model.
We kept the range for generating the random trading volumes for the transferees unchanged. By varying the maximum trading volume for the transferors, we altered the equilibrium between market transaction volumes. We considered positive integers within the range of 1 , 100 and systematically conducted simulations to obtain corresponding average numbers of transactions. To illustrate these changes more intuitively, we connected these points with a smooth line. Additionally, we performed curve fitting on the data points, resulting in the equation y = 52.3883 x 0.7232 . (Figure 13).
The simulation results indicate that there is a negative correlation between the average number of transactions and the equilibrium of supply and demand in the water rights market. In other words, when the equilibrium between supply and demand in the water rights market is lower, the average number of transactions is higher. Additionally, a nonlinear relationship exists, roughly following an “L” shape. The rate of change is more significant when the supply is more scattered. As the degree of supply dispersion decreases, the change becomes relatively stable, and the value approaches 1. By estimating the inflection point of this curve, it appears to occur around 10 , 9.9 , suggesting that when the maximum supply-to-demand ratio is less than or equal to 10, a water bank will significantly reduce the average number of transactions. (Figure 13).
It is worth noting that in the preceding discussion, we explored a random market where Q A i 0 , 100 , Q B k 0 , 10 . We observed that the average number of transactions tends to stabilize around the ratio of trading volumes between both the supply and demand sides. To ascertain the validity of this pattern, we plotted the function y = 100 x for comparative analysis. It was observed that the curve of y = 100 x closely resembles the simulated average number of transactions curve, except for extreme lower values where it does not hold true. (Figure 13).
Based on this, it can be concluded that a water bank plays a significant role in reducing the average number of transactions in markets with lower equilibrium between supply and demand. Therefore, in groundwater rights markets with either scattered supply or scattered demand, the introduction of a water bank can help reduce market transaction costs. However, when the imbalance reaches a certain low level, the effectiveness of a water bank in reducing market transaction costs significantly decreases.
To further investigate the superiority of water bank prices compared to open market prices, we varied the parameter σ 2 in the recipient side P ~ N ( μ , σ 2 ) with values of σ = 0.1,0.15,0.2 , while keeping the transferor’s price range generation unchanged. This was done to explore the impact of the length of the range within which traders are willing to accept transaction prices on the prices generated under two different pricing models.
According to the 3 σ rule, μ 3 σ , μ + 3 σ can be approximately considered as the range of values for the random variable P because there is a 99.73% probability that P falls within this interval. Therefore, as σ increases, the highest price levels acceptable to a percentage of traders in the demand market generally rise.
The simulation results reveal that, under the condition where the standard σ of the transferor remains constant, the open market price between the two parties is hardly affected, regardless of how σ changes for the recipients in the market. In contrast, water bank prices are closely related to σ .
This means that when the overall supply and demand levels in the market change, both parties may not be able to adjust to market information promptly, leading to some lag. When σ increases, it indicates strong demand in the market, and the transferee can accept a higher price to purchase water rights. However, at this time, the transferor, lacking the latest market information, may still maintain their original quote, resulting in a lower final transaction price. In contrast, the water bank adjusts to changes in the transferee’s market timely and ensures that the transferor receives a level of economic compensation closer to the actual value level. (Figure 14).
This suggests that a water bank is capable of adjusting its pricing promptly based on market transaction information, showing its adaptability to changing market conditions. In contrast, open market prices between two parties appear to react with a lag to changes in market information. This lag may be influenced by factors such as incomplete information and information asymmetry, making it challenging for open market prices to be adjusted according to real-time market information.

7. Conclusions

Previous studies have repeatedly demonstrated the effectiveness of water banks from disaster prevention and water resource utilization efficiency perspectives [39,40]. This study primarily focuses on the quantitative analysis of transaction costs and transaction prices. It explores the mechanisms through which a water bank impacts the efficiency of groundwater rights trading markets. The following conclusions are drawn:
(1) A water bank acts as a central repository for groundwater rights, facilitating the efficient transfer of groundwater rights from transferors to transferees. This enables the efficient circulation of groundwater rights between the supply and demand sides. In markets where there is a mismatch between the supply and demand of traders, the water bank provides a direct trading channel for groundwater rights within the same shared aquifer area. This effectively lowers the average number of market transactions, leading to a decrease in transaction costs.
(2) In markets without a water bank, there exists a negative non-linear correlation between the average number of market transactions and the fragmentation of groundwater rights. In markets where the supply and demand of traders are relatively balanced, the reduction in transaction frequency by a water bank may not be as effective. Therefore, it is important to carefully examine the impact pathways of water banks on transaction costs and analyze whether this factor presents obstacles in local water rights trading. This analysis can assist regions in making well-informed decisions regarding whether to establish a water bank system.
(3) A water bank’s quotes are related to the price range formed by traders in the supply and demand market. The water bank continuously adjusts its quotes in real-time based on market information, maximizing its use and reflection of market information. In contrast, traders, due to information asymmetry and incomplete information acquisition, may not be able to quickly grasp the latest market information, leading to delays in updating their quotes. This real-time adjustment by a water bank helps ensure that its pricing is more closely aligned with market dynamics, which can contribute to more efficient and fair pricing in groundwater rights transactions.

Author Contributions

Conceptualization, G.T., T.L. and Y.C. ; methodology, Y.C. and Q.Z.; software, Y.C.; validation, G.T., T.L. and Q.Z.; formal analysis, Y.C.; resources, G.T.; writing—original draft preparation, Y.C.; writing—review and editing, G.T., T.L. and Q.Z.; visualization, Y.C.; supervision, G.T. All authors have read and agreed to the published version of the manuscript.

Funding

This research received no external funding.

Institutional Review Board Statement

Not applicable.

Informed Consent Statement

Not applicable.

Data Availability Statement

No data were used for the research described in the article.

Conflicts of Interest

Author Taolu Luo was employed by the company Ningxia Shuifa Group Co. The remaining authors declare that the research was conducted in the absence of any commercial or financial relationships that could be construed as a potential conflict of interest.

References

  1. Zeng, X.; Li, T.; Zhang, S.; Si, Z.; Dong, H. A Water Trading Model Based on the Construction of Water Bank with Considering Multiple Uncertain Information. IOP Conf. Ser. Earth Environ. Sci. 2018, 178, 012005. [Google Scholar] [CrossRef]
  2. Malakar, K.; Lu, C. Measuring sustainability as distance to ideal position of economy, society and environment: Application to China’s provincial water resources (2004–17). J. Environ. Manag. 2021, 292, 112742. [Google Scholar] [CrossRef] [PubMed]
  3. Song, M.; Wang, R.; Zeng, X. Water resources utilization efficiency and influence factors under environmental restrictions. J. Clean. Prod. 2018, 184, 611–621. [Google Scholar] [CrossRef]
  4. Frino, A.; Kruk, J.; Lepone, A. Liquidity and transaction costs in the European carbon futures market. J. Deriv. Hedge Funds 2010, 16, 100–115. [Google Scholar] [CrossRef]
  5. Grafton, R.Q.; Libecap, G.D.; Edwards, E.C.; O’Brien, R.J.; Landry, C. Comparative assessment of water markets: Insights from the Murray–Darling Basin of Australia and the Western USA. Water Policy 2012, 14, 175–193. [Google Scholar] [CrossRef]
  6. Bhuiyan, C. An approach towards site selection for water banking in unconfined aquifers through artificial recharge. J. Hydrol. 2015, 523, 465–474. [Google Scholar] [CrossRef]
  7. Fazeli, S.; Bozorg-Haddad, O.; Randall, M.; Berrens, R.P. Introducing water banks: Principles and importance. In Economical, Political, and Social Issues in Water Resources; Bozorg-Haddad, O., Ed.; Elsevier: Amsterdam, The Netherlands, 2021; pp. 83–102. ISBN 9780323905671. [Google Scholar] [CrossRef]
  8. Delacámara, G.; Gómez, C.M.; Maestu, J. Water trading opportunities and challenges in Europe. In Routledge Handbook of Water Economics and Institutions; Burnett, K., Howitt, R., Roumasset, J.A., Wada, C.A., Eds.; Routledge: London, UK, 2014; pp. 281–295. [Google Scholar]
  9. Milanés Murcia, M.E. International comparative analysis of regulations for water markets and water banks. In Integrated Water Resource Management; Vieira, E., Sandoval-Solis, S., Pedrosa, V., Ortiz-Partida, J., Eds.; Springer: Cham, Switzerland, 2020; pp. 45–58. [Google Scholar]
  10. Montilla-López, N.M.; Gutiérrez-Martín, C.; Gómez-Limón, J.A. Water Banks: What Have We Learnt from the International Experience? Water 2016, 8, 466. [Google Scholar] [CrossRef]
  11. Paneque, P.; Beltrán, M.J. Towards a more flexible water concession system in Spain: Public water banks in Andalusia. Int. J. Water Resour. Dev. 2015, 31, 657–668. [Google Scholar] [CrossRef]
  12. Gutiérrez-Martín, C.; Gómez-Limón, J.A.; Montilla-López, N.M. Self-financed water bank for resource reallocation to the environment and within the agricultural sector. Ecol. Econ. 2020, 169, 106493. [Google Scholar] [CrossRef]
  13. Gómez-Limón, J.A.; Gutiérrez-Martín, C.; Montilla-López, N.M. Recovering water for the environment during droughts through public water banks within a monopsony-monopoly setting. Water Resour. Econ. 2020, 32, 100163. [Google Scholar] [CrossRef]
  14. Du, M.; Huang, C.; Chen, Z. Evaluating the water-saving and wastewater-reducing effects of water rights trading pilots: Evidence from a quasi-natural experiment. J. Environ. Manag. 2022, 319, 115706. [Google Scholar] [CrossRef] [PubMed]
  15. Reiter, P.D.; Langford, J.; Man, D.C.; Hirsch, S. Adapting to Drought in Australia and California: Creative Water Transfers in a Water-Scarce World. J. AWWA 2015, 107, 20–24. [Google Scholar] [CrossRef]
  16. McCann, L. Transaction costs and environmental policy design. Ecol. Econ. 2013, 88, 253–262. [Google Scholar] [CrossRef]
  17. Garrick, D.; Whitten, S.M.; Coggan, A. Understanding the evolution and performance of water markets and allocation policy: A transaction costs analysis framework. Ecol. Econ. 2013, 88, 195–205. [Google Scholar] [CrossRef]
  18. Ruml, C.C. The Coase theorem and western US appropriative water rights. Nat. Resour. J. 2005, 45, 169. [Google Scholar]
  19. Megdal, S.B.; Dillon, P.; Seasholes, K. Water Banks: Using Managed Aquifer Recharge to Meet Water Policy Objectives. Water 2014, 6, 1500–1514. [Google Scholar] [CrossRef]
  20. Holden, P.; Thobani, M. Tradable Water Rights: A Property Rights Approach to Resolving Water Shortages and Promoting Investment; Social Science Electronic Publishing: Rochester, NY, USA, 1995. [Google Scholar]
  21. Grimble, R. Economic instruments for improving water use efficiency: Theory and practice. Agric. Water Manag. 1999, 40, 77–82. [Google Scholar] [CrossRef]
  22. Skurray, J.H.; Roberts, E.; Pannell, D.J. Hydrological challenges to groundwater trading: Lessons from south-west Western Australia. J. Hydrol. 2012, 412–413, 256–268. [Google Scholar] [CrossRef]
  23. DuMars, C.T.; Minier, J.D. The evolution of groundwater rights and groundwater management in New Mexico and the western United States. Hydrogeol. J. 2004, 12, 40–51. [Google Scholar] [CrossRef]
  24. Kumar, M.D. Chapter 10—Market instruments and institutions for managing groundwater. In Groundwater Economics and Policy in South Asia; Kumar, M.D., Ed.; Elsevier: Amsterdam, The Netherlands, 2023; pp. 227–260. [Google Scholar]
  25. Schwartz, K.; Marois, T. Untapping the sustainable water bank’s public financing for Dutch drinking water companies. Water Int. 2022, 47, 691–710. [Google Scholar] [CrossRef]
  26. Zolfagharipoor, M.A.; Ahmadi, A.; Nikouei, A. Market-based groundwater resources allocation mechanism: An inter-sectoral water exchanges programming analysis. Water Resour. Econ. 2022, 37, 100193. [Google Scholar] [CrossRef]
  27. Easter, K.W.; Huang, Q. Water Markets: How Do We Expand Their Use? In Water Markets for the 21st Century; Global Issues in 559 Water Policy; Springer: Dordrecht, The Netherlands, 2014; Volume 11. [Google Scholar] [CrossRef]
  28. Deng, J.; Jia, S.; Song, Z. Institutional Change in Water Rights in China: A Study of Water Rights Confirmation and Registration in Delingha City. Water 2023, 15, 406. [Google Scholar] [CrossRef]
  29. Kirby, M.; Qureshi, M.E.; Mainuddin, M.; Dyack, B. Catchment behavior and counter-cyclical water trade: An integrated model. Nat. Resour. Model. 2006, 19, 483–510. [Google Scholar] [CrossRef]
  30. Medellín-Azuara, J.; Howitt, R.E.; Lund, J.R. Modeling Economic-Engineering Responses to Drought: The California Case. Drought in Arid and Semi-Arid Regions: A Multi-Disciplinary and Cross-Country Perspective; Schwabe, K., Albiac, J., Connor, J.D., Hassan, R.M., González, L.M., Eds.; Springer Science and Business Media LLC: Dordrecht, The Netherlands, 2013; pp. 341–356. [Google Scholar] [CrossRef]
  31. Hervés-Beloso, C.; Moreno-García, E. Revisiting the Coase theorem. Econ. Theory 2022, 73, 421–438. [Google Scholar] [CrossRef]
  32. Guerriero, C. Property rights, transaction costs, and the limits of the market. Econ. Gov. 2023, 24, 143–176. [Google Scholar] [CrossRef]
  33. Coggan, A.; Whitten, S.M.; Bennett, J. Influences of transaction costs in environmental policy. Ecol. Econ. 2010, 69, 1777–1784. [Google Scholar] [CrossRef]
  34. Easter, K.W.; Rosegrant, M.W.; Dinar, A. The future of water markets: A realistic perspective. Mark. Water: Potential Perform. 1998, 15, 277–283. [Google Scholar] [CrossRef]
  35. Li, J.; Xu, J. Does the introduction of market maker improve market quality? Evidence from China’s Sci-Tech innovation board. Finance Res. Lett. 2023, 55, 103909. [Google Scholar] [CrossRef]
  36. Zhang, T.; Lei, Q.; Liang, X.; Lindsey, S.; Luo, J.; Pei, W.; Du, X.; Wu, S.; An, M.; Qiu, W.; et al. Optimization of the N footprint model and analysis of nitrogen pollution in irrigation areas: A case study of Ningxia Hui Autonomous Region, China. J. Environ. Manag. 2023, 340, 118002. [Google Scholar] [CrossRef]
  37. Janssen, H. Monte-Carlo based uncertainty analysis: Sampling efficiency and sampling convergence. Reliab. Eng. Syst. Saf. 2013, 109, 123–132. [Google Scholar] [CrossRef]
  38. Bjornlund, H. Efficient water market mechanisms to cope with water scarcity. Int. J. Water Resour. Dev. 2003, 19, 553–567. [Google Scholar] [CrossRef]
  39. Carney, C.P.; Endter-Wada, J.; Welsh, L.W. The Accumulating Interest in Water Banks: Assessing Their Role in Mitigating Water Insecurities. JAWRA J. Am. Water Resour. Assoc. 2021, 57, 552–571. [Google Scholar] [CrossRef]
  40. Arellano-Gonzalez, J.; Moore, F.C. Intertemporal Arbitrage of Water and Long-Term Agricultural Investments: Drought, Groundwater Banking, and Perennial Cropping Decisions in California. Am. J. Agric. Econ. 2020, 102, 1368–1382. [Google Scholar] [CrossRef]
Figure 1. Overview of surface water and groundwater resources in China.
Figure 1. Overview of surface water and groundwater resources in China.
Sustainability 16 00054 g001
Figure 2. Comparison of per capita water availability.
Figure 2. Comparison of per capita water availability.
Sustainability 16 00054 g002
Figure 3. Water utilization rate. The scale between the two figures is the color gradient that represents the magnitude of water resource utilization. The darker the color in the figure, the higher the water resource utilization rate.
Figure 3. Water utilization rate. The scale between the two figures is the color gradient that represents the magnitude of water resource utilization. The darker the color in the figure, the higher the water resource utilization rate.
Sustainability 16 00054 g003
Figure 4. Theoretical frameworks of water bank.
Figure 4. Theoretical frameworks of water bank.
Sustainability 16 00054 g004
Figure 5. Core business of water bank.
Figure 5. Core business of water bank.
Sustainability 16 00054 g005
Figure 6. Theoretical mechanisms of water bank.
Figure 6. Theoretical mechanisms of water bank.
Sustainability 16 00054 g006
Figure 7. Study Area.
Figure 7. Study Area.
Sustainability 16 00054 g007
Figure 8. Framework of monto carlo simulation.
Figure 8. Framework of monto carlo simulation.
Sustainability 16 00054 g008
Figure 9. Flowchart of the number of transactions simulation program.
Figure 9. Flowchart of the number of transactions simulation program.
Sustainability 16 00054 g009
Figure 10. Water bank quotation mechanism.
Figure 10. Water bank quotation mechanism.
Sustainability 16 00054 g010
Figure 11. Simulation of the number of transactions.
Figure 11. Simulation of the number of transactions.
Sustainability 16 00054 g011
Figure 12. Comparison between water bank price and open market price.
Figure 12. Comparison between water bank price and open market price.
Sustainability 16 00054 g012
Figure 13. The relationship between the average number of market transactions and supply fragmentation.
Figure 13. The relationship between the average number of market transactions and supply fragmentation.
Sustainability 16 00054 g013
Figure 14. Comparison of water bank price and open market price with different σ.
Figure 14. Comparison of water bank price and open market price with different σ.
Sustainability 16 00054 g014
Disclaimer/Publisher’s Note: The statements, opinions and data contained in all publications are solely those of the individual author(s) and contributor(s) and not of MDPI and/or the editor(s). MDPI and/or the editor(s) disclaim responsibility for any injury to people or property resulting from any ideas, methods, instructions or products referred to in the content.

Share and Cite

MDPI and ACS Style

Chen, Y.; Luo, T.; Tian, G.; Zhao, Q. Can a Water Bank Improve Groundwater Rights Market Efficiency?—A Study Based on Monte Carlo Simulations. Sustainability 2024, 16, 54. https://doi.org/10.3390/su16010054

AMA Style

Chen Y, Luo T, Tian G, Zhao Q. Can a Water Bank Improve Groundwater Rights Market Efficiency?—A Study Based on Monte Carlo Simulations. Sustainability. 2024; 16(1):54. https://doi.org/10.3390/su16010054

Chicago/Turabian Style

Chen, Yiying, Taolu Luo, Guiliang Tian, and Qiuya Zhao. 2024. "Can a Water Bank Improve Groundwater Rights Market Efficiency?—A Study Based on Monte Carlo Simulations" Sustainability 16, no. 1: 54. https://doi.org/10.3390/su16010054

APA Style

Chen, Y., Luo, T., Tian, G., & Zhao, Q. (2024). Can a Water Bank Improve Groundwater Rights Market Efficiency?—A Study Based on Monte Carlo Simulations. Sustainability, 16(1), 54. https://doi.org/10.3390/su16010054

Note that from the first issue of 2016, this journal uses article numbers instead of page numbers. See further details here.

Article Metrics

Back to TopTop