Abstract
Over the past 30 years, the Kingdom of Saudi Arabia (KSA) has recorded rapid economic growth and development rates matched by corresponding levels of consumption. This has led to an exponential increase in the volume of municipal solid waste. Even if the bulk share of this waste is recyclable, the propensity of households to engage in the recycling of waste has so far produced a negligible effect. Arguably, in the context of the pervasive digitalization of public and private spaces, accompanied by the developments in information and communication technology (ICT), best conceptualized by reference to the concepts of smart cities and circular economy, it is natural to expect ICT and policy objectives to converge in order to encourage and enable greater engagement with waste segregation and recycling amongst households. Against this backdrop, this paper explores the feasibility and ways of increasing households’ participation in recyclable waste collection, segregation, and disposal in a context devoid of a top-down city-level waste management policy. To this end, the design thinking approach was employed to identify factors inhibiting/facilitating households’ engaging in recycling. A variety of ideation techniques were adopted in subsequent stages of the design thinking process, including interviews with stakeholders from the government and industry sectors, surveys with Jeddah households (N = 446), an eight week-long recyclable waste collection experiment, and feedback surveys (N = 46). The results suggest that applying relatively simple and resource-savvy tools aimed at promoting household recyclable waste collection has substantial potential. This, in turn, not only feeds into the debate on smart cities but also into the research of public policy.
1. Introduction
The Kingdom of Saudi Arabia (KSA) is working towards implementing Vision 2030. Launched in 2016 [1], Vision 2030 represents a roadmap of social, economic, and political modernization for KSA. Conceived by the Crown Prince of Saudi Arabia, Mohammed bin Salman, at the heart of Vision 2030 lies the objective of sustainability, which includes, among others, the drive toward waste management and recycling. Awareness of the importance of recycling is widespread throughout the Saudi society. Accordingly, a great number of highly effective commercial/institutional sectors’ waste recycling programs have been implemented across KSA over the past few years. This notwithstanding, the waste management of households, including recycling, is still yet to be addressed in a strategic manner. Clearly, considering the pace of socio-economic growth and development that KSA has recorded over the past 30 years, the necessity of instating either a country-wide or city-level household waste recycling programs and policies is undisputable.
KSA produces approximately 15 million tons of municipal solid waste annually at a daily rate of 1.4 kg per person [2]. With the increase in the population of KSA, it is expected that this number will double to 30 million tons annually by 2033 [2]. Households are the main source of solid waste produced by individuals. Still, even if the bulk share of this solid waste is recyclable, in general, households do not engage in collecting and segregating that waste. In the context of the broad debate on promoting household waste management, the objective of this paper is to identify and examine the inhibiting and facilitating factors that determine whether and how households engage in the collection and segregation of recyclable solid waste, despite the absence of a top-down city-level household solid and recyclable waste management policy.
To address this complex question, in line with the research model featured in Figure 1, the design thinking approach [3] was employed to identify the determinants of the level of engagement in solid recyclable waste collection, segregation, and orderly disposal among households. The empirical focus of the study was directed at the city of Jeddah, KSA’s second largest city, which is currently experiencing rapid socio-economic growth and development [4]. In Jeddah, no household recyclable waste collection regime has been put in place. In its place, there is only a mechanical waste segregation process conducted at the municipal landfill. The results of this study suggest the following: First, there is great potential in engaging citizens in waste segregation and disposal. Second, the potential financial gains from segregating, collecting, and recycling solid waste can offset the cost of its collection and orderly disposal.
Figure 1.
The research model.
The remainder of paper is structured as follows: Section 2 contains a review of the literature specifically centered around the recent debate on the diverse aspects of waste management and factors influencing involvement in recyclable waste collection among households, establishing the context of this study. Section 3 offers an insight into the methods and methodology underpinning the discussion in this paper. In Section 4, the details of the empirical part of the study are elaborated. Section 5 presents the findings of the study. Discussion and conclusions follow.
2. Literature Review: The Context of This Study
Research on waste management, including recycling, continues to proliferate. Several layers and dimensions in the resulting debate can be identified. These include, correspondingly, such questions as technical solutions and applications related to household, municipality, hospital/medical, and industrial waste management [5,6,7]. A substantial part of the related literature deals with the question of specific types of waste, i.e., solid and non-solid waste, plastics [8,9], paper, metal, bio- and food waste [10,11,12], medical waste [13], e-waste [14], etc., and the specificity related to their segregation and disposal. Here, due to the characteristics of a waste category, diverse issues are raised. These include, for instance, the environmental and public health impact of the improper storage of plastic waste [15]. In a similar vein, e-waste, i.e., waste consisting of electronic devices [14] prompts questions of, on the one hand, environmental impact, and on the other hand, of ethical and socially sensitive issues related to e-waste segregation. That is, as the key e-waste segregation points are located in the developing countries, research dealing with these aspects of waste management frequently hints to the broader Global South debate [16] and—by default—to issues of inclusion/exclusion and poverty.
From a different vantage point, research addressing the problem of waste management offers rich and detailed insights into the specificities of waste management in selected countries, regions, cities, municipalities, and rural areas [17,18]. These, frequently practice-driven publications offer captivating insights into the ways we should manage change in the field of waste management in the developing and in the developed world [19,20]. The otherwise very impactful debate on smart cities [21,22] has also triggered questions of waste management in urban spaces [23,24]. In this context, the key question is how ICT-enhanced tools and applications and their availability in smart cities may be conducive to building healthier, sustainable, and resilient smart cities. The capacity of municipal authorities to mobilize resources, secure logistics, and mobilize citizens plays a fundamental role in this process [25,26,27].
The debate on waste management examines the challenge of minimizing externalities of waste production from several perspectives, including the input and output side perspectives, as well as from the structural (macro-level) and agential (micro-level) perspectives. The input perspective denotes the processes through which waste is produced and accumulated. Conversely, the output perspective denotes the processes, including behaviors, through which waste is segregated, collected, and recycled. Seen in this way, the complex and multidimensional process of waste production, collection, segregation, and recycling fits neatly in the debates on circular economy [28,29]. These debates are particularly relevant in the context of the smart city, where ICT-based solutions play a substantial role in increasing the feasibility of circular economy-driven projects and strategies [30].
To be more specific, regarding the question of input, a substantial amount of research examining the business sector’s/industry’s role in waste generation [31,32,33] or the waste imprint left by citizens/households [34,35] exists. Notably, the notion of demand (output) tends to be conceptualized and examined through the prism of the role of municipalities in the collection and disposal of waste [19,36,37]. Indeed, an important part of research on waste management concerns the citizens’ and households’ behaviors. Here, the question of factors influencing (impeding/facilitating) the propensity of households to engage in environmentally sustainable practices related to household waste segregation and disposal [38,39,40] is central. These factors may be divided into two categories: structural and agential. Research addressing the structural determinants underlying the process of waste management in urban contexts suggests that several factors exist and should be included in the examination of the issue. Among the variables that impede environmentally and socially responsible attitudes and behaviors toward household waste management are inadequate legislation, weak institutions, and traditional (harmful) landfill disposal practices [13,41,42]. As for the agential factors, negative public attitudes driven by a lack of awareness, ignorance, and a lack of trust in the durability of programs launched at municipality-level are frequently mentioned [14,42,43], Other factors include the inefficient allocation of resources in recycling services and deficient systems devoid of future planning that are disconnected from the feedback of citizens [44,45]. The notions of top-down incentives, formal and informal, are also discussed in this context [46]. From the broader, public policy perspective, household waste collection and segregation, including all stakeholders, i.e., the individual households, the authorities, and the third parties, e.g., service providers, tends to be discussed in terms of a large-scale collective action dilemma [47,48], where social norm nudging [49] and appropriate social marketing [50] may play substantial facilitating roles, provided that generalized institutional trust exists among the stakeholders [47].
However, research suggests that positive examples exist too. The factors that are conducive to the development and implementation of responsible household management practices include: extrinsic motivations, awareness of the complexity of household waste management [51], social norms [49,52,53], citizens’ pro-environmental attitudes, local institutional quality, and synergy between citizens and local governments [24,54]. Regarding the Arab Peninsula, the literature on waste management is densely populated by papers elaborating on the case of Saudi Arabia [11,55,56]. The added value of this strand of the literature is that it captures the socio-cultural specificity of KSA and offers highly valuable insights into a wide variety of issues pertinent to waste management in KSA [11].
That being said, the key point that needs to be stressed is that, regardless of the wealth and depth of research on waste management, the question of how to improve the propensity of households to engage in environmentally and socially responsible practices related to household waste segregation and disposal remains underdiscussed. The same applies to local and national dimensions of this challenge. Certainly, a considerable body of research deals specifically with the case of KSA. However, the authors focus mostly on the challenge of food waste in Saudi Arabia [11]. At the same time, the debate [41] on factors conducive to efficient household waste management still needs to be enhanced, specifically to include public policy recommendations on what could be changed and what needs to change. This paper seeks to do just that.
3. Methodology
To address the objective of this study, the design thinking approach was employed to identify the factors inhibiting and facilitating engagement in recyclable waste segregation and collection among households. The design thinking approach facilities a creative, user-centric, and problem-solving-oriented way of examining issues that are as complex as the one this paper elaborates on [57]. For a number of years now, design thinking has been promoted as a versatile research method [58] which can aptly produce creative solutions to complex problems. In several ways, the emergence of design thinking could be attributed to the relative mismatch between the methods and theories cultivated in academia and the needs of the industry, the latter of which demands less formalized and more directly applicable ways of navigating the challenges they experience [59]. Notably, the industry is broadly interested in responding to market changes and delivering new products to meet the evolving demands of consumers [58,59]. In this sense, the industry needs tools rather than conceptual frameworks. The design thinking approach provided an opportunity to fulfil this need.
Over the years, design thinking has consolidated itself as a human-centric method that fosters and values creative engagement and collaboration. As a method, design thinking prioritizes the needs of users and places them at the center of a product (be it a merchandise or a service) reframing strategy. This approach frequently leads to new, outside-of-the-box solutions [57]. Design thinking has established itself as the leading method applied to examine and explore inter- and multidisciplinary problems specific not only to engineering and computer science, but also, and increasingly so, to social research, including so-called wicked problems pertaining to the domain of public policy [60,61,62,63,64].
The thrust of design thinking, viewed as a problem-solving method, rests in the fact that a given user’s experiences, expectations, and needs are placed at the center of a process, which is geared toward creating new insights into problems and devising alternative solutions. In this view, users are continually engaged in experimenting, prototyping, modeling, feedback sessions, redesigning, and co-creating solutions [59]. Design thinking process is iterative, making it flexible enough to address new feedback on the fly. This ongoing process aims to remove discrepancies and establish a fit between the problem and the proposed solution [59,65,66]. The success of the design thinking approach is demonstrated in the adaptation of its principles, such as user-centricity, iteration, invasion the big picture, diversity, and visualization [57] in evolving methodologies. Agile development, design science, design research, and lean design are among methodologies that share the same principles of design thinking. These principles have been also introduced in educational systems for the purpose of equipping graduates with the skills needed in today’s market [67].
Design thinking starts with abstract information then passes through several cognitive processes to develop a greater understanding of the problem and refined solutions. As such, the process is frequently seen as chaotic [68]; thus, it is sometimes perceived as ambiguous by the business sector. For this reason, it is essential that the perceived chaos of design thinking is organized and streamlined precisely to allow the business sector to use the method as a tool for problem solving. Several ways of streamlining the design thinking process have been proposed in the literature [69]. In this study, the Stanford Design School’s design thinking process, along with its specific stages, has been adopted (see Figure 2 for details) [70]. An elaboration of how the design thinking process is depicted can be found in the empirical study section.
Figure 2.
Stanford Design School’s design thinking process [71].
3.1. Phase 1: Empathize
The first phase establishes the issue of concern. It is an exploratory phase, where the aim is to understand the context and discover real-life behaviors to capture an adequate insight. The latter aim is human-centric and exists to gain a deeper understanding of the issues comprising the problem and its context. The insight can be gained through observation, engagement, and meeting people with expertise in the field [70]. The main objective of this phase is to gain a deeper understanding of the domain of concern to create a bigger bias-free picture of the problem at hand. It is an important phase as it brings forward users’ insights both about the problem and about the desired solutions. Only in this way can a robust definition of the problem be drawn [57].
3.2. Phase 2: Define
After capturing knowledge related to the context of concern, the ‘Define phase’ builds a clear awareness of the problems, challenges, needs, preferences users and opportunities to dwell on these. The design thinker brings clarity and focus on the design space through explicitly expressing the problem that needs to be solved based on insights gathered from the users. The goal of this phase is to define actionable problem statements and consolidate the existing challenges and those that will need to be taken into consideration [57]. Design thinkers employ analytical skills to define patterns, connections, and justifications to synthesize findings into actionable problem statements [71].
3.3. Phase 3: Ideation
Once the problem is defined—this includes not only the list of concerns but also a list of possible solutions—under benign circumstances and in a well set-out research context, ideas on how to navigate the problem at hand should emerge. All ideas from all respondents are welcome and included in the ideation pool [71].
3.4. Phases 4: Prototyping
This phase investigates the solution space. Design thinkers narrow down the solution into a specific problem then demonstrate that in experimental fashion. The object of the prototype phase is to capture early feedback to validate and improve the solution in the early stages [71].
3.5. Phases 5: Testing
This phase focuses on testing the proposed prototype via a limited group of users outside the team to investigate the acceptance of the solution, weaknesses that require improvement, and users’ behavior perception of the solution. This phase provides a great insight to check the visibility of the suggested solution, and therefore enables the detection of failures in the initial concept and design of the study in the early stages of the process [71].
4. Materials and Methods
4.1. The Case Study: The City of Jeddah, KSA
The city of Jeddah was chosen as the empirical focus of this study. Jeddah is KSA’s second largest city. It has experienced rapid development and expansion over the past few years, evolving into a truly vibrant city [72]. In Jeddah, no city-level household recyclable waste segregation and collection policy has been put in place. The amount of waste is about 3000 tons per day in Ramadan, while it reaches to 4500 tons per day in the Hajj period [73]. What is available is merely a mechanical waste segregation process conducted at the municipal landfill at the end of the value chain. Interviews conducted for the purpose of this study revealed the expense of mechanical segregation and hygiene in the landfill. This allows us to retrieve only 15–20% of recyclable materials. This is due to the lack of waste segregation at the source. This percentage is the same as the percentage of recyclable waste across the country [12]. This situation is in stark contrast to the common value chain process adopted in several places internationally, where waste segregation starts at the source, i.e., at the onset of the value chain. In those cases, households are provided with separate waste containers and/or with waste pick-up schedules. Given that international benchmarks exist, the thrust of this study consists of assessing the propensity and/or willingness of Saudi households to engage in recyclable waste segregation and collection activities and, against this backdrop, examining how this may influence the recyclable waste value chain.
4.2. Phase 1: Empathize
Different engagement techniques can be used to consolidate the understanding of this phase, including interviews, surveys, and observations. It is important to note the ways in which interviews and observations offer insights into the problem of concern. The interview, in a research context, is an interviewer-led conversation designed to gather information about a given subject matter from the interviewee. The interview can take the form of an in-person face-to-face conversation or a call [74]. The interview, as a data collection tool, is suitable when individual opinions, experiences, and feelings are important to capture, and it is also a helpful tool for improving one’s understanding of a complex topic that requires considerable probing [74]. Specifically, in design thinking research, the interview is one of the important tools to use because it facilitates the acquisition of a wider range of information through discussing answers and seeking clarification, as well as capturing personal gestures and feelings. Putting aside focus group interviewing, there are three types of interviews: structured interviews, unstructured interviews, and semi-structured interviews [74]. In the structured interview, the interviewer asks predetermined questions seeking specific answers. In the unstructured interview, the interviewer askes a broad range of spontaneous questions in an open discussion. In the semi-structured interview, the interviewer asks questions guided by a topic guide and interviewer responses [75].
As for surveys, they are a data collection tool that targets specific groups of people relevant to the context of a given study. A survey is mainly used to collect large amounts of data in a short period of time; specifically, this has been made easier with the help of online survey tools such as Survey Monkey and Google Survey. Surveys are widely considered as an objective research tool [75] as long as specific consideration has been given to survey design, sample size, response error rate, and statistical analysis [74]. Surveys are commonly used to capture the opinions of large audiences through asking questions. For the purposes of this study, the empathize phase consisted of interviews (insights from domain experts; see Table 1) and surveys (insights from households; see Table 2). To understand the overall process of recyclable waste collection dynamics, including the stakeholders and the regulatory framework, at the early stage of this study, semi-structured interviews were conducted with experts, i.e., managers and local government representatives who are engaged in and knowledgeable about the specificities of the recycling strategy in Jeddah. Accordingly, three interviews were conducted with individuals directly involved in the process of solid waste management in Jeddah. The interviewees were asked a set of similar questions. Emphasis was placed on the research team’s need to understand the process and gain a thorough insight into the existing practices, challenges, and unexplored opportunities. By asking the interviewees about their suggestions, outstanding remarks, and ideas, the research team was able to obtain an initial approximation of what some users consider useful and efficient. Table 1 illustrates the interviews conducted with the domain experts.
Table 1.
Domain Experts Interviews, first iteration.
Table 2.
Overview of the survey questions and answers.
The insights gained through the semi-structured interviews allowed the research team to develop a fair understanding of the recycling ecosystem of Jeddah city. Against this backdrop, to understand and examine people’s, i.e., individual users’, perspectives (awareness of, perceptions, perceived challenges, and motivations about participating in recycling) on recyclable waste collection, a survey was developed to complement the semi-structured interviews. The survey questions included both open-ended and closed questions. The questions were created using the Google Survey tool, whereas the call for responses were solicited randomly using WhatsApp groups and Twitter.
The survey sample size was not predefined. Random sampling techniques were developed for collecting the responses. This sampling technique is the fundamental method for the collection of data and does not require any technical knowledge [30,38]. This technique was used because it generally facilitates equal opportunity for individuals to offer their perspectives on the questions. The time frame to collect the responses was limited to 3 weeks. Overall, 441 responses were collected. It is recommended that the sample size be more than 100 [38], meaning our sample size of responses was appropriate. An overview of the survey and the data collected are shown in Table 2.
4.3. Phase 2: Define
In this project, iterative analyses and discussions were performed among team members [17]. To this end, the concept map [74] and the BPMN [76] were developed. For the concept map, pen and paper were used to sketch and synthesize the recyclable waste collection process; the key concepts related to the current context are depicted in Figure 3.
Figure 3.
Concept map of the recyclable waste context.
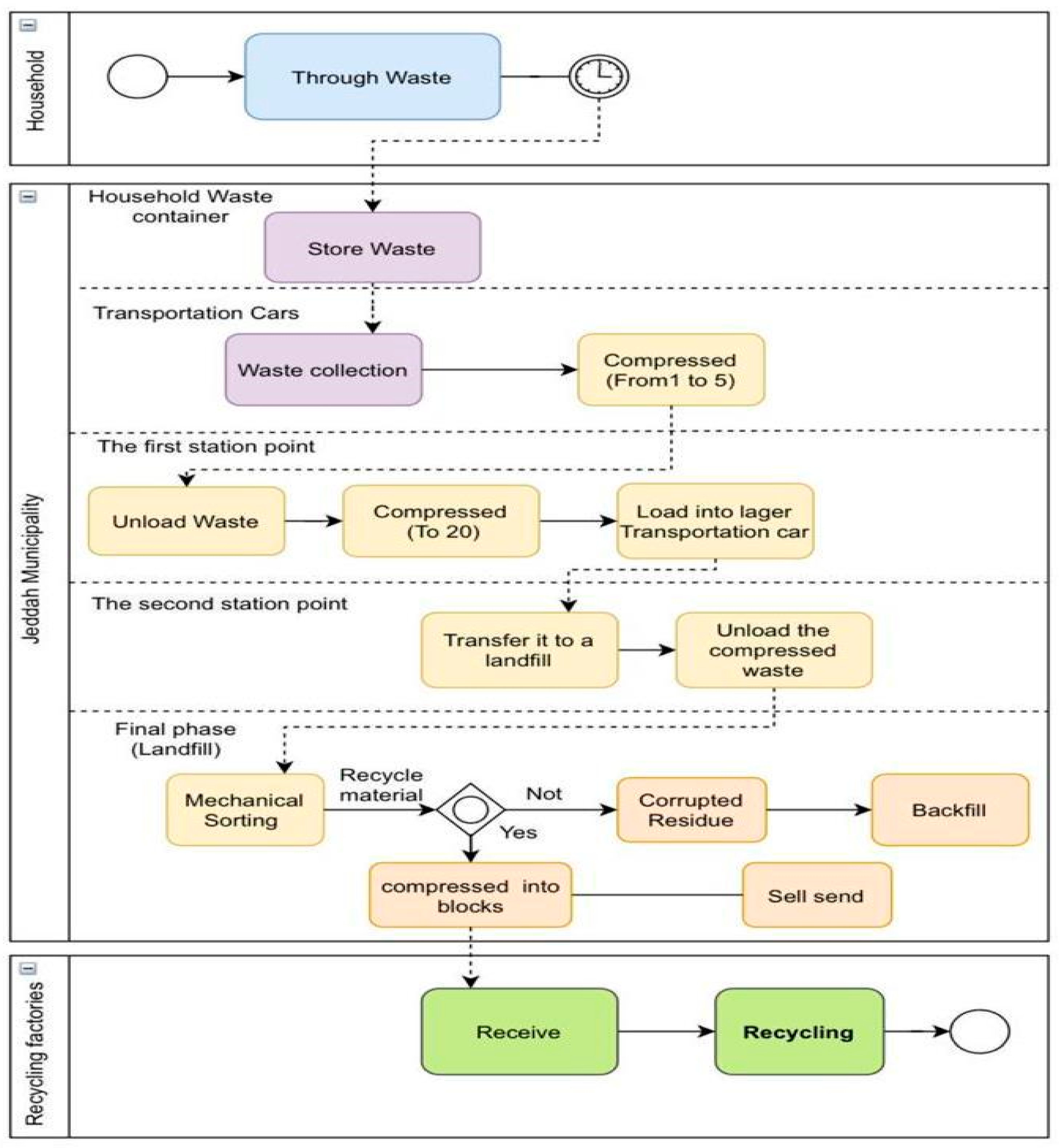
The main key factors included engagement, the challenges that need to be addressed, logistics, and action taken. The BPMN, in turn, was used to visualize the recyclable waste journey, which facilitates the further scoping of the problem in the current context. Figure 4 depicts the sequence of activities in the recycled waste journey from households in Jeddah. As for the business process model in BPMN, the process starts by collecting recyclable waste from the neighborhood’s container via municipal transport cars. Then, the waste is discharged and compressed into 20 times less volume, which is the first stage of the process. Subsequently, it is transported and delivered to the landfill by larger cars, and the compressed waste dump is considered the second stage of the process. In the last stage, waste is divided through being mechanically sorted into two parts. In the process of mechanical sorting, waste is placed on a conveyor belt that passes through several stages. The first stage involves paper blowing (for collecting paper), followed by magnetization (for collecting minerals), and the waste that reaches the end of the belt consists of materials that have no value and are converted to backfill—first as damaged remains that are filled in, and secondly, as materials compacted into blocks that can be sold.
Figure 4.
Current Business Process Model for Municipal Waste Collection in Jeddah.
4.4. Phase 3: Ideation
To design the solution, the design thinker does not select one idea and discard another; instead, all ideas are appreciated in view of solving different aspects of the problem [70]. This phase is an iterative process, where some ideas need to be experimented with and adapted according to early feedback until a feasible and sustainable solution is defined [57]. During this phase, the team realized the difficulty of developing a solution without the presence of an authorized body to collect the recyclable waste. In an attempt to involve an authorized body, in the second iteration of the design thinking process, two interviews were conducted with the representatives of two not-for-profit organizations that collect recyclable items and reusable materials. The first of these organizations is the KAU Endowment, and the second is Mawakeb Alajer (a charity organization). Table 3 illustrates the interviews conducted with experts from these two organizations. Subsequently, the KAU Endowment representative was invited to be a stakeholder. This resulted in a quick revisiting of both the empathize and the define phase. Figure 5 demonstrates this adaptation to the workflow.
Table 3.
Domain Experts Interviews, second iteration.
Figure 5.
Adaptation of design thinking process.
This phase investigates the solution space. Design thinkers narrow down the solution to a specific problem, then assess the efficacy of the solution in an experimental fashion. The aim of the prototype phase is to obtain early feedback and validate and improve the solution in early stage [71]. Normally, the prototype is tested by a limited group of users from outside of the team to investigate the acceptance of the solution, weaknesses that require improvement, and users’ behavioral perception of the solution. This phase provides great insight into the visibility of the suggested solution, therefore enabling the detection of failures in the initial concept and design of the study in early stages of the process.
The KAU Endowment recycling initiative’s main objective is to spread awareness of recycling among households. At the time of writing, the current process of recycling is sponsored by donors and does not generate profit. This is unsurprising given the necessary logistical resources for transportation, demands of a scheduled pickup service, and requisite communication efforts between households, coordinators, and drivers.
Brainstorming and voting are adopted in this phase to consolidate the different potential solutions for the problem of transporting recyclable waste. The outcome of this phase comes in the form of a design process that can be used to manage waste transportation via mobile applications. The resultant model is then illustrated using BPMN and is shown in Figure 6. BPMN was used due to its popularity as a visual modeling tool among business and technical experts [76]. The process involves three stakeholders’ homeowners who segregate recycle waste. The KAU Endowment schedules the collections and assigns the drivers who collect the recyclable waste. The process allows the Homeowner to login, request a pickup of their recyclable material, add their location, and review the delivery process. The KAU Endowment manages the delivery of the program and requests approval. The driver (in their transport car) can collect the material and review the delivery with the homeowner.
Figure 6.
A business process as a proposed solution for recyclable waste collection.
4.5. Phases 4 and 5: Prototyping and Testing
A prototype of the process was designed in the form of an eight-week experiment conducted to convince stakeholders of the process’ economic viability. The scope of the experiment was limited to one neighborhood as one car was assigned to collect the recyclable waste at a fixed time on a weekly basis. The material collected was limited to paper and plastics as, at the time of performing the experiment, the KAU Endowment was only authorized to collect these materials. Two colors of biodegradable plastic bags were distributed to the experiment’s participants. Paper waste was placed in orange bags and plastic was placed in white bags. The addresses of participants were marked on a detailed map of the neighborhood, as was the shortest possible route, so drivers could follow the same route every week. The driver was also given digital luggage scales to measure the weight of each type of collected material. Details of the experiment are highlighted in Table 4.
Table 4.
A summary of the eight-week-long recycle waste collection experiment.
The collection process was observed, interviews were conducted, and feedback was continually taken from members of the households participating in the experiment. This was facilitated by WhatsApp groups and phone calls. Coordination with municipal waste collection employees took place after the first round of collection as some of the recyclable bags were mistakenly taken by those conducting the general waste and garbage collection. The eight-week-long experiment was concluded with another short survey to measure the satisfaction of participants, decide whether improvements to the process were required, and whether they were willing to continually recycle. Forty-seven of the fifty-seven household participants responded, and Table 5 (below) provides a summary of the findings.
Table 5.
Survey feedback from participants of the experiment.
5. Findings
This section illustrates the findings reached through following the different phases of the design thinking process and details how these findings will be used to build a solution. Sixteen findings are concluded from the five phases illustrated in the following subsections.
5.1. Empathy Phase Findings from the Interviews
The interviews conducted in the empathy phase aided the understanding of the existing recycling ecosystem in Jeddah, as well as the understanding of the overall process of recyclable waste, from collection to sales outlet. The following five findings could be useful in making design decisions related to the proposed recyclable waste collection process.
Finding 1: Municipal waste, including recyclable waste, is the property of local municipality. To collect recyclable waste, authorization is required. Therefore, collaboration with an authorized agency is required to collect recyclable waste for this research.
Finding 2: The current mechanical process used to filter recycle waste only produces 15–20% of recyclable materials due to the two-stage waste compaction process during waste transportation. Firstly, 5 waste is compacted five times by collection vehicles that transport waste from waste containers to several compaction stations. Secondly, in the station, the waste is compacted a further twenty times in order to enable the transportation of larger amounts of waste to the landfill. The compression of organic and wet waste with solid waste causes damage to the raw materials. Therefore, segregating solid waste can increase the amount of recyclable material.
Finding 3: The incumbent municipality faces challenges related to the costs of collecting recyclable waste separately. In some areas where municipal recyclable containers are available, the waste collection vehicles load both generic waste and recyclable waste containers at the same place during the same journey. Therefore, it is important to analyze the cost of recyclable waste transportation.
Finding 4: There is a legal obligation for business to separate and transport their recyclable waste, whereas there is no obligation imposed on households to segregate their recyclable waste. The amount of recyclable waste produced by a household should not be neglected. There are an increasing number of charities that collect recyclable waste from households. There are also a good number of initiatives about the common good and community awareness. Therefore, providing households with the right motivation to participate in recyclable waste collection could be a viable alternative to any litigious proposals.
Finding 5: The materials produced from the mechanical filtering of waste are compressed into blocks of raw materials such as plastic, paper, metal, electronics, batteries, construction waste, etc. Only saleable raw materials are sold to factories to be reused. Therefore, increasing the yield of solid waste could generate trading potential.
5.2. Empathy Phase Findings from the Household Participant Survey
A survey was conducted to understand the awareness of households about recycling and gauge their possible engagement with recycling. Four hundred forty-one participants responded to the online surveys and data were collected over the course of 3 weeks. Positive and negative responses were analyzed so that we had an indication on what to consider and what to avoid in the design of recycle collection solutions. The positive takeaways are as follows:
The majority, i.e., 93.8%, expressed their willingness to collect recyclable waste. Reasons for wanting to contribute to recycling included donations, potential financial return, legal obligation, environmental factors, and social aid—the latter two were the most popular reasons. Figure 7 depicts the responses from the household participants regarding possible promotion factors for recycling.
Figure 7.
Promotion factors for recycling among survey respondents.
In total, 66% of the participants were aware of the beneficial potential of recycling, but only 27.4% of the participants stated they had previously participated in recycling. Of those, 53% deliver their waste in person, 26% use delivery services, and 21% deposit their recyclable waste into recycling containers.
The proportions of the materials they collected for recycling are shown in Figure 8. Paper and plastics are the most commonly recycled materials.
Figure 8.
Commonly recycled materials among participating households.
On the other hand, negative included the following:
A total of 80% of the participants do not segregate household waste, and 72.6% of the participants never collect recyclable waste. The lack of recyclable waste containers in their proximity, required effort for transportation, and a lack of awareness regarding formal recycling processes in Jeddah were the most commonly cited reasons for this. However, there were other reasons for limited participation, such as having limited place to store recycle waste at home, not wanting to attract insects and/or produce a bad smell, no schedule for recycle waste collection in their proximity, and a lack of motivation. A pictorial representation of these results is depicted in Figure 9.
Figure 9.
Percentages of votes on factors hindering household recycling.
The survey evidenced positive notions toward household participation in recycling waste collection and provided a good indication of the potential of the proposed solution, as demonstrated in the following findings:
Finding 6: Environmental factors and social good are the main promoting factors encouraging households to collect recycle waste, not the prospect of financial return or legal obligation. Therefore, increasing awareness of the social good and environmental benefits or recycling should be prioritized.
Finding 7: The unavailability of dedicated recyclable waste containers in the local proximity is a barrier for some individuals. Therefore, operating a frequent recycle waste transportation service and creating awareness campaigns are required to boost household recycle waste collection.
Finding 8: Paper and plastic are the two most recycled materials among households. Therefore, further research should focus on these materials.
5.3. Define Phases Findings Parameters for Scoping the Problem
Finding 9: The two main factors that promote household participation in recyclable waste collection are an awareness of the effects recycling has on the environment and the operation of a frequent recyclable waste collection service.
Finding 10: The cost of transporting recyclable waste is a barrier for some individuals. Therefore, investigating the cost visibility for recyclable waste transportation and generating possible solutions to cover this cost could help solve this problem.
Finding 11: Some charities are generating sponsors from selling recyclable waste. Furthermore, some charities provide vehicles and containers to transport recyclable waste. Although determining the exact number of these initiatives was not possible, the spread of these initiatives indicates that there is a potential for financial return.
5.4. Ideation Phases Findings to Design the Solution
Section 4.3 illustrates the process model for transporting recyclable waste. This model was created following a brainstorming and voting session in the ideation phase. The outcome of this phase came in the form of a design process that can be used to manage waste transportation via mobile application.
Finding 12: The business process model outlined in Figure 6 addresses the legal requirement for collaboration with the KAU endowment, as legal authorization is required from the Jeddah Municipality to selectively sell household recyclable waste. The KAU endowment helped in managing the transportation process too. In terms of household participation, the validity of the process was demonstrated through prototyping the experiment.
5.5. Prototype and Testing Phases Findings from the Experiment
After analyzing data collected from both the eight-week-long experiment and the households’ feedback survey, the following findings could be concluded:
Finding 13: Initially, 57 households participated in the experiment. In total, 12 households participated in the experiment for less than 5 weeks. This equates to a 21% dropout rate. Various reasons for dropping out were reported, including a lack of space to mount recycle waste, too busy to segregate waste, the one-week wait to pick up recycle waste being too long, forgetting the pickup schedule, and simply diminished interest. Therefore, in the future, to ensure a lower dropout rate and increase the level of participation in similar studies the following is recommended:
- Arrange a pickup schedule that is less than a week from the date of pickup request.
- Do not specify the type or the color of recyclable waste collection bags.
- Notify households about the collection date and set up a reminder functionality.
- Provide different kinds of recycle awareness messages in the application related to environmental benefits.
Finding 14: The total amount of recyclable waste picked up by KAU endowment over the course of the eight-week-long experiment was 700.3 kg. The weekly average amount was 87.6 kg, with the average amount of paper being 54.6 kg and the average amount of plastic being 33 kg. The weekly average for paper and plastic were 1.6 kg and 1 kg, respectively. The total average recyclable waste produced weekly by a household equated to 2.6 kg. The duration of the pickup journey and weighing of the recycle waste bags took an average of 1:30 h. The cost of transportation and the price of selling the materials has not been revealed due to privacy concerns. Therefore, a comparison with a local taxi ride is made, according to Taxi-calculator service in Jeddah. This is based on the assumption that the taxis in the city of Jeddah make a profit by applying the following formula:
Taxi Fee = Basic fee + Fee per km + Standing and waiting time per hour [75].
The rate at the time of writing, according to the taxi calculator service [75], is a basic fee of SAR 5, a km rate of SAR 2, and a standing and waiting time of SAR per hour. Therefore, the pickup journey of 1:30 h would cost SAR 58. With regard to selling price, the price of paper and plastic is calculated using the price indicator on the “letsrecycle” website [77], and the value chosen at the time of writing this paper, which is March 2022, and the lowest price of material are chosen. Mixed plastic bottles are valued at £180 per ton—equivalent to SAR 885.55—and waste mixed paper is valued at £90 per ton—equivalent to SAR 442.7. Google’s exchange rates were used to measure the value in SAR, then the selling price per kg was calculated as SAR 0.89 per Kg of plastic and 0.44 per Kg of paper. Therefore, to breakeven, a minimum of 44 household would need to be scheduled in the transporting recycles waste journey.
5.6. Prototype and Testing Phase Findings from the Experiment Survey
The experiment ended with a small second survey, which aimed to identify what would facilitate consistent recycling among participants and the barriers to consistent recycling that they face. In this part of the paper, findings related to the recommendations which could improve the design of the recyclable transportation process are divulged. The survey was answered by 46 participants out of a possible 57, indicating enthusiasm toward the experiment. Regarding the frequency of recycle waste collection, 52% of the households believe weekly collection is appropriate for the volume of recyclable materials collected in the experiment, whereas 30% of households think twice weekly is suitable mainly due to having limited space to store recycle waste. A total of 11% of households do not want to store recyclable materials and they would prefer daily collection or a container in the local proximity. Figure 10 depicts the preferred frequency for recyclable waste collection. A total of 96% of the participating households would prefer a fixed pick-up schedule, whereas 4% believe a pick-up schedule is frustrating.
Figure 10.
Recyclable waste pickup frequency.
Finding 15: The majority of households voted for a fixed schedule as it helps establish a routine which one can follow systematically. Therefore, this needs to be considered.
Regarding the challenges faced throughout the experiment, the following points can be concluded:
In total, 57% of respondents reported that the household had the whole family participate in waste segregation at home, whereas 43% of respondents reported that household waste segregation was performed by one person (the mother or the housekeeper). The increasing amount of recyclable waste required large storage space. In terms of whether participants were willing to continue collecting recyclable waste, 88% of households believed they would do so, as long as the pickup service continued. The remaining 12% claimed they would continue collecting recyclable waste if a recycle container in the local proximity was provided.
Finding 16: A majority of 88% of participating households were willing to continue collecting recyclable waste, so long as a waste transportation service is provided or recycle waste containers are made available in a walking proximity. Therefore, recyclable transportation is the main factor encouraging household recycling.
6. Conclusions
The results of the first survey showed that 93% of households are willing to participate in recycling, but only 27% of households have participated in the past. Therefore, there is potential for a 66% increase in household recycling participation if a pickup service or local collection points are provided. This increase in participation would increase the volume of recyclable materials collected. This increase would also work towards dismantling the financial barriers to collecting recyclable waste as it demonstrates the possibility of covering the trip cost.
The results of the second survey showed that all households are aware of recycling and 93% are reportedly willing to recycle, so long as there is a recycle waste container in local proximity or a pickup schedule. Placing waste in a nearby communal container was the most favorable option to avoid storing recyclable waste at home, bad smell, and inviting insects. However, placing recyclable waste in a nearby communal container requires permissions that are not easy to obtain. Therefore, the proposed solution focuses on collecting the recyclable waste on demand.
Due to privacy concerns and our desire to conduct the experiment with an authorized body, the cost of the waste transportation journey and the prices for selling the materials have not been revealed. Therefore, a taxi calculator service [75] and recycle materials price indicator were used [77]. The accuracy of these price indicators is not fully reliable for the following reasons: Firstly, the logistics of taxi services and recycle waste transportation are different. Secondly, the prices of materials were determined using a price indicator from a different country. These arguments are valid; however, in multidisciplinary research, studies which consider technical, social, and environmental aspects and aim to understand the behavior of households toward collecting recyclable waste should contain research that focuses on what is qualitative using simple equations to drive conclusions.
The study followed design thinking methodology to aid household participation in recyclable waste in the absence of a governing regime. It placed households’ experiences, expectations, and needs at the center of the study and consequently led to new insights in the problem’s traits and design alternative solutions. The households were engaged in all the phases of the study, beginning with their involvement in the initial survey in the empathize phase and ending with their participation in the experiment in the testing phase. Different ideation techniques were adopted including interviews, surveys, modeling, prototyping and experiments. Throughout the design thinking phases, continuous reflection and learning were practiced. The latter influence actions, decisions, and research directions related to the development of this study. Furthermore, this methodology helped to address a broader class of problems in the proposed prototype; the main problems addressed the following:
The absence of a household recycling regime was the main problem. The survey showed that all participants are aware of the importance of recycling, but participation is very limited as there is no recyclable waste container available nearby. This led to two problems: households having no obligation or motivation to collect recyclable waste separately and the cost and effort of transporting recyclable waste. It is critical to address how to cover the cost of transporting recyclable waste before inviting households to participate in studies.
The proposed solution crafted in the ideation phase is based on the social economy concept, where a driver from a community picks the recycling waste of a scheduled journey in a two-square-kilometer area. The process is tested using an 8-week experiment. The experiment shows that 88% of participants are willing to separate recyclable waste, provided a recycling bin close to homes or a scheduled collection vehicle. Another important finding is that the average weekly collection of plastic and paper household waste is 2.6 kg, indicating the potential to cover the cost of recycling waste collection journey if 44% of households participate.
Future research can focus on building a mobile application by empowering social economy and service delivery online. Empowering participation with a loyalty program, the experiment detected a noticeable difference in the amount of waste collected weekly. This decrease could indicate challenges to separating and storing waste at home for a week. Therefore, motivational approaches can be adopted to promote household participation in recycling. A vast amount of data is captured through the design thinking process, and it would be interesting to adopt methodologies from social research to analyze data, leading to further findings and co-designing possible solutions.
Author Contributions
Conceptualization, K.S., A.V., D.A. and A.B.; methodology, K.S., A.V., D.A. and A.B.; software, K.S., A.V., D.A. and A.B.; validation, K.S., A.V., D.A. and A.B.; formal analysis, K.S., A.V., D.A. and A.B.; investigation, K.S., A.V., D.A. and A.B.; resources, K.S., A.V., D.A. and A.B.; data curation: K.S., D.A. and A.B.; writing—original draft preparation, K.S., A.V., D.A. and A.B.; writing:—review and editing, K.S., A.V., D.A. and A.B.; visualization, K.S., A.V., D.A. and A.B.; supervision, K.S., A.V., D.A. and A.B.; project administration, K.S.; funding acquisition: K.S. and A.V. All authors have read and agreed to the published version of the manuscript.
Funding
This research was funded by Institutional Fund Project funded this research work under grant no (IFPHI-226-612-2020); therefore, authors gratefully acknowledge technical and financial support from the Ministry of Education and King Abdulaziz University, Jeddah, Saudi Arabia.
Institutional Review Board Statement
Not applicable.
Informed Consent Statement
Not applicable.
Data Availability Statement
Not applicable.
Conflicts of Interest
The authors declare no conflict of interest.
References
- “Saudi Vision 2030,” The Honor to Serve the Increasing Number of Umrah Visitors in the Best Way Possible, 2019. Available online: https://vision2030.gov.sa/en/node/11 (accessed on 2 January 2023).
- Ossama, L.; Manaf, L.A.; Sharaai, A.H.B.; Zaid, S.S.B.M. A Review of Municipal Solid Waste Management Practices in Saudi Arabia. J. Waste Manag. Dispos. 2020, 3, 209–215. [Google Scholar]
- Buhl, A.; Schmidt-Keilich, M.; Muster, V.; Blazejewski, S.; Schrader, U.; Harrach, C.; Schäfer, M.; Süßbauer, E. Design thinking for sustainability: Why and how design thinking can foster sustainability-oriented innovation development. J. Clean. Prod. 2019, 231, 1248–1257. [Google Scholar] [CrossRef]
- Mancipality, J. About Jeddah City. Available online: https://www.jeddah.gov.sa/english/jeddahcity/about/index.php (accessed on 10 October 2022).
- Cano, N.S.d.S.L.; Iacovidou, E.; Rutkowski, E.W. Typology of municipal solid waste recycling value chains: A global perspective. J. Clean. Prod. 2022, 336, 130386. [Google Scholar] [CrossRef]
- Van Fan, Y.; Jiang, P.; Hemzal, M.; Klemeš, J.J. An update of COVID-19 influence on waste management. Sci. Total Environ. 2021, 754, 142014. [Google Scholar] [CrossRef] [PubMed]
- Tulebayeva, N.; Yergobek, D.; Pestunova, G.; Mottaeva, A.; Sapakova, Z. Green economy: Waste management and recycling methods. E3S Web Conf. 2020, 159, 01012. [Google Scholar] [CrossRef]
- AlHumid, H.A.; Haider, H.; AlSaleem, S.S.; Alinizzi, M.; Shafiquzaman; Sadiq, R. Performance Assessment Model for Municipal Solid Waste Management Systems: Development and Implementation. Environments 2019, 6, 19. [Google Scholar] [CrossRef]
- Dilkes-Hoffman, L.S.; Pratt, S.; Laycock, B.; Ashworth, P.; Lant, P.A. Public attitudes towards plastics. Resour. Conserv. Recycl. 2019, 147, 227–235. [Google Scholar] [CrossRef]
- OECD. Improving Plastics Management: Trends, policy responses, and the role of international co-operation and trade. OECD Environ. Policy Pap. 2018, 12, 21. [Google Scholar] [CrossRef]
- Almasi, A.; Mohammadi, M.; Azizi, A.; Berizi, Z.; Shamsi, K.; Shahbazi, A.; Mosavi, S.A. Assessing the knowledge, attitude and practice of the kermanshahi women towards reducing, recycling and reusing of municipal solid waste. Resour. Conserv. Recycl. 2019, 141, 329–338. [Google Scholar] [CrossRef]
- Dronia, W.; Połomka, J.; Jędrczak, A. Morphological composition of bio-waste collected selectively in towns and villages during autumn and winter. J. Air Waste Manag. Assoc. 2023, 73, 313–320. [Google Scholar] [CrossRef]
- Oelofse, S.; Nahman, A.; Baig, M.B.; Salemdeeb, R.; Nizami, A.S.; Reynolds, C. Food Waste Within South Africa and Saudi Arabia. In Routledge Handbook of Food Waste; Routledge: Abingdon, UK, 2020; pp. 207–224. [Google Scholar]
- ALucca, J.M.; Alshayban, D.; Alsulaiman, D. Storage and disposal practice of unused medication among the Saudi families: An endorsement for best practice. Imam J. Appl. Sci. 2019, 4, 1–6. [Google Scholar]
- Ravindra, K.; Mor, S. E-waste generation and management practices in Chandigarh, India and economic evaluation for sustainable recycling. J. Clean. Prod. 2019, 221, 286–294. [Google Scholar] [CrossRef]
- Giusti, L. A review of waste management practices and their impact on human health. Waste Manag. 2009, 29, 2227–2239. [Google Scholar] [CrossRef] [PubMed]
- Sharma, K.D.; Jain, S. Municipal solid waste generation, composition, and management: The global scenario. Soc. Responsib. J. 2020, 16, 917–948. [Google Scholar] [CrossRef]
- Calabrò, P.S.; Komilis, D. A standardized inspection methodology to evaluate municipal solid waste collection performance. J. Environ. Manag. 2019, 246, 184–191. [Google Scholar] [CrossRef]
- Yaman, C. Investigation of greenhouse gas emissions and energy recovery potential from municipal solid waste management practices. Environ. Dev. 2020, 33, 100484. [Google Scholar] [CrossRef]
- Galicia, F.G.; Páez, A.L.C.; Padilla, R.T. A Study and Factor Identification of Municipal Solid Waste Management in Mexico City. Sustainability 2019, 11, 6305. [Google Scholar] [CrossRef]
- Sinthumule, N.I.; Mkumbuzi, S.H. Participation in Community-Based Solid Waste Management in Nkulumane Suburb, Bulawayo, Zimbabwe. Resources 2019, 8, 30. [Google Scholar] [CrossRef]
- Visvizi, A.; Lytras, M.D. Rescaling and refocusing smart cities research: From mega cities to smart villages. J. Sci. Technol. Policy Manag. 2018, 9, 134–145. [Google Scholar] [CrossRef]
- Visvizi, A.; Mazzucelli, C.; Lytras, M. Irregular migratory flows. J. Sci. Technol. Policy Manag. 2017, 8, 227–242. [Google Scholar] [CrossRef]
- Yukalang, N.; Clarke, B.; Ross, K. Barriers to Effective Municipal Solid Waste Management in a Rapidly Urbanizing Area in Thailand. Int. J. Environ. Res. Public Health 2017, 14, 1013. [Google Scholar] [CrossRef] [PubMed]
- OECD. Financing Climate Objectives in Cities and Regions to Deliver Sustainable and Inclusive Growth; OECD: Paris, France, 2019. [Google Scholar]
- OECD. Extended Producer Responsibility: Updated Guidance for Efficient Waste Management; OECD: Paris, France, 2016. [Google Scholar]
- OECD. Household Behaviour and the Environment: Reviewing the Evidence; OECD: Paris, France, 2008. [Google Scholar]
- OECD. Waste Management and the Circular Economy in Selected OECD Countries: Evidence from Environmental Performance Reviews, OECD Environmental Performance Review; OECD: Paris, France, 2019. [Google Scholar] [CrossRef]
- Drimili, E.; Herrero-Martin, R.; Suardiaz-Muro, J.; Zervas, E. Public views and attitudes about municipal waste management: Empirical evidence from Athens, Greece. Waste Manag. Res. J. Sustain. Circ. Econ. 2020, 38, 614–625. [Google Scholar] [CrossRef] [PubMed]
- Mu’Azu, N.D.; Blaisi, N.I.; Naji, A.A.; Abdel-Magid, I.M.; Alqahtany, A. Food waste management current practices and sustainable future approaches: A Saudi Arabian perspectives. J. Mater. Cycles Waste Manag. 2019, 21, 678–690. [Google Scholar] [CrossRef]
- Visvizi, A.; Daniela, L.; Chen, C.-W. Beyond the ICT- and sustainability hypes: A case for quality education. Comput. Hum. Behav. 2020, 107, 106304. [Google Scholar] [CrossRef]
- Castellano, R.; Musella, G.; Punzo, G. The effect of environmental attitudes and policies on separate waste collection: The case of Insular Italy. Lett. Spat. Resour. Sci. 2019, 12, 63–85. [Google Scholar] [CrossRef]
- Radwan, N.; Mangi, S.A. Municipal Solid Waste Management Practices and Opportunities in Saudi Arabia. Eng. Technol. Appl. Sci. Res. 2019, 9, 4516–4519. [Google Scholar] [CrossRef]
- Hadidi, L.A.; Ghaithan, A.; Mohammed, A.; Al-Ofi, K. Deploying Municipal Solid Waste Management 3R-WTE Framework in Saudi Arabia: Challenges and Future. Sustainability 2020, 12, 5711. [Google Scholar] [CrossRef]
- Saeedi, K.; Wali, A.; Alahmadi, D.; Babour, A.; AlQahtani, F.; AlQahtani, R.; Khawaja, R.; Rabah, Z. Building a Blockchain Application: A Show Case for Healthcare Providers and Insurance Companies. In Proceedings of the Future Technologies Conference (FTC) 2019, San Francisco, CA, USA, 24–25 October 2019; pp. 785–801. [Google Scholar] [CrossRef]
- Al-Zahrani, K.H.; Baig, M.B.; Straquadine, G.S. Food Waste in the Kingdom of Saudi Arabia: Implications for Extension Education. In Climate Change, Food Security and Natural Resource Management; Springer International Publishing: Cham, Switzerland, 2019; pp. 73–101. [Google Scholar] [CrossRef]
- Buchanan, R. Wicked Problems in Design Thinking. Des. Issues 1992, 8, 5–21. [Google Scholar] [CrossRef]
- Razzouk, R.; Shute, V. What Is Design Thinking and Why Is It Important? Rev. Educ. Res. 2012, 82, 330–348. [Google Scholar] [CrossRef]
- Dewey, J. By Nature and by Art. J. Philos. 1944, 41, 281. [Google Scholar] [CrossRef]
- Howlett, M. Challenges in applying design thinking to public policy: Dealing with the varieties of policy formulation and their vicissitudes. Policy Polit. 2020, 48, 49–65. [Google Scholar] [CrossRef]
- McGann, M.; Blomkamp, E.; Lewis, J.M. The rise of public sector innovation labs: Experiments in design thinking for policy. Policy Sci. 2018, 51, 249–267. [Google Scholar] [CrossRef]
- Howlett, M. From the ‘old’ to the ‘new’ policy design: Design thinking beyond markets and collaborative governance. Policy Sci. 2014, 47, 187–207. [Google Scholar] [CrossRef]
- Mintrom, M.; Luetjens, J. Design Thinking in Policymaking Processes: Opportunities and Challenges. Aust. J. Public Adm. 2016, 75, 391–402. [Google Scholar] [CrossRef]
- Ojan, M.P.; Lara-Navarra, P. Design thinking, soft skills development, and the digital society. In Research and Innovation Forum 2022: Rupture, Resilience and Recovery in the Post-Covid World; Springer: Cham, Switzerland, 2023; Available online: https://link.springer.com/book/9783031195594 (accessed on 8 December 2022).
- Manetti, A.; Lara-Navarra, P.; Serradell-López, E. Design Thinking Innovation and Trends Foresighting. In Research and Innovation Forum 2022: Rupture, Resilience and Recovery in the Post-Covid World; Springer: Cham, Switzerland, 2023. [Google Scholar]
- Saeedi, K.; Visvizi, A. Software Development Methodologies, HEIs, and the Digital Economy. Educ. Sci. 2021, 11, 73. [Google Scholar] [CrossRef]
- Braha, D.; Reich, Y. Topological structures for modeling engineering design processes. Res. Eng. Des. 2003, 14, 185–199. [Google Scholar] [CrossRef]
- Brown, T. Design Thinking. Harv. Bus Rev. 2008, 86, 84–92, 141. [Google Scholar]
- Gordon, A.V.; Rohrbeck, R.; Schwarz, J. Escaping the ‘Faster Horses’ Trap: Bridging Strategic Foresight and Design-Based Innovation. Technol. Innov. Manag. Rev. 2019, 9, 30–42. [Google Scholar] [CrossRef]
- Hasso-Plattner Institute of Design at Stanford. An Introduction to Design Thinking Process Guide. Available online: https://web.stanford.edu/~mshanks/MichaelShanks/files/509554.pdf (accessed on 8 December 2022).
- Gubrium, J.; Holstein, J. Handbook of Interview Research; SAGE Publications, Inc.: Thousand Oaks, CA, USA, 2001. [Google Scholar] [CrossRef]
- Harris, L.R.; Brown, G.T. Mixing interview and questionnaire methods: Practical problems in aligning data. Pract. Assess. Res. Eval. 2010, 15, 1–19. [Google Scholar]
- Lewis, A. Oppenheim, A. (1992). Questionnaire Design, Interviewing and Attitude Measurement, London, Pinter. Pp 303. £14.99 paperback, £39.50 hardback. ISBN 185567 0445 (pb), 185567 0437 (hb). J. Community Appl. Soc. Psychol. 1994, 4, 371–372. [Google Scholar] [CrossRef]
- Hsu, L.-L. Developing concept maps from problem-based learning scenario discussions. J. Adv. Nurs. 2004, 48, 510–518. [Google Scholar] [CrossRef] [PubMed]
- Saeedi, K.; Zhao, L.; Sampaio, P.R.F. Extending BPMN for Supporting Customer-Facing Service Quality Requirements. In Proceedings of the 2010 IEEE International Conference on Web Services, Miami, FL, USA, 5–10 July 2010; pp. 616–623. [Google Scholar] [CrossRef]
- Chen, S.-L.; Liang, T.; Lee, M.-L.; Liao, I.-C. Effects of Concept Map Teaching on Students’ Critical Thinking and Approach to Learning and Studying. J. Nurs. Educ. 2011, 50, 466–469. [Google Scholar] [CrossRef] [PubMed]
- Taxi-Calculator. Taxi Fares Worldwide. Available online: https://www.taxi-calculator.com (accessed on 3 April 2022).
- Letsrecycle. Pricing Indicator. Available online: https://www.letsrecycle.com/prices/ (accessed on 3 April 2022).
- Aprile, M.C.; Fiorillo, D. Intrinsic incentives in household waste recycling: The case of Italy in the year 1998. J. Clean. Prod. 2019, 227, 98–110. [Google Scholar] [CrossRef]
- Bąk, J. Circular Water Management in Smart Cities. In Water in Circular Economy. Advances in Science, Technology & Innovation; Smol, M., Prasad, M.N.V., Stefanakis, A.I., Eds.; Springer: Cham, Switzerland, 2023. [Google Scholar] [CrossRef]
- Botti, A.; Monda, A. The Evolution of the Smart City in Italy: An Empirical Investigation on the Importance of Smart Services. In Managing Smart Cities; Visvizi, A., Troisi, O., Eds.; Springer: Cham, Switzerland, 2022. [Google Scholar] [CrossRef]
- Kędra, A.; Maleszyk, P.; Visvizi, A. Engaging citizens in land use policy in the smart city context. Land Use Policy 2023, 129, 106649. [Google Scholar] [CrossRef]
- Briones, A.G.; Chamoso, P.; Rivas, A.; Rodríguez, S.; De La Prieta, F.; Prieto, J.; Corchado, J.M. Use of Gamification Techniques to Encourage Garbage Recycling. A Smart City Approach. In Knowledge Management in Organizations. KMO 2018. Communications in Computer and Information Science; Uden, L., Hadzima, B., Ting, I.H., Eds.; Springer: Cham, Switzerland, 2018; Volume 877. [Google Scholar] [CrossRef]
- Chen, L.; Gao, M. Formal or informal recycling sectors? Household solid waste recycling behavior based on multi-agent simulation. J. Environ. Manag. 2021, 294, 113006. [Google Scholar] [CrossRef] [PubMed]
- Chen, X. Machine learning approach for a circular economy with waste recycling in smart cities. Energy Rep. 2022, 8, 3127–3140. [Google Scholar] [CrossRef]
- Czajkowski, M.; Zagórska, K.; Hanley, N. Social norm nudging and preferences for household recycling. Resour. Energy Econ. 2019, 58, 101110. [Google Scholar] [CrossRef]
- Elmosaad, Y.M.; Al Rajeh, A.M.; Llaguno, M.B.B.; Alqaimi, S.S.; Alsalman, A.M.; Alkishi, A.Y.; Hussain, H.; Alhoudaib, M.A.; Alnajim, O.S.; Belal, S. Self-Reported Household Waste Recycling and Segregation Practices among Families in Eastern Region of Saudi Arabia: A Cross-Sectional Study. Int. J. Environ. Res. Public Health 2023, 20, 1790. [Google Scholar] [CrossRef]
- Harring, N.; Jagers, S.C.; Nilsson, F. Recycling as a large-scale collective action dilemma: A cross-country study on trust and reported recycling behavior. Resour. Conserv. Recycl. 2019, 140, 85–90. [Google Scholar] [CrossRef]
- Huber, J.; Viscusi, W.K.; Bell, J. Dynamic relationships between social norms and pro-environmental behavior: Evidence from household recycling. Behav. Public Policy 2020, 4, 1–25. [Google Scholar] [CrossRef]
- Islam, T.; Huda, N. E-waste in Australia: Generation estimation and untapped material recovery and revenue potential. J. Clean. Prod. 2019, 237, 117787. [Google Scholar] [CrossRef]
- Issock, P.B.I.; Mpinganjira, M.; Roberts-Lombard, M. Investigating the relevance of the traditional marketing mix across different stages of change: Empirical evidence from household recycling. J. Soc. Mark. 2021, 11, 489–506. [Google Scholar] [CrossRef]
- Mohamed, M.; ALSurf, M.; AL-Kesmi, S. Green Sustainable Urban Systems: The Case of Jeddah. In Research and Innovation Forum 2022. RIIFORUM 2022. Springer Proceedings in Complexity; Visvizi, A., Troisi, O., Grimaldi, M., Eds.; Springer: Cham, Switzerland, 2023. [Google Scholar] [CrossRef]
- Knickmeyer, D. Social factors influencing household waste separation: A literature review on good practices to improve the recycling performance of urban areas. J. Clean. Prod. 2020, 245, 118605. [Google Scholar] [CrossRef]
- Lebreton, L.; Andrady, A. Future scenarios of global plastic waste generation and disposal. Palgrave Commun. 2019, 5, 6. [Google Scholar] [CrossRef]
- Li, X.; Chertow, M.; Guo, S.; Johnson, E.; Jiang, D. Estimating non-hazardous industrial waste generation by sector, location, and year in the United States: A methodological framework and case example of spent foundry sand. Waste Manag. 2020, 118, 563–572. [Google Scholar] [CrossRef] [PubMed]
- Liao, M.-I.; Shih, X.-H.; Ma, H.-W. Secondary copper resource recycling and reuse: A waste input–output model. J. Clean. Prod. 2019, 239, 118142. [Google Scholar] [CrossRef]
- Mertens, S.N.; Schultz, P.W. Referent group specificity: Optimizing normative feedback to increase residential recycling. J. Environ. Psychol. 2021, 73, 101541. [Google Scholar] [CrossRef]
Disclaimer/Publisher’s Note: The statements, opinions and data contained in all publications are solely those of the individual author(s) and contributor(s) and not of MDPI and/or the editor(s). MDPI and/or the editor(s) disclaim responsibility for any injury to people or property resulting from any ideas, methods, instructions or products referred to in the content. |
© 2023 by the authors. Licensee MDPI, Basel, Switzerland. This article is an open access article distributed under the terms and conditions of the Creative Commons Attribution (CC BY) license (https://creativecommons.org/licenses/by/4.0/).









