A Single Source Self-Balanced Boost MLI with Reduced Part Count for EV Applications
Abstract
1. Introduction
- Smaller part count;
- The eleven-level load voltage generation with 2.5-times boost capability;
- Inherent self-balance ability and being simple to control;
- There are no limitations on the power factor or modulation index;
- To generate bipolar levels, no extra H-bridge is required;
- Lower total standing voltage (TSV).
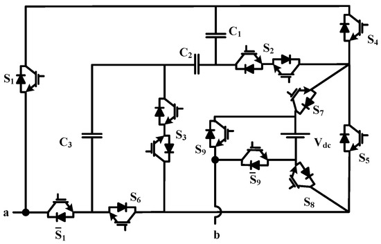
2. Proposed Topology
2.1. Description of Proposed Topology
2.2. Modes of Operation
3. Modulation Technique
3.1. Determination of Capacitance
3.2. Power Loss Calculation
4. Simulations
5. Laboratory Results
6. Comparitive Analysis
7. Conclusions
Author Contributions
Funding
Institutional Review Board Statement
Informed Consent Statement
Data Availability Statement
Conflicts of Interest
References
- Cherif, R.; Hasanov, F.; Pande, A. Riding the energy transition: Oil beyond 2040. Asian Econ. Policy Rev. 2021, 16, 117–137. [Google Scholar] [CrossRef]
- Lai, J.S.; Peng, F.Z. Multilevel converters-a new breed of power converters. IEEE Trans. Ind. Appl. 1996, 32, 509–517. [Google Scholar]
- Schuch, L.; Rech, C.; Hey, H.; Grundlinggrundling, H.; Pinheiro, H.; Pinheiro, J. Analysis and Design of a New High-Efficiency Bidirectional Integrated ZVT PWM Converter for DC-Bus and Battery-Bank Interface. IEEE Trans. Ind. Appl. 2006, 42, 1321–1332. [Google Scholar] [CrossRef]
- Wang, C.; Li, D.; Wang, S.; Huang, B.; Tian, Y. Communication—A Self-Contained Temperature Sensing Approach for Ultrafast Microwelding. J. Electrochem. Soc. 2018, 165, B220. [Google Scholar] [CrossRef]
- Zhang, H.; Wang, S.; Wu, B.; Zhang, W.; Hang, C.; Tian, Y. Ultrafast Parallel Micro-Gap Resistance Welding of an AuNi9 Microwire and Au Microlayer. Micromachines 2021, 12, 51. [Google Scholar] [CrossRef] [PubMed]
- Park, S.H.; Park, K.B.; Kim, H.S.; Moon, G.W.; Youn, M.J. Single-magnetic cell-to-cell charge equalization converter with reduced number of transformer windings. IEEE Trans. Power Electron. 2011, 27, 2900–2911. [Google Scholar] [CrossRef]
- Rahman, K.; Patel, N.; Ward, T.; Nagashima, J.; Caricchi, F.; Crescimbini, F. Application of Direct-Drive Wheel Motor for Fuel Cell Electric and Hybrid Electric Vehicle Propulsion System. IEEE Trans. Ind. Appl. 2006, 42, 1185–1192. [Google Scholar] [CrossRef]
- Rivetta, C.; Emadi, A.; Williamson, G.; Jayabalan, R.; Fahimi, B. Analysis and control of a buck DC-DC converter operating with constant power load in sea and undersea vehicles. IEEE Trans. Ind. Appl. 2006, 42, 559–572. [Google Scholar] [CrossRef]
- Aditya, K.; Suresh, Y.; Naik, B.S.; Rao, B.N. A Fault Tolerant Nine-level Inverter Topology With Full DC Utilization for Electric Vehicle Application. In Proceedings of the 2022 IEEE International Conference on Power Electronics, Smart Grid, and Renewable Energy (PESGRE), Trivandrum, India, 2–5 January 2022; pp. 1–6. [Google Scholar]
- Shiva Naik, B.; Suresh, Y.; Venkataramanaiah, J. Experimental verification of a hybrid multilevel inverter with voltage-boosting ability. Int. J. Circuit Theory Appl. 2020, 48, 420–434. [Google Scholar] [CrossRef]
- Nageswar Rao, B.; Suresh, Y.; Shiva Naik, B.; Venkataramanaiah, J.; Aditya, K.; Kumar Panda, A. A novel single source multilevel inverter with hybrid switching technique. Int. J. Circuit Theory Appl. 2022, 50, 794–811. [Google Scholar] [CrossRef]
- Kouro, S.; Malinowski, M.; Gopakumar, K.; Pou, J.; Franquelo, L.G.; Wu, B.; Rodriguez, J.; Pérez, M.A.; Leon, J.I. Recent advances and industrial applications of multilevel converters. IEEE Trans. Ind. Electron. 2010, 57, 2553–2580. [Google Scholar] [CrossRef]
- Abdullah, R.; Rahim, N.A.; Raihan, S.R.S.; Ahmad, A.Z. Five-level diode-clamped inverter with three-level boost converter. IEEE Trans. Ind. Electron. 2014, 61, 5155–5163. [Google Scholar] [CrossRef]
- Dargahi, V.; Sadigh, A.K.; Abarzadeh, M.; Eskandari, S.; Corzine, K.A. A new family of modular multilevel converter based on modified flying-capacitor multicell converters. IEEE Trans. Power Electron. 2014, 30, 138–147. [Google Scholar] [CrossRef]
- Chattopadhyay, S.K.; Chakraborty, C. A New Multilevel Inverter Topology With Self-Balancing Level Doubling Network. IEEE Trans. Ind. Electron. 2014, 61, 4622–4631. [Google Scholar] [CrossRef]
- Ghosh, G.; Rathi, A.; Chowdhury, A.R.; Dutta, P.; Preeti, S.; Shri, D.; Krishna, S.; Das, A.; Saha, P.; Singh, N. Comparison of different techniques for selective harmonic eliminationpwmin inverters—A review. In Proceedings of the 2017 8th IEEE Annual Information Technology, Electronics and Mobile Communication Conference (IEMCON), Vancouver, BC, Canada, 3–5 October 2017; pp. 509–515. [Google Scholar] [CrossRef]
- Naik, B.S.; Suresh, Y.; Aditya, K.; Rao, B.N. A novel nine-level boost inverter with a low component count for electric vehicle applications. Int. Trans. Electr. Energy Syst. 2021, 31, e13172. [Google Scholar] [CrossRef]
- Naik, B.S.; Suresh, Y.; Venkataramanaiah, J.; Panda, A.K. A hybrid nine-level inverter topology with boosting capability and reduced component count. IEEE Trans. Circuits Syst. II Express Briefs 2020, 68, 316–320. [Google Scholar] [CrossRef]
- Hinago, Y.; Koizumi, H. A switched-capacitor inverter using series/parallel conversion with inductive load. IEEE Trans. Ind. Electron. 2012, 59, 878–887. [Google Scholar] [CrossRef]
- Hurley, W.G.; Wölfle, W.H. Transformers and Inductors for Power Electronics: Theory, Design and Applications; John Wiley & Sons: Hoboken, NJ, USA, 2013. [Google Scholar]
- Liu, J.; Wu, J.; Zeng, J. Symmetric/Asymmetric Hybrid Multilevel Inverters Integrating Switched-Capacitor Techniques. IEEE J. Emerg. Sel. Top. Power Electron. 2018, 6, 1616–1626. [Google Scholar] [CrossRef]
- Daula Siddique, M.; Reddy, B.; Iqbal, A.; Mekhilef, S. A new family of boost active neutral point clamped inverter topology with reduced switch count. IET Power Electron. 2021, 14, 1433–1443. [Google Scholar] [CrossRef]
- Daula Siddique, M.; Reddy, B.; Iqbal, A.; Mekhilef, S. Reduced Switch Count Based N-Level Boost Inverter Topology for Higher Voltage Gain. IET Power Electron. 2020, 13, 3505–3509. [Google Scholar] [CrossRef]
- Iqbal, A.; Siddique, M.D.; Reddy, B.P.; Maroti, P.K. Quadruple Boost Multilevel Inverter (QB-MLI) Topology With Reduced Switch Count. IEEE Trans. Power Electron. 2021, 36, 7372–7377. [Google Scholar] [CrossRef]
- Khoshkbar-Sadigh, A.; Dargahi, V.; Khorasani, R.R.; Corzine, K.A.; Babaei, E. Simple Active Capacitor Voltage Balancing Method Without Cost Function Optimization for Seven-Level Full-Bridge Flying-Capacitor-Multicell Inverters. IEEE Trans. Ind. Appl. 2021, 57, 1629–1643. [Google Scholar] [CrossRef]
- Khenar, M.; Taghvaie, A.; Adabi, J.; Rezanejad, M. Multi-level inverter with combined T-type and cross-connected modules. IET Power Electron. 2018, 11, 1407–1415. [Google Scholar] [CrossRef]
- Taghvaie, A.; Adabi, J.; Rezanejad, M. A self-balanced step-up multilevel inverter based on switched-capacitor structure. IEEE Trans. Power Electron. 2018, 33, 199–209. [Google Scholar] [CrossRef]
- Aditya, K.; Suresh, Y.; Shiva Naik, B.; Nageswar Rao, B.; Panda, A.K. A capacitor based single source MLI with natural balancing and less component for EV/HEV application. Int. J. Circuit Theory Appl. 2022, 50, 3551–3566. [Google Scholar] [CrossRef]
- Saeedian, M.; Hosseini, S.M.; Adabi, J. Step-up switched-capacitor module for cascaded MLI topologies. IET Power Electron. 2018, 11, 1286–1296. [Google Scholar] [CrossRef]













| 1 | 0 | 0 | 0 | 1 | 1 | 1 | 0 | 0 | D | D | D | |
| 1 | 0 | 1 | 0 | 1 | 0 | 1 | 0 | 0 | D | D | - | |
| 1 | 1 | 0 | 0 | 0 | 1 | 1 | 1 | 0 | D | C | C | |
| 1 | 0 | 1 | 1 | 0 | 0 | 1 | 1 | 0 | C | C | - | |
| 1 | 1 | 0 | 0 | 0 | 0 | 1 | 0 | 1 | D | - | - | |
| 0 | 1 | 0 | 0 | 1 | 0 | 0 | 1 | 0 | 1 | - | - | - |
| 0 | 0 | 0 | 0 | 0 | 0 | 1 | 0 | 1 | 0 | - | - | - |
| − | 0 | 0 | 1 | 0 | 0 | 0 | 0 | 1 | 0 | - | - | D |
| − | 0 | 0 | 1 | 0 | 0 | 0 | 0 | 1 | 0 | - | C | C |
| − | 0 | 0 | 1 | 1 | 0 | 0 | 1 | 1 | 1 | C | C | D |
| − | 0 | 1 | 0 | 0 | 1 | 0 | 0 | 1 | 1 | - | D | D |
| − | 0 | 0 | 0 | 1 | 1 | 0 | 0 | 1 | 1 | D | D | D |
| Elements | Units | Specifications |
|---|---|---|
| Input DC-source | V | 50 |
| output frequency | Hz | 50 |
| Capacitors ( = = ) | mF | 2.2 |
| Load resistance | 30 | |
| Load inductance | mH | 50 |
| Topology | [21] | [22] | [23] | [24] | [25] | [26] | [27] | [28] | [29] | Proposed |
|---|---|---|---|---|---|---|---|---|---|---|
| (2018) | (2021) | (2020) | (2021) | (2021) | (2018) | (2018) | (2022) | (2018) | ||
| 11 | 11 | 11 | 9 | 7 | 11 | 11 | 9 | 9 | 11 | |
| 14 | 21 | 20 | 10 | 12 | 20 | 24 | 10 | 12 | 11 | |
| 4 | 6 | 4 | 2 | 4 | 5 | 4 | 2 | 4 | 3 | |
| 2 | 2 | - | 1 | - | - | - | - | 4 | - | |
| 1 | 1 | 1 | 1 | 1 | 1 | 1 | 1 | 2 | 1 | |
| PIVx | 2.5 | 2.5 | 4 | 2 | 1 | 4 | 1 | 1 | 16 | 1.5 |
| TSV | 26 | 21 | 20 | 14 | 10 | 33 | 24 | 7 | 26 | 12.5 |
| Component | Series | Rating | Unit Price | Topology | ||||||||
|---|---|---|---|---|---|---|---|---|---|---|---|---|
| ($) | [25] | [26] | [27] | [28] | [29] | [22] | [23] | [24] | P | |||
| MOSFET | IRFP350PBF | 400 V | 2.98 | - | - | 4 | - | - | - | - | - | - |
| IRFP240PBF | 200 V | 2.31 | - | 9 | - | 4 | 4 | - | - | - | - | |
| IRFP9140NPBF | 100 V | 1.89 | - | 8 | 15 | 6 | 8 | 2 | 2 | 4 | 2 | |
| IRFZ20PBF | 50 V | 1.63 | 8 | - | - | - | - | 4 | 6 | 6 | 9 | |
| IRF1404 | 25 V | 1.16 | 4 | - | - | - | - | 5 | 8 | - | - | |
| Gate driver | IR2110SPBF | - | 1.92 | 12 | 14 | 19 | 10 | 12 | 11 | 16 | 10 | 11 |
| Capacitor | B41231A9128M | 2.2 mF | 1.51 | 4 | 4 | 3 | 2 | 4 | 4 | 3 | 2 | 3 |
| Diode | SDT10A100P5 | 100 V | 0.61 | - | 4 | 3 | 0 | 4 | 2 | - | 1 | - |
| Total price ($) | 47.84 | 71.27 | 83.11 | 45.22 | 55.88 | 44.48 | 58 | 45.5 | 44.1 | |||
Disclaimer/Publisher’s Note: The statements, opinions and data contained in all publications are solely those of the individual author(s) and contributor(s) and not of MDPI and/or the editor(s). MDPI and/or the editor(s) disclaim responsibility for any injury to people or property resulting from any ideas, methods, instructions or products referred to in the content. |
© 2023 by the authors. Licensee MDPI, Basel, Switzerland. This article is an open access article distributed under the terms and conditions of the Creative Commons Attribution (CC BY) license (https://creativecommons.org/licenses/by/4.0/).
Share and Cite
Aditya, K.; Suresh, Y.; Kumar, R.D.; Naik, B.S.; Rao, B.N.; Dhanamjayulu, C. A Single Source Self-Balanced Boost MLI with Reduced Part Count for EV Applications. Sustainability 2023, 15, 4149. https://doi.org/10.3390/su15054149
Aditya K, Suresh Y, Kumar RD, Naik BS, Rao BN, Dhanamjayulu C. A Single Source Self-Balanced Boost MLI with Reduced Part Count for EV Applications. Sustainability. 2023; 15(5):4149. https://doi.org/10.3390/su15054149
Chicago/Turabian StyleAditya, Kancharapu, Y. Suresh, R. Dilip Kumar, B. Shiva Naik, B. Nageswar Rao, and C. Dhanamjayulu. 2023. "A Single Source Self-Balanced Boost MLI with Reduced Part Count for EV Applications" Sustainability 15, no. 5: 4149. https://doi.org/10.3390/su15054149
APA StyleAditya, K., Suresh, Y., Kumar, R. D., Naik, B. S., Rao, B. N., & Dhanamjayulu, C. (2023). A Single Source Self-Balanced Boost MLI with Reduced Part Count for EV Applications. Sustainability, 15(5), 4149. https://doi.org/10.3390/su15054149

