Abstract
The total electricity consumption in China includes almost all the electricity consumption from all fields, which can reflect the overall situation of China’s electricity consumption, and it is of great significance to forecast it. This paper develops a novel grey Holt-Winters model based on the new information priority cycle accumulation operator, known as the NCGHW model for short, in order to effectively forecast the total electricity consumption in China. First of all, this paper proposes the new information priority cycle accumulation operator to mine the internal law of data while maintaining periodicity in the accumulated data. Then, based on the one-order accumulation sequence generated by the new operator, the framework of the Holt-Winters model is used to build a new model. Finally, according to the characteristics of the data itself, the LBFGS algorithm is used to find the most suitable parameters for the model. In order to model and analyze the fine-grained measurement of the total electricity consumption in China, we study the monthly and quarterly data, respectively. The new model and the contrast models are applied to the two sequences for simulation and prediction. The performance of the model is discussed through relevant evaluation criteria. The results show that the new model has sufficient capacity to forecast the monthly and quarterly total electricity consumption. It is the best choice for the total electricity consumption in China.
1. Introduction
As a positive factor driving economic growth [1], electricity plays an essential role in China’s energy consumption. According to data released by the National Bureau of Statistics, China’s electricity consumption has been increasing year after year, and the role of electricity has been fully played. Then, the electricity industry has been rapidly expanding. The phenomenon of “electricity shortage” has arisen in many places in China [2,3] as a result of the issue of an imbalance between power demand and supply, causing not only inconvenience to people’s lives but also immense economic losses. On the other hand, the «14th Five-Year Plan of Modern Energy System» issued by China in 2022 points out that it is necessary to develop electric energy replacement and improve the electrification level of end-use energy in industrial production, agricultural production and other aspects, so as to promote energy conservation and emission reduction. This indicates that China, as a major consumer of electricity, will confront a more severe demand issue. The total electricity consumption in China comprises nearly the electricity consumption from all fields, reflecting the overall state of China’s electricity consumption. Therefore, it is of great significance to forecast the total electricity consumption in China. Accurate forecasting may provide information assurance for the future electricity development trend, and it is a vital instrument for ensuring the smooth advancement of people’s production and lives.
The annual form of the total electricity consumption mainly shows an upward trend with less data regularity, while the series expressed in the form of monthly or quarterly has more obvious seasonal, nonlinear and periodic characteristics. These characteristics play a significant role in exploring the development of the total electricity consumption in China. However, how to handle these complex features is a difficult problem. Additionally, uncertainties such as industry types, climate change, raw material prices, and the COVID-19 pandemic have led to the complexity of monthly and quarterly data. This disrupts their internal characteristics and makes it difficult to forecast. As a result, a novel approach is suggested to address the aforementioned issues, which aids in the advancement of electricity forecasting.
2. Literature Review
As an indispensable energy in daily life, electricity has become the focus of many people’s attention, and the prediction of electricity has also become the research object of many scholars. At present, the main methods of electricity forecasting are concentrated in the following three categories: statistical econometric models, artificial intelligence models and grey prediction models. Table 1 summarizes some of the representative technologies in each of the three models.
2.1. The Research of Electricity Forecasting
In statistical economic models, the ARMA (AutoRegressive Moving Average) model has grown in popularity as a method for predicting electricity [4]. To improve the accuracy, Zhu et al. used particle swarm optimization to seek the order p and the moving average q in the ARMA model and used support vector machine to correct the residual sequence after prediction [5]. ARIMA (Auto Regressive Integrated Moving Average), as a generalized model of ARMA, makes the time series in the simulation and prediction stages stationary, which improves performance [6]. As a result, the ARIMA model can also be applied to electricity prediction [7,8]. Considering the non-constant mean, variance and multiple seasonality of daily peak electricity data, Sigauke and Chikobvu used GARCH modeling method to propose the Reg-SARIMA-GARCH model [9]. Elamin et al. also took the interaction (cross) effects of SARIMAX model into account when predicting power load, and empirically showed that the accuracy could be improved [10]. The above models have benefits such as convenience and easy understanding, but they also have some drawbacks. Some single models in the above models belong to linear time series models [11], and their ability to deal with nonlinear sequences needs to be improved. The improvement and extension of these single models can indeed improve the accuracy of the model. However, statistical econometric models use a large number of samples to obtain high accuracy [12]. It is worth noting that the series of the total electricity consumption in China exhibits obvious nonlinear characteristics. If the above method is used to forecast the total electricity consumption, it may produce unacceptable forecast results. Furthermore, due to the influence of holiday effect, time and other factors, the acquisition of electricity consumption data may not be complete and comprehensive, affecting the prediction results.
Different from the above models, artificial intelligence models have certain advantages in dealing with nonlinear problems [13], and the value created can be reflected in different fields [14,15]. Machine learning is a subset widely used in artificial intelligence models, which can integrate multiple advantages and select the most appropriate solution according to the problem [16]. This advantage provides a way to solve the electricity forecasting problem with nonlinear and complex characteristics. Yuan et al. used artificial neural network (ANN) models to predict the seasonal hourly electricity consumption of a campus [17]. Khwaja et al. improved a new Bag-BoostNN model and tested the accuracy of the model in short-term electricity load forecasting [18]. The effect of the combined model is often better than that of the single model. Jnr et al. combined Discrete Wavelet Transform (DWT), Particle Swarm Optimization (PSO) and Radial Basis Function Neural Network (RBFNN) into a new model and proved the performance of the new model by comparing with the effect of the comparison model [19]. Different from artificial neural networks, support vector machine (SVM) can avoid defects such as data overfitting and local minima and other defects [20,21]. Luo et al. constructed a robust support vector regression (SVR) model for predicting electricity demand to improve the accuracy of prediction results [22]. At the same time, LSSVM (Least Squares Support Vector Machine) also has strong performance for complex nonlinear problems [23]. Therefore, this kind of model and its extension are also used in electricity forecasting [24,25]. The above model can indeed bring good results in prediction, but the premise is a large amount of training data [26]. Similarly, for the series of the total electricity consumption in China, the integrity and comprehensiveness of the data cannot be guaranteed. Therefore, artificial intelligence models may not be the most suitable choice to predict the total electricity consumption in China.
The sample size and the generation of uncertain factors greatly restrict the above two types of models [27]. For this reason, Julong Deng put forward the grey prediction model in 1982, which can deal with the problems of insufficient information and insufficient data [28,29]. In addition, this kind of model also has the advantages of simple modeling and excellent effect. Grey accumulation operator is a tool to process sequences, which can effectively improve the stability of sequences. The Accumulative Generation Operator (AGO) in grey prediction can effectively mine the inherent law of sequence. However, the accumulation operator is actually a tool for weighted summation of sequences [30]. Based on this, in order to further improve the ability of processing sequences, different improvements are made to the traditional accumulation operator, including damping accumulation [31], complex order accumulation [32], opposite-direction accumulation [33], etc. Each kind of accumulation operator improves the performance of the model, but with the deepening of research, scholars find that the new information always plays a greater role than the old information. Therefore, Wu et al. proposed the concept of fractional order accumulation operator [34] and extended the order of the accumulation operator to positive fractions [35]. Liu et al. combined time power term and fractional order accumulation operator to improve the utility of grey model [36]. Furthermore, Zhou et al. proposed a new information priority accumulation operator with parameter form, which fully reflected the weight of new information [37]. The accumulation operator based on the principle of new information priority certainly captures the role of new information and extends the scope of application of the grey model effectively. However, these operators ignore the periodicity of the series, and the monthly and quarterly series have obvious seasonal periodicity. Based on this, this paper improves the accumulation operator of Ref. [37]. In this paper, the new information priority cycle accumulation operator is proposed. We believe that each period has its own characteristics, and using new operators to accumulate within the cycle can effectively preserve the periodicity of the cumulative sequence.
It is the basis of modeling to process the sequence by the accumulation operator, and the model is the method to obtain the prediction results. In order to predict the annual electricity consumption, Xie et al. established a new conformable fractional grey model in opposite direction, and the empirical results showed that the new model had the best effect [38]. Zhou et al. introduced the discrete idea into the traditional Verhulst model and realized the transformation of sequence from continuous form to discrete form. By establishing fractional discrete Verhulst model, the prediction of electricity consumption is completed [39]. Considering the relationship between electricity and relevant factors, Wu et al. constructed a multivariate grey prediction model and applied it in the case of electricity consumption in Shandong Province [40]. However, the annual electricity series cannot reveal the seasonal and nonlinear characteristics hidden in the series. Based on this, scholars have improved the model in different ways to describe these features. In order to eliminate the seasonal fluctuation of the series, Wang et al. proposed dynamic seasonal adjustment factors [41] and data grouping approach [42], established new grey models, and further improved the applicability of the model. Zhou et al. incorporated seasonal dummy variables into the model structure to enable the new model to adapt to multiple series with seasonal fluctuations [43]. Ding et al. built a new seasonal model combined with data-restacking technique, and applied the model to the actual prediction case, and finally obtained good prediction results [44]. In order to improve the accuracy of the model, Zhou et al. added seasonal factors and cultural algorithms into the model and proposed the SNGBM(1,1) model (a novel grey seasonal model) and SWBGM(1,1) model (a novel seasonal Weibull Bernoulli grey model) [45,46]. Based on the FANGBM(1,1) model (a novel nonlinear grey Bernoulli model with fractional order accumulation), Şahin et al. proposed the SFANGBM(1,1) model (a genetic algorithm (GA)-based seasonal fractional nonlinear grey Bernoulli model) by combining the seasonal fluctuation method and genetic algorithm. The results show that the new model can effectively improve the prediction effect [47].
2.2. Summary and Contribution of This Work
The current grey prediction models do, to a certain extent, increase model accuracy and offer several benefits. However, the seasonality, nonlinearity, and periodicity of the total electricity consumption in China are presented simultaneously, and the preceding grey prediction models may not be able to adequately describe these complex characteristics. Therefore, the previous models may not be able to adapt to the total electricity consumption series. For the prediction of this series, a model that can more effectively describe these characteristics is needed. Based on this, the NCGHW model, which achieves the prediction of the total electricity consumption series, is a novel grey Holt-Winters model based on the new information priority cycle accumulation operator. The new model is composed of three parts, including the new information priority cycle accumulation operator, the Holt-Winters model’s framework, and the LBFGS algorithm, which combines the benefits of each component. In general, the following are the paper’s primary contributions:
- (1)
- The proposed model combines the new information priority cycle accumulation operator, the LBFGS algorithm, and the Holt-Winters model’s framework, maximizing the benefits of each component. The new model can comprehensively deal with the total electricity consumption series in monthly or quarterly form. It also effectively describes the significant seasonality, nonlinearity, and periodicity of the series.
- (2)
- In the new model, the new operator can make full use of the latest information and preserve the periodicity of the accumulation sequence. To solve the problem of parameters, the model uses the LBFGS algorithm to optimize the parameters in the model, which raises the model’s prediction accuracy even higher.
- (3)
- In the empirical analysis, to comprehensively study the total electricity consumption series, this series is presented in the form of monthly and quarterly to verify the new model’s performance. The benefits of the new model are further confirmed by comparing it with the typical models of statistical econometric models, artificial intelligence models, and grey prediction models.
The overall framework of this paper is shown below. Section 3 introduces the modeling process of the NCGHW model, the LBFGS algorithm, and some evaluation criteria. Section 4 is the application section. Firstly, the design of the entire empirical analysis is described, including data sources, data division, and a series of representative models selected. Then, the parameters setting of the new model and the comparison model are described. Subsequently, all models are applied to the cases and analyzed. Finally, China’s electricity consumption is also forecast for the next two years. Section 5 is the summary of the whole paper.
Table 1.
Representative techniques of electricity forecasting.
Table 1.
Representative techniques of electricity forecasting.
| Category | Authors | Methods | Cases | Horizons | Performance |
|---|---|---|---|---|---|
| Statistical econometric models | Zhu et al. [5] | PSO-ARMA-SVR | Historical electricity load of a community. | Weekly | The prediction error of the new model drops to 0.03%. |
| Jamil [8] | ARIMA | Hydroelectricity consumption in Pakistan from 2001 to 2010. | Annually | The forecast error is within the range of ±1.6%, with an average difference of 1.23%. | |
| Elamin et al. [10] | Interaction-SARIMAX | Electricity generation from 1 January 2012 to 31 December 2015. | Hourly | MAPE, MAE and RMSE decreased to 0.7%, 21.7% and 31.6%, respectively. | |
| Artificial intelligence models | Yuan et al. [17] | ANN | Seasonal hourly electricity consumption in three areas of a university campus in Japan. | Hourly | In the training stage, the correlation coefficient was between 0.96–0.99. In the testing stage, the correlation coefficient was between 0.95–0.99. |
| Jnr et al. [19] | DWT-PSO-RBFNN | Daily average electrical load data provided by Ghana Grid Company. | Day | In the test phase, MAPE, MAD and NRMSE were 2.4222%, 48.9647 and 0.0322, respectively. In the verification phase, MAPE, MAD and NRMSE were 2.7428%, 52.1464 and 0.0401, respectively. | |
| Yang et al. [23] | AS-GCLSSVM | Electricity load demand data of New South Wales (NSW), Victoria (VIC) and Queensland (QLD) in Australia. | Half an hour | Compared with nine competing models, the proposed model can predict short-term electricity load effectively. | |
| Grey prediction models | Xie et al. [38] | A novel conformable fractional grey model in opposite direction (CFGOM(1,1)) | Monthly power load, hourly power load and electricity consumption of Beijing, Fujian and Shandong. | Monthly, Hourly and Annually | The proposed model is suitable for annual electricity consumption forecast and proves that the new model is superior to the comparison models. |
| Ding et al. [44] | A novel seasonal model combined with the data-restacking technique (DR-SFGM) | Renewable energy consumption of commercial sector and industrial solar in American. | Monthly | In two cases, MAPE are less than 20% and RMSE are less than 2. | |
| Şahin et al. [47] | SFANGBM(1,1) | Electricity generation from renewable and non-renewable sources. | Monthly | The new model proved to be useful for the study of monthly energy generation, providing a valuable technique for energy prediction. |
3. Method
Based on some defects of the previous models, this paper proposes a novel grey Holt-Winters model based on the new information priority cycle accumulation operator, namely the NCGHW model. The new model is composed of the new information priority cycle accumulation operator, the framework of the Holt-Winters model, and the LBFGS algorithm, which gives full play to the advantages of each part, thus improving the model’s prediction ability. This section will elaborate on the NCGHW model, including the following details. The first part introduces the modeling and solving process of the NCGHW model. The second part describes the optimization process of the LBFGS algorithm. The third part introduces several evaluation criteria to test the models’ performance.
3.1. Definition
Definition 1.
Assume thatis a non-negative sequence with seasonal, nonlinear, and periodic characteristics, andis the amount of data in the sequence. Subsequently, by using the new information priority accumulation operator with parameter form [37], the raw sequence can be written as. Additionally, the calculation formula can be expressed as: , where. Theis the cumulative generated parameter which is used to adjust the weight of old and new information.
Then, the reduction formula can be expressed as follows:
In order to fully demonstrate the process of accumulation and reduction, we substitute the data into the formula for calculation.
Then, through the reduction formula, the following can be obtained:
Definition 2.
Based on the new information priority accumulation operator with parameter form, we design the new information priority cycle accumulation operator. The operator in Definition 1 is an accumulation of the whole sequence of data, while the new operator is an accumulation within each period and has periodicity. Then, the original sequence can be transformed into a one-order accumulation sequence:. The calculation process can be expressed as:whererepresents an integer not less than,is the cumulative generated parameter ranging from,is the is the cycle of the sequence.
In addition, to further demonstrate the internal mechanism of the new information priority cycle accumulation operator, we take the sequence with period 4 () as an example. Meanwhile, we assume that the amount of data in the sequence is 8 (). Through the new operator, we can obtain:
Accordingly, the reduction formula can be expressed as:
Compared with the traditional one-order accumulation operator, the new information priority cycle accumulation operator pays more attention to the role of the latest information, enlarging the weight of the use of the latest information, while the period accumulation makes the accumulated sequence still periodic. Adding new operators into the model improves the ability to mine the sequence’s intrinsic laws, laying a foundation for the subsequent model prediction.
Definition 3.
Based on the one-order accumulation sequence, the NCGHW model is constructed.
Preset the initial values in the model:
This section is the main structure of the NCGHW model, including three aspects. represents the level, and the corresponding represents data smoothing factor; represents the trend, and the corresponding represents trend smoothing factor; represents seasonality, and the corresponding represents seasonal changes smoothing factor. Based on Definitions 2 and 3, the new model has sufficient capacity to deal with sequences with significantly complex features.
According to the above model structure, the new model has four parameters. In order to seek the optimal parameters of the model, the LBFGS algorithm was used in this paper for parameter optimization (described in detail in Section 3.2), and parameters could be obtained. The prediction formula of the NCGHW model is:
where is the number of recursions.
By reducing the above prediction formula, we can obtain:
3.2. Parameter Optimization
3.2.1. The Process of Parameter Optimization
In this paper, the original data sequence is divided into two parts, namely the training set and the testing set. The training set is used to seek optimal parameters, and the testing set is used to analyze the predictive ability of the model. The modeling process in Section 3.1 shows that the first data are not regarded as the data of the training set, that is, the range of the training set starts from . Because of the different expressions, this paper divides the optimization process into two stages in the process of parameter optimization. The first stage is , and the second stage is , where , . The reason for different expressions is that the used in the two stages is different. The in the first stage is directly calculated from the initial value, while in the second stage needs to be derived into a known value through the formula in Section 3.1 for calculation. The specific expressions of the two stages are as follows:
The first stage:
where .
The second stage:
When ,
When ,
3.2.2. Steps of the LBFGS Algorithm
The LBFGS algorithm belongs to the quasi-Newton method, which is a widely used method [48,49] and effectively deals with nonlinear problems. The most important feature of this algorithm is that after setting the memory size, the generated result will be constantly updated to save storage space and reduce the complexity of calculation. This part shows the main steps of the algorithm:
First, set the initial value of the algorithm, the memory size , and the maximum number of iterations , .
Second, calculate the gradient value and the search direction .
Third, based on the value obtained in the second step, the step size is calculated according to the strong wolfe condition.
Fourth, update the initial value .
Fifth, if , keep the new results and delete the corresponding old results.
Sixth, , and go to the second step for the next calculation.
In order to further understand the LBFGS algorithm, we demonstrate it through a flow chart, as shown in Figure 1.
Figure 1.
The flowchart of the LBFGS algorithm.
3.3. Evaluation Criteria
Evaluation criteria are a method to compare the merits and demerits of models, which can show the performance of models intuitively. To further evaluate the results of the new model and a series of comparison models, the following evaluation criteria are selected.
where represents the amount of data in the training set and represents the number of data in the testing set.
4. Predict the Total Electricity Consumption in China with NCGHW Model
In order to thoroughly verify the application ability of the new model to the total electricity consumption, we provide data and different comparison models in this part. The specific structure is shown below. Section 4.1 describes the experimental design. Section 4.2 describes the model’s parameters, and Section 4.3 is a comprehensive analysis of the simulation and prediction results. Section 4.4 makes predictions for 2022–2023.
4.1. The Design of Experiment
In recent years, electricity terminal products have been increasing gradually. Electricity consumption is increasing year by year, but there is often a shortage of electricity. In China, the total electricity consumption can basically reflect the electricity consumption of the whole country. It is of great significance to forecast the total electricity consumption in China to ensure the life of residents and industrial production. This series often shows obvious seasonal, nonlinear, and periodic characteristics. The previous grey prediction models mainly focus on studying a certain feature, and few study the series with these characteristics at the same time. Based on this, this paper presents the total electricity consumption in the form of monthly and quarterly and deeply studies the total electricity consumption. While verifying the capability of the new model, it also studies the situation of China’s electricity consumption.
The data of China’s total electricity consumption is obtained from the China Economic Network Statistical database (https://db.cei.cn/, accessed on 6 February 2023). For the monthly series, due to the Spring Festival holiday factor in China, this paper combines January and February each year into one value, and the period also changes from 12 to 11. We selected data from 2012 to 2021 to train and test the new model, in which data from 2012 to 2019 are used as the training set to verify the simulation capability of the model. Data from 2020 to 2021 are selected as a testing set to test the prediction ability of the model. The first dataset is the simulation stage and the second is the prediction stage. For the quarterly series, the period is four. Data from 2013 to 2021 are selected for training and testing, in which data from 2013 to 2020 is the training set and data in 2021 is the testing set. The dataset also has two stages.
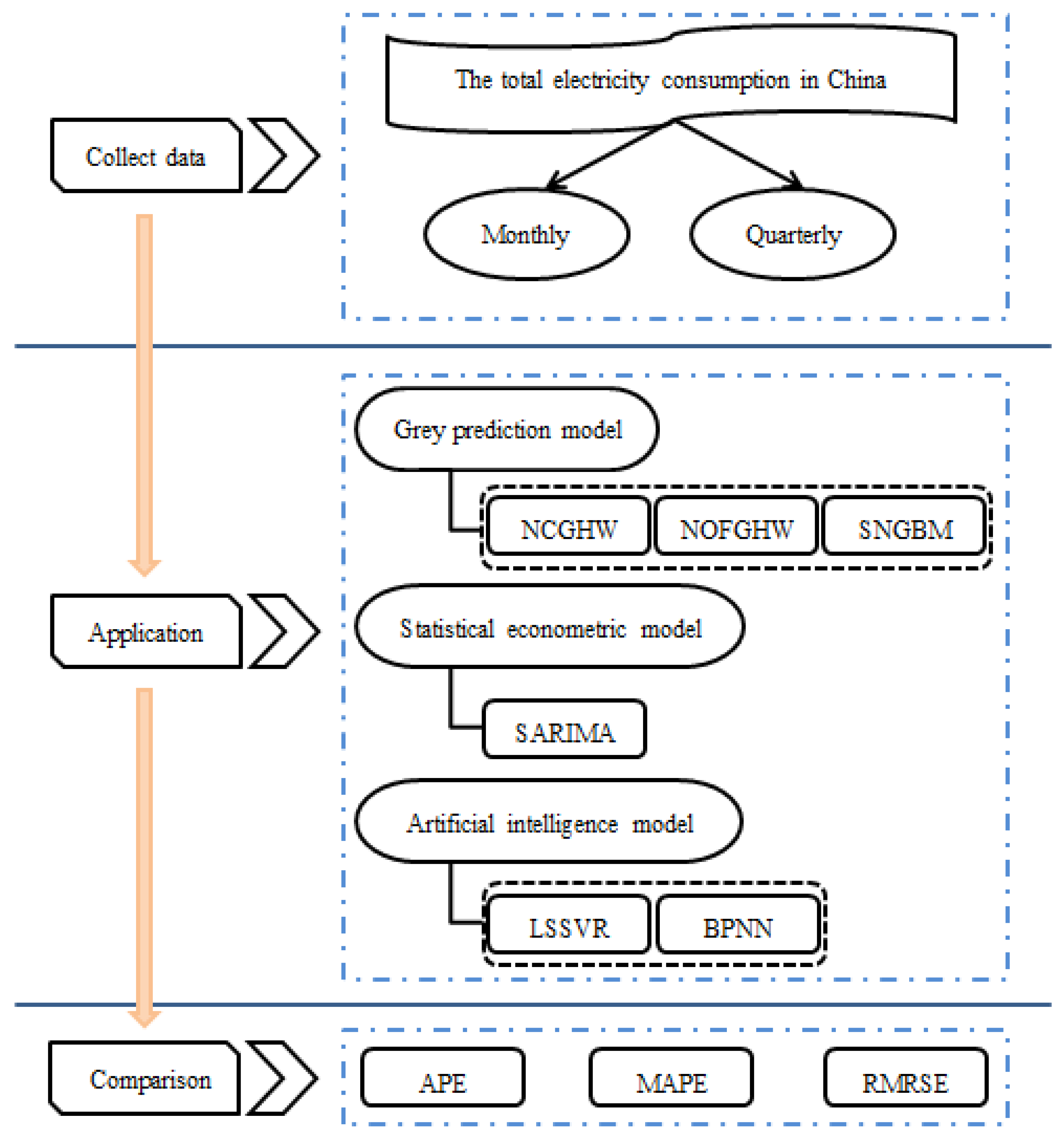
In order to show the performance of the new model effectively, this paper selects some representative models to compare the simulation and prediction results with the new model. Among the comparison models, our selection covers three categories of models mentioned in the previous literature review, including statistical econometric model, artificial intelligence model, and the grey prediction model. Among them, statistical econometric model includes SARIMA (Seasonal Autoregressive Integrated Moving Average) [50]. The artificial intelligence model includes LSSVR (Least squares support vector regression) [51] and BPNN (Back Propagation Neural Network) [52]. The grey prediction model includes NOFGHW [53] and SNGBM [45]. As we know, the SARIMA model is very capable of handling seasonal sequences. Artificial intelligence model can effectively deal with the nonlinear problem of sequence, so we choose LSSVR and BPNN as two representative models. For the grey prediction model, both NOFGHW and SNGBM consider the seasonality and nonlinearity of the series. Based on this, these models are used to fully prove the advantages of the new model. The overall experimental design is shown in Figure 2.
Figure 2.
The experimental design process of the total electricity consumption in China.
4.2. The Solution of Parameters
This section summarizes the parameters that appear during the operation of the new model and the comparison models. In the new model (NCGHW), we use the new information priority cycle accumulation operator to process the sequence and use the LBFGS algorithm to optimize the parameters in the model. Subsequently, we can obtain the four parameters . In the NOFGHW model, the LBFGS algorithm is also used for optimization, but the difference is that fractional periodic accumulation operator is added to the model. Therefore, this model also has four parameters, namely . In the SNGBM model, the most important is the seasonal fluctuation index , which is obtained by the average method, and its number is equal to the number of cycles. The parameter contained in the model itself is calculated by the ordinary least square. The grey power term in the model is optimized by the cultural algorithm. SARIMA model is manipulated in the Eviews software. Considering the characteristics of multi-dimensional input, LSSVR and BPNN models need phase space transformation during operation. Therefore, the embedding dimension and delay time need to be set. We show the parameters of the monthly series in Table 2 and the parameters of quarterly case show in the Appendix A.
Table 2.
All parameters of the monthly sequence case.
4.3. Result Analysis
This paper presents the total electricity consumption in the form of monthly and quarterly. In the two cases, the total electricity consumption sequence, the simulation and prediction graphs of six models are displayed together, as shown in Figure 3 and Figure 4. In the figure, the blue dashed lines represent the original curves, and the solid lines with different colors represent the curves of the six models. Through the visual comparison, the fitting degree of the simulated values, predicted values, and observation values can be visually displayed. To further exhibit the prediction performance of each model, Table 3 and Table 4 list the prediction results, APE, MAPE, and RMRSE values for the six models. In order to reduce the error, all the values in the table retain two and four decimal places after the calculation is completed. MAPE and RMRSE are evaluation criteria that can measure the overall effect of the model. Moreover, the overall effectiveness of all models in the simulation and prediction stages is shown intuitively in Figure 5 and Figure 6.
Figure 3.
The simulation and prediction chart of the monthly sequence (unit: 100 million kWh).
Figure 4.
The simulation and prediction chart of the quarterly sequence (unit: 100 million kWh).
Table 3.
Forecasted values, APE (%), MAPE (%), and RMRSE of the monthly sequence.
Table 4.
Forecasted values, APE (%), MAPE (%), and RMRSE of the quarterly sequence.
Figure 5.
The evaluation criteria results chart of the monthly sequence.
Figure 6.
The evaluation criteria results chart of the quarterly sequence.
4.3.1. The Total Electricity Consumption Series in Monthly Form
The total electricity consumption series in monthly form shows a rising trend with seasonality, nonlinearity, and periodicity. As shown in Figure 3, the curves of the NCGHW and NOFGHW model basically match the real one and have a similar development trend with the original curve, which indicates that the two models can effectively cope with the total electricity consumption series with complex characteristics. The SNGBM, SARIMA, and LSSVR model have a relatively small gap with the observations, whereas several simulated values deviate far from the actual values in the simulation period. The SNGBM model, for example, had some distance between the low points and the true values from 2012 to 2015. In addition, the last predicted point of these three models all deviate far from the actual one. Unlike the other five competitors, the BPNN model can generally fit the variation trend of the original sequences in the simulation stage, while it works a little bit poorly in the prediction stage. Especially for the data points of 2021, the BPNN model produces a large error without accurately grasping the overall development trend of the real value.
The NCGHW model has the lowest MAPE value and RMRSE value among all models in both the simulation and prediction stages, as seen in Table 3. This clearly illustrates the new model’s superior forecasting performance, which is also demonstrated visually in Figure 5. The aforementioned phenomenon proves that the combination of the new information priority cycle accumulation operator, the Holt-winters model’s framework, and the LBFGS algorithm can significantly enhance the prediction precision. In contrast, the BPNN model provides inferior forecasting performance both in the simulation and prediction stages and delivers the highest error index among all listed models. The reason for the phenomenon mainly lies in the insufficient sample size, which indirectly reflects that BPNN may not be suitable for predicting the monthly series of the total electricity consumption. However, the LSSVR model, which is also an artificial intelligence model, performs slightly better than BPNN, possibly because LSSVR is good at dealing with nonlinear sequences. Two grey models, which are NOFGHW and SNGBM, have slightly worse prediction effect in comparison with the new model. However, the error indexes of these two models are not far from the new model, suggesting that the improvements made by NOFGHW and SNGBM models are helpful in predicting complex time series. Additionally, the SARIMA model as a statistical econometric model is more suitable for the time series with seasonal fluctuations, obtaining acceptable modeling results. In addition, as shown in Table 3, the APE value of the NCGHW model fluctuates slightly at partial data points but is relatively stable on the whole with small deviation from the actual value.
Generally speaking, the fitted results and error criteria illustrated above demonstrate the stability and reliability of the new model in predicting the total electricity consumption in monthly form. Herein, the NCGHW model is a promising and worth-development tool for forecasting the complex time series.
4.3.2. The Total Electricity Consumption Series in Quarterly Form
The quarterly series of the total electricity consumption likewise has complicated characteristics. The quarterly case exhibits a more pronounced increasing tendency than the monthly case. As shown in Figure 4, the overall trend of the six curves generally matches the original sequence, which can basically describe the three major features of the sequence, including seasonality, nonlinearity, and periodicity, respectively. Through visual comparison, the NCGHW model can fit the original sequence well, indicating that the NCGHW model is a practical technique to predict the total electricity consumption in quarterly form combined with the merit of each component. Compared with the NCGHW model, the NOFGHW model has a slightly worse prediction performance, which has a larger deviation from the actual value at several low data points. As for SNGBM, SARIMA, and LSSVR model, they still produce a certain error from the real observations in the simulation stage, but the fitting degree of some points are acceptable. It is worth noting that in Figure 4 the last data point of the observation depicted in the dotted blue line shows a downward trend, while the prediction models of NOFGHW, SNGBM, SARIMA and LSSVR show an upward trend, which is opposite to the trend of the actual sequence. In this respect, the effect of the new model is indirectly proved, and the new information priority cycle accumulation operator can better capture the new information so as to explore the law of the sequence. Additionally, the BPNN model is basically consistent with the actual value in the early stage, while the deviation gradually increases in the later stage.
The calculation results of the evaluation criteria are represented in Table 4, and Figure 6 shows the ranking of the evaluation results more visually. To be specific, the NCGHW model obtains the smallest MAPES of 2.4559 and RMRSES of 0.0350 in the simulation period. Moreover, in the prediction stage, the NCGHW model still has the smallest MAPEP of 3.5562 and RMRSEP of 0.0449. These results all justify the superiority and robustness of the newly established model both in the simulation and prediction stages. In addition, although the prediction values of the new model deviate slightly from the actual value, the overall deviation degree is within an acceptable range. Like the monthly case, BPNN has the highest error index among all listed models, which is mainly because insufficient historical information restricts the model to achieve ideal prediction results. As for the two grey models, namely NOFGHW and SNGBM, the NOFGHW model obtains the suboptimal simulation performance followed by the proposed model, indicating its good simulation capability, and the SNGBM model shows superior performance in the prediction stage with the second smallest error index. Although the comprehensive effect of these two grey models is not the best, they prove the grey model in addressing sequences with insufficient information and uncertain factors. Additionally, for SARIMA and LSSVR models, their simulation performance is not bad, reflecting the seasonal advantage of SARIMA and the nonlinear advantage of LSSVR.
In general, in the quarterly case, the new model once again shows excellent prediction performance, which further verifies its effectiveness. The conclusion also proves the outstanding ability of the new information priority cycle accumulation operator to preprocess sequences and the LBFGS algorithm to optimize parameters.
4.3.3. Comparative Analysis of Monthly Series and Quarterly Series
As seen in Figure 3 and Figure 4, the total electricity consumption is displayed in monthly and quarterly forms, respectively. The quarterly series is rising quickly, while the monthly series is often rising slowly. These two forms of sequences share complex features, which are seasonality, nonlinearity, and periodicity, but there are also differences. In this paper, the monthly case and quarterly case are represented as a complete cycle (monthly cycle: 11; quarterly cycle: 4), as shown in Figure 7. In Section 4.1, the first data point of the monthly series is the sum of January and February, so its value is usually the largest in a year. In a complete cycle, the monthly sequence represents a trend of declining initially and then fluctuating, and the gap between the values of each year is not large. At the same time, the quarterly sequences are in an upward trend with a bigger numerical distance than the monthly one. Faced with the total electricity consumption with diverse development trends, the NCGHW model can better describe the feature of the sequence by the lowest error indexes in two cases, with MAPE < 2.5 and RMRSE < 0.04 in the simulation phase and MAPE < 4 and RMRSE < 0.05 in the prediction phase. In two cases, the new model is always optimal among all competing models, despite the fact that the error indices in the prediction stage are always higher than those in the simulation stage. This fully demonstrates that the NCGHW model is the best model for predicting the total electricity consumption. In cases with different development trends, the new model exhibits superior prediction ability.
Figure 7.
Monthly and quarterly graphs in a complete cycle.
4.4. Forecast of the Total Electricity Consumption in the Next Two Years
The results of the result analysis in Section 4.3 show that NCGHW model has good predictive ability for the series of the total electricity consumption. Based on this, the NCGHW model is used in this section to forecast China’s total electricity consumption in the next two years, including monthly and quarterly series. In the monthly series, we use 2012–2021 as the training set and make projections for 2022–2023. In the quarterly series, 2013–2021 is selected as the training set, and 2022–2023 is also the forecast data. Using LBFGS algorithm, parameters of the two sequences can be obtained, respectively, as shown in Table 5. In the two sequences, we directly display the forecast data from 2022 to 2023, as shown in Table 6 and Table 7.
Table 5.
The parameters of the two sequences.
Table 6.
The forecasted value of the monthly sequence.
Table 7.
The forecasted value of the quarterly sequence.
The forecast values for the next two years are shown in Table 6 and Table 7. Through observation, it can be found that the two sequences are still seasonal, nonlinear and periodic characteristics. The growth of monthly series is slow, while that of quarterly series is relatively fast. In the sequence of two different periods, we find that electricity consumption in 2022 will exceed 800 million kWh and that in 2023 will exceed 900 million kWh. Therefore, in the future, China’s total electricity consumption will continue to increase. In other words, China’s electricity will be fully utilized. In general, China needs to expand electricity production to supply more electricity in the next two years.
5. Conclusions
To deeply analyze the total electricity consumption, this paper presents the sequence in the form of monthly and quarterly. As for the seasonality, nonlinearity, and periodicity in sequences, this paper proposes a novel grey Holt-Winters model based on the new information priority cycle accumulation operator. The new model hybridizes the benefits of the new information priority cycle accumulation generation operator, the Holt-Winters model’s framework, and the LBFGS algorithm. Then, the new method is employed to predict monthly and quarterly series to explore the future development of China’s electricity consumption. Finally, we use the new model to predict China’s electricity consumption over the next two years. Through the above analysis, the following conclusions can be drawn:
- (1)
- The total electricity consumption series has various features as a result of the influence of numerous uncertain factors. The NCGHW model showed reliable and outstanding predictive capability in the application of the sequence. Compared with the five competing models, the new model has better performance and is a practical tool for forecasting the total electricity consumption.
- (2)
- The NCGHW model absorbs the merits of the three techniques, namely the new information priority cycle accumulation operator for mining the sequence rule, the LBFGS algorithm for searching the optimal parameter, and the framework of the Holt-Winters for describing the seasonality.
- (3)
- The total electricity consumption series expressed in the form of monthly or quarterly has the same significance characteristics, but the series with different periods have different internal characteristics. In a complete cycle, the quarterly series is in the increasing stage, whereas the monthly series initially declines and then fluctuates. In the two cases, the NCGHW model obtains the best results, demonstrating the new model’s effectiveness.
- (4)
- In the future, China’s electricity consumption is growing. It will exceed 800 million kWh in 2022 and 900 million kWh in 2023. As a result, China needs to expand production to supply more electricity.
Accordingly, the NCGHW model has been shown to be trustworthy through the empirical examination of China’s total electricity consumption. However, there are many factors affecting the development of the total electricity consumption series, and how to consider these factors in the forecast is future work. As a result, developing a grey prediction model that can reflect the influencing factors is a potential future research direction.
Author Contributions
Conceptualization, W.Z.; methodology, W.Z. and H.T.; software, W.Z. and H.T.; validation, W.Z. and H.T.; formal analysis, H.T.; investigation, H.T. and J.C.; resources, H.T. and J.C.; data curation, H.T. and L.C.; writing—original draft preparation, W.Z. and H.T.; visualization, H.T., H.J. and J.C.; supervision, W.Z. and L.C. All authors have read and agreed to the published version of the manuscript.
Funding
This work was funded by the National Natural Science Foundation of China (No. 70710124); the Philosophy and Social Sciences in Zhejiang (22NDJC023Z); the Soft Science Research Program of Zhejiang Province (2021C35068); the National Social Science Foundation of China (NO. 20&ZD128, 20CRK018, 20BJL119, 20CTJ015, 21BJY007); the general project (21GLB002) and the Research and Innovation Program for Graduate Students in Jiangsu Province (KYCX22_2987).
Institutional Review Board Statement
Not applicable.
Informed Consent Statement
Not applicable.
Data Availability Statement
Not applicable.
Acknowledgments
The author would like to thank the editors and anonymous reviewers for their review of our paper and their valuable suggestions. Thanks to the colleagues who helped us solve the difficulties we encountered in this research.
Conflicts of Interest
The authors declare no conflict of interest.
Appendix A
Table A1.
All parameters of the quarterly sequence case.
Table A1.
All parameters of the quarterly sequence case.
| Models | Parameters |
|---|---|
| NCGHW | |
| NOFGHW | |
| SNGBM | |
| SARIMA | SARIMA(8,0,0)(0,1,0)4, AR(8) = −0.6369***, AIC = −3.2425, Log L = 45.7736 |
| LSSVR | Embedding dimensions = 11, time lag = 1, linear kernel, γ ∈ [0.0174,56735.3878], the optimal γ = 2.5758, α1 = 0.0999, α2 = 0.0809, …, α28 = 0.8605, b = 1.9704 × 10−16 |
| BPNN | Optimal embedding dimensions = 4, optimal time lag = 1, number of neurons = 14, learning rate = 0.01, iterative number = 1000, error goal = 0.05. |
Note: (***) represent the significance levels of the coefficients of 10%, 5% and 1%, respectively.
References
- Zhou, S.; Liu, S.; Hu, A. Effect of electricity development on China’s economic growth and its regional difference. China Popul. Resour. Environ. 2016, 26, 34–41. [Google Scholar]
- Chen, Y.; Xu, F. Power shortage and dynamic pricing model: The case of Guangxi. China Popul. Resour. Environ. 2008, 3, 143–146. [Google Scholar]
- Dong, C.; Jiang, Y.; Li, Y. A multi-objective look at electricity price cross-subsidies: Efficiency, equity, externality, and supply constraint. China Popul. Resour. Environ. 2022, 32, 137–150. [Google Scholar]
- Pappas, S.S.; Ekonomou, L.; Karampelas, P.; Karamousantas, D.; Katsikas, S.; Chatzarakis, G.; Skafidas, P. Electricity demand load forecasting of the Hellenic power system using an ARMA model. Electr. Power Syst. Res. 2010, 80, 256–264. [Google Scholar] [CrossRef]
- Zhu, W.; Ma, H.; Cai, G.; Chen, J.; Wang, X.; Li, A. Research on PSO-ARMA-SVR short-term electricity consumption forecast based on the particle swarm algorithm. Wirel. Commun. Mob. Comput. 2021, 2021, 6691537. [Google Scholar] [CrossRef]
- Valipour, M.; Banihabib, M.E.; Behbahani, S.M.R. Comparison of the ARMA, ARIMA, and the autoregressive artificial neural network models in forecasting the monthly inflow of Dez dam reservoir. J. Hydrol. 2013, 476, 433–441. [Google Scholar] [CrossRef]
- Cihan, P. Impact of the COVID-19 lockdowns on electricity and natural gas consumption in the different industrial zones and forecasting consumption amounts: Turkey case study. Int. J. Electr. Power Energy Syst. 2022, 134, 107369. [Google Scholar] [CrossRef]
- Jamil, R. Hydroelectricity consumption forecast for Pakistan using ARIMA modeling and supply-demand analysis for the year 2030. Renew. Energy 2020, 154, 1–10. [Google Scholar] [CrossRef]
- Sigauke, C.; Chikobvu, D. Prediction of daily peak electricity demand in South Africa using volatility forecasting models. Energy Econ. 2011, 33, 882–888. [Google Scholar] [CrossRef]
- Elamin, N.; Fukushige, M. Modeling and forecasting hourly electricity demand by SARIMAX with interactions. Energy 2018, 165, 257–268. [Google Scholar] [CrossRef]
- Jan, F.; Shah, I.; Ali, S. Short-term electricity prices forecasting using functional time series analysis. Energies 2022, 15, 3423. [Google Scholar] [CrossRef]
- Zhou, W.; Jiang, H.; Cheng, Y.; Pei, L.; Ding, S. Predicting seasonal patterns of energy production: A grey seasonal trend least squares support vector machine. Expert Syst. Appl. 2023, 213, 118874. [Google Scholar] [CrossRef]
- Bibi, N.; Shah, I.; Alsubie, A.; Ali, S.; Lone, S.A. Electricity spot prices forecasting based on ensemble learning. IEEE Access 2021, 9, 150984–150992. [Google Scholar] [CrossRef]
- Lv, R.; Li, W.; Zhang, Y. Service-oriented transformation and employment skill structure optimization—From the perspective of artificial intelligence application. Soft Sci. 2022, 36, 1–13. [Google Scholar]
- Chen, Z.; Ping, C.; Chen, A. Research on artificial intelligence promoting China’s high-quality employment. Econ. Probl. 2022, 9, 41–51. [Google Scholar]
- Li, C. Under the background of big data review of machine learning algorithms. Inf. Rec. Mater. 2018, 19, 4–5. [Google Scholar]
- Yuan, J.; Farnham, C.; Azuma, C.; Emura, K. Predictive artificial neural network models to forecast the seasonal hourly electricity consumption for a University Campus. Sustain. Cities Soc. 2018, 42, 82–92. [Google Scholar] [CrossRef]
- Khwaja, A.; Anpalagan, A.; Naeem, M.; Venkatesh, B. Joint bagged-boosted artificial neural networks: Using ensemble machine learning to improve short-term electricity load forecasting. Electr. Power Syst. Res. 2020, 179, 106080. [Google Scholar] [CrossRef]
- Jnr, E.O.-N.; Ziggah, Y.Y.; Relvas, S. Hybrid ensemble intelligent model based on wavelet transform, swarm intelligence and artificial neural network for electricity demand forecasting. Sustain. Cities Soc. 2021, 66, 102679. [Google Scholar]
- Khan, A.; Chiroma, H.; Imran, M.; Asfandyar, K.; Bangash, J.I.; Asim, M.; Hamza, M.F.; Aljuaid, H. Forecasting electricity consumption based on machine learning to improve performance: A case study for the organization of petroleum exporting countries (OPEC). Comput. Electr. Eng. 2020, 86, 106737. [Google Scholar] [CrossRef]
- Pallonetto, F.; Jin, C.; Mangina, E. Forecast electricity demand in commercial building with machine learning models to enable demand response programs. Energy AI 2022, 7, 100121. [Google Scholar] [CrossRef]
- Luo, J.; Hong, T.; Gao, Z.; Fang, S.-C. A robust support vector regression model for electric load forecasting. Int. J. Forecast. 2022, in press. [Google Scholar] [CrossRef]
- Yang, A.; Li, W.; Yang, X. Short-term electricity load forecasting based on feature selection and Least Squares Support Vector Machines. Knowl. Based Syst. 2019, 163, 159–173. [Google Scholar] [CrossRef]
- Ding, M.; Zhou, H.; Xie, H.; Wu, M.; Liu, K.; Nakanishi, Y.; Yokoyama, R. A time series model based on hybrid-kernel least-squares support vector machine for short-term wind power forecasting. ISA Trans. 2021, 108, 58–68. [Google Scholar] [CrossRef] [PubMed]
- Yang, D.; Yang, J.; Hu, C.; Cu, D.; Chen, Z. Short-term power load forecasting based on improved LSSVR. Electron. Meas. Technol. 2021, 44, 47–53. [Google Scholar]
- Ding, S.; Li, R.; Wu, S.; Zhou, W. Application of a novel structure-adaptative grey model with adjustable time power item for nuclear energy consumption forecasting. Appl. Energy 2021, 298, 117114. [Google Scholar]
- Zhou, W.; Cheng, Y.; Ding, S.; Chen, L.; Li, R. A grey seasonal least square support vector regression model for time series forecasting. ISA Trans. 2021, 114, 82–98. [Google Scholar] [CrossRef]
- Deng, J. Control problems of grey system. Syst. Control. Lett. 1982, 1, 288–294. [Google Scholar]
- Zhou, W.; Jiang, R.; Ding, S.; Cheng, Y.; Li, Y.; Tao, H. A novel grey prediction model for seasonal time series. Knowl. Based Syst. 2021, 229, 107363. [Google Scholar] [CrossRef]
- Xiong, P.; Li, K.; Shu, H.; Wang, J. Forecast of natural gas consumption in the Asia-Pacific region using a fractional-order incomplete gamma grey model. Energy 2021, 237, 12153. [Google Scholar] [CrossRef]
- Cao, Y.; Liang, S.; Shen, Q.; Shi, Q. Damping accumulated discrete GM(1,1) model and its application. Control. Decis. 2022, 1–8. Available online: https://libin-443.webvpn.zstu.edu.cn/asset/detail/0/2031085431974 (accessed on 6 February 2023).
- Wu, Z.; Chen, J.; Chai, J. Grey system model with complex order accumulation. J. Commun. Univ. China Sci. Technol. 2021, 28, 39–46. [Google Scholar]
- Zeng, L.; Jiang, A. Comparison of four basic models of GOM(1,1) based on opposite-direction accumulation. Math. Pract. Theory 2020, 50, 219–228. [Google Scholar]
- Wu, L.; Liu, S.; Liu, J. GM(1,1) model based on fractional order accumulating method and its stability. Control. Decis. 2014, 29, 919–924. [Google Scholar]
- Zeng, B.; Yu, L.; Liu, S.; Meng, W.; Li, H.; Zhou, M. Unification of grey accumulation operator and the inverse operator and its application. Syst. Eng. Theory Pract. 2021, 41, 2710–2720. [Google Scholar]
- Liu, C.; Wu, W.; Xie, W.; Zhang, J. Application of a novel fractional grey prediction model with time power term to predict the electricity consumption of India and China. Chaos Solitons Fractals 2020, 141, 110429. [Google Scholar] [CrossRef]
- Zhou, W.; Zhang, H.; Dang, Y.; Wang, Z. New information priority accumulated grey discrete model and its application. Chin. J. Manag. Sci. 2017, 25, 140–148. [Google Scholar]
- Xie, W.; Wu, W.; Liu, C.; Zhao, J. Forecasting annual electricity consumption in China by employing a conformable fractional grey model in opposite direction. Energy 2020, 202, 117682. [Google Scholar] [CrossRef]
- Zhou, C.; Shen, Y.; Wu, H.; Wang, J. Using fractional discrete Verhulst model to forecast Fujian’s electricity consumption in China. Energy 2022, 255, 124484. [Google Scholar] [CrossRef]
- Lifeng, W.; Gao, X.; Xiao, Y.; Yang, Y.; Chen, X. Using a novel multi-variable grey model to forecast the electricity consumption of Shandong Province in China. Energy 2018, 157, 327–335. [Google Scholar]
- Wang, Z.; Wang, Z.; Li, Q. Forecasting the industrial solar energy consumption using a novel seasonal GM(1,1) model with dynamic seasonal adjustment factors. Energy 2020, 200, 117460. [Google Scholar] [CrossRef]
- Wang, Z.; Li, Q.; Pei, L. Grey forecasting method of quarterly hydropower production in China based on a data grouping approach. Appl. Math. Model. 2017, 51, 302–316. [Google Scholar] [CrossRef]
- Zhou, W.; Ding, S. A novel discrete grey seasonal model and its applications. Commun. Nonlinear Sci. Numer. Simul. 2021, 93, 105493. [Google Scholar] [CrossRef]
- Ding, S.; Tao, Z.; Li, R.; Qin, X. A novel seasonal adaptive grey model with the data-restacking technique for monthly renewable energy consumption forecasting. Expert Syst. Appl. 2022, 208, 118115. [Google Scholar] [CrossRef]
- Zhou, W.; Wu, X.; Ding, S.; Cheng, Y. Predictive analysis of the air quality indicators in the Yangtze River Delta in China: An application of a novel seasonal grey model. Sci. Total Environ. 2020, 748, 141428. [Google Scholar] [CrossRef]
- Zhou, W.; Wu, X.; Ding, S.; Ji, X.; Pan, W. Predictions and mitigation strategies of PM2.5 concentration in the Yangtze River Delta of China based on a novel nonlinear seasonal grey model. Environ. Pollut. 2021, 276, 116614. [Google Scholar] [CrossRef]
- Şahin, U.; Ballı, S.; Chen, Y. Forecasting seasonal electricity generation in European countries under Covid-19-induced lockdown using fractional grey prediction models and machine learning methods. Appl. Energy 2021, 302, 117540. [Google Scholar] [CrossRef]
- Li, X.; Cui, L.; He, Z. Chromatographic spectrum separation method based on MIPSO-LBFGS hybrid algorithm. Laser J. 2022, 43, 75–81. [Google Scholar]
- Yu, H.; Deng, J.; Chen, H.; Chen, X.; Wang, X.; Zhang, Z.; Ye, Y.; Chen, S. Three-dimensional magnetotelluric inversion under topographic relief based on the limited-memory quasi-Newton algorithm (L-BFGS). Chin. J. Geophys. 2019, 62, 3175–3188. [Google Scholar]
- Li, J.; Peng, Q.; Yang, Y. Passenger flow prediction for Guangzhou-Zhuhai intercity railway based on SARIMA model. J. Southwest Jiaotong Univ. 2020, 55, 41–51. [Google Scholar]
- Zhu, B.; Han, D.; Wang, P.; Wu, Z.; Zhang, T.; Wei, Y. Forecasting carbon price using empirical mode decomposition and evolutionary least squares support vector regression. Appl. Energy 2017, 191, 521–530. [Google Scholar] [CrossRef]
- Shahweli, Z.N.; Dhannoon, B.N.; Ramadhan, R.S. In Silico Molecular Classification of Breast and Prostate Cancers using Back Propagation Neural Network. Cancer Biol. 2017, 7, 1–7. [Google Scholar]
- Zhou, W.; Tao, H.; Jiang, H. Application of a Novel Optimized Fractional Grey Holt-Winters Model in Energy Forecasting. Sustainability 2022, 14, 3118. [Google Scholar] [CrossRef]
Disclaimer/Publisher’s Note: The statements, opinions and data contained in all publications are solely those of the individual author(s) and contributor(s) and not of MDPI and/or the editor(s). MDPI and/or the editor(s) disclaim responsibility for any injury to people or property resulting from any ideas, methods, instructions or products referred to in the content. |
© 2023 by the authors. Licensee MDPI, Basel, Switzerland. This article is an open access article distributed under the terms and conditions of the Creative Commons Attribution (CC BY) license (https://creativecommons.org/licenses/by/4.0/).






