Next Article in Journal
A Comprehensive Review on the Integration of Antimicrobial Technologies onto Various Surfaces of the Built Environment
Previous Article in Journal
Impact of Digital Finance on Green Technology Innovation: The Mediating Effect of Financial Constraints
Previous Article in Special Issue
Measuring the Relation between Academic Performance and Emotional Intelligence at the University Level after the COVID-19 Pandemic Using TMMS-24
 
 
Font Type:
Arial Georgia Verdana
Font Size:
Aa Aa Aa
Line Spacing:
Column Width:
Background:
Article

Being an Emotional Business Leader in the Time of the COVID-19 Pandemic: The Importance of Emotions during a Crisis

1
Department of Psychology, University of Milano-Bicocca, 20126 Milano, Italy
2
Mosaic Consulting, 20123 Milano, Italy
*
Author to whom correspondence should be addressed.
Sustainability 2023, 15(4), 3392; https://doi.org/10.3390/su15043392
Submission received: 16 January 2023 / Revised: 31 January 2023 / Accepted: 8 February 2023 / Published: 13 February 2023

Abstract

The COVID-19 crisis has brought about massive and sudden changes in the way people work and has created new emotional strains on workers. For this reason, being an emotional business leader is necessary for an organization’s survival and employees’ well-being. This qualitative study aims: (1) to explore the quality of emotions expressed by business leaders during the COVID-19 crisis, (2) to go into detail on how business leaders managed their own emotions, and (3) to investigate how they managed emotions shown by employees in their company. We interviewed 38 business leaders from 11 Italian companies. The main emotion reported by the leaders we interviewed was anxiety, caused in part by the development of the pandemic and related to uncertainty about the future. Results also showed that some leaders considered emotions as a secondary matter, or something to overcome for the good of their role. Other leaders showed a higher level of emotional intelligence and were able to empathize with their followers, communicate their vision and feelings, and create positive and constructive relationships. The theoretical and practical implications of these results are also discussed.

1. Introduction

The events that have occurred since March 2020 have dominated the global scene and put a strain on most companies. Indeed, the rapid increase in contagions and deaths related to COVID-19 have affected markets, public services, and private services all over the globe, causing one of the greatest crises that compromised even the simplest aspects of daily life. The significant and sudden changes that have taken place in people’s lives have led to the emergence of powerful emotions linked to an uncertain future regarding the modern workplace. All these changes have resulted in people needing to develop new coping strategies to respond to new job demands, especially emotional ones.
The fact that intense emotions emerge in times of organizational crisis is not a new topic. Indeed, some studies have revealed the quality of these emotions and identified their possible effects [1,2,3,4]. However, we want to emphasize the role of business leaders in managing these emotions through their emotional intelligence (EI). EI allows business leaders to deal with the human and emotional complexities of situations like the COVID-19 pandemic. As COVID-19 continues to impact organizations, business leaders’ EI skills such as self-awareness, emotional management, relationships, and effective communication will be essential for coping with daily environmental pressures [5]. In addition, emotions shown by business leaders are often reflected in the affective group tone [6] in terms of emotional contagion [7,8]. In this case, emotion is transmitted to, and subsequently influences, colleagues, leading to consequences at various levels. Leaders are encountering an unprecedented challenge due to the rapidly evolving COVID-19 epidemic, guiding teams through a crisis whose extent and end point is unknown. It is a challenge full of leadership opportunities and difficult decisions. Leaders should use EI as they strive relentlessly to meet the many challenges that lie ahead. Indeed, only those who can adapt and change during times of crisis will survive in this context. It is the role of leaders to demonstrate empathy, hope, and flexibility to guide people out of this crisis.
Therefore, this research explores the world of emotions and the emotional management strategies of business leaders when their organizations are experiencing a moment of crisis. We decided to give a voice directly to the leaders who found themselves facing and managing these kinds of emotional situations. Using a qualitative approach, we can increase the knowledge related to emotional depth and diversity through the different stories business leaders gave us regarding interpreting their emotions and their management strategies. Moreover, we go deeper into how emotions are included in organizational processes and how they influence business leaders’ choices and behaviors, especially during the COVID-19 crisis.

2. Theoretical Background

2.1. Leaders’ Emotions in Time of Crisis

Almost all organizations will face a crisis during their life cycle. A crisis is an event determined by endogenous or exogenous causes and involves abrupt changes in the organization [9]. Currently, organizations are facing a crisis brought about by an exogenous cause that affects not only the economic aspects but also the social and emotional aspects of business management. The COVID-19 crisis has created innumerable challenges on both global and personal levels that must be addressed for organizations to survive. Within this context, leaders take on a key and decisive role. In fact, how leaders respond to the crisis could permanently shift the economic, social, and health foundations of their communities and organizations through the approval of critical strategic decisions [10].
Many studies have been carried out to analyze the good practices a leader must implement in “normal” times. However, navigating the work environment during this crisis has demanded additional leadership skills and competencies [11]. What characterizes this unique crisis are the emotional and psychological dimensions of the pandemic. The COVID-19 pandemic crisis has led to extreme emotional reactions in workers, significantly impacting their performance, productivity, and well-being [12]. Therefore, what seems necessary in this context is that business leaders find compensatory strategies for the emotions that are being manifested. Humphrey [13] coined the term “leading with emotional labor” to reflect the critical function of a leader as an active manager of follower emotions. The leader has to demonstrate empathy, compassion, and flexibility. These emotions and behaviors make it easier to rebuild an organization in a crisis context [14,15]. These strategies can help organizations survive and flourish during a crisis period.
Not all leaders can lead their organization through difficult times. As a result, selecting a leader who can fit in is critical; otherwise, the outcome of the crisis could be disastrous [16]. Leaders who can effectively deal with both internal and external dangers are regarded as valuable assets to their organizations [17]. They can determine how quickly the organization will recover from the crisis by acting quickly and successfully [16]. During a time of crisis, sustainable leaders are required, or business leaders “who can read and predict through complexity, think through complex problems, engage groups in dynamic adaptive organizational change and have the emotional intelligence to adaptively engage with their own emotions associated with complex problem solving” ([18], p. 1).
Although today the role of emotions within organizational life is recognized and valued, it took some time and a change in sensitivities for this to occur. Indeed, for many organizations and leaders over the years, emotions were considered irrational, and something that should be excluded and replaced with rigid and restrained behaviors [19].
Until the 1950s, research concentrated on behavioral and cognitive aspects of work where emotions and affects were subsumed under the broader headings of job satisfaction [20] or stress [19]. Pekun and Frese [19] recognized the limits of this kind of research and instead focused on the value of studying emotions in industrial settings, showing the importance of studying the relationship between different specific emotions and organizational outcomes. Since 1992, researchers have recognized and underlined the reciprocal causation between emotions and work dimensions, making the topic more interesting. Indeed, work situations can induce emotions that impact other dimensions of work (such as demands, control, or outcomes) and influence the entire organizational world. They classified emotion categories within a taxonomy to better analyze the link between work and specific emotions. Their taxonomy includes emotion categories that are organized using three criteria: valence (positive or negative emotions), area (task-related or social emotions), and time perspective (process, prospective, and retrospective).
Organizational behavior research has since focused on investigating specific emotional states such as pride, hope, optimism, anger, and fear that people experience at work and their reactions to human resource procedures [21]. Joy, enthusiasm, and attention are positive discrete emotions, while anxiety, rage, and exhaustion are negative discrete emotions [22]. Many studies have highlighted the link between positive emotions and organizational outcomes such as job performance [23], engaging in work, positive coping, health, teamwork and collaboration, customer satisfaction [24], creativity [25] and job satisfaction [8]. Negative emotions, on the other hand, are associated with burnout [8], aggressive behaviors toward the organization [26], and disconnection from work [27]. In addition, several interesting results were also obtained thanks to the development of the Affective Events Theory [28].
Some recent studies have shown how difficult a crisis experience can be and what emotional issues require attention when managing an organizational crisis [29,30,31,32,33]. Despite these results, emotions have often been judged as illogical and destructive elements [34] capable of creating resistance to change. In practice, this idea may lead business leaders to conclude that emotions need to be “managed” and “overcome” in order to succeed.
Due to the critical role of emotions in organizational life, and keeping in mind the current gap in the literature concerning which emotions appear in times of crisis, our first research question concerns exploring the quality of emotions exhibited by business leaders during the COVID-19 crisis.

2.2. Leading with Emotional Intelligence

Since the recognition in the literature of the importance of emotions within organizations, increasing interest has been given to the importance of recognizing and managing them. One of the most important skills for effective leadership is EI [35,36,37,38,39].
EI is defined as the ability to perceive, evaluate, express emotion, access feelings and/or create them when facilitating thoughts, understanding emotion and emotional knowledge, and regulating emotions to promote emotional and intellectual growth [40,41,42]. Over the years, several authors have defined EI. For example, following Salovey and Mayer’s “Four-Branch” model [40,43], the four basic emotion-related abilities are (1) recognizing emotions, (2) facilitating thought using emotion, (3) comprehending emotions, and (4) controlling emotions. On the other hand, Goleman [44] defined EI as any fundamental personality trait not covered by cognitive intelligence. Bar-On saw EI as non-cognitive skills, competencies, and abilities that affect a person’s capacity to successfully manage environmental demands and pressures [45]. In contrast, EI was identified by Petrides and Furnham [46] as a collection of emotional self-perceptions that are found at the base of personality structures.
Thus, the concept of emotional intelligence has progressively gained popularity over the past decades and has benefited from the attention of experts, who have developed various definitions and explanatory theoretical models [47,48,49], sometimes in conjunction with evaluations of EI intervention effectiveness [50,51].
Regardless of its theoretical definition, EI is recognized as a critical competency within organizations, and is positively associated with work performance [26,52,53,54,55], firm performance [56,57], job satisfaction [58,59], team effectiveness [60], and project success [61]. EI has positive effects in an organization because it enables a person to develop and sustain better relationships, which in turn allows for more positive emotional moments directly and via emotional contagion [62]. High-quality connections are vital within companies because they provide individuals with a safe foundation [63] and structural support to alleviate anxiety in a fast-paced, ever-changing workplace [11]. Research shows that EI is also positively associated with effective leadership [35,37] and charismatic and transformational leadership [64]. Effective leaders should thus create solid emotional relationships with workers. The greater a leader’s EI is, the better a leader will be at managing solid relationships and supporting effective performance [65]. In addition, business leaders with higher EI provide a safe and supportive workplace where individuals can operate well in high-stress situations [59,66], similar to stressful situations created by the COVID-19 pandemic crisis. Several recent studies have supported the value of leadership EI (e.g., [14,30,36,37,38]). In addition, a team led by leaders with higher EI levels has also reported a higher level of shared vision and organizational support [67], which are sustainable behaviors that determine more elevated levels of well-being over time.
EI becomes increasingly useful today in the pandemic and post-pandemic crisis scenario when companies need a business leader who can support not only financial and organizational performance but also the social and personal sphere of sustainability. Following previous studies in the context of sustainable leadership, EI is one of the most critical capabilities a leader can possess. Indeed, EI can improve an organization’s performance, consequently directing them toward sustainability using distinctive and unique resources [68,69,70]. In particular, the ability to recognize and manage one’s own emotions (and others’ emotions) is strictly related to problem-solving, positive teamwork [68], and learning capabilities [71], which are some of the most relevant elements to attaining work-related sustainability.
Through qualitative analysis, we want to deepen our understanding of how business leaders have managed emotional events related to the COVID-19 crisis. Our second research question concerns the investigation of business leaders’ management strategies for their own emotions. Our third research question concerns the investigation of business leaders’ management strategies for their followers’ emotions.

3. Materials and Methods

3.1. Quantitative versus Qualitative Approaches

Several authors feel EI is an ability that can only be investigated through testing [42,72]. Others (e.g., [53,73,74]) have counted on self-report measures, which typically suffer from inaccuracies due to self-serving biases [75]. Instead, emotions have mostly been studied by incorporating research designs capable of modeling their transient nature, such as qualitative research or diary studies [76].
We believe that by taking a qualitative approach, it is possible to add to the depth and diversity of the EI debate. We have achieved this by gathering evidence on how business leaders perceived their ability to manage their own emotions as well as understand and deal with the emotions of their followers, and what the consequences were. We were also curious whether business leaders had shown or hidden their feelings to their followers, and why. Qualitative methods ultimately capture what quantitative methods may not, such as how EI fits into the organizational processes influencing leaders’ choices and behavioral discussions.

3.2. The Participants

The data were collected within Italian companies from March to September 2020. To recruit participants, several companies’ human resources managers were contacted, and after their successful recruitment, interviews were scheduled. Workers were asked to express their informed consent and to fill in a sociopersonal data collection form (gender, age, job tenure, and job role). The leadership team (3–4 people) of each company was recruited for the study, and each team was comprised of the firm’s CEO and frontline management. The companies that were contacted for participation are all Italian companies with positive economic growth trends over the three-year period of 2015–2018. This criteria was based on the need to involve companies that are considered “healthy” and had not experienced crises pre-pandemic. Of the 22 companies contacted, 11 signed up to participate. These companies are large (N = 2), medium (N = 5), or small (N = 4); their revenue varied from 9 billion euros to 13.5 million in 2019. For seven companies, the number of employees has increased over the last two years.
The overall sample is made up of 38 business managers, and their characteristics are summarized in Table 1. The sample is made up of a sufficient number of participants, based on theoretical saturation [77].

3.3. The Interview

We conducted semi-structured online interviews lasting approximately 60 min, which partly took up key themes of EI and emotions, yet also left room for each participant’s subjective experience. Before starting the interviews, all attendees permitted us to record the interview through WebEx and consented to the use of the recorded data.
The thematic areas investigated in our interviews were related to leaders’ experiences in times of crisis, without explicitly referencing the theme of emotions or EI. In the first part of the interview, we asked about the main challenges that the organization has experienced and its main strengths. Second, we asked about the organizational climate. In addition, the interview also included questions related to the qualities that a good business leader must have in times of crisis and the characteristics that are sought in their followers. Participants were also invited to select and explain a critical workplace experience and the behaviors implemented to reach its resolution, focusing mainly on the relationship with followers. Given the semi-structured nature of the interviews, additional questions were asked to explore the participants’ responses. Examples of some questions are shown in Table 2.

3.4. Data Analysis

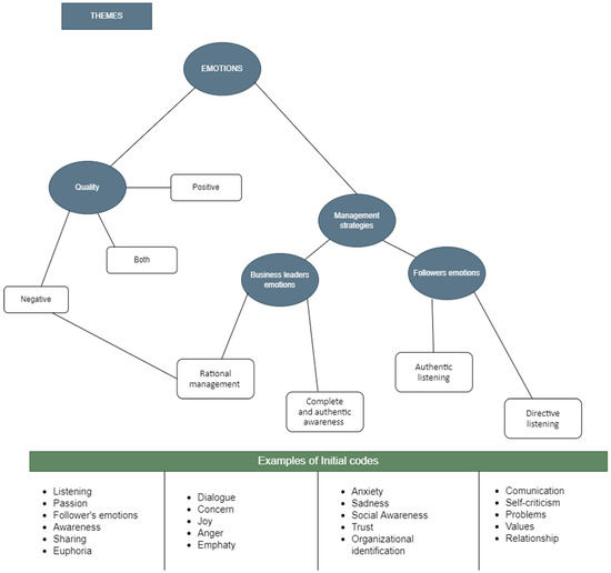
We followed the thematic analysis methodology and the phases proposed by Braun and Clarke [78] to analyze the data. First, the interviews were transcribed, highlighted, and read several times by all the authors. In the second stage, coding categories were developed and coding categories were assigned, representing identified topics and themes. In the third stage, the interviewers produced a thematic map, which assisted in identifying emerging themes by linking and grouping initial codes into general themes. In this step of the analysis, since we utilized a theory-driven methodology, identifying significant themes was guided by the emotion taxonomy developed by Pekrun and Frese [19] and EI theory [40,41]. This process led to new categories of analysis and a reinterpretation of the content. Multiple data readings allowed for the saturation of categories and correlations between perceptions and responses. In the fourth step, we checked whether the themes worked in the context of the coded extracts and the entire dataset. The fifth step required creating a complete analysis of each theme. Finally, the last stage entailed weaving the analytic narrative and data extracts together and contextualizing the study, considering the current literature. This procedure entailed choosing meaningful quotes from the interview transcripts that best represented the research findings. Figure 1 represents a map of research themes and codes.

4. Results

The findings are presented in the following three sections, based on the research questions. In Section 1, we will describe how business leaders felt and reported emotions during the COVID-19 crisis. Section 2 will explain which strategies they put in place to manage their own emotions. Finally, in Section 3, we will include leaders’ strategies for managing their employees’ emotions.

4.1. Emotions Reported by Leaders

Which emotions were felt by business leaders during the crisis? Table 3 shows a wide range of negative and positive emotions reported by the participants, while Table 4 includes examples of leaders’ quotes.

4.1.1. Negative Emotions

From the analysis of the emotions reported, most of the feelings described were from the negative sphere of emotions. Indeed, leaders highlighted their feelings of anxiety and uncertainty in the face of a crisis that they cannot always control. Respondents expressed that they were anxious, especially in the peak phase of the pandemic. Thus, anxiety related to the pandemic’s development and its impact on respondents’ work lives is the predominant prospective emotion. Furthermore, leaders declared that they were afraid in the face of a completely unknown situation, from which there seemed to be no way out (feeling of hopelessness). Anxiety, hopelessness, and sadness were the emotions linked to the pandemic crisis.

4.1.2. Positive Emotions

However, the emotional experience was not limited to negative emotions, and a variety of emotional responses dominated everyday life during the COVID-19 pandemic. Indeed, based on interview analysis, some leaders demonstrated particular enthusiasm and hope, and considered COVID-19 as an opportunity to give even more to their company. One of the delegated administrators told us that he had been able to have a positive experience during the pandemic, since it is in his character to face sudden changes with positivity. In this case, anticipatory joy was the predominant emotion, along with curiosity. Despite facing a difficult situation, this business leader was able to recognize that their organization had enough resources to meet new task demands. Other company executives also explicitly reported positive emotions (e.g., joy), revealing that they were able to find the positive even in crisis situations. In the two previous examples, emotions were task related and prospective. In contrast, other business leaders said that having positive colleagues and a positive work environment led to more positive emotions. These business leaders were able to be optimistic about the company’s survival after the crisis, thanks to the values and morale of their colleagues. In this case, positive social emotions appear to be linked to colleagues’ admiration and sympathy.

4.1.3. Coexistence of Negative and Positive Emotions

However, the point that came up in many interviews was the coexistence of both negative and positive emotions, in particular a combination of anxiety and courage. All the interviewees, even if less explicitly, described having suffered a “blow” due to the sudden change, but some of the business leaders focused mainly on the emotion experienced immediately after (anxiety), while others focused on the emotion that emerged after the event (courage and joy).
An interviewee, for example, told us that he was initially disoriented (and sad) since, for the first time in his career, he was faced with uncertainty about his future. On the other hand, he also felt lucky and protected (e.g., gratitude). More specifically, when interviewees reported the copresence of negative and positive emotions, the former was often directed at the past and the first phase of the pandemic (i.e., retrospective). Positive emotions, meanwhile, were named when thinking about the future and the survival of the company (i.e., prospective). Furthermore, one of the CEOs of an Italian factory business explicitly said that an entrepreneur must have courage but must also be afraid. Therefore, anxiety and courage are the perfect combinations for overcoming a crisis.

4.2. Strategies Put in Place by Leaders to Manage Their Emotions

What strategies are leaders implementing to manage their emotions during the COVID-19 pandemic? In order to systematize the analyzed data, we have classified the response modalities using different emotions. These response modalities are closer to the rational sphere (e.g., denial, distancing, and rationalization) or the more purely emotional sphere (the total acceptance of a profound self-awareness). This classification does not aim to understand the deepest motivations of the participants but to identify response patterns that are similar to each other and different from the others. Parts of the interviews are included in Table 5.

4.2.1. Rational Management of Emotions

The strategies employed by business leaders for managing their own emotions appear to be very diversified. When analyzing how business leaders’ emotions are managed, many leaders hardly admit or recognize having experienced them. Some of them implemented a series of defense mechanisms to ward off their awareness of the theme of emotions. Some of them explicitly denied their presence within the company. This behavior is especially prevalent when discussing negative emotions such as anxiety and indicates their way of understanding organizational life. It is considered inappropriate to bring emotions into the company.

4.2.2. Complete and Authentic Awareness of Emotions

On the other hand, other interviewees revealed that they were able to correctly recognize their emotions and they were interested in managing them in a healthier manner, both for themselves and their organizations. For example, one of the interviewees stated that he recognized his (destructive) emotions and understood the need to manage them better. Through this awareness, he showed the ability to reflect on his mistakes and learn to manage these emotions. Another respondent had the same response pattern. He told us that he recognized his disappointment and the negative effect this emotion could have on others. Therefore, he tried to resolve his emotions internally without venting against his colleagues.

4.3. Strategies Put in Place by Leaders to Manage Employees’ Emotions

Another theme investigated within this research concerns the strategies implemented by leaders to manage the emotions of their colleagues. Excerpts from the interviews are included in Table 6.

4.3.1. Authentic Listening

In the interviews, the words that were used more often were “dialogue”, “listening”, “reassurance”, and “talking”. These words were often in reference to dimensions of active listening and the desire to find commonalities that would ensure a peaceful work environment. Therefore, a leader is seen as an “emotional stabilizer”, especially in times of stress and uncertainty, such as the COVID-19 pandemic. For example, one of the company executives told us that he wanted to feel that the people who worked for him were safe and secure. For this reason, he sought to reassure them and convey positive messages. He also stated that he saw their concern at the beginning of the state of emergency, which then transformed (positively) once they were reassured.
The words “listening”, “sharing”, “reassurance”, and “empathy” were used by leaders who seemed to have an easier time considering other people’s points of view, and who were capable of listening authentically to others by putting themselves in other people’s shoes. These leaders also put their emotions directly into play, creating a shared space for sharing emotional experiences. For example, one of them told us that he spends time every day asking coworkers how they feel and how they are experiencing the situation. He declares that he is interested in listening to and understanding his colleagues’ emotions and discussing these emotions with them to reassure them.
In some cases, the motivations for emotional management strategies are personal, while in others the motivations are purely organizational. Indeed, the behaviors carried out seem to follow the indications of company policies.

4.3.2. Directive Listening

In other interviews, words such as “dialogue”, “talk”, and “say how things are” were used. These words hide a more direct meaning. Indeed, these words indicate that leaders are trying to direct their colleagues toward what they consider is the right or wrong thing to do, rather than listening authentically and sharing mutual experiences empathetically. Thus, despite emotional intelligence not manifesting itself only when used ethically [79], in this case, leaders seem to indicate an absolute inability to listen and understand the emotional states of others or be in tune with their experiences.

5. Discussion

Emotions certainly play an essential role in management thinking. Previous research has shown how difficult the crisis experience can be and what emotional issues need attention when managing an organizational crisis [11,29,30,31,32,33]. However, few studies have qualitatively evaluated the emotions of business leaders in their own words. For this reason, we applied a qualitative methodology to ask a group of business leaders to describe their experience managing the organizational crisis caused by the COVID-19 pandemic. Our principal results are related to the quality of the emotions expressed by business leaders during a crisis and the business leaders’ strategies for managing their own emotions and the emotions of their followers.
The first result of our research is the centrality of anxiety as the primary emotion exhibited by business leaders. Anxiety about the present and the future appear when the conversation is about the COVID-19 pandemic and its determined changes. This result is not unexpected, considering that stress and anxiety always appear during change and crises [1,80]. As Weiss and Cropanzano AET [28] emphasized, the importance of recognizing emotions that emerge in the workplace is mainly related to the impact of employees’ emotions on workplace attitudes and behaviors.
Several authors define the negative emotions of leaders and followers as an obstacle to change and state that these emotions have negative consequences for the individual and the organization (e.g., [81]). For example, persistent anxiety can disrupt a person’s work–life balance on physical, psychological, and behavioral levels, resulting in a symptomatic burden [82]. In line with these results, we argue that persistent anxiety can have an undesirable effect on business leaders’ and companies’ performance. Nevertheless, we also believe that in an acceptable “quantity”, anxiety can be an opportunity to pause, reflect, and work courageously for personal and organizational growth. Moreover, negative emotions can foster systematic and careful information processing and redirect attention to force a thoughtful process to resolve the problems produced by the crisis [83]. Most likely, all the business leaders we interviewed have experienced anxiety, but the difference lies in how they handled anxiety. In fact, some of them reported managing their anxiety and acting courageously. Others denied to both themselves and us that they felt these emotions, as if not wanting to expose their fragility.
In the stories told by the business leaders we interviewed, anxiety also seemed to emerge from the compresence of positive and negative emotions. This aspect is fascinating because little research has focused on positive emotions during crises or periods of change [84,85]. The fact that some business leaders reported having experienced positive emotions does not surprise us. Indeed, positive emotions are related to coping strategies, as described by the broaden-and-build theory of positive emotions [86], which prove to be particularly useful in moments of crisis such as the COVID-19 pandemic. The leaders who were able to bring back positive emotions proved themselves to be more resilient or able to bounce back from adverse events, resisting them and rebuilding positive development. Positive emotions reported by leaders also positively affect the organization in general. For instance, research on leaders’ positive emotions indicates that positive emotions expressed by leaders can encourage and motivate subordinates [11,64]. In addition, resilient individuals cultivate positive emotions in themselves. These leaders are also skilled at eliciting positive emotions in their followers, creating a supportive social network to aid in coping [87].
In response to the crisis, we found a whole array of positive and negative emotions in the words of the leaders interviewed. It is relevant that emotions are part of organizational life as much as rational reasoning and cannot be considered an ancillary or even out-of-context factor to leadership effectiveness. This means that emotional intelligence is an important skill and should be part of the skills taught or coached when designing any consulting intervention of leadership development. This conclusion is far from being obvious since, as of today, most Master’s in business administration executive education programs still put little emphasis on this subject in favor of more cognitive skills, such as strategy, business and market analysis, innovation, and so on. A more balanced focus in executive programs will be necessary to prepare more self-aware and influential leaders, as we realize and accept that instability, crises, and ambiguity will increasingly be the rule and not the exception. Therefore, it is necessary to redesign executive education programs to include emotional intelligence as a fundamental skill for leadership effectiveness.
Our second result is related to business leaders’ emotional management. This dimension, defined as the ability to use and manage emotions in behavioral decision-making, is a key dimension of EI and a central theme in crisis management. Indeed, when most people are confused and uncertain about what to do, leaders need strong emotional self-management to persevere under challenging circumstances [84]. The business leaders interviewed did not always express efficient management strategies despite this assumption.
As Ashkanasy and Humphrey explained [26] individual differences exist within the second level of their model in relating emotions and managing them. Specifically, some business leaders struggled to manage their emotions during our interviews. They reported only two different modalities to react to their emotions, directly associated with managing their followers’ emotions.
The first modality of self-management is rational management, which is strictly linked to low self-awareness. Some leaders reported that they did not feel any emotions during the crisis, or that they neutralized their emotions. During such a moment of crisis and change, it is likely that these leaders decided not to express the emotions they felt, considering them inappropriate for the organizational context. Moreover, through analysis of the interviews, it emerged that leaders were better able to recognize and verbalize the emotions of their employees rather than their own. This issue occurs when emotions are principally negative, indicating that the leader is expected to manage the anxiety and concerns of his employees. However, it is not acceptable for him to express his own negative emotions. This type of behavior is linked to emotional labor [88] and consists precisely of suppressing negative emotions such as anger, anxiety, and frustration to make room for only positive emotions. Based on our analysis, it appears that our interviewees hid their emotions from both their followers and us. However, leaders are probably not entirely aware of the effects of this suppression of emotions on workers’ well-being, emotional exhaustion, and burnout [89]. This may be due to the fact that some business leaders spoke as if it was inappropriate to acknowledge emotions and give themselves space for reflection within their work context. In practice, this idea may lead to the unfortunate conclusion that emotions need to be managed and overcome in order to succeed [13,88]. It is no coincidence that those who have this type of response tend to underestimate the role of their employees’ emotions and implement management strategies aimed at suppressing or resolving them as quickly as possible. These leaders are also those who expect the same type of behavior to be enacted by their followers and show less emotional intelligence.
This finding implies that even if leaders are much more aware of the dignity of emotions in professional life, there is still no clarity about which strategies can be used to manage one’s and others’ emotional reactions. From this point of view, both the academic and consulting worlds have to play a pivotal role in helping leaders develop self-awareness and social skills to inform managerial practices with a more self-aware and empathetic approach. Indeed, most of the business leaders we interviewed did not consider their own emotions as a priority in their management practice, as if emotions were a secondary matter or something to overcome for the good of their role. It seems that “managing people” is well recognized as the main priority of being a leader, while “managing yourself” is not part of the deal, and may even sound too self-indulgent. From our point of view, leadership development programs should balance a focus on self-awareness and self-management versus people management. It is only with this approach that it is possible to recognize that leaders cannot be truly connected with others’ emotions if they are not taught how to identify and manage their own emotions first.
On the other hand, we have leaders who were more sensitive to the theme of emotions. They, unlike their counterparts, seemed able to regulate their own emotions and the emotions of others. Such leaders can empathize with their followers, communicate their vision and feelings, and create positive and constructive relationships. During the interviews, these leaders were thoroughly and truthfully aware of their emotions, even when describing negative ones. Moreover, leaders who demonstrated higher emotional intelligence understood that their followers needed to be heard and their emotional state understood. It was precisely this investment of time and energy in their employees that proved to be the key to neutralizing, in a healthy way, the dominant emotions and reactivating the positive resources that each person possesses within themselves.

6. Limitation and Future Research

Effectively overcoming a crisis, such as the one caused by the COVID-19 pandemic, requires implementing numerous resources, not only those related to managing emotions. Although this study has value in underlining how business leaders emotionally experience certain events, this research does not investigate the presence or absence of other structural dimensions that may prove helpful in overcoming a crisis. This is an exploratory study highlighting the importance of the emotional experiences of business leaders and their followers during a crisis. The authors acknowledge that leadership success is more complicated than a single dimension such as EI and that the sample was small and goal-directed. For these reasons, future research on emotional intelligence in the context of leadership and management during crises should seek to analyze the more fine-grained relationship between emotional intelligence dimensions, structural dimensions, and positive and negative organizational outcomes (such as economic growth of the company, employee turnover, and financial aspects). In addition, future investigations should integrate qualitative and quantitative data to compare a quantitative assessment of the level of emotional intelligence of business leaders, their leadership styles, and the objective reactions of followers in terms of measurable behavior. Integrating quantitative and qualitative methodologies would allow us to obtain an overview of how emotional intelligence is helpful in the management of organizations through objective measurement of these dimensions and an understanding of how they are inherent in organizational processes and decisions.

7. Conclusions

This research underlined the importance of emotions and emotional management strategies during the COVID-19 pandemic. Our focus was on looking at the role of Italian business leaders from a qualitative perspective, which has not previously been utilized in this research area.
According to the literature and our analysis, leaders who are aware of their own and others’ emotions and able to manage them are better equipped to intervene in emotionally challenging situations, such as the aftermath of the COVID-19 crisis.
Despite this, our interviews only partially revealed business leaders’ EI abilities and awareness. Still too often, in the Italian context, the topic of emotions and their management is underestimated, and authoritarian managers are interested in financial success and not in the emotional well-being of employees (especially in the case of directive listening). However, this behavior is completely dissonant with the prominence that EI has achieved in recent years, to the extent that it is considered one of the critical soft skills for leaders and employees in industries 4.0. [90] and 5.0. [91].
Thus, while academic research [48,49] and good organizational practices recognize EI as a key skill, the view of some leaders currently working in organizations is different. Thus, intervention practices should be implemented, such as creating effective training interventions [45,46] and promoting an emotionally aware organizational culture [57]. Indeed, for EI to be recognized as a valuable leadership skill, the action on explicit and implicit norms that guide how people manage emotions and conflicts in teams is crucial, since this will directly influence information sharing, collaboration, and performance.
From our point of view, intervening in cultural changes is necessary to achieve sustainable leadership able to adapt to the transformational change in the post COVID-19 era and move forward.

Author Contributions

Conceptualization, S.M., R.V., M.I., M.G. and M.M.; Methodology, S.M., A.G. and M.M.; Formal analysis, S.M., A.G., R.V., M.I. and M.M.; Investigation, S.M., R.V. and M.G.; Resources, S.M., R.V., M.I. and M.M.; Data curation, S.M., A.G. and M.I.; Writing—original draft, S.M.; Writing—review & editing, S.M. and M.M.; Supervision, R.V., M.G. and M.M.; Project administration, S.M., R.V., M.G. and M.M.; Funding acquisition, M.G. and M.M. All authors have read and agreed to the published version of the manuscript.

Funding

This research received no external funding.

Institutional Review Board Statement

The study was conducted according to the guidelines of the Declaration of Helsinki and approved by the Ethical Committee of the Department of Psychology of University of Milano-Bicocca (Prot. N. RM-2022-503).

Informed Consent Statement

Informed consent was obtained from all subjects involved in the study.

Data Availability Statement

The data presented in this study are available on request from the corresponding author. The data are not publicly available due to the interviewed privacy.

Conflicts of Interest

The author declares that there are no conflict of interest that could be perceived as prejudicing the impartiality of the research reported.

References

  1. Ashkanasy, N.M.; Zerbe, W.J.; Hartel, C.E.J. Managing Emotions in the Workplace; Routledge: London, UK, 2016; ISBN 9781315290812. [Google Scholar]
  2. Jin, Y. The Effects of Public’s Cognitive Appraisal of Emotions in Crises on Crisis Coping and Strategy Assessment. Public Relat. Rev. 2009, 35, 310–313. [Google Scholar] [CrossRef]
  3. Jin, Y.; Pang, A.; Cameron, G.T. Toward a Publics-Driven, Emotion-Based Conceptualization in Crisis Communication: Unearthing Dominant Emotions in Multi-Staged Testing of the Integrated Crisis Mapping (ICM) Model. J. Public Relat. Res. 2012, 24, 266–298. [Google Scholar] [CrossRef]
  4. Kim, H.J.; Cameron, G.T. Emotions Matter in Crisis. Communic. Res. 2011, 38, 826–855. [Google Scholar] [CrossRef]
  5. Baba, M.M. Navigating COVID-19 with Emotional Intelligence. Int. J. Soc. Psychiatry 2020, 66, 810–820. [Google Scholar] [CrossRef]
  6. George, J.M. Personality, Affect, and Behavior in Groups. J. Appl. Psychol. 1990, 75, 107–116. [Google Scholar] [CrossRef]
  7. Hatfield, E.; Cacioppo, J.T.; Rapson, R.L. Emotional Contagion. Curr. Dir. Psychol. Sci. 1993, 2, 96–100. [Google Scholar] [CrossRef]
  8. Day, D.v.; Ashkanasy, N.M.; Humphrey, R.H. Leadership and emotion. In The Oxford Handbook of Leadership and Organizations; Oxford University Press: Oxford, UK, 2014; pp. 1–38. [Google Scholar]
  9. Moslehi, A.; Salahi, A.; Monfared, H.; Mohebi, S. The Relationship between emotional intelligence and crisis control in sports authorities of the province of Mazandaran. In Proceedings of the 2nd International Conference on Management, Entrepreneurship, and Economic Development, Rome, Italy, 24–25 February 2013. [Google Scholar]
  10. Dirani, K.M.; Abadi, M.; Alizadeh, A.; Barhate, B.; Garza, R.C.; Gunasekara, N.; Ibrahim, G.; Majzun, Z. Leadership Competencies and the Essential Role of Human Resource Development in Times of Crisis: A Response to Covid-19 Pandemic. Hum. Resour. Dev. Int. 2020, 23, 1–15. [Google Scholar] [CrossRef]
  11. Aguilar Yuste, M. Leadership and Emotional Intelligence during a Crisis. Rev. Relac. Int. Estrateg. Segur. 2021, 16, 47–60. [Google Scholar] [CrossRef]
  12. Carnevale, J.B.; Hatak, I. Employee Adjustment and Well-Being in the Era of COVID-19: Implications for Human Resource Management. J. Bus. Res. 2020, 116, 183–187. [Google Scholar] [CrossRef]
  13. Humphrey, R.H.; Pollack, J.M.; Hawver, T. Leading with Emotional Labor. J. Manag. Psychol. 2008, 23, 151–168. [Google Scholar] [CrossRef]
  14. Lawton-Misra, N.; Pretorius, T. Leading with Heart: Academic Leadership during the COVID-19 Crisis. S. Afr. J. Psychol. 2021, 51, 205–214. [Google Scholar] [CrossRef]
  15. Doraiswamy, I.R. Servant or Leader? Who Will Stand up Please? Int. J. Bus. Soc. Sci. 2012, 3, 178–182. [Google Scholar]
  16. Bowers, M.R.; Hall, J.R.; Srinivasan, M.M. Organizational Culture and Leadership Style: The Missing Combination for Selecting the Right Leader for Effective Crisis Management. Bus. Horiz. 2017, 60, 551–563. [Google Scholar] [CrossRef]
  17. Bhaduri, R.M. Leveraging Culture and Leadership in Crisis Management. Eur. J. Train. Dev. 2019, 43, 554–569. [Google Scholar] [CrossRef]
  18. Metcalf, L.; Benn, S. Leadership for Sustainability: An Evolution of Leadership Ability. J. Bus. Ethics 2013, 112, 369–384. [Google Scholar] [CrossRef]
  19. Pekrun, R.; Frese, M. Emotions in Work and Achievement. Int. Rev. Ind. Organ. Psychol. 1992, 7, 153–200. [Google Scholar]
  20. Barsade, S.G.; Brief, A.P.; Spataro Sandra, E. The affective revolution in the organizational behavior: The emergence of a paradigm. In Organizational Behavior: The State of the Science; Greenberg, J., Ed.; Lawrence Erlbaum Associates Publishers: Mahwah, NJ, USA, 2003; pp. 3–52. [Google Scholar]
  21. Connelly, S.; Torrence, B.S. The Relevance of Discrete Emotional Experiences for Human Resource Management: Connecting Positive and Negative Emotions to HRM. Res. Pers. Hum. Resour. Manag. 2018, 36, 1–49. [Google Scholar] [CrossRef]
  22. Rubino, C.; Wilkin, C.L.; Malka, A. Under Pressure: Examining the Mediating Role of Discrete Emotions between Job Conditions and Well-Being. Res. Occup. Stress Well Being 2013, 11, 195–223. [Google Scholar] [CrossRef]
  23. Kaplan, S.; Bradley, J.C.; Luchman, J.N.; Haynes, D. On the Role of Positive and Negative Affectivity in Job Performance: A Meta-Analytic Investigation. J. Appl. Psychol. 2009, 94, 162–176. [Google Scholar] [CrossRef]
  24. Diener, E.; Thapa, S.; Tay, L. Annual Review of Organizational Psychology and Organizational Behavior Positive Emotions at Work. Annu. Rev. Organ. Psychol. Organ. Behav. 2019, 7, 451–477. [Google Scholar] [CrossRef]
  25. Amabile, T.M.; Barsade, S.G.; Mueller, J.S.; Staw, B.M. Affect and Creativity at Work. Adm. Sci. Q. 2005, 50, 367–403. [Google Scholar] [CrossRef]
  26. Ashkanasy, N.M.; Dorris, A.D. Emotions in the Workplace. Annu. Rev. Organ. Psychol. Organ. Behav. 2017, 4, 67–90. [Google Scholar] [CrossRef]
  27. Bartunek, J.M.; Frost, P.J. Toxic Emotions at Work: How Compassionate Managers Handle Pain and Conflict. Acad. Manag. Rev. 2004, 29, 141. [Google Scholar] [CrossRef]
  28. Weiss, H.M.; Cropanzano, R. Affective Events Theory: A Theoretical Discussion of the Structure, Causes and Consequences of Affective Experiences at Work. Res. Organ. Behav. Annu. Ser. Anal. Essays Crit. Rev. 1996, 18, 1–74. [Google Scholar]
  29. Altamirano, M.A.; Rios-Collazo, C.E. Leading with Emotional Intelligence: How Leaders in a Diverse-Based Urban College in New York Successfully Responded to the COVID-19 Crisis of 2020. J. Educ. Innov. Commun. 2020, 27, 65–75. [Google Scholar] [CrossRef]
  30. Fernandez, A.A.; Shaw, G.P. Academic Leadership in a Time of Crisis: The Coronavirus and COVID-19. J. Leadersh. Stud. 2020, 14, 39–45. [Google Scholar] [CrossRef]
  31. Kantor, M.A.; Apgar, S.K.; Esmaili, A.M.; Khan, A.; Monash, B.; Sharpe, B.A. The Importance of Emotional Intelligence When Leading in a Time of Crisis. J. Hosp. Med. 2020, 15, 568–569. [Google Scholar] [CrossRef]
  32. Quintillán, I.; Peña-Legazkue, I. Emotional Intelligence and Venture Internationalization during Economic Recession. Int. J. Entrep. Behav. Res. 2019, 26, 246–265. [Google Scholar] [CrossRef]
  33. Soltani, I.; Shahsavari Student, M. The Impact of Emotional Intelligence on Crisis Management Capabilities Case Study: Small and Medium Enterprises in the Province of Isfahan Mehran Moradi. Int. J. Acad. Res. Bus. Soc. Sci. 2014, 4, 415–423. [Google Scholar]
  34. Domagalski, T.A. Emotion in Organizations: Main Currents. Hum. Relat. 1999, 52, 833–852. [Google Scholar] [CrossRef]
  35. Görgens-Ekermans, G.; Roux, C. Revisiting the Emotional Intelligence and Transformational Leadership Debate: (How) Does Emotional Intelligence Matter to Effective Leadership? SA J. Hum. Resour. Manag. 2021, 19, a1279. [Google Scholar] [CrossRef]
  36. Pinos, V.; Twigg, N.W.; Parayitam, S.; Olson, B.J. Leadership in the 21st Century: The Effect of Emotional Intelligence. Acad. Strateg. Manag. J. 2006, 5, 61–74. [Google Scholar]
  37. Mills, L.; Mills, L.B. A Meta-Analysis of the Relationship Between Emotional Intelligence and Effective Leadership. J. Curric. Instr. 2009, 3, 22. [Google Scholar] [CrossRef]
  38. Miao, C.; Humphrey, R.H.; Qian, S. Emotional Intelligence and Authentic Leadership: A Meta-Analysis. Leadersh. Organ. Dev. J. 2018, 39, 679–690. [Google Scholar] [CrossRef]
  39. Goleman, D. The Emotionally Intelligent Leader; Harvard Business Press: New York, NY, USA, 2019. [Google Scholar]
  40. Salovey, P.; Mayer, J.D. Emotional Intelligence. Imagin. Cogn. Pers. 1990, 9, 185–211. [Google Scholar] [CrossRef]
  41. Mayer, J.D.; DiPaolo, M.; Salovey, P. Perceiving Affective Content in Ambiguous Visual Stimuli: A Component of Emotional Intelligence. J. Pers. Assess. 1990, 54, 772–781. [Google Scholar] [PubMed]
  42. Mayer, J.D.; Salovey, P.; Caruso, D.R. Emotional Intelligence: Theory, Findings, and Implications. Psychol. Inq. 2004, 15, 197–215. [Google Scholar] [CrossRef]
  43. Salovey, P.; Mayer, J.D.; Caruso, D.; Yoo, S.H. The positive psychology of emotional intelligence. In Oxford Handbook of Positive Psychology, 2nd ed.; Hardcover; Oxford Library of Psychology, Oxford University Press: New York, NY, USA, 2009; pp. 237–248. ISBN 978-0-19-518724-3. [Google Scholar]
  44. Goleman, D. Emotional Intelligence. Why It Can Matter More than IQ. Learning 1996, 24, 49–50. [Google Scholar]
  45. Bar-On, R. Emotional and social intelligence: Insights from the emotional quotient inventory. In The Handbook of Emotional Intelligence: Theory, Development, Assessment, and Application at Home, School, and in the Workplace; Hardcover; Jossey-Bass: San Francisco, CA, USA, 2000; pp. 363–388. ISBN 0-7879-4984-1. [Google Scholar]
  46. Petrides, K.v.; Furnham, A. Trait Emotional Intelligence: Psychometric Investigation with Reference to Established Trait Taxonomies. Eur. J. Pers. 2001, 15, 425–448. [Google Scholar] [CrossRef]
  47. Fernández-Berrocal, P.; Extremera, N. Emotional Intelligence: A Theoretical and Empirical Review of Its First 15 Years of History. Psicothema 2006, 18, 7–12. [Google Scholar]
  48. Zeidner, M.; Matthews, G.; Roberts, R.D. Emotional Intelligence in the Workplace: A Critical Review. Appl. Psychol. 2004, 53, 371–399. [Google Scholar] [CrossRef]
  49. Gayathri, N.; Gayathri, N.; Meenakshi, D.K. A Literature Review of Emotional Intelligence. Int. J. Humanit. Soc. Sci. Invent. 2013, 2, 42–51. [Google Scholar]
  50. Hodzic, S.; Scharfen, J.; Ripoll, P.; Holling, H.; Zenasni, F. How Efficient Are Emotional Intelligence Trainings: A Meta-Analysis. Emot. Rev. 2018, 10, 138–148. [Google Scholar] [CrossRef]
  51. Mattingly, V.; Kraiger, K. Can Emotional Intelligence Be Trained? A Meta-Analytical Investigation. Hum. Resour. Manag. Rev. 2019, 29, 140–155. [Google Scholar] [CrossRef]
  52. Greenidge, D.; Devonish, D.; Alleyne, P. The Relationship Between Ability-Based Emotional Intelligence and Contextual Performance and Counterproductive Work Behaviors: A Test of the Mediating Effects of Job Satisfaction. Hum. Perform. 2014, 27, 225–242. [Google Scholar] [CrossRef]
  53. Wong, C.S.; Law, K.S. The Effects of Leader and Follower Emotional Intelligence on Performance and Attitude: An Exploratory Study. Leadersh. Q. 2002, 13, 243–274. [Google Scholar] [CrossRef]
  54. Vani, M.; Sankaran, H.; Kumar, S.P. Analysis on the Influence of Emotional Intelligence on the Performance of Managers and Organisational Effectiveness in the It Industry. Int. J. Innov. Technol. Explor. Eng. 2019, 8, 470–472. [Google Scholar] [CrossRef]
  55. Supramaniam, S.; Singaravelloo, K. Impact of Emotional Intelligence on Organisational Performance: An Analysis in the Malaysian Public Administration. Adm. Sci. 2021, 11, 76. [Google Scholar] [CrossRef]
  56. Aslam, S.; Shahid, M.N.; Qureshi, M.H.; Qureshi, A.M. Investigating Innovativeness and Emotional Intelligence as Mediator to Explore Enterprenurial Marketing Strategy Focused on Firm Performance: A Case in Pakistan. J. Appl. Environ. Biol. Sci. 2018, 8, 48–60. [Google Scholar]
  57. Strugar Jelača, M.; Bjekić, R.; Berber, N.; Aleksić, M.; Slavić, A.; Marić, S. Impact of Managers’ Emotional Competencies on Organizational Performance. Sustainability 2022, 14, 8800. [Google Scholar] [CrossRef]
  58. Kafetsios, K.; Zampetakis, L.A. Emotional Intelligence and Job Satisfaction: Testing the Mediatory Role of Positive and Negative Affect at Work. Pers. Individ. Dif. 2008, 44, 712–722. [Google Scholar] [CrossRef]
  59. Sharfras Navas, M.A.; Vijayakumar, M. Emotional Intelligence: A Review of Emotional Intelligence Effect on Organizational Commitment, Job Satisfaction and Job Stress. Int. J. Adv. Sci. Res. Dev. (IJASRD) 2018, 5, 1. [Google Scholar] [CrossRef]
  60. Lee, C.; Wong, C.S. The Effect of Team Emotional Intelligence on Team Process and Effectiveness. J. Manag. Organ. 2019, 25, 844–859. [Google Scholar] [CrossRef]
  61. Montenegro, A.; Dobrota, M.; Todorovic, M.; Slavinski, T.; Obradovic, V. Impact of Construction Project Managers’ Emotional Intelligence on Project Success. Sustainability 2021, 13, 804. [Google Scholar] [CrossRef]
  62. Dhar, U.; Liu, H.; Boyatzis, R.E. Towards Personal Sustainability: Renewal as an Antidote to Stress. Sustainability 2021, 13, 9945. [Google Scholar] [CrossRef]
  63. Zalta, A.K.; Tirone, V.; Orlowska, D.; Blais, R.K.; Lofgreen, A.; Klassen, B.; Held, P.; Stevens, N.R.; Adkins, E.; Dent, A.L. Examining Moderators of the Relationship between Social Support and Self-Reported PTSD Symptoms: A Meta-Analysis. Psychol. Bull. 2021, 147, 33–54. [Google Scholar] [CrossRef]
  64. Bass, B.M. Bass & Stogdill’s Handbook of Leadership: Theory, Research, and Managerial Applications, 3rd ed.; Free Press: New York, NY, USA, 1990. [Google Scholar]
  65. Mysirlaki, S.; Paraskeva, F. Emotional Intelligence and Transformational Leadership in Virtual Teams: Lessons from MMOGs. Leadersh. Organ. Dev. J. 2020, 41, 551–566. [Google Scholar] [CrossRef]
  66. Kahn, W.A. Holding Environments at Work. J. Appl. Behav. Sci. 2001, 37, 260–279. [Google Scholar] [CrossRef]
  67. Liu, H.; Boyatzis, R.E. Focusing on Resilience and Renewal from Stress: The Role of Emotional and Social Intelligence Competencies. Front. Psychol. 2021, 12, 2318. [Google Scholar] [CrossRef]
  68. Al Mamun, A.; Ibrahim, M.; Yusoff, M.; Fazal, S. Entrepreneurial Leadership, Performance, and Sustainability of Micro-Enterprises in Malaysia. Sustainability 2018, 10, 1591. [Google Scholar] [CrossRef]
  69. Goyal, P.; Rahman, Z. Corporate Sustainability Performance and Firm Performance Association: A Literature Review. Int. J. Sustain. Strateg. Manag. 2014, 4, 287. [Google Scholar] [CrossRef]
  70. Weinberger, L.A. Emotional Intelligence, Leadership Style, and Perceived Leadership Effectiveness. Adv. Dev. Hum. Resour. 2009, 11, 747–772. [Google Scholar] [CrossRef]
  71. Humphrey, N.; Curran, A.; Morris, E.; Farrell, P.; Woods, K. Emotional Intelligence and Education: A Critical Review. Educ. Psychol. 2007, 27, 235–254. [Google Scholar] [CrossRef]
  72. Matthews, G.; Zeidner, M.; Roberts, R.D. Emotional intelligence: Consensus, controversies, and questions. In The Science of Emotional Intelligence: Knowns and Unknowns; Matthews, G., Zeidner, M., Roberts, R.D., Eds.; Oxford University Press: Oxford, UK, 2007; pp. 3–46. [Google Scholar]
  73. Wang, Y.S.; Huang, T.C. The Relationship of Transformational Leadership with Group Cohesiveness and Emotional Intelligence. Soc. Behav. Pers. 2009, 37, 379–392. [Google Scholar] [CrossRef]
  74. Jordan, P.J.; Lawrence, S.A. Emotional Intelligence in Teams: Development and Initial Validation of the Short Version of the Workgroup Emotional Intelligence Profile (WEIP-S). J. Manag. Organ. 2009, 15, 452–469. [Google Scholar] [CrossRef]
  75. Zeidner, M.; Gerald, M.; Roberts, R.D. What We Know about Emotional Intelligence: How It Affects Learning, Work, Relationships, and Our Mental Health; MIT Press: Cambridge, MA, USA, 2009; ISBN 9780262517577. [Google Scholar]
  76. Gooty, J.; Connelly, S.; Griffith, J.; Gupta, A. Leadership, Affect and Emotions: A State of the Science Review. Leadersh. Q. 2010, 21, 979–1004. [Google Scholar] [CrossRef]
  77. Robinson, O.C. Sampling in Interview-Based Qualitative Research: A Theoretical and Practical Guide. Qual. Res. Psychol. 2014, 11, 25–41. [Google Scholar] [CrossRef]
  78. Braun, V.; Clarke, V. Using Thematic Analysis in Psychology. Qual. Res. Psychol. 2006, 3, 77–101. [Google Scholar] [CrossRef]
  79. Goleman, D. Piccolo Manuale di Intelligenza Emotiva; Rizzoli Etas: Milano, Italy, 2015. [Google Scholar]
  80. Fineman, S. Emotion in Organizations; Sage: Newcastle upon Tyne, UK, 2012. [Google Scholar]
  81. Zarandona, J.; Camuso, M.A. Study of Exit Interviews: Does the Last Word Count? Personnel 1985, 3, 47–49. [Google Scholar]
  82. Pattnaik, R.; Kumar Pradhan, R.; Kesari Jena, L. Emotional Intelligence and Anxiety at Workplace: Study on Security Personnel Employed in Educational Institutions. Indian J. Posit. Psychol. 2016, 7, 172–175. [Google Scholar]
  83. George, J.M. Emotions and Leadership: The Role of Emotional Intelligence. Hum. Relat. 2000, 53, 1027–1055. [Google Scholar] [CrossRef]
  84. Humphrey, R.H. The Many Faces of Emotional Leadership. Leadersh. Q. 2002, 13, 493–504. [Google Scholar] [CrossRef]
  85. Kiefer, T. Analyzing emotions for a better understanding of organizational change: Fear, joy, and anger during a merger. In Managing Emotions in the Workplace; Ashkanasy Neal, M., Zerbe Wilfred, J., Hartel Charmine, E.J., Eds.; Routledge: London, UK, 2002. [Google Scholar]
  86. Fredrickson, B.L. The Role of Positive Emotions in Positive Psychology: The Broaden-and-Build Theory of Positive Emotions. Am. Psychol. 2001, 56, 218–226. [Google Scholar] [CrossRef] [PubMed]
  87. Tugade, M.M.; Fredrickson, B.L.; Barrett, L.F. Psychological Resilience and Positive Emotional Granularity: Examining the Benefits of Positive Emotions on Coping and Health. J. Pers. 2004, 72, 1161–1190. [Google Scholar] [CrossRef]
  88. Rajah, R.; Song, Z.; Arvey, R.D. Emotionality and Leadership: Taking Stock of the Past Decade of Research. Leadersh. Q. 2011, 22, 1107–1119. [Google Scholar] [CrossRef]
  89. Jeung, D.-Y.; Kim, C.; Chang, S.-J. Emotional Labor and Burnout: A Review of the Literature. Yonsei Med. J. 2018, 59, 187–193. [Google Scholar] [CrossRef]
  90. Bulent, A.; Kittisak, J.; Abid Malik, M.; Yesim, K. Emerging Trends in and Strategies for Industry 4.0 during and Beyond Covid-19; Akkaya, B., Jermsittiparsert, K., Malik, M.A., Gunsel, A., Eds.; Sciendo: Warsaw, Poland, 2021; ISBN 9788366675391. [Google Scholar]
  91. Tee, S.; Chin, S. Influence of Emotional Intelligence on the Workforce for Industry 5.0. J. Hum. Resour. Manag. Res. 2021, 2021, 2166–2184. [Google Scholar] [CrossRef]
Figure 1. Map of themes derived from initial codes.
Figure 1. Map of themes derived from initial codes.
Sustainability 15 03392 g001
Table 1. Description of the sample.
Table 1. Description of the sample.
VariableN = 38%
Mean age (SD)45.95 (9.22)
Mean job tenure (SD)13.92 (8.31)
Gender
Male31(81.6%)
Company size
Big (250+ employees)2(18.19%)
Medium (50–250 employees)5(45.45%)
Small (10–50 employees)4(36.36%)
Job role
Business unit managers15(36.8%)
CEO or general managers7(21.1%)
Head of production5(13.2%)
Human resource managers5(13.2%)
Chief financial officer3(7.9%)
Delivery service manager1(2.6%)
Marketing director1(2.6%)
Legal manager1(2.6%)
Note. The table shows the characteristics of the sample, obtained by the authors through descriptive analyses (SD = standard deviation).
Table 2. Example of questions.
Table 2. Example of questions.
ThemesExamples
Main challenges What are the main challenges for a company in your sector?
Main strengthsYour company has been identified as a virtuous organization. If you were to indicate the main factors that led your organization to this result, what would they be?
Organizational climateWhat signs reassure you that there is a good climate in the company? Which, on the other hand, alarms you?
Business leader quality in a time of crisis Thinking more generally about your role as a business leader, what do you think are the most important skills to be an effective manager, that is, capable of guiding the company to produce optimal performance both in normal times and during crisis times?
Critical experience of working lifeQuestions: Try to recall an important challenge/criticality that your organization recently faced and in which you were directly involved.
  • Plunging back into memory, what moods did that event generate in you when you were made aware of it, or did you realize it?
  • Do you think these moods have influenced your decisions or actions to deal with the situation?
  • Do you think that your collaborators have noticed these moods of yours? If so, what may they have seen?
  • What kind of reaction did your closest collaborators have instead?
  • And how did you behave in response to the emotions of your collaborators? What exactly did he\she do?
Table 3. Summary of leaders’ emotions.
Table 3. Summary of leaders’ emotions.
Positive (N)Negative (N)
Task relatedProcessEnjoyment (4)Boredom/satiation
ProspectiveHope (1)Anxiety (20)
Anticipatory Joy (4)Hopelessness (5)
RetrospectiveRelief (2)Sadness (3)
Outcome-related joyDisappointment (2)
Pride (1)Shame/guilt
Social Gratitude (1)Anger (5)
Empathy (2)Jealousy/envy
Admiration (2)Contempt
Sympathy/loveAntipathy/hate
Note. Classification of emotions proposed by Pekrun and Frese [19] N = number of times the emotion emerged.
Table 4. Examples of leader’s quotes.
Table 4. Examples of leader’s quotes.
Quality of EmotionsExamples (from Interviews)Participant Code
Negative“I must say a little anxious in the peak phase; I must say that I got a little scared. Objectively, I didn’t seem to get out of it [...] a bit of anxiety, in short, I experienced it with a bit of anxiety. “A.V. Company 5
Negative“It was destabilizing for me too, so faced with a situation of this type, it was also new for me, it wasn’t totally pleasant [...] I was afraid, that moment there I said … here’s something you don’t know”.S.T. Company 6
Negative“Are there moments of despair? Absolutely yes, you have to look them in the face”.C.B. Company 8
Positive“I must say that in general, I have lived it well [...] that big changes generally, just as a personal characteristic of mine, cause me positive feelings, even euphoria. And, more than instead of worry or, it will be a bit of unconsciousness I don’t know, exactly. Let’s say that I immediately experienced it well, without anxiety, with great curiosity to see what was happening.”L.C. Company 4
Positive“My personal experience, I must tell you was positive. It made me rediscover pleasure. So, it was a positive experience even if important concern for the country’s economy”L.F. Company 7
Positive“Morale is positive. I am optimistic, I feel strong because people of value surround me.”S.T. Company 6
Both“I was disoriented from working, in the sense that for the first time, I actually found myself doubting the future, about growth. On the other hand, I felt lucky and protected.L.C. Company 4
Both“An entrepreneur must have courage, and everyone says this, an entrepreneur must be afraid and must naturally know how to modulate, I say this because at this moment, for example, a lot of courage is required of me, it is evident, like all leaders and others [...]”V.R. Company 4
Note. Examples taken from interviews.
Table 5. Summary of leader’s strategies (management of their own emotions).
Table 5. Summary of leader’s strategies (management of their own emotions).
StrategiesExamples (from Interviews)Participant Code
Strategies put in place by leaders to manage their emotionsRational management of emotions“I am pretty a person who does not get excited or who does not seem sad, at least in the company. “A.B. Company 3
Complete and authentic awareness of emotions“So, I recognized my destructive emotions and I realized that it could happen again, and I would like not to react like that, I would like to be more controlled. But I am aware that I have limits …”.A.C. Company 5
“So, I kept it if you want, I tried to keep the disappointment for me. It wouldn’t have had a positive effect dump it on someone else.”G.M. Company 2
Note. Examples taken from interviews.
Table 6. Summary of leader’s strategies (management of colleagues’ emotions).
Table 6. Summary of leader’s strategies (management of colleagues’ emotions).
StrategiesExamples (from Interviews)Participant Code
Strategies put in place by leaders to manage employees’ emotionsAuthentic listening“My interest, in addition to feeling protected myself, was to feel that the people who work with me were calm and protected, so on this I felt lucky to be able always to have the elements to be able to reassure them. [...] I saw their concern at the beginning and instead I then saw their feelings evolve completely so once we have transferred all the elements of the context to them, they have the situation totally and I saw them completely reassured too”L.C. Company 4
“Every day, I spend at least two words with colleagues to ask how they are experiencing the situation. So, I’m interested in listening and understanding the emotions of individuals. I would like at least to find someone in the company who listens to them, someone to tell them that they are getting anxious. And then they compare and tell each other that everything is fine.”F.B. Company 3
“In this, we have been very close and also very helpful towards workers, it is clear that we have done it—I do not want to seem like a feel-gooder—also for the company’s interest.”
Directive listening“I talk to people, I say sorry, but we said this thing, is what is it? Is it in line with our thing? No, so why did you do it?”; “I try to talk to him, I give him examples that indi-cate that the behavior does not lead to an-ything good, and then together with him, I look for an alternative, a different path.”A.C. Company 1
Disclaimer/Publisher’s Note: The statements, opinions and data contained in all publications are solely those of the individual author(s) and contributor(s) and not of MDPI and/or the editor(s). MDPI and/or the editor(s) disclaim responsibility for any injury to people or property resulting from any ideas, methods, instructions or products referred to in the content.

Share and Cite

MDPI and ACS Style

Margheritti, S.; Gragnano, A.; Villa, R.; Invernizzi, M.; Ghetti, M.; Miglioretti, M. Being an Emotional Business Leader in the Time of the COVID-19 Pandemic: The Importance of Emotions during a Crisis. Sustainability 2023, 15, 3392. https://doi.org/10.3390/su15043392

AMA Style

Margheritti S, Gragnano A, Villa R, Invernizzi M, Ghetti M, Miglioretti M. Being an Emotional Business Leader in the Time of the COVID-19 Pandemic: The Importance of Emotions during a Crisis. Sustainability. 2023; 15(4):3392. https://doi.org/10.3390/su15043392

Chicago/Turabian Style

Margheritti, Simona, Andrea Gragnano, Raffaella Villa, Michele Invernizzi, Marco Ghetti, and Massimo Miglioretti. 2023. "Being an Emotional Business Leader in the Time of the COVID-19 Pandemic: The Importance of Emotions during a Crisis" Sustainability 15, no. 4: 3392. https://doi.org/10.3390/su15043392

APA Style

Margheritti, S., Gragnano, A., Villa, R., Invernizzi, M., Ghetti, M., & Miglioretti, M. (2023). Being an Emotional Business Leader in the Time of the COVID-19 Pandemic: The Importance of Emotions during a Crisis. Sustainability, 15(4), 3392. https://doi.org/10.3390/su15043392

Note that from the first issue of 2016, this journal uses article numbers instead of page numbers. See further details here.

Article Metrics

Back to TopTop