Innovation of the Social Security, Legal Risks, Sustainable Management Practices and Employee Environmental Awareness in The China–Pakistan Economic Corridor
Abstract
1. Introduction
2. Literature Review
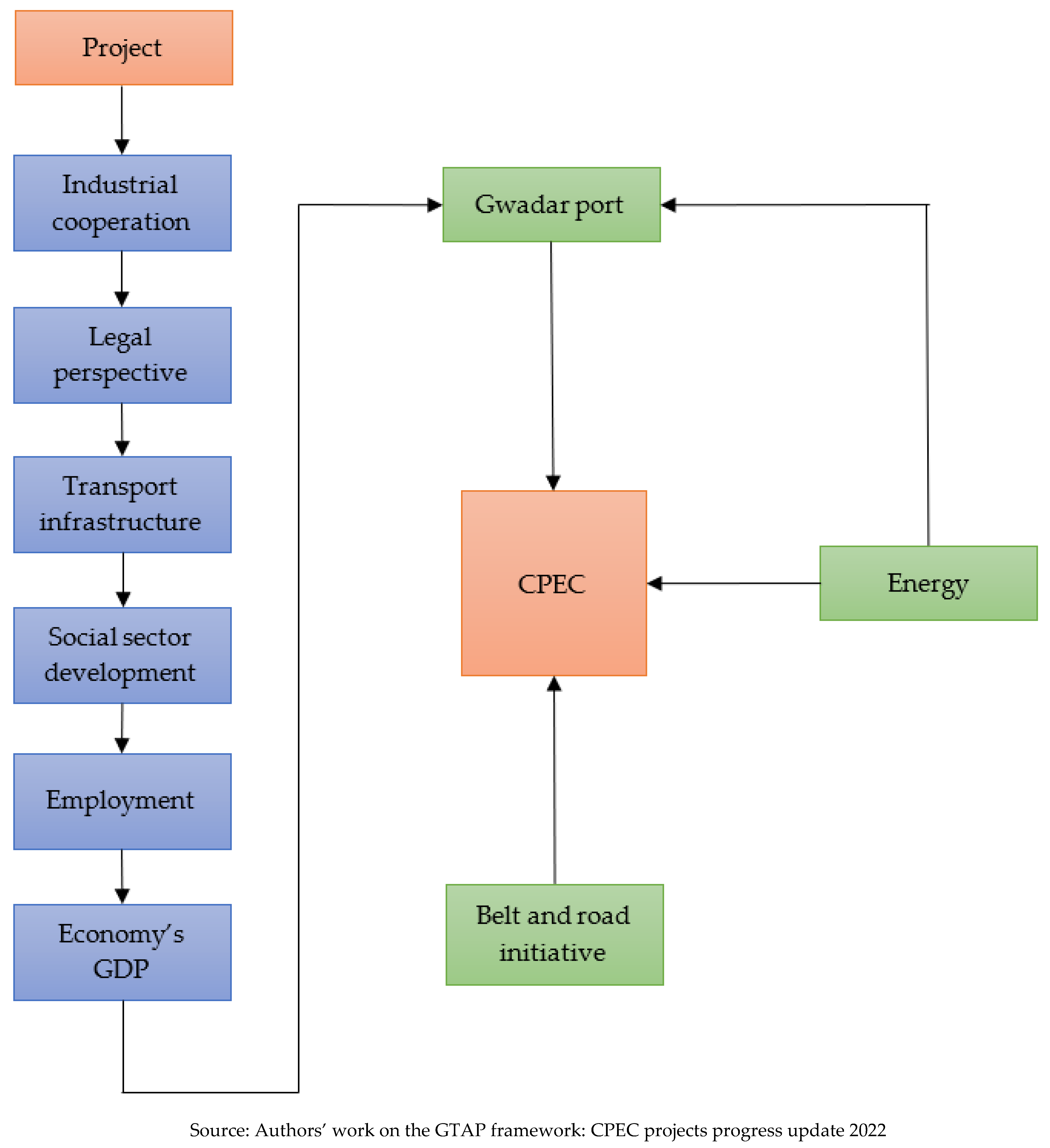
2.1. Infrastructure Project
2.2. Gwadar Port and Gwadar Sea Port
2.3. Energy Projects
2.4. Maritime Belt and Ports
2.5. Characteristics of the Population
2.6. Industry Types of Respondents
3. Material and Methods
4. The Impact of Women’s Empowerment
4.1. Effects Empowerment of Women’s Education
4.2. Women’s Paid Job Involvement
4.3. Women’s Awareness and Rights
4.4. Status of Women in Pakistan
4.5. Descriptive Statistics
5. A Legal Framework between Pakistan and China
5.1. Remittances and Foreign Direct Investment
5.2. Rural Women in Pakistan
5.3. Rule of Law
5.4. Legal Risks
5.5. Social Security
5.6. Discussion and Analysis
6. Conclusions and Limitations of Future Research
Author Contributions
Funding
Institutional Review Board Statement
Informed Consent Statement
Data Availability Statement
Conflicts of Interest
References
- Ramay, S.A.; Jun, T. Pakistan-China Journey of Brotherhood. Pac. Int. J. 2022, 5, 1–10. [Google Scholar] [CrossRef]
- Investment Claims: Agreement between the Government of the Islamic Republic of Pakistan and Government of the People’s Republic of China on the Reciprocal Encouragement and Protection of Investments. Available online: https://oxia.ouplaw.com/view/10.1093/law:iic/bt455.regGroup.01/law-iic-bt455?prd=IC (accessed on 25 October 2022).
- Zhao, J.; Sun, G.; Webster, C. Does China-Pakistan Economic Corridor Improve Connectivity in Pakistan? A Protocol Assessing the Planned Transport Network Infrastructure. J. Transp. Geogr. 2022, 100, 103327. [Google Scholar] [CrossRef]
- Dean, K.; Sarma, J.; Rippa, A. Infrastructures and b/Ordering: How Chinese Projects Are Ordering China–Myanmar Border Spaces. Territ. Politics Gov. 2022, 1–22. [Google Scholar] [CrossRef]
- Rehman, S.; Ahmad, R.E. Pakistan-China Strategic Relations in the Context of Geopolitical. 2022. Available online: https://www.isas.nus.edu.sg/papers/pakistan-china-relations-in-a-changing-geopolitical-environment/ (accessed on 25 October 2022).
- Ul Amin, L.C.R.R.; Awan, G.M.; Begum, M.T. Ground Reality of CPEC: A Continuum of Opportunities or Compelling Puzzle for Pakistan. J. Educ. Res. Soc. Sci. Rev. 2021, 1, 57–67. [Google Scholar]
- Khan, M.K.; Abdul Rasid, S.Z.; Bardai, B.; Saruchi, S.A. Framework of affordable cooperative housing through an innovative waqf-based source of finance in Karachi. J. Islam. Account. Bus. Res. 2022. [Google Scholar] [CrossRef]
- Afzal, H.; Hassan, S.; Bashir, M.K.; Ali, A. Estimation of Total Factor Productivity Growth of Agriculture Sector in Pakistan. Growth, Yield and Economic Analysis of Dry-Seeded Basmati Rice. Sarhad J. Agric. 2021, 37, 1298–1305. [Google Scholar]
- Hussain, S.; Yu, C.; Suleman, M.; Manzoor, S. Strategies for Accomplishing the Benefits of China-Pakistan Economic Corridor for Pakistan. J. Econ. Sustain. Dev. 2021, 12, 2. [Google Scholar]
- Akhtar, N.; Khan, H.U.; Jan, M.A.; Pratt, C.B.; Jianfu, M. Exploring the Determinants of the China-Pakistan Economic Corridor and Its Impact on Local Communities. SAGE Open 2021, 11, 21582440211057130. [Google Scholar] [CrossRef]
- CPEC. Authority Official Website. Available online: https://cpec.gov.pk/news/167 (accessed on 15 October 2022).
- Sadik-Zada, E.R. Political Economy of Green Hydrogen Rollout: A Global Perspective. Sustainability 2021, 13, 13464. [Google Scholar] [CrossRef]
- Liu, B.; Wu, X.; Liu, X.; Gong, M. An Improved Method of Assessing Marine Utilization Impact to Describe the Man-Land Relationship for Coastal Management: A Case Study of the Laizhou Bay, China. Environ. Sci. Pollut. Res. 2022, 1–13. [Google Scholar] [CrossRef]
- Behram, M.; Oğlak, S.C.; Dağ, İ. Circulating Levels of Elabela in Pregnant Women Complicated with Intrauterine Growth Restriction. J. Gynecol. Obstet. Hum. Reprod. 2021, 50, 102127. [Google Scholar] [CrossRef] [PubMed]
- Oluwatosin, E.A. The Role of Female Human Capital in Sustainable Economic Development. J. Glob. Econ. Bus. Financ. 2022, 4, 28–33. [Google Scholar]
- Khan, M.; Nawaz, T. Regional connectivity through China Pakistan economic cooridor: Challenges and prospects. J. Pak. China Stud. JPCS 2021, 2, 1–23. [Google Scholar] [CrossRef]
- Hu, W. Xi Jinping’s ‘Major Country Diplomacy’: The Role of Leadership in Foreign Policy Transformation. J. Contemp. China 2019, 28, 1–14. [Google Scholar] [CrossRef]
- Bekkevold, J.I. What Xi’s First Decade Tells Us about the Next. Foreign Policy. 13 October 2022. Available online: https://foreignpolicy.com/2022/10/13/xi-jinping-china-ccp-communist-party-congress-geopolitics/ (accessed on 25 October 2022).
- Ferdinand, P. Westward Ho—The China Dream and ‘One Belt, One Road’: Chinese Foreign Policy under Xi Jinping. Int. Aff. 2016, 92, 941–957. [Google Scholar] [CrossRef]
- Cai, Z. Upgrading of Industrial Structure in China’s Economic Growth and the Belt and Road Initiative. In The Belt and Road: Industrial and Spatial Coordinated Development; Springer: Berlin/Heidelberg, Germany, 2022; pp. 85–135. [Google Scholar]
- Bhatia, B.; Rana, B.S. Belt and Road Initiative (BRI): Modernisation of China, Mao to Xi Jinping. Himachal Pradesh Univ. J. 2020, 8, 39. [Google Scholar]
- Waqas, M. Identification of Risk Factors Affecting China-Pakistan Economic Corridor (CPEC) Projects; an Empirical Study. J. Bus. Manag. Stud. JBMS 2022, 1, 68–73. [Google Scholar]
- Ullah, W.; Ni, X.; Hussain, A.; Neelam, B. Relationship of Transport Infrastructure, China-Pakistan Economic Corridor (CPEC) and Elimination of Poverty: A Case of Hazara Division. J. Manag. Res. 2021, 7, 68–81. [Google Scholar]
- Khan, M.; Mahmood, A.; Shoaib, M. Role of Ethical Leadership in Improving Employee Outcomes through the Work Environment, Work-Life Quality and ICT Skills: A Setting of China-Pakistan Economic Corridor. Sustainability 2022, 14, 11055. [Google Scholar] [CrossRef]
- Wei, S. Decoding Chinese Bilateral Investment Treaties; Cambridge University Press: Cambridge, UK, 2021. [Google Scholar]
- Leal Filho, W.; Marisa Azul, A.; Brandli, L.; Lange Salvia, A.; Wall, T. Partnerships for the Goals; Springer: Berlin/Heidelberg, Germany, 2021. [Google Scholar]
- Safdar, M.T. The Local Roots of Chinese Engagement in Pakistan; Carnegie Endowment for International Peace: Washington, DC, USA, 2021. [Google Scholar]
- Siddiqa, A. Pakistan-GCC Relationship: Reframing Policy Trajectories. Strateg. Stud. 2021, 41, 87–102. [Google Scholar] [CrossRef]
- Kerr, L. Examining the CPEC through the Lens of South-South Cooperation. Political Sci. Undergrad. Rev. 2021, 6, 62–70. [Google Scholar] [CrossRef]
- Ali, T.; Huang, J.; Xie, W. Bilateral Economic Impacts of China–Pakistan Economic Corridor. Agriculture 2022, 12, 143. [Google Scholar] [CrossRef]
- Tiep, N.C.; Wang, M.; Mohsin, M.; Kamran, H.W.; Yazdi, F.A. An Assessment of Power Sector Reforms and Utility Performance to Strengthen Consumer Self-Confidence towards Private Investment. Econ. Anal. Policy 2021, 69, 676–689. [Google Scholar] [CrossRef]
- Abbas, N.; Fani, M.I. China Pakistan Economic Corridor (CPEC) opportunities and threats at domestic and regional circles. Pak. J. Int. Aff. 2021, 4, 240–254. [Google Scholar]
- Hussain, S.; Rafiq, M.; Quddus, A.; Ahmad, N.; Pham, P.T. China-Pakistan Economic Corridor: Cooperate Investment Development and Economic Modernization Encouragement. J. Contemp. Issues Bus. Gov. 2021, 27, 96–108. [Google Scholar]
- Islam, S.A. Umbrella of China Pakistan Economic Corridor Influence on Local Business Industries and Trade Balance: A Mediation Analysis in Special Economic Zone of Hattar. Indian J. Econ. Bus. 2021, 20, 955–971. [Google Scholar]
- Shafqat, S. The China–Pakistan Economic Corridor. Rethink. China Middle East Asia Mult. World 2022, 34–35, 96. [Google Scholar]
- Boon, H.T.; Ong, G.K. Military Dominance in Pakistan and China–Pakistan Relations. Aust. J. Int. Aff. 2021, 75, 80–102. [Google Scholar] [CrossRef]
- McCartney, M. The China-Pakistan Economic Corridor (CPEC): Infrastructure, Social Savings, Spillovers, and Economic Growth in Pakistan. Eurasian Geogr. Econ. 2022, 63, 180–211. [Google Scholar] [CrossRef]
- Mahmood, S.; Ali, G.; Menhas, R.; Sabir, M. Belt and Road Initiative as a Catalyst of Infrastructure Development: Assessment of Resident’s Perception and Attitude towards China-Pakistan Economic Corridor. PLoS ONE 2022, 17, e0271243. [Google Scholar] [CrossRef]
- Arif, A.M.; Hameed, A.; Anwar, A. SWOT Analysis of Kaghan Valley, Mansehra: Some Suggested Measures for Sustainable Tourism Development. Glob. Political Rev. 2022, 7, 59–70. [Google Scholar] [CrossRef]
- Landry, D. A Torrent or a Trickle? The Local Economic Impacts of the China-Pakistan Economic Corridor. Oxf. Dev. Stud. 2022, 1–17. [Google Scholar] [CrossRef]
- Ullah, S. Socio-Political Significance of China Pakistan Economic Corridor (CPEC) and Its Impact on Regional Politics. 2020, p. 46. Available online: https://www.researchgate.net/publication/344227987 (accessed on 25 October 2022).
- Zubair, M.; Ali, A.; Naeem, S.; Jamal, F.; Anam, S.; Bukhari, S.A. The Economic Corridor Between China and Pakistan Has an Impact on Pakistan’s Economy. J. Stat. 2022, 25, 49–60. [Google Scholar]
- Grof, K. All Infrastructure Projects Lead to Beijing: How the Belt and Road Initiative Has Influenced China’s Regional Policy. Ph.D. Thesis, Wright State University, Dayton, OH, USA, August 2022. [Google Scholar]
- Naseer, R.; Wang, Q.; Ali, A. A Narrative of Debt Trap Vs Connectivity under CPEC: A Case of Gwadar Port. Res. J. South Asian Stud. 2022, 37, 141–158. [Google Scholar]
- Ismail, M.; Husnain, S.M. Recalibrating Impact of Regional Actors on Security of China–Pakistan Economic Corridor (CPEC). Fudan J. Humanit. Soc. Sci. 2022, 15, 437–462. [Google Scholar] [CrossRef]
- Jetly, R. The Politics of Gwadar Port: Baluch Nationalism and Sino-Pak Relations. Round Table 2021, 110, 432–447. [Google Scholar] [CrossRef]
- Qureshi, S.; Hassan, S.Z.; Mian, S.A. Business Incubation and Acceleration in Pakistan: An Entrepreneurship Ecosystem Development Approach. In Handbook of Research on Business and Technology Incubation and Acceleration: A Global Perspective; Edward Elgar Publishing: Cheltenham, UK, 2021; p. 280. [Google Scholar]
- Rashid, F.; Butt, F.S.; Khalid, B. Inspecting the Effect of China-Pakistan Economic Corridor on Quality of Life: The Moderating Role of Economic Benefit. Pak. Soc. Sci. Rev. 2021, 5, 71–87. [Google Scholar] [CrossRef]
- Energy Projects under CPEC. China-Pakistan Economic Corridor (CPEC) Authority Official Website. Available online: https://cpec.gov.pk/energy (accessed on 15 October 2022).
- Duan, W.; Khurshid, A.; Nazir, N.; Calin, A.C. Pakistan’s Energy Sector—From a Power Outage to Sustainable Supply. Examining the Role of China–Pakistan Economic Corridor. Energy Environ. 2021, 33, 0958305X211044785. [Google Scholar] [CrossRef]
- 1320MW Sahiwal Coal-Fired Power Plant. China-Pakistan Economic Corridor (CPEC) Authority Official Website. Available online: https://cpec.gov.pk/project-details/2 (accessed on 16 October 2022).
- Song, A.Y.; Fabinyi, M. China’s 21st Century Maritime Silk Road: Challenges and Opportunities to Coastal Livelihoods in ASEAN Countries. Mar. Policy 2022, 136, 104923. [Google Scholar] [CrossRef]
- Asif, M. Confucius Institute as an Instrument for the Promotion of Chinese Public and Cultural Diplomacy in Pakistan. Asian J. Manag. Entrep. Soc. Sci. 2022, 2, 39–69. [Google Scholar]
- Kumar, J.; Xi, C.; Imran, M.; Kumari, J. Cross Border Project in China-Pakistan Economic Corridor and Its Influence on Women Empowerment Perspectives. PLoS ONE 2022, 17, e0269025. [Google Scholar] [CrossRef] [PubMed]
- Alavi, S.; Aghakhani, H. Identifying the Effect of Green Human Resource Management Practices on Lean-Agile (LEAGILE) and Prioritizing Its Practices. Int. J. Product. Perform. Manag. 2021. [Google Scholar] [CrossRef]
- Ogato, G.S. The Quest for Gender Equality and Women’s Empowerment in Least Developed Countries: Policy and Strategy Implications for Achieving Millennium Development Goals in Ethiopia. Int. J. Sociol. Anthropol. 2013, 5, 358. [Google Scholar] [CrossRef]
- Awan, M.A.; Ali, Y. Sustainable Modeling in Reverse Logistics Strategies Using Fuzzy MCDM: Case of China Pakistan Economic Corridor. Manag. Environ. Qual. Int. J. 2019, 30, 1132–1151. [Google Scholar] [CrossRef]
- Saad, A.; Ijaz, M.; Asghar, M.U.; Yamin, L. China-Pakistan Economic Corridor and Its Impact on Rural Development and Human Life Sustainability. Observations from Rural Women. PLoS ONE 2020, 15, e0239546. [Google Scholar] [CrossRef]
- Kanwal, S.; Chong, R.; Pitafi, A.H. China–Pakistan Economic Corridor Projects Development in Pakistan: Local Citizens Benefits Perspective. J. Public Aff. 2019, 19, e1888. [Google Scholar] [CrossRef]
- Kanwal, S.; Pitafi, A.H.; Malik, M.Y.; Khan, N.A.; Rashid, R.M. Local Pakistani Citizens’ Benefits and Attitudes toward China–Pakistan Economic Corridor Projects. SAGE Open 2020, 10, 2158244020942759. [Google Scholar] [CrossRef]
- Mehmood-ul-Hassan, K. TAPI: A New Silk Route of Regional Energy Cooperation. Def. J. 2019, 22, 29–42. [Google Scholar]
- Woo, E.-J.; Kang, E. Employee Environmental Capability and Its Relationship with Corporate Culture. Sustainability 2021, 13, 8684. [Google Scholar] [CrossRef]
- Zhong, M.; Ali, M.; Faqir, K.; Begum, S.; Haider, B.; Shahzad, K.; Nosheen, N. China Pakistan Economic Corridor Digital Transformation. Front. Psychol. 2022, 13, 887848. [Google Scholar] [CrossRef]
- Tansel, A.; Gungor, N. Gender Effects of Education on Economic Development in Turkey. J. Econ. Stud. 2013, 40, 794–821. [Google Scholar] [CrossRef][Green Version]
- Facts and Figures: Economic Empowerment. Available online: https://www.unwomen.org/en/what-we-do/economic-empowerment/facts-and-figures (accessed on 16 October 2022).
- Quak, E.; Barenboim, I.; Guimaraes, L. Female Entrepreneurship and the Creation of More and Better Jobs in Sub-Saharan African Countries; MUVA Paper Series; Institute of Development Studies: Brighton, UK, 2022. [Google Scholar]
- Parker, K. Women More than Men Adjust Their Careers for Family Life; Pew Research Center: Washington, DC, USA, 2015. [Google Scholar]
- Ministry of Planning, Development & Special Initiatives. Available online: https://www.pc.gov.pk/web/gender (accessed on 16 October 2022).
- Niazi, K.; He, G.; Ullah, S. Lifestyle Change of Female Farmers through CPEC’s Coal Power Plant Project Initiative. J. Int. Women Stud. 2019, 20, 15. [Google Scholar]
- Accountability & Action: Addressing Evidence Gaps in Strengthening Human Rights for Women and Girls–AVPN. Available online: https://avpn.asia/blog/accountability-action-addressing-evidence-gaps-in-strengthening-human-rights-for-women-and-girls/?gclid=CjwKCAjwtKmaBhBMEiwAyINuwIl7Xoa3jzHxhJI9xr9K0PFjbxdsGOXErM1AFqpXkoANJrOovjd1_BoCq7kQAvD_BwE (accessed on 16 October 2022).
- Bhattacharya, S. Status of Women in Pakistan. J. Res. Soc. Pak. 2014, 51, 179–210. [Google Scholar]
- Sadaquat, M.B. Employment Situation of Women in Pakistan. Int. J. Soc. Econ. 2011, 38, 98–113. [Google Scholar] [CrossRef]
- Jalal-ud-Din, M.; Khan, M. Socio-Economic and Cultural Constraints of Women in Pakistan with Special Reference to Mardan District, NWFP Province. Sarhad J. Agric. 2008, 24, 485–493. [Google Scholar]
- Abid, M.; Ashfaq, A. CPEC: Challenges and Opportunities for Pakistan. J. Pak. Vis. 2015, 16, 142–169. [Google Scholar]
- Ghani, W.I.; Sharma, R. China-Pakistan Economic Corridor Agreement: Impact on Shareholders of Pakistani Firms. Int. J. Econ. Financ. 2018, 10, 148–158. [Google Scholar] [CrossRef]
- Yu, H. Motivation behind China’s ‘One Belt, One Road’ Initiatives and Establishment of the Asian Infrastructure Investment Bank. J. Contemp. China 2017, 26, 353–368. [Google Scholar] [CrossRef]
- Farooq, M.; Shoaib, M. Surge in Economic Growth of Pakistan: A Case Study of China Pakistan Economic Corridor. Front. Psychol. 2022, 13, 900926. [Google Scholar] [CrossRef]
- Li, H.; Hameed, J.; Khuhro, R.A.; Albasher, G.; Alqahtani, W.; Sadiq, M.W.; Wu, T. The Impact of the Economic Corridor on Economic Stability: A Double Mediating Role of Environmental Sustainability and Sustainable Development under the Exceptional Circumstances of COVID-19. Front. Psychol. 2021, 11, 634375. [Google Scholar] [CrossRef]
- Yu, S.; Qian, X.; Liu, T. Belt and Road Initiative and Chinese Firms’ Outward Foreign Direct Investment. Emerg. Mark. Rev. 2019, 41, 100629. [Google Scholar] [CrossRef]
- De Belder, R.; Ali Khan, M. Legal Aspects of Doing Business in Pakistan. In Int’l L.; HeinOnline: Getzville, NY, USA, 1986; Volume 20, p. 535. [Google Scholar]
- Ullah, S.; Hussain, S.; Rustandi Kartawinata, B.; Muhammad, Z.; Fitriana, R. Empirical Nexus between Chinese Investment under China–Pakistan Economic Corridor and Economic Growth: An ARDL Approach. Cogent Bus. Manag. 2022, 9, 2032911. [Google Scholar] [CrossRef]
- Kafle, H.B. China’s Foreign Direct Investment in South Asia: A Strategic Quest of China’s Economic Diplomacy. Shanti J. 2022, 1, 49–66. [Google Scholar] [CrossRef]
- Ullah, A.; Pinglu, C.; Ullah, S.; Elahi, M.A. A Pre Post-COVID–19 Pandemic Review of Regional Connectivity and Socio-Economic Development Reforms: What Can Be Learned by Central and Eastern European Countries from the China-Pakistan Economic Corridor. Comp. Econ. Res. Cent. East. Eur. 2021, 24, 23–43. [Google Scholar] [CrossRef]
- Jolly, P.M.; Gordon, S.E.; Self, T.T. Family-Supportive Supervisor Behaviors and Employee Turnover Intention in the Foodservice Industry: Does Gender Matter? Int. J. Contemp. Hosp. Manag. 2021, 34, 1084–1105. [Google Scholar] [CrossRef]
- Imran, M.; Akhtar, S.; Chen, Y.; Ahmad, S. Environmental Education and Women: Voices from Pakistan. SAGE Open 2021, 11, 21582440211009468. [Google Scholar] [CrossRef]
- Jabeen, S.; Haq, S.; Jameel, A.; Hussain, A.; Asif, M.; Hwang, J.; Jabeen, A. Impacts of Rural Women’s Traditional Economic Activities on Household Economy: Changing Economic Contributions through Empowered Women in Rural Pakistan. Sustainability 2020, 12, 2731. [Google Scholar] [CrossRef]
- Hongdao, Q.; Khaskheli, M.B.; Rehman Saleem, H.A.; Mapa, J.G.; Bibi, S. Honor Killing Phenomena in Pakistan. JL Pol’y Glob. 2018, 73, 169. [Google Scholar]
- Ahmad, R.; Mi, H.; Fernald, L.W. Revisiting the Potential Security Threats Linked with the China–Pakistan Economic Corridor (CPEC). J. Int. Counc. Small Bus. 2020, 1, 64–80. [Google Scholar] [CrossRef]
- Qureshi, A.H. China/Pakistan Economic Corridor: A Critical National and International Law Policy Based Perspective. Chin. J. Int. Law 2015, 14, 777–799. [Google Scholar] [CrossRef]
- Surahio, M.K.; Gu, S.; Mahesar, H.A.; Soomro, M.M. China–Pakistan Economic Corridor: Macro Environmental Factors and Security Challenges. SAGE Open 2022, 12, 21582440221079820. [Google Scholar] [CrossRef]
- Kamran, M.; Bian, J.; Li, A.; Lei, G.; Nan, X.; Jin, Y. Investigating Eco-Environmental Vulnerability for China–Pakistan Economic Corridor Key Sector Punjab Using Multi-Sources Geo-Information. ISPRS Int. J. Geoinf. 2021, 10, 625. [Google Scholar] [CrossRef]
- Younis, M.; Shah, N.H.; Gul, R.; Khan, H.; Malik, R. Impact of change of government in Pakistan on cpec and Pak-China relations. PalArch’s J. Archaeol. Egypt/Egyptol. 2021, 18, 3054–3067. [Google Scholar]
- Westfall, S. Pakistan’s Prime Minister Embraces China’s Policy toward Uyghurs in Remarks on Communist Party Centenary. Washington Post. 2 July 2021. Available online: https://www.washingtonpost.com/world/2021/07/02/pakistan-prime-minister-backs-china-on-uyghurs/ (accessed on 25 October 2022).
- Zahoor, H.; Khan, R.M.; Ali, B.; Maqsoom, A.; Mazher, K.M.; Ullah, F. Diverse Impact of Sensitive Sub-Categories of Demographic Variables on Safety Climate of High-Rise Building Projects. Architecture 2022, 2, 175–195. [Google Scholar] [CrossRef]
- Akdeniz, M.B.; Talay, M.B. Happily (N) Ever after: An Empirical Examination of the Termination of IJVs across Emerging versus Developed Markets. J. Bus. Res. 2022, 148, 390–404. [Google Scholar] [CrossRef]
- Idrees, R.Q.; Rehna Gul, D.; Kiyani, S. The China trade model in the ambit of belt and road initiative Pakistan and international law perspective. Pak. J. Int. Aff. 2022, 5, 652–667. [Google Scholar]
- Ahmad, N.M. Development of Cultural Ecotourism in Gilgit-Baltistan: Opportunities and Challenges in the Wake of the CPEC. China South Asia 2021, 210–224. [Google Scholar]
- Razzaq, A.; Thaheem, M.J.; Maqsoom, A.; Gabriel, H.F. Critical External Risks in International Joint Ventures for Construction Industry in Pakistan. Int. J. Civ. Eng. 2018, 16, 189–205. [Google Scholar] [CrossRef]
- Schwemlein, J. Strategic Implications of the China-Pakistan Economic Corridor; United States Institute of Peace: Washington, DC, USA, 2019. [Google Scholar]
- Ismail, M. China-Pakistan Economic Corridor: A Case Study of Internal Security Challenge Faced by Pakistan. Int. J. Policy Stud. 2022, 2, 18–27. [Google Scholar]
- Boni, F. Protecting the Belt and Road Initiative. Asia Policy 2019, 14, 5–12. [Google Scholar] [CrossRef]
- Saleem, M. Insurgency in Balochistan. Stratagem 2019, 2, 80–95. [Google Scholar]
- Bhatti, M.N.; Mustafa, G.; Ahmad, F. China Pakistan Economic Corridor: Prospects and Challenges. Pak. Soc. Sci. Rev. 2020, 4, 292–305. [Google Scholar] [CrossRef]
- Abbas, A.; Baloch, J.; Khoso, P.A. Global War on Terrorism, Its Effects on Pakistan. Progress. Res. J. Arts Humanit. PRJAH 2020, 2, 95–106. [Google Scholar] [CrossRef]
- Bilal, F.E.; Abbas, R.; Rashid, M.A. Terrorism in Pakistan: A Critical Analysis. Pak. Lang. Humanit. Rev. 2022, 6, 1003–1013. [Google Scholar]
- Saud, A.; Ahmad, A. Terrorism and Transnational Groups in Pakistan. Strateg. Stud. 2018, 38, 37–51. [Google Scholar]
- Droogan, J. The Perennial Problem of Terrorism and Political Violence in Pakistan. J. Polic. Intell. Count. Terror. 2018, 13, 202–215. [Google Scholar] [CrossRef]
- Usman, S.M. FATA Merges into Pakistan’s National System. South Asian Surv. 2022, 29, 103–118. [Google Scholar] [CrossRef]
- Ekhteyar, M.A.; Aleem, N.; Kumar, H.; Ali, W.; Shabbir, T. Critical Discourse Analysis of Newspapers’ Articles: CPEC In the Lens of Lexicalization. Webology 2021, 18, 929–942. [Google Scholar]
- Hadi, N.U.; Batool, S.; Mustafa, A. CPEC: An Opportunity for a Prosperous Pakistan or Merely a Mirage of Growth and Development. Dialogue Pak. 2018, 13, 296–311. [Google Scholar]
- Ali, M. Pakistan’s Quest for Coal-Based Energy under the China-Pakistan Economic Corridor (CPEC): Implications for the Environment. Environ. Sci. Pollut. Res. 2018, 25, 31935–31937. [Google Scholar] [CrossRef]
- Lv, Y.; Wu, M.; Shouse, R.C. Impact of Organizational Culture, Occupational Commitment and Industry-Academy Cooperation on Vocational Education in China: Cross-Sectional Hierarchical Linear Modeling Analysis. PLoS ONE 2022, 17, e0264345. [Google Scholar] [CrossRef] [PubMed]
- Staff Report. President Urges Lawmakers to ‘End Polarisation’ to Decide Election Date Together. Pakistan Today. 6 October 2022. Available online: https://www.pakistantoday.com.pk/2022/10/06/president-urges-lawmakers-to-end-polarisation-to-decide-election-date-together/ (accessed on 25 October 2022).
- Global Times CPEC Laying Foundation for Sustained Indigenous Economic Modernization; Growth Within and across the Region Is Logical Next Step: Pakistan PM—Global Times. Available online: https://www.globaltimes.cn/page/202208/1272927.shtml (accessed on 17 October 2022).
- Desk, N. Current Status of Pakistan-China Bilateral Relations. Pakistan Observer. 1 October 2022. Available online: https://pakobserver.net/current-status-of-pakistan-china-bilateral-relations/ (accessed on 25 October 2022).
- Awan, M.A.; Ali, Y. Risk Assessment in Supply Chain Networks of China–Pakistan Economic Corridor (CPEC). Chin. Political Sci. Rev. 2022, 7, 550–573. [Google Scholar] [CrossRef]
- Wang, H. Evolution of the Belt and Road. In The Ebb and Flow of Globalization; Springer: Berlin/Heidelberg, Germany, 2022; pp. 195–208. [Google Scholar]



| Project Names | MW | Total Local Jobs Created | Location | Coordination Ministry | |
|---|---|---|---|---|---|
| 1320 MW Sahiwal Coal-fired Power Plant | 1320 | 1033 | Punjab | Ministry of Energy (Power Division) | |
| The 1320 MW coal-fired power-plant at the Port of Qasim, Karachi | 1320 | 960 | The Port of Qasim, Sindh | Ministry of Energy (Power Division) | |
| Projects Completed | The 1320 MW China’s Hub-Coal-Power Project at Hub Baluchistan. | 1320 | 749 | Hub, Baluchistan | Ministry of Energy (Power Division) |
| 660 MW Engro Thar-Coal & Power-Project | 606 | 1800 | Block, II in Thar of Sindh | Ministry of Energy (Power Division) | |
| The 1000 MW Quaid-e-Azam (Solar-Park) at Bahawalpur, Punjab | 400 & 600 | 220 | Bahawalpur, Punjab | Ministry of Energy (Power Division) | |
| The 50 MW Hydro-China-Dawood-Wind-Farm-Gharo at Thatta, Sindh | 50 | 21 | Bhanbore, Gharo, District Thatta | Ministry of Energy (Power Division) | |
| 100 MW UEP Wind Farm, Jhimpir, Thatta | 100 | 39 | Jhimpir, District Thatta | Ministry of Energy (Power Division) | |
| 50 MW Sachal Wind Farm, Jhimpir, Thatta | 50 | 19 | Jhimpir, District Thatta | Ministry of Energy (Power Division) | |
| The 100 MW Second and Third Gorges Wind Power Projects | 100 | 159 | Jhampir, Thatta | Ministry of Energy (Power Division) | |
| The Matiari to Lahore 660 KV HVDC Transmission Line Project | 4000 | 2212 | The Matiari to Lahore at punjab | Ministry of Energy (Power Division) | |
| The 330 MW “HUBCO” Thar-Coal-Power-Project and Thar Energy | 330 | 805 | Thar Block—II | Ministry of Energy (Power Division) | |
| 720 MW Karot Hydropower Project, AJK/Punjab | 720 | 4870 | River Jehlum | Ministry of Energy (Power Division) | |
| Under Construction | The 1320 SSRL Thar Coal Block-I 7.8 mtpa & (2660 MW) (Shanghai Electric) Power Plant | 1320 | 2000 | The Block-I-Thar-Sindh | Ministry of Energy (Power Division) |
| 330 MW HUBCO ThalNova Thar Coal Power Project | 320 | 305 | The Block—II- at Thar Sindh | Ministry of Energy (Power Division) | |
| 884 MW Suki Kinari Hydropower Project, KP | 870 | 4250 | The River Kunhar, a tributary of the River Jhelum, in Punjab | Ministry of Energy (Power Division) | |
| The 300 MW coal-fired power-project at Gwadar, Bulochistan | 300 | 1000 | Gwadar | Ministry of Energy (Power Division) | |
| 1124 MW Kohala Hydropower Project, AJK | 1124 | 7500 | Jhelum River near Muzaffarabad | Ministry of Energy (Power Division) | |
| Projects design | The 700.7 MW, Azad-Pattan-Hydropower Project, located in AJK/Punjab | 700.7 | 3000 | Jhelum River | Ministry of Energy (Power Division) |
| The 1320 MW, Thar Mine Mouth Oracle Power Plant & Surface Mine in Thar Sindh | 1320 | - | Thar Block-VI | Ministry of Energy (Power Division) | |
| 50 MW Cacho of Wind-Power Project | 50 | 150 | In the district Thatta at Jhampir | Ministry of Energy (Power Division) | |
| The 50 MW, Wind Power Project and Western Energy (Pvt.) Ltd. | 50 | 150 | In the district Thatta at Jhampir | Ministry of Energy (Power Division) |
| Moments | Number of Participants | Percentage (%) |
|---|---|---|
| Gender Male | 319 | 56.26% |
| Gender Female | 248 | 43.73% |
| Level of Job | ||
| The Non-Managerial | 273 | 59.21% |
| The Managerial | 188 | 40.78% |
| Distribution of age | ||
| 20 to 25 | 68 | 14.46% |
| 30 to 35 | 99 | 21.06% |
| 40 to 45 | 159 | 33.82% |
| 50 to 55 | 106 | 22.55% |
| Over 55 | 38 | 8.08% |
| Industry type | Number of Participants | Percentage (%) |
|---|---|---|
| Agriculture | 78 | 15.82%. |
| Energy | 76 | 15.41% |
| Construction | 71 | 14.40% |
| Waste Management | 74 | 15.01% |
| Transport | 95 | 19.26% |
| Forestry | 90 | 18.25% |
| Opportunities of Employment | Improvement of Education | Life of Quality | CPEC | |
|---|---|---|---|---|
| Opportunities of Employment | ||||
| 336 | ||||
| Improvement of Education | 0.446 ** | 1 | ||
| 0.000 | ||||
| 306 | 306 | |||
| Life of Quality | 0.378 ** | 524 ** | 1 | |
| 0.000 | 0.000 | |||
| 336 | 336 | 336 | ||
| CPEC | 516 ** | 618 ** | 0.589 ** | 1 |
| 0.000 | 0.000 | 0.000 | ||
| 336 | 336 | 336 | 336 | |
| The Mean | 4.28 | 4.16 | 4.21 | 4.12 |
| Deviation of Standard | 0.48 | 0.58 | 0.57 | 0.56 |
| Counting Years | Worldwide FDI to Pakistan | Remittances from All over the World | Total Global Investment into Pakistan (% of GDP) | FDI China’s Mainland | From Hong Kong, FDI | China-Hong Kong Total FDI | China and Hong Kong’s Combined FDI and FPI into Pakistan |
|---|---|---|---|---|---|---|---|
| 2010 | 531.77 | 3962.96 | 17.549 | (3.6) | 9.9 | 6.3 | 25.5 |
| 2011 | 1117.26 | 3943.93 | 15.805 | 47.4 | 125.6 | 173 | 196.2 |
| 2012 | 2200.34 | 4277.85 | 14.121 | 126.1 | 80.3 | 206.4 | 73.2 |
| 2013 | 4272.45 | 5112.94 | 15.076 | 109.8 | 244.7 | 354.5 | 262.2 |
| 2014 | 5590.54 | 5991.96 | 14.957 | 745.8 | 230.1 | 975.9 | 990.6 |
| 2015 | 5436.87 | 7024.92 | 14.635 | 1121.6 | 138.0 | 1259.6 | 403.2 |
| 2016 | 2338.36 | 8701.60 | 15.707 | 1108.8 | 95.5 | 1204.3 | 1144.3 |
| 2017 | 2021.57 | 9667.15 | 15.686 | 1265.7 | 23.0 | 1288.7 | 1014.4 |
| 2018 | 1326.27 | 12234.89 | 16.094 | 1907.2 | 4.9 | 1912.1 | 1635.2 |
| 2019 | 1332.84 | 14597.34 | No | No | No | No | No |
Disclaimer/Publisher’s Note: The statements, opinions and data contained in all publications are solely those of the individual author(s) and contributor(s) and not of MDPI and/or the editor(s). MDPI and/or the editor(s) disclaim responsibility for any injury to people or property resulting from any ideas, methods, instructions or products referred to in the content. |
© 2023 by the authors. Licensee MDPI, Basel, Switzerland. This article is an open access article distributed under the terms and conditions of the Creative Commons Attribution (CC BY) license (https://creativecommons.org/licenses/by/4.0/).
Share and Cite
Khaskheli, M.B.; Wang, S.; Yan, X.; He, Y. Innovation of the Social Security, Legal Risks, Sustainable Management Practices and Employee Environmental Awareness in The China–Pakistan Economic Corridor. Sustainability 2023, 15, 1021. https://doi.org/10.3390/su15021021
Khaskheli MB, Wang S, Yan X, He Y. Innovation of the Social Security, Legal Risks, Sustainable Management Practices and Employee Environmental Awareness in The China–Pakistan Economic Corridor. Sustainability. 2023; 15(2):1021. https://doi.org/10.3390/su15021021
Chicago/Turabian StyleKhaskheli, Muhammad Bilawal, Shumin Wang, Xiaoshan Yan, and Yuehan He. 2023. "Innovation of the Social Security, Legal Risks, Sustainable Management Practices and Employee Environmental Awareness in The China–Pakistan Economic Corridor" Sustainability 15, no. 2: 1021. https://doi.org/10.3390/su15021021
APA StyleKhaskheli, M. B., Wang, S., Yan, X., & He, Y. (2023). Innovation of the Social Security, Legal Risks, Sustainable Management Practices and Employee Environmental Awareness in The China–Pakistan Economic Corridor. Sustainability, 15(2), 1021. https://doi.org/10.3390/su15021021

