Implications of ICT for the Livelihoods of Women Farmers: A Study in the Teesta River Basin, Bangladesh
Abstract
1. Introduction
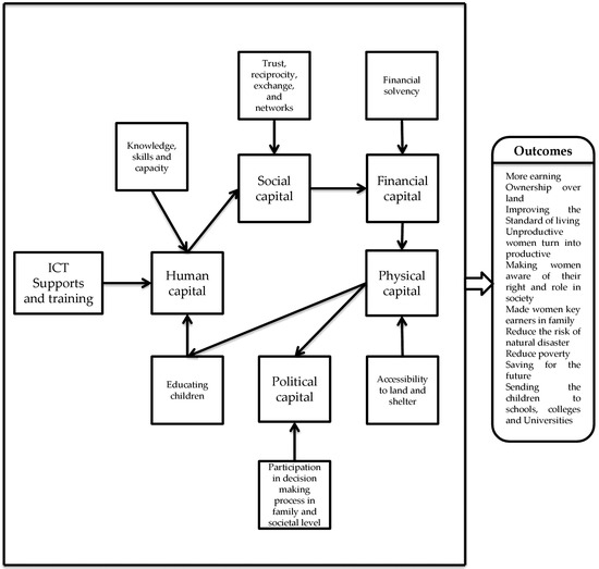
Conceptual Framework for Understanding the Impacts of ICT on Women’s Livelihoods
2. Materials and Methods
2.1. Study Area
2.2. Data Collection and Analysis
3. Results
3.1. Implications of ICT on Livelihoods
3.1.1. Human Capital
“I couldn’t move, the touch of ICT equipment (smartphone) taught me to move, I couldn’t say, the use of ICT gave me language and I couldn’t see, ICT gave me sight. The use of ICT has changed my life.”
3.1.2. Social Capital
“Earlier we got information from the NGO supported services but now we get them using GO oriented services.” They further elaborated, “Not only we alone, our neighbors are also getting helped to solve the problem in cultivation, rearing livestock and farming fishes by our acquired knowledge.”
3.1.3. Financial Capital
“Few years back, we faced a great financial loss due to the less production of maize and other money making crops because of the harmful insects. Potatoes were damaged due to fog. We did not know what to do. We faced a great financial crisis due to the damages of crops by floods, rains, fogs and insect’s attack. But now we are aware of the insects and weather due to digital apps and early warning systems. We are being informed through SMS and phone calls in some cases. We are producing double crops as we produced before.”
3.1.4. Physical Capital
“I have nothing of my own except my house. Even my husband cultivated crops in the land leased from other persons. However, crop production often faced setbacks due to adverse weather, pest infestations, and flooding.”
“Eight years ago, my land was swept away by river erosion, leaving me without any personal property. Since then, I have managed to acquire a new plot of land using my hard-earned income, which I had saved from the proceeds of my agricultural activities.”
3.1.5. Political Capital
“Just five years ago, child marriage and dowry were pervasive occurrences. I myself was wed at the tender age of 14, with my family bestowing a dowry upon my husband’s family. However, we have since gained a heightened awareness of these detrimental societal norms, and we now unite in fervent protest against them.”
“My family earlier thought that ‘Woman is inferior to man and she has no power. Man holds all the power in family and society. Women were born to perform household chores. She will take care of my father, mother, and children, nothing else. Why should I listen to her? What value does her opinion hold? Man is to earn, and woman is to cook.’ Now, my husband understands the value of my works. He prioritizes my opinions.”
3.2. ICT, Women, and Agriculture: Challenges for Sustainability
“My spouse and I engaged in agricultural practices based on our personal expertise prior to the advent of ICT. After the commencement of its utilization, my complete focus was directed towards the management of agricultural techniques, encompassing the preparedness for flood, high rain, and pest control. I have lacked confidence in my past expertise and knowledge within the agroproduction process.”
“My partial educational level prevents me from comprehending the textual communications received from service providers. Consequently, I habitually engage my daughter or another proficient reader to assist me in perusing these messages. However, instances arise wherein the conveyed content proves challenging for them to convey with optimal clarity.”
“We, one hundred women farmers, were equipped with smartphones and received comprehensive training for operating. The initiative also encompassed provisions for monthly Internet connectivity. Consequently, a notable increase in technological utilization was observed amongst the participants. However, it is worth highlighting that financial constraint affects the acquisition of smartphones for the people who are not included in the project. In several instances, the acquisition necessitates a monetary outlay equivalent to the cumulative earnings of two to three months. This financial strain considerably complicates the procurement of high-cost mobile devices. Furthermore, it is imperative to highlight that the ongoing utilization of these devices is contingent upon consistent access to the Internet, which experiences an additional cost exceeding 200 taka per month. For impoverished rural inhabitants, these financial burdens engender substantial challenges to purchase a phone along with internet.”
4. Discussion
5. Conclusions
Author Contributions
Funding
Institutional Review Board Statement
Informed Consent Statement
Conflicts of Interest
References
- FAO. The Future of Food and Agriculture: Trends and Challenges. 2017. Available online: https://www.fao.org/3/i6583e/i6583e.pdf (accessed on 15 January 2023).
- Rahman, M.M.; Huq, H.; Hossen, M.A. Patriarchal Challenges for Women Empowerment in Neoliberal Agricultural Development: A Study in Northwestern Bangladesh. Soc. Sci. 2023, 12, 482. [Google Scholar] [CrossRef]
- FAO. Roles of Women in Agriculture; Prepared by the SOFA Team and Cheryl Doss. FAO: Rome, Italy. Available online: https://www.fao.org/3/am307e/am307e00.pdf (accessed on 21 February 2023).
- Damisa, M.A.; Samndi, R.; Yohanna, M. Women participation in agricultural production: A probit analysis. J. Appl. Sci. 2007, 7, 412–416. [Google Scholar] [CrossRef][Green Version]
- World Bank. World Bank Open Data. Available online: https://data.worldbank.org/indicator/SL.TLF.TOTL.FE.ZS (accessed on 22 April 2023).
- Tabassum, N.; Rezwana, F. Bangladesh Agriculture: A Review of Modern Practices and Proposal of a Sustainable Method. Eng. Proc. 2021, 11, 12. [Google Scholar] [CrossRef]
- Islam, M.S.; Alam, M.J.; Bell, R.W.; Boyd, D.; Hutchison, J.; Miah, M.M. Fertilizer use gaps of women-headed households under diverse rice-based cropping patterns: Survey-based evidence from the Eastern Gangetic Plain, South Asia. Heliyon 2023, 9, e14139. [Google Scholar] [CrossRef] [PubMed]
- Musungwini, S.; Gavai, P.V.; Munyoro, B.; Chare, A. Emerging ICT Technologies for Agriculture, Training, and Capacity Building for Farmers in Developing Countries: A Case Study in Zimbabwe. In Applying Drone Technologies and Robotics for Agricultural Sustainability; IGI Global: Hershey, PA, USA, 2023; pp. 12–30. [Google Scholar]
- Chandio, A.A.; Gokmenoglu, K.K.; Sethi, N.; Ozdemir, D.; Jiang, Y. Examining the impacts of technological advancement on cereal production in ASEAN countries: Does information and communication technology matter? Eur. J. Agron. 2023, 144, 126747. [Google Scholar] [CrossRef]
- Kountios, G.; Konstantinidis, C.; Antoniadis, I. Can the Adoption of ICT and Advisory Services Be Considered as a Tool of Competitive Advantage in Agricultural Holdings? A Literature Review. Agronomy 2023, 13, 530. [Google Scholar] [CrossRef]
- Nyamba, S.Y.; Mlozi, M.R. Factors influencing the use of mobile phones in communicating agricultural information: A case of Kilolo District, Iringa, Tanzania. Int. J. Inf. Commun. Technol. Res. 2012, 2, 7. [Google Scholar]
- Biswas, M.; Anwar, M.; Stillman, L.; Oliver, G. Understanding information and communication opportunities and challenges for rural women through the sustainable livelihood framework. In International Conference on Information; Springer International Publishing: Cham, Switzerland, 2022; pp. 175–191. [Google Scholar]
- Tithi, K.T.; Chakraborty, T.R.; Akter, P.; Islam, H.; Khan Sabah, A. Context, design and conveyance of information: ICT-enabled agricultural information services for rural women in Bangladesh. AI Soc. 2021, 36, 277–287. [Google Scholar] [CrossRef]
- García, M.M.H. The Role of Women in Food Security; Cuadernos de Estrategia: Madrid, Spain, 2013; Volume 161, pp. 82–96. [Google Scholar]
- ITU. New ITU Data Reveal Growing Internet Uptake but a Widening digital Gender Divide. 2019. Available online: https://www.itu.int/en/mediacentre/Pages/2019-PR19.aspx (accessed on 25 November 2022).
- GSMA. Connected Women the Mobile Gender Gap Report 2023. 2023. Available online: https://www.gsma.com/r/wp-content/uploads/2023/07/The-Mobile-Gender-Gap-Report-2023.pdf (accessed on 11 August 2023).
- Sarker, A. ICT for Women’s Empowerment in Rural Bangladesh. Ph.D. Thesis, Monash University, Clayton, VIC, Australia, 2020. [Google Scholar]
- Gurumurthy, A. Gender and ICTs: Overview Report; University of Sussex, Institute of Development Studie: Brighton, UK, 2004. [Google Scholar]
- Wood, P. Putting Beijing Online: Women Working in Information and Communication Technologies: Experiences from the APC Women’s Networking Support Programme; Association for Progressive Communications: Toronto, ON, Canada, 2000. [Google Scholar]
- Kabeer, N. Resources, agency, achievements: Reflections on the measurement of women’s empowerment. Dev. Change 1999, 30, 435–464. [Google Scholar] [CrossRef]
- Cantwell, J.; Zaman, S. Connecting local and global technological knowledge sourcing. Compet. Rev. Int. Bus. J. 2018, 28, 277–294. [Google Scholar] [CrossRef]
- Scoones, I. Sustainable Rural Livelihoods: A Framework for Analysis; IDS: Brighton, UK, 1998. [Google Scholar]
- Chambers, R.; Conway, G. Sustainable Rural Livelihoods: Practical Concepts for The 21st Century; IDS Discussion Paper 296; IDS: Brighton, UK, 1992; Volume 33, pp. 7–8. [Google Scholar]
- DFID. Sustainable Livelihoods Guidance Sheets; Department for International Development: London, UK, 2001. [Google Scholar]
- DFID. Achieving Sustainability: Poverty Elimination and the Environment, Strategies for Achieving the International Development Targets; Department for International Development: London, UK, 2003. [Google Scholar]
- Rahman, A.M.; Rahman, M.M. Char formation process and livelihood characteristics of char dwellers of alluvial river in Bangladesh. In Proceedings of the ICSE6 Paris, Paris, France, 27–31 August 2012; pp. 145–152. [Google Scholar]
- Sarrica, M.; Denison, T.; Stillman, L.; Chakraborty, T.; Auvi, P. “What do others think?” An emic approach to participatory action research in Bangladesh. AI Soc. 2017, 34, 495–508. [Google Scholar] [CrossRef]
- Kelle, U. Sociological Explanations between Micro and Macro and the Integration of Qualitative and Quantitative Methods. Hist. Soc. Res. 2001, 2, 17. [Google Scholar] [CrossRef]
- Alexander, V.D.; Thomas, H.; Cronin, A.; Fielding, J.; Moran-Ellis, J. Mixed methods. Res. Soc. Life 2008, 3, 125–144. [Google Scholar]
- Knappertsbusch, F.; Langfeldt, B.; Kelle, U. Mixed-Methods and Multimethod research. In Soziologie—Sociology in the German-Speaking World; De Gruyter: Berlin, Germany, 2021; pp. 261–272. [Google Scholar] [CrossRef]
- Rahman, M.M.; Huq, H.; Mukul, S.A. Implications of Changing Urban Land Use on the Livelihoods of Local People in Northwestern Bangladesh. Sustainability 2023, 15, 11769. [Google Scholar] [CrossRef]
- UNDP. Application of the Sustainable Livelihoods Framework in Development Projects. 2017. Available online: https://www.undp.org/sites/g/files/zskgke326/files/migration/latinamerica/UNDP_RBLAC_Livelihoods-Guidance-Note_EN-210July2017.pdf (accessed on 22 July 2020).
- Lontchi, C.B.; Yang, B.; Su, Y. The Mediating Effect of Financial Literacy and the Moderating Role of Social Capital in the Relationship between Financial Inclusion and Sustainable Development in Cameroon. Sustainability 2022, 14, 15093. [Google Scholar] [CrossRef]
- Majale, M. Towards Pro-Poor Regulatory Guidelines for Urban Upgrading. Regulatory Guidelines for Urban Upgrading; Schumacher Centre for Technology and Development: Bourton-on-Dunsmore, UK, 2002; pp. 17–18. [Google Scholar]
- Ahmad, S.; Caihong, Z.; Ekanayake EM, B.P. Livelihood improvement through agroforestry compared to conventional farming system: Evidence from Northern Irrigated Plain, Pakistan. Land 2021, 10, 645. [Google Scholar] [CrossRef]
- Baumann, P.; Sinha, S. Linking Development with Democratic Processes in India: Political Capital and Sustainable Livelihoods Analysis; Overseas Development Institute: London, UK, 2001. [Google Scholar]
- Sarker, A.; Biswas, M.; Anwar, M.; Stillman, L.; Oliver, G. Empowering women through smartphones in rural Bangladesh. In Technology and Women’s Empowerment; Routledge: London, UK, 2021; pp. 181–199. [Google Scholar]
- Chambers, R.; Jiggins, J. Agricultural Research for Resource Poor Farmers—A Parsimonious Paradigm Division; Institute of Development Studies, University of Sussex: Brighton, UK, 1986; Volume 38, p. 220. [Google Scholar]
- Salas, M.A. The technicians only believe in science and cannot read the sky’: The cultural dimension of the knowledge conflict in the Andes. In Beyond Farmer First: Rural People’s Knowledge, Agricultural Research and Extension Practice; Intermediate Technology Publications: London, UK, 1994; pp. 57–69. [Google Scholar]
- Kronik, J. Investigating Local Knowledge of Plant Genetic Resources: A methodology based on the case of Laguna La Cocha in the Colombian Andes. Cespedesia 1996, 21, 219–243. [Google Scholar]
- Saad, N. Farmer Processes of Experimentation and Innovation: A Review of the Literature; CGIAR: Cali, Colombia, 2001; p. 21. [Google Scholar]
- Medhi, I.; Menon, S.R.; Cutrell, E.; Toyama, K. Beyond Strict Illiteracy: Abstracted Learning among Low-Literate Users. In Proceedings of the 4th ACM/IEEE International Conference on Information and Communication Technologies and Development, London, UK, 13–16 December 2010; pp. 1–9. [Google Scholar]
- Banglapedia. Dimla Upazila—Banglapedia. Available online: https://en.banglapedia.org/index.php/Dimla_Upazila#:~:text=Literacy%20rate%20and%20educational%20institutions,education%20centre%2016%2C%20madrasa%20102 (accessed on 20 August 2023).
- Torero, M.; Von Braun, J. (Eds.) Information and Communication Technologies for Development and Poverty Reduction: The Potential of Telecommunications; Johns Hopkins University Press: Baltimore, MD, USA, 2006. [Google Scholar]



| Attributes of changes | Yes | No |
| ICT enhanced capability in farming | 42 | 00 |
| ICT enhanced reciprocal relationship with neighbors | 34 | 06 |
| ICT reduced chances crop damages and destruction due to natural disasters | 42 | 00 |
| ICT brought financial comforts of the family | 38 | 04 |
| ICT increased saving money for future | 35 | 07 |
| ICT enabled women to buy land with money which they women saved | 25 | 17 |
| ICT turned women key earners in family | 29 | 13 |
| ICT made women aware of their rights and roles in society | 40 | 02 |
| ICT ensured women’s participation in rural arbitration | 26 | 16 |
| ICT made women aware of preventing social issues | 42 | 00 |
Disclaimer/Publisher’s Note: The statements, opinions and data contained in all publications are solely those of the individual author(s) and contributor(s) and not of MDPI and/or the editor(s). MDPI and/or the editor(s) disclaim responsibility for any injury to people or property resulting from any ideas, methods, instructions or products referred to in the content. |
© 2023 by the authors. Licensee MDPI, Basel, Switzerland. This article is an open access article distributed under the terms and conditions of the Creative Commons Attribution (CC BY) license (https://creativecommons.org/licenses/by/4.0/).
Share and Cite
Rahman, M.M.; Huq, H. Implications of ICT for the Livelihoods of Women Farmers: A Study in the Teesta River Basin, Bangladesh. Sustainability 2023, 15, 14432. https://doi.org/10.3390/su151914432
Rahman MM, Huq H. Implications of ICT for the Livelihoods of Women Farmers: A Study in the Teesta River Basin, Bangladesh. Sustainability. 2023; 15(19):14432. https://doi.org/10.3390/su151914432
Chicago/Turabian StyleRahman, Md. Mizanur, and Hamidul Huq. 2023. "Implications of ICT for the Livelihoods of Women Farmers: A Study in the Teesta River Basin, Bangladesh" Sustainability 15, no. 19: 14432. https://doi.org/10.3390/su151914432
APA StyleRahman, M. M., & Huq, H. (2023). Implications of ICT for the Livelihoods of Women Farmers: A Study in the Teesta River Basin, Bangladesh. Sustainability, 15(19), 14432. https://doi.org/10.3390/su151914432
