Dynamic Scenario Simulations of Sustainable Rural and Towns Development in China: The Case of Wujiang District
Abstract
1. Introduction
2. Methods and Materials
2.1. Study Area
2.2. Interpretative Structural Model
2.2.1. Construction of a System of Factors Influencing Sustainable Rural Development
2.2.2. Construction of a Binary Set of Relationships of the Elements of the Influence Factor System
2.2.3. Expression of the Adjacency Matrix of System Elements
2.2.4. Accessible Matrix Representation of System Elements
2.2.5. Systematic Explanatory Structural Model Development
- (1)
- Reachable set R () is mainly the set of all other elements in the system affected by element , that is, the set of all elements in the column corresponding to the elements in the row in which element is in the reachable matrix M with value 1.
- (2)
- Precedence set A () is mainly the set of all elements in the reachable matrix M elements of the system that has a value 1 in the column where the element Si is located and whose corresponding element in the jth row constitutes the set.
- (3)
- Common set C () is mainly the intersection of two sets, the reachable set R of elements () and the last set A of elements (), which mainly represents the relationship between elements that influence each other.
2.3. System Dynamics and Interpretive Structural Model
2.3.1. Overall Framework
2.3.2. Causal Loop Diagram
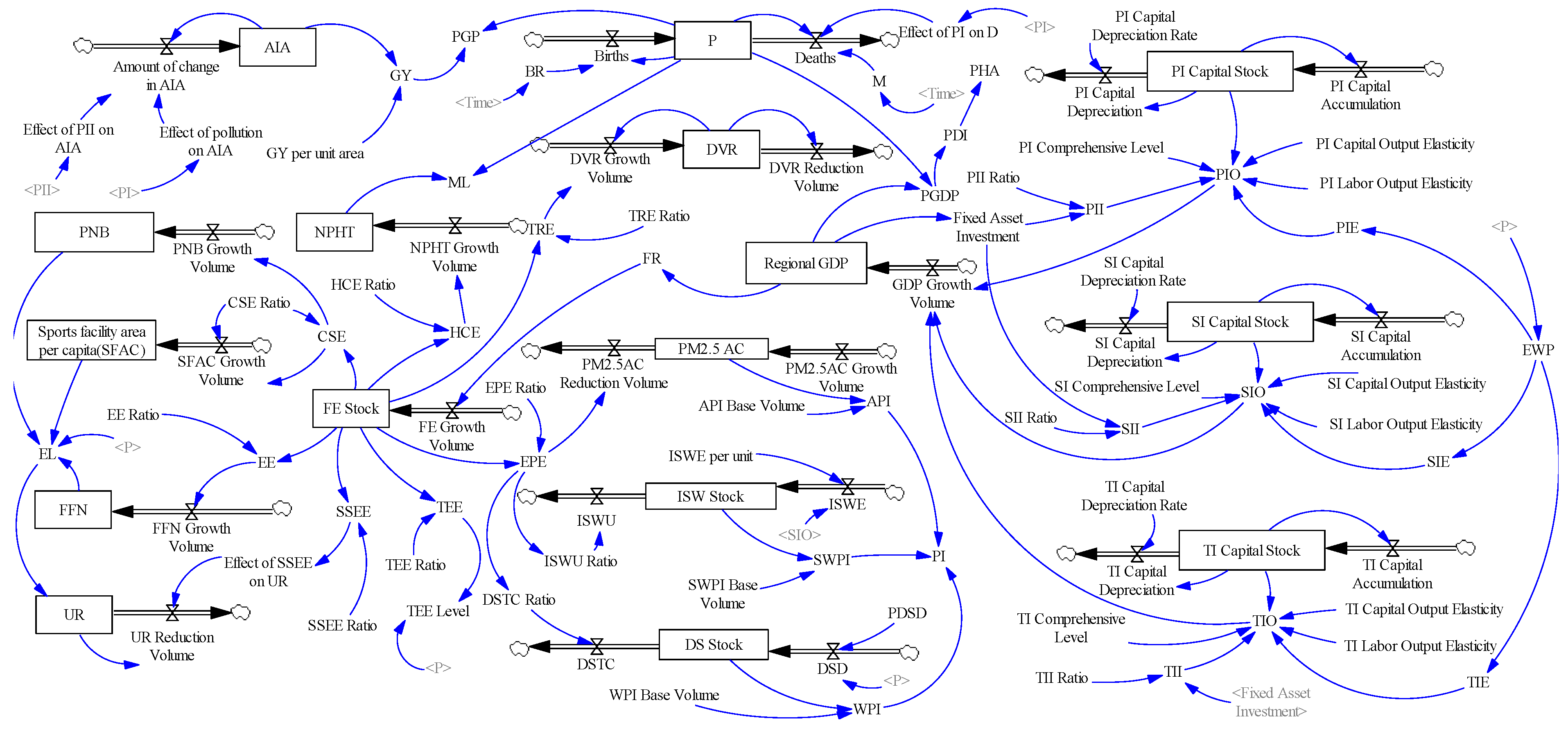
2.3.3. Stock Flow Diagram
2.3.4. Scenario Design
2.4. Data Sources
3. Results and Analyses
3.1. System Verification
3.1.1. Historicity Test of the System Model
3.1.2. Sensitivity Test of the System Model
3.2. Simulation Results
3.2.1. Economic Development Future Trends
3.2.2. Resource Environment Future Trends
3.2.3. Social Development Trends
4. Discussion
- (1)
- To promote industrial structure optimization with sustainability as the main line. The industrial structure of Zhenze Town in 2018 was 5:54:41, which has a significant advantage through the development of the secondary industry in the industrial structure compared with most rural villages and towns. However, compared with other sustainable rural villages and towns with a high level of development in China, the proportion of primary and tertiary industries is low, and the development of the economy is overly dependent on the development of secondary industries. However, the growth rate of secondary industry development slowed down in 2019, and the growth rate of the tertiary industry has gradually accelerated, gradually increasing its contribution to the local economy. Industries must support sustainable rural development, and the current industrial development of Zhenze town has local characteristics. For example, the local silk and textile industry has a deep history of development and has a good foundation for the development of the tertiary industry, which requires some guidance from the government. This should include upgrading the level of development of the primary industry, protecting local arable land resources, and creating a beautiful rural landscape. Increasing investment in the tertiary industry, such as rural tourism, with the development of the silk industry and the creation of high-quality accommodation rich in regional characteristics, can enhance the attractiveness of rural tourism. Further steps should include focusing on the development of technological innovation in the agricultural industry, seeking higher levels of industrial technology cooperation, improving the scale and mechanization of agricultural development, developing agricultural parks, cultivating new momentum for rural development, promoting the transformation and upgrading of modern agricultural development, and laying the industrial foundation for the development of green and livable rural villages and towns.
- (2)
- Improving industrial technology and expanding brand influence. Zhenze Town’s economic development currently relies on the development of industrial manufacturing, mainly fiber-optic silk, silk quilts, equipment manufacturing, and other major products. However, industrial manufacturing development needs to be further optimized for economic transformation and development, for example, by strengthening the current manufacturing base, increasing investment in technological innovation and technology upgrading, eliminating low-end manufacturing industries with low efficiency and severe environmental damage, and improving manufacturing production efficiency. Other improvements could include formulating policies to introduce talent, increasing the attraction for industrial talents, and providing academic support for industrial development. Enhancing the brand influence of enterprises, increasing product quality control, uniting the development power of related industries in surrounding villages and towns, and enhancing the influence of local brands should also be considered.
- (3)
- Strengthening joint development between villages and towns. Zhenze Town has 23 administrative villages under its jurisdiction, with different levels of economic development at the village level. They should be planned sufficiently in advance, and linkage development should be carried out based on the strengths of each village to create sustainable rural development. The modernization and development of agriculture should be comprehensively enhanced, and the development and optimal layout of unique industries should be further promoted to expand the scale effect and influence.
- (4)
- Optimizing village and town planning and improving the utilization rate of land resources. During the period of rapid economic development, Zhenze Town focused on economic development and neglected the development planning of villages and towns, which led to the current development of Zhenze Town being restricted by the space of land resources. The arable land area also demonstrated a gradual decline before 2015. In the face of the current conflict between protecting arable land resources and village development land, we should strengthen the optimization of village planning, organize the land built during the rough economic growth, and reserve space for village development and development land. Protecting arable land and other resources is also necessary to ensure food production.
- (5)
- For a long time, environmental protection activities have been carried out mainly under government guidance, mainly because of their public interest nature. Therefore, we should focus on improving public participation and raising public awareness of environmental protection, which will significantly improve the environment.
- (6)
- There are many enterprises in Zhenze, and establishing an effective environmental protection mechanism is conducive to improving the environmental quality of the regional rural villages and towns. We should actively innovate the mechanisms for environmental protection and play the role of the market’s main body.
- (7)
- Sustainable rural development cannot be achieved without investing in human resources and academic support. The current development of Zhenze Town has a large demand gap for talent, and the introduction of talent needs to be improved to bring new vitality to sustainable rural development. Therefore, active talent introduction policies should encourage college students in rural villages and towns to return to their hometowns, attract more talent for sustainable rural development, and promote rural economic and social development.
- (8)
- Zhenze Town has an aging population, and public demand for infrastructure, such as medical care, retirement, and transportation facilities, is increasing annually. The government should increase its development efforts, and infrastructure development should be combined with public demand to meet the changes in the population’s age structure.
5. Conclusions
- (1)
- In total, 19 key influencing factors related to sustainable rural development were extracted based on the SD-ISM. There are apparent hierarchical and causal relationships among the factors, which can be used as an index system for evaluating the current state of sustainable rural development and providing an optimization path. Industry 4.0 enables precision agriculture, which uses remote sensing, GPS, data analysis, and other scientific methods for more pragmatic farming, thereby increasing agricultural productivity and reducing potential environmental damage. It can also use image recognition software, artificial neural networks, and various other technologies to identify plant anomalies at an early stage.
- (2)
- According to the actual situation and policy environment of village development in the case area, six different development scenarios were designed: the natural development mode, industrial optimization development mode, habitat enhancement development mode, and sustainable development mode. Among them, the sustainable development scenario is the ideal development method for Zhenze Town. Furthermore, according to the actual situation of Zhenze town development, relevant suggestions are made in terms of economic development, resources, environment, and social development, which provide support and direction for the future development of Zhenze town. These suggestions and development scenarios can lead to more integrated urban–rural development in Wujiang District, which has essential reference value and significance for rural revitalization.
Author Contributions
Funding
Institutional Review Board Statement
Informed Consent Statement
Data Availability Statement
Acknowledgments
Conflicts of Interest
References
- Lazzarini, L. The role of planning in shaping better urban-rural relationships in Bristol City Region. Land. Use Policy 2018, 71, 311–319. [Google Scholar] [CrossRef]
- Shen, J.; Chou, R. Rural revitalization of Xiamei: The development experiences of integrating tea tourism with ancient village preservation. J. Rural. Stud. 2022, 90, 42–52. [Google Scholar] [CrossRef]
- Long, H.; Ma, L.; Zhang, Y.; Qu, L. Multifunctional rural development in China: Pattern, process and mechanism. Habitat. Int. 2022, 121, 102530. [Google Scholar] [CrossRef]
- Liu, Y.; Li, Y.; Chen, C. Pollution: Build on success in China. Nature 2015, 517, 145. [Google Scholar] [CrossRef] [PubMed]
- Liu, Y.; Peñuelas-Rivas, C.G.; Tenorio-Borroto, E.; Rivas-Guevara, M.; Buendía-Rodríguez, G.; Tan, Z.; González-Díaz, H. Chemometric approach to fatty acid metabolism-distribution networks and methane production in ruminal microbiome. Chemom. Intell. Lab. 2016, 151, 1–8. [Google Scholar] [CrossRef]
- Wang, J.; Cao, Y.; Fang, X.; Li, G.; Cao, Y. Identification of the trade-offs/synergies between rural landscape services in a spatially explicit way for sustainable rural development. J. Environ. Manag. 2021, 300, 113706. [Google Scholar] [CrossRef]
- Li, J.; Liu, Y.; Yang, Y.; Jiang, N. County-rural revitalization spatial differences and model optimization in Miyun District of Beijing-Tianjin-Hebei region. J. Rural. Stud. 2021, 86, 724–734. [Google Scholar] [CrossRef]
- López-Penabad, M.C.; Iglesias-Casal, A.; Rey-Ares, L. Proposal for a sustainable development index for rural municipalities. J. Clean. Prod. 2022, 357, 131876. [Google Scholar] [CrossRef]
- Liu, J.; Liu, Y.; Yan, M. Spatial and temporal change in urban-rural land use transformation at village scale—A case study of Xuanhua district, North China. J. Rural. Stud. 2016, 47, 425–434. [Google Scholar] [CrossRef]
- Liu, C.; Dou, X.; Li, J.; Cai, L.A. Analyzing government role in rural tourism development: An empirical investigation from China. J. Rural. Stud. 2020, 79, 177–188. [Google Scholar] [CrossRef]
- Wilson, G.A.; Hu, Z.; Rahman, S. Community resilience in rural China: The case of Hu Village, Sichuan Province. J. Rural. Stud. 2018, 60, 130–140. [Google Scholar] [CrossRef]
- Zhang, R.; Yuan, Y.; Li, H.; Hu, X. Improving the framework for analyzing community resilience to understand rural revitalization pathways in China. J. Rural. Stud. 2022, 94, 287–294. [Google Scholar] [CrossRef]
- Albaladejo, C.; Couix, N.; Barthe, L. Learning in Agriculture: Rural Development Agents in France Caught between a Job Identity and a Professional Identity. J. Agric. Educ. Ext. 2007, 13, 95–106. [Google Scholar] [CrossRef]
- Herzik, E.B. The continuing importance of agriculture in american rural development. Agric. Adm. 1985, 19, 29–41. [Google Scholar] [CrossRef]
- Ranson, B. Rural Education and Economic Development in China, Mexico, Japan, and the United States. Comp. Educ. Rev. 1988, 32, 213–225. [Google Scholar] [CrossRef]
- Schrader, H. Impact assessment of the EU structural funds to support regional economic development in rural areas of Germany. J. Rural. Stud. 1994, 10, 357–365. [Google Scholar] [CrossRef]
- Yan, J.; Chen, H.; Xia, F. Toward improved land elements for urban–rural integration: A cell concept of an urban–rural mixed community. Habitat. Int. 2018, 77, 110–120. [Google Scholar] [CrossRef]
- Yang, J.; Yang, R.; Chen, M.; Su, C.J.; Zhi, Y.; Xi, J. Effects of rural revitalization on rural tourism. J. Hosp. Tour. Manag. 2021, 47, 35–45. [Google Scholar] [CrossRef]
- Akroyd, H.D. Agriculture and rural development planning: A process in transition. Eur. Rev. Agric. Econ. 2017, 32, 289–291. [Google Scholar]
- Du, J.; Bai, X.; Lu, Y.; Wang, H.; Zhao, J.; Liu, J.; Wang, H.; Sui, X.; Fang, Q. Diagnostic Efficacy of Ultrasonographic Characteristics of Thyroid Carcinoma in Predicting Cervical Lymph Node Metastasis. Ultrasound Med. Biol. 2016, 42, 68–74. [Google Scholar] [CrossRef]
- Tian, Q.; Holland, J.H.; Brown, D.G. Social and economic impacts of subsidy policies on rural development in the Poyang Lake Region, China: Insights from an agent-based model. Agr. Syst. 2016, 148, 12–27. [Google Scholar] [CrossRef]
- Hawthorne, W. Sacred rice: An ethnography of identity, environment, and development in rural West Africa. J. Peasant. Stud. 2016, 44, 497–499. [Google Scholar] [CrossRef]
- Khajehei, H.; Haddadzade, M.; Ahmadi, A. Optimal opportunistic tamping scheduling for railway track geometry. Struct. Infrastruct. Eng. 2021, 17, 1299–1314. [Google Scholar] [CrossRef]
- Thorburn, C.C.; Kull, C.A. Peatlands and plantations in Sumatra, Indonesia: Complex realities for resource governance, rural development and climate change mitigation. Asia Pac. Viewp. 2015, 56, 153–168. [Google Scholar] [CrossRef]
- Guo, Y.; Liu, Y. Poverty alleviation through land assetization and its implications for rural revitalization in China. Land. Use Policy 2021, 105, 105418. [Google Scholar] [CrossRef]
- Long, H.; Liu, Y. Rural restructuring in China. J. Rural. Stud. 2016, 47, 387–391. [Google Scholar] [CrossRef]
- Yin, Q.; Sui, X.; Ye, B.; Zhou, Y.; Li, C.; Zou, M.; Zhou, S. What role does land consolidation play in the multi-dimensional rural revitalization in China? A research synthesis. Land. Use Policy 2022, 120, 106261. [Google Scholar] [CrossRef]
- Fan, J. Frontier approach of the sustainable process and pattern of human-environment system. Dili Xuebao/Acta Geogr. Sin. 2014, 69, 1060–1068. [Google Scholar] [CrossRef]
- Liu, Y.; Hu, Z.; Li, Y. Process and cause of urban-rural development transformation in the Bohai Rim Region, China. J. Geogr. Sci. 2014, 24, 1147–1160. [Google Scholar] [CrossRef]
- Long, H.; Zou, J.; Pykett, J.; Li, Y. Analysis of rural transformation development in China since the turn of the new millennium. Appl. Geogr. 2011, 31, 1094–1105. [Google Scholar] [CrossRef]
- Li, X.; Yang, H.; Jia, J.; Shen, Y.; Liu, J. Index system of sustainable rural development based on the concept of ecological livability. Environ. Impact Assess. 2021, 86, 106478. [Google Scholar] [CrossRef]
- Yang, R.; Xu, Q.; Long, H. Spatial distribution characteristics and optimized reconstruction analysis of China’s rural settlements during the process of rapid urbanization. J. Rural. Stud. 2016, 47, 413–424. [Google Scholar] [CrossRef]
- Yin, X.; Chen, J.; Li, J. Rural innovation system: Revitalize the countryside for a sustainable development. J. Rural. Stud. 2022, 93, 471–478. [Google Scholar] [CrossRef]
- Cheng, L.; Brown, G.; Liu, Y.; Searle, G. An evaluation of contemporary China’s land use policy-The Link Policy: A case study from Ezhou, Hubei Province. Land. Use Policy 2020, 91, 104423. [Google Scholar] [CrossRef]
- Shi, Z.H.; Ma, L.B.; Zhang, W.B.; Gong, M. Differentiation and correlation of spatial pattern and multifunction in rural settlements considering topographic gradients: Evidence from Loess Hilly Region, China. J. Environ. Manag. 2022, 315, 115127. [Google Scholar] [CrossRef] [PubMed]
- Li, H.; Yuan, Y.; Zhang, X.; Li, Z.; Wang, Y.; Hu, X. Evolution and transformation mechanism of the spatial structure of rural settlements from the perspective of long-term economic and social change: A case study of the Sunan region, China. J. Rural. Stud. 2022, 93, 234–243. [Google Scholar] [CrossRef]
- Wen, T.J. The Evolution of the “three Rural” Issues in the 40 Years of Reform and Opening up and the Proposal of Rural Revitalization Strategy. Theor. Discuss. 2018, 5, 6–9. [Google Scholar]
- Zhou, Y.; Li, Y.; Liu, Y. The nexus between regional eco-environmental degradation and rural impoverishment in China. Habitat. Int. 2020, 96, 102086. [Google Scholar] [CrossRef]
- Ye, Q.; Zhong, Z. Have we been ready for rural construction: Research on the theoretical framework of rural construction system. Geogr. Res. Aust. 2017, 36, 1843–1858. [Google Scholar]
- Feng, G.; Zhang, M. The Coupling Coordination Development of Rural E-commerce and Rural Revitalization: A Case Study of 10 Rural Revitalization Demonstration Counties in Guizhou. Procedia Comput. Sci. 2022, 199, 407–414. [Google Scholar] [CrossRef]
- Gao, J.; Wu, B. Revitalizing traditional villages through rural tourism: A case study of Yuanjia Village, Shaanxi Province, China. Tour. Manag. 2017, 63, 223–233. [Google Scholar] [CrossRef]
- Hu, S.; Yang, Y.; Zheng, H.; Mi, C.; Ma, T.; Shi, R. A framework for assessing sustainable agriculture and rural development: A case study of the Beijing-Tianjin-Hebei region, China. Environ. Impact Assess. 2022, 97, 106861. [Google Scholar] [CrossRef]
- Huang, Y.; Hui, E.C.M.; Zhou, J.; Lang, W.; Chen, T.; Li, X. Rural Revitalization in China: Land-Use Optimization through the Practice of Place-making. Land. Use Policy 2020, 97, 104788. [Google Scholar] [CrossRef]
- Jeong, J.S.; Ramírez-Gómez, Á. Development of a web graphic model with fuzzy-decision-making Trial and Evaluation Laboratory/Multi-criteria-Spatial Decision Support System (F-DEMATEL/MC-SDSS) for sustainable planning and construction of rural housings. J. Clean. Prod. 2018, 199, 584–592. [Google Scholar] [CrossRef]
- Kan, K. Creating land markets for rural revitalization: Land transfer, property rights and gentrification in China. J. Rural. Stud. 2021, 81, 68–77. [Google Scholar] [CrossRef]
- Ma, L.; Liu, S.; Tao, T.; Gong, M.; Bai, J. Spatial reconstruction of rural settlements based on livability and population flow. Habitat. Int. 2022, 126, 102614. [Google Scholar] [CrossRef]
- Teng, Y.; Lin, P.; Chen, X.; Wang, J. An analysis of the behavioral decisions of governments, village collectives, and farmers under rural waste sorting. Environ. Impact Asses. 2022, 95, 106780. [Google Scholar] [CrossRef]
- Wang, Y.; Zhu, Y.; Yu, M. Evaluation and determinants of satisfaction with rural livability in China’s less-developed eastern areas: A case study of Xianju County in Zhejiang Province. Ecol. Indic. 2019, 104, 711–722. [Google Scholar] [CrossRef]
- Wang, D.; Zhu, Y.; Zhao, M.; Lv, Q. Multi-dimensional hollowing characteristics of traditional villages and its influence mechanism based on the micro-scale: A case study of Dongcun Village in Suzhou, China. Land. Use Policy 2021, 101, 105146. [Google Scholar] [CrossRef]
- Shi, Q.; Cai, R.; Huo, T.; You, K.; Cai, W. A fairly and effectively analysis for the sharing of CO2 emissions reduction responsibility in China’s provincial building sectors. Environ. Impact Asses. 2023, 99, 106984. [Google Scholar] [CrossRef]
- Yurui, L.; Luyin, Q.; Qianyi, W.; Karácsonyi, D. Towards the evaluation of rural livability in China: Theoretical framework and empirical case study. Habitat. Int. 2020, 105, 102241. [Google Scholar] [CrossRef]
- Yang, Y.; Bao, W.; Wang, Y.; Liu, Y. Measurement of urban-rural integration level and its spatial differentiation in China in the new century. Habitat. Int. 2021, 117, 102420. [Google Scholar] [CrossRef]
- Zhao, J.; Yan, J.; Ran, Q.; Yang, X.; Su, X.; Shen, J. Does the opening of high-speed railways improve urban livability? Evidence from a quasi-natural experiment in China. Soc. Econ. Plan. Sci. 2022, 82, 101275. [Google Scholar] [CrossRef]
- Zhou, Q.; Liu, Y.; Qu, S. Emission effects of China’s rural revitalization: The nexus of infrastructure investment, household income, and direct residential CO2 emissions. Renew. Sustain. Energy Rev. 2022, 167, 112829. [Google Scholar] [CrossRef]
- Zhong, Z.; Chen, Z. Urbanization, green development and residents’ happiness: The moderating role of environmental regulation. Environ. Impact Asses. 2022, 97, 106900. [Google Scholar] [CrossRef]
- Jiang, Y.; Long, H.; Ives, C.D.; Deng, W.; Chen, K.; Zhang, Y. Modes and practices of rural vitalisation promoted by land consolidation in a rapidly urbanising China: A perspective of multifunctionality. Habitat. Int. 2022, 121, 102514. [Google Scholar] [CrossRef]
- Liu, Y.; Dai, L.; Long, H.; Woods, M.; Fois, F. Rural vitalization promoted by industrial transformation under globalization: The case of Tengtou village in China. J. Rural. Stud. 2022, 95, 241–255. [Google Scholar] [CrossRef]










| Variable Symbol | Influencing Factors (Frequency) | Variable Symbol | Influencing Factors (Frequency) |
|---|---|---|---|
| S1 | Sustainable rural development (30) | S2 | Population (6) |
| S3 | Economic development (22) | S4 | Housing conditions (21) |
| S5 | Social development (13) | S6 | Education (5) |
| S7 | Resource environment (19) | S8 | Cultural and sports facilities (10) |
| S9 | Industrial structure (12) | S10 | Transport (13) |
| S11 | Gross regional product (13) | S12 | Medical care (5) |
| S13 | Infrastructure and public services (24) | S14 | Employment and social security levels (5) |
| S15 | Ecology (26) | S16 | Water pollution (8) |
| S17 | Land resources (6) | S18 | Environmental governance (11) |
| S19 | Air pollution (7) | S20 | Soil contamination (9) |
| Adjusting Parameters | Scenario 1 | Scenario 2 | Scenario 3 | Scenario 4 | Scenario 5 | Scenario 6 |
|---|---|---|---|---|---|---|
| Proportion of investment in primary production | 0.03% | 0.1% | 0.03% | 0.03% | 0.1% | 0.03% |
| Proportion of investment in secondary production | 37.79% | 34.9% | 40.68% | 37.79% | 34.9% | 40.68% |
| Proportion of investment in three industries | 62.18% | 65% | 59.29% | 62.18% | 65% | 59.29% |
| Proportion of expenditure on education | 17.4% | 17.4% | 17.4% | 20.88% | 20.88% | 20.88% |
| Proportion of expenditure on culture and sports | 1.03% | 1.03% | 1.03% | 1.24% | 1.24% | 1.24% |
| Proportion of expenditure on health care | 7.42% | 7.42% | 7.42% | 8.09% | 8.09% | 8.09% |
| Environmental protection ratio | 3.62% | 3.62% | 3.62% | 4.34% | 4.34% | 4.34% |
| Proportion of expenditure on transport | 2.98% | 2.98% | 2.98% | 3.576% | 3.576% | 3.576% |
| Year | Statistical Value | Simulation Value | Inaccuracies |
|---|---|---|---|
| 2014 | 67,458 | 67,458 | 0.00% |
| 2015 | 67,319 | 67,292 | −0.04% |
| 2016 | 67,178 | 67,197 | 0.03% |
| 2017 | 67,047 | 67,202 | 0.23% |
| 2018 | 66,836 | 67,003 | 0.25% |
| Year | Statistical Value ($ Million) | Simulated Value ($ Million) | Inaccuracies |
|---|---|---|---|
| 2014 | 1,107,900 | 1,098,760 | −0.82% |
| 2015 | 1,126,170 | 1,167,730 | 3.69% |
| 2016 | 1,183,595 | 1,203,470 | 1.68% |
| 2017 | 1,264,660 | 1,202,510 | −4.91% |
| 2018 | 1,355,410 | 1,279,320 | −5.61% |
Disclaimer/Publisher’s Note: The statements, opinions and data contained in all publications are solely those of the individual author(s) and contributor(s) and not of MDPI and/or the editor(s). MDPI and/or the editor(s) disclaim responsibility for any injury to people or property resulting from any ideas, methods, instructions or products referred to in the content. |
© 2023 by the authors. Licensee MDPI, Basel, Switzerland. This article is an open access article distributed under the terms and conditions of the Creative Commons Attribution (CC BY) license (https://creativecommons.org/licenses/by/4.0/).
Share and Cite
Shi, Q.; Li, Z.; Xu, Y.; Yan, T.; Chen, M. Dynamic Scenario Simulations of Sustainable Rural and Towns Development in China: The Case of Wujiang District. Sustainability 2023, 15, 8200. https://doi.org/10.3390/su15108200
Shi Q, Li Z, Xu Y, Yan T, Chen M. Dynamic Scenario Simulations of Sustainable Rural and Towns Development in China: The Case of Wujiang District. Sustainability. 2023; 15(10):8200. https://doi.org/10.3390/su15108200
Chicago/Turabian StyleShi, Qingwei, Zhiguo Li, Yu Xu, Tiecheng Yan, and Mingman Chen. 2023. "Dynamic Scenario Simulations of Sustainable Rural and Towns Development in China: The Case of Wujiang District" Sustainability 15, no. 10: 8200. https://doi.org/10.3390/su15108200
APA StyleShi, Q., Li, Z., Xu, Y., Yan, T., & Chen, M. (2023). Dynamic Scenario Simulations of Sustainable Rural and Towns Development in China: The Case of Wujiang District. Sustainability, 15(10), 8200. https://doi.org/10.3390/su15108200

