Collective Intelligence to Co-Create the Cities of the Future: Proposal of an Evaluation Tool for Citizen Initiatives
Abstract
1. Introduction
2. Background
- Towards European Sustainable Societies (TESS)—United Kingdom, Italy, Spain, Finland, and Romania (2013–2016).
- Multidimensional assessment of the environmental and socioeconomic performance of community-based sustainability initiatives (MDA)—Italia (2019).
- Criteria for assessing the transformation potential of sustainability initiatives (CATPSI)—Germany (2019).
3. Methodology
3.1. Step 1. Initial Approach
3.2. Step 2. Criteria Selection
3.3. Step 3. Tool Design
3.3.1. Evaluation Blocks
3.3.2. Topics and Indicators
3.3.3. Questionnaire and Weighting System
3.4. Step 4. Selection of Case Studies
3.5. Step 5. Results and Feedback
3.6. Step 6. Changes to the System and New Case Studies
3.7. Step 7. Dissemination of Results
4. Evaluation Tool
4.1. Evaluation Blocks
4.1.1. Block A. Minimum Criteria
- To have, as their main objective, the promotion of the sustainability of the neighbourhood and/or the community in which they operate.
- To be a nonprofit organization (formal or informal).
- To be made up of at least two people (single-person initiatives are not included).
- To have carried out activities with tangible results prior to the evaluation process.
4.1.2. Block B. Social Cohesion
4.1.3. Block C. Metabolic Efficiency
4.1.4. Block D. Transformation Potential
4.2. Indicators
4.3. Rating System
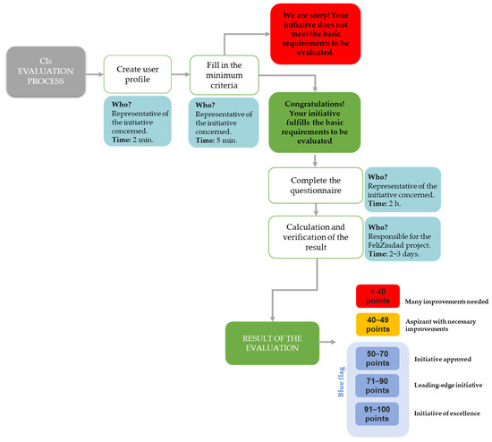
4.4. Evaluation Workflow
5. Evaluation of CIs in Spain
5.1. Evaluation of 5 Initiatives
5.1.1. Sustainable Mobility Initiative
5.1.2. Neighbourhood Improvement Initiative
5.1.3. Waste Management Initiative
5.1.4. Energy Management Initiative
5.1.5. Cohousing Initiative
6. Results and Discussion
6.1. Results of the Evaluation of 5 Initiatives
- <24.9 points: CIs with low contribution.
- 25–49.9 points: CIs with medium–low contribution.
- 50–79.9 points: CIs with medium contribution.
- 80–99.9 points: CIs with medium–high contribution.
- >100 points: CIs with high contribution.
6.2. Simplification of the System
- Maintain the same number of indicators.
- The questions should be clear and coherent.
- The contribution of an initiative to the improvement of sustainability and quality of life in the neighbourhood can be deduced from them.
- There remains a balance between the blocks and indicators:
- The total number of questions remains between 30 and 35 questions.
- Finally, the information can be verified via the web (at that time we could not contact the initiatives directly due to data protection).
6.3. Evaluation of the 25 Initiatives
6.4. Performance of CIs by Blocks and by Typology
- The consistency of their objectives with the real needs of the community.
- The support received from the community, other organisations, and the administration.
- The public policies of the specific city.
- The spatial and beneficiary coverage.
- The versatility of its activities.
- Its trajectory.
- The degree of dissemination.
- The level of awareness and empowerment of citizens.
- The level of the city’s relationship with other contexts (cities) that can serve as examples or promoters of the same.
- Socioeconomic condition of the population.
- Depopulation.
- The ageing of the population.
6.5. Evaluation of Activities vs. Evaluation of Organization
6.6. Full Questionnaire vs. Reduced Questionnaire
6.7. Single Topic CIs vs. Diverse Topics CIs
6.8. Potential Applications of the Tool
7. Conclusions
Author Contributions
Funding
Institutional Review Board Statement
Informed Consent Statement
Data Availability Statement
Acknowledgments
Conflicts of Interest
References
- Gómez, M.V.; Álvarez, J. El Cambio Social en la Era de la Incertidumbre. Una Reflexión Sobre Teoría Social; Talasa Ediciones: Madrid, Spain, 2013; ISBN 978-84-96266-44-5. [Google Scholar]
- Wu, J.; Li, W.; Xu, W.; Yuan, L. Measuring Resident Participation in the Renewal of Older Residential Communities in China under Policy Change. Sustainability 2023, 15, 2751. [Google Scholar] [CrossRef]
- Bouw, K.; Wiekens, C.J.; Tigchelaar, C.; Faaij, A. Involving Citizens in Heat Planning: A Participatory Process Design for Informed Decision-Making. Sustainability 2023, 15, 1937. [Google Scholar] [CrossRef]
- de Freitas, A.C.; do Nascimento, L.A.; de Castro, R.G.; Motokane, M.T.; Reis, P. Biodiversity and Citizenship in an Argumentative Socioscientific Process. Sustainability 2023, 15, 2987. [Google Scholar] [CrossRef]
- Navickien, O.; Meidutė-Kavaliauskienė, I.; Činčikaitė, R.; Morkūnas, M.; Valackienė, A. Modernisation of a Country in the Context of Social Environmental Sustainability: Example of Lithuania. Sustainability 2023, 15, 3689. [Google Scholar] [CrossRef]
- Yamin, P.; Artavia-mora, L.; Martunaite, B.; Lahiri, S. Installations for Civic Culture: Behavioral Policy Interventions to Promote Social Sustainability. Sustainability 2023, 15, 3825. [Google Scholar] [CrossRef]
- Pinto, H.; Nogueira, C.; Guerreiro, J.A.; Sampaio, F. Social Innovation and the Role of the State: Learning from the Portuguese Experience on Multi-Level Interactions. World 2021, 2, 62–80. [Google Scholar] [CrossRef]
- Semanjski, I.; Gautama, S. A Collaborative Stakeholder Decision-Making Approach for Sustainable Urban Logistics. Sustainability 2019, 11, 234. [Google Scholar] [CrossRef]
- Almeida, F. The Contribution of Local Agents and Citizens to Sustainable Development: The Portuguese Experience. Sustainability 2022, 14, 12696. [Google Scholar] [CrossRef]
- MacRae, R.; Szabo, M.; Anderson, K.; Louden, F.; Trillo, S. Empowering the Citizen-Consumer: Re-Regulating Consumer Information to Support the Transition to Sustainable and Health Promoting Food Systems in Canada. Sustainability 2012, 4, 2146–2175. [Google Scholar] [CrossRef]
- Bouwma, I.; Wigboldus, S.; Potters, J.; Selnes, T.; van Rooij, S.; Westerink, J. Sustainability Transitions and the Contribution of Living Labs: A Framework to Assess Collective Capabilities and Contextual Performance. Sustainability 2022, 14, 15628. [Google Scholar] [CrossRef]
- Kesselring, S.; Simon-philipp, C.; Bansen, J.; Hefner, B.; Minnich, L.; Schreiber, J. Sustainable Mobilities in the Neighborhood: Methodological Innovation for Social Change. Sustainability 2023, 15, 3583. [Google Scholar] [CrossRef]
- Lepore, D.; Testi, N.; Pasher, E. Building Inclusive Smart Cities through Innovation Intermediaries. Sustainability 2023, 15, 4024. [Google Scholar] [CrossRef]
- Acosta Pérez, E.; Gil-Fournier Esquerra, M.; Jaenicke Fontao, M. Vivero de iniciativas ciudadanas: Transferencia de la innovación ciudadana al espacio público. Educ. Soc. Rev. Interv. Socioeduc. 2013, 55, 94–102, ISSN 1135-8629. [Google Scholar]
- Vivero de Iniciativas Ciudadanas. Pero ¿Qué es una Iniciativa Ciudadana? 2012. Available online: http://viveroiniciativasciudadanas.net/2012/11/21/pero-que-es-una-iniciativa-ciudadana/ (accessed on 12 January 2020).
- Cámara Menoyo, C. Las iniciativas de participación ciudadana en el urbanismo. El urbanismo participativo, una nueva forma de entender la ciudad y la ciudadanía en la configuración de espacios públicos. URBS Rev. Estud. Urbanos Cienc. Soc. 2012, 2, 19–32, ISSN 2014-2714. [Google Scholar]
- Celata, F.; Sanna, V.S. A multi-dimensional assessment of the environmental and socioeconomic performance of community-based sustainability initiatives in Europe. Rev. Reg. Environ. Chang. 2019, 19, 939–952. [Google Scholar] [CrossRef]
- Cespedes Avalos, M. Evaluación y Participación Ciudadana. Aportes Para una Estrategia de Integración, San José, Costa Rica. 2017. Available online: http://foceval.org/wp-content/uploads/2016/12/2017_Evaluación-y-participación-ciudadana.pdf (accessed on 25 May 2019).
- Marradi, C.; Mulder, I. Scaling Local Bottom-Up Innovations through Value Co-Creation. Sustainability 2022, 14, 11678. [Google Scholar] [CrossRef]
- Kropp, J.P.; Dinnie, E.; Anguelovski, I.; Tikkanen, J. Towards European Sustainable Societies (TESS): Final Publishable Summary Report of the European FP7 Project; Potsdam Institute for Climate Impact Research: Potsdam, Germany, 2016. [Google Scholar] [CrossRef]
- InnoEnergy. Desarrollo y Pilotaje del Modelo de Evaluación y Esquema de Certificación para Vecindarios de la Ciudad Sostenible e Iniciativas Ciudadanas; InnoEnergy: Barcelona, Spain, 2019. [Google Scholar]
- Gabriel, Y.; Lang, T. A Brief History of Consumer Activism. In The Ethical Consumer; Harrison, R., Newholm, T., Shaw, D., Eds.; Sage: London, UK, 2005. [Google Scholar] [CrossRef]
- Birchall, J. Building Communities: The Co-Operative Way; Routledge: London, UK, 1998; ISBN 978-13-17-70351-8. [Google Scholar] [CrossRef]
- International Labour Organization. World Employment and Social Outlook: Trends; ILO: Geneva, Switzerland, 2018; ISBN 978-92-2-131535-3. [Google Scholar]
- Matarrita-Cascante, D.; Brennan, M.A. Conceptualizing community development in the twenty-first century. Community Dev. 2012, 43, 293–305. [Google Scholar] [CrossRef]
- Wallerstein, I. El Mundo Está Desencajado. Interpretaciones Histórico-Mundiales de las Continuas Polarizaciones; Siglo XXI: Mexico City, Mexico, 2016; ISBN 978-607-03-0790-4. [Google Scholar]
- Fawcett, S.B.; Schultz, J.A.; Thomas Francisco, V. The community tool box: A web-based resource for building healthier communities. Public Health Rep. 2000, 115, 274–278. [Google Scholar] [CrossRef]
- Comisión Europea. Guía Para La Iniciativa Ciudadana Europea; Oficina de Publicaciones de la Unión Europea: Luxembourg, 2011; ISBN 978-92-79-21773-9. [Google Scholar] [CrossRef]
- Comisión Europea. Política de cohesión 2014–2020. 2014. Available online: http://ec.europa.eu/regional_policy/informing/index_es.cfm%0APortales (accessed on 15 May 2020).
- Comisión Europea, Dirección General de Política Regional y Urbana. Una Introducción a la Política de Cohesión de la UE 2014–2020; Oficina de Publicaciones: Luxembourg, 2014. [Google Scholar]
- Centro de Documentación Europea. Política de Cohesión: Hacer que los Ciudadanos Participen Para Obtener Mejores Resultados. 7 February 2020. Available online: http://cde.ugr.es/index.php/union-europea/noticias-ue/916-politica-de-cohesion-hacer-que-los-ciudadanos-participen-para-obtener-mejores-resultados (accessed on 10 January 2022).
- López-Sánchez, M.P.; Alberich, T.; Aviñó, D.; Francés García, F.; Ruiz-Azarola, A.; Villasante, T. Herramientas y métodos participativos para la acción comunitaria. Informe SESPAS 2018. Gac. Sanit. 2018, 32, 32–40. [Google Scholar] [CrossRef]
- Morales Morales, E. Empoderamiento y Transformación de las Relaciones de Poder. Un Análisis Crítico de los Procesos Institucionales de Participación Ciudadana. Ph.D. Thesis, Universitat Autònoma de Barcelona, Barcelona, Spain, 2016. [Google Scholar]
- Gomà, R.; Blanco, I. Gobiernos locales y redes participativas: Retos e innovaciones. In Proceedings of the VII Congreso Internacional del CLAD sobre la Reforma del Estado y de la Administración Pública, Lisboa, Portugal, 8–11 October 2002; pp. 8–11. [Google Scholar]
- Asociación Simbioisis. Alcalá con Iniciativas. 2016. Available online: https://asociacionsimbiosis.org/alcala-con-iniciativas/ (accessed on 13 April 2023).
- De Jorge-Huertas, V. Collaborative designing of communities. Helsinki and Zurich pioneers. ACE Archit. City Environ. 2020, 15, 1–22. [Google Scholar] [CrossRef]
- CERAI. Sistemas Alimentarios Territorializados en España. 100 Iniciativas Locales Para una Alimentación Responsable y Sostenible. Available online: https://cerai.org/wordpress/wp-content/uploads/2019/05/publicaci%C3%B3n_100iniciativasSATenEspa%C3%B1a-CERAI.pdf (accessed on 16 June 2022).
- Gómez Lucena, Á. Consolidar el tejido social a través de la participación comunitaria en salud. Rev. Salud 2000 2008, 116, 21–22. [Google Scholar]
- Guillén Marcos, E. Iniciativas ciudadanas. Experiencias, Revista E-Rph 2010, 7, 126–166. [Google Scholar]
- Berigüete Alcántara, F.; Cantalapiedra, I.R.; Palumbo Fernández, M.; Masseck, T. ¿Cómo medir el impacto de las iniciativas ciudadanas en la sostenibilidad urbana? ACE Archit. City Environ. 2022, 17, 10413. [Google Scholar] [CrossRef]
- Wunder, S.; Albrecht, S.; Porsch, L.; Öhler, L. Kriterien zur Bewertung des Transformationspotentials von Nachhaltigkeitsinitiativen; Umweltbundesamt: Dessau-Roßlau, Germany, 2019. [Google Scholar]
- Berigüete, F.E.; Masseck, T.; Palumbo, M.; García, B. Iniciativas ciudadanas y su contribución a la sostenibilidad en las ciudades. In Proceedings of the III Jornada TAEU 2020, Barcelona, Spain, 26 November 2020; pp. 11–15. [Google Scholar]
- Barcelona + Sostenible. Accions per la Sostenibilitat. 2016. Available online: https://www.barcelona.cat/barcelonasostenible/sites/default/files/documents/plans/1316.pdf (accessed on 16 June 2022).
- Fitó, M.Á.; Corrons, A. Values of the Social and Solidarity Economy: Biciclot Cooperative Case Study. In New Trends in the Creation and Management of Social Enterprises; Oliveras, E., Bastida, R., Mas-Machuca, M., Eds.; Economics and Business Studies: Barcelona, España, 2018. [Google Scholar]
- Joanpere Foraster, M.; Morlà Folch, T. Liderazgo creador de nuevas realidades. Respuestas cooperativas a los desafíos de la vivienda. Rev. Int. Organ. 2018, 21, 127–147. [Google Scholar] [CrossRef]
- Droege, F. Variaciones en Procesos Participativos. Estudio de la Participación Ciudadana en la Renovación Urbana del Recinto de Can Batlló. Master’s Thesis, Universitat Politècnica de Catalunya, Barcelona, Spain, 2021. [Google Scholar]
- Graus, R.; Rosell, J. La fàbrica Batlló, una obra influent en l’arquitectura catalana. In Proceedings of the VIII Jornades d’Arqueologia Industrial de Catalunya (Barcelona i les Grans Fàbriques dels Segles XIX-XX), Barcelona, Spain, 29–31 November 2009. [Google Scholar]
- Domínguez Santana, R. Participación en el Urbanismo. La Iniciativa Ciudadana de Can Batlló. Master’s Thesis, Universitat Autònoma de Barcelona, Barcelona, Spain, 2012. [Google Scholar]
- Baiges Campruvi, C. Can Batlló: Cuando la ciudadanía reutiliza el patrimonio industrial. Butlletí D’arqueologia Ind. I Mus. Tècnica I Ciència 2015, 76, 2–6. [Google Scholar]
- Dalmau, I.; Torvà, M. Can Batlló: De la degradación planificada a la construcción comunitaria. Quad. L’institut Catala D’antropologia 2014, 19, 143–159, ISSN 1696-8298. [Google Scholar]
- Arza Arza, N.; Cruz López, L.; Serantes-Pazos, A. “Mulleres colleiteiras” e alumnado de Educación Social: Unha experiencia de aprendizaje e servizo. Ambient. SustenTable 2018, 1, 393–400. [Google Scholar] [CrossRef]
- Romero Siscar, M. Cooperativas de Viviendas en Cesion de Uso: La Borda Y Entrepatios. Final Degree Project, Universidad Politécnica de Madrid, Madrid, Spain, 2020. [Google Scholar]
- Brohmann, B.; Grießhammer, R. Wie Transformationen und Gesellschaftliche Innovationen Gelingen Können: Transformationsstrategien und Models of Change für Nachhaltigen Gesellschaftlichen Wandel, 1st ed.; Nomos Verlagsgesellschaft mbH & Co. KG: Baden-Baden, Germany, 2015. [Google Scholar]
- Gómez, M.V.; Lebrusán, I. Urban Ageing, Gender and the Value of the Local Environment: The Experience of Older Women in a Central Neighbourhood of Madrid, Spain. Land 2022, 11, 1456. [Google Scholar] [CrossRef]
- Warbroek, B.; Hoppe, T.; Coenen, F.; Bressers, H. The Role of Intermediaries in Supporting Local Low-Carbon Energy Initiatives. Sustainability 2018, 10, 2450. [Google Scholar] [CrossRef]














| Topics | Indicators |
|---|---|
| BLOCK A. MINIMUM CRITERIA | |
| AA1 Organization | AA1.1 Type of organization |
| AA1.2 People | |
| AA1.3 Track record | |
| AA2 Activity | AA2.1 ActivitiesAA2.2 Impact |
| BLOCK B. SOCIAL COHESION | |
| BB1 Coexistence and social participation | BB1.1 Social inclusion index |
| BB1.2 Gender parity | |
| BB1.3 Accessibility and change of mobility model | |
| BB2 Empowerment | BB2.1 Level of self-management |
| BB2.2 Level of transparency | |
| BB3 Relationship with the environment | BB3.1 Level of participation in the social fabric of the neighbourhood |
| BB3.2 Revaluation of public space | |
| BB3.3 Protection of the existing sociocultural fabric | |
| BB4 Employment and social economy | BB4.1 Participation in the SSE (social and solidarity economy) |
| BB4.2 Quality job creation | |
| BLOCK C. METABOLIC EFFICIENCY | |
| BC1 Materials | BC1.1 Reduction of material consumption |
| BC1.2 Circularity of materials | |
| BC1.3 Low material impact | |
| BC2 Energy | BC2.1 Energy efficiency effort |
| BC2.2 Level of energy self-sufficiency through renewable energies | |
| BC3 Water | BC3.1 Reduction of water consumption |
| BC3.2 Circularity of water | |
| BC4 Air quality | BC4.1 Reducing the carbon footprint of mobility |
| BC4.2 Creation of urban green areas | |
| BC5 Waste | BC5.1 Waste reduction |
| BC5.2 Waste management | |
| BLOCK D. TRANSFORMATION POTENTIAL | |
| BD1 Social innovation | BD1.1 Encouraging behavioural change |
| BD1.2 Promotion of new policies | |
| BD1.3 Holistic view of sustainability | |
| BD2 Creating debate in society | BD2.1 Transformative learning |
| BD2.2 Dissemination and replicability | |
| BD2.3 Collaborative networking | |
| BD3 Robustness of the initiative | BD3.1 Consistent objectives and results |
| BD3.2 Support network | |
| BD3.3 Financial sustainability | |
| BD3.4 Continuity of the initiative | |
| BD4 Activation of public space | BD4.1 Dynamism of public space |
| BD4.2 Creation of new facilities | |
| Blocks | ||||||||||||
|---|---|---|---|---|---|---|---|---|---|---|---|---|
| Block B | Block C | Block D | ||||||||||
| CIs | Basic score | Suppl. score (0.4) | Results | Basic score | Suppl. score (0.4) | Results | Basic score | Suppl. score (0.4) | Results | Final Score | ||
| Sustainable mobility | 19.0 | 10.5 | 23.2 | 12.5 | 7.0 | 15.3 | 23.5 | 13.5 | 28.9 | 67.4 | Medium contribution | |
| Neighbourhood improvement | 15.0 | 7.0 | 17.8 | 10.5 | 5.0 | 12.5 | 19.0 | 11.0 | 23.4 | 53.7 | Medium contribution | |
| Waste reduction | 12.5 | 4.5 | 14.3 | 5.0 | 1.5 | 5.6 | 19.5 | 10.5 | 23.7 | 43.6 | Medium-low contribution | |
| Energy management | 4.0 | 4.5 | 5.8 | 7.0 | 2.5 | 8 | 9.5 | 6.5 | 12.1 | 25.9 | Low contribution | |
| Cohousing | 14.5 | 11.0 | 18.9 | 19.0 | 6.0 | 21.4 | 22 | 11.0 | 26.4 | 66.7 | Medium contribution | |
| Sustainable Mobility CI | ||||||||
|---|---|---|---|---|---|---|---|---|
| Questionnaire of 119 Questions | Simplified Questionnaire | |||||||
| Blocks | Basic scores | Supplementary score | Results | Percentages | Results | Percentages | Differences | |
| Factor 0.4 | ||||||||
| Block B | 19.0 | 10.5 | 4.2 | 23.2 | 23.20% | 8.5 | 25.76% | 2.56% |
| Block C | 12.5 | 7.0 | 2.8 | 15.3 | 15.30% | 5.23 | 15.85% | 0.55% |
| Block D | 23.5 | 13.5 | 5.4 | 28.9 | 28.90% | 10.75 | 32.58% | 3.68% |
Disclaimer/Publisher’s Note: The statements, opinions and data contained in all publications are solely those of the individual author(s) and contributor(s) and not of MDPI and/or the editor(s). MDPI and/or the editor(s) disclaim responsibility for any injury to people or property resulting from any ideas, methods, instructions or products referred to in the content. |
© 2023 by the authors. Licensee MDPI, Basel, Switzerland. This article is an open access article distributed under the terms and conditions of the Creative Commons Attribution (CC BY) license (https://creativecommons.org/licenses/by/4.0/).
Share and Cite
Berigüete, F.E.; Rodriguez Cantalapiedra, I.; Palumbo, M.; Masseck, T. Collective Intelligence to Co-Create the Cities of the Future: Proposal of an Evaluation Tool for Citizen Initiatives. Sustainability 2023, 15, 7956. https://doi.org/10.3390/su15107956
Berigüete FE, Rodriguez Cantalapiedra I, Palumbo M, Masseck T. Collective Intelligence to Co-Create the Cities of the Future: Proposal of an Evaluation Tool for Citizen Initiatives. Sustainability. 2023; 15(10):7956. https://doi.org/10.3390/su15107956
Chicago/Turabian StyleBerigüete, Fanny E., Inma Rodriguez Cantalapiedra, Mariana Palumbo, and Torsten Masseck. 2023. "Collective Intelligence to Co-Create the Cities of the Future: Proposal of an Evaluation Tool for Citizen Initiatives" Sustainability 15, no. 10: 7956. https://doi.org/10.3390/su15107956
APA StyleBerigüete, F. E., Rodriguez Cantalapiedra, I., Palumbo, M., & Masseck, T. (2023). Collective Intelligence to Co-Create the Cities of the Future: Proposal of an Evaluation Tool for Citizen Initiatives. Sustainability, 15(10), 7956. https://doi.org/10.3390/su15107956

