You are currently viewing a new version of our website. To view the old version click .
Sustainability
  • Article
  • Open Access

10 March 2022

Technology-Based Strategies for Online Secondhand Platforms Promoting Sustainable Retailing

,
,
and
1
Department of Sustainable Development and Cooperation, Underwood International College, Yonsei University, Incheon 21983, Korea
2
Department of International Studies, Underwood International College, Yonsei University, Seoul 03722, Korea
3
Department of Information and Interaction Design, Underwood International College, Yonsei University, Incheon 21983, Korea
4
Department of Culture and Design Management, Underwood International College, Yonsei University, Incheon 21983, Korea
This article belongs to the Topic Toward the New Era of Sustainable Design, Manufacturing and Management

Abstract

Online secondhand resale platforms are a booming industry involving the growing recognition of various economic, environmental, and recreational benefits in buying and selling used items. This preliminary study explores technology-based strategies for online secondhand platforms, which contributed to the resale industry’s steady growth and digital transformation. Through a variety of literature, this study established a basis for developing research on technological innovations in online resale platforms. A mixed method was used to collect both quantitative and qualitative data to investigate and understand the features of resale e-commerce. Case studies of four online secondhand resale platforms specializing in general goods and fashion helped identify a variety of technological strategies that were later analyzed based on the technology acceptance model (TAM). Survey data from respondents in their twenties and thirties living in South Korea indicated features that promote safe transactions, engaging user experience and user interface design, and individual compatibility as most effective in influencing users’ resale platform usage. Features that involve high technology, such as virtual reality and machine learning, had the least impact on users’ usage. Data gathered from follow-up interviews showing the recurring theme of unfamiliarity with the technological features corroborated the survey findings. Analyzing qualitative data from expert interviews generated key concepts in future trends in online resale platform strategies, including effective data management. Based on this study’s findings, the digitalization and onlineization of the online secondhand resale industry are likely to continue with the implementation of various strategies that contribute to users’ perceptions of usefulness, ease-of-use, and enjoyment, increasing users’ satisfaction and, hence, the actual usage of these platforms. The proliferation of secondary e-commerce will facilitate a shared culture that values sustainable consumption in online platforms and promote sustainability in the retail industry.

1. Introduction

The retail industry has recently undergone a radical transformation, whereby sustainability has redefined consumer needs and values and become a competitive advantage among retailers [1]. By embracing sustainability, the retail industry can respond to the pressure from consumers and stakeholders and at the same time make their business more profitable by attracting Millennial and Generation Z consumers, saving costs and increasing efficiencies [2,3]. Sustainability in retail has become a prominent issue leading retail trends with its transversal relevance across a wide range of fields, such as environmental sciences, business, and social sciences, and terms, such as sustainable development, food waste, sustainable supply chain, supply chain management, and corporate social responsibility [1]. Within the retail industry, the fashion industry, in particular, saw the most significant changes, as outcries against wasteful consumption and fast fashion gave rise to an alternative model known as the circular fashion system [4]. Consequently, critical factors such as the spread of environmental consciousness and the importance of sustainability triggered a new trend of retailers embracing secondhand resale and repurposing unsold or unwanted inventory. Secondhand retailers rose in number, opening shops mostly in the form of vintage, consignment, and thrift stores with varying operation mechanisms and tactics [5]. With resale growing 11 times faster than the broader retail sector [6], it is predicted that the resale market will take over 17 percent of traditional retail by 2029 [7]. The market research firm, GlobalData, also stated that the resale fashion market will be worth more than double that of fast fashion, at USD 84 billion, by 2040 [8].
Consumers have also become increasingly favorable towards secondhand shopping. Guiot and Roux (2010) highlighted that their motivations for choosing alternative retail channels involve opportunities far more diverse than economic advantages. Stimuli such as originality, nostalgic pleasure, self-expression, and congruence with individual identity underline hedonic motivations that originate from the nature of the secondhand offering. Recreational motivations derived from the characteristics of secondhand shopping also attract consumers with opportunities for social contact and treasure hunting. The newly introduced concept of critical motivation sheds light on the paradigm shift in consumer behaviors. In a society riddled with fast fashion, materialism, and consumerism, consumers adopted a critical attitude in eschewing conventional retail channels of the classical market system and expressing their ethical and ecological concerns [9]. The closely interwoven nature of motivations towards alternative channels indicates that a combination of various motivations causes consumers to distance themselves from traditional markets and opt for secondhand shopping [9], which is a more rational and enjoyable consumption option. Meanwhile, fashionability has also been identified as a critical motivation for secondhand shopping. A study by Ferraro et al. found that 83% of secondhand shoppers are motivated by the economic, hedonic, and recreational value of fashion [10].
Against the backdrop of changed consumption paradigms, the continuous rise of e-commerce, which is forecast to constitute 24.5 percent of total global retail sales in 2025 [11], has led to a proliferation of online secondhand platforms that signify the changing geographies of resale markets from brick-and-mortar to online markets [12]. Secondary e-commerce markets have clear benefits of rationalized inventory forms and clear supply management [12] from the use of the internet and other technological support. As these approaches optimized re-commerce, peer-to-peer exchanges, and even auction services for online spaces, online resale platforms have acquired a massive clientele willing to buy, trade, or sell their items and clothing. Reaping the same benefits of reduced costs, increased efficiency, and improved customer services of e-commerce [13] with the added value of secondhand shopping, secondary e-commerce has experienced tremendous growth in its market value. Online secondhand resale is now considered one of the biggest trends in the retail industry [14]. Growing four times faster than its offline predecessors [15], its market value is predicted to reach more than USD 60 billion in 2028 from USD billion in 2018 [14]. Exceeding offline resales by 2026 in the U.S. [16] by 2030, online resales will account for 55.2% of the entire resale sales [17]. Expansion of online secondhand resale will promote sustainability in the retail sector by implementing a circular economy. Online clothing resale has already throttled the fast fashion industry by contributing to a 36% drop in garment utilization in the last 15 years [18].
Based on the proliferation of online secondhand resale and shopping and their impacts on sustainability, strategies to develop online resale markets have emerged as an important research area. Despite their importance in meeting the shifting market demands, current studies focus on strategies and business models for brick-and-mortar stores and online firsthand retail platforms, leaving secondary e-commerce largely uncovered. It is thus evident that more research must be conducted on the strategies used by online secondhand platforms to optimize users’ online secondhand resale experience. This calls upon the need to reflect on the current technological trends within the online resale industry and understand specific strategies that drive the industry’s steady growth.
This study aims to probe into the latest strategies used by leading online secondhand platforms, their impacts on online secondhand purchases, and the overall usage of online resale platforms. This study also makes suggestions that could address existing limitations of online resale platforms and help maintain or accelerate their growth in the future. The growing demand for online secondhand resale platforms justifies the need for more user-centric approaches. Hence, strategies based on software and user experience (UX) and user interface (UI) design tools analyzed in this study will encourage online secondhand platforms, especially startups, to improve. The study will guide the CEOs, developers, and designers of online secondhand resale platforms as to what strategies they should implement to attract and maintain more users and enhance their business performance. For secondhand market users, this study will help them compare the strengths and weaknesses of each platform and use the platform that best fits them.
This study is organized into four main parts; a literature review of relevant theory and previous studies on strategies in the secondhand resale industry, the research methodology, and results of case studies, surveys, and interviews are presented. This paper concludes with a discussion of strategies and future suggestions for online resale strategies.

2. Literature Review

As the online resale market is expected to maintain its growth with further digitalization [14,15,16], competition with not only other e-platforms but also with offline secondhand stores and online and offline firsthand retail channels will also ensue. Despite its growth, few studies deal with the particular features and advantages of online secondhand platforms, let alone the new business strategies based on advanced technology. Contrastingly, business practices of offline resale markets have become a more common subject in current studies. The search for literature has thus centered on business tactics of both online and offline resale markets covered by existing studies. Additionally, focusing on the advantages of technology in online platforms of traditional retail, the literature review provides a basis for developing research on technological innovations in online resale business practices. Assessing the online secondhand platform as a system, the technology acceptance model is used in this study to understand and explain the applications of various features specific to the platform regarding user behaviors and system usage. Using this literature review, this study attempts to address the gap in the literature on online secondhand resale industry trends and develop an up-to-date overview of various technologies using software and UX/UI in resale e-platforms.

2.1. Digital Transformation in the Retail Industry

In the era of e-commerce, technology has played a pivotal role in changing consumer behaviors and reshaping consumers’ relationships with retailers. The changing dynamics with consumers upon the onlineization of retail platforms have required specific mechanisms vital to e-consumers and platforms. Koufaris (2002) addresses the emergence of the online shopper’s dual identity as a computer user who can now directly experience technology at the forefront of online stores in the era of the digital age. Due to this duality, online consumers have unique needs and demands that are different from offline consumers. While the representation of products matters to online consumers, Koufaris’ study shows that the overall quality of the shopping experience is essential to the attitude and intentions toward online shopping of users who are limited in their use of five senses during online shopping. To present them with a quality shopping experience, online shopping platforms must come up with more effective strategies than attractive product displays and music. User experience/user interface design and powerful web features that appeal to the appropriate interface, navigational structure, and other human-computer interface elements, such as recommender systems, are some of the conditions of the online resale industry that can affect the attitude and intentions of the more powerful, demanding, and utilitarian online shoppers. In examining the emotional and cognitive response to an online store, Koufaris’ study shows that online shoppers seek both hedonic benefits and utilitarian value in their user experience [19].
Other studies further discuss the digital transformation of the retail industry and the adoption of functional and attractive features based on technology. According to Hwangbo et al. (2017), in online firsthand retail, information technology has improved businesses’ service quality, operational efficiency, and customer experience. For instance, technologies involving interactive digital media provide information, entertainment, and advertisements in an engaging way to channel customers into the active mode of selecting and controlling the contents. Specific technologies include software for content creation, distribution, management, operation, and authorization that are becoming intelligent with big data and UX/UI design tools based on developing human-computer interaction (HCI) technologies [20]. In particular, UX/UI has become an essential part of online retailing [13]. As shown in the studies of Ganguly et al. (2010) and Haryanti and Subriadi (2020), the user interface’s focus on the beautifully uniform and consistent appearance [13,21], together with a comforting and satisfying user experience design, create an effective and emotionally attractive online platform [13]. As these advanced technologies bring new experiences of interactivity, the different needs of shoppers can be met, followed by desirable responses such as purchase, revisit, and consultation [20]. Accordingly, offline stores have also begun to adopt technological innovations and become ‘smart stores’ [20] to create an enhanced customer experience.

2.2. Features of Online Secondhand Platforms

In relation to strategies for growing the secondhand resale industry, a significant portion of the current research addresses business strategies for physical secondhand markets. Kim (2021) gives a comprehensive overview of successful business strategies that could help offline secondhand retailers gain a competitive advantage over traditional retailing. Strategies concerning physical capital such as operating few stores and balers (trading unsold items to the third world), organizational capital strategies such as retail technology, and promotional strategies such as markdowns using color tags represent some actual business resources used by retailers. They have also tried appealing to the educational, recreational, enjoyable, escapist, and aesthetic values of secondhand shopping through experiential strategies of swap events and treasure hunting [5]. However, these strategies have little relevance in online secondhand platforms with different kinds and natures of business resources. Similarly, the Internet of Things (IoT) based strategies of using RFID and QR codes, such as the ToTeM (the Tales of Things and Electronic Memory) strategy experimented with by De Jode et al. (2012), face limitations in the online context. Such RFID and QR codes allowed secondhand retailers to attach value and memories to objects, bringing fun to the shopping experience and enhancing the overall secondhand buying and selling experience. Although the experiment followed a 30% increase in sales in the selected businesses [22], its offline setting cast doubt on the strategy’s effects and feasibility in online platforms.
Kim et al. (2021) filled the gap of De Jode et al.’s (2012) study and examined the role of product history in online secondhand clothing retailers. They argued that storytelling could become a strong marketing strategy in business-to-consumer (B2C) and consumer-to-consumer (C2C) selling by appealing to buyers’ emotions, interests, and trust. Their online experiment with 238 American consumers supports this, as the presence of a product history made them perceive trust, hedonic, social, and economic benefits, some of which were directly or indirectly related to their intentions to use the platform [4]. However, the researchers only discussed a theoretical background for providing a product history [4], lacking technological strategies.
As the digitalization of secondhand platforms has also led to an omnichannel experience and management of secondhand shopping [23], successful strategies for the online resale market should follow the online retail industry and include new technologies that optimize the online setting. The resulting digital, customizing, visual, and interactive shopping experiences [24] from technical innovations in user-friendly interfaces, simple checkout, clear navigational structures, and efficient search engines can enable seamless and consistent interactions with consumers and help gain the upper hand in a highly competitive industry.

2.3. Technology Acceptance Model

The technology acceptance model (TAM) is the dominant model most frequently used to predict the adoption and use of new technology [25]. The TAM postulates that two belief variables, perceived usefulness and perceived ease-of-use, directly affect attitudes towards technology, which in turn influence individuals’ actual use of the technology. The perceived ease-of-use can affect attitudes and the actual usage behavior in an indirect way by directly affecting the perceived usefulness, which subsequently affects the attitudes and actual usage of technology [26].
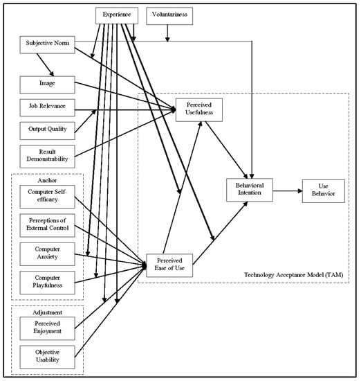
As the original TAM was widely criticized for lacking actionable guidance to practitioners [27], researchers have made improvements to the model by adding different antecedents to perceived usefulness and perceived ease-of-use [26]. The incorporation of external variables makes it viable to use the TAM in studying the acceptance of technologies in information and web-based systems [28]. Their relationship to user acceptance has been the subject of an increasing amount of research, in which they came in different variations depending on the domain of the system [28]. For instance, Koufaris et al. chose search mechanisms, positive challenges, and product involvement as external factors in their DVD shop-based TAM model [19]. Figure 1 depicts the extended TAM with added determinants (i.e., external variables) proposed by Venkatesh and Bala (2008) [29]. The TAM framework used in this paper made modifications to the original model to include an additional construct of cognitive response—perceived enjoyment—and determinants that represent strategies of online secondhand platforms identified in this study.
Figure 1. The extended technology acceptance model (Venkatesh and Bala, 2008).

3. Methods

This study is based on a mixed-methods research design and employs the following three methodologies: (i) case study, (ii) surveys, and (iii) interviews. Domestic and international case studies were investigated to identify the latest and future-oriented technology-based business strategies in online secondhand platforms. These strategies are analyzed under the extended TAM framework. Surveys of online secondhand consumers were conducted to obtain descriptive statistical data that helped answer the research questions. Finally, supplementary interviews with selected survey respondents and two experts, an industry professional of a secondhand platform business and a university professor in a relevant field, provided broader and in-depth insights into the online secondhand resale industry.

3.1. Case Studies

Case studies were selected from a pool of C2C model-based platforms, excluding the curated model of B2C platforms. Unlike traditional models, the C2C model requires innovative approaches that allow user interaction and exchange based on trust. This study also investigated domestic and international contexts to find universal strategies with cross-cultural application. Rather than a comparative analysis, findings from examining domestic and international platforms were used in complementarity. In the case selection process, the results of the preliminary survey and statistics on secondhand resale were taken into consideration for choosing domestic platforms. International platforms that bear similarities to domestic cases were sought after and selected.
As the survey and statistics [14] indicated fashion items were the most traded secondhand goods, the scope of traded commodities was also a criterion for the case study selection. Based on these conditions, for secondhand platforms selling a wide variety of secondhand goods, this study selected four cases, including two domestic and two international cases. Karrot, South Korea’s top secondhand online shopping platform [30], is characterized by its hyper-local concept. As the most frequently used platform cited in the preliminary survey, Karrot boasts 13.2 million monthly users as of January 2020 [30]. OfferUp is the top international secondhand platform equivalent to Karrot as it has also been based around the concept of local businesses. More than 20 million users buy and sell secondhand goods via OfferUp monthly [31]. Vlook, South Korea’s first secondhand platform specializing in vintage fashion items [32], was launched in 2021 and has since garnered more than 4000 users with high user satisfaction [33]. As an equivalent version of vlook, Depop was chosen as the international secondhand fashion case study. Depop, as one of the top international secondhand fashion platforms, had 6.5 million monthly active users in May 2021 [34]. While Karrot and vlook are based in South Korea, OfferUp and Depop are U.S. and U.K.-based international platforms, respectively. These platforms are among the top online resale marketplaces [35,36,37,38] (see Appendix A for each platform’s basic information and buying and selling process).
Specific strategies related to technology were obtained from the selected online resale platforms through internet research of technical innovations among these applications, firsthand exploration of them on mobile phones, and an interview with the CEO of a resale e-platform (see Appendix B for a complete overview of the strategy of the general goods resale platforms and fashion resale platforms, respectively). In this study, technological strategies comprise new technologies adopted in the online resale industry, such as those involving UX/UI designs, tools, and software. They were classified into related perceived cognitive benefits based on TAM before being subject to measurements via a survey.

3.2. Surveys

This study conducted two user surveys, hereinafter referred to as the preliminary survey and the main survey. Since millennials and Generation Z (MZ) are driving the online resale growth [6,38], people in their twenties and thirties living in South Korea were chosen for both surveys using convenience sampling. Secondhand shoppers voluntarily participated by responding to survey advertisements posted in online communities. In order to participate in the surveys, participants had to have experienced online secondhand shopping and be aged 19 years and over. Both surveys were administered online using Google Forms.

3.2.1. Preliminary Survey

Conducted in October 2021, a preliminary survey gathered 28 respondents, all of whom were of the MZ generation and mostly aged 19 to 25. Of the 28 respondents, 21 were female, 6 were male, and the remainder were of an unaffiliated gender or non-binary. The preliminary survey sought to gain an overview of users’ demands and perceived risks of online secondhand platforms. The questionnaire consists of three parts. The first section records the subject’s basic demographic information. Following questions on the secondhand shopping experience, the survey concludes with a segment on important and preferred features and risks and drawbacks associated with online secondhand shopping. Data were collected using checkboxes and free-response questions, some of which include the strategies of case-studied platforms as options (see Appendix C for the preliminary survey’s summary). The preliminary survey response provides supportive insights into online secondhand shoppers’ buying patterns and preferences throughout the study. These insights assisted in case selection methods and future strategies forecast in the online resale industry.

3.2.2. Main Survey

The main survey measures users’ perceptions of the usefulness, ease-of-use, and enjoyment of the strategies of the case studies. Conducted in December 2021, this survey yielded a voluntary sample of 81 respondents in their twenties and thirties, mostly aged 19 to 25 (90.1%). Of the 81 respondents, 54 were female, 24 were male, and the remaining were of an unaffiliated gender or non-binary.
The main survey used the TAM as a framework for measuring their influence on users’ attitudes and behaviors towards online secondhand platforms. The key feature of this theoretical model is its emphasis on users’ cognitive beliefs in the perceived usefulness and perceived ease-of-use, attitudes, and intentions that directly or indirectly influence their actual usage of a computer system [25,39]. To explain each construct within the system, perceived usefulness denotes the degree to which a person believes that using the new technology will improve his or her productivity and performance [25]. Perceived ease-of-use denotes the degree to which a person believes that using the new technology would not require physical and mental effort [25]. Behavioral intention to use denotes the user’s likelihood to engage in new technology [40]. At the last stage of adoption, actual usage denotes the frequency of using the new technology in a given time [40]. Figure 1 shows the relations among different variables involved in explaining user behavior in information technology.
For this study, an extended TAM is used to encompass perceived enjoyment as an additional motivational construct that determines users’ system adoption. Perceived enjoyment is defined as the degree to which a person enjoys using the new technology [41]. In addition to the utilitarian motivations provided by perceived usefulness and ease-of-use, the enjoyment of using new technology can also enhance users’ attitudes and intentions to use the latest technology [41]. Intrinsic enjoyment is capable of putting users in flow; that is, ‘the holistic sensation that people feel when they act with total involvement’ [42]. This sensation engages users in the system and helps lower the barriers and resistance to using new technology [43]. Enjoyment is thus a crucial factor in improving the user experience. In fact, shopping enjoyment has been identified as a determinant of online customer loyalty [19], suggesting that online users are not simply driven by utilitarian demands for efficiency and performance but also by hedonic values. In relation to the core constructs of the TAM, previous studies have proven perceived enjoyment’s significant influence on perceived usefulness, perceived ease of use, intentions, and actual usage of new technologies [44,45]. Perceived enjoyment was identified as having the largest impact on perceived usefulness [45].
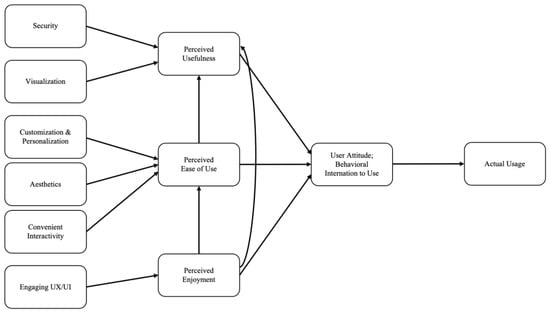
Figure 2 depicts the study’s modified TAM model consisting of the third cognitive response construct of perceived enjoyment and groups of technological strategies as external variables. The groups of strategies act as the determinants of the three perceptions, which are antecedent to pertinent cognitive response and subsequently influence the user’s intentions and actual usage of the online secondhand platforms. Depending on their functions, the strategies were categorized into six groups of determinants conceived in this paper to suit the domain of resale e-platforms: security, visualization, customization and personalization, aesthetics, convenient interactivity, and engaging UX/UI.
Figure 2. The modified TAM used in this study.
The questionnaire consists of six parts. The first section records the subject’s basic demographic characteristics. The second asks the user’s general opinion on whether the technology and UX/UI-based features enhance the user experience of online secondhand platforms and records the user’s choice of the features that improve their secondhand buying experience. The third, fourth, and fifth sections include questions that explore whether pertinent technology or UX/UI strategy impacts the three cognitive beliefs under the extended TAM: perceived usefulness, ease-of-use, and enjoyment. Each construct is delineated with several pertinent measurement instruments that respondents can use as a basis to evaluate their own experience with each strategy. Data were gathered on a three-point Likert scale of disagree, neutral, and agree (see Appendix D for the measurement instruments and summary of the main survey). Three-point Likert scales were used because, as asserted by Dolnicar, Grün, Leisch, and Rossiter (2011), three-point Likert scales (i) take the guesswork out of the research, (ii) are easier and shorter for respondents to complete, and (iii) suffer less from response style bias [46]. Dube and Gumbo (2017) successfully employed three-point Likert scales in their development of a TAM model for the retail industry in Zimbabwe [26].
Two measures including the frequency value, which is the average of the number of respondents who agree to the questions under the pertinent TAM perception, and the percentage value, the percentage of frequency value over the total number of survey respondents (81), were calculated for each strategy’s user perception. For instance, the frequency value of the perceived usefulness of the multilayered review and rating system was calculated by calculating the average of the data results from five questions (PU1 to PU5) intended to measure the strategies’ usefulness. Then, the percentage was calculated by dividing the resulting frequency value by the total number of respondents. This calculation process was repeated for all the strategies according to the relevant user perception.
The TAM framework is useful for analyzing online trading platforms as it allows for the categorization of user shopping behaviors and the identification of the acceptance of the platform’s strategies [43]. Hence, by measuring utilitarian and hedonic determinants in technology and UX/UI strategy under the extended TAM framework, the main survey results outline current technological trends in online resale businesses while accounting for their actual impacts on consumers’ intentions to use their services.

3.3. Interviews

Two groups of interviews were conducted to enable a more insightful analysis of the strategies: (i) three follow-up user interviews to the main survey and (ii) two in-depth interviews with field experts.
Follow-up email interviews were conducted with selectively chosen respondents of the main survey to discover the reasons behind the incongruence between certain strategies and their pertinent cognitive beliefs. Once strategies with the least amount of agreement to the tied user perception were identified, three respondents with matching answers were contacted separately for an interview. Between 12 December and 15 December 2021, open-ended interviews were carried out individually via email, each with a separate question list. The qualitative data gathered from the follow-up user interviews were systematically analyzed through manual coding. After familiarization with the interview transcript, the interviewee’s points relating to incongruent strategies were labeled. Labels were then analyzed to identify any recurring themes or ideas. The analysis resulted in the recurring theme of unfamiliarity with the concept. Other isolated data remained uncategorized. The transcript was reviewed to ensure that the recurring theme accurately reflected the findings of the data. Data pertaining to the theme of unfamiliarity were clustered together, while isolated data were presently independently. By discovering potential downsides of certain technological strategies, these supplementary interviews contributed to a better understanding of online secondhand resale challenges and clarified areas of improvement for existing strategies.
Two interviews with field experts were also conducted with the CEO of an online secondhand shopping platform, vlook, and a university professor in the Department of Human Environment and Design in South Korea. The online email interview with the CEO of vlook was conducted on 4 October 2021, and two sets of questions were asked. The first section enquires about the information on vlook to compensate for the lack of information on the 2021-established startup platform. The second section seeks the secondhand field expert’s opinion and suggestions on future trends of resale platforms. The interview with a university professor in the field of Human Environment and Design was conducted via Zoom on 16 December 2021. The interview commenced with questions about the study’s usage of the TAM. The next set of questions asked about trending current and future secondhand strategies. The qualitative data collected from expert interviews were also manually coded to capture the essence of the data. The interview data were read through and processed to generate codes. Recurring codes were categorized into the theme of data management in the context of future trends and suggestions for the online resale industry. Other isolated codes were presented independently. The analysis resulted in helpful insights into the current and future operation of online secondhand resale platforms.

4. Results

4.1. Case Analysis

Examining the inside of the applications through online research, firsthand usage, and interviews revealed a variety of UX/UI and other technological strategies. Considering their functions, each strategy was tied with the best-fitting perceived cognitive benefit according to the TAM framework.
The case-studied platforms strive to make users perceive their services as useful by improving their productivity and efficiency in the platforms [25]. They adopted strategies to provide a safe, helpful transaction environment to facilitate cognitive usefulness. Karrot’s deep-learning-based automated filtering strategy filters out malicious posts by making a learning model based on probability that can process multiple reports [47]. As the strategy enables the platform to take preemptive measures to make the platform safe without malicious posts, it helps consumers evaluate transaction safety. Karrot and OfferUp’s credible review and rating system disincentivize users to make fraudulent transactions due to the users’ tendency to determine others’ credibility through reviews written by verified buyers and sellers. OfferUp further secures users’ safety through its multi-layered review system, which allows users to also evaluate the location of transactions and the overall communication between buyers and sellers in addition to products [48]. Its fortified in-app verification system called TruYou also encourages users to perceive the platform as a safe transaction environment with approved identities. It requires every user to take a picture of their state-issued ID along with a selfie and go through a thorough inspection [37].
Product visualizing strategies, such as vlook’s avatar fitting, also positively influence users’ perceived usefulness by helping them find clothes of a perfect size. It enables users to personalize avatars with matching body dimensions and dress them in clothes to try on clothes virtually [49]. The use of avatar fitting leads to buyers making the best possible choice and sellers reaping the profits from unwanted goods. The safe transaction environment and the improved users’ performance and efficiency from Karrot, OfferUp, and vlook’s strategies contribute to the users’ perception that the platforms are useful. Such a cognitive response stimulates user satisfaction and results in a positive user experience that can encourage users to actually use the secondhand platforms.
These cases also offer customization and personalization of the platforms, causing users to perceive the platforms as easy to use with minor physical and mental effort [25]. The customizable UX of Karrot, Depop, and vlook narrows down products for the users’ tastes and preferences. The customizable UX of Karrot implemented by its ‘My Karrot’ section helps users customize the specific category of items they want to see on their home screen [50]. Depop and vlook also provide customizable ‘shopping’ filters, such as shopping apps, including a broad category (e.g., menswear), a subcategory (e.g., top), and narrower filters (e.g., size) [36,51]. Vlook also has a unique category by which users can navigate through products based on different styles, such as basic, formal, street, luxury, and retro [51]. Their algorithms-based personal recommendations also streamline their services to the preferences of each individual user. On Karrot’s initial home screen, one of six posts is an item recommended for individual users [52]. Depop implements a collaborative filtering model to build its recommender systems. Collaborative filtering analyzes user behavior, matches users with similar tastes, and displays items to other users with similar tastes [53] in the ‘My DNA’ section [36]. Based on the user’s selected fashion style and user-history-derived data collections, vlook provides a section called ‘recommended items for you,’ which shows items that match the user’s style preferences [51]. These customization and personalization strategies increase compatibility for each user with a user-centric and user-friendly interface and experience, which prompts users to perceive ease-of-use in the system and, later, its usefulness.
Some aesthetic features, which demonstrate products and other items with visual comfort, also ensure users’ easy access to information. The large image-based [54] and geolocation-based feed [55] of OfferUp allows users to quickly detect the items in the feed and find items in proximity first. OfferUp’s strategy of sorting inquiries by the highest bid enables sellers to approach buyers with the best price. Depop’s machine learning-based sneaker classifier makes it easier for users to find sneakers instantly. The program automatically categorizes shoes into precise subcategories of sneakers, boots, heels, etc. Using its dataset of labeled images of footwear, Depop’s trained classifier model detects and puts sneakers into their own subcategory based on image recognition [56]. For users looking for sneakers, the classifier model displays the sneakers in a way that increases the comfort of users, who can then easily find items and contact sellers.
Belonging to the convenient interactivity external variable in the study’s TAM model, Karrot’s free internet calls improve the communication and convenience of users. Karrot’s free internet calls enable users to contact the buyer and seller with ease when making a purchase. They can call each other an hour before and after the fixed transaction time without exposing personal information. Users can only see each other’s Karrot ID and check the chatroom’s call history [57]. These strategies, which increase user compatibility and ease of access to information, lead to users’ successful maneuvering of resources. Users feel empowered as they believe that they masterfully take command of their experience. The users’ ease-of-use perception prompts them to come back to the app and enhances their performance and efficiency, further increasing users’ satisfaction.
The resale platforms of secondhand goods have also devised engaging UX/UI strategies that contribute to the users’ perceived enjoyment. The Instagram-like UX/UI that vlook and Depop implement engages users with exciting and fun online secondhand buying experiences. On vlook, sellers have profile pages that function as mini digital storefronts. They can post pictures and descriptions of what they’re selling akin to an Instagram post. Buyers can ‘follow’ their favorite sellers and directly message them to ask questions or negotiate [58]. Similarly, Depop has a user interface where its explore feed, home feed, and profiles are designed similarly to Instagram [59]. Once fully executed, vlook’s live commerce feature will be an innovative marketing strategy similar to Instagram’s live video. This feature allows sellers to stream live videos to their followers and provides an instant tap-to-product feature, in which buyers can tap and easily find and purchase the product [60]. Along with its instant tap-to-product feature, the live commerce strategy will facilitate smooth communication between buyers and sellers. During live commerce, buyers can make inquiries about the products by sending texts and receiving instant replies from sellers [60]. The given strategies modeled from popular social media will enact users’ ‘flow’ status, where they lose their sense of time and spend the same amount of time as on Instagram [58]. By mediating active communication between buyers and sellers, the live commerce feature also has the added strength of augmenting users’ perception of ease-of-use.
Moreover, Karrot’s thermometer-inspired review and rating system called ‘My Manner Temperature’ transforms the potentially sensitive topic of being reviewed and evaluated by others into a fun and enjoyable element [52]. My Manner Temperature is an intuitive and attractive indicator that integrates positive and negative reviews and rates other users encountered in exchange [52]. As a high temperature connotes a high reputation, it incentivizes users to make their trade temperature more ‘hot’ by being friendly, credible users with positive reviews. It also uses a mascot and multiple-choice options to review the seller [52]. In short, these enjoyable features bring changes to users’ attitudes. They become more interested, attracted, and addicted to the resale platforms and later use the system repeatedly. Increasing time spent on online platforms due to positive feelings of enjoyment also appeals to utilitarian values. Greater involvement makes users familiarize themselves with the system and thereby use the system effortlessly. It also heightens users’ interest in secondhand goods and prompts them to make the best possible choice.
To attract and maintain users, online resale platforms implement a variety of strategies (i.e., external variables) that positively shape the users’ perceptions (i.e., output) towards the platforms. Services that are considered useful, easy to use, and enjoyable will increase users’ satisfaction, empowerment, and involvement (i.e., user attitude), increasing the actual usage of the platform.
Applying the TAM framework revealed how various technology-based and UX/UI-based strategies used by online secondhand resale platforms have encouraged secondhand purchases by enhancing users’ perceptions of usefulness, ease-of-use, and enjoyment. Figure 3 summarizes the technology-based strategies’ effects on user acceptance.
Figure 3. The research framework of online secondhand platforms.

4.2. Analysis of Survey Results

4.2.1. Preliminary Survey

The preliminary survey provided a general picture of the secondhand shopping experience of 28 users, their demands, and perceived risks of online secondhand platforms. Clothes (n = 12) and fashion items (n = 7) were identified as one of the items most bought on secondhand platforms. Among 8 domestic and international online secondhand platforms, Karrot was the top platform used by 16 out of 25 respondents.
The results show that a variety of items (n = 13), location-based services (n = 12), and communication between a seller and a buyer (n = 10) represent strategies that they currently favor in online secondhand platforms. The results suggest that strategies that accommodate these could ensure a high acceptance of and a retention rate for online secondhand resale platforms.
For enhanced user experience, secure transactions (n = 16), fortified transaction process (n = 9), and the mandatory inclusion of dimensions (n = 9) were considered among the most important features. These corresponded with the unfavorable features that the respondents freely described in online secondhand shopping: fraudulent transactions, unsecured transactions, and lack of detailed descriptions of items. Such features come with perceived risks that could hinder users’ perception of benefits in online secondhand services if not offset. There was no significant difference between female and male respondents. An in-depth analysis of these results is required to gauge how different strategies affect user experience and overall usage of the resale platforms.

4.2.2. Main Survey

The results of the main survey further extended the analysis of strategies in the qualitative case study with users’ evaluation of the suitability of each strategy to the associated user perception under the TAM. Figure 4, Figure 5 and Figure 6 depict the extent to which users felt the strategies influenced their perceptions of usefulness, ease-of-use, and enjoyment. Figure 7 shows the influence of overall strategies on users’ intentions and actual usage of secondhand platforms.
Figure 4. Strategies influencing users’ perceived usefulness.
Figure 5. Strategies influencing users’ perceived ease-of-use.
Figure 6. Strategies influencing users’ perceived enjoyment.
Figure 7. Strategies influencing intentions and actual usage.
Preferring to undertake less risky and safe transaction decision making, users perceived most usefulness from the multilayered review and rating system and the fortified in-app verification system transaction process. These strategies protect the platform from malicious users by requiring various conditions for the buying and selling experience to be rated for credibility and strengthening the screening process. Convenience was identified as the key determinant of perceived ease-of-use. Customizable filters, the feature prominent in conventional shopping websites, were identified as the most useful feature in the online secondhand platform strategy, followed by the algorithm-based recommendation system. Personalization of a shopping experience allows each user to have their own user-centric interface and experience, leading to effortless use of the secondhand platform. Regarding the perceived enjoyment construct, the intuitive and attractive review and rating system were identified as the most enjoyable features, suggesting users demand new supplementary elements that could increase active user engagement. In contrast, virtual avatar fitting, machine learning-based sneaker classifier, and live commerce strategies were found to be less related to perceived usefulness, perceived ease-of-use, and perceived enjoyment, respectively.
The data collected from the survey indicates that 82.7% of users see a strong correlation between the use of technology and UX/UI features and enhanced user online secondhand shopping experience. The top three features that users found to be most likely to improve user experience were the multilayered review and rating system (70.4%), the fortified transaction process (42%), and better-personalized recommendations (34.6%). These features were in accordance with the result of the strategies’ evaluation based on the TAM model. The measure of users’ agreement to the perceived usefulness, ease-of-use, and enjoyment from each strategy is presented in Table 1.
Table 1. Evaluation data of strategies based on the TAM.
According to Table 1, a multilayered review and rating system, customizable shopping filters, and an intuitive and attractive review and rating system each represents strategies agreed to by more than two-thirds of the respondents for the three perceptions. Consequently, they have substantial effects on users’ cognitive beliefs and their overall usage of the resale platforms. As shown in Figure 7, about half of the survey respondents (48%) positively affirmed that at least one of the strategies discussed in the survey led to the actual usage of the online secondhand platforms; 79% of them were willing to use the platforms that implemented these strategies.
The main survey results yielded no significant difference between female and male respondents. Strategies with the lowest agreement to the corresponding user perception—virtual avatar fitting, machine learning-based sneaker classifier, and live commerce—were subject to further analysis using in-depth interviews.

4.3. Analysis of Interview Data

4.3.1. Follow-Up User Interviews from the Main Survey

The iterative interviews with three respondents from the main survey shed light on the reasons behind the three least favored strategies’ seeming irrelevance to each TAM construct. The systematic analysis of interview data revealed that unfamiliarity with the concept was the recurring reason for the lack of cognitive beliefs in the usefulness and ease-of-use of virtual avatar fitting and machine learning-based sneaker classifiers. Despite the explanations given in the survey about each strategy, respondents had interpreted virtual avatar fitting as an unsophisticated feature that fits clothes onto a conventional body shape, not a body shape customized to each user. Preferring offline purchases over online shopping of clothes, one interviewee also projected his unfamiliarity and uncertainties in the usefulness of avatar fitting. A machine learning-based sneaker classifier was misinterpreted as a feature that exclusively classifies sneakers despite the explanation that the feature works with another specific item within a clothing category such as ‘black dress’ under the dress category. All three interviewees missed the classifier’s applicability to any clothing items. The disinterest in sneakers or shopping sneakers online led two interviewees to perceive the strategy as impractical in their online secondhand platform experience. The remaining interviewee disregarded the classifier’s ease-of-use benefits due to the belief that it has limitations in considering sneakers’ comfort and fit for each individual.
A variety of reasons were mentioned for the live commerce’s lack of perceived enjoyment. One interviewee, who had uncertainties about its positive effects, regarded live commerce as a source of untrustworthy commercialization that does not entertain participants. Favoring fast shopping, another interviewee felt the feature was a waste of time. The interactive nature of live commerce was unappealing to the third user who preferred the non-interaction of the simple online shopping process.

4.3.2. Interviews with Field Experts

Both interviews with a CEO of an online secondhand platform business and a university professor in the Department of Human Environment and Design offered more insights into the technology and UX/UI-based strategies of the online secondhand platforms, as well as suggestions and recommendations for future implications and trends.
The interview with the CEO of vlook provided supplementary information about the strategies of the recently established platform. According to the CEO, vlook’s identity as a shopping platform, rather than a simple trading platform, differentiates vlook from other secondhand platforms. As an open market platform that provides detailed optimized filters, customized recommendations, and coupons [49], it actively seeks strategies including technologies that can make the secondhand buying and selling process more useful, easy, and enjoyable for their main target, the MZ generation. For Kim, algorithms in applications are essential for a personalized experience. Vlook is planning to optimize shopping via a combination of technologies such as avatar fitting and live commerce. Avatar fitting will help users find clothes of a perfect size by personalizing their avatars according to their body shapes and trying on clothes virtually by dressing their avatars. Live commerce, by actively connecting buyers and sellers [49], will create a feature that further distinguishes vlook from other online secondhand platforms. Regarding areas of improvement in the industry, filtering malicious users and preventing fraudulent transactions represent the most significant area of work [49]. They match the risks of online shopping identified in the preliminary survey.
In the interview with the professor in the field of human environment and design, she highlighted the significance of perceived enjoyment as a motivational construct that determines users’ system adoption. According to the professor, ‘enjoyment is a crucial factor that lowers the barriers and resistance to using technology. Without perceived enjoyment, beneficial technology has limitations in improving the user’s overall experience.’ To illustrate this point, the professor classifies virtual reality (VR) as a high-tech experience made enjoyable with the help of advanced technology. In relation to risks in the online secondhand resale industry, the professor expressed that personal information leakage concerns could especially hinder the business performance of foreign online shopping platforms. As customers using foreign markets are more reluctant to provide personal information, these platforms will face limitations in providing personalized services [43]. Despite the benefits of technological strategies, this obstacle could minimize the users’ perceived benefits in their online resale services.
Effective data management was the common idea shared by both experts for future resale business trends according to the systematic analysis of the interview data. As online secondhand markets will likely grow further, the CEO suggested that size, status, and reference coordination will be needed to ensure a convenient user experience and customer attraction [49]. The professor stressed the importance of data indexing and index systemization as technological strategies with the most considerable impact on secondhand platform user acceptance and usage. Indexing data significantly impacts how a platform categorizes and evaluates users’ characteristics and lifestyles [43]. Strategies such as machine learning-based sneaker classifiers represent this, as they create prediction models and provide personal customization services.

5. Discussion

5.1. Technology-Based Strategies

This study proposed to investigate and determine the latest strategies used by leading online secondhand platforms and the future strategies that address current limitations. Overall, online secondhand platforms try to provide useful, easy, and enjoyable user experiences with various technology-based and UX/UI-based strategies. The combination of high user satisfaction, user empowerment, and user involvement in their experiences will lead users to spend the same amount of time on online secondhand resale platforms as on Instagram and re-use the app. Algorithm-based personalized recommendations, customizable categories, and filters represent strategies commonly used across the four platforms. They indicate the rising trend of individual tailoring in the online retail industry. A personalizing strategy, such as avatar fitting of the fashion resale platform, further attempts to elevate consumers’ shopping experience to conventional shopping standards. Advanced forms of technology were also utilized to improve the sneaker inventory in Depop and build trust, safety, and community in hyperlocal platforms such as Karrot and OfferUp. The Instagram-like UX/UI of vlook and Depop creates exciting and fun online secondhand resale experiences. In particular, similarly to clout on Instagram, becoming a top seller on Depop is a springboard to fame on YouTube or Instagram [59]. Stories of successful Depop sellers who started their own brands challenge the younger generation to actively use the platform [59] in their daily life, just as they enjoy spending time on social media. Users valuing hedonic benefits, such as entertainment shoppers, would be more attracted to such strategies that engage them in a fun shopping experience. Contrastingly, demanding secondhand platform users value utilitarian values such as efficiency and ease of use and would prefer strategies that lead to improved perceived usefulness and ease of use. The result is in accordance with the findings of Koufaris (2002) on online consumer behavior in the firsthand online retail industry under the TAM and flow theory that online shoppers seek both hedonic and utilitarian benefits. This study proved that online secondhand platforms also employ various UX/UI and powerful web features to improve the interface, navigational structure, and HCI elements and positively influence the attitude and intentions of online users.
The application of the TAM framework to the analysis and measurement of users’ perceptions of usefulness, ease-of-use, and enjoyment in online resale strategies revealed the extent to which these strategies have encouraged secondhand purchases by enhancing customer experience. By doing so, areas of improvement in some strategies were also identified. A multilayered review and rating system, an intuitive and attractive review and rating system, algorithm-based personalized recommendations, and customizable filters were some of the strong strategies in their deliverance of perceived cognitive benefits and increasing users’ behavioral intentions to use the platform. These technological strategies increase the exchange capacity of online secondhand platform users [61,62,63] by enforcing safe transactions, engaging hedonic elements, and individual tailoring. In contrast, virtual avatar fitting, machine learning-based classifiers, and live commerce turned out to be weaker strategies with a lesser degree of acceptance despite their contributions to users’ perceptions of usefulness, ease-of-use, and enjoyment.
These strategies have great potential to upgrade the customer experience of online secondhand shopping and enable them to enjoy the same, if not more, benefits of shopping offline. Virtual avatar fitting reduces uncertainties about the products and saves users’ time [49] by directly visualizing a broader virtual image of clothes and a realistic fit on each user’s custom avatar. It improves both users’ and buyers’ performance and efficiency. Buyers make the best possible purchase with reduced risk, while sellers reap profits from unwanted goods and enjoy a lesser return rate. This further eliminates the discomfort of not being able to try on the clothes during online shopping and strengthens the usefulness of the online secondhand shopping experience. An additional benefit of reduced perceived crowding increases user satisfaction [64] and further influences user attitudes and behaviors toward using the platform. Machine learning-based sneaker classifiers would ease the online secondhand shopping experience by recommending items similar to users’ wants while cutting down the extra steps and time required for searching. Continuous updates of the software will increase the reliability and accuracy of the classifier model. Interaction with popular sellers via live commerce appeals to shoppers’ emotions and could lead them to have renewed enjoyment in their shopping experience. As human–computer interaction technologies improve, functions of live commerce could expand and appeal more to human emotions to increase the interactivity of digital services.
For online secondhand markets to fully reap the benefits of virtual avatar fitting, machine learning-based classifiers, and live commerce, retailers can consider introducing these concepts to users before their exposure. Making shoppers familiar with the technology could lower the barriers of high technologies and induce them to easily accept the features. This could be achieved by implementing step-by-step guides to use the feature and prompting users to try out the new feature upon their visit to the platform. Just as virtual reality is a high technology made accessible and appealing to the public, these features could bring more opportunities for users to enjoy these technological innovations.
Besides lowering the barriers for technological strategies, online resale platforms must also address perceived risks in fraudulent and unsecured transactions. Improving strategies such as in-app verification systems would address such limitations and help maintain or accelerate the user retention rate and the growth of the online resale industry. Consumer loyalty can also be achieved in the future as positive user experiences and satisfying outcomes encourage users to be more likely to use the system again and recommend it to others.
Rapid digitalization and the pandemic have helped online shopping platforms to flourish. The results of this study could bring about digital transformation in resale platforms that are turning omnichannel. The strategies discussed here are found to have strong associations with perceived usefulness, perceived ease-of-use, and perceived enjoyment, which are the antecedents for the online shopping experience. In a causal relationship, these strategies will lead customers to have a favorable attitude towards online resale platforms and eventually lead them to actually use the platform for shopping. Since behavioral intentions strongly indicate actual return visits, customer loyalty can be attained. The ensuing continuous digitalization and usage of online resale platforms will promote sustainability in the retail industry. As digitalization enables the communication between buyers and sellers, online secondhand resale platforms will become a community with solid network ties based on the shared culture that values sustainable consumption. With the increasing usage of platforms by current and future users, desired behaviors that practice the three R’s: Reduce, Reuse, and Recycle, and extend the product life will become more prevalent. Implementing more technological advancements in online secondhand resale platforms will further the positive effects of digitalization on sustainability.
This study aligns with the assertions by Tining Haryanti and Apol Pribadi Subriadi (2020) in the reviewed literature that digital media technologies actively engage users in selecting and controlling content [13]. Unlike Ganguly, whose literature underscores the user interface’s focus on beautifully uniform and consistent appearance [21], this study highlights the value of the user-centric and user-friendly interface, which is increased through customization and personalization. This study also differs from existing studies in its use of perceived enjoyment as the third cognitive response construct. By showing the construct’s influence on user intentions and usage behavior due to stimulation from engaging strategies such as Instagram-like UX/UI, this study demonstrates that the importance of hedonic elements in customer experience is on an equal footing with utilitarian benefits of perceived usefulness and ease-of-use. Assessing the digitalization of the online resale industry as an impetus for sustainability in the retail industry marks a valuable perspective that has not been sought by current literature.

5.2. Future Trends and Suggestion

A total of 21 out of the 28 preliminary survey respondents identified fraud prevention systems and mandatory inclusion of dimension as the two main areas of improvement. The two areas imply the low credibility and lack of access to information on online secondhand transactions that could increase the possibility of buyers being scammed (i.e., not receiving the purchased items or receiving items that do not match their descriptions). Based on these two areas of improvement, this study suggests potential strategies for online secondhand platforms. To address the problem of fraudulent transactions, secondhand resale platforms can incorporate time-sensitive chats that resemble Instagram’s disappearing photo message. Moreover, implementing a reinforced payment system, in which sellers receive payments after buyers confirm the transactions, will reduce concerns about fraudulent transactions and increase purchases and sales within the platforms. Furthermore, to alleviate the buyers’ concerns of receiving items that do not meet their expectations, platforms can provide avatar fitting services or obligate the sellers to include specific information and close-up pictures of their products.
In addition to the preliminary survey, the interview with an academic expert further pointed out the limitations of online shopping platforms that could predict future business trends. Since data are essential in online retail services for categorizing and evaluating users’ characteristics and lifestyles through indexing the data, new approaches will be developed to carry out more advanced models of data indexing and index systemization for better personal customization predictions. Current technologies used in features such as a machine-learning-based sneaker classifier could be further developed to create prediction models that give more accurate and effective one-to-one recommendations. However, given the increased concerns for personal information leakage, online platforms can face limitations in acquiring users’ information and providing accurate, personalized services [43]. Security concerns must thus be addressed by learning from and developing OfferUp’s fortified security system. Finally, due to the ongoing COVID-19 pandemic, secondhand transactions that do not require face-to-face meetups will be in demand [43] and call for various new strategies that enhance the completely online transactions.
Such future trends and suggestions can be practical when geared towards the rising target personas, i.e., female users of general goods resale platforms and the MZ generation of fashion resale. To elaborate, female users of online secondhand goods resale platforms who want safe transactions and other security features are a rising target persona. Female users, who constitute more than half of the total users of Karrot (54.2% [65]), the majority of OfferUp [66], and the majority of the surveys have high demands for ‘safe’ and ‘community’ platforms. Based on the preliminary survey results, safety was the most needed and important feature of resale platforms. Such female users prefer to make transactions and make neighborhood friends based on community trust and bonds. They frequently check the review and rating systems in detail to determine the safety level of the transaction. Desirable items sold by sellers with good reviews and rates motivate female buyers to purchase the items, while buyers who received good reviews from sellers incentivize female sellers to make transactions. Features such as time-sensitive chats and reinforced payment systems could directly address the demands of this user persona.
The implementation of an Instagram-like UX/UI strategy by Depop and vlook suggests that the MZ generation is the rising user persona of online resale platforms. The prominent characteristic of MZ generation users is their high demands for ‘social’ secondhand platforms. The MZ generation’s sellers use the platforms to earn fame and money and even start their own brands [58]. Buyers open the mobile platform app to discover unique vintage items in good condition and have a similar refined buying experience as in traditional brand stores. In addition to their demand for a smooth and effortless selling and buying experience, both sellers and buyers want casual human connections and a community vibe in the platform. Like Instagram, the MZ generation checks on those they follow, comments on posted items and makes active inquiries through private messages. Features that utilize advanced data indexing and systemization could aid MZ buyers’ search for unique fashion items in an efficient and effortless way. In addition, the development of strategies that target more engaging and interactive communication between a buyer and a seller could facilitate ‘social’ online resale platforms and draw customers toward a thriving online community. Targeting these two groups could guide existing resale platforms by pointing towards future business trends with their demands.

6. Conclusions

This preliminary study aimed to identify the features of business strategies behind leading online secondhand platforms, drawing from domestic and international case studies. Their innovative business strategies have lowered the barriers of online spaces by using technology and UX/UI to change users’ perceptions in a positive way. This study uses the framework of the TAM, which examines how users come to accept and use a computer system with two criteria: perceived ease-of-use and perceived usefulness. Perceived enjoyment was added to these criteria to incorporate other key elements that lead to users’ intentions to use. The analysis of strategies based on the TAM reveals that the strategy of all four platforms has effectively improved users’ perceptions of the usefulness, ease-of-use, and enjoyment of the services. To increase users’ perceived usefulness, secondhand platforms provide avatar fitting (vlook) to improve users’ performance and efficiency and a credible review and rating system (Karrot and OfferUp), which creates a safe transaction environment. To increase perceived ease-of-use, customizable UX (Karrot), an image- and geolocation-based feed (OfferUp), and inquiries sorted by the highest bid (OfferUp) were used by the platforms. They increase compatibility for each user with a user-centric interface and experience. To increase perceived enjoyment, platforms provide an Instagram-like UI (vlook and Depop) and thermometer-inspired review systems (Karrot) that most consumers are familiar with in real-life. They put them into a flow status. All these strategies lead to a positive user experience and user retention.
Based on the strategy analysis, this study proposed two rising target personas for the existing and new online secondhand platforms to consider for further growth. Members of the MZ generation, mainly in their 20 s, demand ‘social’ platforms through which sellers can earn fame and money and buyers can discover unique items in a proper, refined process. Another target persona is women who want ‘safe’, ‘community’ platforms that promise safe and secure transactions and encourage trade and community bonding based on trust. This study made future trend predictions and specific recommendations to online secondhand platforms upon considering the two distinctive user personas. One of the trends among e- and re-commerce businesses will be a deeper individual personalization that utilizes more advanced technology to improve the avatar fitting strategy. Accommodating the latest technologies, such as virtual reality, augmented reality, and artificial intelligence, omission levels will decrease, and consumers’ shopping experience will have more sophisticated customization. Security will also have more significance to prevent fraudulent transactions, which is the biggest challenge of online secondhand shopping. Possible strategies include time-sensitive chats that contain sensitive information, such as Instagram’s photo message feature.
This study contributes to developing the literature on online secondhand platforms by providing strategies that have affected and will likely affect the growth trajectory of the resale industry. The discussed strategies can be applied to existing and new platforms that use not only C2C models but also curated models. Other studies carried out under the TAM framework—one of the most influential theories of understanding electronic commerce—focusing on general online shopping suggest user satisfaction as the primary source of user loyalty and the retention rate of online shopping platforms [41,67,68]. By adding to the literature on online secondary markets, this study can direct more attention to secondhand buying and garner more consumers who care about sustainability. As this is the only study known to provide various technological and UX/UI strategies with domestic and international case studies, the benefits of these research findings have great relevance, notwithstanding national boundaries. Furthermore, by providing an overview of current business strategies, trends, and recommendations based on rising target personas, this study ultimately enhances the understanding of the secondhand resale industry’s technological and UX/UI strategies. It guides secondhand platforms towards digital transformation and a greater user base.
Despite these contributions and implications, this study has some limitations in its results. Because this study only focuses on four case studies in the entire domestic and international resale industry, there could be more innovative strategies developed by other businesses. Due to the lack of studies on the latest strategies used by online secondhand platforms, almost all information about their strategies was retrieved from less scholarly sources such as articles and newspapers. For vlook, a 2021-established startup, this research had to depend on the interview with the CEO for information. This could have undermined the quality and reliability of the research findings. Moreover, the survey sample of people in their twenties and thirties living in South Korea, with the majority being female, may have limitations in reflecting the holistic perceptions of the larger population group: the MZ generation. The study’s number and analysis of surveyors were also insufficient as the study is a preliminary study conducted via case studies, user surveys, and in-depth interviews.
Future research can expand this research to report on the more detailed and thoroughly investigated effects of technology-based and UX/UI-based strategies and provide updates on their level of sophistication. Moreover, more survey responses and variations in age and gender could have achieved more genuine secondhand consumer attitudes and behaviors. A follow-up empirical study carrying out a survey (n = 200 or more) could be conducted in order to assess the causal relationships or correlations between the variables influencing users’ intentions and actual usage of online secondhand platforms. Beyond self-reporting, future studies could be further developed to assess consumers’ retail experience of online secondhand platforms using biometric technology [69,70]. The limited number of participants in the secondhand user survey and the geographic limitations arising from sharing the online survey led to few responses from international users from diverse countries. This calls for further research on a cross-cultural scale with a comparative analysis of consumers’ opinions. Based on this study, future research can determine how the discussed strategies can apply to the curated model of online secondhand platforms such as TheRealReal and ThredUp. Innovative strategies unique to the curated model can also be sought. Moreover, another potential area of future research is the degree to which each strategy influences a user’s attitude and intention to use the online secondhand platform.

Author Contributions

Conceptualization, Y.B., J.C., M.G. and N.K.; methodology, Y.B. and N.K.; validation, Y.B., J.C. and M.G.; formal analysis, Y.B.; investigation, Y.B.; resources, M.G.; data curation, Y.B.; writing—original draft preparation, Y.B. and J.C.; Writing—review and editing, N.K.; supervision, N.K.; project administration, N.K.; funding acquisition, N.K. All authors have read and agreed to the published version of the manuscript.

Funding

This research was supported by Basic Science Research Program through the National Research Foundation of Korea (NRF), funded by the Ministry of Education (NRF-2020R1I1A1A01073447).

Institutional Review Board Statement

Not applicable.

Data Availability Statement

The data used to support the findings of this study are available upon request.

Acknowledgments

We would like to express appreciation to Jeehyun Lee from the Department of Human Environment Design, Yonsei University, and Jiyoung Kim of vlook for providing valuable comments and insights.

Conflicts of Interest

The authors declare no conflict of interest.

Appendix A

Table A1. Basic information on case study platforms.
Table A1. Basic information on case study platforms.
ClassificationSecondhand GoodsFashion
PlatformsKarrotOfferUpVlookDepop
Date of
Establishment
2011201120212011
Business ModelC2C Hyper-local
(Max 6 km)
C2C Hyper-local
(Max 30 miles)
C2CC2C
Total Number of
Users
7 million
(As of 2021)
44 million
(As of 2019)
Unknown27+ million
(As of 2021)
Consumer Profile54.2% female
45.8% male
Most users are femaleZ GenerationMost users are 25 or younger
Items TradedItems and Lifestyle Services platformA variety of itemsMainly vintage, secondhand, handmade, and eco-friendly fashion items
Mainly secondhand retro sportswear and 90s vintage clothes
ValuesCommunity and neighborhoodSimple and easy buying and sellingSlow fashion &
sustainable lifestyle
Community-powered fashion ecosystem that’s kinder on the planet and kinder to people
Buying and Selling ExperienceSellers: post images and descriptions
Buyers: chat and negotiate with sellers
Sellers: post images and descriptions
Buyers: add items to the shopping cart

Appendix B

Table A2. Overview of strategies—general goods resale platforms.
Table A2. Overview of strategies—general goods resale platforms.
StrategiesFunctions
KarrotSafe and free callsThis feature allows buyers and sellers to call each other an hour before and after the fixed transaction time without exposing personal information. Users can only see each other’s Karrot ID and check the chatroom’s call history [57].
Deep-learning-based customer careThis feature allows the platform to quickly and easily find links related to FAQs [47] and promptly process users’ inquiries.
Deep-learning-based
filtering posts
This feature automates filtering by making a learning model based on probability. Automated filtering can process multiple reports [47] and take preemptive measures to make the platform safe without malicious posts.
Algorithms-based personalized recommendationsOn the initial home screen, one of six posts is an item recommended for individual users [52].
Customizable UXIn the app’s ‘My Karrot’ section, users can customize the specific category of items they want to see on their home screen [52].
Intuitive and attractive
review and rating system
This system features a ‘Manner Temperature,’ an indicator that integrates positive and negative reviews and rates other users met in exchange. As a high temperature connotes a high reputation, it incentivizes users to increase their credibility. It also uses a mascot and multiple-choice options to review the seller [52].
OfferUpMulti-layered review systemThis feature allows buyers to review the products, the overall communication between buyers and sellers, and the locations of transactions [48].
Fortified in-app verification system (TruYou)It requires every user to take a picture of their state-issued ID along with a selfie and go through a thorough inspection [38].
Image-based listing for mobile optimizationThe home screen features large photos of products similarly to Instagram [54] and allows users to view the items without secondary information immediately.
Inquiries sorted by the highest bidThe messages sellers receive are sorted by the highest bid [71], helping sellers contact buyers with the best price.
Geo-location-based feedThe feed is sorted by proximity based on users’ location [55].
Table A3. Overview of strategies—fashion resale platforms.
Table A3. Overview of strategies—fashion resale platforms.
StrategiesFunctions
vlookLive commerceThis feature allows sellers to stream live videos to their followers. It provides an instant tap-to-product feature, in which buyers can tap and easily find and purchase the product [49]. During live commerce, buyers can make inquiries about the products by sending texts and receive instant replies from sellers [60].
Virtual avatar fittingUsers will be able to personalize avatars with matching body dimensions and dress them in clothes to try on clothes virtually [49].
Algorithms-based personalized recommendationsBased on the user’s selected fashion style and user-history-derived data collections, vlook provides a section called ‘recommended items for you,’ which shows items that match the user’s style preferences [51].
Instagram-like UISellers have profile pages that function as mini digital storefronts. They can post pictures and descriptions of what they are selling, similar to an Instagram post. Buyers can ‘follow’ their favorite sellers and directly message them to ask questions or negotiate [58].
Customizable ‘shopping’ filtersSimilar to shopping apps, vlook provides customizable filters, such as the type of product, size of clothing and shoes, and most notably, style (i.e., basic, formal, street, luxury, retro, ethnic, punk, etc.) [51].
DepopMachine learning-based sneaker classifierDepop added precise subcategories for shoes such as sneakers, boots, heels, etc. Then, using its dataset of labeled images of footwear, Depop trained its classifier model with image recognition to detect and classify shoes [56].
Algorithms-based personalized recommendationsDepop implements a collaborative filtering model to build its recommender systems. Collaborative filtering analyzes user behavior, matches users with similar tastes, and displays items to other users with similar tastes [53] in the ‘My DNA’ section [36].
Instagram-like UIDepop’s explore feed, home feed, and profiles are designed similarly to Instagram [59].
Customizable ‘shopping’ filtersSimilar to shopping apps, Depop provides various customizable filters, which users can use to narrow down their searches by selecting a broad category (e.g., menswear), a subcategory (e.g., top), and narrower filters (e.g., size) [36].

Appendix C

Appendix C summarizes the key findings from the preliminary survey, which was conducted in October 2021 and involved 28 people in their twenties and thirties living in South Korea. The purpose of the preliminary survey was to gain an overview of users’ demands and perceived risks of online secondhand platforms.
Demographic Attributes of Preliminary Survey Respondents
Figure A1. Age of respondents.
Figure A2. Sex of respondents.
Users’ General Opinion on the Important Features on User Experience of Online Secondhand Platforms
Figure A3. Features that users like on online secondhand platforms.
As shown in Figure A3, a variety of items (56.5%), followed by location-based services (52.2%), and communication between sellers and buyers (43.5%), is the online secondhand feature most liked by the survey respondents.
Asked “What features of the platform do you dislike?”, respondents also identified the features they dislike on the online secondhand platform in a freeform answer. The answers included fraudulent and unsecure transactions, a lack of detailed descriptions of items, a lack of dark display mode, and a lack of categories as features the users are dissatisfied with.
Figure A4. Features that users think will enhance their secondhand buying experience.
Respondents were asked to select and identify the features that would enhance their secondhand shopping experience. As shown in Figure A4, secure transaction (69.6%) was the top feature perceived to enhance users’ secondhand buying experience. Consistent with the previous result shown in Figure A3, a variety of items (56.5%) followed as the second top feature perceived to enhance users’ experience.
Active Users’ Experience of Online Secondhand Platforms
Figure A5. Top secondhand platforms among the survey participants.
When asked “What platforms do you use?”, more than two-thirds (69.6%) of the respondents reported to be active users of Karrot Market (see Figure A4), followed by BungGae Market and Joonggonara at 26.1 percent each, Hello Market at 8.7 percent, and vlook at 4.3 percent. All the international secondhand shopping platforms such as Sell It, Depop, and OfferUp received 0 votes, considering the survey was conducted among a sample of people who are currently living in South Korea.
Figure A6. Most purchased secondhand product types.
Continuing with the active users of secondhand shopping platforms, the purchasing behavior of the users, related to the type of products they mostly purchase is summarized in Figure A6. With a survey question of “What secondhand items do you buy?”, users identified clothes (52.2%) as the type of secondhand products that are mostly purchased, along with digital devices (43.5%), fashion items (30.4%), furniture and interior (30.4%), and lifestyle items (26.1%) topping the chart. Further items of kidult goods (17.4%), idol goods (8.7%), outdoor sports and leisure (4.3%), books (4.3%), and others (13.1%) were also cited as the secondhand products that active users buy.

Appendix D

Appendix D summarizes the key findings from the main survey, which was conducted on 81 respondents between 4 December and 7 December 2021. The purpose of the main survey was to measure users’ perceptions of the usefulness, ease-of-use, and enjoyment of the strategies of the case studies.
Table A4. Measurement instrument for the main survey.
Table A4. Measurement instrument for the main survey.
ConstructMeasurement InstrumentReferences
Perceived Usefulness
  • Using this feature for my online secondhand buying and selling would enable me to accomplish tasks more quickly;
  • Using this feature for my online secondhand buying and selling would increase my productivity;
  • Using this feature would make it easier for my online secondhand buying and selling experience;
  • Using this feature for online secondhand buying and selling is advantageous;
  • Using this feature in my online secondhand buying and selling would improve my shopping performance.
[40]
Perceived Ease-of-Use
  • With this feature, it is easy to become skillful at secondhand buying and selling;
  • With this feature, learning to operate online secondhand buying and selling is easy;
  • With this feature, online secondhand buying and selling are flexible to interact with;
  • With this feature, my interaction with online secondhand buying and selling is clear and understandable;
  • With this feature, online secondhand buying and selling are easy to use.
[66]
Perceived Enjoyment
  • Secondhand buying and selling are more interesting with this feature;
  • I find using this feature to be enjoyable;
  • I like using this feature.
[66]
Demographic Attributes of Main Survey Respondents
Figure A7. Age of main survey respondents.
Figure A8. Sex of main survey respondents.
Users’ General Opinion on the Impact of Technology and UX/UI-Based Features on User Experience of Online Secondhand Platforms
Below are the key findings from the first questionnaire section exploring users’ general opinion on whether the technology and UX/UI-based features enhanced user experience of online secondhand platforms and recorded users’ choice of the features that improve their secondhand buying experience.
Figure A9. Features that users think will enhance their secondhand buying experience.
When asked, “Which features do you think will enhance your secondhand buying experience?”, 70.4% of the survey respondents selected a multilayered review and rating system as the top feature, followed by a fortified transaction process (42%) and better-personalized recommendations (34.6%) to enhance their secondhand buying experience.
The next sections consisted of questions that explored whether pertinent technology or the UX/UI strategy impacted the three cognitive beliefs under the extended TAM: perceived usefulness, ease-of-use, and enjoyment. Data were gathered on a three-point Likert scale of disagree, neutral, and agree.
Perceived Usefulness (PU)
Here are the key findings from the questionnaire section exploring users’ perceived usefulness of the technology and UX/UI-based features of secondhand online platforms.
Figure A10. PU1: Using this feature for my online secondhand buying and selling would enable me to accomplish tasks more.
Figure A10 indicates that the main survey’s respondents viewed the multilayered review and rating system as the most useful feature that would enable them to accomplish their tasks more quickly.
Figure A11. PU2: Using this feature for my online secondhand buying and selling would increase my productivity.
When asked to select the features that will increase user productivity, survey respondents continued to select a multilayered review and rating system as the top useful feature, followed by a fortified in-app verification system and avatar virtual fitting.
Figure A12. PU3: Using this feature would make it easier for my online secondhand buying and selling experience.
Similarly, as seen in Figure A12, when asked to choose the feature that will make users’ online secondhand buying and selling experience easier, the multilayered review and rating system was top rated.
Figure A13. PU4: Overall, using this feature for online secondhand buying and selling is advantageous.
The respondents expressed a consistent attitude of selecting the multilayered review and rating system (72%) as the most advantageous feature that will improve their online secondhand buying and selling experience (Figure A14).
Figure A14. PU5: Using this feature in my online secondhand buying and selling would improve my shopping performance.
Expressing a consistent attitude to the previous responses, the survey respondents selected the multilayered review and rating system (82%) as the feature that will improve their online secondhand buying and selling shopping performance.
Perceived Ease-of-Use (PEU)
Below are the data collected from the questionnaire section exploring the impacts of the features on the users’ perceptions of ease-of-use.
Figure A15. PEU1: With this feature, it is easy to become skillful at secondhand buying and selling.
To the first statement, WITH this feature, it is easy to become skillful at secondhand buying and selling, customizable shopping filters was the feature selected with the greatest agreement (80%), followed by image-based listing for mobile optimization (71%), and algorithm-based personalized recommendations (64%).
Figure A16. PEU2: With this feature, learning to operate online secondhand buying and selling is easy.
In response to the second statement, with this feature, learning to operate online secondhand buying and selling is easy, algorithm-based personalized recommendations (70%), customizable shopping filters (66%), and image-based listing for mobile optimization (64%) were the top three most selected features.
Figure A17. PEU3: With this feature, online secondhand buying and selling are flexible to interact with.
As shown in Figure A17, safe and free calls (63%), customizable shopping filters (62%), and algorithm-based personalized recommendations (59%) are the top three features chosen as the features that make online secondhand buying and selling flexible to interact with.
Figure A18. PEU4: With this feature, my interaction with online secondhand buying and selling is clear and understandable.
To the statement, with this feature, my interaction with online secondhand buying and selling is clear and understandable, a variety of features were selected with similar percentages around the early sixties, with the image-based listing for mobile optimization (67%) scoring the highest percentage.
Figure A19. PEU5: With this feature, online secondhand buying and selling is easy to use.
To the statement, with this feature, online secondhand buying and selling is easy to use, which most explicitly asks the perceived ease-of-use of each feature, the survey respondents expressed a consistent attitude of selecting customizable shopping filters (73%), algorithm-based personalized recommendations (71%), and image-based listing for mobile optimization (67%).
Perceived Enjoyment (PE)
Below are the data collected from the questionnaire section exploring the contribution of the features to the users’ perceived enjoyment.
Figure A20. PE1: Secondhand buying and selling is more interesting with this feature.
In response to the statement, Secondhand buying and selling is more interesting with this feature, the intuitive and attractive review and rating system (77%) received a significantly high percentage.
Figure A21. PE2: I find using this feature to be enjoyable.
To an explicit statement, I find using this feature to be enjoyable, the survey respondents showed a consistent attitude of perceiving an intuitive and attractive review and rating system (68%) as a feature that makes their secondhand platform experience enjoyable.
Figure A22. PE3: I like using this feature.
Figure A22 shows the survey response to, I like using this feature, the last statement under the perceived enjoyment section. In accordance with the previous responses of the perceived enjoyment section, the intuitive and attractive review system was ranked the highest (79%), with Instagram-like UI (33%) following second.
Intentions to Use (IU) and Actual Usage (AU).
The last section of the questionnaire consisted of three questions asking the respondents’ intentions to use the online secondhand platforms and their actual usage of the platforms.
In response to the first question, “What are the features that you like the most?”, the multilayered review and rating system (75.3%) was selected with a percentage significantly higher than the rest of the features. The intuitive and attractive review and rating system (46.9%) and fortified in-app verification system (44.4%) were the next two most liked features.
Figure A23. The features that the users like the most.
As shown in Figure A24 below, the majority (79%) of the respondents agreed to the statement, based on the above features, I will be more willing to use the online secondhand platform.
Figure A24. IU: Based on the above features, I will be more willing to use the online secondhand platform.
Figure A25. AU: Have any of these features led you to actually use the platform?
The main survey ends with the question Have any of these features led you to actually use the platform? Respondents showed contrasting attitudes towards this question; while 48% of the respondents agreed, 44.4% were neutral, with 7.4% disagreeing.

References

  1. Ruiz-Real, J.L.; Uribe-Toril, J.; Gázquez-Abad, J.C.; de Pablo-Valenciano, J. Sustainability and Retail: Analysis of Global Research. Sustainability 2018, 11, 14. [Google Scholar] [CrossRef]
  2. Vadakkepatt, G.G.; Winterich, K.P.; Mittal, V.; Zinn, W.; Beitelspacher, L.; Aloysius, J.; Reilman, J. Sustainable retailing. J. Retail. 2021, 97, 62–80. [Google Scholar] [CrossRef]
  3. Naidoo, M.; Gasparatos, A. Corporate environmental sustainability in the retail sector: Drivers, strategies and performance measurement. J. Clean. Prod. 2018, 203, 125–142. [Google Scholar] [CrossRef]
  4. Kim, N.L.; Woo, H.; Ramkumar, B. The role of product history in consumer response to online second-hand clothing retail service based on circular fashion. J. Retail. Consum. Serv. 2021, 60, 102457. [Google Scholar] [CrossRef]
  5. Kim, S.P. A study on the user structure analysis of secondhand market apps—Focusing on Joongonara, Bungaejangter, danggeunmarket. J. Korea Acad.-Ind. Coop. Soc. 2021, 22, 449–458. [Google Scholar]
  6. ThredUp Inc. 2021 Fashion Resale Market and Trend Report. Available online: https://www.thredup.com/resale/#size-and-impact (accessed on 14 December 2021).
  7. Case, S. Resale Retail: Purpose-Driven Profit. Available online: https://nrf.com/blog/resale-retail-purpose-driven-profits (accessed on 15 February 2022).
  8. Erdly, C. The Resale Market Is Booming: Here’s How Small Businesses Can Benefit. Available online: https://www.forbes.com/sites/catherineerdly/2021/06/27/the-resale-market-is-booming-heres-how-small-businesses-can-benefit/?sh=65fec67b7c62 (accessed on 14 December 2021).
  9. Guiot, D.; Roux, D. A second-hand shoppers’ motivation scale: Antecedents, consequences, and implications for retailers. J. Retail. 2010, 86, 355–371. [Google Scholar] [CrossRef]
  10. Ferraro, C.; Sands, S.; Brace-Govan, J. The role of fashion ability in second-hand shopping motivations. J. Retail. Consum. Serv. 2016, 32, 262–268. [Google Scholar] [CrossRef]
  11. Coppola, D. E-commerce Share of Total Retail Sales. Statista. Available online: https://www.statista.com/statistics/534123/e-commerce-share-of-retail-sales-worldwide/#statisticContainer (accessed on 13 December 2021).
  12. Parker, B.; Weber, R. Second-Hand Spaces: Restructuring Retail Geographies in an Era of E-Commerce. Urban Geogr. 2013, 34, 1096–1118. [Google Scholar] [CrossRef]
  13. Haryanti, T.; Subriadi, A.P. Factors and theories for e-commerce adoption: A literature review. Int. J. Elec-Tronic Commer. Stud. 2020, 11, 87–106. [Google Scholar]
  14. Seetharaman, S. How Much Is the Retail Resale Market Worth? Pipecandy Blog. Available online: https://blog.pipecandy.com/resale-market-worth/ (accessed on 14 December 2021).
  15. Mau, D. As Shopping Preferences Change, Online Resale Shows a Promising Future. Fashionista. Available online: https://fashionista.com/2017/04/online-resale-growth (accessed on 12 February 2022).
  16. Sabanoglu, T.U.S. Resale Market Value by Online and Offline 2021. Statista. Available online: https://www.statista.com/statistics/1275339/resale-market-value-online-offline/ (accessed on 13 February 2022).
  17. Silberstein, N. Amid Supply Chain Woes, One Area of Retail Has a Product Glut-Resale. Available online: https://www.retailtouchpoints.com/topics/consumer-trends/amid-supply-chain-woes-one-area-of-retail-has-a-product-glut-resale (accessed on 16 February 2022).
  18. Iran, S.; Schrader, U. Collaborative fashion consumption and its environmental effects. J. Fashion Market Manag. 2017, 21, 468–482. [Google Scholar] [CrossRef]
  19. Koufaris, M. Applying the Technology Acceptance Model and Flow Theory to Online Consumer Behavior. Inf. Syst. Res. 2002, 13, 205–223. [Google Scholar] [CrossRef]
  20. Hwangbo, H.; Kim, Y.S.; Cha, K.J. Use of the Smart Store for Persuasive Marketing and Immersive Customer Experiences: A Case Study of Korean Apparel Enterprise. Mob. Inf. Syst. 2017, 2017, 1–17. [Google Scholar] [CrossRef]
  21. Ganguly, B.; Dash, S.B.; Cyr, D.; Head, M. The effects of website design on purchase intention in online shopping: The medi-ating role of trust and the moderating role of culture. Int. J. Electron. Bus. 2010, 8, 302–330. [Google Scholar] [CrossRef]
  22. De Jode, M.; Barthel, R.; Rogers, J.; Karpovich, A.; Hudson-Smith, A.; Quigley, M.; Speed, C. Enhancing the ‘second-hand’ retail experience with Digital Object Memories. In Proceedings of the 2012 ACM Conference on Ubiquitous Computing-UbiComp ‘12, Pittsburgh, PA, USA, 5–8 September 2012. [Google Scholar]
  23. Gerea, C.; Gonzalez-Lopez, F.; Herskovic, V. Omnichannel Customer Experience and Management: An Integrative Review and Research Agenda. Sustainability 2021, 13, 2824. [Google Scholar] [CrossRef]
  24. Kumar, T.S. Study of retail applications with virtual and augmented reality technologies. J. Innov. Image Pro-Cessing (JIIP) 2021, 3, 144–156. [Google Scholar] [CrossRef]
  25. Davis, F.D. Perceived usefulness, perceived ease of use, and user acceptance of Information Technology. MIS Q. 1989, 13, 319. [Google Scholar] [CrossRef]
  26. Dube, C.; Gumbo, V. Technology Acceptance Model for Zimbabwe: The Case of the Retail Industry in Zimbabwe. Appl. Econ. Financ. 2017, 4, 56–76. [Google Scholar] [CrossRef][Green Version]
  27. Lee, Y.; Kozar, K.A.; Larsen, K. The technology acceptance model: Past, present, and future. Commun. Assoc.-Tion Inf. Syst. 2003, 12, 752–780. [Google Scholar] [CrossRef]
  28. Ahn, T.; Ryu, S.; Han, I. The impact of the online and offline features on the user acceptance of Internet shopping malls. Electron. Commer. Res. Appl. 2004, 3, 405–420. [Google Scholar] [CrossRef]
  29. Venkatesh, V.; Bala, H. Technology acceptance model 3 and a research agenda on interventions. Decis. Sci. 2008, 39, 273–315. [Google Scholar] [CrossRef]
  30. Lee, J.H. Karrot Market, the No. 1 Secondhand Platform App, Monthly Users 4.7 times More than Bungaejangter. UPI News. Available online: https://www.upinews.kr/newsView/upi202102090068 (accessed on 14 February 2022).
  31. Perez, S. Online Marketplace Offerup Raises $120M, Acquires Top Competitor Letgo. Available online: https://techcrunch.com/2020/03/25/online-marketplace-offerup-raises-120m-acquires-top-competitor-letgo/ (accessed on 17 February 2022).
  32. Bang, J. Vintage and Secondhand Fashion Platform “Vlook” Will Be Launched in August. Techworld Online News. Available online: https://www.epnc.co.kr/news/articleView.html?idxno=212893 (accessed on 14 December 2021).
  33. Ewha Womans University Entrepreneur Center. 2021 Social Venture IR Club. 2022. Available online: https://blog.naver.com/ewha_ent/222630703399 (accessed on 19 February 2022).
  34. Sabanoglu, T. Statista Depop Monthly Active Users Worldwide 2019–2021. Available online: https://www.statista.com/statistics/1247982/depop-monthly-active-users-worldwide/ (accessed on 14 December 2021).
  35. WISEAPP. Top 10 Applications in Korea (By Users). Available online: https://www.wiseapp.co.kr/dashboard/ (accessed on 14 December 2021).
  36. Depop–Streetwear & Vintage. Available online: https://apps.apple.com/gb/app/depop-streetwear-vintage/id518684914 (accessed on 14 December 2021).
  37. Offerup-Buy. Sell. Letgo. Available online: https://apps.apple.com/us/app/offerup-buy-sell-letgo/id468996152 (accessed on 14 December 2021).
  38. Chu, I.-Y. Second-Hand Becomes a Lifestyle for MZ Generation. Korea Joongang Daily 2021. Available online: https://koreajoongangdaily.joins.com/2021/04/15/business/industry/secondhand/20210415200907188.html (accessed on 14 December 2021).
  39. Park, S. An Analysis of Technology Acceptance Model in Understanding University Students’ Behavioral Intention to Use e-Learning. Educ. Technol. Soc. 2009, 12, 150–162. [Google Scholar]
  40. Chen, L.-D.; Gillenson, M.L.; Sherrell, D.L. Enticing online consumers: An extended technology acceptance perspective. Inf. Manag. 2002, 39, 705–719. [Google Scholar] [CrossRef]
  41. Tong, X. A cross-national investigation of an extended technology acceptance model in the online shopping context. Int. J. Retail Distrib. Manag. 2010, 38, 742–759. [Google Scholar] [CrossRef]
  42. Mihaly, C. Beyond Boredom and Anxiety; Jossey-Bass: San Fransisco, CA, USA, 1977. [Google Scholar]
  43. Lee, J. Zoom Interview. By Yoonjae Bae, Jungyeon Choi, Munguljin Gantumur. 16 December 2021. [Google Scholar]
  44. Sun, H.; Zhang, P. Causal relationships between perceived enjoyment and perceived ease of use: An alternative approach. J. Assoc. Inf. Syst. 2006, 7, 24. [Google Scholar] [CrossRef]
  45. Teo, T.; Noyes, J. An assessment of the influence of perceived enjoyment and attitude on the intention to use technology among pre-service teachers: A structural equation modeling approach. Comput. Educ. 2011, 57, 1645–1653. [Google Scholar] [CrossRef]
  46. Dolnicar, S.; Grün, B.; Leisch, F.; Rossiter, J. Three Good Reasons NOT to Use Five and Seven Point Items. Research Online: University of Wollongwong, Australia 2011. Available online: http://ro.uow.edu.au/cgi/viewcontent.cgi?article=1821&context=commpapers (accessed on 14 December 2021).
  47. Jeon, M. Using Deep Learning in Karrot Market. Available online: https://medium.com/daangn/%EB%8B%B9%EA%B7%BC%EB%A7%88%EC%BC%93%EC%97%90%EC%84%9C-%EB%94%A5%EB%9F%AC%EB%8B%9D-%ED%99%9C%EC%9A%A9%ED%95%98%EA%B8%B0-3b48844eba62 (accessed on 14 December 2021).
  48. PYMNTS.com Offerup Works to Safeguard Buyers and Sellers. Available online: https://www.pymnts.com/news/security-and-risk/2018/online-marketplace-buyer-seller-authentication/ (accessed on 14 December 2021).
  49. Kim, J. E-mail Interview. By Yoonjae Bae, Jungyeon Choi, Munguljin Gantumur. 13 October 2021. [Google Scholar]
  50. Yoon, C. User Experience Design Analysis of Karrot Market. Available online: https://brunch.co.kr/@cyyune/1 (accessed on 14 December 2021).
  51. Vlook-No.1 Vintage Secondhand Fashion Items Platform. Available online: https://apps.apple.com/kr/app/vlook/id1498925562 (accessed on 14 December 2021).
  52. Cha, H. [The Era of Specialty Malls] ⑤ Karrot Market, Which Innovated the Mobile Second-Hand Market, “Restores Trust be-tween Neighbors with AI”. Available online: http://it.chosun.com/site/data/html_dir/2019/10/04/2019100401969.html (accessed on 14 December 2021).
  53. Recommender Systems: Behind the Scenes of Machine Learning-Based Personalization. Available online: https://www.altexsoft.com/blog/recommender-system-personalization/ (accessed on 14 December 2021).
  54. Zeh, C.N. My Honest UX Case Study on Offerup. Available online: https://medium.com/@zehcyriac/my-honest-ux-case-study-on-offerup-47004270e193 (accessed on 14 December 2021).
  55. Carson, B. I Tried Offerup, the $1 Billion Startup that Wants to Dethrone Craigslist as the Go-to for Selling Your Stuff. Business Insider. 2016. Available online: https://www.insider.com/offerup-billion-dollar-startup-review-2016-9 (accessed on 13 December 2021).
  56. Burnichon, C.J. Sneakers anarchy VS Sneakers Hierarchy. Medium 2018. Available online: https://engineering.depop.com/sneakers-anarchy-vs-sneakers-hierarchy-aeebf0cb468d (accessed on 14 December 2021).
  57. Choi, Y. A Call Function also Available in Karrot Market… Concerns about Conflict with Telecommunication Companies. Available online: https://www.hankookilbo.com/News/Read/A2021071416240000005 (accessed on 14 December 2021).
  58. Lorenz, T. Why Teens Are Selling Clothes out of Their Closets. Available online: https://www.theatlantic.com/technlogy/archive/2019/06/depop-live-selling-clothes-influencers/591595/ (accessed on 14 December 2021).
  59. Lieber, C. The Dark Side of Depop. Available online: https://www.businessoffashion.com/articles/technology/depop-sexual-harassment-internet-safety/ (accessed on 14 December 2021).
  60. Li, D.; Zhang, G.; Xu, Z.; Lan, Y.; Shi, Y.; Liang, Z.; Haiwen Chen, H. Modelling the Roles of Celebrity Trust and Platform Trust in Consumers’ Propensity of Live-Streaming: An Extended TAM Method. Comput. Mater. Contin. 2018, 55, 137–150. [Google Scholar]
  61. Barnes, S.J.; Mattsson, J. Understanding current and future issues in collaborative consumption: A four-stage Delphi study. Technol. Forecast. Soc. Chang. 2016, 104, 200–211. [Google Scholar] [CrossRef]
  62. Hamari, J.; Sjöklint, M.; Ukkonen, A. The sharing economy: Why people participate in collaborative consumption. J. Assoc. Inf. Sci. Technol. 2015, 67, 2047–2059. [Google Scholar] [CrossRef]
  63. Tsui, K.K. Economic Explanation: From Sharecropping to the Sharing Economy. Man Econ. 2016, 3, 77–96. [Google Scholar] [CrossRef]
  64. Xue, L.; Parker, C.J.; McCormick, H. A Virtual Reality and Retailing Literature Review: Current Focus, Underlying Themes and Future Directions. Augment. Real. Virtual Real. 2019, 27–41. [Google Scholar] [CrossRef]
  65. Kim, S. A study on user structure analysis of secondhand trading apps—Focusing on Junggonara, Bungae Market, and Karrot Market. J. Korean Soc. Ind.-Acad. Technol. 2021, 22, 452–453. [Google Scholar]
  66. Tseng, J. Offerup A Hypothetical Redesign of the Marketplace App to Improve Buy and Sell Experience. Available online: https://www.judytseng.com/offerup.html (accessed on 14 December 2021).
  67. Chiu, C.-M.; Lin, H.-Y.; Sun, S.-Y.; Hsu, M.-H. Understanding customers’ loyalty intentions towards online shopping: An in-tegration of technology acceptance model and fairness theory. Behav. Inf. Technol. 2009, 28, 347–360. [Google Scholar] [CrossRef]
  68. Shukla, A.; Sharma, S.K. Evaluating Consumers’ Adoption of Mobile Technology for Grocery Shopping: An Application of Technology Acceptance Model. Vision: J. Bus. Perspect. 2018, 22, 185–198. [Google Scholar] [CrossRef]
  69. Kim, N.; Lee, H. Visual Attention in Retail Environments-Design Analysis using HMD based VR System Integrated Eye-Tracking. 2020. Available online: http://papers.cumincad.org/cgi-bin/works/Show&_id=caadria2010_056/paper/caadria2020_031 (accessed on 19 February 2022).
  70. Kim, N.; Lee, H. Assessing Consumer Attention and Arousal Using Eye-Tracking Technology in Virtual Retail Environment. Front. Psychol. 2021, 12, 665658. [Google Scholar] [CrossRef]
  71. Roof, K. Sell Your Clothing and Electronics with These Apps. Available online: https://techcrunch.com/2016/04/30/sell-your-clothing-and-electronics-with-these-apps/?guccounter=1&guce_referrer=aHR0cHM6Ly93d3cuZ29vZ2xlLmNvbS8&guce_referrer_sig=AQAAAC1mp2ihhOjxOmOrC1kEsRtvKpcMorKjYCJ8sBfuZjZ1Ltk-oTS6Nwc5IE9AyqzBwiu_7Mcj1I7NU48DDatFQVTEK2O32Y7hvQE1WK_biCAgGn_CpNg4gFEbLulqi4_NuJX9ITyFUfssWajsqDKFbzeqmDBzVd3UOaslM7jdSkNt (accessed on 14 December 2021).
Publisher’s Note: MDPI stays neutral with regard to jurisdictional claims in published maps and institutional affiliations.

Article Metrics

Citations

Article Access Statistics

Multiple requests from the same IP address are counted as one view.