Extending the Life Cycle of EEE—Findings from a Repair Study in Germany: Repair Challenges and Recommendations for Action
Abstract
:1. Introduction
Research Objective and Outline of the Paper
2. Background
2.1. Stakeholder Involved in Repair Activities
2.2. Barriers for Repair
2.2.1. Customer-Related Barriers
2.2.2. Product-Related Barriers
2.2.3. Legal Barriers
3. Methodology of the Repair Study and Data Collection
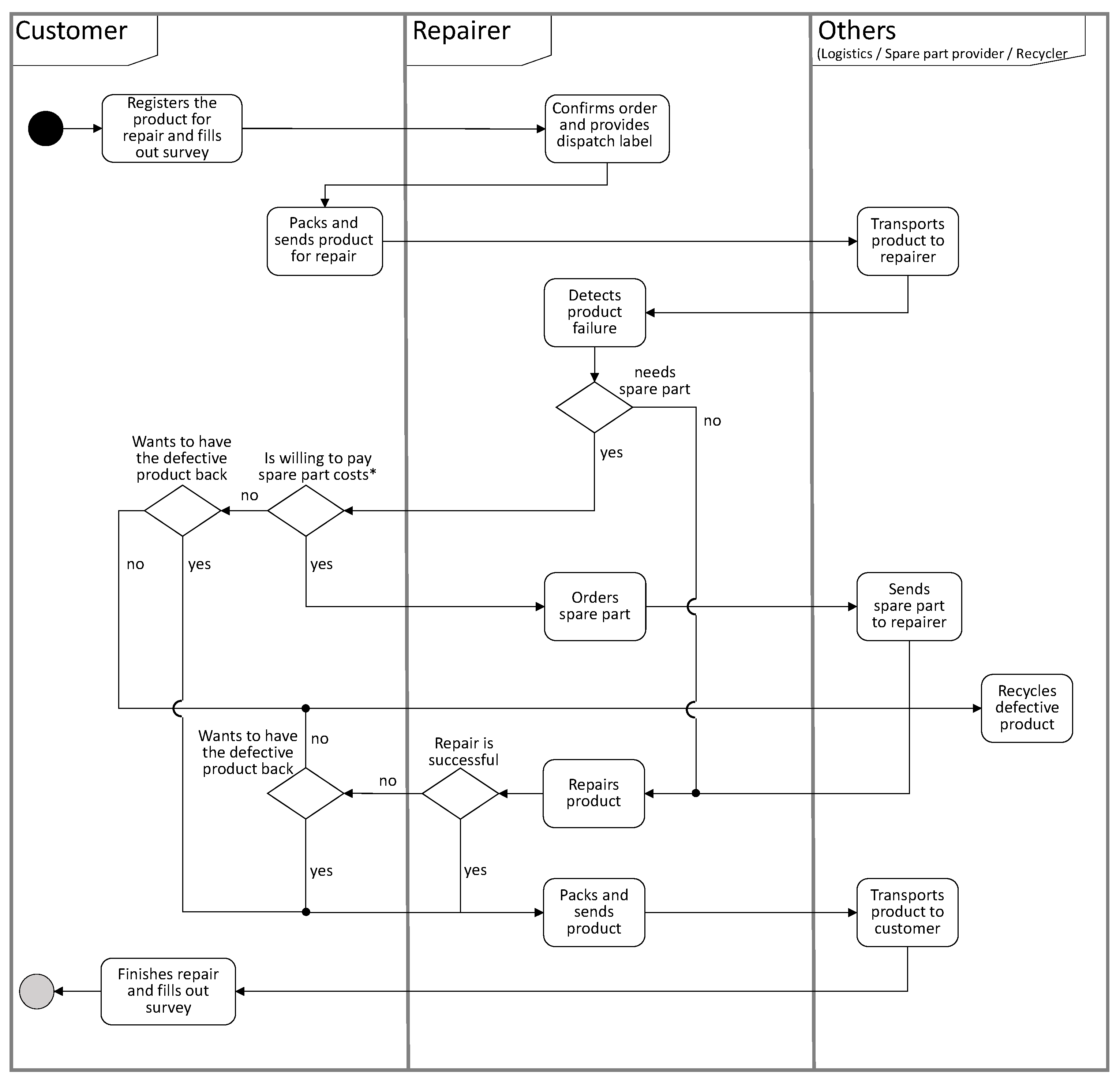
3.1. Repair Study Design
3.2. Accompanying Surveys
4. Presentation and Discussion of the Results of the Repair Study
4.1. Results from the Repair Process
4.2. Findings from Accompanying Surveys
4.3. Discussion of the Results and Limitations of the Study
5. Recommendations for Action and Digital Approach
5.1. Recommendations for Action
5.1.1. Financial Incentive Systems
5.1.2. Simplified Tools
5.1.3. Repair Instructions and Regulations
5.1.4. Technological Support Systems
5.1.5. Extended Guarantee and Insurances
5.2. The Repair Portal as a Digital Approach
- Financial attractiveness: Repair must be recognizably cheaper than the purchase of a new device.
- Simplified and time-saving process: Time is one of the highest cost factors in high-wage countries; accordingly, processes must be designed to be as simple and time-saving as possible.
- Transparent and comprehensible for customers: Processes and offers must be comparable and comprehensible for customers. Fluctuating and uncertain prices, for example, are obstacles for customers.
6. Conclusions
Author Contributions
Funding
Institutional Review Board Statement
Informed Consent Statement
Data Availability Statement
Acknowledgments
Conflicts of Interest
References
- Forti, V.; Baldé, C.; Kuehr, R.; Bel, G. The Global E-Waste Monitor 2020. Quantities, Flows, and the Circular Economy Potential; International Solid Waste Association: Rotterdam, The Netherlands, 2020; ISBN 978-92-808-9114-0. [Google Scholar]
- World Economic Forum. A New Circular Vision for Electronics: Time for a Global Report; World Economic Forum: Colony, Switzerland, 2019. [Google Scholar]
- Prakash, S.; Dehoust, G.; Gsell, M.; Schleicher, T.; Stamminger, R. Einfluss der Nutzungsdauer von Produkten auf ihre Umweltwirkung: Schaffung einer Informationsgrundlage und Entwicklung von Strategien gegen “Obsoleszenz”. Umweltforsch. Des Bundesminist. Für Umw. Nat. Bau Und Reakt. 2016, 11, 315. [Google Scholar]
- Umweltbundesamt Analyse der Datenerhebungen nach ElektroG und UStatG über das Berichtsjahr 2018 zur Vorbereitung der EU-Berichtspflichten; EU: Maastricht, The Netherlands, 2020; p. 85.
- Kirchherr, J.; Reike, D.; Hekkert, M. Conceptualizing the circular economy: An analysis of 114 definitions. Resour. Conserv. Recycl. 2017, 127, 221–232. [Google Scholar] [CrossRef]
- Europäisches Parlament Directive 2008/98/EC of the European Parliament and of the Council of 19 November 2008 on Waste and Repealing Certain Directives: Directive 2008/98/EC 2008; European Union: Maastricht, The Netherlands, 2008.
- Rudolf, S.; Blömeke, S.; Sharma, P.; Lawrenz, S.; Scheller, C.; Mennenga, M.; Schmidt, K.; Herrmann, C.; Rausch, A.; Spengler, T. Efficient Use -An interdisciplinary framework towards the cascade use of electronics. In Proceedings of the Electronics Goes Green 2020+, Berlin, Germany, 1–3 September 2020; Fraunhofer, I.Z.M., Ed.; Fraunhofer: Wessling, Germany, 2020. [Google Scholar]
- Boldoczki, S.; Thorenz, A.; Tuma, A. The environmental impacts of preparation for reuse: A case study of WEEE reuse in Germany. J. Clean. Prod. 2020, 252, 119736. [Google Scholar] [CrossRef]
- Eisenriegler, S. (Ed.) Kreislaufwirtschaft in der EU; Springer Fachmedien: Wiesbaden, Germany, 2020. [Google Scholar]
- Laitala, K.; Klepp, I.G.; Haugrønning, V.; Throne-Holst, H.; Strandbakken, P. Increasing repair of household appliances, mobile phones and clothing: Experiences from consumers and the repair industry. J. Clean. Prod. 2021, 282, 125349. [Google Scholar] [CrossRef]
- Parajuly, K.; Kuehr, R.; Awasthi, A.K.; Fitzpatrick, C.; Lepawsky, J.; Smith, E.; Widmer, R.; Zeng, X. Future E-Waste Scenarios; StEP: Bonn, Germany; UNU ViE-SCYCLE: Bonn, Germany; UNEP IETC: Osaka, Japan, 2019. [Google Scholar]
- Richter, J.L.; Dalhammar, C. Stakeholders, drivers and barriers for local electronics repair: A case study of southern Sweden. In Proceedings of the PLATE—Product Lifetimes and the Environment: 3rd PLATE Conference, Berlin, Germany, 18–20 September 2019. [Google Scholar]
- Nazlı, T. Repair motivation and barriers model: Investigating user perspectives related to product repair towards a circular economy. J. Clean. Prod. 2021, 289, 125644. [Google Scholar] [CrossRef]
- Cobbing, M.; Kruszewska, I.; Jardim, E.; Santen, M. How Repairable Is Your Mobile Device? A Product Guide to Best-Selling Smartphones, Tablets and Laptops; Greenpeace: Amsterdam, The Netherlands, 2017. [Google Scholar]
- Raihanian Mashhadi, A.; Esmaeilian, B.; Cade, W.; Wiens, K.; Behdad, S. Mining consumer experiences of repairing electronics: Product design insights and business lessons learned. J. Clean. Prod. 2016, 137, 716–727. [Google Scholar] [CrossRef] [Green Version]
- Sabbaghi, M.; Behdad, S. Consumer decisions to repair mobile phones and manufacturer pricing policies: The concept of value leakage. Resour. Conserv. Recycl. 2018, 133, 101–111. [Google Scholar] [CrossRef]
- Tecchio, P.; Ardente, F.; Mathieux, F. Understanding lifetimes and failure modes of defective washing machines and dishwashers. J. Clean. Prod. 2019, 215, 1112–1122. [Google Scholar] [CrossRef]
- Svensson-Hoglund, S.; Richter, J.L.; Maitre-Ekern, E.; Russell, J.D.; Pihlajarinne, T.; Dalhammar, C. Barriers, enablers and market governance: A review of the policy landscape for repair of consumer electronics in the EU and the U.S. J. Clean. Prod. 2021, 288, 125488. [Google Scholar] [CrossRef]
- Pérez-Belis, V.; Braulio-Gonzalo, M.; Juan, P.; Bovea, M.D. Consumer attitude towards the repair and the second-hand purchase of small household electrical and electronic equipment. A Spanish case study. J. Clean. Prod. 2017, 158, 261–275. [Google Scholar] [CrossRef]
- Lundgren, K. The Global Impact of E-Waste: Addressing the Challenge; ILO Library: Geneva, Switzerland, 2012. [Google Scholar]
- Müller, F.; Kohlmayer, R.; Krüger, F.; Kosmol, J.; Krause, S.; Dorer, C.; Röhreich, M. 9 Principles for a Circular Economy; Umweltbundesamt: Dessau-Roßlau, Germany, 2020.
- Schweitzer, J.-P.; Zuloaga, F.; Anastasio, M.; Arditi, S. Coolproducts Don’t Cost the Earth: Full Report 2019; European Environmental Bureau: Brussels, Belgium, 2019. [Google Scholar]
- De Jesus, A.; Mendonna, S. Lost in Transition? Drivers and Barriers in the Eco-Innovation Road to the Circular Economy. SSRN Electron. J. 2017, 145, 75–89. [Google Scholar] [CrossRef] [Green Version]
- Prakash, S.; Dehoust, G.; Gsell, M.; Schleicher, T.; Stamminger, R. Influence of the Service Life of Products in Terms of Their Environmental Impact: Establishing an Information Base and Developing Strategies against “Obsolescence”; Umweltbundesamt: Dessau-Roßlau, Germany, 2020.
- Ryan-Fogarty, Y.; Casey, K.; Coughlan, D.; Lichrou, M.; O’malley, L.; Fitzpatrick, C. An Investigation into WEEE Arising and Not Arising in Ireland (EEE2WEEE); Environmental Protection Agency: Washington, DC, USA, 2017.
- Abeliotis, K.; Boikou, K.; Chroni, C.; Kalafata, K.; Angelakopoulos, H.; Lasaridi, K. WEEE Preparing for Reuse in Greece: Potential and Initiatives. Waste Biomass Valorization 2021, 12, 2959–2968. [Google Scholar] [CrossRef]
- Yeh, B.T. Repair, Modification, or Resale of Software-Enabled Consumer Electronic Devices: Copyright Law Issues; Congressional Research Service: Washington, DC, USA, 2016.
- Svensson, S.; Richter, J.L.; Maitre-Ekern, E.; Pihlajarinne, T. The Emerging ‘Right to Repair’ legislation in the EU and the U.S.; Going Green CARE: Vienna, Austria, 2018. [Google Scholar]
- Brusselaers, J.; Bracquene, E.; Peeters, J.; Dams, Y. Economic consequences of consumer repair strategies for electrical household devices. J. Enterp. Inf. Manag. 2020, 33, 747–767. [Google Scholar] [CrossRef]
- McCollough, J. Factors impacting the demand for repair services of household products: The disappearing repair trades and the throwaway society. Int. J. Consum. Stud. 2009, 33, 619–626. [Google Scholar] [CrossRef]
- McCollough, J. The effect of income growth on the mix of purchases between disposable goods and reusable goods. Int. J. Consum. Stud. 2007, 31, 213–219. [Google Scholar] [CrossRef]
- Box, J.M.F. Extending Product Lifetime: Prospects and Opportunities. Eur. J. Mark. 1983, 17, 34–49. [Google Scholar] [CrossRef]
- McCollough, J. The impact of consumers’ time constraint and conspicuous consumption behaviour on the throwaway society. Int. J. Consum. Stud. 2020, 44, 33–43. [Google Scholar] [CrossRef]
- Atasu, A.; Sarvary, M.; van Wassenhove, L.N. Remanufacturing as a Marketing Strategy. Manage. Sci. 2008, 54, 1731–1746. [Google Scholar] [CrossRef] [Green Version]
- McLaren, A.; McLauchlan, S. Crafting Sustainable Repairs: Practice-Based Approaches to Extending the Life of Clothes; PLATE: Delft, The Netherlands, 2015. [Google Scholar]
- Götz, T.; Adisorn, T.; Tholen, L. Der Digitale Produktpass als Politik-Konzept; Wuppertal Institut für Klima, Umwelt, Energie: Wuppertal, Germany, 2021. [Google Scholar]
- Wieser, H.; Tröger, N. Exploring the inner loops of the circular economy: Replacement, repair, and reuse of mobile phones in Austria. J. Clean. Prod. 2018, 172, 3042–3055. [Google Scholar] [CrossRef]
- Rivera, J.L.; Lallmahomed, A. Environmental implications of planned obsolescence and product lifetime: A literature review. Int. J. Sustain. Eng. 2016, 9, 119–129. [Google Scholar] [CrossRef]
- Huang, C.-C.; Liang, W.-Y.; Yi, S.-R. Cloud-based design for disassembly to create environmentally friendly products. J. Intell. Manuf. 2017, 28, 1203–1218. [Google Scholar] [CrossRef]
- Babbitt, C.W.; Madaka, H.; Althaf, S.; Kasulaitis, B.; Ryen, E.G. Disassembly-based bill of materials data for consumer electronic products. Sci. Data 2020, 7, 251. [Google Scholar] [CrossRef] [PubMed]
- Schweitzer, J.-P.; López Dávila, M.; Luth Richter, J.; Dalhammar, C.; Mikolajczak, C. Removable, Replaceable and Repairable Batteries; European Environmental Bureau: Brussels, Belgium, 2021. [Google Scholar]
- Sabbaghi, M.; Cade, W.; Behdad, S.; Bisantz, A.M. The current status of the consumer electronics repair industry in the U.S.: A survey-based study. Resour. Conserv. Recycl. 2017, 116, 137–151. [Google Scholar] [CrossRef] [Green Version]
- Walther, G.; Steinborn, J.; Spengler, T.S.; Luger, T.; Herrmann, C. Implementation of the WEEE-directive — economic effects and improvement potentials for reuse and recycling in Germany. Int. J. Adv. Manuf. Technol. 2010, 47, 461–474. [Google Scholar] [CrossRef]
- Guldmann, E.; Huulgaard, R.D. Barriers to circular business model innovation: A multiple-case study. J. Clean. Prod. 2020, 243, 118160. [Google Scholar] [CrossRef]
- Bakhiyi, B.; Gravel, S.; Ceballos, D.; Flynn, M.A.; Zayed, J. Has the question of e-waste opened a Pandora’s box? An overview of unpredictable issues and challenges. Environ. Int. 2018, 110, 173–192. [Google Scholar] [CrossRef]
- Europäisches Parlament. Europäischer Rat Richtlinie 2011/65/EU des Europäischen Parlaments und des Rates vom 8. Juni 2011 zur Beschränkung der Verwendung Bestimmter Gefährlicher Stoffe in Elektro- und Elektronikgeräten; Amtsblatt der Europäischen Union: Brussels, Belgium, 2011. [Google Scholar]
- Europäisches Parlament. Europäischer Rat Richtlinie 2012/19/EU des Europäischen Parlaments und des Rates vom 4. Juli 2012 über Elektro- und Elektronik-Altgeräte; Amtsblatt der Europäischen Union: Brussels, Belgium, 2012. [Google Scholar]
- Europäisches Parlament. Europäischer Rat Richtlinie 2009/125/EG des Europäischen Parlaments und des Rates vom 21. Oktober 2009 zur Schaffung eines Rahmens für die Festlegung von Anforderungen an die Umweltgerechte Gestaltung Energieverbrauchsrelevanter Produkte; Amtsblatt der Europäischen Union: Brussels, Belgium, 2009. [Google Scholar]
- Europäisches Parlament. Europäischer Rat Verordnung (EU) 2019/2021 der Kommission vom 1. Oktober 2019 zur Festlegung von Ökodesign-Anforderungen an elektronische Displays gemäßder Richtlinie 2009/125/EG des Europäischen Parlaments und des Rates, zur Änderung der Verordnung (EG) Nr. 1275/2008 der 2019; Amtsblatt der Europäischen Union: Brussels, Belgium, 2019. [Google Scholar]
- Europäisches Parlament. Europäischer Rat Verordnung (EU) 2019/2022 der Kommission vom 1. Oktober 2019 zur Festlegung von Ökodesign-Anforderungen an Haushaltsgeschirrspüler gemäßder Richtlinie 2009/125/EG des Europäischen Parlaments und des Rates, zur Änderung der Verordnung (EG) Nr. 1275/2008 de 2019; Amtsblatt der Europäischen Union: Brussels, Belgium, 2019. [Google Scholar]
- Monier, V.; Tinetti, B.; De Prado Trigo, A.; Ax, C.; Medhurst, J.; Mitsios, A. Study on Socioeconomic Impacts of Increased Reparability of Increased Reparability; European Commission, Directorate-General for Environment: Brussels, Belgium, 2016. [Google Scholar]
- Jaeger-Erben, M.; Frick, V.; Hipp, T. Why do users (not) repair their devices? A study of the predictors of repair practices. J. Clean. Prod. 2021, 286, 125382. [Google Scholar] [CrossRef]
- Motorola Phone Repair at iFixit. Available online: https://www.ifixit.com/Motorola (accessed on 28 February 2022).
- Milios, L. Towards a Circular Economy Taxation Framework: Expectations and Challenges of Implementation. Circ. Econ. Sustain. 2021, 1, 477–498. [Google Scholar] [CrossRef]
- Verbraucherzentrale Thüringen e.V. Reparaturbonus Thüringen. Available online: https://www.reparaturbonus-thueringen.de/ (accessed on 31 January 2022).
- Mitteldeutscher Rundfunk. Ein Monat Reparaturbonus in Thüringen: Schon 1.000 Anträge bewilligt|MDR.DE. Available online: https://www.mdr.de/nachrichten/thueringen/reparaturbonus-umwelt-tausend-geraete-100.html (accessed on 31 January 2022).
- Dalhammar, C.; Hartman, C.; Larsson, J.; Jarelin, J.; Milios, L.; Mont, O. Moving Away from the Throwaway Society. Five Policy Instruments for Extending the Life of Consumer Durables; Chalmers University of Technology: Gothenburg, Sweden, 2022. [Google Scholar]
- Heinz, R.; Meyer, K. Der Französische Reparaturindex: Ein Modell für Deutschland und die EU; Germanwatch: Bonn, Germany, 2020. [Google Scholar]
- Grieves, M. (Ed.) Digital Twin: Manufacturing Excellence through Virtual Factory Replication. Whitepaper; Michael W. Grieves, LLC: Cocoa Beach, FL, USA, 2014. [Google Scholar]
- MediaMarkt. PlusSchutz: So Schützen Sie Ihr Neues Gerät. Available online: https://www.mediamarkt.de/de/service/garantie-versicherung/plusschutz (accessed on 31 January 2022).
- Wertgarantie SE. Elektrogeräte & Fahrräder Schützen|WERTGARANTIE. Available online: https://www.wertgarantie.de/schuetzen#/ (accessed on 31 January 2022).
- Wertgarantie SE. Reparieren Statt Wegwerfen: Eine Studie im Auftrag der WERTGARANTIE SE zur Entstehung von Elektroschrott; WERTGARANTIE Beteiligungen GmbH: Hanover, Germany, 2021. [Google Scholar]
- Hischier, R.; Böni, H.W. Combining environmental and economic factors to evaluate the reuse of electrical and electronic equipment—A Swiss case study. Resour. Conserv. Recycl. 2021, 166, 105307. [Google Scholar] [CrossRef]









Publisher’s Note: MDPI stays neutral with regard to jurisdictional claims in published maps and institutional affiliations. |
© 2022 by the authors. Licensee MDPI, Basel, Switzerland. This article is an open access article distributed under the terms and conditions of the Creative Commons Attribution (CC BY) license (https://creativecommons.org/licenses/by/4.0/).
Share and Cite
Rudolf, S.; Blömeke, S.; Niemeyer, J.F.; Lawrenz, S.; Sharma, P.; Hemminghaus, S.; Mennenga, M.; Schmidt, K.; Rausch, A.; Spengler, T.S.; et al. Extending the Life Cycle of EEE—Findings from a Repair Study in Germany: Repair Challenges and Recommendations for Action. Sustainability 2022, 14, 2993. https://doi.org/10.3390/su14052993
Rudolf S, Blömeke S, Niemeyer JF, Lawrenz S, Sharma P, Hemminghaus S, Mennenga M, Schmidt K, Rausch A, Spengler TS, et al. Extending the Life Cycle of EEE—Findings from a Repair Study in Germany: Repair Challenges and Recommendations for Action. Sustainability. 2022; 14(5):2993. https://doi.org/10.3390/su14052993
Chicago/Turabian StyleRudolf, Sina, Steffen Blömeke, Jan Felix Niemeyer, Sebastian Lawrenz, Priyanka Sharma, Sven Hemminghaus, Mark Mennenga, Kerstin Schmidt, Andreas Rausch, Thomas S. Spengler, and et al. 2022. "Extending the Life Cycle of EEE—Findings from a Repair Study in Germany: Repair Challenges and Recommendations for Action" Sustainability 14, no. 5: 2993. https://doi.org/10.3390/su14052993
APA StyleRudolf, S., Blömeke, S., Niemeyer, J. F., Lawrenz, S., Sharma, P., Hemminghaus, S., Mennenga, M., Schmidt, K., Rausch, A., Spengler, T. S., & Herrmann, C. (2022). Extending the Life Cycle of EEE—Findings from a Repair Study in Germany: Repair Challenges and Recommendations for Action. Sustainability, 14(5), 2993. https://doi.org/10.3390/su14052993

