The Instrumentality of Public-Private Partnerships for Achieving Sustainable Development Goals
Abstract
1. Introduction
- What are the instrumental attributes of PPP associated with the UN SDGs?
- How do these instrumental attributes of PPP contribute to the SDGs?
2. Literature Review
2.1. The Unique Characteristics of PPP
2.1.1. Value for Money
2.1.2. Risk Sharing
2.1.3. Long-Term Contract
2.1.4. Whole-Life-Cycle Management
2.1.5. Private Financing
2.2. PPP and Sustainability
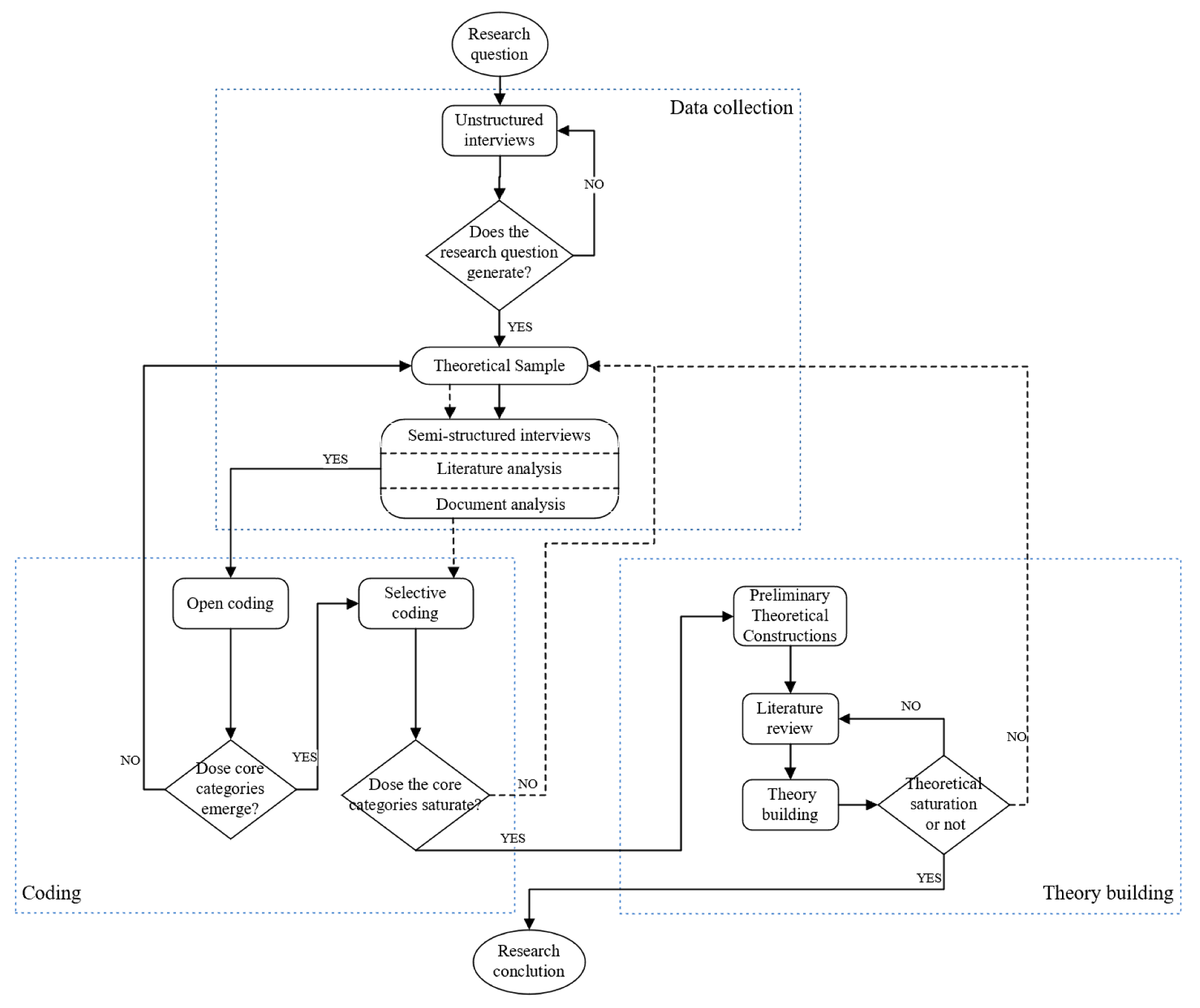
3. Research Methods
3.1. Research Design
3.2. Data Collection
3.3. Data Analysis
3.3.1. Coding
3.3.2. Theory Building
4. Findings
4.1. The Re-Classification of SDGs
4.2. The Instrumental Attributes of PPP
4.3. Theory Building
5. Discussion
5.1. C1-Inclusiveness
5.2. C2-Environmental Contribution
5.3. C3-Economic Contribution
5.4. C4-Whole-Life Project Management
5.5. C5-Resilience
5.6. C6-Scalability
6. Conclusions
Author Contributions
Funding
Institutional Review Board Statement
Informed Consent Statement
Data Availability Statement
Conflicts of Interest
Appendix A
| Category | Original Statement (Initial Concept) | |
|---|---|---|
| Access to public services | E05 | This year, there are many PPP projects of garbage incineration power generation and sewage treatment, and the projects are becoming more balanced (in a wide range of fields). |
| E12 | Now the power grid covers all remote areas (accessible to everyone) | |
| E18 | Basic water, electricity, heating and communication are essential for people’s lives (basic services) | |
| Equity | E06 | We have special access for disabled groups in this project (disadvantaged groups) |
| E09 | Most workers are recruited locally and then trained, both men and women (non-discriminatory) | |
| E17 | The eastern coastal areas of China have relatively developed infrastructure, while the western areas are relatively weak (geographical balance) | |
| Affordability | E02 | The NDRC has a special price department to adjust prices (pricing levels) |
| E04 | Although there have been many major projects in recent years and the treasury is much richer than it was twenty years ago, it is still tight (fiscal deficit) | |
| E14 | Profit margins are already very low, you have to keep the product quality and sell it (affordable). | |
| Social justice | E01 | That area is a local root, hundreds of years old, and must not be demolished lightly (historical background) |
| E07 | The project is within the boundaries of a cultural heritage site, so there are fears of delays (site protection) | |
| E09 | The project in South America is very popular with the local population, although negotiations with the government are difficult. (social impact) | |
| An atmosphere that encourages social participation | E05 | All important aspects are open to the public (for consultation) |
| E09 | Start to learn the local culture as soon as you arrive and try to get on well with the local chiefs (integration) | |
| E12 | Design front-loading is a highlight, with all parties approached for input at the survey stage (advance participation) | |
| Fraction of coverage | E04 | PPP projects are all expensive, so it is important to enhance the beneficiary population as much as possible (a wide range of beneficiaries) |
| E13 | Design with a sense of foresight, especially PPP, anticipating what might happen in ten or twenty years (future demand) | |
| E18 | In addition to meeting the final design function, it should also shine through the longer construction and operation process (extended impact) | |
| Replicability | E03 | The city should take the lead and organise all districts to learn from the success of this project (experience promotion) |
| E04 | The main design idea remains the same, with minor modifications to suit the actual situation (design convenience) | |
| E10 | Multiple original bidding sections are invited for bidding together, which can save costs with large scale (scale effect) | |
| Technology Transfer and Innovation | E09 | Develop intelligent information management technology to provide powerful project management and decision support (management innovation) |
| E11 | Through the high-quality platform of the project, a number of advanced technical standards and patents have been formed (technology upgrades) | |
| E16 | It should also facilitate the flow of technical knowledge and innovation among stakeholders (effective sharing) | |
| Utilizing the expertise of the private sectors | E09 | Innovative establishment of a four-party interface management model for an orderly and efficient project management process (management level) |
| E13 | Everyone knows that thermal power has a negative impact on the environment, but the project has a state-of-the-art desulphurization and denitrification design (technical capability) | |
| E15 | Our company specializes in supplying custom boiler equipment to domestic super large power plants (supply capacity) | |
| Stable partnership | E04 | This is the second tender, the previous enterprise was closed down because the boss was arrested (the cooperation was terminated) |
| E09 | In the beginning, the fire brigade came to inspect every week. Over time, the relationship became better and better (trust relationship). | |
| E18 | Private sectors parties are often at a disadvantage in the event of a dispute with the government (dispute resolution) | |
| The ability of the project to deal with risks | E05 | A contingency plan and relief fund is set up specifically for possible disaster situations (emergency reserve) |
| E08 | Autumn and winter are not only cold but also windy, and no newly planted seedlings can survive without better support (active response) | |
| E16 | In sustainable development projects, the government should not deliberately impose a public goods burden on the private sectors (risk sharing) | |
| Infrastructure resilience | E02 | Strengthening the resilience and protection of critical urban infrastructure systems to enhance comprehensive urban disaster preparedness (disaster prevention and protection) |
| E12 | The response of critical infrastructure to various extreme challenges has been taken into account (Optimisation design) | |
| E17 | COVID-19 highlights that infrastructure is the material basis for the safe operation and sustainable development of cities (Infrastructure security) | |
| Quality private sectors | E02 | SDGs can only be achieved if there is strong financial support (financing capacity) |
| E09 | A primary school was donated to the area, building materials and workers were readily available (social responsibility) | |
| E11 | This technology works perfectly with universities to solve this challenge (collaborative capacity) | |
| Whole-life cycle costing | E04 | Some small projects calculate the construction and operation costs separately, without considering the mutual influence (cost correlation) |
| E12 | The design integrates construction and operation to achieve the lowest overall cost (cost optimisation) | |
| E18 | Overall preparation of the contract budget is conducive to achieving VfM targets based on the concept of sustainable development (overall accounting) | |
| The concept of whole-life design | E04 | PPP makes it possible for the design team to discuss with the construction and operation teams (design collaboration) |
| E13 | Modern design no longer ends with construction completion, but comprehensively considers the long-term performance of the project (comprehensive benefits) | |
| E16 | Design solutions should be compatible with SDGs, such as using environmentally friendly materials (catering to the objectives) | |
| Long-term goals | E01 | Only by adapting to long-term national and regional development strategies can PPP projects be avoided halfway (strategic fit) |
| E09 | Before the commencement of the project, we have decided which awards we will enter for when it is finished and have a detailed path plan (planning before we start) | |
| E17 | Intergenerational equity concept of sustainable development should be reflected in the longer life cycle of PPP (Intergenerational concept) | |
| Integrated project management | E02 | New policies and requirements for PPP have emerged frequently in recent years, which are sometimes difficult to grasp as a management role for government departments (management bottleneck) |
| E08 | All department managers, including those in charge of archives, have been sent to management training in rotation (general management) | |
| E09 | Everything was used to obtain equipment delivered in on time (flexible management) | |
| Water conservation and wastewater treatment | E06 | The water is diverted to the hills and sprinkler irrigation is installed, solving the problem of watering by the sky for years (water efficiency) |
| E09 | The wastewater composition is extremely complex, with ash flushing accounting for half, which has a very high environmental impact if not treated (wastewater impact) | |
| E17 | Achieving net zero impact on surface freshwater and groundwater supplies and availability where possible (water conservation strategy) | |
| Energy efficiency | E01 | Our city is negotiating the introduction of a clean energy heating PPP project (clean energy) |
| E12 | Increasing the energy conversion efficiency of thermal power plants means increasing business efficiency (improving energy efficiency) | |
| E18 | Energy consumption in the operational phase is often not appreciated, but the waste over time is huge (energy reduction) | |
| Low carbon emission | E05 | The State Council hosted a meeting on supporting climate change and Low-carbon Development through PPP (emphasis on carbon reduction) |
| E11 | Planting trees in the park to absorb CO2 equivalent emissions (net zero emissions) | |
| E17 | PPP whole-life cycle GHG emissions can be calculated (calculation of emissions) | |
| Waste recycling and reuse | E04 | Hazy weather at the beginning of winter, the regulator has increased the management of engineering companies (emission standards) |
| E13 | Exhaust gases, residues and liquids are fully considered at the design stage (waste treatment) | |
| E17 | The beneficial use of project waste or excess resources can be explored, PPPs provide just the right broad platform (circular economy) | |
| Rehabilitation of degraded land | E01 | There are strict restrictions on the siting of projects, which are detailed in the newly amended Land Management Law (project land) |
| E06 | The mountains are rocky and degraded, with poor hydrological conditions, none of which would have been suitable for cultivation (land conditions) | |
| E09 | Before entering the site this was a bad coastal beach, far from looking as good as it does now (land restoration) | |
| Protection of biodiversity | E07 | Significant improvement of the surroundings after the completion of the mountain forest and the artificial lake (ecological environment) |
| E08 | More birds, fresher air, and pheasants, rabbits and squirrels (biodiversity) | |
| E09 | Our factory is near the sea, and it is now beautifully built. In the evening, sea birds fly there (ecological livability) | |
| Local economic development | E01 | PPP projects generally directly or indirectly drive local economic development, which is also one of the reasons for project approval (promoting development). |
| E06 | Tourism can be further developed once the Eco Park is fully completed (optimisation of industry) | |
| E07 | There used to be almost no houses around the project, but now there are all kinds of businesses around and trade is well developed (economic development) | |
| Promoting employment | E03 | Large-scale projects can also indirectly lead to employment and effectively relieve the difficulty of local employment (indirect employment) |
| E09 | Thousands of jobs available throughout the project, both temporary and permanent (employment opportunities) | |
| E15 | This is a good company, they trained their own staff and asked me to come along for the learning (skills training) | |
| Profitability | E01 | Government should ensure that investments in PPPs provide VfM and do not result in a large fiscal debt burden (VfM) |
| E10 | Enterprises have the motivation for continuous improvement only when their interests are guaranteed (income guarantee) | |
| E18 | Sustainable PPPs should allow the public to receive satisfactory public services at a lower cost of payment (public benefit) | |
| Value for Money (VfM) | E01 | Quantify, to the extent possible, the public benefits in terms of sustainable development for financial cost-benefit accounting (quantitative analysis) |
| E16 | Seek for the balance between the enterprise’s pursuit of maximum interests and the government’s pursuit of maximum public welfare (mutual benefit) | |
| E17 | Public services provided through PPP bring tangible or intangible net benefits to society (increased benefits) | |
References
- Zhai, W.J.; Ding, J.Y.; Ding, L.J. Investment risk grade evaluation of new town construction PPP projects: Perspective from private sector. J. Urban Plan. Dev. 2021, 147, 2. [Google Scholar] [CrossRef]
- Wang, N.N.; Ma, M.X. Public-private partnership as a tool for sustainable development-What literatures say? Sustain. Dev. 2021, 29, 243–258. [Google Scholar] [CrossRef]
- The World Bank. Private Participation in Infrastructure (PPI) 2020 Annual Report. 2021. Available online: https://ppi.worldbank.org/content/dam/PPI/documents/PPI_2020_AnnualReport.pdf (accessed on 26 April 2022).
- Strasser, S.; Stauber, C.; Shrivastava, R.; Riley, P.; O’Quin, K. Collective insights of public-private partnership impacts and sustainability: A qualitative analysis. PLoS ONE 2021, 16, e0254495. [Google Scholar] [CrossRef] [PubMed]
- The World Bank. Procuring Infrastructure Public-Private Partnerships Report. 2018. Available online: https://ppp.worldbank.org/public-private-partnership/sites/ppp.worldbank.org/files/documents/Procuring%20Infrastructure%20Public-Private%20Partnerships%20_2018_EN2_0.pdf (accessed on 26 April 2022).
- Wang, H.M.; Xiong, W.; Wu, G.D.; Zhu, D.J. Public-private partnership in public administration discipline: A literature review. Public Manag. Rev. 2018, 20, 293–316. [Google Scholar] [CrossRef]
- Frolov, A.V. Public-private partnership as timely innovation factor of the USA. Outl. Glob. Transform. Polit. Econ. Law. 2018, 11, 151–165. [Google Scholar] [CrossRef]
- Xiong, W.; Chen, B.; Wang, H.M.; Zhu, D.J. Public-private partnerships as a governance response to sustainable urbanization: Lessons from China. Habitat. Int. 2020, 95, 102095. [Google Scholar] [CrossRef]
- Koppenjan, J.F.M.; Enserink, B. Public–private partnerships in urban infrastructures: Reconciling private sector participation and sustainability. Public Adm. Rev. 2009, 69, 284–296. [Google Scholar] [CrossRef]
- Hovy, P. Risk Allocation in Public-Private Partnerships: Maximizing Value for Money; International Institution for Sustainable Development: Winnipeg, MB, Canada, 2015. [Google Scholar]
- Yuan, J.F.; Li, W.; Guo, J.Y.; Zhao, X.B.; Skibniewski, M.J. Social risk factors of transportation PPP projects in China: A sustainable development perspective. Int. J. Env. Res. Pub. He. 2018, 15, 1323. [Google Scholar] [CrossRef]
- Atmo, G.; Duffield, C. Improving investment sustainability for PPP power projects in emerging economies: Value for money framework. Built Environ. Proj. Asset Manag. 2014, 4, 335–351. [Google Scholar] [CrossRef]
- Wang, N.N.; Chen, X.Y.; Wu, G.B. Public private partnerships, a value for money solution for clean coal district heating operations. Sustainability 2019, 11, 2386. [Google Scholar] [CrossRef]
- Li, K.; Guo, X.M.; Qin, Y.F.; Li, R.Z. Evaluation of value for money for urban rail transit PPP projects. In IEIS2019; Springer: Singapore, 2020; pp. 517–532. [Google Scholar]
- Wang, Y.L.; Cui, P.; Liu, J.C. Analysis of the risk-sharing ratio in PPP projects based on government minimum revenue guarantees. Int. J. Proj. Manag. 2018, 36, 899–909. [Google Scholar] [CrossRef]
- Chen, C.; Yu, Y.; Osei-Kyei, R.; Chan AP, C.; Xu, J. Developing a project sustainability index for sustainable development in transnational public-private partnership projects. Sustain. Dev. 2019, 27, 1034–1048. [Google Scholar] [CrossRef]
- Nguyen, D.A.; Garvin, M.J. Life-cycle contract management strategies in US highway public-private partnerships: Public control or concessionaire empowerment? J. Manag. Eng. 2019, 35, 4. [Google Scholar] [CrossRef]
- Geng, L.N.; Herath, N.; Zhang, L.H.; Hui, F.K.P.; Duffield, C. Reliability-based decision support framework for major changes to social infrastructure PPP contracts. Appl. Sci. Basel 2020, 10, 7659. [Google Scholar] [CrossRef]
- Bao, F.Y.; Chan, A.P.C.; Chen, C.; Darko, A. Review of public-private partnership literature from a project lifecycle perspective. J. Infrastruct. Syst. 2018, 24, 3. [Google Scholar] [CrossRef]
- Liu, J.X.; Love PE, D.; Smith, J.; Regan, M.; Davis, P.R. Life cycle critical success factors for public-private partnership infrastructure projects. J. Manage. Eng. 2015, 31, 5. [Google Scholar] [CrossRef]
- Wang, N.N.; Wei, K.N.; Sun, H. Whole life project management approach to sustainability. J. Manage. Eng. 2014, 30, 246–255. [Google Scholar] [CrossRef]
- Li, H.M.; Xia, Q.; Wen, S.P.; Wang, L.Y.; Lv, L.L. Identifying factors affecting the sustainability of water environment treatment public-private partnership projects. Adv. Civ. Eng. 2019, 2019, 7907234. [Google Scholar] [CrossRef]
- Carpintero, S.; Petersen, O.H. Bundling and unbundling in public-private partnerships: Implications for risk sharing in urban transport projects. Proj. Manag. J. 2015, 46, 35–46. [Google Scholar] [CrossRef]
- Iossa, E.; Martimort, D. The simple microeconomics of public-private partnerships. J. Public. Econ. Theory. 2015, 17, 4–48. [Google Scholar] [CrossRef]
- Grimsey, D.; Lewis, M. Public private partnerships and public procurement. Agenda J. Policy Anal. Reform 2007, 14, 171–188. [Google Scholar] [CrossRef]
- Solheim-Kile, E.; Laedre, O.; Lohne, J. Public-private partnerships: Agency costs in the privatization of social infrastructure financing. Proj. Manag. J. 2019, 50, 144–160. [Google Scholar] [CrossRef]
- Rizzello, A.; Kabli, A. Sustainable financial partnerships for the SDGs: The case of social impact bonds. Sustainability 2020, 12, 5362. [Google Scholar] [CrossRef]
- McHugh, C.A. Mobilising private funding of development finance. J. Dev. Stud. 2021, 57, 1979–2001. [Google Scholar] [CrossRef]
- Hueskes, M.; Verhoest, K.; Block, T. Governing public-private partnerships for sustainability: An analysis of procurement and governance practices of PPP infrastructure projects. Int. J. Proj. Manag. 2017, 35, 1184–1195. [Google Scholar] [CrossRef]
- Backstrand, K.; Kylsater, M. Old Wine in New Bottles? The Legitimation and Delegitimation of UN Public-Private Partnerships for Sustainable Development from the Johannesburg Summit to the Rio+20 Summit. Globalizations 2014, 11, 331–347. [Google Scholar] [CrossRef]
- Bjarstig, T.; Sandstrom, C. Public-private partnerships in a Swedish rural context-A policy tool for the authorities to achieve sustainable rural development? J. Rural Stud. 2017, 49, 58–68. [Google Scholar] [CrossRef]
- Quelin, B.V.; Kivleniece, I.; Lazzarini, S. Public-private collaboration, hybridity and social value: Towards new theoretical perspectives. J. Manage. Stud. 2017, 54, 763–792. [Google Scholar] [CrossRef]
- Chaurey, A.; Krithika, P.R.; Palit, D.; Rakesh, S.; Sovacool, B.K. New partnerships and business models for facilitating energy access. Energ. Policy 2012, 471, 48–55. [Google Scholar] [CrossRef]
- Manos, B.; Partalidou, M.; Fantozzi, F.; Arampatzis, S.; Papadopoulou, O. Agro-energy districts contributing to environmental and social sustainability in rural areas: Evaluation of a local public-private partnership scheme in Greece. Renew. Sust. Energ. Rev. 2014, 29, 85–95. [Google Scholar] [CrossRef]
- Berrone, P.; EnricRicart, J.; Isabel Duch, A.; Bernardo, V.; Salvador, J.; Piedra Pena, J.; Rodriguez Planas, M. EASIER: An evaluation model for public-private partnerships contributing to the sustainable development goals. Sustainability 2019, 11, 2339. [Google Scholar] [CrossRef]
- Stough, L.M.; Lee, S. Grounded theory approaches used in educational research journals. Int. J. Qual. Methods 2021, 20, 1–13. [Google Scholar] [CrossRef]
- Glaser, B.G.; Strauss, A.L. The Discovery of Grounded Theory: Strategies for Qualitative Research; Aldine de Gruyter: New York, NY, USA, 1967. [Google Scholar]
- Metelski, F.K.; Santos, J.; Cechinel-Peiter, C.; Fabrizzio, G.C.; Heilemann, M.S. Constructivist Grounded Theory: Characteristics and operational aspects for nursing research. Rev. Esc. Enferm. USP 2021, 55, 4. [Google Scholar]
- Chun Tie, Y.; Birks, M.; Francis, K. Grounded theory research: A design framework for novice researchers. Sage Open Med. 2019, 7, 1–8. [Google Scholar] [CrossRef] [PubMed]
- Glaser, B.G. Doing Grounded Theory: Issues and Discussions; Sociology Press: Mill Valley, CA, USA, 1998. [Google Scholar]
- Turner, C.; Astin, F. Grounded theory: What makes a grounded theory study? Eur. J. Cardiovasc. Nur. 2021, 20, 285–289. [Google Scholar] [CrossRef]
- Easterly, W. The SDGs Should Stand for Senseless, Dreamy, Garbled. 2015. Available online: https://oromianeconomist.com/tag/uns-new-sustainable-development-goals/ (accessed on 13 October 2022).
- Elder, M.; Bengtsson, M.; Akenji, L. An optimistic analysis of the means of implementation for sustainable development goals: Thinking about goals as means. Sustainability 2016, 8, 962. [Google Scholar] [CrossRef]
- Gu, J.F.; Zhu, Z.C. Knowing wuli, sensing shili, caring for renli: Methodology of the WSR approach. Syst. Pract. Action Res. 2000, 13, 11–20. [Google Scholar] [CrossRef]
- Zhou, Q.Q.; Bao, Y.H.; Zhao, Y.W.; He, X.Y.; Cui, C.Y.; Liu, Y. Impacts of government credit on government performance of Public-Private partnership project in china: A WSR system theory perspective. Sustainability 2022, 14, 6886. [Google Scholar] [CrossRef]
- Strezov, V.; Evans, A.; Evans, T.J. Assessment of the economic, social and environmental dimensions of the indicators for sustainable development. Sustain. Dev. 2017, 25, 242–253. [Google Scholar] [CrossRef]
- Ahmadabadi, A.A.; Heravi, G. The effect of critical success factors on project success in Public-Private Partnership projects: A case study of highway projects in Iran. Transp. Policy 2019, 73, 152–161. [Google Scholar] [CrossRef]
- Bures, O. Contributions of private businesses to the provision of security in the EU: Beyond public-private partnerships. Crime Law Soc. Chang. 2017, 67, 289–312. [Google Scholar] [CrossRef]


| No. | Name | Project Value | Type |
| A01 | PPP project 1 | 60.8 billion | Thermal Power |
| A02 | PPP project 2 | 0.8 billion | Garden |
| A03 | PPP project 3 | 1.7 billion | Pastoral Complex |
| A04 | PPP project 4 | 2.4 billion | Bridge |
| A05 | PPP project 5 | 2.0 billion | Garden |
| A06 | PPP project 6 | 0.9 billion | Municipality |
| No. | Name | Qualification | Type |
| B01 | Design Institute 1 | Class A | Electricity |
| B02 | Design Institute 2 | Class A | Architecture |
| No. | Name | Sector | Level |
| C01 | Government Sector 1 | Finance | Provincial Level |
| C02 | Government Sector 2 | Development and Reform | Municipal |
| C03 | Government Sector 3 | Housing Construction | District Level |
| No. | Name | Qualification | Type |
| D01 | Private sectors Party 1 | Class A | Electricity |
| D02 | Private sectors Party 2 | Class A | Architecture |
| D03 | Private sectors Party 3 | Class B | Municipality |
| D04 | Private sectors Party 4 | Class B | Landscape |
| No. | Workplace | Post Years | Job Title | Interview Method |
|---|---|---|---|---|
| E01 | Government Sector | 30 years | Civil Servants | In-depth Personal Interview |
| E02 | Government Sector | 18 years | Civil Servants | In-depth Personal Interview |
| E03 | Government Sector | 23 years | Civil Servants | In-depth Personal Interview |
| E04 | Government Sector | 7 years | Civil Servants | In-depth Personal Interview |
| E05 | Government Sector | 10 years | Civil Servants | In-depth Personal Interview |
| E06 | Engineering Firms | 13 years | Senior Engineer | Focus Group Interview |
| E07 | Engineering Firms | 8 years | Engineer | Focus Group Interview |
| E08 | Engineering Firms | 5 years | Engineer | Focus Group Interview |
| E09 | Engineering Firms | 21 years | Professorial Senior Engineer | In-depth Personal Interview |
| E10 | Engineering Firms | 23 years | Deputy General Manager | In-depth Personal Interview |
| E11 | Engineering Firms | 18 years | Project Manager | In-depth Personal Interview |
| E12 | Design Institute | 26 years | Professorial Senior Engineer | In-depth Personal Interview |
| E13 | Design Institute | 30 years | Professorial Senior Engineer | In-depth Personal Interview |
| E14 | Building Materials Company | 23 years | Company Manager | In-depth Personal Interview |
| E15 | Equipment Company | 12 years | Department Manager | In-depth Personal Interview |
| E16 | College | 11 years | Professor | Focus Group Interview |
| E17 | College | 25 years | Professor | In-depth Personal Interview |
| E18 | College | 4 years | Doctoral Student | Focus Group Interview |
| Category | Category | Interpretation | SDGs | Specific Goals |
|---|---|---|---|---|
| R | F1--human | Relevant goals for human rights development | SDG1; SDG2; SDG3; SDG4; SDG5; SDG6; SDG7; SDG8; SDG9; SDG10; SDG11; SDG12; SDG16 | SDG1-1; SDG1-2; SDG1-3; SDG1-4; SDG1-5; SDG2-1; SDG2-2; SDG3-1; SDG3-2; SDG3-3; SDG3-4; SDG3-5; SDG3-6; SDG3-7; SDG3-8; SDG4-1; SDG4-2; SDG4-3; SDG4-4; SDG4-5; SDG4-6; SDG4-7; SDG5-1; SDG5-2; SDG5-3; SDG5-4; SDG5-5; SDG5-6; SDG6-1; SDG6-2; SDG7-1; SDG8-5; SDG8-6; SDG8-7; SDG8-8; SDG8-10; SDG9-1; SDG10-1; SDG10-2; SDG10-3; SDG10-4; SDG10-7; SDG11-1; SDG11-2; SDG11-4; SDG11-7; SDG12-8; SDG16-1; SDG16-2; SDG16-3; SDG16-4; SDG16-9; SDG16-10 |
| R | F2--environment | Relevant goals for healthy development of the environment | SDG2; SDG3; SDG6; SDG7; SDG8; SDG9; SDG11; SDG12; SDG13; SDG14; SDG15 | SDG2-4; SDG2-5; SDG3-9; SDG6-3; SDG6-4; SDG6-5; SDG6-6; SDG7-2; SDG7-3; SDG8-4; SDG9-4; SDG11-4; SDG11-5; SDG11-6; SDG12-2; SDG12-4; SDG12-5; SDG13-2; SDG14-1; SDG14-2; SDG14-3; SDG14-4; SDG14-5; SDG14-6; SDG15-1; SDG15-2; SDG15-3; SDG15-4; SDG15-5; SDG15-6; SDG15-7; SDG15-8; SDG15-9 |
| R | F3--economic | Relevant goals for economic development | SDG2; SDG8; SDG9; SDG10; SDG12; SDG14 | SDG2-3; SDG8-1; SDG8-2; SDG8-3; SDG8-5; SDG8-6; SDG8-9; SDG8-10; SDG9-1; SDG9-2; SDG9-3; SDG9-5; SDG10-1; SDG12-1; SDG12-3; SDG12-6; SDG12-a; SDG14-7; SDG14-b |
| S | F4--organisation | Related goals for the improvement of organisational capabilities | SDG1; SDG2; SDG3; SDG4; SDG5; SDG6; SDG7; SDG8; SDG9; SDG10; SDG11; SDG12; SDG13; SDG14; SDG15; SDG16; SDG17 | SDG1-a; SDG1-b; SDG2-a; SDG2-b; SDG2-c; SDG3-a; SDG3-b; SDG3-c; SDG3-d; SDG4-b; SDG4-c; SDG5-a; SDG5-c; SDG6-a; SDG6-b; SDG7-a; SDG7-b; SDG8-a; SDG8-b; SDG9-a; SDG9-b; SDG10-5; SDG10-6; SDG10-a; SDG10-b; SDG10-c; SDG11-3; SDG11-a; SDG11-b; SDG11-c; SDG12-7; SDG12-a; SDG12-b; SDG12-c; SDG13-1; SDG13-3; SDG13-a; SDG13-b; SDG14-a; SDG14-c; SDG15-a; SDG15-b; SDG15-c; SDG16-5; SDG16-6; SDG16-7; SDG16-8; SDG16-a; SDG16-b; SDG17-1; SDG17-2; SDG17-3; SDG17-4; SDG17-5; SDG17-6; SDG17-7; SDG17-8; SDG17-9; SDG17-10; SDG17-11; SDG17-12; SDG17-13; SDG17-14; SDG17-15; SDG17-16; SDG17-17; SDG17-18; SDG17-19 |
| W | F5--infrastructure | Relevant goals for resilience of infrastructure | SDG1; SDG2; SDG3; SDG4; SDG5; SDG6; SDG7; SDG9; SDG11 | SDG1-a; SDG1-b; SDG2-a; SDG3-c; SDG4-a; SDG5-4; SDG5-b; SDG6-a; SDG7-a; SDG7-b; SDG9-1; SDG9-4; SDG9-a; SDG9-c; SDG11-2; SDG11-c |
| Core Categories | Corresponding Category | Connotations of Relationships | Attention Frequency |
|---|---|---|---|
| C1--Inclusiveness | C1-1 Access to public services | Broad and accessible infrastructure and public services are the reflection of PPP inclusiveness | 78% |
| C1-2 Equity | Non-discrimination and non-differential treatment are the reflection of PPP inclusiveness | 67% | |
| C1-3 Affordability | Affordable for all reflects the inclusiveness of PPP | 39% | |
| C1-4 Social justice | Proper handling of direct or indirect social impact is the reflection of PPP inclusiveness | 56% | |
| C1-5 An atmosphere that encourages social participation | Guiding the participation of various stakeholders is the reflection of PPP inclusiveness | 50% | |
| C2--Environmental contribution | C2-1 Water conservation and wastewater treatment | Water conservation and wastewater treatment are contributions of PPPs to environmental sustainability | 78% |
| C2-2 Energy efficiency | Improving energy efficiency and reducing energy consumption is one of the contributions of PPP to environmental sustainability | 33% | |
| C2-3 Low carbon emissions | Low carbon emissions are one of the contributions of PPPs to environmental sustainability | 83% | |
| C2-4 Waste recycling and reuse | Waste recycling is one of the contributions of PPPs to environmental sustainability | 39% | |
| C2-5 Rehabilitation of degraded land | Rehabilitation of degraded land is one of the contributions of PPP to environmental sustainability | 28% | |
| C2-6 Protection of biodiversity | Protection of biodiversity is one of the contributions of PPPs to environmental sustainability | 33% | |
| C3--Economic contribution | C3-1 Local economic development | Bringing local economic development is one of the contributions of PPPs to economic sustainability | 39% |
| C3-2 Promoting employment | Promoting employment is one of the contributions of PPPs to economic sustainability | 44% | |
| C3-3 Profitability | The continuous and reasonable profitability of PPP is a reflection of economic sustainability | 78% | |
| C3-4 Value for Money (VfM) | VfM PPP is the reflection of economic sustainability | 61% | |
| C4--Whole-life project management | C4-1 Whole-life cycle costing | Whole-life cycle costing is one aspect of PPP whole-life project management | 61% |
| C4-2 The concept of whole-life design | PPP whole-life cycle project management should have a whole-life cycle design concept | 100% | |
| C4-3 Long-term goals | Long-term goals are conducive to PPP whole-life cycle management | 72% | |
| C4-4 Integrated project management | Integrated project management is one aspect of PPP whole-life cycle project management | 72% | |
| C5--Scalability | C5-1 Coverage | Expanding the proportion of the population covered by the service is a reflection of the scalability of PPP | 44% |
| C5-2 Replicability | Replication for greater impact is a reflection of the scalability of PPP | 50% | |
| C5-3 Technology transfer and innovation | Technology transfer and innovation are important ways for PPP to expand | 61% | |
| C5-4 Utilizing the expertise of the private sectors | The expertise of the private sectors is an important prerequisite for PPP scalability | 67% | |
| C6--Resilience | C6-1 Stable partnership | Partnership stability is the reflection of resilient PPP at the relationship level | 89% |
| C6-2 The ability of the project to deal with risks | Risk responsiveness is the reflection of resilient PPP at the project level | 83% | |
| C6-3 Infrastructure resilience | Infrastructure resilience is a reflection of PPP resilience | 39% | |
| C6-4 Quality private sectors | Quality private sectors are an important prerequisite to achieve PPP resilience | 56% |
Publisher’s Note: MDPI stays neutral with regard to jurisdictional claims in published maps and institutional affiliations. |
© 2022 by the authors. Licensee MDPI, Basel, Switzerland. This article is an open access article distributed under the terms and conditions of the Creative Commons Attribution (CC BY) license (https://creativecommons.org/licenses/by/4.0/).
Share and Cite
Ma, M.; Wang, N.; Mu, W.; Zhang, L. The Instrumentality of Public-Private Partnerships for Achieving Sustainable Development Goals. Sustainability 2022, 14, 13756. https://doi.org/10.3390/su142113756
Ma M, Wang N, Mu W, Zhang L. The Instrumentality of Public-Private Partnerships for Achieving Sustainable Development Goals. Sustainability. 2022; 14(21):13756. https://doi.org/10.3390/su142113756
Chicago/Turabian StyleMa, Minxun, Nannan Wang, Wenjian Mu, and Lin Zhang. 2022. "The Instrumentality of Public-Private Partnerships for Achieving Sustainable Development Goals" Sustainability 14, no. 21: 13756. https://doi.org/10.3390/su142113756
APA StyleMa, M., Wang, N., Mu, W., & Zhang, L. (2022). The Instrumentality of Public-Private Partnerships for Achieving Sustainable Development Goals. Sustainability, 14(21), 13756. https://doi.org/10.3390/su142113756
