Impact of General and Special Education Teachers’ Knowledge on Their Practices of Self-Regulated Learning (SRL) in Secondary Schools in Riyadh, Kingdome of Saudi Arabia
Abstract
1. Introduction
1.1. Background
1.2. Self-Regulated Learning (SRL) and Students with Learning Disabilities (SLD)
1.3. Influence of Self-Regulated Learning on Students with Learning Disabilities (SLD)
1.4. Role of Teachers in Self-Regulated Learning (SRL) Practices among Students with Learning Disabilities (SLD)
2. Methods and Materials
2.1. Research Design and Participants
2.2. Measures
2.2.1. Instruments
2.2.2. Data Collection
2.2.3. Data Analysis
2.3. Ethics
3. Results and Findings
3.1. Levels of Knowledge and Practice of Self-Regulated Learning (SRL) among Secondary General Education (GE) and Special Education (SE) Teachers
3.1.1. Levels of Knowledge of SRL among Secondary GE and SE Teachers
3.1.2. Levels of Practice of SRL among Secondary GE and SE Teachers
3.2. Impact of Secondary General Education (GE) and Special Education (SE) Teachers’ Knowledge on Their Practice of Self-Regulated Learning (SRL)
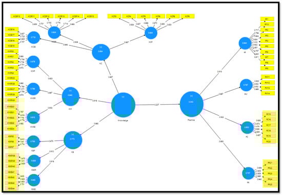
3.2.1. Assessment of the Measurement Model
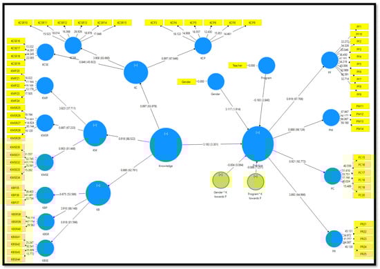
3.2.2. Structural Model to Measure the Relationship between GE and SE Teachers’ Knowledge and Practices of SRL
3.3. The Moderating Effect of Secondary General Education (GE) and Special Education (SE) Teachers’ Gender in the Impact of Their Knowledge on Their Practices of Self-Regulated Learning
4. Discussion
5. Conclusions
6. Limitation
Author Contributions
Funding
Institutional Review Board Statement
Informed Consent Statement
Data Availability Statement
Acknowledgments
Conflicts of Interest
Appendix A
- (1)
- Name: (Optional):
- (a)
- General Education Teacher: Major
- (b)
- Special Education Teacher
- (2)
- Gender
- (a)
- Male
- (b)
- Female
- (3)
- I am working in:
- (a)
- Public School
- (b)
- Private School
- (4)
- Number of years of teaching experience:
- (a)
- 1–5 Years
- (b)
- 6–10 Years
- (c)
- 11–15 Years
- (d)
- Over 15 Years
- (1)
- Teachers’ Knowledge on Self-Regulated Learning
| Domain | Skills | Items | Strongly Agree | Agree | Slightly Agree | Slightly Disagree | Disagree | Strongly Disagree |
| Cognition | Planning | The student determines what s/he wants to learn (his/her goals) at the beginning of the task | ||||||
| The student must learn how to set his goals according to the time available | ||||||||
| The student sets a plan for the activity he wants to do | ||||||||
| The student must learn how to choose the right strategy to achieve the goal of the task | ||||||||
| The student must be able to prioritize according to his strengths and weaknesses | ||||||||
| The student should determine that the strategy he/she is using will be effective | ||||||||
| The student must learn when to ask others for help to achieve the goal of the task before beginning the task | ||||||||
| The student should possess ways to acquire certain skills related to learning | ||||||||
| The student should ask him/herself questions about the task before starting it | ||||||||
| Self-regulation | The student should pause while performing the task to check his progress towards completion | |||||||
| The student must monitor his understanding while performing the task | ||||||||
| The student should check his time management proficiency while performing a task | ||||||||
| The student must check his performance by analyzing his errors while performing the task | ||||||||
| The student should take self-notes when performing the task | ||||||||
| The students must change the used strategy during the task if he discovered that it is insufficient to achieve specified goals | ||||||||
| Self-evaluation | The student should verify the achievement of his goals in light of the available time and resources by comparing his answer with the model answer | |||||||
| At the end of the task, the student must evaluate the strategy used in terms of success and failure | ||||||||
| At the end of the assignment, the student should evaluate his level of satisfaction with performance outcomes | ||||||||
| After completing the assignment, the student should summarize what he has learned | ||||||||
| Domain | Skills | Statement | Strongly agree | Agree | Slightly agree | Slightly disagree | Disagree | Strongly disagree |
| Motivation | Planning | The student must get rid of the distractions around him | ||||||
| The student must change his surroundings if he needs to be able to concentrate on work | ||||||||
| The student should select a place that he would like to work in | ||||||||
| The student must divide the task into sub-tasks | ||||||||
| The student should set sub-goals for the task | ||||||||
| The student must reward himself when he performed correctly during the task | ||||||||
| Self-regulation | The student should work in a way that makes the task more pleasant | |||||||
| The student should relate his study task to his real life | ||||||||
| The student must believe in the importance of good performance in lessons and exams | ||||||||
| The student must work harder to obtain good grades | ||||||||
| Self-evaluation | The student should revise his persistence level to achieve his goals | |||||||
| The student should revise the level of challenges he faced during completing the task | ||||||||
| The student should revise his interest level as an ongoing task | ||||||||
| The student should determine how to enhance his persistence and interest in an ongoing task | ||||||||
| The student must use the self-reward upon successful completion of each step of the task | ||||||||
| Domain | Skills | Statement | Strongly agree | Agree | Slightly agree | Slightly disagree | Disagree | Strongly disagree |
| Behavior and emotions | Planning | The student should learn how to control his emotions and behaviors | ||||||
| The student should learn how to be ready to start his school day actively. | ||||||||
| The student should plan his behavior in different situations | ||||||||
| The student should observe his emotions during the situation | ||||||||
| Self-regulation | The student must control his emotions in different situations | |||||||
| Students must use effective strategies such as deep breathing to control his emotions | ||||||||
| Self-evaluation | The student should reconsider his behavior and emotions about the situations he has experienced | |||||||
| The student should evaluate the efficiency of the strategies used to regulate his emotions | ||||||||
| The student must adjust the used strategies to regulate their emotions when they are shown to be ineffective | ||||||||
| The student must revise the used methods to deal with emergencies in different situations |
- (2)
- Teachers’ practice of SRL
| S | Items | Never | Rarely | Not Sure | Sometimes | Always |
| I Provide my Students with Some Support so that They Can Do the Following Activities by Themselves: | ||||||
| Phase 1: Forethought, planning, and activation | ||||||
| 1 | Set their own subgoals for accomplishing the task | |||||
| 2 | Think on their own about their prior content knowledge related to the task | |||||
| 3 | Think on their own about their past learning experience related to the task | |||||
| 4 | Think on their own about the value they can get from accomplishing the task | |||||
| 5 | Judge on their own how confident they are for accomplishing the task | |||||
| 6 | Think on their own about how much they are interested in the task | |||||
| 7 | Plan on their own how they will use time and effort to accomplish the task | |||||
| 8 | Plan on their own how they will monitor their learning behavior | |||||
| 9 | Think on their own about how they perceive the task | |||||
| 10 | Think on their own about how they perceive the study environment | |||||
| Phase 2: Monitoring | ||||||
| 11 | Self-monitor how well they are learning | |||||
| 12 | Self-monitor how motivated they are to accomplish the task or how they feel about their learning | |||||
| 13 | Self-monitor their effort, time use, and need for help | |||||
| 14 | Self-monitor changes in the task and the study environment conditions | |||||
| Phase 3: Control | ||||||
| 15 | Use (on their own) cognitive strategies for learning | |||||
| 16 | Use (on their own) strategies for managing motivation or affect | |||||
| 17 | Decide (on their own) which things to devote more or less effort to | |||||
| 18 | Decide (on their own) when, why, and from whom to seek help | |||||
| 19 | Change or renegotiate (on their own) the task when needed | |||||
| 20 | Change or leave (on their own) the study environment when appropriate | |||||
| Phase 4: Reaction and reflection | ||||||
| 21 | Self-reflect on how well they did in accomplishing their subgoals | |||||
| 22 | Self-reflect on the reasons for their emotional reactions to the outcomes | |||||
| 23 | Choose (on their own) if and when to do an additional task | |||||
| 24 | Self-evaluate how effective the task was for accomplishing their subgoals | |||||
| 25 | Self-evaluate how effective the study environment was | |||||
References
- Panadero, E. A review of self-regulated learning: Six models and four directions for research. Front. Psychol. 2017, 8, 422. [Google Scholar] [CrossRef] [PubMed]
- Linkous, H.M. Self-directed learning and self-regulated learning: What’s the difference? A literature analysis. In Proceedings of the American Association for Adult and Continuing Education 2020 Conference, Online, 27–30 October 2020. [Google Scholar]
- Zimmerman, B. Attaining self-regulation: A social cognitive perspective. In Handbook of Selfregulation; Boekaerts, M., Pintrich, P., Zeidner, M., Eds.; Academic Press: San Diego, CA, USA, 2000; pp. 13–39. [Google Scholar]
- Graham, L.; Berman, J. Self-regulation and learning disabilities. J. Aust. Assoc. Spec. Educ. Inc. 2012, 21, 41–52. [Google Scholar]
- Cornford, I.A.N.R. Learning-to-learn strategies as a basis for effective lifelong learning. Int. J. Lifelong Educ. 2002, 21, 357–368. [Google Scholar] [CrossRef]
- Fontana, R.P.; Milligan, C.; Littlejohn, A.; Margaryan, A. Measuring self-regulated learning in the workplace. Int. J. Train. Dev. 2015, 19, 32–52. [Google Scholar] [CrossRef]
- Nota, L.; Soresi, S.; Zimmerman, B.J. Self-regulation and academic achievement and resilience: A longitudinal study. Int. J. Educ. Res. 2004, 41, 198–215. [Google Scholar] [CrossRef]
- Muijs, D.; Bokhove, C.; Metacognition and Self-Regulation: Evidence Review. Educational Endowment Foundation. London. 2020. Available online: https://educationendowmentfoundation.org.uk/public/files/Metacognition_and_self-regulation_review.pdf (accessed on 24 July 2022).
- Pintrich, P.R.; Marx, R.W.; Boyle, R.A. Beyond Cold Conceptual Change: The Role of Motivational Beliefs and Classroom Contextual Factors in the Process of Conceptual Change. Rev. Educ. Res. 1993, 63, 167–199. [Google Scholar] [CrossRef]
- Veenman, M.V.J.; Van Hout-Wolters, B.H.A.M.; Afflerbach, P. Metacognition and learning: Conceptual and methodological considerations. Metacognition Learn. 2006, 1, 3–14. [Google Scholar] [CrossRef]
- Zimmerman, B.J. A Social Cognitive View of Self-Regulated Academic Learning. J. Educ. Psychol. 1989, 81, 329–339. [Google Scholar] [CrossRef]
- Pintrich, P.R. The role of goal orientation in self-regulated learning. In Handbook of Self-Regulation; Boekaerts, M., Pintrich, P.R., Zeidner, M., Eds.; Academic Press: San Diego, CA, USA, 2000; pp. 451–502. [Google Scholar]
- Soliman, M.S.S.; Alenazi, M.M. Primary Teachers’ Beliefs and Knowledge about Self-regulated Learning in the Kingdom of Saudi Arabia. Int. J. Educ. Sci. 2017, 18, 1–15. [Google Scholar] [CrossRef]
- Bol, L.; Campbell, K.D.Y.; Perez, T.; Yen, C. The Effects of Self-Regulated Learning Training on Community College Students ’ Metacognition and Achievement in Developmental Math Courses. Community Coll. J. Res. Pract. 2015, 40, 480–495. [Google Scholar] [CrossRef]
- Cleary, T.J.; Platten, P. Examining the Correspondence between Self-Regulated Learning and Academic Achievement: A Case Study Analysis. Educ. Res. Int. 2013, 2013, 272560. [Google Scholar] [CrossRef]
- Kistner, S.; Rakoczy, K.; Otto, B.; Klieme, E. Teaching learning strategies: The role of instructional context and teacher beliefs. J. Educ. Res. Online 2015, 7, 176–197. [Google Scholar]
- Vrieling, E.; Bastiaens, T.; Stijnen, S. Effects of Increased Self-Regulated Learning Opportunities on Student Teachers’ Motivation and Use of Metacognitive Skills. Aust. J. Teach. Educ. 2012, 37, 101–117. [Google Scholar] [CrossRef][Green Version]
- Traylor, J. Middle School Teachers’ Experiences with Teaching Self-Regulation Skills to Adolescents with Disabilities. Ph.D. Thesis, Walden University, Minneapolis, MN, USA, 2016. [Google Scholar]
- Bishara, S. Self-regulated math instructions for pupils with learning disabilities. Cogent Educ. 2016, 3, 1262306. [Google Scholar] [CrossRef]
- Hessels-Schlatter, C.; Hessels, M.G.P.; Godin, H.; Spillmann-Rojas, H. Fostering self-regulated learning: From clinical to whole class interventions. Educ. Child Psychol. 2017, 34, 110–125. [Google Scholar]
- Mason, L.H.; Cramer, A.M.; Garwood, J.D.; Varghese, C.; Hamm, J.; Murray, A. Efficacy of Self-Regulated Strategy Development Instruction for Developing Writers With and Without Disabilities in Rural Schools: A Randomized Controlled Trial. Rural Spec. Educ. Q. 2017, 36, 168–179. [Google Scholar] [CrossRef]
- Wang, A.Y.; Fuchs, L.S.; Fuchs, D.; Gilbert, J.K.; Krowka, S.; Abramson, R. Embedding Self-Regulation Instruction Within Fractions Intervention for Third Graders With Mathematics Difficulties. J. Learn. Disabil. 2019, 52, 337–348. [Google Scholar] [CrossRef]
- Büttner, G.; Hasselhorn, M. Learning Disabilities: Debates on definitions, causes, subtypes, and responses. Int. J. Disabil. Dev. Educ. 2011, 58, 65–87. [Google Scholar] [CrossRef]
- British Dyslexia Association. Dyslexia and Co-occuring Difficulties: Overview. 2018. Available online: https://www.bdadyslexia.org.uk/dyslexic/dyslexia (accessed on 24 July 2022).
- National Center for Education Statistics. Children 3 to 21 Years Old Served under Individuals with Disabilities Education Act, Part B, by Type of Disability: Selected Years, 1976–1977 through 2017–2018. Institution of Education Science. 2019. Available online: https://nces.ed.gov/fastfacts/display.asp?id=64 (accessed on 24 July 2022).
- Battal, Z.M. Bin Special Education in Saudi Arabia. Int. J. Technol. Incl. Educ. 2016, 5, 880–886. [Google Scholar]
- Letrello, T.M.; Miles, D.D. The Transition from Middle School to High School Students with and without Learning Disabilities Share Their PerceptionsStudents with and without Learning Disabilities Share Their Perceptions. Clear. House 2003, 76, 212–214. [Google Scholar] [CrossRef]
- Liu, L. Design Characteristics of Fitness Games in a Learning Disabilities Context. Ph.D. Thesis, Lancaster University, Lancaster, UK, 2021. [Google Scholar]
- Shen, M.; Troia, G.A. Teaching Children With Language-Learning Disabilities to Plan and Revise Compare—Contrast Texts. Learn. Disabil. Q. 2018, 41, 44–61. [Google Scholar] [CrossRef]
- Willoughby, D.; Evans, M.A. Self-Processes of Acceptance, Compassion, and Regulation of Learning in University Students with Learning Disabilities and/or ADHD. Learn. Disabil. Res. Pract. 2019, 34, 175–184. [Google Scholar] [CrossRef]
- Hong, B.S.S. Qualitative analysis of the barriers college students with disabilities experience in higher education. J. Coll. Stud. Dev. 2015, 56, 209–226. [Google Scholar] [CrossRef]
- Btonutler, D.L.; Schnellert, L. Success for students with learning disabilities: What does self-regulation have to do with it? In Self-Regulated Learning Interventions with at-Risk Youth: Enhancing Adaptability, Performance, and Well-Being; American Psychological Association: Washington, DC, USA, 2015; pp. 89–111. [Google Scholar]
- Poitras, E.G.; Lajoie, S.P. Using technology-rich environments to foster self-regulated learning in social studies. In Handbook of Self-Regulation of Learning and Performance; Schunk, D.H., Greene, J.A., Eds.; Routledge/Taylor & Francis Group: New York, NY, USA, 2018; pp. 166–180. [Google Scholar]
- Rohrkemper, M. Self-Regulated Learning and Academic Achievement: A Vygotskian View. In Self-Regulated Learning and Academic Achievement; Zimmerman, B., Schunk, D., Eds.; Springer: New York, NY, USA, 1989; pp. 143–167. ISBN 9781461236184. [Google Scholar]
- Lucieer, S.M.; Jonker, L.; Visscher, C.; Rikers, R.M.J.P.; Themmen, A.P.N. Self-regulated learning and academic performance in medical education. Med. Teach. 2016, 38, 585–593. [Google Scholar] [CrossRef] [PubMed]
- Cheng, E.C.K. The Role of Self-regulated Learning in Enhancing Learning Performance. Int. J. Res. Rev. 2011, 6, 1–16. [Google Scholar]
- Broadbent, J.; Poon, W.L. Self-regulated learning strategies & academic achievement in online higher education learning environments: A systematic review. Internet High. Educ. 2015, 27, 1–13. [Google Scholar] [CrossRef]
- Bai, B.; Guo, W. Influences of Self-Regulated Learning Strategy Use on Self-Efficacy in Primary School Students’ English Writing in Hong Kong. Read. Writ. Q. 2018, 34, 523–536. [Google Scholar] [CrossRef]
- Li, S.; Zheng, J. The Relationship Between Self-efficacy and Self-regulated Learning in One-to-One Computing Environment: The Mediated Role of Task Values. Asia-Pacific Educ. Res. 2018, 27, 455–463. [Google Scholar] [CrossRef]
- ElAdl, A.M.; Polpol, Y.S. The Effect of Self-Regulated Learning Strategies on Develoing Creative Problem Solvingand Academic Self-Efficacy among Intellectually Superior High School Student. Int. J. Psycho-Educ. Sci. 2020, 9, 97–106. [Google Scholar]
- Kennedy, M.R.T.; Krause, M.O. Self-Regulated Learning in a Dynamic Coaching Model for Supporting College Students With Traumatic Brain Injury: Two Case Reports. J. Head Trauma Rehabil. 2011, 26, 212–223. [Google Scholar] [CrossRef]
- Cho, Y.A.; Kim, Y. The Relationship between Self-efficacy Beliefs and Self-regulated Learning Strategies in Korean EFL Learners. LAK J. 2019, 27, 53–74. [Google Scholar]
- Lee, D.; Watson, S.L.; Watson, W.R. The Relationships Between Self-Efficacy, Task Value, and Self-Regulated Learning Strategies in Massive Open Online Courses. Int. Rev. Res. Open Distrib. Learn. 2020, 21, 23–39. [Google Scholar] [CrossRef]
- Desoete, A.; Roeyers, H.; Clercq, A. De Can Offline Metacognition Enhance Mathematical Problem Solving? J. Educ. Psychol. 2003, 95, 188–200. [Google Scholar] [CrossRef]
- Mastropieri, M.A.; Scruggs, T.E.; Davidson, T.; Rana, R.K. Instructional Interventions in Mathematics for Students with Learning Disabilities. In Learning about Learning Disabilities; Wong, B., Ed.; Elsevie Academic Press: Amsterdam, The Netherlands, 2004; pp. 315–340. ISBN 012762533X. [Google Scholar]
- Cleary, T.J. The Self-Regulated Learning Guide “Teaching Students to Think in the Language of Strategies”, 1st ed.; Routledge: New York, NY, USA, 2018. [Google Scholar]
- Harris, K.R.; Graham, S.; Macarthur, C.A.; Reid, R.; Linda, H. Self-Regulated Learning Processes and Children’s Writing. In Handbook of Self-Regulation of Learning and Performance; Zimmerman, B., Schunk, D., Eds.; Routledge: London, UK, 2011; pp. 187–202. [Google Scholar]
- Moriña, A.; Biagiotti, G. Academic success factors in university students with disabilities: A systematic review. Eur. J. Spec. Needs Educ. 2021, 1–18. [Google Scholar] [CrossRef]
- Bembenutty, H. Self-Regulated Learning: New Directions for Teaching and Learning, Number 126; New Directions for Teaching and Learning; Jossey-Bass: Hoboken, NJ, USA, 2011; Volume 128, pp. 1–181. [Google Scholar]
- Thomas, V.; Peeters, J.; De Backer, F.; Lombaerts, K. Determinants of self-regulated learning practices in elementary education: A multilevel approach. Educ. Stud. 2022, 48, 126–148. [Google Scholar] [CrossRef]
- Cazan, A. Teaching Self Regulated Learning Strategies for Psychology Students. Procedia Soc. Behav. Sci. 2013, 78, 743–747. [Google Scholar] [CrossRef]
- Dignath, C.; Büttner, G. Teachers ’ direct and indirect promotion of self-regulated learning in primary and secondary school mathematics classes—Insights from video-based classroom observations and teacher interviews. Metacognition Learn. 2018, 13, 127–157. [Google Scholar] [CrossRef]
- Moos, D.C.; Ringdal, A. Self-Regulated Learning in the Classroom: A Literature Review on the Teacher’s Role. Educ. Res. Int. 2012, 2012, 423284. [Google Scholar] [CrossRef]
- Peeters, J.; De Backer, F.; Kindekens, A.; Triquet, K.; Lombaerts, K. Teacher differences in promoting students ’ self-regulated learning: Exploring the role of student characteristics. Learn. Individ. Differ. 2016, 52, 88–96. [Google Scholar] [CrossRef]
- Stoeger, H.; Sontag, C.; Ziegler, A. Impact of a Teacher-Led Intervention on Preference for Self-Regulated Learning, Finding Main Ideas in Expository Texts, and Reading Comprehension. J. Educ. Psychol. 2014, 106, 799–814. [Google Scholar] [CrossRef]
- Ewijk, C.D.; Dickhäuser, O.; Büttner, G. Assessing How Teachers Enhance Self-Regulated Learning: A Multiperspective Approach. J. Cogn. Educ. Psychol. 2013, 12, 338–358. [Google Scholar] [CrossRef]
- Kistner, S.; Rakoczy, K.; Otto, B.; Dignath-van Ewijk, C.; Büttner, G.; Klieme, E. Promotion of self-regulated learning in classrooms: Investigating frequency, quality, and consequences for student performance. Metacognition Learn. 2010, 5, 157–171. [Google Scholar] [CrossRef]
- Yan, Z. How teachers’ beliefs and demographic variables impact on self-regulated learning instruction. Educ. Stud. 2018, 44, 564–577. [Google Scholar] [CrossRef]
- De Smul, M.; Heirweg, S.; Van Keer, H.; Devos, G.; Vandevelde, S. How competent do teachers feel instructing self-regulated learning strategies? Development and validation of the teacher self-efficacy scale to implement self-regulated learning. Teach. Teach. Educ. 2018, 71, 214–225. [Google Scholar] [CrossRef]
- Ewijk, C.D. Which components of teacher competence determine whether teachers enhance self-regulated learning? Predicting teachers’ self-reported promotion of self-regulated learning by means of teacher beliefs, knowledge, and self-efficacy. Front. Learn. Res. 2016, 4, 83–105. [Google Scholar]
- Bassous, T. Lebanese Elementary Teachers’ Perceptions about Metacognitive Skills for Students with Learning Disabilities. Ph.D. Thesis, Walden University, Minneapolis, MN, USA, 2019. [Google Scholar]
- Dignath, C.; Büttner, G. Components of fostering self-regulated learning among students. A meta-analysis on intervention studies at primary and secondary school level. Metacognition Learn. 2008, 3, 231–264. [Google Scholar] [CrossRef]
- Lombaerts, K.; Engels, N.; Van Braak, J. Determinants of teachers’ recognitions of self-regulated learning practices in elementary education. J. Educ. Res. 2009, 102, 163–174. [Google Scholar] [CrossRef]
- Butler, D.L. Structuring Instruction to Promote Self-Regulated Learning by Adolescents and Adults With Learning Disabilities. Exceptionality 2003, 11, 39–60. [Google Scholar] [CrossRef]
- Kleickmann, T.; Richter, D.; Kunter, M.; Elsner, J.; Besser, M.; Krauss, S.; Baumert, J. Teachers’ Content Knowledge and Pedagogical Content Knowledge: The Role of Structural Differences in Teacher Education. J. Teach. Educ. 2013, 64, 90–106. [Google Scholar] [CrossRef]
- Charalambous, C.Y. Working at the intersection of teacher knowledge, teacher beliefs, and teaching practice: A multiple-case study. J. Math. Teach. Educ. 2015, 18, 427–445. [Google Scholar] [CrossRef]
- Kramarski, B.; Kohen, Z. Promoting preservice teachers’ dual self-regulation roles as learners and as teachers: Effects of generic vs. specific prompts. Metacognition Learn. 2017, 12, 157–191. [Google Scholar] [CrossRef]
- Peeters, J.; De Backer, F.; Reina, V.R.; Kindekens, A.; Buffel, T.; Lombaerts, K. The role of teachers’ self-regulatory capacities in the implementation of self-regulated learning practices. Procedia Soc. Behav. Sci. 2014, 116, 1963–1970. [Google Scholar] [CrossRef]
- Soodla, P.; Jõgi, A.; Kikas, E. Relationships between teachers’ metacognitive knowledge and students’ metacognitive knowledge and reading achievement. Eur. J. Psychol. Educ. 2017, 32, 201–218. [Google Scholar] [CrossRef]
- Spruce, R.; Bol, L. Teacher beliefs, knowledge, and practice of self-regulated learning. Metacognition Learn. 2015, 10, 245–277. [Google Scholar] [CrossRef]
- Xu, H.; Ko, P.Y. Enhancing teachers’ knowledge of how to promote self-regulated learning in primary school students: A case study in Hong Kong. Teach. Teach. Educ. 2019, 80, 106–114. [Google Scholar] [CrossRef]
- Karlen, Y.; Hertel, S.; Hirt, C.N. Teachers’ Professional Competences in Self-Regulated Learning: An Approach to Integrate Teachers’ Competences as Self-Regulated Learners and as Agents of Self-Regulated Learning in a Holistic Manner. Front. Educ. 2020, 5, 159. [Google Scholar] [CrossRef]
- Dignath-van Ewijk, C.; van der Werf, G. What Teachers Think about Self-Regulated Learning: Investigating Teacher Beliefs and Teacher Behavior of Enhancing Students’ Self-Regulation. Educ. Res. Int. 2012, 2012, 741713. [Google Scholar] [CrossRef]
- Jayawardena, K.P.R.; Van Kraayenoord, C.E.; Carroll, A. Promoting Self-regulated Learning in Science: A Case Study of a Sri Lankan Secondary School Science Teacher. Int. J. Inf. Educ. Technol. 2017, 7, 195–198. [Google Scholar] [CrossRef][Green Version]
- Venitz, L.; Perels, F. The Promotion of Self-regulated Learning by Kindergarten Teachers: Differential Effects of an Indirect Intervention. J. Elem. Educ. 2019, 11, 437–448. [Google Scholar] [CrossRef]
- Alvi, E.; Gillies, R. Teachers and the Teaching of Self-Regulated Learning (SRL): The Emergence of an Integrative, Ecological Model of SRL-in-Context. Educ. Sci. 2020, 10, 98. [Google Scholar] [CrossRef]
- Dignath, C. For Unto Every One That Hath Shall Be Given: Teachers’ Competence Profiles Regarding the Promotion of Self-Regulated Learning Moderate the Effectiveness of Short-Term Teacher Training. Metacogand Learn. 2021, 16, 555–594. [Google Scholar] [CrossRef]
- Peeters, J.; Backer, F.D.; Jacquet, W.; Kindekens, A.; Lombaerts, K. Impact of Teacher and School Determinants on Self-Regulated Learning Practices in Elementary Education. In Proceedings of the Annual Meeting of the American Educational Research Association, Brussel University, San Francisco, CA, USA, 27 April–1 May 2013. [Google Scholar]
- Vandevelde, S.; Vandenbussche, L.; Keer, H. Van Stimulating self-regulated learning in primary education: Encouraging versus hampering factors for teachers. Procedia Soc. Behav. Sci. 2012, 69, 1562–1571. [Google Scholar] [CrossRef]
- Ministry of Education. Ministry of Education Website. In Information and Statistics.; 2022. Available online: https://moe.gov.sa/ar/pages/default.aspx (accessed on 24 July 2022).
- Daniel, J. Sampling Essentials “Practical Guidelines for Making Sampling Choices”; Sage Publications: Newbury Park, CA, USA, 2012. [Google Scholar]
- Pintrich, P.R.; Zusho, A. Student motivation and self-regulated learning in the college classroom. In The Scholarship of Teaching and Learning in Higher Education: An Evidence-Based Perspectivedordrecht; Perry, R., Ed.; Springer: Dordrecht, The Netherlands, 2007; pp. 731–810. ISBN 1402057423. [Google Scholar]
- Huh, Y. Exploring Teachers’ Practices to Develop Students’ Self-Regulated Learning in U.S.K-12 Online Schools; Indiana University: Bloomington, IN, USA, 2016. [Google Scholar]
- Bryman, A. Social Research Method, 4th ed.; Oxford University Press: Oxford, UK, 2012; p. 809. [Google Scholar]
- Cohen, L.; Manion, L.; Morrison, K. Research Methods in Education, 6th ed.; Routledge: London, UK; Taylor & Francis e-Library: New York, NY, USA, 2007; ISBN 0203029054. [Google Scholar]
- Ringle, C.M.; Wende, S.; Becker, J.-M. SmartPLS 3. In Bönningstedt: SmartPLS; GmbH: Bönningstedt, Germany, 2015. [Google Scholar]
- Anderson, J.C.; Gerbing, D.W. Sructural equation modeling in practice: A review and recommended two-step approach. Psychol. Bull. 1988, 103, 411–423. [Google Scholar] [CrossRef]
- Ramayah, T.; Lee, J.W.C. Network collaboration and performance in the tourism sector. Serv. Bus. 2011, 5, 411–428. [Google Scholar] [CrossRef]
- Hair, J.F.; Sarstedt, M.; Hopkins, L.; Kuppelwieser, V.G. Partial least squares structural equation modeling (PLS-SEM): An emerging tool in business research. Eur. Bus. Rev. 2014, 26, 106–121. [Google Scholar] [CrossRef]
- Hair Jr, J.; Hult, G.T.; Ringle, C.; Sarstedt, M. A Primer on Partial Least Squares Structural Equation Modeling (PLS-SEM), 2nd ed.; Sage Publication Asia-Pacific Pte.Ltd.: Singapore, 2017; ISBN 9781483377445. [Google Scholar]
- Fornell, C.; Larcker, D.F. Evaluating Structural Equation Models with Unobservable Variables and Measurement Error. J. Mark. Res. 1981, 18, 39–50. [Google Scholar] [CrossRef]
- Henseler, J.; Chin, W.W. A comparison of approaches for the analysis of interaction effects between latent variables using partial least squares path modeling. Struct. Equ. Model. 2010, 17, 82–109. [Google Scholar] [CrossRef]


| Variable | Categories | Frequency | Percent |
|---|---|---|---|
| Specialization | General Education Teacher | 265 | 83.3 |
| Special Education Teacher | 53 | 16.7 | |
| Gender | Male | 86 | 27.0 |
| Female | 232 | 73.0 | |
| School Type | Public School | 272 | 85.5 |
| Private School | 46 | 14.5 | |
| Years of Experience | 1–5 Years | 31 | 9.7 |
| 6–10 Years | 77 | 24.2 | |
| 11–15 Years | 86 | 27.0 | |
| Over 15 Years | 124 | 39.0 |
| Knowledge Domain | Skill | Code | Min | Max | M | SD | Level |
|---|---|---|---|---|---|---|---|
| Cognition | Planning | KCP | 3.67 | 6.00 | 5.27 | 0.485 | 5.27 High |
| Self-Regulation | KCSR | 3.17 | 6.00 | 5.25 | 0.568 | ||
| Self-Evaluation | KCSE | 2.50 | 6.00 | 5.30 | 0.585 | ||
| Motivation | Planning | KMP | 4.00 | 6.00 | 5.42 | 0.514 | 5.39 High |
| Self-Regulation | KMSR | 3.40 | 6.00 | 5.48 | 0.486 | ||
| Self-Evaluation | KMSE | 2.00 | 6.00 | 5.27 | 0.604 | ||
| Behavior and Emotion | Planning | KBP | 3.33 | 6.00 | 5.52 | 0.510 | 5.44 High |
| Self-Regulation | KBSR | 2.00 | 6.00 | 5.47 | 0.632 | ||
| Self-Evaluation | KBSE | 3.00 | 6.00 | 5.33 | 0.611 |
| Dimension | Code | Min | Max | M | SD | Level |
|---|---|---|---|---|---|---|
| Forethought, planning, and activation | PF | 1.00 | 5.00 | 3.57 | 0.949 | 3.54 |
| Monitoring | PM | 1.00 | 5.00 | 3.59 | 1.016 | |
| Control | PC | 1.00 | 5.00 | 3.51 | 0.952 | |
| Reaction and reflection | PR | 1.00 | 5.00 | 3.48 | 0.979 |
| Variable | Dimension | Constructs | (AVE) (>0.5) | Composite Reliability (>0.7) |
|---|---|---|---|---|
| Behavior and Emotions | Planning | KBP | 0.666 | 0.857 |
| Self-Evaluation | KBSE | 0.656 | 0.884 | |
| Self-Regulation | KBSR | 0.725 | 0.888 | |
| Cognition | Planning | KCP | 0.548 | 0.829 |
| Self-Evaluation | KCSE | 0.550 | 0.829 | |
| Self-Regulation | KCSR | 0.513 | 0.863 | |
| Motivation | Planning | KMP | 0.501 | 0.822 |
| Self-Evaluation | KMSE | 0.598 | 0.881 | |
| Self-Regulation | KMSR | 0.524 | 0.845 | |
| Practice | Control | PC | 0.676 | 0.926 |
| Forethought, planning, and activation | PF | 0.652 | 0.949 | |
| Monitoring | PM | 0.807 | 0.944 | |
| Reaction and reflection | PR | 0.739 | 0.934 |
| KBP | KBSE | KBSR | KCP | KCSE | KCSR | KMP | KMSE | KMSR | PC | PF | PM | PR | |
|---|---|---|---|---|---|---|---|---|---|---|---|---|---|
| KBP | 0.816 | ||||||||||||
| KBSE | 0.689 | 0.81 | |||||||||||
| KBSR | 0.727 | 0.745 | 0.852 | ||||||||||
| KCP | 0.473 | 0.563 | 0.52 | 0.669 | |||||||||
| KCSE | 0.458 | 0.584 | 0.524 | 0.652 | 0.742 | ||||||||
| KCSR | 0.526 | 0.575 | 0.516 | 0.73 | 0.668 | 0.716 | |||||||
| KMP | 0.511 | 0.533 | 0.499 | 0.485 | 0.537 | 0.579 | 0.693 | ||||||
| KMSE | 0.59 | 0.686 | 0.636 | 0.565 | 0.637 | 0.628 | 0.606 | 0.773 | |||||
| KMSR | 0.596 | 0.599 | 0.577 | 0.483 | 0.586 | 0.542 | 0.613 | 0.704 | 0.724 | ||||
| PC | 0.051 | 0.103 | 0.142 | 0.133 | 0.16 | 0.173 | 0.16 | 0.1 | 0.076 | 0.822 | |||
| PF | 0.11 | 0.205 | 0.187 | 0.194 | 0.218 | 0.206 | 0.165 | 0.138 | 0.137 | 0.745 | 0.808 | ||
| PM | 0.1 | 0.109 | 0.132 | 0.155 | 0.174 | 0.143 | 0.107 | 0.092 | 0.087 | 0.795 | 0.758 | 0.899 | |
| PR | 0.064 | 0.137 | 0.166 | 0.151 | 0.226 | 0.186 | 0.158 | 0.138 | 0.145 | 0.848 | 0.716 | 0.73 | 0.86 |
| Impact | Std. Beta | Std. Error | t-Value | p-Value | Decision |
|---|---|---|---|---|---|
| Gender K -> p | −0.004 | 0.06 | 0.064 | 0.949 | Not supported |
Publisher’s Note: MDPI stays neutral with regard to jurisdictional claims in published maps and institutional affiliations. |
© 2022 by the authors. Licensee MDPI, Basel, Switzerland. This article is an open access article distributed under the terms and conditions of the Creative Commons Attribution (CC BY) license (https://creativecommons.org/licenses/by/4.0/).
Share and Cite
Alenezy, H.M.; Yeo, K.J.; Kosnin, A.M. Impact of General and Special Education Teachers’ Knowledge on Their Practices of Self-Regulated Learning (SRL) in Secondary Schools in Riyadh, Kingdome of Saudi Arabia. Sustainability 2022, 14, 9420. https://doi.org/10.3390/su14159420
Alenezy HM, Yeo KJ, Kosnin AM. Impact of General and Special Education Teachers’ Knowledge on Their Practices of Self-Regulated Learning (SRL) in Secondary Schools in Riyadh, Kingdome of Saudi Arabia. Sustainability. 2022; 14(15):9420. https://doi.org/10.3390/su14159420
Chicago/Turabian StyleAlenezy, Huda Mutlaq, Kee Jiar Yeo, and Azlina Mohd Kosnin. 2022. "Impact of General and Special Education Teachers’ Knowledge on Their Practices of Self-Regulated Learning (SRL) in Secondary Schools in Riyadh, Kingdome of Saudi Arabia" Sustainability 14, no. 15: 9420. https://doi.org/10.3390/su14159420
APA StyleAlenezy, H. M., Yeo, K. J., & Kosnin, A. M. (2022). Impact of General and Special Education Teachers’ Knowledge on Their Practices of Self-Regulated Learning (SRL) in Secondary Schools in Riyadh, Kingdome of Saudi Arabia. Sustainability, 14(15), 9420. https://doi.org/10.3390/su14159420
