Students’ Intention toward Self-Regulated Learning under Blended Learning Setting: PLS-SEM Approach
Abstract
1. Introduction
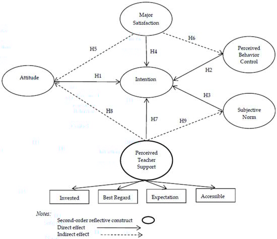
2. Literature Review and Hypotheses
2.1. Self-Regulated Learning (SRL) under Blended Learning Setting (BLS)
2.2. Theory of Planned Behavior (TPB)
2.3. Major Satisfaction (MS)
2.4. Perceived Teacher Support (PTS)
3. Methodology
3.1. Participants and Procedure
3.2. Variable Measurement and Data Analysis Method
| Dimensions | Questions | References |
|---|---|---|
| Major Satisfaction | MS1: I feel good about the major I’ve selected. MS2: The major has met the expectations I had prior to enrolling. MS3: The academic instruction, personnel, and facilities in my major are of high quality. MS4: I think I made a good decision in choosing the major and would select the major again, if given another chance. MS5: I will praise the major to others and encourage them to choose it. | [36,61] |
| Invested | INV1: My teachers expect me to work hard at school. INV2: My teachers try to answer my questions in my study. INV3: My teachers are interested in my growth. INV4: My teachers take the time to help me get better grades. INV5: My teachers think I am a hard-working student. INV6: My teachers are helpful when I have questions about study. INV7: My teachers are helpful when I have questions about school issues. INV8: My teachers would praise me before others when I perform well at school. | [49] |
| Positive Regard | PR1: My teachers push me to gain good academic achievement. PR2: My teachers challenge me to think about my goals of my study. PR3: My teachers believe I am smart so that I can study well by myself. PR4: My teachers help me understand my strengths in study. PR5: My teachers want me to do well in school. | |
| Expectation | EXP1: My teachers enjoy having me as their student. EXP2: My teachers care about what happens to me at school. EXP3: My teachers encourage me to learn. EXP4: My teachers think I should study continuously. EXP5: My teachers support my goals for my study. | |
| Accessible | ACC1: My teachers will listen if I want to talk about a problem in my study. ACC2: My teachers are easy to talk to about my school things. ACC3: My teachers are easy to talk to about things beside school. | |
| Attitude | ATTI1: I Look forward to those aspects of self-regulated learning. ATTI2: I like self-regulated learning. ATTI3: Self-regulated learning is a good idea. ATTI4: I have a generally favorable attitude toward self-regulated learning. ATTI5: Overall, self-regulated learning is beneficial. | |
| d | ||
| Attention | ATTEN1: I intend to do self-regulated learning to improve my academic achievements. ATTEN2: I intend to continue doing my self-regulated learning frequently. ATTEN3: I will strongly recommend my peers to do self-regulated learning. ATTEN4: I will always try to do self-regulated learning on a daily basis. ATTEN5: Overall, I intend to continue self-regulated learning in my future learning. | [11,62,63,64,65,66,67] |
| Subjective Norm | SN1: My parents will encourage me to do self-regulated learning. SN2: My teachers will support me to do self-regulated learning. SN3: My peers think that I should do self-regulated learning. SN4: My school management suggest that I should do self-regulated learning. SN5: Overall, my school supports my self-regulated learning all round. | |
| Perceived Behavior Control | PBC1: It is always possible for me to do my self-regulated learning. PBC2: If I want, I always could do self-regulated learning. PBC3: It is mostly up to me whether or not to do self-regulated learning. PBC4: I have control over how to do self-regulated learning. PBC5: I have the necessary knowledge to do self-regulated learning. |
4. Research Results
4.1. Descriptive Analysis
4.2. Measurement Model Assessment
4.3. Structural Model Assessment
5. Discussion
6. Conclusions and Limitations
Author Contributions
Funding
Institutional Review Board Statement
Informed Consent Statement
Data Availability Statement
Acknowledgments
Conflicts of Interest
References
- Bonk, C.J.; Kim, K.J.; Zeng, T. Future directions of blended learning in higher education and workplace learning settings. In Proceedings of the ED-MEDIA 2005—World Conference on Educational Multimedia, Hypermedia & Telecommunications, Montreal, QC, Canada, 27 June 2005; Kommers, P., Richards, G., Eds.; Association for the Advancement of Computing in Education (AACE): Waynesville, NC, USA, 2005; pp. 3644–3649. Available online: https://www.learntechlib.org/primary/p/20646/ (accessed on 22 June 2022).
- Tang, C.M.; Chaw, L.Y. Digital literacy: A prerequisite for effective learning in a blended learning environment? Elec. J. E-Learn. 2016, 14, 54–65. [Google Scholar]
- Waha, B.; Davis, K. University students’ perspective on blended learning. J. High. Educ. Policy Manag. 2014, 36, 172–182. [Google Scholar] [CrossRef]
- Boelens, R.; De Wever, B.; Voet, M. Four key challenges to the design of blended learning: A systematic literature review. Educ. Res. Rev. 2017, 22, 1–18. [Google Scholar] [CrossRef]
- Zhu, Y.; Au, W.; Yates, G. University students’ self-control and self-regulated learning in a blended course. Internet High. Educ. 2016, 30, 54–62. [Google Scholar] [CrossRef]
- Schunk, D.H.; Zimmerman, B.J. Self-Regulated Learning and Academic Achievement: Theory, Research, and Practice; Springer: Neew York, NY, USA, 1989; pp. 83–110. [Google Scholar] [CrossRef]
- Broadbent, J.; Poon, W.L.L. Self-regulated learning strategies & academic achievement in online higher education learning environments: A systematic review. Internet High. Educ. 2015, 27, 1–13. [Google Scholar] [CrossRef]
- Yukselturk, E.; Bulut, S. Predictors for student success in an online course. J. Educ. Technol. Soc. 2007, 10, 71–83. Available online: https://www.jstor.org/stable/jeductechsoci.10.2.71 (accessed on 22 June 2022).
- Kizilcec, R.F.; Pérez-Sanagustín, M.; Maldonado, J.J. Self-regulated learning strategies predict learner behavior and goal attainment in massive open online courses. Comput. Educ. 2017, 104, 18–33. [Google Scholar] [CrossRef]
- Ajzen, I. From intentions to actions: A theory of planned behavior. In Action Control; Springer: Berlin/Heidelberg, Germany, 1985; pp. 11–39. [Google Scholar] [CrossRef]
- Al-Emran, M.; Al-Maroof, R.; Al-Sharafi, M.A.; Arpaci, I. What impacts learning with wearables? An integrated theoretical model. Interact. Learn. Environ. 2020, 1–21. [Google Scholar] [CrossRef]
- Nortvig, A.M.; Petersen, A.K.; Balle, S.H. A literature review of the factors influencing e-learning and blended learning in relation to learning outcome, student satisfaction and engagement. Elec. J. E-Learn. 2018, 16, 46–55. Available online: https://academic-publishing.org/index.php/ejel/article/view/1855 (accessed on 22 June 2022).
- Xiong, W.; Yang, J.; Shen, W. Higher education reform in China: A comprehensive review of policy-making, implementation, and outcomes since 1978. China Econ. Rev. 2022, 72, 101752. [Google Scholar] [CrossRef]
- Gurley, L.E. Educators’ preparation to teach, perceived teaching presence, and perceived teaching presence behaviors in blended and online learning environments. Online Learn. 2018, 22, 197–220. Available online: https://eric.ed.gov/?id=EJ1181399 (accessed on 22 June 2022).
- Horn, M.B.; Staker, H. The rise of K-12 blended learning. Innosight Inst. 2011, 5, 1–17. Available online: http://www.christenseninstitute.org/wp-%20content/uploads/2013/04/Therise-%20of-K-12-blended-learning.pdf (accessed on 22 June 2022).
- Wang, P.; Zhao, P.; Li, Y. Design of Education Information Platform on Education Big Data Visualization. Wirel. Commun. Mob. Comput. 2022, 2022, 6779105. [Google Scholar] [CrossRef]
- Alvarado-Alcantar, R.; Keeley, R.; Sherrow, B. Accessibility and usability of preferences in blended learning for students with and without disabilities in high school. J. Online Learn. Res. 2018, 4, 173–198. Available online: https://www.learntechlib.org/primary/p/181294/ (accessed on 22 June 2022).
- Spring, K.; Graham, C. Thematic Patterns in International Blended Learning Literature, Research, Practices, and Terminology. Online Learn. J. 2017, 21, 337–361. Available online: https://www.learntechlib.org/p/183777/ (accessed on 22 June 2022). [CrossRef]
- Castro, R. Blended learning in higher education: Trends and capabilities. Educ. Inf. Technol. 2019, 24, 2523–2546. [Google Scholar] [CrossRef]
- Hainey, K.; Kelly, L.J.; Green, A. A blended learning approach to teaching CVAD care and maintenance. Br. J. Nurs. 2017, 26, S4–S12. [Google Scholar] [CrossRef]
- Spanjers, I.A.; Könings, K.D.; Leppink, J.; Verstegen, D.M.; de Jong, N.; Czabanowska, K.; van Merrienboer, J.J. The promised land of blended learning: Quizzes as a moderator. Educ. Res. Rev. 2015, 15, 59–74. [Google Scholar] [CrossRef]
- Zimmerman, B.J. Handbook of Self-Regulation; Academic Press: Pittsburgh, PA, USA, 2000; pp. 13–39. [Google Scholar] [CrossRef]
- Pintrich, P.R. A conceptual framework for assessing motivation and self-regulated learning in college students. Educ. Psychol. Rev. 2004, 16, 385–407. [Google Scholar] [CrossRef]
- Alotaibi, K.; Tohmaz, R.; Jabak, O. The relationship between self-regulated learning and academic achievement for a sample of community college students at King Saud University. Educ. J. 2017, 6, 28–37. [Google Scholar] [CrossRef][Green Version]
- Schneider, M.; Preckel, F. Variables associated with achievement in higher education: A systematic review of meta-analyses. Psychol. Bull. 2017, 143, 565–600. Available online: https://psycnet.apa.org/doi/10.1037/bul0000098 (accessed on 22 June 2022). [CrossRef] [PubMed]
- Honicke, T.; Broadbent, J. The influence of academic self-efficacy on academic performance: A systematic review. Educ. Res. Rev. 2016, 17, 63–84. [Google Scholar] [CrossRef]
- Schunk, D.H. Metacognition, self-regulation, and self-regulated learning: Research recommendations. Educ. Psych. Rev. 2008, 20, 463–467. [Google Scholar] [CrossRef]
- Tsai, C.W.; Shen, P.D.; Tsai, M.C. Developing an appropriate design of blended learning with web-enabled self-regulated learning to enhance students’ learning and thoughts regarding online learning. Behav. Inf. Technol. 2011, 30, 261–271. [Google Scholar] [CrossRef]
- Ajzen, I.; Madden, T.J.; Ellen, P.S. A comparison of the theory of planned behavior and the theory of reasoned action. Personal. Soc. Psychol. Bull. 1992, 18, 3–9. [Google Scholar] [CrossRef]
- Ajzen, I. The theory of planned behavior. Organ. Behav. Hum. Decis. Process. 1991, 50, 179–211. [Google Scholar] [CrossRef]
- Taylor, S.; Todd, P.A. Assessing IT usage: The role of prior experience. MIS Q. 1995, 19, 561–570. [Google Scholar] [CrossRef]
- Gómez-Ramirez, I.; Valencia-Arias, A.; Duque, L. Approach to M-learning acceptance among university students: An integrated model of TPB and TAM. Int. Rev. Res. Open Distrib. Learn. 2019, 20. [Google Scholar] [CrossRef]
- Kim, K.J.; Shin, D.H. An acceptance model for smart watches: Implications for the adoption of future wearable technology. Internet Res. 2015, 25, 527–541. [Google Scholar] [CrossRef]
- Bamberg, S.; Ajzen, I.; Schmidt, P. Choice of travel mode in the theory of planned behavior: The roles of past behavior, habit, and reasoned action. Basic Appl. Soc. Psychol. 2003, 25, 175–187. [Google Scholar] [CrossRef]
- Chu, T.H.; Chen, Y.Y. With good we become good: Understanding e-learning adoption by theory of planned behavior and group influences. Comput. Educ. 2016, 92, 37–52. [Google Scholar] [CrossRef]
- Pritchard, A.; Fudge, J.; Crawford, E.C.; Jackson, J. Undergraduate choice of major and major satisfaction: An expanded role for personality measures. J. Mark. High. Educ. 2018, 28, 155–174. [Google Scholar] [CrossRef]
- Castillo, A.J.; Durán, P.; Fuller, E.; Watson, C.; Potvin, G.; Kramer, L.H. Student attitudes in an innovative active learning approach in calculus. Int. J. Math. Educ. Sci. Technol. 2022, 53, 1–29. [Google Scholar] [CrossRef]
- Qureshi, A.; Wall, H.; Humphries, J.; Balani, A.B. Can personality traits modulate student engagement with learning and their attitude to employability? Learn. Individ. Differ. 2016, 51, 349–358. [Google Scholar] [CrossRef]
- Fishbein, M.; Ajzen, I. Belief, attitude, intention, and behavior: An introduction to theory and research. Philos. Rhetor. 1977, 10, 130–132. [Google Scholar]
- Ricard, N.C.; Pelletier, L.G. Dropping Out of High School: The Role of Parent and Teacher Self Determination Support, Reciprocal Friendships and Academic Motivation. Contemp. Educ. Psychol. 2016, 44, 32–40. [Google Scholar] [CrossRef]
- Ruzek, E.A.; Hafen, C.A.; Allen, J.P.; Gregory, A.; Mikami, A.Y.; Pianta, R.C. How teacher emotional support motivates students: The mediating roles of perceived peer relatedness, autonomy support, and competence. Learn. Instr. 2016, 42, 95–103. [Google Scholar] [CrossRef]
- Wentzel, K.R.; Battle, A.; Russell, S.L.; Looney, L.B. Social supports from teachers and peers as predictors of academic and social motivation. Contemp. Educ. Psychol. 2010, 35, 193–202. [Google Scholar] [CrossRef]
- Quin, D.; Heerde, J.A.; Toumbourou, J.W. Teacher support within an ecological model of adolescent development: Predictors of school engagement. J. Sch. Psychol. 2018, 69, 1–15. [Google Scholar] [CrossRef]
- Ryan, A.M.; Patrick, H. The classroom social environment and changes in adolescents’ motivation and engagement during middle school. Am. Educ. Res. J. 2001, 38, 437–460. [Google Scholar] [CrossRef]
- Wentzel, K.R. Teacher-student relationships. In Handbook of Motivation at School; Wentzel, K.R., Miele, D.B., Eds.; Routledge: New York, NY, USA, 2016; pp. 211–230. [Google Scholar]
- Hattie, J. Visible Learning: A Synthesis of Over 800 Meta-Analyses Relating to Achievement; Routledge: New York, NY, USA, 2009. [Google Scholar]
- Roorda, D.L.; Jak, S.; Zee, M.; Oort, F.J.; Koomen, H.M. Affective teacher–student relationships and students’ engagement and achievement: A meta-analytic update and test of the mediating role of engagement. Sch. Psychol. Rev. 2017, 46, 239–261. [Google Scholar] [CrossRef]
- Ramos-Díaz, E.; Rodríguez-Fernández, A.; Fernández-Zabala, A.; Revuelta, L.; Zuazagoitia, A. Adolescent Students’ Perceived Social Support, Self-Concept and School Engagement. J. Psych. 2016, 21. [Google Scholar] [CrossRef]
- Metheny, J.; McWhirter, E.H.; O’Neil, M.E. Measuring Perceived Teacher Support and Its Influence on Adolescent Career Development. J. Career Assess. 2008, 16, 218–237. [Google Scholar] [CrossRef]
- Dietrich, J.; Dicke, A.-L.; Kracke, B.; Noack, P. Teacher support and its influence on students’ intrinsic value and effort: Dimensional comparison effects across subjects. Learn. Instr. 2015, 39, 45–54. [Google Scholar] [CrossRef]
- Skinner, E.A.; Belmont, M.J. Motivation in the classroom: Reciprocal effects of teacher behavior and student engagement across the school year. J. Educ. Psychol. 1993, 85, 571–581. [Google Scholar] [CrossRef]
- Ma, L.; Du, X.; Hau, K.T.; Liu, J. The association between teacher-student relationship and academic achievement in Chinese EFL context: A serial multiple mediation model. Educ. Psychol. 2018, 38, 687–707. [Google Scholar] [CrossRef]
- Ryan, R.M.; Deci, E.L. Self-Determination Theory: Basic Psychological Needs in Motivation, Development, and Wellness; Guilford Publications: New York, NY, USA, 2017. [Google Scholar]
- Krejcie, R.V.; Morgan, D.W. Determining sample size for research activities. Educ. Psychol. Meas. 1970, 30, 607–610. [Google Scholar] [CrossRef]
- Ringle, C.M.; Wende, S.; Becker, J.M. Smart PLS 3. Smart PLS GmbH, Boenningstedt. J. Serv. Sci. Manag. 2015, 10, 32–49. [Google Scholar]
- Briz-Ponce, L.; Pereira, A.; Carvalho, L.; Juanes-Méndez, J.A.; García-Peñalvo, F.J. Learning with mobile technologies—Students’ behavior. Comput. Hum. Behav. 2017, 72, 612–620. [Google Scholar] [CrossRef]
- Hair, J.F.; Sarstedt, M.; Ringle, C.M. Partial Least Squares Structural Equation Modeling. In Handbook of Market Research; Homburg, C., Klarmann, M., Vomberg, A.E., Eds.; Springer: Cham, Switzerland, 2012. [Google Scholar] [CrossRef]
- Hair, J.F.; Ringle, C.M.; Sarstedt, M. Partial least squares: The better approach to structural equation modeling? Long Range Plan. 2012, 45, 312–319. [Google Scholar] [CrossRef]
- Barclay, D.; Higgins, C.; Thompson, R. The partial least squares (PLS) approach to casual modeling: Personal computer adoption ans use as an illustration. Technol. Stud. 1995, 2, 285–309. [Google Scholar]
- Hair, J.F.; Ringle, C.M.; Sarstedt, M. PLS-SEM: Indeed a silver bullet. J. Mark. Theory Pract. 2011, 19, 139–152. [Google Scholar] [CrossRef]
- Nauta, M.M. Assessing College Students’ Satisfaction with Their Academic Majors. J. Career Assess. 2007, 15, 446–462. [Google Scholar] [CrossRef]
- Ajzen, I. Constructing a TPB Questionnaire: Conceptual and Methodological Considerations. 2006. Available online: http://citeseerx.ist.psu.edu/viewdoc/download?doi=10.1.1.601.956&rep=rep1&type=pdf (accessed on 22 June 2022).
- Davis, F.D. User acceptance of information technology: System characteristics, user perceptions and behavioral impacts. Int. J. Man-Mach. Stud. 1993, 38, 475–487. [Google Scholar] [CrossRef]
- Teo, T.; Noyes, J. An assessment of the influence of perceived enjoyment and attitude on the intention to use technology among pre-service teachers: A structural equation modeling approach. Comput. Educ. 2011, 57, 1645–1653. [Google Scholar] [CrossRef]
- Ajzen, I. Attitudes, Personality, and Behavior; Open University Press: Maidenhead, UK, 2005. [Google Scholar]
- Teo, T. Modelling technology acceptance in education: A study of pre-service teachers. Comput. Educ. 2009, 52, 302–312. [Google Scholar] [CrossRef]
- Teo, T.; Milutinovic, V.; Zhou, M. Modeling Serbian pre-service teachers’ attitudes towards computer use: A SEM and MIMIC approach. Comput. Educ. 2016, 94, 77–88. [Google Scholar] [CrossRef]
- Mehmood, S.M.; Najmi, A. Understanding the impact of service convenience on customer satisfaction in home delivery: Evidence from Pakistan. Int. J. Electron. Cust. Relatsh. Manag. 2017, 11, 23–43. [Google Scholar] [CrossRef]
- Hair, J.; Hollingsworth, C.L.; Randolph, A.B.; Chong, A.Y.L. An updated and expanded assessment of PLS- SEM in information systems research. Ind. Manag. Data Syst. 2017, 117, 442–458. [Google Scholar] [CrossRef]
- Kline, R.B. Principles and Practice of Structural Equation Modeling, 4th ed.; Guilford Publications: New York, NY, USA, 2015; Available online: https://sc.panda321.com/extdomains/books.google.com/books?hl=zh-CN&lr=&id=Q61ECgAAQBAJ&oi=fnd&pg=PP1&dq=Principles+and+practice+of+structural+equation+modeling&ots=jFjk2wycro&sig=F1pBs42xxWD2-ksNGL8VjlfbRJ0#v=onepage&q=Principles%20and%20practice%20of%20structural%20equation%20modeling&f=false (accessed on 22 June 2022).
- Gold, A.H.; Malhotra, A.; Segars, A.H. Knowledge management: An organizational capabilities perspective. J. Manag. Inf. Syst. 2001, 18, 185–214. [Google Scholar] [CrossRef]
- Henseler, J.; Hubona, G.; Ray, P.A. Using PLS path modeling in new technology research: Updated guidelines. Ind. Manag. Data Syst. 2016, 116, 2–20. [Google Scholar] [CrossRef]
- Chin, W.W. The partial least squares approach to structural equation modeling. Mod. Methods Bus. Res. 1998, 295, 295–336. [Google Scholar]
- Zhao, Y.; Bacao, F. How does the pandemic facilitate mobile payment? An investigation on users’ perspective under the COVID-19 pandemic. Int. J. Environ. Res. Public Health 2021, 18, 1016. [Google Scholar] [CrossRef] [PubMed]
- Kukulska-Hulme, A. How should the higher education workforce adapt to advancements in technology for teaching and learning? Internet High. Educ. 2012, 15, 247–254. [Google Scholar] [CrossRef]


| Measure | Items | Number | Percentage |
|---|---|---|---|
| Universities | University1 | 206 | 34.1 |
| University2 | 195 | 32.3 | |
| University3 | 203 | 33.6 | |
| Gender | Male | 315 | 52.1 |
| Female | 289 | 47.9 | |
| Age | >22 | 12 | 2 |
| 18–22 | 574 | 95 | |
| <18 | 18 | 3 | |
| Grade | Freshman | 173 | 28.7 |
| Sophomore | 159 | 26.3 | |
| Junior | 142 | 23.5 | |
| Senior | 130 | 21.5 | |
| Blended Learning Courses | >5 | 15 | 2.5 |
| 2–5 | 504 | 83.4 | |
| =1 | 85 | 14.1 |
| Constructs | Items | Factor Loading | Cronbach’s Alpha | rho_A | Composite Reliability | AVE |
|---|---|---|---|---|---|---|
| ACC | ACC1 | 0.917 | 0.944 | 0.944 | 0.964 | 0.900 |
| ACC2 | 0.963 | |||||
| ACC3 | 0.965 | |||||
| ATT | ATT1 | 0.937 | 0.968 | 0.969 | 0.975 | 0.888 |
| ATT2 | 0.940 | |||||
| ATT3 | 0.956 | |||||
| ATT4 | 0.962 | |||||
| ATT5 | 0.915 | |||||
| BR | BR1 | 0.933 | 0.952 | 0.953 | 0.963 | 0.839 |
| BR2 | 0.932 | |||||
| BR3 | 0.942 | |||||
| BR4 | 0.902 | |||||
| BR5 | 0.869 | |||||
| EXP | EXP1 | 0.878 | 0.933 | 0.936 | 0.950 | 0.790 |
| EXP2 | 0.923 | |||||
| EXP3 | 0.906 | |||||
| EXP4 | 0.834 | |||||
| EXP5 | 0.901 | |||||
| INT | INT1 | 0.902 | 0.959 | 0.959 | 0.968 | 0.858 |
| INT2 | 0.944 | |||||
| INT3 | 0.918 | |||||
| INT4 | 0.929 | |||||
| INT5 | 0.938 | |||||
| INV | INV1 | 0.853 | 0.953 | 0.954 | 0.961 | 0.754 |
| INV2 | 0.870 | |||||
| INV3 | 0.886 | |||||
| INV4 | 0.882 | |||||
| INV5 | 0.797 | |||||
| INV6 | 0.891 | |||||
| INV7 | 0.886 | |||||
| INV8 | 0.881 | |||||
| MS | MS1 | 0.89 | 0.924 | 0.924 | 0.943 | 0.768 |
| MS2 | 0.893 | |||||
| MS3 | 0.784 | |||||
| MS4 | 0.923 | |||||
| MS5 | 0.885 | |||||
| PBC | PBC1 | 0.898 | 0.953 | 0.954 | 0.964 | 0.841 |
| PBC2 | 0.922 | |||||
| PBC3 | 0.899 | |||||
| PBC4 | 0.944 | |||||
| PBC5 | 0.923 | |||||
| SN | SN1 | 0.900 | 0.932 | 0.933 | 0.949 | 0.788 |
| SN2 | 0.902 | |||||
| SN3 | 0.807 | |||||
| SN4 | 0.911 | |||||
| SN5 | 0.914 |
| ACC | ATT | BR | EXP | INT | INV | MS | PBC | SN | |
|---|---|---|---|---|---|---|---|---|---|
| ACC | 0.948 | ||||||||
| ATT | 0.584 | 0.942 | |||||||
| BR | 0.865 | 0.607 | 0.936 | ||||||
| EXP | 0.886 | 0.611 | 0.926 | 0.989 | |||||
| INT | 0.648 | 0.862 | 0.665 | 0.679 | 0.926 | ||||
| INV | 0.838 | 0.591 | 0.901 | 0.883 | 0.655 | 0.869 | |||
| MS | 0.578 | 0.475 | 0.634 | 0.614 | 0.516 | 0.646 | 0.876 | ||
| PBC | 0.677 | 0.689 | 0.728 | 0.740 | 0.776 | 0.719 | 0.536 | 0.917 | |
| SN | 0.593 | 0.787 | 0.616 | 0.645 | 0.842 | 0.624 | 0.534 | 0.748 | 0.888 |
| ACC | ATT | BR | EXP | INT | INV | MS | PBC | |
|---|---|---|---|---|---|---|---|---|
| ACC | ||||||||
| ATT | 0.611 | |||||||
| BR | 0.813 | 0.633 | ||||||
| EXP | 0.843 | 0.643 | 0.881 | |||||
| INT | 0.681 | 0.695 | 0.696 | 0.718 | ||||
| INV | 0.882 | 0.615 | 0.746 | 0.735 | 0.685 | |||
| MS | 0.615 | 0.500 | 0.673 | 0.659 | 0.546 | 0.686 | ||
| PBC | 0.713 | 0.717 | 0.764 | 0.783 | 0.812 | 0.754 | 0.569 | |
| SN | 0.633 | 0.829 | 0.655 | 0.693 | 0.891 | 0.663 | 0.574 | 0.794 |
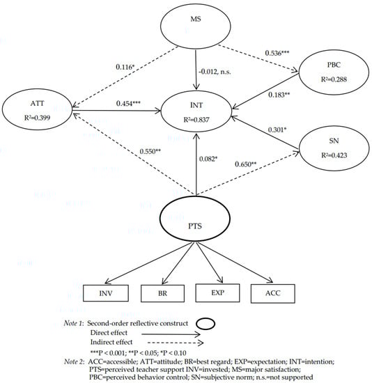
| Hypothesis | Relationship | Original Sample (O) | Sample Mean (M) | Standard Deviation (STDEV) | T Statistics (|O/STDEV|) | p Values | Decision |
|---|---|---|---|---|---|---|---|
| H1 | ATT -> INT | 0.454 | 0.454 | 0.041 *** | 10.983 | 0.000 | Supported |
| H2 | PBC -> INT | 0.183 | 0.182 | 0.041 *** | 4.453 | 0.000 | Supported |
| H3 | SN -> INT | 0.301 | 0.301 | 0.048 *** | 6.320 | 0.000 | Supported |
| H4 | MS -> INT | −0.012 | −0.011 | 0.024 | 0.498 | 0.618 | Rejected |
| H7 | PTS -> INT | 0.082 | 0.082 | 0.036 * | 2.310 | 0.021 | Supported |
| Hypothesis | Relationship | Original Sample (O) | Sample Mean (M) | Standard Deviation (STDEV) | T Statistics (O/STDEV) | p Values | Decision |
|---|---|---|---|---|---|---|---|
| H5 | MS -> ATT -> INT | 0.053 | 0.053 | 0.023 * | 2.257 | 0.024 | Supported |
| H6 | MS -> PBC -> INT | 0.098 | 0.098 | 0.022 *** | 4.438 | 0.000 | Supported |
| H8 | PTS -> ATT -> INT | 0.249 | 0.249 | 0.031 *** | 7.936 | 0.000 | Supported |
| H9 | PTS -> SN -> INT | 0.196 | 0.196 | 0.032 *** | 6.079 | 0.000 | Supported |
Publisher’s Note: MDPI stays neutral with regard to jurisdictional claims in published maps and institutional affiliations. |
© 2022 by the authors. Licensee MDPI, Basel, Switzerland. This article is an open access article distributed under the terms and conditions of the Creative Commons Attribution (CC BY) license (https://creativecommons.org/licenses/by/4.0/).
Share and Cite
Jiang, Y.; Wang, P.; Li, Q.; Li, Y. Students’ Intention toward Self-Regulated Learning under Blended Learning Setting: PLS-SEM Approach. Sustainability 2022, 14, 10140. https://doi.org/10.3390/su141610140
Jiang Y, Wang P, Li Q, Li Y. Students’ Intention toward Self-Regulated Learning under Blended Learning Setting: PLS-SEM Approach. Sustainability. 2022; 14(16):10140. https://doi.org/10.3390/su141610140
Chicago/Turabian StyleJiang, Yujun, Ping Wang, Qiang Li, and Yingji Li. 2022. "Students’ Intention toward Self-Regulated Learning under Blended Learning Setting: PLS-SEM Approach" Sustainability 14, no. 16: 10140. https://doi.org/10.3390/su141610140
APA StyleJiang, Y., Wang, P., Li, Q., & Li, Y. (2022). Students’ Intention toward Self-Regulated Learning under Blended Learning Setting: PLS-SEM Approach. Sustainability, 14(16), 10140. https://doi.org/10.3390/su141610140

