Thermoeconomic Analysis of Biomethane Production Plants: A Dynamic Approach
Abstract
:1. Introduction
Novelty and Aim of the Study
- The development of a comprehensive dynamic simulation model for the renewable biomethane production based on photovoltaic and lithium-ion battery.
- The coupling of PV panels and a lithium-ion storage system to increase the self-consumed energy and sustainability of the biomethane production.
- A thermoeconomic comparison of the water scrubbing and membrane separation technologies in order to assess which achieves a more sustainable biomethane production.
- A detailed analysis in order to assess the optimal capacity mix of the considered technologies, i.e., PV capacity, battery capacity, water scrubber operating pressure, membrane separation operating pressure and the number of membrane separation stages for detecting the optimal layout.
2. Layout
3. System Model
3.1. Membrane Model
- Compressors, which compress the inlet gas to the rated operating pressure, providing the driving force for the whole process
- Spiral wound membrane modules, where the separation between CO2 and CH4 occurs
3.2. Water Scrubber Model
- Absorption column (scrubber): a tower where the biogas and the water are fed in counter flow arrangement.
- Compressors: a first compressor is used to increase the pressure of the biogas entering the column; a second compressor is used to increase the pressure of the outlet biomethane flow up to the low pressure network, about 7 bar.
- Pump: a circulation pump is needed for the water supplying the top of the scrubber at the operating pressure.
- Cooler: it cools down the outlet gas exiting the compressor. In fact, due to the pressure increase, the gas temperature increases, lowering its solubility. Therefore, a cooling process is needed to control the gas outlet temperature.
- Filter: this device filters the impurities in the water entering the scrubber.
- Dryer: it removes water from the biomethane gas mixture in order to avoid any reduction of its heating value.
3.3. Auxiliary Units Model
3.4. TRNSYS Model
3.5. Thermoeconomic Model
4. Case Study
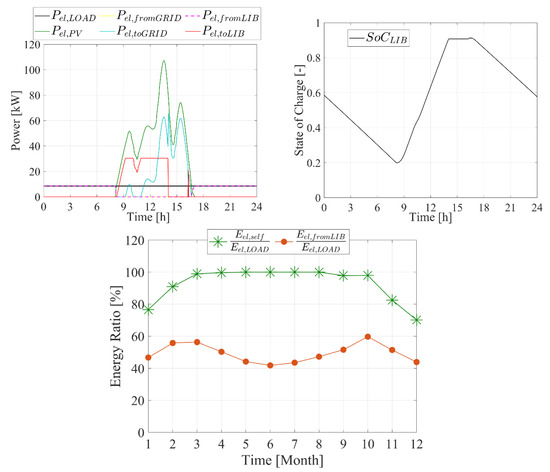
5. Results
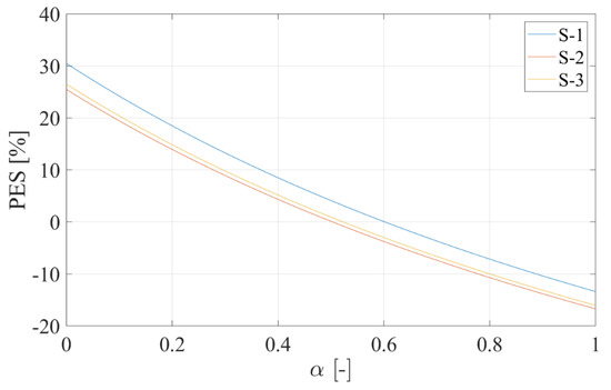
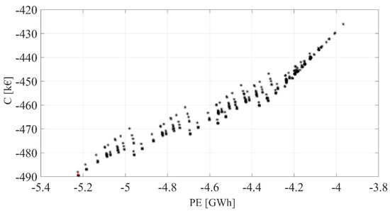
5.1. Optimal Response Surface
5.2. Energy and Economic Analysis
6. Conclusions
- when the share of thermal energy exported by the reference system is equal to zero, the assessed optimal scenarios achieve a primary energy saving index ranging at about 27%;
- when the biomethane exporting price is greater than 0.55 €/Sm3, the simple payback is lower than 10 years, regardless of the electric energy exporting prices and the share of thermal energy exported.
Author Contributions
Funding
Conflicts of Interest
References
- Garcia, D.J.; You, F. Addressing global environmental impacts including land use change in life cycle optimization: Studies on biofuels. J. Clean. Prod. 2018, 182, 313–330. [Google Scholar] [CrossRef]
- Shen, Y.; Linville, J.L.; Urgun-Demirtas, M.; Mintz, M.M.; Snyder, S.W. An overview of biogas production and utilization at full-scale wastewater treatment plants (WWTPs) in the United States: Challenges and opportunities towards energy-neutral WWTPs. Renew. Sustain. Energy Rev. 2015, 50, 346–362. [Google Scholar] [CrossRef] [Green Version]
- Salman, C.A.; Naqvi, M.; Thorin, E.; Yan, J. Impact of retrofitting existing combined heat and power plant with polygeneration of biomethane: A comparative techno-economic analysis of integrating different gasifiers. Energy Convers. Manag. 2017, 152, 250–265. [Google Scholar] [CrossRef]
- Wang, J.; You, S.; Zong, Y.; Træholt, C.; Dong, Z.Y.; Zhou, Y. Flexibility of combined heat and power plants: A review of technologies and operation strategies. Appl. Energy 2019, 252, 113445. [Google Scholar] [CrossRef]
- Picardo, A.; Soltero, V.M.; Peralta, M.E.; Chacartegui, R. District heating based on biogas from wastewater treatment plant. Energy 2019, 180, 649–664. [Google Scholar] [CrossRef]
- Calise, F.; Cappiello, F.L.; Cimmino, L.; d’Accadia, M.D.; Vicidomini, M. A Review of the State of the Art of Biomethane Production: Recent Advancements and Integration of Renewable Energies. Energies 2021, 14, 4895. [Google Scholar] [CrossRef]
- Sinigaglia, T.; Pedrozo, V.B.; Rovai, F.F.; Guilherme, R.T.G.; Lanzanova, T.D.M.; Martins, M.E.S. Current scenario and outlook for biogas and natural gas businesses in the mobility sector in Brazil. Int. J. Hydrogen Energy 2022, 47, 12074–12095. [Google Scholar] [CrossRef]
- Hollas, C.E.; do Amaral, K.G.C.; Lange, M.V.; Higarashi, M.M.; Steinmetz, R.L.R.; Barros, E.C.; Mariani, L.F.; Nakano, V.; de Martino Jannuzzi, G.; Pereira, A.S.; et al. Life cycle assessment of waste management from the Brazilian pig chain residues in two perspectives: Electricity and biomethane production. J. Clean. Prod. 2022, 354, 131654. [Google Scholar] [CrossRef]
- Ioannou-Ttofa, L.; Foteinis, S.; Moustafa, A.S.; Abdelsalam, E.; Samer, M.; Fatta-Kassinos, D. Life cycle assessment of household biogas production in Egypt: Influence of digester volume, biogas leakages, and digestate valorization as biofertilizer. J. Clean. Prod. 2021, 286, 125468. [Google Scholar] [CrossRef]
- Gabisa, E.W.; Gheewala, S.H. Potential, environmental, and socio-economic assessment of biogas production in Ethiopia: The case of Amhara regional state. Biomass Bioenergy 2019, 122, 446–456. [Google Scholar] [CrossRef]
- Garfí, M.; Castro, L.; Montero, N.; Escalante, H.; Ferrer, I. Evaluating environmental benefits of low-cost biogas digesters in small-scale farms in Colombia: A life cycle assessment. Bioresour. Technol. 2019, 274, 541–548. [Google Scholar] [CrossRef] [PubMed]
- Sfez, S.; De Meester, S.; Dewulf, J. Co-digestion of rice straw and cow dung to supply cooking fuel and fertilizers in rural India: Impact on human health, resource flows and climate change. Sci. Total Environ. 2017, 609, 1600–1615. [Google Scholar] [CrossRef] [PubMed]
- Ramírez-Arpide, F.R.; Demirer, G.N.; Gallegos-Vázquez, C.; Hernández-Eugenio, G.; Santoyo-Cortés, V.H.; Espinosa-Solares, T. Life cycle assessment of biogas production through anaerobic co-digestion of nopal cladodes and dairy cow manure. J. Clean. Prod. 2018, 172, 2313–2322. [Google Scholar] [CrossRef]
- Yasar, A.; Rasheed, R.; Tabinda, A.B.; Tahir, A.; Sarwar, F. Life cycle assessment of a medium commercial scale biogas plant and nutritional assessment of effluent slurry. Renew. Sustain. Energy Rev. 2017, 67, 364–371. [Google Scholar] [CrossRef]
- Govender, I.; Thopil, G.A.; Inglesi-Lotz, R. Financial and economic appraisal of a biogas to electricity project. J. Clean. Prod. 2019, 214, 154–165. [Google Scholar] [CrossRef]
- Aguilera, P.G.; Gutiérrez Ortiz, F.J. Techno-economic assessment of biogas plant upgrading by adsorption of hydrogen sulfide on treated sewage–sludge. Energy Convers. Manag. 2016, 126, 411–420. [Google Scholar] [CrossRef]
- Angelidaki, I.; Treu, L.; Tsapekos, P.; Luo, G.; Campanaro, S.; Wenzel, H.; Kougias, P.G. Biogas upgrading and utilization: Current status and perspectives. Biotechnol. Adv. 2018, 36, 452–466. [Google Scholar] [CrossRef] [Green Version]
- Nguela, M.; Junior, L.; Bakari, H.; Fadimatou, H.; Christophe, G.; Michaud, P. Storage and Upgrading of Biogas by Physicochemical Purification in a Sudano-Sahelian Context. Energies 2021, 14, 5855. [Google Scholar]
- Budzianowski, W.M.; Wylock, C.E.; Marciniak, P.A. Power requirements of biogas upgrading by water scrubbing and biomethane compression: Comparative analysis of various plant configurations. Energy Convers. Manag. 2017, 141, 2–19. [Google Scholar] [CrossRef] [Green Version]
- Patterson, T.; Esteves, S.; Dinsdale, R.; Guwy, A.; Maddy, J. Life cycle assessment of biohydrogen and biomethane production and utilisation as a vehicle fuel. Bioresour. Technol. 2013, 131, 235–245. [Google Scholar] [CrossRef]
- Abd, A.A.; Othman, M.R.; Shabbani, H.J.K.; Helwani, Z. Biomethane upgrading to transportation fuel quality using spent coffee for carbon dioxide capture in pressure swing adsorption. J. Environ. Chem. Eng. 2022, 10, 107169. [Google Scholar] [CrossRef]
- Calise, F.; Cappiello, F.; D’Agostino, D.; Vicidomini, M. A novel approach for the calculation of the energy savings of heat metering for different kinds of buildings. Energy Build. 2021, 252, 111408. [Google Scholar] [CrossRef]
- Cappiello, F.L.; Erhart, T.G. Modular cogeneration for hospitals: A novel control strategy and optimal design. Energy Convers. Manag. 2021, 237, 114131. [Google Scholar] [CrossRef]
- Norddahl, B.; Roda-Serrat, M.C.; Errico, M.; Christensen, K.V. Chapter 6—Membrane-based technology for methane separation from biogas. In Emerging Technologies and Biological Systems for Biogas Upgrading; Aryal, N., Ottosen, L.M., Kofoed, M.W., Pant, D., Eds.; Academic Press: Cambridge, MA, USA, 2021; pp. 117–157. [Google Scholar]
- Wang, H.; Ma, C.; Yang, Z.; Lu, X.; Ji, X. Improving high-pressure water scrubbing through process integration and solvent selection for biogas upgrading. Appl. Energy 2020, 276, 115462. [Google Scholar] [CrossRef]
- Marín, D.; Vega, M.; Lebrero, R.; Muñoz, R. Optimization of a chemical scrubbing process based on a Fe-EDTA-carbonate based solvent for the simultaneous removal of CO2 and H2S from biogas. J. Water Process Eng. 2020, 37, 101476. [Google Scholar] [CrossRef]
- Cavaignac, R.S.; Ferreira, N.L.; Guardani, R. Techno-economic and environmental process evaluation of biogas upgrading via amine scrubbing. Renew. Energy 2021, 171, 868–880. [Google Scholar] [CrossRef]
- Rebello, C.M.; Martins, M.A.; Rodrigues, A.E.; Loureiro, J.M.; Ribeiro, A.M.; Nogueira, I.B. A novel standpoint of Pressure Swing Adsorption processes multi-objective optimization: An approach based on feasible operation region mapping. Chem. Eng. Res. Des. 2022, 178, 590–601. [Google Scholar] [CrossRef]
- Spitoni, M.; Pierantozzi, M.; Comodi, G.; Polonara, F.; Arteconi, A. Theoretical evaluation and optimization of a cryogenic technology for carbon dioxide separation and methane liquefaction from biogas. J. Nat. Gas Sci. Eng. 2019, 62, 132–143. [Google Scholar] [CrossRef]
- Naquash, A.; Qyyum, M.A.; Haider, J.; Bokhari, A.; Lim, H.; Lee, M. State-of-the-art assessment of cryogenic technologies for biogas upgrading: Energy, economic, and environmental perspectives. Renew. Sustain. Energy Rev. 2022, 154, 111826. [Google Scholar] [CrossRef]
- Khan, M.U.; Lee, J.T.E.; Bashir, M.A.; Dissanayake, P.D.; Ok, Y.S.; Tong, Y.W.; Shariati, M.A.; Wu, S.; Ahring, B.K. Current status of biogas upgrading for direct biomethane use: A review. Renew. Sustain. Energy Rev. 2021, 149, 111343. [Google Scholar] [CrossRef]
- Qyyum, M.A.; Haider, J.; Qadeer, K.; Valentina, V.; Khan, A.; Yasin, M.; Aslam, M.; De Guido, G.; Pellegrini, L.A.; Lee, M. Biogas to liquefied biomethane: Assessment of 3P’s—Production, processing, and prospects. Renew. Sustain. Energy Rev. 2020, 119, 109561. [Google Scholar] [CrossRef]
- Lim, Y.-G.; Bak, C.-u.; Kim, Y.-D. Comprehensive experimental and theoretical insights into the performance of polysulfone hollow-fiber membrane modules in biogas purification process. Chem. Eng. J. 2022, 433, 134616. [Google Scholar] [CrossRef]
- Kapoor, R.; Ghosh, P.; Kumar, M.; Vijay, V.K. Evaluation of biogas upgrading technologies and future perspectives: A review. Environ. Sci. Pollut. Res. 2019, 26, 11631–11661. [Google Scholar] [CrossRef] [PubMed]
- Bauer, F.; Persson, T.; Hulteberg, C.; Tamm, D. Biogas upgrading—Technology overview, comparison and perspectives for the future. Biofuels Bioprod. Biorefin. 2013, 7, 499–511. [Google Scholar] [CrossRef]
- Žák, M.; Bendová, H.; Friess, K.; Bara, J.E.; Izák, P. Single-step purification of raw biogas to biomethane quality by hollow fiber membranes without any pretreatment—An innovation in biogas upgrading. Sep. Purif. Technol. 2018, 203, 36–40. [Google Scholar] [CrossRef]
- Peppers, J.; Li, Y.; Xue, J.; Chen, X.; Alaimo, C.; Wong, L.; Young, T.; Green, P.G.; Jenkins, B.; Zhang, R.; et al. Performance analysis of membrane separation for upgrading biogas to biomethane at small scale production sites. Biomass Bioenergy 2019, 128, 105314. [Google Scholar] [CrossRef]
- Scholz, M.; Melin, T.; Wessling, M. Transforming biogas into biomethane using membrane technology. Renew. Sustain. Energy Rev. 2013, 17, 199–212. [Google Scholar] [CrossRef]
- Makaruk, A.; Miltner, M.; Harasek, M. Membrane biogas upgrading processes for the production of natural gas substitute. Sep. Purif. Technol. 2010, 74, 83–92. [Google Scholar] [CrossRef]
- Kancherla, R.; Nazia, S.; Kalyani, S.; Sridhar, S. Modeling and simulation for design and analysis of membrane-based separation processes. Comput. Chem. Eng. 2021, 148, 107258. [Google Scholar] [CrossRef]
- Daniel-David, D.; Guerton, F.; Dicharry, C.; Torré, J.P.; Broseta, D. Hydrate growth at the interface between water and pure or mixed CO2/CH4 gases: Influence of pressure, temperature, gas composition and water-soluble surfactants. Chem. Eng. Sci. 2015, 132, 118–127. [Google Scholar] [CrossRef] [Green Version]
- Pan, Z.; Zhang, N.; Zhang, W.; Zhang, Z. Simultaneous removal of CO2 and H2S from coalbed methane in a membrane contactor. J. Clean. Prod. 2020, 273, 123107. [Google Scholar] [CrossRef]
- Üresin, E.; Saraç, H.İ.; Sarıoğlan, A.; Ay, Ş.; Akgün, F. An experimental study for H2S and CO2 removal via caustic scrubbing system. Process Saf. Environ. Prot. 2015, 94, 196–202. [Google Scholar] [CrossRef]
- Ryckebosch, E.; Drouillon, M.; Vervaeren, H. Techniques for transformation of biogas to biomethane. Biomass Bioenergy 2011, 35, 1633–1645. [Google Scholar] [CrossRef]
- Kapoor, R.; Subbarao, P.M.V.; Vijay, V.K. Integration of flash vessel in water scrubbing biogas upgrading system for maximum methane recovery. Bioresour. Technol. Rep. 2019, 7, 100251. [Google Scholar] [CrossRef]
- Sun, Q.; Li, H.; Yan, J.; Liu, L.; Yu, Z.; Yu, X. Selection of appropriate biogas upgrading technology-a review of biogas cleaning, upgrading and utilisation. Renew. Sustain. Energy Rev. 2015, 51, 521–532. [Google Scholar] [CrossRef]
- Golmakani, A.; Nabavi, S.A.; Wadi, B.; Manovic, V. Advances, challenges, and perspectives of biogas cleaning, upgrading, and utilisation. Fuel 2022, 317, 123085. [Google Scholar] [CrossRef]
- Esposito, E.; Dellamuzia, L.; Moretti, U.; Fuoco, A.; Giorno, L.; Jansen, J.C. Simultaneous production of biomethane and food grade CO2 from biogas: An industrial case study. Energy Environ. Sci. 2019, 12, 281–289. [Google Scholar] [CrossRef]
- González-Arias, J.; Baena-Moreno, F.M.; Pastor-Pérez, L.; Sebastia-Saez, D.; Fernández, L.M.G.; Reina, T. Biogas upgrading to biomethane as a local source of renewable energy to power light marine transport: Profitability analysis for the county of Cornwall. Waste Manag. 2022, 137, 81–88. [Google Scholar] [CrossRef]
- Starr, K.; Villalba, G.; Gabarrell, X. Upgraded biogas from municipal solid waste for natural gas substitution and CO2 reduction—A case study of Austria, Italy, and Spain. Waste Manag. 2015, 38, 105–116. [Google Scholar] [CrossRef]
- Budzianowski, W.M. A review of potential innovations for production, conditioning and utilization of biogas with multiple-criteria assessment. Renew. Sustain. Energy Rev. 2016, 54, 1148–1171. [Google Scholar] [CrossRef]
- Su, B.; Wang, H.; Zhang, X.; He, H.; Zheng, J. Using photovoltaic thermal technology to enhance biomethane generation via biogas upgrading in anaerobic digestion. Energy Convers. Manag. 2021, 235, 113965. [Google Scholar] [CrossRef]
- Tian, Z.; Hao, Y.; Li, W.; Campana, P.E.; Li, H.; Yan, J.; Jin, H. Integrating concentrating PVs in biogas upgrading. Energy Procedia 2018, 145, 598–603. [Google Scholar] [CrossRef]
- Curto, D.; Martín, M. Renewable based biogas upgrading. J. Clean. Prod. 2019, 224, 50–59. [Google Scholar] [CrossRef]
- Mahmudul, H.; Rasul, M.; Akbar, D.; Narayanan, R.; Mofijur, M. A comprehensive review of the recent development and challenges of a solar-assisted biodigester system. Sci. Total Environ. 2021, 753, 141920. [Google Scholar] [CrossRef] [PubMed]
- Khalid, Z.B.; Siddique, M.N.I.; Nasrullah, M.; Singh, L.; Wahid, Z.B.A.; Ahmad, M.F. Application of solar assisted bioreactor for biogas production from palm oil mill effluent co-digested with cattle manure. Environ. Technol. Innov. 2019, 16, 100446. [Google Scholar] [CrossRef]
- Zaied, B.; Nasrullah, M.; Siddique, N.I.; Zularisam, A.; Singh, L.; Krishnan, S. Co-digestion of palm oil mill effluent for enhanced biogas production in a solar assisted bioreactor: Supplementation with ammonium bicarbonate. Sci. Total Environ. 2020, 706, 136095. [Google Scholar] [CrossRef]
- Buysman, E. Anaerobic Digestion for Developing Countries with Cold Climates—Utilizing Solar Heat to Address Technical Challenges and Facilitating Dissemination through the Use of Carbon Finance. Master’s Thesis, University of Wageningen, Wageningen, The Netherlands, 2015. [Google Scholar]
- Ali, M.Y.; Hassan, M.; Rahman, M.A.; Kafy, A.A.; Ara, I.; Javed, A.; Rahman, M.R. Life cycle energy and cost analysis of small scale biogas plant and solar PV system in rural areas of Bangladesh. Energy Procedia 2019, 160, 277–284. [Google Scholar] [CrossRef]
- Gostoli, C. Processi a Membrana; University of Bologna: Bologna, Italy, 2022. [Google Scholar]
- Calise, F.; Cappiello, F.L.; D’Accadia, M.D.; Vicidomini, M. Concentrating photovoltaic/thermal collectors coupled with an anaerobic digestion process: Dynamic simulation and energy and economic analysis. J. Clean. Prod. 2021, 311, 127363. [Google Scholar] [CrossRef]
- Wylock, C.E.; Budzianowski, W.M. Performance evaluation of biogas upgrading by pressurized water scrubbing via modelling and simulation. Chem. Eng. Sci. 2017, 170, 639–652. [Google Scholar] [CrossRef]
- Nock, W.J.; Walker, M.; Kapoor, R.; Heaven, S. Modeling the Water Scrubbing Process and Energy Requirements for CO2 Capture to Upgrade Biogas to Biomethane. Ind. Eng. Chem. Res. 2014, 53, 12783–12792. [Google Scholar] [CrossRef] [Green Version]
- Tosun, İ. (Ed.) Chapter 11—Vapor–liquid equilibrium. In The Thermodynamics of Phase and Reaction Equilibria, 2nd ed.; Elsevier: Amsterdam, The Netherlands, 2021; pp. 365–478. [Google Scholar]
- Calise, F.; Cappiello, F.L.; D’Accadia, M.D.; Infante, A.; Vicidomini, M. Modeling of the Anaerobic Digestion of Organic Wastes: Integration of Heat Transfer and Biochemical Aspects. Energies 2020, 13, 2702. [Google Scholar] [CrossRef]
- Calise, F.; Fabozzi, S.; Vanoli, L.; Vicidomini, M. A sustainable mobility strategy based on electric vehicles and photovoltaic panels for shopping centers. Sustain. Cities Soc. 2021, 70, 102891. [Google Scholar] [CrossRef]
- Buonomano, A.; Calise, F.; Cappiello, F.; Palombo, A.; Vicidomini, M. Dynamic analysis of the integration of electric vehicles in efficient buildings fed by renewables. Appl. Energy 2019, 245, 31–50. [Google Scholar] [CrossRef]
- Bauer, F.; Hulteberg, C.; Persson, T.; Tamm, D. Biogas Upgrading—Review of Commercial Technologies; SGC Rapport; Svenskt Gastekniskt Center AB: Malmö, Sweden, 2013; Volume 270, 82p. [Google Scholar]
- Calise, F.; Cappiello, F.L.; Cartenì, A.; D’Accadia, M.D.; Vicidomini, M. A novel paradigm for a sustainable mobility based on electric vehicles, photovoltaic panels and electric energy storage systems: Case studies for Naples and Salerno (Italy). Renew. Sustain. Energy Rev. 2019, 111, 97–114. [Google Scholar] [CrossRef]
- Bozorg, M.; Ramírez-Santos, A.; Addis, B.; Piccialli, V.; Castel, C.; Favre, E. Optimal process design of biogas upgrading membrane systems: Polymeric vs high performance inorganic membrane materials. Chem. Eng. Sci. 2020, 225, 115769. [Google Scholar] [CrossRef]
- Fini, S. K-MAX Series Technical Data, in V60PU97FNM760, M. Service, Editor. 2020. Available online: https://www.finicompressors.com/it/ (accessed on 29 March 2022).
- Calise, F.; Cappiello, F.L.; D’Accadia, M.D.; Vicidomini, M. Thermo-economic optimization of a novel hybrid renewable trigeneration plant. Renew. Energy 2021, 175, 532–549. [Google Scholar] [CrossRef]
- Calise, F.; Cappiello, F.L.; D’Accadia, M.D.; Vicidomini, M. Smart grid energy district based on the integration of electric vehicles and combined heat and power generation. Energy Convers. Manag. 2021, 234, 113932. [Google Scholar] [CrossRef]
- Box, G.E.P.; Wilson, K.B. On the Experimental Attainment of Optimum Conditions. J. R. Stat. Soc. Ser. B Methodol. 1951, 13, 1–38. [Google Scholar] [CrossRef]
- Myers, R.H.; Montgomery, D.C.; Anderson-Cook, C.M. Response Surface Methodology: Process and Product Optimization Using Designed Experiments; John Wiley & Sons: Hoboken, NJ, USA, 2016. [Google Scholar]
- Goel, T.; Vaidyanathan, R.; Haftka, R.T.; Shyy, W.; Queipo, N.V.; Tucker, K. Response surface approximation of Pareto optimal front in multi-objective optimization. Comput. Methods Appl. Mech. Eng. 2007, 196, 879–893. [Google Scholar] [CrossRef]
- Hu, X.-B.; Gu, S.-H.; Zhang, C.; Zhang, G.-P.; Zhang, M.-K.; Leeson, M.S. Finding all Pareto optimal paths by simulating ripple relay race in multi-objective networks. Swarm Evol. Comput. 2021, 64, 100908. [Google Scholar] [CrossRef]
- Shin, M.S.; Jung, K.-H.; Kwag, J.-H.; Jeon, Y.-W. Biogas separation using a membrane gas separator: Focus on CO2 upgrading without CH4 loss. Process Saf. Environ. Prot. 2019, 129, 348–358. [Google Scholar] [CrossRef]
- Zito, P.F.; Brunetti, A.; Barbieri, G. Multi-step membrane process for biogas upgrading. J. Membr. Sci. 2022, 652, 120454. [Google Scholar] [CrossRef]
















| Parameter | Description | Value | Unit |
|---|---|---|---|
| ηel,GRID | Electric efficiency of the public power grid | 0.46 | - |
| ηth,BOILER | Thermal efficiency of the auxiliary heater | 0.95 | - |
| ηel,CHP | Rated electric efficiency of the cogenerator | 0.43 | - |
| ηth,CHP | Rated thermal efficiency of the cogenerator | 0.449 | - |
| LHVCH4 | Natural gas lower heating value | 9.59 | kWh/Sm3 |
| LHVbiogas | Biogas lower heating value | 5.86 | kWh/Sm3 |
| jth | Thermal energy selling unit cost | 0.05 | €/kWh |
| jel,fromGRID | Electric energy purchasing unit cost | 0.20 | €/kWh |
| jel,toGRID | Electric energy selling unit cost | 0.07 | €/kWh |
| CPV | Unit cost of PV modules per peak power | 1000 | €/kWp |
| CLIB | Unit cost of lithium-ion battery | 200 | €/kWh |
| CSCR | Unit cost of scrubber | 5400 | €/Nm3/h |
| CMEM | Unit cost of membrane | 50 | €/m2 |
| MRC | Membrane replacement cost | 25 | €/m2 |
| CCHP | Unit cost of cogenerator | 1700 | €/kW |
| ESC | Biomethane energy saving certificates | 0.609 | €/Sm3 |
| LIB | Parameter | Definition | Value | Unit |
| Ccell | Cell energy capacity | 63.27 | Ah | |
| Vbattery | Battery voltage | 360 | V | |
| ηLIB | Battery efficiency | 0.90 | - | |
| SoCmin | Minimum allowed State of Charge | 5 | % | |
| SoCmax | Maximum allowed State of Charge | 90 | % | |
| mLIB | Weight of battery | 305 | kgPV | |
| VolLIB | Volume of battery | 0.13 | m3 | |
| PV | Pmax | Maximum power | 260 | Wp |
| Voc | Open-circuit voltage | 37.7 | V | |
| Isc | Short-circuit current | 9.01 | A | |
| Vmpp | Voltage at point of MPP | 30.5 | V | |
| Impp | Current at point of MPP | 8.51 | A | |
| Ns | Number modules in series | 2 | - | |
| Np | Number modules in parallel | 50 | ||
| A | PV module area | 1.6 | m2 | |
| ηPV | Module efficiency | 18 | % | |
| Digester | Vbiogas | Biogas produced by the digester | 83.46 | Sm3/h |
| Tdigester | Digester Temperature | 36.2 | °C | |
| XCO2 | Percentage of CO2 in the biogas mixture | 38 | % | |
| XCH4 | Percentage of CH4 in the biogas mixture | 62 | % | |
| CHP | Pel,rated | Rated Power | ||
| ηel,CHP | Rated electric efficiency of the cogenerator | 0.43 | - | |
| ηth,CHP | Rated thermal efficiency of the cogenerator | 0.45 | - |
Publisher’s Note: MDPI stays neutral with regard to jurisdictional claims in published maps and institutional affiliations. |
© 2022 by the authors. Licensee MDPI, Basel, Switzerland. This article is an open access article distributed under the terms and conditions of the Creative Commons Attribution (CC BY) license (https://creativecommons.org/licenses/by/4.0/).
Share and Cite
Cappiello, F.L.; Cimmino, L.; Napolitano, M.; Vicidomini, M. Thermoeconomic Analysis of Biomethane Production Plants: A Dynamic Approach. Sustainability 2022, 14, 5744. https://doi.org/10.3390/su14105744
Cappiello FL, Cimmino L, Napolitano M, Vicidomini M. Thermoeconomic Analysis of Biomethane Production Plants: A Dynamic Approach. Sustainability. 2022; 14(10):5744. https://doi.org/10.3390/su14105744
Chicago/Turabian StyleCappiello, Francesco Liberato, Luca Cimmino, Marialuisa Napolitano, and Maria Vicidomini. 2022. "Thermoeconomic Analysis of Biomethane Production Plants: A Dynamic Approach" Sustainability 14, no. 10: 5744. https://doi.org/10.3390/su14105744
APA StyleCappiello, F. L., Cimmino, L., Napolitano, M., & Vicidomini, M. (2022). Thermoeconomic Analysis of Biomethane Production Plants: A Dynamic Approach. Sustainability, 14(10), 5744. https://doi.org/10.3390/su14105744

